Previous Issue
Volume 15, February
 
 

Antibiotics, Volume 15, Issue 3 (March 2026) – 9 articles

  • Issues are regarded as officially published after their release is announced to the table of contents alert mailing list.
  • You may sign up for e-mail alerts to receive table of contents of newly released issues.
  • PDF is the official format for papers published in both, html and pdf forms. To view the papers in pdf format, click on the "PDF Full-text" link, and use the free Adobe Reader to open them.
Order results
Result details
Section
Select all
Export citation of selected articles as:
27 pages, 3557 KB  
Article
Trends, Seasonality, and the Impact of COVID-19 on Clinical Staphylococcus aureus and MRSA Isolates in Western Mexico (2016–2025): A Time-Series Analysis at a University Referral Hospital
by Jaime Briseno-Ramírez, Pedro Martínez-Ayala, Adolfo Gómez-Quiroz, Brenda Berenice Avila-Cardenas, Brian Rafael Rubio-Mora, Roberto Miguel Damian-Negrete, Ana María López-Yáñez, Leonardo García-Miranda, Carlos Roberto Álvarez-Alba and Judith Carolina De Arcos-Jiménez
Antibiotics 2026, 15(3), 242; https://doi.org/10.3390/antibiotics15030242 (registering DOI) - 25 Feb 2026
Abstract
Background/Objectives: Methicillin-resistant Staphylococcus aureus (MRSA) remains a major cause of both community-onset and hospital-acquired infections, yet longitudinal data from Latin American hospitals spanning the COVID-19 pandemic are scarce. We characterized temporal trends, seasonality, and the impact of the COVID-19 pandemic on MRSA prevalence [...] Read more.
Background/Objectives: Methicillin-resistant Staphylococcus aureus (MRSA) remains a major cause of both community-onset and hospital-acquired infections, yet longitudinal data from Latin American hospitals spanning the COVID-19 pandemic are scarce. We characterized temporal trends, seasonality, and the impact of the COVID-19 pandemic on MRSA prevalence and incidence density among clinical S. aureus isolates at a tertiary-care hospital in western Mexico over 9.5 years. Methods: We analyzed 6625 non-duplicate clinical S. aureus isolates (6609 with valid resistance data) from June 2016 to December 2025. Temporal trends were assessed using Mann–Kendall tests, Theil–Sen estimation, and binomial generalized linear models. Seasonality was evaluated through STL decomposition, generalized additive models, and Fourier analysis. An interrupted time series (ITS) model with GLS-AR(1) and Newey–West corrections compared three COVID-19 phases: pre-pandemic (2016–2020), high viral circulation (2020–2022), and post-peak stabilization (2022–2025). Exposure-adjusted incidence densities (per 1000 patient-days) were analyzed in parallel. Results: MRSA prevalence declined from 28.1% pre-pandemic to 14.0% post-peak (Mann–Kendall z = −9.03, p < 0.001; OR = 0.85 per year, 95% CI: 0.829–0.871). MRSA incidence density decreased by 50%, from 1.27 to 0.63 per 1000 patient-days, while aggregate S. aureus incidence density remained stable (z = −0.17, p = 0.868). The ITS joint Wald test confirmed a significant cumulative shift in MRSA trajectory post-pandemic (p = 0.019 counts; p = 0.012 incidence density), with a significant post-peak level drop (p = 0.008). S. aureus exhibited moderate seasonality peaking in May–July (GAM edf = 7.26, p < 0.001), whereas MRSA showed only marginal seasonal variation. Conclusions: MRSA declined markedly across the study period, with the steepest reduction following the Omicron peak. The decline persisted after adjustment for pandemic-related fluctuations in hospital volume, supporting periodic reassessment of empiric anti-MRSA prescribing policies in similar settings. Full article
16 pages, 3007 KB  
Article
Linking Clinical and Environmental Multidrug Resistance Plasmids Captured from the Tama River Flowing Through the Tokyo Megalopolis
by Rin Yamazaki, Maho Tokuda, Singh Shweta, Koichiro Nakamichi, Ryota Moriuchi, Hideo Dohra, Hiroyuki Futamata, Kazuhide Kimbara and Masaki Shintani
Antibiotics 2026, 15(3), 241; https://doi.org/10.3390/antibiotics15030241 (registering DOI) - 25 Feb 2026
Abstract
Background: Plasmid-mediated horizontal transfer of antimicrobial resistance genes (ARGs) is a major driver of resistance dissemination across clinical and environmental settings. Urban rivers flowing through densely populated megacities represent critical interfaces where human-associated and environmental microbiomes intersect; however, the genetic structures and functional [...] Read more.
Background: Plasmid-mediated horizontal transfer of antimicrobial resistance genes (ARGs) is a major driver of resistance dissemination across clinical and environmental settings. Urban rivers flowing through densely populated megacities represent critical interfaces where human-associated and environmental microbiomes intersect; however, the genetic structures and functional characteristics of resistance plasmids circulating in such environments remain insufficiently resolved. Methods: In this study, we conducted detailed genomic and phenotypic analyses of 11 ARG-bearing plasmids previously captured from the Tama River, an urban river flowing through the Tokyo megalopolis. These plasmids belonged to IncN, IncU, IncQ2γ, IncC, and IncPγ groups. Whole-plasmid sequencing, comparative genomic analyses, conjugation assays, and antimicrobial susceptibility testing were employed to characterize plasmid backbones, accessory resistance regions, mobile genetic elements, and conjugative transferability. Results: A total of 11 plasmids belonging to five major incompatibility groups (IncN, IncC, IncU+IncQ2γ, and IncP) were analyzed. These plasmids collectively encoded ARGs conferring resistance to five major antimicrobial classes, including aminoglycosides, β-lactams, tetracyclines, chloramphenicol, and mercury, and frequently harbored class 1 integrons, ISCR1 elements, and Tn3-derived inverted-repeat miniature elements (TIME). Notably, two plasmids (IncN and IncC) exhibited high structural similarity to clinically reported plasmids from geographically distant regions, whereas multiple IncP plasmids and one multi-replicon IncU+IncQ2γ plasmid displayed accessory-region architectures characteristic of environmental plasmids and broad host-range transferability. Antibiotic susceptibility testing demonstrated that these plasmids substantially increased resistance levels in hosts. Conclusions: This study reveals that urban river environments can harbor both clinically related and environmentally unique multidrug resistance plasmids, shaped by diverse mobile genetic elements. By providing nucleotide-level structural and functional evidence, this study highlights urban rivers as potential ecological hubs linking clinical and environmental resistance plasmid pools and supports the importance of continued monitoring of resistance plasmids in megacity-associated river systems. Full article
Show Figures

Figure 1

26 pages, 1265 KB  
Article
Patterns of Antibiotic Use in Hospitalized COVID-19 Patients and Association with Secondary Infections and Outcomes
by Diana-Maria Mateescu, Ana-Olivia Toma, Dragos-Mihai Gavrilescu, Adrian-Cosmin Ilie, Eduard Florescu, Ovidiu Rosca, Cristian Oancea, Stela Iurciuc, Camelia-Oana Muresan and Alexandra Enache
Antibiotics 2026, 15(3), 240; https://doi.org/10.3390/antibiotics15030240 (registering DOI) - 25 Feb 2026
Abstract
Background/Objectives: Antibiotic exposure is highly prevalent in patients hospitalized with COVID-19, yet the relationship between specific prescribing patterns, microbiologically confirmed secondary infections, and clinical outcomes remains incompletely understood, particularly in settings with high antimicrobial resistance. Methods: This single-center retrospective observational cohort [...] Read more.
Background/Objectives: Antibiotic exposure is highly prevalent in patients hospitalized with COVID-19, yet the relationship between specific prescribing patterns, microbiologically confirmed secondary infections, and clinical outcomes remains incompletely understood, particularly in settings with high antimicrobial resistance. Methods: This single-center retrospective observational cohort included 395 consecutive adults hospitalized with RT-PCR-confirmed COVID-19 in a tertiary infectious diseases hospital. Data on demographics, comorbidities, baseline disease severity, antimicrobial prescribing (timing, WHO AWaRe class, duration, monotherapy/combination, escalation/de-escalation), microbiological results, and outcomes were extracted from electronic records and the microbiology information system. The primary outcome was microbiologically confirmed secondary infection; secondary outcomes were ICU admission, invasive mechanical ventilation, length of stay, and in-hospital mortality. Multivariable logistic regression and survival analyses assessed associations between antibiotic exposure and outcomes. Results: Overall, 88.4% of patients received systemic antibiotics, predominantly initiated within 24 h of admission and mostly empirical; 58.7% received combination regimens, with frequent use of Watch/Reserve agents. Secondary infections occurred in 28.4% of patients, were hospital-acquired in 82.1%, and involved multidrug-resistant organisms in 41.1% of cases. Any antibiotic exposure was independently associated with secondary infection (adjusted odds ratio, aOR 2.15; 95% CI 1.42–3.27), while prolonged therapy (≥7 days), Watch/Reserve use, and early initiation showed additional risk gradients. Antibiotic exposure was also associated with higher odds of ICU admission, invasive mechanical ventilation, prolonged hospitalization, and in-hospital mortality after adjustment. Conclusions: In this real-world COVID-19 cohort, broad and largely empirical antibiotic use was common and strongly associated with hospital-acquired, often multidrug-resistant secondary infections and worse clinical outcomes. These findings highlight the need for reinforced antimicrobial stewardship focusing on restrictive early broad-spectrum use, AWaRe-guided agent selection, systematic 48–72 h reassessment with de-escalation, and minimization of treatment duration. Full article
Show Figures

Figure 1

21 pages, 1539 KB  
Article
Antimicrobial Use and Resistance: Knowledge, Attitudes, and Practices of Broiler Farmers in Mzimba, Malawi
by Abel Compbel Chipembo, Goliath Eneya Zulu, Precious Innocent Mastala, Sam Mvula, Thomas S. G. Malinki, Wilson Friday, Martin Kalumbi, Alberto Pondja, Janelisa Musaya, Belisário Moiane and Niura Madalena Bila
Antibiotics 2026, 15(3), 239; https://doi.org/10.3390/antibiotics15030239 - 25 Feb 2026
Abstract
Background: The use of antimicrobials in chicken is well-known worldwide. However, the motivating factors towards the use of antimicrobials by poultry farmers are not well-known. Furthermore, awareness of antimicrobial resistance and how such factors can lead to AMR in bacterial poultry pathogens, [...] Read more.
Background: The use of antimicrobials in chicken is well-known worldwide. However, the motivating factors towards the use of antimicrobials by poultry farmers are not well-known. Furthermore, awareness of antimicrobial resistance and how such factors can lead to AMR in bacterial poultry pathogens, particularly those isolated from chicken meat in Mzimba district, is not well-documented. Objective: To evaluate the knowledge, attitudes, and practices about the use of antimicrobials among chicken farmers in the Mzimba district, Malawi. Materials and Methods: A cross-sectional study was conducted involving 89 chicken farmers in Mzimba to assess their knowledge, attitudes, and practices (KAP) related to AMU and AMR. Data analysis was performed using STATA version 15, applying linear regression and Pearson correlation analysis for KAP scores. Results: Among the chicken farmers, 46.1%, 43.8%, and 42.7% demonstrated good knowledge, attitudes, and practices, respectively. Training on AMU and AMR was significantly associated with knowledge (p = 0.002) and practices (p = 0.02). There were weak relationships among knowledge, attitudes, and practices scores, with p-values of 0.2, 0.07, and −0.05. There were gaps in coordination between veterinarians and farmers, and all farmers (100%) obtained antimicrobials from veterinary shops without consulting veterinarians. Farmers were not aware of policies related to AMR and AMU. Conclusions: Chicken farmers exhibited low KAP levels on AMU and AMR. This situation constitutes an emergency of AMR and therefore underscores the need for policy development targeted towards enforcing regulations and improving KAP through trainings programs on AMU, AMR, and the importance of consulting veterinarians in chicken production. Full article
(This article belongs to the Section Antibiotics Use and Antimicrobial Stewardship)
Show Figures

Figure 1

12 pages, 240 KB  
Article
Evidentiary Standards for Newly Approved Antibiotics for Uncomplicated Urinary Tract Infections
by Rosa Rodriguez-Monguio, Enrique Seoane-Vazquez and John H. Powers III
Antibiotics 2026, 15(3), 238; https://doi.org/10.3390/antibiotics15030238 - 25 Feb 2026
Abstract
Importance: Uncomplicated urinary tract infections (uUTIs) are among the most common bacterial infections and are typically treated with existing oral antibiotics. In 2024–2025, the FDA approved two new oral agents, sulopenem etzadroxil/probenecid and gepotidacin, via expedited review pathways, for the treatment of [...] Read more.
Importance: Uncomplicated urinary tract infections (uUTIs) are among the most common bacterial infections and are typically treated with existing oral antibiotics. In 2024–2025, the FDA approved two new oral agents, sulopenem etzadroxil/probenecid and gepotidacin, via expedited review pathways, for the treatment of uUTIs. Objective: To assess the clinical significance and regulatory evidence supporting FDA approval of sulopenem/probenecid and gepotidacin for uUTI, and to analyze the adherence of pivotal phase III trials to regulatory standards for approval and FDA guidelines. Design, Setting, and Participants: Comparative descriptive analysis of publicly available data from phase 3 randomized, double-blind, active-controlled clinical trials submitted to the FDA for approval. Pivotal phase III clinical trial data and FDA integrated reviews, guidance for the industry, and approved drug labels. Adult women with uUTI enrolled in pivotal phase III clinical trials, with subgroup analysis stratified by pathogen susceptibility to comparator antibiotics. Interventions: Sulopenem/probenecid was compared to ciprofloxacin and to amoxicillin/clavulanate and gepotidacin was compared to nitrofurantoin. Main Outcomes and Measures: Primary endpoints were clinical and microbiological responses assessed in the microbiologic modified intention-to-treat (micro-MITT) subjects. Safety outcomes and FDA regulatory determinations were also assessed. Results: Sulopenem/probenecid was inferior to ciprofloxacin and noninferior to amoxicillin/clavulanate in subjects with susceptible pathogens, and superior in subjects with resistant pathogens. Gepotidacin showed noninferiority to nitrofurantoin in one trial and superiority in another. Trials excluded randomized subjects, included post-randomization subgroup analyses, and enrolled control-arm subjects with resistant pathogens. Clinical cure rates were lower than historical comparators. Both new antibiotics had higher adverse event rates than controls. Conclusions and Relevance: Pivotal clinical trials for sulopenem/probenecid and gepotidacin for uUTI had significant design limitations and relied on surrogate endpoints of limited clinical interpretability, undermining reliability and clinical relevance. Future antibiotic development for uUTI should prioritize representative populations, standard-of-care comparators, clinically meaningful outcomes and robust, well-controlled trial designs to ensure meaningful clinical evidence of safety and efficacy. Full article
(This article belongs to the Section Antibiotics Use and Antimicrobial Stewardship)
12 pages, 844 KB  
Article
Silent Outbreaks of Candida duobushaemulonii in a Pediatric Ward in Brazil
by Daniel Wagner de Castro Lima Santos, Bram Spruijtenburg, Eelco F. J. Meijer, Dayse Azevedo Coelho de Souza, Conceição de Maria Pedrozo e Silva de Azevedo and Jacques F. Meis
Antibiotics 2026, 15(3), 237; https://doi.org/10.3390/antibiotics15030237 - 25 Feb 2026
Abstract
Background: While Candida auris is well known to cause hospital outbreaks, other species in the C. haemulonii complex are less well documented but gained attention as opportunistic pathogens. Only one documented outbreak has been published. We describe the second, silent, fungemia outbreak [...] Read more.
Background: While Candida auris is well known to cause hospital outbreaks, other species in the C. haemulonii complex are less well documented but gained attention as opportunistic pathogens. Only one documented outbreak has been published. We describe the second, silent, fungemia outbreak due to antifungal-susceptible C. duobushaemulonii. Methods: We retrospectively genotyped six C. duobushaemulonii bloodstream isolates, collected in a 4-month-period in 2022 (n = 4) and during a week in 2024 (n = 2) in pediatric patients in Brazil. Whole genome sequencing (WGS) was done and compared to n = 33 publicly available genomes, including four cases from an outbreak in Panama. Antifungal susceptibility was performed with the reference CLSI method. Results: MALDI-TOF-MS identified isolates as either C. pseudohaemulonii or C. duobushaemulonii albeit with low scores. ITS sequence analyses confirmed all isolates as C. duobushaemulonii. WGS proved the presence of an outbreak among four pediatric patients in 2022 and a genetically distinct cluster of two cases in 2024. All six isolates were susceptible to azoles and echinocandins and were interpreted as being resistant to amphotericin B with a MIC at breakpoint of 2 µg/mL. Conclusions: This study describes the second documented outbreak due to the rare yeast C. duobushaemulonii, belonging to the C. haemulonii species complex, during 2022–2024 in patients admitted to a pediatric oncology ward in a Brazilian hospital. Full article
Show Figures

Figure 1

18 pages, 1059 KB  
Article
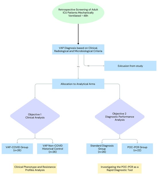
The Resistance Paradox in COVID-19 Ventilator-Associated Pneumonia: A Retrospective Study on Rapid Molecular Stewardship
by Andrei Mihai Bălan, Tudor-Mihai Magdaș, Andrada Elena Urda-Cîmpean, Constantin Bodolea, Andrada Nemeș, Lucreția Avram, Dana Crișan and Sebastian Trancă
Antibiotics 2026, 15(3), 236; https://doi.org/10.3390/antibiotics15030236 - 24 Feb 2026
Abstract
Background/Objectives: The COVID-19 pandemic complicated the diagnosis of Ventilator-Associated Pneumonia (VAP), leading to empiric antibiotic overuse due to the difficulty in distinguishing viral progression from bacterial superinfection. However, it remains unclear whether COVID-19-associated VAP displays a distinct antimicrobial resistance profile compared to classical [...] Read more.
Background/Objectives: The COVID-19 pandemic complicated the diagnosis of Ventilator-Associated Pneumonia (VAP), leading to empiric antibiotic overuse due to the difficulty in distinguishing viral progression from bacterial superinfection. However, it remains unclear whether COVID-19-associated VAP displays a distinct antimicrobial resistance profile compared to classical VAP. Methods: This monocentric, retrospective cohort study primarily investigated differences in clinical phenotypes and antibiotic resistance profiles between patients with VAP-COVID (n = 26) and non-COVID-VAP (n = 26). Logistic regression was used to identify factors associated with the COVID-19 phenotype and predictors of antimicrobial resistance. As a secondary objective, we evaluated the diagnostic efficacy of a multiplex Point-of-Care PCR (POC-PCR) system (n = 22) compared to standard culture (n = 26) regarding turnaround time and resistance detection. Results: Patients with VAP-COVID exhibited significantly higher resistance rates to carbapenems (76.9% vs. 50%, p = 0.04) and fluoroquinolones (88.5% vs. 61.5%, p = 0.02) despite fewer traditional risk factors at admission. The clinical profile of the VAP-COVID group was distinguished by a significantly lower incidence of parapneumonic pleural effusion (19.2% vs. 84.6%, p < 0.001) and a higher median Neutrophil-to-Lymphocyte Ratio (41.36 vs. 9.63, p < 0.001). Regarding diagnostic speed, POC-PCR significantly reduced the time to result validation compared to standard culture (~1 h vs. ~62.5 h, p < 0.001). Conclusions: VAP in COVID-19 patients presents a distinct microbiological profile characterized by higher antimicrobial resistance. In this context, the integration of rapid molecular diagnostics may support earlier microbiological guidance compared to standard methods. Full article
Show Figures

Figure 1

24 pages, 7975 KB  
Article
Comparative Genomic and Epidemiologic Analysis of Methicillin-Resistant Staphylococcus aureus Isolates in Republic of Korea
by Dong-Hyun Kim, Du-Gyeong Han, Sungkyoung Lee, Jung-Sik Yoo and Se-Mi Jeon
Antibiotics 2026, 15(3), 235; https://doi.org/10.3390/antibiotics15030235 - 24 Feb 2026
Abstract
Background/Objectives: Methicillin-resistant Staphylococcus aureus (MRSA) is a major causative pathogen in Republic of Korea. While numerous variants exist, the long-term evolutionary history of indigenous lineages remains unclear. Therefore, this study aimed to reconstruct the high-resolution population structure of Korean MRSA. Methods: [...] Read more.
Background/Objectives: Methicillin-resistant Staphylococcus aureus (MRSA) is a major causative pathogen in Republic of Korea. While numerous variants exist, the long-term evolutionary history of indigenous lineages remains unclear. Therefore, this study aimed to reconstruct the high-resolution population structure of Korean MRSA. Methods: A total of 191 MRSA clinical isolates collected between 1999 and 2025 were obtained from four Korean biobanks. Whole-genome sequencing was conducted and international MRSA genomes from the National Center for Bioinformatics were used as a control group. A genome-wide association study, including single-nucleotide polymorphism (SNP)-based phylogenomic analysis, principal component analysis (PCA), and ADMIXTURE, was performed for distribution analysis. A time-scale epidemiological analysis was conducted using SNP-based phylogenetic data. Additional profiling was performed via core genome multilocus sequence typing (cgMLST) for comparison with the SNP-based phylogenomic results. Finally, antimicrobial resistance and virulence factor genes were annotated using the ResFinder and VirulenceFinder databases. Results: Phylogenetic analysis identified five major clades: 1 (ST5), 2 (ST6), 3 (ST72), 4 (ST1/ST188), and 5 (ST8/ST239/ST254). Time-scaled analysis estimated that these major clades began to diverge in the early 20th century (e.g., Clade 1 around 1918). Notably, Korean ST5 isolates formed a sublineage distinct from North American strains, characterized by unique AMR profiles and divergence in the 1960s. ST72 formed an independent clade that was phylogenetically closer to clade 4 (ST1/ST188) than to the canonical CC8 group (clade 5). Furthermore, the ST1 isolates showed a temporal split into an older lineage and a recent sublineage, with expanded AMR pro-files. Conclusions: By integrating time-scale phylogenetics with cgMLST, we elucidated the evolutionary history and transmission dynamics of Korean MRSA. Full article
Show Figures

Figure 1

19 pages, 5618 KB  
Review
Fosfomycin Use in Treating Severe Difficult-to-Treat Gram-Negative Infections—A Comprehensive Review
by Despoina Koulenti and Jean-François Timsit
Antibiotics 2026, 15(3), 234; https://doi.org/10.3390/antibiotics15030234 - 24 Feb 2026
Abstract
Background/Objectives: Fosfomycin is an old antimicrobial agent historically used in its oral formulation for uncomplicated urinary tract infections. In the current context of rising antimicrobial resistance and limited antimicrobial options, fosfomycin has attracted renewed interest. Methods: A comprehensive review on the IV [...] Read more.
Background/Objectives: Fosfomycin is an old antimicrobial agent historically used in its oral formulation for uncomplicated urinary tract infections. In the current context of rising antimicrobial resistance and limited antimicrobial options, fosfomycin has attracted renewed interest. Methods: A comprehensive review on the IV fosfomycin use focusing on critically ill patients and/or severe infections due to difficult-to-treat (DTR) Gram-negative bacilli (GNB). Results: Fosfomycin’s IV formulation is now being used more widely, particularly in critically ill patients with multidrug-resistant (MDR) or DTR-GNB infections. It offers several attractive features: a unique mechanism of action that minimizes cross-resistance; a broad spectrum of activity, covering both Gram-negative and Gram-positive pathogens; and consistent synergy with multiple pivotal antimicrobials. Its pharmacokinetic/pharmacodynamic (PK/PD) profile is favorable, with extensive tissue penetration, including the central nervous system. The ratio of area under the concentration–time curve to the minimum inhibitory concentration of the pathogen (AUC/MIC) is considered the optimal PK/PD target for fosfomycin. The adverse events are mainly non-serious (most frequently, hypernatremia and hypokalemia), although safety data for higher dosing regimens remain limited. Growing clinical evidence supports IV fosfomycin as an effective and well-tolerated component of combination therapy for severe infections in critically ill patients, including those infections caused by extended-spectrum beta-lactamases-, carbapenemase-producing Enterobacterales, and DTR non-fermentative GNB. Nevertheless, as with many rediscovered antimicrobials, its expanded role requires confirmation through rigorously designed clinical trials to better define its efficacy, optimal use, and safety profile in the treatment of severe DTR-GNB infections. Full article
Show Figures

Figure 1

Previous Issue
Back to TopTop