An Urchin-Shaped Copper-Based Metalloporphyrin Nanosystem as a Sonosensitizer for Sonodynamic Therapy
Abstract
:1. Introduction
2. Results and Discussion
2.1. Preparation and Characterization of FA–L–CuPP Nanoparticles
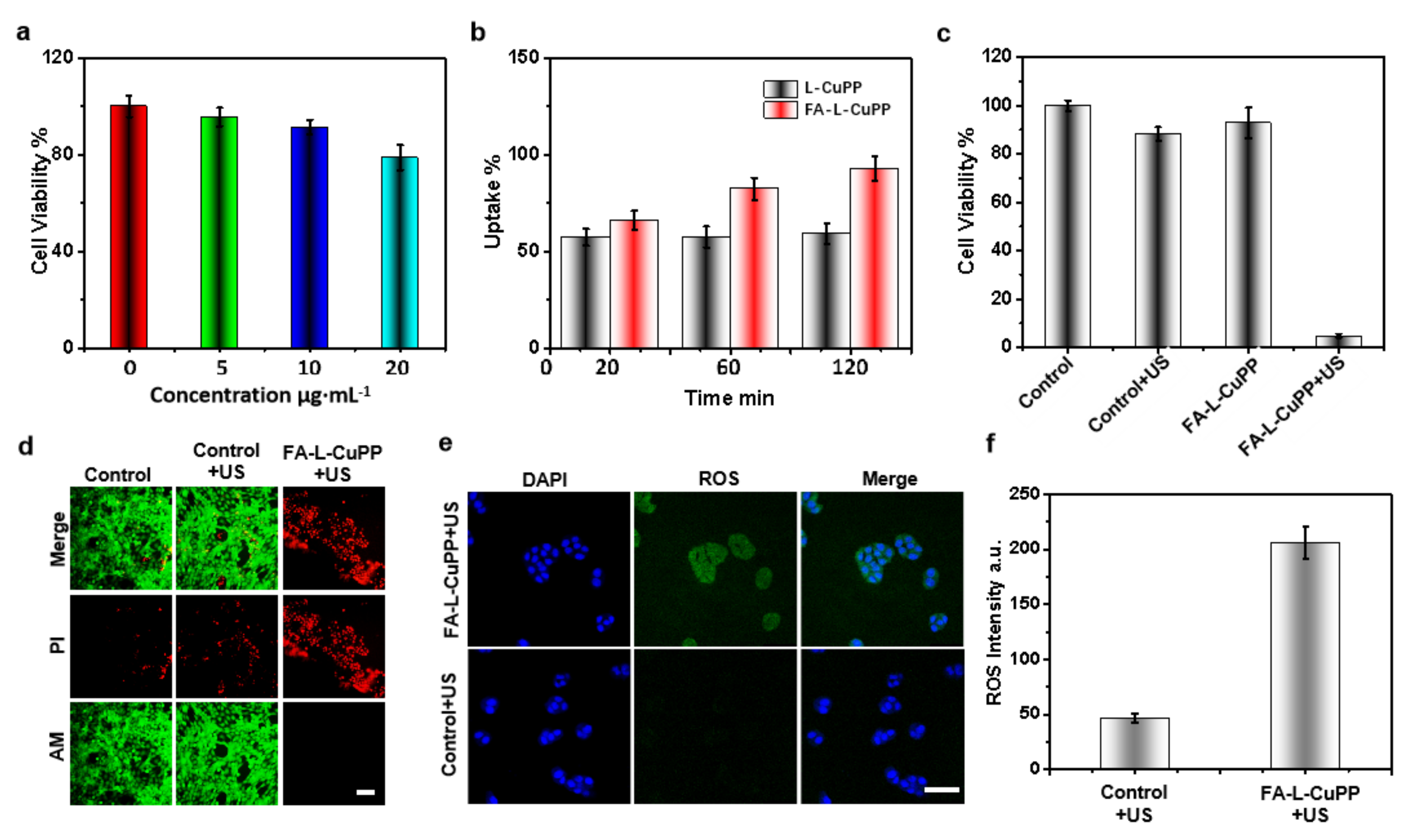
2.2. In Vitro SDT Efficiency FA–L–CuPP Nanoparticles
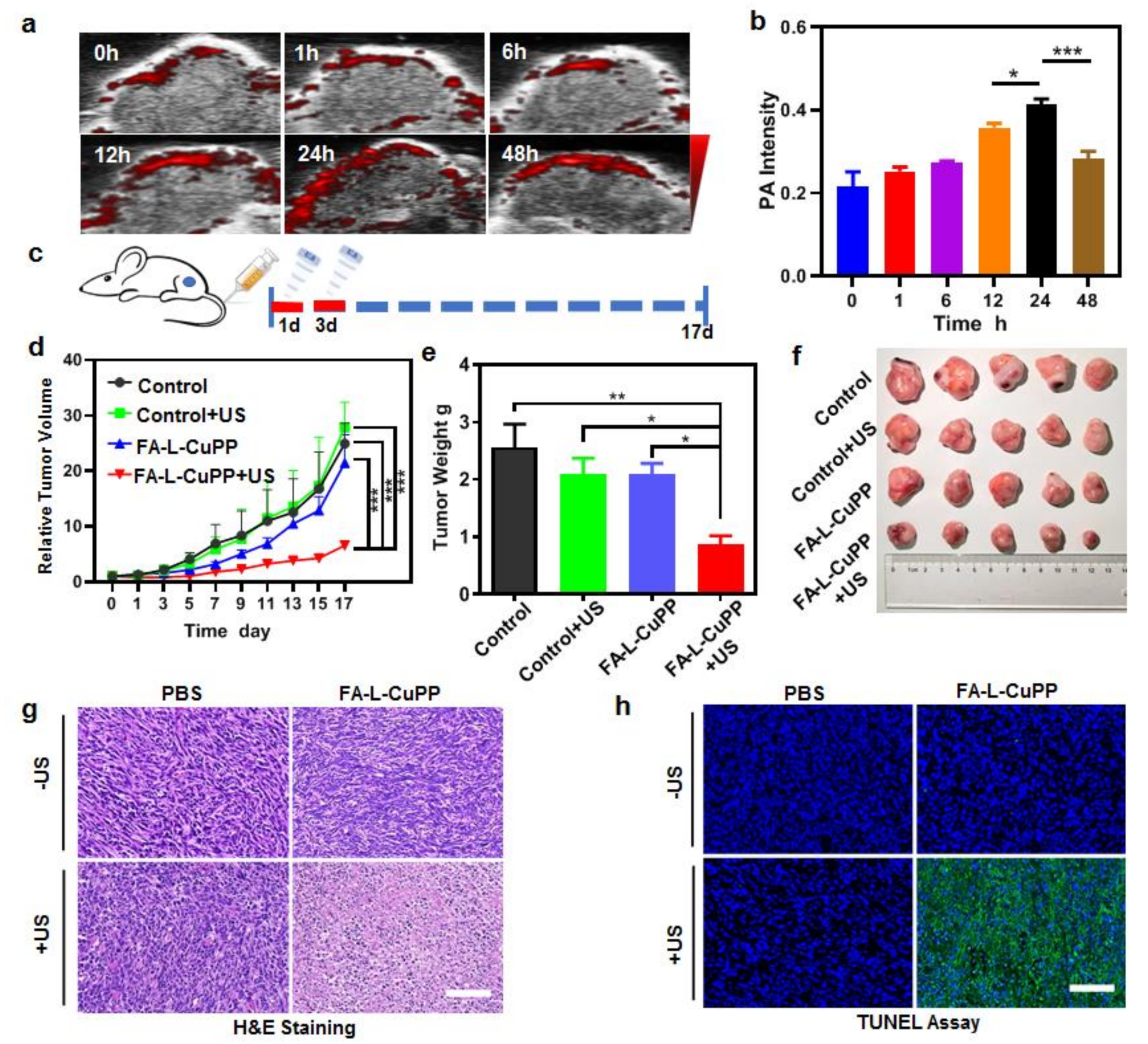
2.3. In Vivo SDT Treatment Efficiency of the FA–L–CuPP Nanoparticles
2.4. In Vivo Biosafety Evaluation of the FA–L–CuPP Nanoparticles
3. Conclusions
4. Experimental Section
4.1. The Preparation of FA–L–CuPP Nanoaprticles
4.2. The Encapsulation Rate Detection
4.3. ROS Generation Detection in Solution
4.4. In Vitro Cytotoxicity of FA–L–CuPP
4.5. In Vitro Uptake of FA–L–CuPP Nanoparticles
4.6. ROS Generation Detection In Vitro
4.7. Animals
4.8. The In Vivo Accumulation Evaluation of FA–L–CuPP Nanoparticles
4.9. In Vivo SDT Efficacy and Mechanism Measurement
4.10. Statistical Analysis
4.11. Calculation Method
Author Contributions
Funding
Institutional Review Board Statement
Informed Consent Statement
Data Availability Statement
Acknowledgments
Conflicts of Interest
References
- Bray, F.; Ferlay, J.; Soerjomataram, I.; Siegel, R.L.; Torre, L.A.; Jemal, A. Global cancer statistics 2018: GLOBOCAN estimates of incidence and mortality worldwide for 36 cancers in 185 countries. CA Cancer J. Clin. 2018, 68, 394–424. [Google Scholar] [CrossRef] [Green Version]
- American Association for Cancer Research (AACR). Little Benefit to Breakthrough Cancer Drugs. Cancer Discov. 2018, 8, 786. [Google Scholar]
- American Association for Cancer Research (AACR). Immunotherapy Shows Promise in Pancreatic Cancer. Cancer Discov. 2019, 9, 1330. [Google Scholar]
- Airan, R.D.; Meyer, R.A.; Ellens, N.P.; Rhodes, K.R.; Farahani, K.; Pomper, M.G.; Kadam, S.D.; Green, J.J. Noninvasive Targeted Transcranial Neuromodulation via Focused Ultrasound Gated Drug Release from Nanoemulsions. Nano Lett. 2017, 17, 652–659. [Google Scholar] [CrossRef] [PubMed]
- Deng, R.H.; Zou, M.Z.; Zheng, D.; Peng, S.Y.; Liu, W.; Bai, X.F.; Chen, H.S.; Sun, Y.; Zhou, P.H.; Zhang, X.Z. Nanoparticles from Cuttlefish Ink Inhibit Tumor Growth by Synergizing Immunotherapy and Photothermal Therapy. ACS Nano 2019, 13, 8618–8629. [Google Scholar] [CrossRef]
- Chu, C.; Lin, H.; Liu, H.; Wang, X.; Wang, J.; Zhang, P.; Gao, H.; Huang, C.; Zeng, Y.; Tan, Y.; et al. Phototherapy: Tumor Microenvironment-Triggered Supramolecular System as an In Situ Nanotheranostic Generator for Cancer Phototherapy. Adv. Mater. 2017, 29, 1605928. [Google Scholar] [CrossRef]
- Li, J.; Cui, D.; Jiang, Y.; Huang, J.; Cheng, P.; Pu, K. Near-Infrared Photoactivatable Semiconducting Polymer Nanoblockaders for Metastasis-Inhibited Combination Cancer Therapy. Adv. Mater. 2019, 31, e1905091. [Google Scholar] [CrossRef] [PubMed]
- Chen, Q.; Wang, X.; Wang, C.; Feng, L.; Li, Y.; Liu, Z. Drug-Induced Self-Assembly of Modified Albumins as Nano-theranostics for Tumor-Targeted Combination Therapy. ACS Nano 2015, 9, 5223–5233. [Google Scholar] [CrossRef]
- Jiang, Y.; Li, J.; Zeng, Z.; Xie, C.; Lyu, Y.; Pu, K. Organic Photodynamic Nanoinhibitor for Synergistic Cancer Therapy. Angew. Chem. Int. Ed. 2019, 58, 8161–8165. [Google Scholar] [CrossRef]
- Pelicano, H.; Carney, D.; Huang, P. ROS stress in cancer cells and therapeutic implications. Drug Resist. Updat. 2004, 7, 97–110. [Google Scholar] [CrossRef]
- Chung, P.T.; Van-Nghia, N.; Yeonghwan, C.; Songyi, L.; Juyoung, Y. Recent Strategies to Develop Innovative Photosensitizers for Enhanced Photodynamic Therapy. Chem. Rev. 2021, 121, 13454–13619. [Google Scholar]
- Ma, A.; Chen, H.; Cui, Y.; Luo, Z.; Liang, R.; Wu, Z.; Chen, Z.; Yin, T.; Ni, J.; Zheng, M.; et al. Metalloporphyrin Complex-Based Nanosonosensitizers for Deep-Tissue Tumor Theranostics by Noninvasive Sonodynamic Therapy. Small 2019, 15, 1804028. [Google Scholar] [CrossRef]
- Gong, Z.; Dai, Z. Design and Challenges of Sonodynamic Therapy System for Cancer Theranostics: From Equipment to Sensitizers. Adv. Sci. 2021, 8, 2002178. [Google Scholar] [CrossRef] [PubMed]
- Yi, Z.; Xiangqian, Z.; Huocheng, Y.; Le, Y.; Yunjie, X.; Amit, S.; Peng, Y.; Xiangyang, L.; Seung, K.J.; Yao, S. Advanced biotechnology-assisted precise sonodynamic therapy. Chem. Soc. Rev. 2021, 50, 11227–11248. [Google Scholar]
- Son, S.; Kim, J.H.; Wang, X.; Zhang, C.; Yoon, S.A.; Shin, J.; Sharma, A.; Lee, M.H.; Cheng, L.; Wu, J.; et al. Multifunctional Sonosensitizers in Sonodynamic Cancer Therapy. Chem. Soc. Rev. 2020, 49, 3244–3261. [Google Scholar] [CrossRef] [PubMed]
- Zhu, P.; Chen, Y.; Shi, J. Nanoenzyme-Augmented Cancer Sonodynamic Therapy by Catalytic Tumor Oxygenation. ACS Nano 2018, 12, 3780–3795. [Google Scholar] [CrossRef]
- Misík, V.; Riesz, P. Free Radical Intermediates in Sonodynamic Therapy. Ann. N. Y. Acad. Sci. 2000, 899, 335–348. [Google Scholar] [CrossRef]
- McEwan, C.; Fowley, C.; Nomikou, N.; McCaughan, B.; McHale, A.P.; Callan, J.F. Polymeric microbubbles as delivery vehicles for sensitizers in sonodynamic therapy. Langmuir 2014, 30, 14926–14930. [Google Scholar] [CrossRef]
- Yin, Y.; Jiang, X.; Sun, L.; Li, H.; Su, C.; Zhang, Y.; Xu, G.; Li, X.; Zhao, C.; Chen, Y.; et al. Continuous inertial cavitation evokes massive ROS for reinforcing sonodynamic therapy and immunogenic cell death against breast carcinoma. Nano Today 2021, 36, 101009. [Google Scholar] [CrossRef]
- Liang, C.; Xie, J.; Luo, S.; Huang, C.; Zhang, Q.; Huang, H.; Zhang, P. A highly potent ruthenium(II)-sonosensitizer and sonocatalyst for in vivo sonotherapy. Nat. Commun. 2021, 12, 5001. [Google Scholar] [CrossRef]
- Liang, S.; Deng, X.; Ma, P.; Cheng, Z.; Lin, J. Recent Advances in Nanomaterial-Assisted Combinational Sonodynamic Cancer Therapy. Adv. Mater. 2020, 33, e2003214. [Google Scholar] [CrossRef] [PubMed]
- Zhang, P.; Zhang, L.; Wang, J.; Zhu, L.; Li, Z.; Chen, H.; Gao, Y. An intelligent hypoxia-relieving chitosan-based nanoplatform for enhanced targeted chemo-sonodynamic combination therapy on lung cancer. Carbohydr. Polym. 2021, 274, 118655–118667. [Google Scholar] [CrossRef] [PubMed]
- Xuejian, X.; Shaojing, Z.; Ting, X.; Li, H.; Yi, Z.; Minhuan, L.; Changwei, L.; Xiuli, Z.; Pengfei, W. Advances and perspectives in organic sonosensitizers for sonodynamic therapy. Coord. Chem. Rev. 2021, 445, 214087. [Google Scholar]
- Zhao, W.; Bin, L.; Qianqian, S.; Lili, F.; Fei, H.; Piaoping, Y.; Shili, G.; Zewei, Q.; Jun, L. Upconverted Metal–Organic Framework Janus Architecture for Near-Infrared and Ultrasound Co-Enhanced High Performance Tumor Therapy. ACS Nano 2021, 19, 315–328. [Google Scholar]
- Chen, H.; Liu, L.; Ma, A.; Yin, T.; Chen, Z.; Liang, R.; Qiu, Y.; Zheng, M.; Cai, L. Noninvasively immunogenic sonodynamic therapy with manganese protoporphyrin liposomes against triple-negative breast cancer. Biomaterials 2021, 269, 120639. [Google Scholar] [CrossRef]
- Huang, P.; Qian, X.; Chen, Y.; Yu, L.; Lin, H.; Wang, L.; Zhu, Y.; Shi, J. Metalloporphyrin-Encapsulated Biodegradable Nanosystems for Highly Efficient Magnetic Resonance Imaging-Guided Sonodynamic Cancer Therapy. J. Am. Chem. Soc. 2017, 139, 1275–1284. [Google Scholar] [CrossRef]
- Hachimine, K.; Shibaguchi, H.; Kuroki, M.; Yamada, H.; Kinugasa, T.; Nakae, Y.; Asano, R.; Sakata, I.; Yamashita, Y.; Shirakusa, T. Sonodynamic Therapy of Cancer Using a Novel Porphyrin Derivative, DCPH-P-Na(I), Which is Devoid of Photosensitivity. Cancer Sci. 2007, 98, 916–920. [Google Scholar] [CrossRef]
- Chen, Y.-W.; Liu, T.-Y.; Chang, P.-H.; Hsu, P.-H.; Liu, H.-L.; Lin, H.-C.; Chen, S.-Y. A theranostic nrGO@MSN-ION nanocarrier developed to enhance the combination effect of sonodynamic therapy and ultrasound hyperthermia for treating tumor. Nanoscale 2016, 8, 12648–12657. [Google Scholar] [CrossRef]
- Dong, Z.; Feng, L.; Hao, Y.; Li, Q.; Chen, M.; Yang, Z.; Zhao, H.; Liu, Z. CaCO3-TCPP-Fe-SDT. Chem 2020, 6, 1–17. [Google Scholar]
- Maeda, H.; Nakamura, H.; Fang, J. The EPR Effect for Macromolecular Drug Delivery to Solid Tumors: Improvement of Tumor Uptake, Lowering of Systemic Toxicity, and Distinct Tumor Imaging in Vivo. Adv. Drug Deliv. Rev. 2013, 65, 71–79. [Google Scholar] [CrossRef]
- Maeda, H.; Bharate, G.Y.; Daruwalla, J. Polymeric Drugs for Efficient Tumor-Targeted Drug Delivery Based on EPR-Effect. Eur. J. Pharm. Biopharm. 2009, 71, 409–419. [Google Scholar] [CrossRef] [PubMed]
- Markovic, Z.; Biljana, M.T.; Kleut, D.; Nikolic, N.; Sanja, D.V.; Misirkic, M.; Vucicevic, L.; Janjetovic, K.; Isakovic, A.; Harhaji, L.; et al. The Mechanism of Cell-Damaging Reactive Oxygen Generation by Colloidal Fullerenes. Biomaterials 2007, 28, 5437–5448. [Google Scholar] [CrossRef]
- Bonnett, R. Photosensitizers of the Porphyrin and Phthalocyanine Series for Photodynamic Therapy. Chem. Soc. Rev. 1995, 24, 19–33. [Google Scholar] [CrossRef]
- Spada, R.M.; Macor, L.P.; Hernández, L.I.; Ponzio, R.A.; Ibarra, L.E.; Lorente, C.; Chesta, C.A.; Palacios, R.E. Amplified singlet oxygen generation in metallated-porphyrin doped conjugated polymer nanoparticles. Dyes Pigm. 2018, 149, 212–223. [Google Scholar] [CrossRef] [Green Version]
- Matsumoto, T.; Takamura, K. Photo-excitation energy transfer between a titanium(iv)–porphyrin complex and oxygen molecule. Anal. Methods 2012, 4, 4289–4294. [Google Scholar] [CrossRef]
- Chen, H.; Ma, A.; Yin, T.; Chen, Z.; Liang, R.; Pan, H.; Shen, X.; Zheng, M.; Cai, L. In Situ Photocatalysis of TiO-Porphyrin-Encapsulated Nanosystem for Highly Efficient Oxidative Damage against Hypoxic Tumors. ACS Appl. Mater. Interfaces 2020, 12, 12573–12583. [Google Scholar] [CrossRef]





Publisher’s Note: MDPI stays neutral with regard to jurisdictional claims in published maps and institutional affiliations. |
© 2022 by the authors. Licensee MDPI, Basel, Switzerland. This article is an open access article distributed under the terms and conditions of the Creative Commons Attribution (CC BY) license (https://creativecommons.org/licenses/by/4.0/).
Share and Cite
Ma, A.; Ran, H.; Wang, J.; Ding, R.; Lu, C.; Liu, L.; Luo, Y.; Chen, H.; Yin, T. An Urchin-Shaped Copper-Based Metalloporphyrin Nanosystem as a Sonosensitizer for Sonodynamic Therapy. Nanomaterials 2022, 12, 209. https://doi.org/10.3390/nano12020209
Ma A, Ran H, Wang J, Ding R, Lu C, Liu L, Luo Y, Chen H, Yin T. An Urchin-Shaped Copper-Based Metalloporphyrin Nanosystem as a Sonosensitizer for Sonodynamic Therapy. Nanomaterials. 2022; 12(2):209. https://doi.org/10.3390/nano12020209
Chicago/Turabian StyleMa, Aiqing, Hui Ran, Jiaxing Wang, Rui Ding, Chengyu Lu, Lanlan Liu, Yingmei Luo, Huaqing Chen, and Ting Yin. 2022. "An Urchin-Shaped Copper-Based Metalloporphyrin Nanosystem as a Sonosensitizer for Sonodynamic Therapy" Nanomaterials 12, no. 2: 209. https://doi.org/10.3390/nano12020209
APA StyleMa, A., Ran, H., Wang, J., Ding, R., Lu, C., Liu, L., Luo, Y., Chen, H., & Yin, T. (2022). An Urchin-Shaped Copper-Based Metalloporphyrin Nanosystem as a Sonosensitizer for Sonodynamic Therapy. Nanomaterials, 12(2), 209. https://doi.org/10.3390/nano12020209

