Hydrogel Containing Anti-CD44-Labeled Microparticles, Guide Bone Tissue Formation in Osteochondral Defects in Rabbits
Abstract
1. Introduction
2. Methods
2.1. Chemical Modification of Chitosan
2.1.1. Preparation of the System of Chitosan-Spacer Arm (Chit-PEG-NH2)
2.1.2. Preparation of System Chitosan-Spacer Arm-Biotin (Chitosan-PEGb)
2.2. Preparation of Nanofibers and Grinded Nanofibrous Microparticles
2.2.1. Electrospinning of PCL-Chitosan and PCL-Chitosan-PEGb Nanofibers
2.2.2. Dry Cryogenic Grinding of Nanofibrous Mesh to Fibrous Microparticles
2.2.3. Modification of PCL-Chit-PEGb Microparticles by the Anti-CD44 Antibody
2.3. Characterization of Nanofibers and Nanofibrous Microparticles
2.3.1. Binding of the HABA–Avidin Complex to Chitosan-PEGb
2.3.2. Analysis of Morphology by Scanning Electron Microscopy
2.3.3. Fourier-Transformation Infrared Spectroscopy with Attenuated Total Reflection
2.3.4. Dynamic Laser Scattering
2.4. In Vitro Testing on Chondrocyte and Fibrochondrocyte Models
2.4.1. Isolation of Chondrocytes and Fibrochondrocytes and Scaffold Seeding
2.4.2. Cell Viability, Proliferation and Visualization
2.5. In Vivo Studies with Hydrogels Containing Nanofibrous Microparticles
2.5.1. Preparation of Scaffolds for the in Vivo Experiment and Biomechanical Characterization of Hydrogels with Nanofibrous Microparticles
2.5.2. Implantation of the Scaffolds
2.5.3. Histological Evaluation
2.6. Statistics
3. Results
3.1. Chemical Modification of Chitosan
3.2. Nanofiber Preparation and Characterization
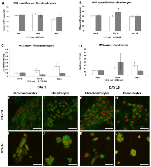
3.3. Biological Evaluation of PCL-Chitosan Nanofibers
3.4. Grinding of Nanofibers to Microparticles and Functionalization by Anti-CD44
3.5. Biomechanical Characterization of Hydrogels
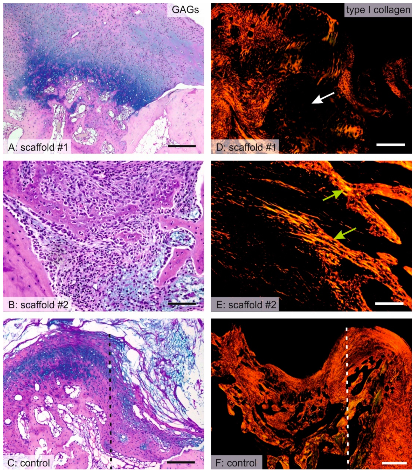
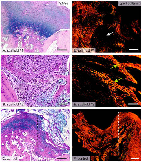
3.6. Quantification of Hyaline Cartilage in the Center of the Bone Defect
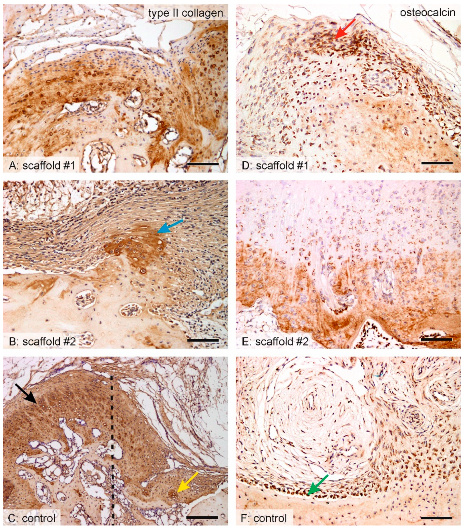
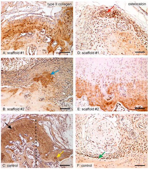
3.7. Quantification of Osteocalcin-Positive Cells and Matrix in the Centre of the Defect
3.8. Distribution of Hyaline Cartilage, Bone Trabeculae and Qualitative Observation
4. Discussion
5. Conclusions
Supplementary Materials
Author Contributions
Funding
Conflicts of Interest
Disclosure
References
- Buckwalter, J.A.; Mankin, H.J. Instructional Course Lectures, the American Academy of Orthopaedic Surgeons-Articular Cartilage. Part I: Tissue Design and Chondrocyte-Matrix Interactions*†. Jbjs 1997, 79, 600–611. [Google Scholar] [CrossRef]
 - Mithoefer, K.; Mcadams, T.; Williams, R.J.; Kreuz, P.C.; Mandelbaum, B.R. Clinical Efficacy of the Microfracture Technique for Articular Cartilage Repair in the Knee: An Evidence-Based Systematic Analysis. Am. J. Sports Med. 2009, 37, 2053–2063. [Google Scholar] [CrossRef] [PubMed]
 - Dewan, A.K.; Gibson, M.A.; Elisseeff, J.H.; Trice, M.E. Evolution of Autologous Chondrocyte Repair and Comparison to Other Cartilage Repair Techniques. Biomed. Res. Int. 2014, 2014, 272481. [Google Scholar] [CrossRef] [PubMed]
 - Gille, J.; Behrens, P.; Schulz, A.P.; Oheim, R.; Kienast, B. Matrix-Associated Autologous Chondrocyte Implantation: A Clinical Follow-Up at 15 Years. Cartilage 2016, 7, 309–315. [Google Scholar] [CrossRef] [PubMed]
 - Filová, E.; Rampichová, M.; Handl, M.; Lytvynets, A.; Halouzka, R.; Usvald, D.; Hlucilová, J.; Procházka, R.; Dezortová, M.; Rolencová, E.; et al. Composite Hyaluronate-Type I Collagen-Fibrin Scaffold in the Therapy of Osteochondral Defects in Miniature Pigs. Physiol. Res. 2007, 56, 5–16. [Google Scholar]
 - Sherwood, J.K.; Riley, S.L.; Palazzolo, R.; Brown, S.C.; Monkhouse, D.C.; Coates, M.; Griffith, L.G.; Landeen, L.K.; Ratcliffe, A. A Three-Dimensional Osteochondral Composite Scaffold for Articular Cartilage Repair. Biomaterials 2002, 23, 4739–4751. [Google Scholar] [CrossRef]
 - Kandel, R.A.; Grynpas, M.; Pilliar, R.; Lee, J.; Wang, J.; Waldman, S.; Zalzal, P.; Hurtig, M. Repair of Osteochondral Defects With Biphasic Cartilage-Calcium Polyphosphate Constructs in a Sheep Model. Biomaterials 2006, 27, 4120–4131. [Google Scholar] [CrossRef]
 - Brocher, J.; Janicki, P.; Voltz, P.; Seebach, E.; Neumann, E.; Mueller-Ladner, U.; Richter, W. Inferior Ectopic Bone Formation of Mesenchymal Stromal Cells from Adipose Tissue Compared to Bone Marrow: Rescue By Chondrogenic Pre-Induction. Stem Cell Res. 2013, 11, 1393–1406. [Google Scholar] [CrossRef]
 - De Girolamo, L.; Niada, S.; Arrigoni, E.; Di Giancamillo, A.; Domeneghini, C.; Dadsetan, M.; Yaszemski, M.J.; Gastaldi, D.; Vena, P.; Taffetani, M.; et al. Repair of Osteochondral Defects in the Minipig Model By Opf Hydrogel Loaded with Adipose-Derived Mesenchymal Stem Cells. Regen Med. 2015, 10, 135–151. [Google Scholar] [CrossRef]
 - Hopper, N.; Wardale, J.; Brooks, R.; Power, J.; Rushton, N.; Henson, F. Peripheral Blood Mononuclear Cells Enhance Cartilage Repair in In Vivo Osteochondral Defect Model. PLoS ONE 2015, 10, e0133937. [Google Scholar] [CrossRef]
 - Jurgens, W.J.F.M.; Kroeze, R.J.; Zandieh-Doulabi, B.; Dijk, A.V.; Renders, G.A.P.; Smit, T.H.; Milligen, F.J.V.; Ritt, M.J.P.F.; Helder, M.N. One-Step Surgical Procedure for the Treatment of Osteochondral Defects with Adipose-Derived Stem Cells in a Caprine Knee Defect: A Pilot Study. Biores. Open Access 2013, 2, 315–325. [Google Scholar] [CrossRef] [PubMed]
 - Kim, Y.S.; Choi, Y.J.; Suh, D.S.; Heo, D.B.; Kim, Y.I.; Ryu, J.-S.; Koh, Y.G. Mesenchymal Stem Cell Implantation in Osteoarthritic Knees: Is Fibrin Glue Effective as a Scaffold? Am. J. Sports Med. 2015, 43, 176–185. [Google Scholar] [CrossRef]
 - Filová, E.; Jelínek, F.; Handl, M.; Lytvynets, A.; Rampichová, M.; Varga, F.; Cinátl, J.; Soukup, T.; Trc, T.; Amler, E. Novel Composite Hyaluronan/Type I Collagen/Fibrin Scaffold Enhances Repair of Osteochondral Defect in Rabbit Knee. J. Biomed. Mater. Res. B Appl. Biomater. 2008, 87, 415–424. [Google Scholar] [CrossRef] [PubMed]
 - Kayakabe, M.; Tsutsumi, S.; Watanabe, H.; Kato, Y.; Takagishi, K. Transplantation of Autologous Rabbit Bm-Derived Mesenchymal Stromal Cells Embedded in Hyaluronic Acid Gel Sponge into Osteochondral Defects of the Knee. Cytotherapy 2006, 8, 343–353. [Google Scholar] [CrossRef] [PubMed]
 - Prosecká, E.; Rampichová, M.; Litvinec, A.; Tonar, Z.; Králíčková, M.; Vojtová, L.; Kochová, P.; Plencner, M.; Buzgo, M.; Míčková, A.; et al. Collagen/Hydroxyapatite Scaffold Enriched with Polycaprolactone Nanofibers, Thrombocyte-Rich Solution and Mesenchymal Stem Cells Promotes Regeneration in Large Bone Defect In Vivo. J. Biomed. Mater. Res. A 2015, 103, 671–682. [Google Scholar] [CrossRef]
 - Wang, W.; Sun, L.; Zhang, P.; Song, J.; Liu, W. An Anti-Inflammatory Cell-Free Collagen/Resveratrol Scaffold for Repairing Osteochondral Defects in Rabbits. Acta Biomater. 2014, 10, 4983–4995. [Google Scholar] [CrossRef]
 - Filová, E.; Rampichová, M.; Litvinec, A.; Držík, M.; Míčková, A.; Buzgo, M.; Košťáková, E.; Martinová, L.; Usvald, D.; Prosecká, E.; et al. A Cell-Free Nanofiber Composite Scaffold Regenerated Osteochondral Defects in Miniature Pigs. Int. J. Pharm. 2013, 447, 139–149. [Google Scholar] [CrossRef]
 - Levingstone, T.J.; Ramesh, A.; Brady, R.T.; Brama, P.A.J.; Kearney, C.; Gleeson, J.P.; O’brien, F.J. Cell-Free Multi-Layered Collagen-Based Scaffolds Demonstrate Layer Specific Regeneration of Functional Osteochondral Tissue in Caprine Joints. Biomaterials 2016, 87, 69–81. [Google Scholar] [CrossRef]
 - Cremer, M.A.; Rosloniec, E.F.; Kang, A.H. The Cartilage Collagens: A Review of Their Structure, Organization, and Role in the Pathogenesis of Experimental Arthritis in Animals and in Human Rheumatic Disease. Int. J. Mol. Med. 1998, 76, 275–288. [Google Scholar] [CrossRef]
 - Van Susante, J.L.C.; Buma, P.; Schuman, L.; Homminga, G.N.; Van Den Berg, W.B.; Veth, R.P.H. Resurfacing Potential of Heterologous Chondrocytes Suspended in Fibrin Glue in Large Full-Thickness Defects of Femoral Articular Cartilage: An Experimental Study in the Goat. Biomaterials 1999, 20, 1167–1175. [Google Scholar] [CrossRef]
 - Breinan, H.A.; Minas, T.; Hsu, H.-P.; Nehrer, S.; Shortkroff, S.; Spector, M. Autologous Chondrocyte Implantation in a Canine Model: Change in Composition of Reparative Tissue with Time. J. Orthop. Res. 2001, 19, 482–492. [Google Scholar] [CrossRef]
 - Jakubova, R.; Mickova, A.; Buzgo, M.; Rampichova, M.; Prosecka, E.; Tvrdik, D.; Amler, E. Immobilization of Thrombocytes on Pcl Nanofibres Enhances Chondrocyte Proliferation In Vitro. Cell Prolif. 2011, 44, 183–191. [Google Scholar] [CrossRef] [PubMed]
 - Baenziger, N.L.; Brodie, G.N.; Majerus, P.W. A Thrombin-Sensitive Protein of Human Platelet Membranes. Proc. Natl. Acad. Sci. USA 1971, 68, 240–243. [Google Scholar] [CrossRef] [PubMed]
 - Filová, E.; Jakubcová, B.; Danilová, I.; Kuželová Košťáková, E.; Jarošíková, T.; Chernyavskiy, O.; Hejda, J.; Handl, M.; Beznoska, J.; Nečas, A.; et al. Polycaprolactone Foam Functionalized with Chitosan Microparticles—A Suitable Scaffold for Cartilage Regeneration. Physiol. Res. 2016, 65, 121–131. [Google Scholar] [CrossRef] [PubMed]
 - Kuchařová, M.; Ďoubal, S.; Klemera, P.; Rejchrt, P.; Navrátil, M. Viscoelasticity of Biological Materials—Measurement and Practical Impact on Biomedicine. Physiol. Res. 2007, 56, S33–S37. [Google Scholar] [PubMed]
 - Kocová, J. Overall Staining of Connective Tissue and the Muscular Layer of Vessels. Folia Morphol. (Praha) 1970, 18, 293–295. [Google Scholar]
 - Rieppo, L.; Janssen, L.; Rahunen, K.; Lehenkari, P.; Finnilä, M.A.J.; Saarakkala, S. Histochemical Quantification of Collagen Content in Articular Cartilage. PLoS ONE 2019, 14, e0224839. [Google Scholar] [CrossRef]
 - Vermeulen, A.H.; Vermeer, C.; Bosman, F.T. Histochemical Detection of Osteocalcin in Normal and Pathological Human Bone. J. Histochem. Cytochem. 1989, 37, 1503–1508. [Google Scholar] [CrossRef]
 - Conklin, J.L. Staining Properties of Hyaline Cartilage. Am. J. Anat. 1963, 112, 259–267. [Google Scholar] [CrossRef]
 - Kiernan, J.A. Histological and Histochemical Methods. Theory and Practice, 4th ed.; Scion Publishing Ltd.: Banbury, UK, 2008; pp. 304–306. [Google Scholar]
 - Mouton, P.R. Principles and Practices of Unbiased Stereology: An Introduction for Bioscientists, 1st ed.; Johns Hopkins University Press: Baltimore, MD, USA, 2002. [Google Scholar]
 - Buzgo, M.; Greplová, J.; Soural, M.; Bezděková, D.; Míčková, A.; Kofroňová, O.; Benada, O.; Hlaváč, J.; Amler, E. Pva Immunonanofibers with Controlled Decay. Polymer 2015, 77, 387–398. [Google Scholar] [CrossRef]
 - Knotek, P.; Pouzar, M.; Buzgo, M.; Krizkova, B.; Vlcek, M.; Mickova, A.; Plencner, M.; Navesnik, J.; Amler, E.; Belina, P. Cryogenic Grinding of Electrospun Poly-Ε-Caprolactone Mesh Submerged in Liquid Media. Mater. Sci. Eng. C 2012, 32, 1366–1374. [Google Scholar] [CrossRef] [PubMed]
 - Goldenberg, D.M.; Chang, C.-H.; Sharkey, R.M.; Rossi, E.A.; Karacay, H.; Mcbride, W.; Hansen, H.J.; Chatal, J.-F.; Barbet, J. Radioimmunotherapy: Is Avidin-Biotin Pretargeting the Preferred Choice Among Pretargeting Methods? Eur. J. Nucl. Med. Mol. Imaging 2003, 30, 777–780. [Google Scholar] [CrossRef]
 - Yang, I.H.; Kim, S.H.; Kim, Y.H.; Sun, H.J.; Kim, S.J.; Lee, J.W. Comparison of Phenotypic Characterization Between “Alginate Bead” and “Pellet” Culture Systems as Chondrogenic Differentiation Models for Human Mesenchymal Stem Cells. Yonsei Med. J. 2004, 45, 891–900. [Google Scholar] [CrossRef] [PubMed]
 - Uchio, Y.; Ochi, M.; Matsusaki, M.; Kurioka, H.; Katsube, K. Human Chondrocyte Proliferation and Matrix Synthesis Cultured in Atelocollagen® Gel. J. Biomed. Mater. Res. 2000, 50, 138–143. [Google Scholar] [CrossRef]
 - Bosnakovski, D.; Mizuno, M.; Kim, G.; Takagi, S.; Okumura, M.; Fujinaga, T. Chondrogenic Differentiation of Bovine Bone Marrow Mesenchymal Stem Cells (Mscs) in Different Hydrogels: Influence of Collagen Type Ii Extracellular Matrix on Msc Chondrogenesis. Biotechnol. Bioeng. 2006, 93, 1152–1163. [Google Scholar] [CrossRef] [PubMed]
 - Kim, J.; Cho, H.; Young, K.; Park, J.; Lee, J.; Suh, D. In Vivo Animal Study and Clinical Outcomes of Autologous Atelocollagen-Induced Chondrogenesis for Osteochondral Lesion Treatment. J. Orthop. Surg. Res. 2015, 10, 82. [Google Scholar] [CrossRef]
 - Ponticiello, M.S.; Schinagl, R.M.; Kadiyala, S.; Barry, F.P. Gelatin-Based Resorbable Sponge as a Carrier Matrix for Human Mesenchymal Stem Cells in Cartilage Regeneration Therapy. J. Biomed. Mater. Res. 2000, 52, 246–255. [Google Scholar] [CrossRef]
 - Ishida, K.; Kuroda, R.; Miwa, M.; Tabata, Y.; Hokugo, A.; Kawamoto, T.; Sasaki, K.; Doita, M.; Kurosaka, M. The Regenerative Effects of Platelet-Rich Plasma on Meniscal Cells In Vitro and Its In Vivo Application with Biodegradable Gelatin Hydrogel. Tissue Eng. 2007, 13, 1103–1112. [Google Scholar] [CrossRef]
 - Fragonas, E.; Valente, M.; Pozzi-Mucelli, M.; Toffanin, R.; Rizzo, R.; Silvestri, F.; Vittur, F. Articular Cartilage Repair in Rabbits by Using Suspensions of Allogenic Chondrocytes in Alginate. Biomaterials 2000, 21, 795–801. [Google Scholar] [CrossRef]
 - Hao, T.; Wen, N.; Cao, J.K.; Wang, H.B.; Lü, S.H.; Liu, T.; Lin, Q.X.; Duan, C.M.; Wang, C.Y. The Support of Matrix Accumulation and the Promotion of Sheep Articular Cartilage Defects Repair In Vivo by Chitosan Hydrogels. Osteoarthr. Cartil. 2010, 18, 257–265. [Google Scholar] [CrossRef]
 - Tan, H.; Chu, C.R.; Payne, K.A.; Marra, K.G. Injectable In Situ Forming Biodegradable Chitosan–Hyaluronic Acid Based Hydrogels for Cartilage Tissue Engineering. Biomaterials 2009, 30, 2499–2506. [Google Scholar] [CrossRef] [PubMed]
 - Plánka, L.; Nečas, A.; Gál, P.; Kecová, H.; Filová, E.; Křen, L.; Krupa, P. Prevention of Bone Bridge Formation Using Transplantation of the Autogenous Mesenchymal Stem Cells to Physeal Defects: An Experimental Study in Rabbits. Acta Vet. Brno 2007, 76, 253–263. [Google Scholar] [CrossRef]
 - Moutos, F.T.; Freed, L.E.; Guilak, F. A Biomimetic Three-Dimensional Woven Composite Scaffold for Functional Tissue Engineering of Cartilage. Nat. Mater. 2007, 6, 162. [Google Scholar] [CrossRef] [PubMed]
 - Coburn, J.; Gibson, M.; Bandalini, P.A.; Laird, C.; Mao, H.-Q.; Moroni, L.; Seliktar, D.; Elisseeff, J. Biomimetics of the Extracellular Matrix: An Integrated Three-Dimensional Fiber-Hydrogel Composite for Cartilage Tissue Engineering. Smart Struct. Syst. 2011, 7, 213–222. [Google Scholar] [CrossRef]
 - Rampichová, M.; Buzgo, M.; Křížková, B.; Prosecká, E.; Pouzar, M.; Štrajtová, L. Injectable Hydrogel Functionalised with Thrombocyte-Rich Solution and Microparticles for Accelerated Cartilage Regeneration. Acta Chir. Orthop. Traumatol. Cechoslov. 2013, 80, 82–88. [Google Scholar]
 - Marijnissen, W.J.C.M.; Van Osch, G.J.V.M.; Aigner, J.; Van Der Veen, S.W.; Hollander, A.P.; Verwoerd-Verhoef, H.L.; Verhaar, J.A.N. Alginate as a Chondrocyte-Delivery Substance in Combination with a Non-Woven Scaffold for Cartilage Tissue Engineering. Biomaterials 2002, 23, 1511–1517. [Google Scholar] [CrossRef]
 - Peniche, C.; Argüelles-Monal, W.; Peniche, H.; Acosta, N. Chitosan: An Attractive Biocompatible Polymer for Microencapsulation. Macromol. Biosci. 2003, 3, 511–520. [Google Scholar] [CrossRef]
 - Ohkawa, K.; Cha, D.; Kim, H.; Nishida, A.; Yamamoto, H. Electrospinning of Chitosan. Macromol. Rapid Commun. 2004, 25, 1600–1605. [Google Scholar] [CrossRef]
 - Ohkawa, K.; Minato, K.; Kumagai, G.; Hayashi, S.; Yamamoto, H. Chitosan Nanofiber. Biomacromolecules 2006, 7, 3291–3294. [Google Scholar] [CrossRef]
 - Yang, D.; Jin, Y.; Ma, G.; Chen, X.; Lu, F.; Nie, J. Fabrication and Characterization of Chitosan/Pva with Hydroxyapatite Biocomposite Nanoscaffolds. J. Appl. Polym. Sci 2008, 110, 3328–3335. [Google Scholar] [CrossRef]
 - Klossner, R.R.; Queen, H.A.; Coughlin, A.J.; Krause, W.E. Correlation of Chitosan’s Rheological Properties and Its Ability to Electrospin. Biomacromolecules 2008, 9, 2947–2953. [Google Scholar] [CrossRef] [PubMed]
 - Kriegel, C.; Kit, K.M.; Mcclements, D.J.; Weiss, J. Influence of Surfactant Type and Concentration on Electrospinning of Chitosan–Poly(Ethylene Oxide) Blend Nanofibers. Food Biophys. 2009, 4, 213–228. [Google Scholar] [CrossRef]
 - Zhang, Y.Z.; Su, B.; Ramakrishna, S.; Lim, C.T. Chitosan Nanofibers from an Easily Electrospinnable Uhmwpeo-Doped Chitosan Solution System. Biomacromolecules 2008, 9, 136–141. [Google Scholar] [CrossRef] [PubMed]
 - Nirmala, R.; Navamathavan, R.; Kang, H.-S.; El-Newehy, M.H.; Kim, H.Y. Preparation of Polyamide-6/Chitosan Composite Nanofibers by a Single Solvent System Via Electrospinning for Biomedical Applications. Colloid Surf. B 2011, 83, 173–178. [Google Scholar] [CrossRef] [PubMed]
 - Yang, M.R.; Chen, K.S.; Tsai, J.C.; Tseng, C.C.; Lin, S.F. The Antibacterial Activities of Hydrophilic-Modified Nonwoven Pet. Mater. Sci. Eng. C 2002, 20, 167–173. [Google Scholar] [CrossRef]
 - Chen, H.; Fan, X.; Xia, J.; Chen, P.; Zhou, X.; Huang, J.; Yu, J.; Gu, P. Electrospun Chitosan-Graft-Poly (Ɛ-Caprolactone)/Poly(Ɛ-Caprolactone) Nanofibrous Scaffolds for Retinal Tissue Engineering. Int. J. Nanomed. 2011, 6, 453–461. [Google Scholar]
 - Zivanovic, S.; Li, J.; Davidson, P.M.; Kit, K. Physical, Mechanical, and Antibacterial Properties of Chitosan/Peo Blend Films. Biomacromolecules 2007, 8, 1505–1510. [Google Scholar] [CrossRef]
 - Zhou, F.-L.; Gong, R.-H.; Porat, I. Mass Production of Nanofibre Assemblies by Electrostatic Spinning. Polym. Int. 2009, 58, 331–342. [Google Scholar] [CrossRef]
 - Jin, J.; Song, M.; Hourston, D.J. Novel Chitosan-Based Films Cross-Linked by Genipin with Improved Physical Properties. Biomacromolecules 2004, 5, 162–168. [Google Scholar] [CrossRef]
 - Van Der Schueren, L.; Steyaert, I.; De Schoenmaker, B.; De Clerck, K. Polycaprolactone/Chitosan Blend Nanofibres Electrospun from an Acetic Acid/Formic Acid Solvent System. Carbohydr. Polym. 2012, 88, 1221–1226. [Google Scholar] [CrossRef]
 - Noriega, S.E.; Hasanova, G.I.; Schneider, M.J.; Larsen, G.F.; Subramanian, A. Effect of Fiber Diameter on the Spreading, Proliferation and Differentiation of Chondrocytes on Electrospun Chitosan Matrices. Cells Tissues Organs 2012, 195, 207–221. [Google Scholar] [CrossRef] [PubMed]
 - Lukasova, V.; Buzgo, M.; Vocetkova, K.; Kubíková, T.; Tonar, Z.; Doupník, M.; Blahnová, V.; Litvinec, A.; Sovková, V.; Voltrová, B.; et al. Osteoinductive 3d Scaffolds Prepared by Blend Centrifugal Spinning for Long-Term Delivery of Osteogenic Supplements. Rsc Adv. 2018, 8, 21889–21904. [Google Scholar]
 - Bolaina-Lorenzo, E.; Martínez-Ramos, C.; Monleón-Pradas, M.; Herrera-Kao, W.; Cauich-Rodríguez, J.V.; Cervantes-Uc, J.M. Electrospun Polycaprolactone/Chitosan Scaffolds for Nerve Tissue Engineering: Physicochemical Characterization and Schwann Cell Biocompatibility. Biomed. Mater. 2016, 12, 015008. [Google Scholar] [CrossRef] [PubMed]
 - Schexnailder, P.J.; Gaharwar, A.K.; Bartlett Ii, R.L.; Seal, B.L.; Schmidt, G. Tuning Cell Adhesion by Incorporation of Charged Silicate Nanoparticles as Cross-Linkers to Polyethylene Oxide. Macromol. Biosci. 2010, 10, 1416–1423. [Google Scholar] [CrossRef]
 - Anamelechi, C.C.; Truskey, G.A.; Reichert, W.M. Mylar™ and Teflon-Af™ as Cell Culture Substrates for Studying Endothelial Cell Adhesion. Biomaterials 2005, 26, 6887–6896. [Google Scholar] [CrossRef] [PubMed]
 - Tsai, W.B.; Wang, M.C. Effect of an Avidin-Biotin Binding System on Chondrocyte Adhesion, Growth and Gene Expression. Biomaterials 2005, 26, 3141–3151. [Google Scholar] [CrossRef]
 - Tsai, W.B.; Wang, M.C. Effects of an Avidin-Biotin Binding System on Chondrocyte Adhesion and Growth on Biodegradable Polymers. Macromol. Biosci. 2005, 5, 214–221. [Google Scholar] [CrossRef]
 - Feng, S.; Yan, Z.; Guo, C.; Chen, Z.; Zhang, K.; Mo, X.; Gu, Y. Effects of an Avidin-Biotin Binding System on Schwann Cells Attachment, Proliferation, and Gene Expressions onto Electrospun Scaffolds. J. Biomed. Mater. Res. A 2011, 97, 321–329. [Google Scholar] [CrossRef]
 - Chow, G.; Nietfeld, J.J.; Knudson, C.B.; Knudson, W. Antisense Inhibition of Chondrocyte Cd44 Expression Leading to Cartilage Chondrolysis. Arthritis Rheumatol. 1998, 41, 1411–1419. [Google Scholar] [CrossRef]
 - Knudson, W.; Casey, B.; Nishida, Y.; Eger, W.; Kuettner, K.E.; Knudson, C.B. Hyaluronan Oligosaccharides Perturb Cartilage Matrix Homeostasis and Induce Chondrocytic Chondrolysis. Arthritis Rheumatol. 2000, 43, 1165–1174. [Google Scholar] [CrossRef]
 - Goodison, S.; Urquidi, V.; Tarin, D. Cd44 Cell Adhesion Molecules. Mol. Pathol. 1999, 52, 189–196. [Google Scholar] [CrossRef] [PubMed]
 - Thorne, R.F.; Legg, J.W.; Isacke, C.M. The Role of the Cd44 Transmembrane and Cytoplasmic Domains in Co-Ordinating Adhesive and Signalling Events. J. Cell Sci. 2004, 117, 373. [Google Scholar] [CrossRef] [PubMed]
 - Zhu, H.; Mitsuhashi, N.; Klein, A.; Barsky, L.W.; Weinberg, K.; Barr, M.L.; Demetriou, A.; Wu, G.D. The Role of the Hyaluronan Receptor Cd44 in Mesenchymal Stem Cell Migration in the Extracellular Matrix. Stem Cells 2006, 24, 928–935. [Google Scholar] [CrossRef]
 - Julovi, S.M.; Ito, H.; Nishitani, K.; Jackson, C.J.; Nakamura, T. Hyaluronan Inhibits Matrix Metalloproteinase-13 in Human Arthritic Chondrocytes Via Cd44 and P38. Joredr 2011, 29, 258–264. [Google Scholar] [CrossRef] [PubMed]
 - Yatabe, T.; Mochizuki, S.; Takizawa, M.; Chijiiwa, M.; Okada, A.; Kimura, T.; Fujita, Y.; Matsumoto, H.; Toyama, Y.; Okada, Y. Hyaluronan Inhibits Expression of Adamts4 (Aggrecanase-1) in Human Osteoarthritic Chondrocytes. Ann. Rheum. Dis. 2009, 68, 1051–1058. [Google Scholar] [CrossRef] [PubMed]
 - Galandrini, R.; Galluzzo, E.; Albi, N.; Grossi, C.E.; Velardi, A. Hyaluronate Is Costimulatory for Human T Cell Effector Functions and Binds to Cd44 on Activated T Cells. J. Immunol. 1994, 153, 21–31. [Google Scholar]
 - Ye, X.; Zhao, Q.; Sun, X.; Li, H. Enhancement of Mesenchymal Stem Cell Attachment to Decellularized Porcine Aortic Valve Scaffold by In Vitro Coating with Antibody against Cd90: A Preliminary Study on Antibody-Modified Tissue-Engineered Heart Valve. Tissue Eng. Part A 2009, 15, 1–11. [Google Scholar] [CrossRef]
 - Yanada, S.; Ochi, M.; Adachi, N.; Nobuto, H.; Agung, M.; Kawamata, S. Effects of Cd44 Antibody-- or Rgds Peptide--Immobilized Magnetic Beads on Cell Proliferation and Chondrogenesis of Mesenchymal Stem Cells. J. Biomed. Mater. Res. A 2006, 77, 773–784. [Google Scholar] [CrossRef]
 - Lin, H.; Zhou, J.; Shen, L.; Ruan, Y.; Dong, J.; Guo, C.; Chen, Z. Biotin-Conjugated Anti-Cd44 Antibody-Avidin Binding System for the Improvement of Chondrocyte Adhesion to Scaffolds. J. Biomed. Mater. Res. A 2014, 102, 1140–1148. [Google Scholar] [CrossRef]
 - Jalani, G.; Rosenzweig, D.H.; Makhoul, G.; Abdalla, S.; Cecere, R.; Vetrone, F.; Haglund, L.; Cerruti, M. Tough, In-Situ Thermogelling, Injectable Hydrogels for Biomedical Applications. Macromol. Biosci. 2015, 15, 473–480. [Google Scholar] [CrossRef]
 - Wang, W.; Li, B.; Yang, J.; Xin, L.; Li, Y.; Yin, H.; Qi, Y.; Jiang, Y.; Ouyang, H.; Gao, C. The Restoration of Full-Thickness Cartilage Defects with Bmscs and Tgf-Beta 1 Loaded Plga/Fibrin Gel Constructs. Biomaterials 2010, 31, 8964–8973. [Google Scholar] [CrossRef] [PubMed]
 - Almeida, H.V.; Eswaramoorthy, R.; Cunniffe, G.M.; Buckley, C.T.; O’brien, F.J.; Kelly, D.J. Fibrin Hydrogels Functionalized with Cartilage Extracellular Matrix and Incorporating Freshly Isolated Stromal Cells as an Injectable for Cartilage Regeneration. Acta Biomater. 2016, 36, 55–62. [Google Scholar] [CrossRef] [PubMed]
 - Mccarrel, T.; Fortier, L. Temporal Growth Factor Release from Platelet-Rich Plasma, Trehalose Lyophilized Platelets, and Bone Marrow Aspirate and Their Effect on Tendon and Ligament Gene Expression. J. Orthop. Res. 2009, 27, 1033–1042. [Google Scholar] [CrossRef] [PubMed]
 - Lukášová, V.; Buzgo, M.; Vocetková, K.; Sovková, V.; Doupník, M.; Himawanf, E.; Staffa, A.; Sedláček, R.; Chlup, H.; Rustichelli, F.; et al. Needleless Electrospun and Centrifugal Spun Poly-Ε-Caprolactone Scaffolds as a Carrier for Platelets in Tissue Engineering Applications: A Comparative Study with Hmscs. Mater. Sci. Eng. C 2019, 97, 567–575. [Google Scholar] [CrossRef] [PubMed]
 - Camargo, P.M.; Lekovic, V.; Weinlaender, M.; Vasilic, N.; Madzarevic, M.; Kenney, E.B. Platelet-Rich Plasma and Bovine Porous Bone Mineral Combined with Guided Tissue Regeneration in the Treatment of Intrabony Defects in Humans. J. Periodontal Res. 2002, 37, 300–306. [Google Scholar] [CrossRef]
 - Kon, E.; Mandelbaum, B.; Buda, R.; Filardo, G.; Delcogliano, M.; Timoncini, A.; Fornasari, P.M.; Giannini, S.; Marcacci, M. Platelet-Rich Plasma Intra-Articular Injection Versus Hyaluronic Acid Viscosupplementation as Treatments for Cartilage Pathology: From Early Degeneration to Osteoarthritis. Arthroscopy 2011, 27, 1490–1501. [Google Scholar] [CrossRef]
 - Yausep, O.E.; Madhi, I.; Trigkilidas, D. Platelet Rich Plasma for Treatment of osteochondral Lesions of the Talus: A Systematic Review of Clinical Trials. J. Orthop. 2020, 18, 218–225. [Google Scholar] [CrossRef]
 - Fortier, L.A.; Hackett, C.H.; Cole, B.J. The Effects of Platelet-Rich Plasma on Cartilage: Basic Science and Clinical Application. Oper. Tech. Sports Med. 2011, 19, 154–159. [Google Scholar] [CrossRef][Green Version]
 - Chanda, M.; Roy, S. Plastics Technology Handbook, 4th ed.; Crc Press: Boca Raton, FL, USA, 2007; pp. 3–28. [Google Scholar]
 - Babrnáková, J.; Pavliňáková, V.; Brtníková, J.; Sedláček, P.; Prosecká, E.; Rampichová, M.; Filová, E.; Hearnden, V.; Vojtová, L. Synergistic Effect of Bovine Platelet Lysate and Various Polysaccharides on the Biological Properties of Collagen-Based Scaffolds for Tissue Engineering: Scaffold Preparation, Chemo-Physical Characterization, In Vitro and Ex Ovo Evaluation. Mater. Sci. Eng. C 2019, 100, 236–246. [Google Scholar] [CrossRef]
 - He, X.; Fan, X.; Feng, W.; Chen, Y.; Guo, T.; Wang, F.; Liu, J.; Tang, K. Incorporation of Microfibrillated Cellulose into Collagen-Hydroxyapatite Scaffold for Bone Tissue Engineering. Int. J. Biol. Macromol. 2018, 115, 385–392. [Google Scholar] [CrossRef]
 - Mckee, M.D.; Cole, W.G. Chapter 2—Bone Matrix and Mineralization. In Pediatric Bone, 2nd ed.; Glorieux, F.H., Pettifor, J.M., Jüppner, H., Eds.; Academic Press: San Diego, CA, USA, 2012; pp. 9–37. [Google Scholar]
 - Price, P.A.; Otsuka, A.A.; Poser, J.W.; Kristaponis, J.; Raman, N. Characterization of a Gamma-Carboxyglutamic Acid-Containing Protein from Bone. Proc. Natl. Acad. Sci. USA 1976, 73, 1447–1451. [Google Scholar] [CrossRef] [PubMed]
 - Eastell, R.; Hannon, R.A. Chapter 27—Biochemical Markers of Bone Turnover. In Treatment of the Postmenopausal Woman, 3rd ed.; Lobo, R.A., Ed.; Academic Press: St. Louis, MO, USA, 2007; pp. 337–349. [Google Scholar]
 - Sovkova, V.; Vocetkova, K.; Rampichova, M.; Mickova, A.; Buzgo, M.; Lukasova, V.; Dankova, J.; Filova, E.; Necas, A.; Amler, E. Platelet Lysate as a Serum Replacement for Skin Cell Culture on Biomimetic Pcl Nanofibers. Platelets 2018, 29, 395–405. [Google Scholar] [CrossRef] [PubMed]
 - Sarban, S.; Tabur, H.; Baba, Z.F.; Işıkan, U.E. The Positive Impact of Platelet-Derived Growth Factor on the Repair of Full-Thickness Defects of Articular Cartilage. Eklem Hast. Cerrahisi 2019, 30, 91–96. [Google Scholar] [CrossRef] [PubMed]
 - Huang, R.Y.; Tai, W.C.; Ho, M.H.; Chang, P.C. Combination of a Biomolecule-Aided Biphasic Cryogel Scaffold with a Barrier Membrane Adhering Pdgf-Encapsulated Nanofibers to Promote Periodontal Regeneration. J. Periodontal Res. 2020. [Google Scholar] [CrossRef]
 - Wang, S.; Li, Y.; Li, S.; Yang, J.; Tang, R.; Li, X.; Li, L.; Fei, J. Platelet-Rich Plasma Loaded with Antibiotics as an Affiliated Treatment for Infected Bone Defect by Combining Wound Healing Property and Antibacterial Activity. Platelets 2020, 1–13. [Google Scholar] [CrossRef] [PubMed]
 - Rampichová, M.; Buzgo, M.; Míčková, A.; Vocetková, K.; Sovková, V.; Lukášová, V.; Filová, E.; Rustichelli, F.; Amler, E. Platelet-Functionalized Three-Dimensional Poly-Ε-Caprolactone Fibrous Scaffold Prepared Using Centrifugal Spinning for Delivery of Growth Factors. Int. J. Nanomed. 2017, 12, 347–361. [Google Scholar] [CrossRef]
 - Xie, X.; Wang, Y.; Zhao, C.; Guo, S.; Liu, S.; Jia, W.; Tuan, R.S.; Zhang, C. Comparative Evaluation of Mscs from Bone Marrow and Adipose Tissue Seeded in Prp-Derived Scaffold for Cartilage Regeneration. Biomaterials 2012, 33, 7008–7018. [Google Scholar] [CrossRef]
 - Shimizu, Y.; Van Seventer, G.A.; Siraganian, R.; Wahl, L.; Shaw, S. Dual Role of the Cd44 Molecule in T Cell Adhesion and Activation. J. Immunol. 1989, 143, 2457–2463. [Google Scholar]
 - Krishnan, V.; Bryant, H.U.; Macdougald, O.A. Regulation of Bone Mass by Wnt Signaling. J. Clin. Investig. 2006, 116, 1202–1209. [Google Scholar] [CrossRef]
 - Majidinia, M.; Sadeghpour, A.; Yousefi, B. The Roles of Signaling Pathways in Bone Repair and Regeneration. J. Cell. Physiol. 2018, 233, 2937–2948. [Google Scholar] [CrossRef]
 - El Bialy, I.; Jiskoot, W.; Reza Nejadnik, M. Formulation, Delivery and Stability of Bone Morphogenetic Proteins for Effective Bone Regeneration. Pharm. Res. 2017, 34, 1152–1170. [Google Scholar] [CrossRef] [PubMed]
 - Zheng, A.Q.; Xiao, J.; Xie, J.; Lu, P.P.; Ding, X.I.A.E.P. Bfgf Enhances Activation of Osteoblast Differentiation and Osteogenesis on Titanium Surfaces Via Pi3k/Akt Signaling Pathway. Int. J. Clin. Exp. Pathol. 2016, 9, 4680–4692. [Google Scholar]
 - Feng, X.; Huang, D.; Lu, X.; Feng, G.; Xing, J.; Lu, J.; Xu, K.; Xia, W.; Meng, Y.; Tao, T.; et al. Insulin-Like Growth Factor 1 Can Promote Proliferation and Osteogenic Differentiation of Human Dental Pulp Stem Cells Via Mtor Pathway. Dev. Growth Differ. 2014, 56, 615–624. [Google Scholar] [CrossRef] [PubMed]
 








© 2020 by the authors. Licensee MDPI, Basel, Switzerland. This article is an open access article distributed under the terms and conditions of the Creative Commons Attribution (CC BY) license (http://creativecommons.org/licenses/by/4.0/).
Share and Cite
Filová, E.; Tonar, Z.; Lukášová, V.; Buzgo, M.; Litvinec, A.; Rampichová, M.; Beznoska, J.; Plencner, M.; Staffa, A.; Daňková, J.; et al. Hydrogel Containing Anti-CD44-Labeled Microparticles, Guide Bone Tissue Formation in Osteochondral Defects in Rabbits. Nanomaterials 2020, 10, 1504. https://doi.org/10.3390/nano10081504
Filová E, Tonar Z, Lukášová V, Buzgo M, Litvinec A, Rampichová M, Beznoska J, Plencner M, Staffa A, Daňková J, et al. Hydrogel Containing Anti-CD44-Labeled Microparticles, Guide Bone Tissue Formation in Osteochondral Defects in Rabbits. Nanomaterials. 2020; 10(8):1504. https://doi.org/10.3390/nano10081504
Chicago/Turabian StyleFilová, Eva, Zbyněk Tonar, Věra Lukášová, Matěj Buzgo, Andrej Litvinec, Michala Rampichová, Jiří Beznoska, Martin Plencner, Andrea Staffa, Jana Daňková, and et al. 2020. "Hydrogel Containing Anti-CD44-Labeled Microparticles, Guide Bone Tissue Formation in Osteochondral Defects in Rabbits" Nanomaterials 10, no. 8: 1504. https://doi.org/10.3390/nano10081504
APA StyleFilová, E., Tonar, Z., Lukášová, V., Buzgo, M., Litvinec, A., Rampichová, M., Beznoska, J., Plencner, M., Staffa, A., Daňková, J., Soural, M., Chvojka, J., Malečková, A., Králíčková, M., & Amler, E. (2020). Hydrogel Containing Anti-CD44-Labeled Microparticles, Guide Bone Tissue Formation in Osteochondral Defects in Rabbits. Nanomaterials, 10(8), 1504. https://doi.org/10.3390/nano10081504
        
