Cognitive Foundations of Early Mathematics: Investigating the Unique Contributions of Numerical, Executive Function, and Spatial Skills
Abstract
:1. Introduction
1.1. Numerical Skills and Mathematics
1.2. Executive Function and Mathematics
1.3. Spatial Skills and Mathematics
1.4. Unique Contributions of Numerical, Executive Function, and Spatial Skills
1.5. Current Study
2. Materials and Methods
2.1. Participants
2.2. Measures and Procedure
2.2.1. Numerical Assessments
2.2.2. Spatial Assessments
2.2.3. Executive Function
2.2.4. Mathematics Achievement
2.3. Analytical Approach
3. Results
3.1. Preliminary Analyses
3.2. Structural Equation Models
3.2.1. Measurement Models
3.2.2. Structural Models
3.2.3. Number Line Estimation
3.2.4. Arithmetic Accuracy
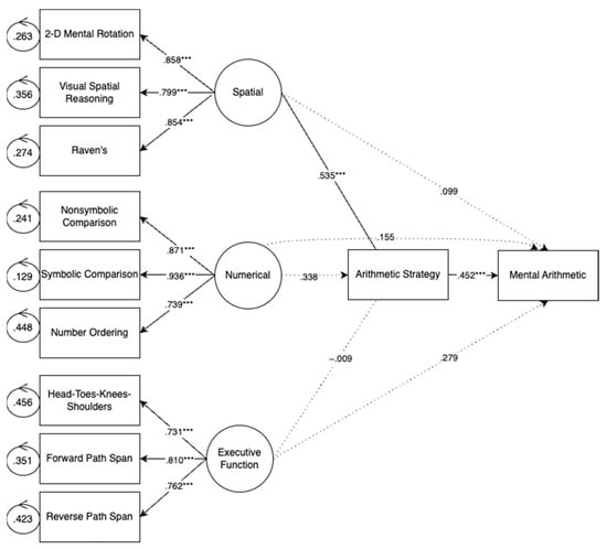
3.2.5. Mediation Model—Arithmetic Strategy Use
3.2.6. Relations between Cognitive Factors and Strategy Use
4. Discussion
4.1. Number Line Estimation
4.2. Arithmetic Performance and Strategy Use
4.3. Limitations and Future Directions
5. Conclusions
Author Contributions
Funding
Institutional Review Board Statement
Informed Consent Statement
Data Availability Statement
Conflicts of Interest
References
- Atit, Kinnari, Jason Richard Power, Terri Pigott, Jihyun Lee, Elyssa A. Geer, David H. Uttal, Colleen M. Ganley, and Sheryl A. Sorby. 2022. Examining the relations between spatial skills and mathematical performance: A meta-analysis. Psychonomic Bulletin & Review 29: 699–720. [Google Scholar]
- Aunio, Pirjio, and Markku Niemivirta. 2010. Predicting children’s mathematical performance in grade one by early numeracy. Learning and Individual Differences 20: 427–35. [Google Scholar] [CrossRef]
- Brydges, Christopher R., Corinne L. Reid, Allison M. Fox, and Mike Anderson. 2012. A unitary executive function predicts intelligence in children. Intelligence 40: 458–69. [Google Scholar] [CrossRef]
- Casey, Beth M., and Harriet Fell. 2018. Spatial reasoning: A critical problem solving tool in children’s mathematics strategy tool-kit. In Visualizing Mathematics: The Role of Spatial Reasoning in Mathematical Thought. Edited by Kelly Mix and Michael Battista. New York: Springer Nature Publishing, pp. 47–75. [Google Scholar] [CrossRef]
- Casey, Beth M., Caitlin McPherran Lombardi, Amanda Pollock, Bonnie Fineman, and Elizabeth Pezaris. 2017. Girls’ spatial skills and arithmetic strategies in first grade as predictors of fifth-grade analytical math reasoning. Journal of Cognition and Development 18: 530–55. [Google Scholar] [CrossRef]
- Casey, Beth M., Elizabeth Pezaris, Bonnie Fineman, Amanda Pollock, Lindsay Demers, and Eric Dearing. 2015. A longitudinal analysis of early spatial skills compared to arithmetic and verbal skills as predictors of fifth-grade girls’ math reasoning. Learning and Individual Differences 40: 90–100. [Google Scholar] [CrossRef]
- Cragg, Lucy, Sarah Keeble, Sophie Richardson, Hannah E. Roome, and Camilla Gilmore. 2017. Direct and indirect influences of executive functions on mathematics achievement. Cognition 162: 12–26. [Google Scholar] [CrossRef]
- Cragg, Lucy, and Camilla Gilmore. 2014. Skills underlying mathematics: The role of executive function in the development of mathematics proficiency. Trends in Neuroscience and Education 3: 63–68. [Google Scholar] [CrossRef]
- Dehaene, Stanislas. 2011. The Number Sense: How the Mind Creates Mathematics. New York: OUP USA. [Google Scholar]
- Dehaene, Stanislas, Serge Bossini, and Pascal Giraux. 1993. The mental representation of parity and n.umber magnitude. Journal of Experimental Psychology: General 122: 371–96. [Google Scholar] [CrossRef]
- Dotan, Dror, and Stanislas Dehaene. 2013. How do we convert a number into a finger trajectory? Cognition 129: 512–29. [Google Scholar] [CrossRef]
- Dotan, Dror, Pedro Pinheiro-Chagas, Fosca Al Roumi, and Stanislas Dehaene. 2019. Track it to crack it: Dissecting processing stages with finger tracking. Trends in Cognitive Sciences 23: 1058–70. [Google Scholar] [CrossRef] [PubMed]
- Duncan, Greg J., Chantelle J. Dowsett, Amy Claessens, Katherine Magnuson, Aletha C. Huston, Pamela Klebanov, Linda S. Pagani, Leon Feinstein, Mimi Engel, Jeanne Brooks-Gunn, and et al. 2007. School readiness and later achievement. Developmental Psychology 43: 1428. [Google Scholar] [CrossRef] [PubMed]
- Duncan, Robert, Tutrang Nguyen, Alicia Miao, Megan McClelland, and Drew Bailey. 2016. Executive function and mathematics achievement: Are effects construct-and time-general or specific? Society for Research on Educational Effectiveness, 1–15. [Google Scholar]
- Ehrlich, Stacy B., Susan C. Levine, and Susan Goldin-Meadow. 2006. The importance of gesture in children’s spatial reasoning. Developmental Psychology 42: 1259–68. [Google Scholar] [CrossRef] [PubMed]
- Emslander, Valentin, and Ronny Scherer. 2022. The relation between executive functions and math intelligence in preschool children: A systematic review and meta-analysis. Psychological Bulletin 148: 337–69. [Google Scholar] [CrossRef]
- Friedman, Naomi P., and Akira Miyake. 2017. Unity and diversity of executive functions: Individual differences as a window on cognitive structure. Cortex 86: 186–204. [Google Scholar] [CrossRef] [PubMed]
- Goffin, Celia, and Daniel Ansari. 2016. Beyond magnitude: Judging ordinality of symbolic number is unrelated to magnitude comparison and independently relates to individual differences in arithmetic. Cognition 150: 68–76. [Google Scholar] [CrossRef] [PubMed]
- Gunderson, Elizabeth A., Gerardo Ramirez, Sian L. Beilock, and Susan C. Levine. 2012. The relation between spatial skill and early number knowledge: The role of the linear number line. Developmental Psychology 48: 1229. [Google Scholar] [CrossRef]
- Hawes, Zachary, and Daniel Ansari. 2020. What explains the relationship between spatial and mathematical skills? A review of evidence from brain and behavior. Psychonomic Bulletin & Review 27: 465–82. [Google Scholar]
- Hawes, Zachary C. K., Katie A. Gilligan-Lee, and Kelly S. Mix. 2022. Effects of spatial training on mathematics performance: A meta-analysis. Developmental Psychology 58: 112–37. [Google Scholar] [CrossRef]
- Hawes, Zachary, Joan Moss, Beverly Caswell, Jisoo Seo, and Daniel Ansari. 2019. Relations between numerical, spatial, and executive function skills and mathematics achievement: A latent-variable approach. Cognitive Psychology 109: 68–90. [Google Scholar] [CrossRef] [PubMed]
- Hawes, Zachary, Joan Moss, Beverly Caswell, Sarah Naqvi, and Sharla MacKinnon. 2017. Enhancing children’s spatial and numerical skills through a dynamic spatial approach to early geometry instruction: Effects of a 32-week intervention. Cognition and Instruction 35: 236–64. [Google Scholar] [CrossRef]
- Hawes, Zachary, Jo-Anne LeFevre, Chang Xu, and Catherine D. Bruce. 2015. Mental rotation with tangible three-dimensional objects: A new measure sensitive to developmental differences in 4- to 8-year-old children. Mind, Brain, and Education 9: 10–18. [Google Scholar] [CrossRef]
- Hawes, Zachary, Rebecca Merkley, Christine L. Stager, and Daniel Ansari. 2021. Integrating numerical cognition research and mathematics education to strengthen the teaching and learning of early number. British Journal of Educational Psychology 91: 1073–109. [Google Scholar] [CrossRef] [PubMed]
- Hutchison, Jane E., Daniel Ansari, Samuel Zheng, Stefanie De Jesus, and Ian M. Lyons. 2022. Extending ideas of numerical order beyond the count-list from kindergarten to first grade. Cognition 223: 105019. [Google Scholar] [CrossRef] [PubMed]
- Karp, Alexander, and Gert Schubring. 2014. Handbook on the History of Mathematics Education. New York: Springer. [Google Scholar]
- Kline, Rex B. 2015. Principles and Practice of Structural Equation Modeling. New York: Guilford Publications. [Google Scholar]
- Laski, Elida V., and Robert S. Siegler. 2007. Is 27 a big number? Correlational and causal connections among numerical categorization, number line estimation, and numerical magnitude comparison. Child Development 78: 1723–43. [Google Scholar] [CrossRef] [PubMed]
- Laski, Elida V., Beth M. Casey, Qingyi Yu, Alana Dulaney, Miriam Heyman, and Eric Dearing. 2013. Spatial skills as a predictor of first grade girls’ use of higher level arithmetic strategies. Learning and Individual Differences 23: 123–30. [Google Scholar] [CrossRef]
- LeFevre, Jo-Anne, Carolina Jimenez Lira, Carla Sowinski, Ozlem Cankaya, Deepthi Kamawar, and Sheri-Lynn Skwarchuk. 2013. Charting the role of the number line in mathematical development. Frontiers in Psychology 4: 1–9. [Google Scholar] [CrossRef]
- Levine, Susan C., Janellen Huttenlocher, Amy Taylor, and Adela Langrock. 1999. Early sex differences in spatial skill. Developmental Psychology 35: 940–49. [Google Scholar] [CrossRef]
- Lin, Xin, and Sarah R. Powell. 2022. The roles of initial mathematics, reading, and cognitive skills in subsequent mathematics performance: A meta-analytic structural equation modeling approach. Review of Educational Research 92: 288–325. [Google Scholar] [CrossRef]
- Lohman, David F. 1996. Spatial ability and G. In Human Abilities: Their Nature and Assessment. Edited by Ian Dennis and Patrick Tapsfield. Hillsdale: Lawrence Erlbaum, pp. 97–116. [Google Scholar]
- Lourenco, Stella F., Chi-Ngai Cheung, and Lauren S. Aulet. 2018. Is visuospatial reasoning related to early mathematical development? A critical review. In Heterogeneity of Function in Numerical Cognition. Cambridge: Academic Press, pp. 177–210. [Google Scholar]
- Lynn, Richard, Eduardo Backhoff, and Luis A. Contreras-Niño. 2004. Sex differences on g, reasoning and visualisation tested by the progressive matrices among 7–10 year olds: Some normative data for Mexico. Personality and Individual Differences 36: 779–87. [Google Scholar] [CrossRef]
- Lyons, Ian M., Gavin R. Price, Anniek Vaessen, Leo Blomert, and Daniel Ansari. 2014. Numerical predictors of arithmetic success in grades 1–6. Developmental Science 17: 714–26. [Google Scholar] [CrossRef] [PubMed]
- McClelland, Megan M., and Claire E. Cameron. 2012. Self-regulation in early childhood: Improving conceptual clarity and developing ecologically valid measures. Child Development Perspectives 6: 136–42. [Google Scholar] [CrossRef]
- Mix, Kelly S. 2019. Why are spatial skill and mathematics related? Child Development Perspectives 13: 121–26. [Google Scholar] [CrossRef]
- Mix, Kelly S., and Yi-Ling Cheng. 2012. The relation between space and math: Developmental and educational implications. Advances in Child Development and Behavior 42: 197–243. [Google Scholar] [PubMed]
- Mix, Kelly S., Susan C. Levine, Yi-Ling Cheng, Chris Young, D. Zachary Hambrick, Raedy Ping, and Spyros Konstantopoulos. 2016. Separate but correlated: The latent structure of space and mathematics across development. Journal of Experimental Psychology: General 145: 1206–27. [Google Scholar] [CrossRef] [PubMed]
- Miyake, Akira, Naomi P. Friedman, David A. Rettinger, Priti Shah, and Mary Hegarty. 2001. How are visuospatial working memory, executive functioning, and spatial abilities related? A latent-variable analysis. Journal of Experimental Psychology: General 130: 621–40. [Google Scholar] [CrossRef]
- Miyake, Akira, Naomi P. Friedman, Michael J. Emerson, Alexander H. Witzki, Amy Howerter, and Tor D. Wager. 2000. The unity and diversity of executive functions and their contributions to complex “frontal lobe” tasks: A latent variable analysis. Cognitive Psychology 41: 49–100. [Google Scholar] [CrossRef] [PubMed]
- Moyer, Robert S., and Thomas K. Landauer. 1967. Time required for judgements of numerical inequality. Nature 215: 1519–20. [Google Scholar] [CrossRef]
- Nosworthy, Nadia, Stephanie Bugden, Lisa Archibald, Barrie Evans, and Daniel Ansari. 2013. A two-minute paper-and-pencil test of symbolic and nonsymbolic numerical magnitude processing explains variability in primary school children’s arithmetic competence. PLoS ONE 8: e67918. [Google Scholar] [CrossRef]
- Patro, Katarsyna, Ursula Fischer, Hans-Christoph Nuerk, and Ulrike Cress. 2016. How to rapidly construct a spatial—Numerical representation in preliterate children (at least temporarily). Developmental Science 19: 126–44. [Google Scholar] [CrossRef] [PubMed]
- Ponitz, Claire Cameron, Megan M. McClelland, Jamaal Matthews, and Frederick J. Morrison. 2009. A structured observation of behavioral self-regulation and its contribution to kindergarten outcomes. Developmental Psychology 45: 605–19. [Google Scholar] [CrossRef] [PubMed]
- Raven, John. 2008. Coloured progressive matrices and Chrichton Vocabulary Scale. London: Pearson. [Google Scholar]
- Reyna, Valerie F., Wendy L. Nelson, Paul K. Han, and Nathan F. Dieckmann. 2009. How numeracy influences risk comprehension and medical decision making. Psychological Bulletin 135: 943–73. [Google Scholar] [CrossRef] [PubMed]
- Ritchie, Stuart J., and Timothy C. Bates. 2013. Enduring links from childhood mathematics and reading achievement to adult socioeconomic status. Psychological Science 24: 1301–8. [Google Scholar] [CrossRef] [PubMed]
- Rosseel, Yves. 2012. Lavaan: An R package for structural equation modeling. Journal of Statistical Software 48: 1–36. [Google Scholar] [CrossRef]
- Rousselle, Laurence, and Marie-Pascale Noël. 2007. Basic numerical skills in children with mathematics learning disabilities: A comparison of symbolic vs non-symbolic number magnitude processing. Cognition 102: 361–95. [Google Scholar] [CrossRef] [PubMed]
- RStudio Team. 2022. RStudio: Integrated Development for R. Boston: RStudio. Available online: http://www.rstudio.com/ (accessed on 1 October 2022).
- Schneider, Michael, Kassandra Beeres, Leyla Coban, Simon Merz, Susan S. Schmidt, Johannes Stricker, and Bert De Smedt. 2017. Associations of non-symbolic and symbolic numerical magnitude processing with mathematical competence: A meta-analysis. Developmental Science 20: e12372. [Google Scholar] [CrossRef]
- Schneider, Michael, Simon Merz, Johannes Stricker, Bert De Smedt, Joke Torbeyns, Lieven Verschaffel, and Koen Luwel. 2018. Associations of number line estimation with mathematical competence: A meta-analysis. Child Development 89: 1467–84. [Google Scholar] [CrossRef]
- Siegler, Robert S. 1987. The perils of averaging data over strategies: An example from children’s addition. Journal of Experimental Psychology: General 116: 250–64. [Google Scholar] [CrossRef]
- Siegler, Robert S. 2016. Magnitude knowledge: The common core of numerical development. Developmental Science 19: 341–61. [Google Scholar] [CrossRef]
- Spiegel, Jamie A., J. Marc Goodrich, Brittany M. Morris, Colleen M. Osborne, and Christopher J. Lonigan. 2021. Relations between executive functions and academic outcomes in elementary school children: A meta-analysis. Psychological Bulletin 147: 329–51. [Google Scholar] [CrossRef]
- Toll, Sylke W., Sanne H. Van der Ven, Evelyn H. Kroesbergen, and Johannes E. H. Van Luit. 2011. Executive functions as predictors of math learning disabilities. Journal of Learning Disabilities 44: 521–32. [Google Scholar] [CrossRef]
- Verdine, Brian N., Roberta Michnick Golinkoff, Kathy Hirsh-Pasek, Nora S. Newcombe, and Drew H. Bailey. 2017. Links between spatial and mathematical skills across the preschool years. Monographs of the Society for Research in Child Development 82: 1–149. [Google Scholar]
- Watts, Tyler W., Greg J. Duncan, Rober S. Siegler, and Pamela E. Davis-Kean. 2014. What’s past is prologue: Relations between early mathematics knowledge and high school achievement. Educational Researcher 43: 352–60. [Google Scholar] [CrossRef]
- Wei, Taiyun, and Viliam Simko. 2021. R package ‘corrplot’: Visualization of a Correlation Matrix. Version 0.92. Available online: https://github.com/taiyun/corrplot (accessed on 1 April 2023).
- Wei, Wei, Hongbo Yuan, Chuansheng Chen, and Xinlin Zhou. 2012. Cognitive correlates of performance in advanced mathematics. British Journal of Educational Psychology 82: 157–81. [Google Scholar] [CrossRef]
- Wiebe, Sandra A., Tiffany Sheffield, Jennifer M. Nelson, Caron A. Clark, Nicolas Chevalier, and Kimberly A. Espy. 2011. The structure of executive function in 3-year-olds. Journal of Experimental Child Psychology 108: 436–52. [Google Scholar] [CrossRef]
- Willoughby, Michael T., Clancy B. Blair, R. J. Wirth, and Mark Greenberg. 2012. The measurement of executive function at age 5: Psychometric properties and relationship to academic achievement. Psychological Assessment 24: 226. [Google Scholar] [CrossRef]
- Xu, Chang, and Jo-Anne LeFevre. 2021. Children’s knowledge of symbolic number in grades 1 and 2: Integration of associations. Child Development 92: 1099–117. [Google Scholar] [CrossRef]




| Measures | Task Description | Example Items |
|---|---|---|
| Numerical Measures | ||
| Symbolic Number Comparison |
| ![]() |
| Nonsymbolic Number Comparison |
| ![]() |
| Ordering |
| ![]() |
| Executive Function Measures | ||
| Head-Toes-Knees-Shoulders |
| “When I say touch your head, I really want you to touch your toes” |
| VSWM - Forward Path Span |
| ![]() |
| VSWM - Reverse Path Span |
| ![]() |
| Spatial Measures | ||
| Visual-Spatial Reasoning |
| ![]() “Which three pieces will go together to make the shape above?” |
| 2D Mental Rotation |
| ![]() |
| Raven’s Matrices |
| ![]() |
| Mathematics Measures | ||
| Addition |
| e.g., 2 + 1 … 8 + 7 |
| Number Line |
| ![]() |
| N | Mean | SD | Min | Max | Skew | Kurtosis | |
|---|---|---|---|---|---|---|---|
| Visual Spatial Reasoning (out of 20) | 180 | 9.23 | 3.62 | 2.00 | 19.00 | 0.59 | −0.11 |
| 2-D Mental Rotation (out of 16) | 180 | 8.08 | 3.38 | 1.00 | 16.00 | 0.12 | −0.76 |
| Raven’s Matrices (out of 36) | 180 | 18.13 | 6.20 | 4.00 | 33.00 | −0.04 | −0.45 |
| Nonsymbolic Comparison (timed task) | 180 | 12.98 | 7.49 | −4.00 | 34.00 | −0.16 | −0.67 |
| Symbolic Comparison (timed task) | 180 | 17.73 | 11.91 | −5.00 | 47.00 | 0.07 | −0.85 |
| Number Ordering (timed task) | 178 | 6.33 | 5.54 | −7.00 | 20.00 | −0.02 | −0.48 |
| Head-Toes-Knees-Shoulders (out of 40) | 179 | 27.24 | 11.19 | 0.00 | 40.00 | −1.22 | 0.26 |
| Forward Path Span | 172 | 3.66 | 2.27 | 0.00 | 11.00 | 0.27 | −0.48 |
| Reverse Path Span | 173 | 2.61 | 2.18 | 0.00 | 9.00 | 0.77 | −0.30 |
| Number Line Estimation (out of 1) | 172 | 0.17 | 0.11 | 0.03 | 0.55 | 1.33 | 1.74 |
| Mental Arithmetic Score (out of 12) | 175 | 6.76 | 4.46 | 0.00 | 12.00 | −0.39 | −1.43 |
| Mental Arithmetic Strategy (out of 6) | 166 | 3.08 | 1.83 | 0.00 | 6.00 | −0.23 | −1.20 |
| Age | 180 | 6.21 | 1.38 | 4.08 | 9.17 | 0.19 | −1.05 |
| Grade | 180 | 3.13 | 1.78 | 1.00 | 6.00 | 0.08 | −1.50 |
| Metric of Model Fit | Measurement Model * | Number Line Estimation Model | Arithmetic Accuracy Model | Arithmetic Strategy Mediation Model | Likelihood Arithmetic Strategy Model | Criterion |
|---|---|---|---|---|---|---|
| Robust Chi-Squared | 0.010 (df = 24) | 0.000 (df = 45) | 0.032 (df = 30) | 0.025 (df = 36) | 0.000 | p > 0.05 |
| Chi-Squared with Satorra-Bentler scaling correction factor | -- | 1.052 | 1.055 | 0.999 | 0.885 | |
| Robust Root Mean Square of Error Approximation (RMSEA) | 0.069 | 0.076 | 0.058 | 0.057 | 0.053 | <0.10 |
| Robust Standardized Root Mean Square | 0.030 | 0.033 | 0.029 | 0.029 | 0.034 | <0.08 |
| Robust Comparative Fit Index (CFI) | 0.981 | 0.974 | 0.986 | 0.987 | 0.979 | >=0.95 |
Disclaimer/Publisher’s Note: The statements, opinions and data contained in all publications are solely those of the individual author(s) and contributor(s) and not of MDPI and/or the editor(s). MDPI and/or the editor(s) disclaim responsibility for any injury to people or property resulting from any ideas, methods, instructions or products referred to in the content. |
© 2023 by the authors. Licensee MDPI, Basel, Switzerland. This article is an open access article distributed under the terms and conditions of the Creative Commons Attribution (CC BY) license (https://creativecommons.org/licenses/by/4.0/).
Share and Cite
Whitehead, H.L.; Hawes, Z. Cognitive Foundations of Early Mathematics: Investigating the Unique Contributions of Numerical, Executive Function, and Spatial Skills. J. Intell. 2023, 11, 221. https://doi.org/10.3390/jintelligence11120221
Whitehead HL, Hawes Z. Cognitive Foundations of Early Mathematics: Investigating the Unique Contributions of Numerical, Executive Function, and Spatial Skills. Journal of Intelligence. 2023; 11(12):221. https://doi.org/10.3390/jintelligence11120221
Chicago/Turabian StyleWhitehead, Hannah L., and Zachary Hawes. 2023. "Cognitive Foundations of Early Mathematics: Investigating the Unique Contributions of Numerical, Executive Function, and Spatial Skills" Journal of Intelligence 11, no. 12: 221. https://doi.org/10.3390/jintelligence11120221
APA StyleWhitehead, H. L., & Hawes, Z. (2023). Cognitive Foundations of Early Mathematics: Investigating the Unique Contributions of Numerical, Executive Function, and Spatial Skills. Journal of Intelligence, 11(12), 221. https://doi.org/10.3390/jintelligence11120221










