Integrating Christian Spirituality at Work: Combining Top-Down and Bottom-Up Approaches
Abstract
1. Introduction
2. What Is Spirituality at Work (SAW)?
What Is Christian SAW?
3. Integrating SAW from the Top-Down
For Lee at al., this happens because SAW creates an environment where staff are engaged in meaningful work, and are developing an authentic inner self, which ensures the negative effects of emotional labor occur less frequently. In addition to these, SAW also cultivates an organizational context where personal transcendence and connection with others is supported, and encourages spiritual P–O fit.Spiritual values such as respect, humanism and integrity, when combined with an ethical climate, mediate the relationship between workplace spirituality and employee satisfaction and commitment, organizational performance and sustainability, and customer satisfaction and loyalty.(p. 50)
4. Integrating Christian SAW from the Top-Down
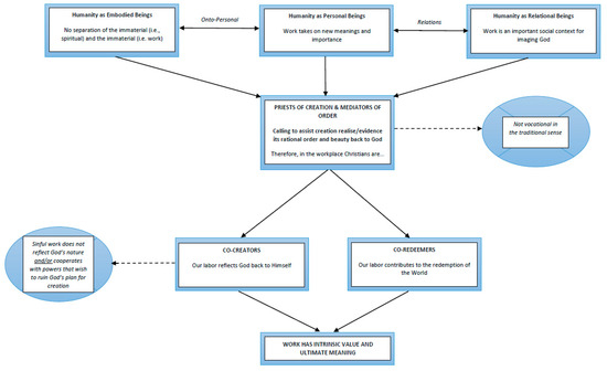
More recently, theologians such as Douglas Meeks (1989), Paul Marshall (1980), Miroslav Volf (2001) and David Jensen (2006) have taken a more positive view, claiming that Christian work by definition participates in God’s plan for creation, and has eternal worth. Along similar lines, McGhee and Habets (2018) developed an integrative model of Christian spirituality and work using the ideas of T.F. Torrance (see Figure 1).No ultimate or transcendent value before God … It is simply that which makes our survival possible and keeps us in being … Work is an everyday affair. It is banal. It is done without hope. It is neither a value nor is it creative … when satisfaction is given … when human work produces joy … we have to realise this is an exceptional event, a grace, a gift of God for which we must give thanks.(pp. 505–6)
In other words, work has value in itself; it is a necessary aspect of becoming fully human. As Sayers writes, work is where we find “spiritual, mental, and bodily satisfaction, and is the medium in which we offer ourselves to God” (p. 18).[Work is] a way of life in which the nature of man finds its proper exercise and delight and so fulfils itself to the glory of God. That it should, in fact, be thought of as a creative activity undertaken for the love of the work itself; and that man, made in God’s image, should make things, as God makes them, for the sake of doing well a thing that is well worth doing.(p. 15)
5. Integrating Christian SAW from the Bottom-Up
5.1. Open Culture to Spirituality
5.2. Provide More Autonomy
5.3. Aim for Higher Goods
5.4. Supportive Spiritual Leadership
6. What Does This Mean for Christian SAW?
7. Conclusions
Funding
Conflicts of Interest
References
- Alexis, Gwendolyn. 2015. Not Christian, but nonetheless qualified: The secular workplace—Whose hardship? Journal of Religion & Business Ethics 3: 1–24. [Google Scholar]
- Angelidis, John, and Nabil Ibrahim. 2004. An exploratory study of the impact of degree of religiousness upon an individual’s corporate social responsiveness orientation. Journal of Business Ethics 51: 119–28. [Google Scholar] [CrossRef]
- Arjoon, Surendra, Alvaro Turriago-Hoyos, and Ulf Thoene. 2015. Virtuousness and the common good as a conceptual framework for harmonizing the goals of the individual, organizations, and the economy. Journal of Business Ethics 147: 143–63. [Google Scholar] [CrossRef]
- Arnetz, Bengt, Matthew Ventimiglia, Pamela Beech, Valerie DeMarinis, Johan Lökk, and Judith E. Arnetz. 2013. Spiritual values and practices in the workplace and employee stress and mental well-being. Journal of Management, Spirituality & Religion 10: 271–81. [Google Scholar]
- Ashforth, Blake E., and Michael G. Pratt. 2003. Institutionalized spirituality: An oxymoron? In Handbook of Workplace Spirituality & Organizational Performance. Edited by Robert A. Giacalone and Carole L. Jurkiewicz. Armonk: M. E. Sharpe, pp. 93–107. [Google Scholar]
- Attride-Stirling, Jennifer. 2001. Thematic networks: An analytical tool for qualitative research. Qualitative Research 1: 385–405. [Google Scholar] [CrossRef]
- Bakker, Arnold B., Simon L. Albrecht, and Michael P. Leiter. 2011. Key questions regarding work engagement. European Journal of Work and Organizational Psychology 20: 4–28. [Google Scholar] [CrossRef]
- Bandsuch, Mark R., and Gerald F. Cavanagh. 2005. Integrating spirituality into the workplace: Theory and practice. Journal of Management, Spirituality & Religion 2: 221–54. [Google Scholar]
- Bandura, Alfred. 2003. Commentary: “On the psychosocial impact and mechanisms of spiritual modeling”. International Journal for the Psychology of Religion 13: 167–73. [Google Scholar] [CrossRef]
- Barrick, Murray R., Michael K. Mount, and Ning Li. 2013. The theory of purposeful work behavior: The role of personality, higher-order goals, and job characteristics. Academy of Management Review 38: 132–53. [Google Scholar] [CrossRef]
- Barth, Karl. 1961. The doctrine of creation. In Church Dogmatics, Vol. 3, Part 4. Edited by Gerald. W. Bromiley and Thomas. F. Torrance. Edinburgh: T&T Clark. [Google Scholar]
- Bass, Bernard M. 1990. From transactional to transformational leadership: Learning to share the vision. Organizational Dymanics 18: 19–31. [Google Scholar] [CrossRef]
- Bell, Emma, and Scott Taylor. 2003. The elevation of work: Pastoral power and the New Age work ethic. Organization 10: 329–49. [Google Scholar] [CrossRef]
- Bellah, Robert. 1985. Habits of Heart: Individualism and Commitment in American Life. Berkley: University of California Press. [Google Scholar]
- Bell-Ellis, Rhonda S., Linda Jones, Molly Longstreth, and Judy Neal. 2015. Spirit at work in faculty and staff organizational commitment. Journal of Management, Spirituality & Religion 12: 156–77. [Google Scholar]
- Belwalkar, Shibani, Veena Vohra, and Ashish Pandey. 2018. The relationship between workplace spirituality, job satisfaction and organizational citizenship behaviors—An empirical study. Social Responsibility Journal 14: 410–30. [Google Scholar] [CrossRef]
- Benefiel, Margaret, Loius W. Fry, and David Geigle. 2014. Spirituality & religion in the workplace: History, theory, and research. Psychology of Religion & Spirituality 6: 175–87. [Google Scholar]
- Berry, Priscilla. 2013. Fostering Spirituality in the Workplace: A Leader’s Guide to Sustainability. New York: Business Expert Press. [Google Scholar]
- Biberman, Jerry, and Michael Whitty. 1997. A postmodern spiritual future for work. Journal of Organizational Change Management 10: 130–38. [Google Scholar] [CrossRef]
- Boyd, Tom W. 1994. Is spirituality possible without religion? A query for the postmodern era. In Divine Representations: Postmodernism & Spirituality. Edited by Ann W. Astell. Mahwah: Paulist Press, pp. 83–101. [Google Scholar]
- Braun, Virginia, and Victoria Clarke. 2006. Using thematic analysis in psychology. Qualitative Research in Psychology 3: 77–101. [Google Scholar] [CrossRef]
- Carlson, Julie. 2015. Bringing faith to work. Baylor Business Review 33: 26–27. [Google Scholar]
- Casey, Catherine. 1995. Work, Self and Society. London: Routledge. [Google Scholar]
- Cash, Karen C., and George R. Gray. 2000. A framework for accommodating religion and spirituality in the workplace. Academy of Management Executive 14: 124–34. [Google Scholar] [CrossRef]
- Cavanagh, Gerald F. 1999. Spirituality for managers: Context and critique. Journal of Organizational Change Management 12: 186–96. [Google Scholar] [CrossRef]
- Cavanaugh, William T. 2008. Being Consumed: Economics & Christian Desire. Grand Rapids: W.B. Eerdmans. [Google Scholar]
- Colwell, Ronald K., Chris Kiesling, Marilyn J. Montgomery, and Gwendolyn T. Sorell. 2006. Identity & spirituality: A psychosocial exploration of the sense of spiritual self. Developmental Psychology 42: 1269–77. [Google Scholar]
- Comer, Debra R., and Gina Vega. 2011. The relationship between the personal ethical threshold and workplace spirituality. Journal of Management, Spirituality and Religion 8: 23–40. [Google Scholar] [CrossRef]
- Cosden, Darrell. 2005. Theology of Work: Work & the New Creation. Eugene: Wipf & Stock. [Google Scholar]
- Danyluk, Vera. 2002. Managing a public organization: A projection of one’s ethical and spiritual values. In Ethics and Spirituality at Work. Edited by T. C. Pauchant. Westport: Quorum Books. [Google Scholar]
- Delbecq, Andre L. 1999. Christian spirituality and contemporary business leadership. Journal of Organizational Change Management 12: 345–49. [Google Scholar] [CrossRef]
- Dik, Bryan J., Ryan D. Duffy, and Andrew P. Tix. 2012. Religion, spirituality, and a sense of calling in the workplace. In Psychology of Religion and Workplace Spirituality. Edited by Peter. C. Hill and Bryan. J. Dik. Charlotte: Information Age Publishing, pp. 113–33. [Google Scholar]
- Downey, Michael. 1997. Understanding Christian Spirituality. Mahwah: Paulist Press. [Google Scholar]
- Driscoll, Cathy, Elizabeth M. McIsaac, and Elden Wiebe. 2019. The material nature of spirituality in the small business workplace: From transcendent ethical values to immanent ethical actions. Journal of Management, Spirituality & Religion 16: 155–77. [Google Scholar]
- Duffy, Ryan D., Laura Reid, and Bryan J. Dik. 2010. Spirituality, religion, and career development: Implications for the workplace. Journal of Management, Spirituality & Religion 7: 209–21. [Google Scholar]
- Dyck, Bryan. 2017. Spirituality, virtue, & management: Theory & evidence. In Handbook of Virtue Ethics in Business and Management. Edited by Alego J. G. Sison, Gregory Beabout and Ignacio Ferrero. Dordrecht: Springer, pp. 919–28. [Google Scholar]
- Ellul, Jaques. 1976. The Ethics of Freedom. Grand Rapids: Eerdmans. [Google Scholar]
- Emerson, Tisha L. N., and Joseph A. McKinney. 2010. Importance of religious beliefs to ethical attitudes in business. Journal of Religion and Business Ethics 1: 1–15. [Google Scholar]
- Emmons, Robert A. 1999. The Psychology of Ultimate Concerns: Motivation & Spirituality in Personality. New York: The Guilford Press. [Google Scholar]
- Emmons, Robert A. 2000. Is spirituality an intelligence? Motivation, cognition and the psychology of ultimate concern. The International Journal for the Psychology of Religion 10: 3–26. [Google Scholar] [CrossRef]
- Ewest, Tim. 2018. The reason of faith. In Faith & Work: Christian Perspectives, Research, and Insights into the Movement. Edited by Tim Ewest. Charlotte: Information Age Publishing, pp. 1–11. [Google Scholar]
- Exline, Julie J., and David S. Bright. 2011. Spiritual and religious struggles in the workplace. Journal of Management, Spirituality & Religion 8: 123–42. [Google Scholar]
- Ferguson, Duncan S. 2010. Exploring the Spirituality of the World Religions. London: Continuum. [Google Scholar]
- Fernando, Mario. 2007. Spiritual Leadership in Entrepreneurial Business: A Multifaith Study. Cheltenham: Edward Elgar. [Google Scholar]
- Flett, Eric G. 2005. Priests of creation, mediators of order: The human person as a cultural being in Thomas F. Torrance’s theological anthropology. Scottish Journal of Theology 58: 161–83. [Google Scholar] [CrossRef]
- Fornaciari, Charles J., and Kathy L. Dean. 2009. Foundations, lessons and insider tips for MSR research. Journal of Management, Spirituality & Religion 6: 301–21. [Google Scholar]
- Fry, Loius W. 2003. Toward a theory of spiritual leadership. The Leadership Quarterly 14: 693–727. [Google Scholar] [CrossRef]
- Fry, Loius W. 2005. Toward a theory of ethical and spiritual well-being, and corporate social responsibility through spiritual leadership. In Positive Psychology in Business Ethics and Corporate Responsibility. Edited by Robert A. Giacalone. New York: Information Age Publishing, pp. 47–83. [Google Scholar]
- Fry, Louis W., and Melissa Nisiewicz. 2013. Maximizing the Triple bottom Line through Spiritual Leadership. Stanford: Stanford University Press. [Google Scholar]
- Gatling, Anthony. 2015. A causal model for integrating workplace spirituality into hospitality organizational transformation. Journal of Human Resources in Hospitality & Tourism 14: 177–94. [Google Scholar]
- Ghoshal, Sumantra. 2005. Bad management theories are destroying good management practices. Academy of Management Learning & Education 4: 75–91. [Google Scholar]
- Giacalone, Robert. 2004. A transcendent business education for the 21st century. Academy of Management Learning & Education 3: 415–20. [Google Scholar]
- Giacalone, Robert, and Carol L. Jurkiewicz. 2003. Handbook of Workplace Spirituality and Organizational Performance. Armonk: Sharpe. [Google Scholar]
- Gotsis, George, and Zoi Kortezi. 2008. Philosophical foundations of workplace spirituality. Journal of Business Ethics 78: 575–600. [Google Scholar] [CrossRef]
- Guillén, Manuel, Ignacio Ferrero, and W. Michael Hoffman. 2015. The neglected ethical and spiritual motivations in the workplace. Journal of Business Ethics 128: 803–16. [Google Scholar] [CrossRef]
- Gull, Gregory A., and Jonathan Doh. 2004. The “transmutation” of the organization: Towards a more spiritual workplace. Journal of Management Inquiry 13: 128–39. [Google Scholar] [CrossRef]
- Habets, Myk. 2009. Theosis in the Theology of Thomas Torrance. Surrey: Ashgate. [Google Scholar]
- Hicks, Douglas. 2003. Religion and the Workplace: Pluralism, Spirituality, Leadership. Cambridge: Cambridge University Press. [Google Scholar]
- Houghton, Jeffery D., Christopher P. Neck, and Sukumarakurup Krishnakumar. 2016. The what, why, and how of spirituality in the workplace revisited: A 14-year update and extension. Journal of Management, Spirituality & Religion 13: 177–205. [Google Scholar]
- Howden, Julie W. 1992. Development and Psychometric Characteristics of the Spirituality Assessment Scale. Ph.D. thesis, Texas Woman’s University, Denton, TX, USA. [Google Scholar]
- Hunting, Amabel, and Denise Conroy. 2018. Spirituality, stewardship and consumption: New ways of living in a material world. Social Responsibility Journal 14: 255–73. [Google Scholar] [CrossRef]
- Issa, Theodora, and David Pick. 2011. An interpretive mixed methods analysis of ethics, spirituality and aesthetics in the Australian service sector. Business Ethics: A European Review 20: 45–58. [Google Scholar] [CrossRef]
- Jamali, Dima, and Yusuf Sdiani. 2013. Does religiosity determine affinities to CSR? Journal of Management, Spirituality & Religion 10: 309–23. [Google Scholar]
- James, Matrecia S. L., Angela K. Miles, and Terry Mullins. 2011. The interactive effects of spirituality and trait cynicism on citizenship and counterproductive work behaviors. Journal of Management, Spirituality & Religion 8: 165–82. [Google Scholar]
- Jensen, David H. 2006. Responsive Labor. Louisville: Westminster John Knox Press. [Google Scholar]
- Johnson, Avis L. 2007. Mary Parker Follett: Laying the foundations for spirituality in the workplace. International Journal of Public Administration 30: 425–39. [Google Scholar] [CrossRef]
- Kale, Sudhir H. 2004. Spirituality, religion & globalization. Journal of Macromarketing 24: 92–107. [Google Scholar]
- Karakas, Fahri. 2010a. Exploring value compasses of leaders in organizations: Introducing nine spiritual anchors. Journal of Business Ethics 93: 73–92. [Google Scholar] [CrossRef]
- Karakas, Fahri. 2010b. Spirituality and performance in organizations: A literature review. Journal of Business Ethics 94: 89–106. [Google Scholar] [CrossRef]
- Karakas, Fahri. 2011. Positive Management Education: Creating Creative Minds, Passionate Hearts, and Kindred Spirits. Journal of Management Education 35: 198–226. [Google Scholar] [CrossRef]
- Karakas, Fahri, and Emine Sarigollu. 2015. Spirals of Spirituality: A Qualitative Study Exploring Patterns of Spiritual Organizing. Academy of Management Proceedings. [Google Scholar] [CrossRef]
- Keller, Tim. 2012. Every Good Endeavor: Connecting Your Work to God’s Work. New York: Penguin. [Google Scholar]
- Kennedy, Ellen J., and Leigh Lawton. 1998. Religiousness and business ethics. Journal of Business Ethics 17: 163–75. [Google Scholar] [CrossRef]
- Kolodinsky, Robert W., Robert A. Giacalone, and Carol L. Jurkiewicz. 2008. Workplace values and outcomes: Exploring personal, organizational and interactive workplace spirituality. Journal of Business Ethics 81: 465–80. [Google Scholar] [CrossRef]
- Konz, Gregory, and Franciz X. Ryan. 2000. Maintaining an organizational spirituality: No easy task. In Work & Spirit. Edited by Jerry Biberman and Michael D. Whitty. Scranton: University of Scranton Press, pp. 233–48. [Google Scholar]
- Krishnakumar, Sukumarakurup, and Christopher P. Neck. 2002. The “what”, “why” and “how” of spirituality in the workplace. Journal of Managerial Psychology 17: 153–64. [Google Scholar] [CrossRef]
- Kutcher, Eugene J., Jennifer D. Bragger, Ofelia Rodriguez-Srednicki, and Jamie L. Masco. 2010. The role of religiosity in stress, job attitudes and organizational citizenship behavior. Journal of Business Ethics 95: 319–37. [Google Scholar] [CrossRef]
- Larive, Armand. 2004. After Sunday: A Theology of Work. New York: Continuum. [Google Scholar]
- Lee, Seonjeong, Kathi J. Lovelace, and Charles C. Manz. 2014. Serving with spirit: An integrative model of workplace spirituality within service organizations. Journal of Management, Spirituality & Religion 11: 45–64. [Google Scholar]
- Lips-Wiersma, Marjo. 2002. Analysing the career concerns of spiritually oriented people: Lessons for contemporary organizations. Career Development International 7: 385–97. [Google Scholar] [CrossRef]
- Lips-Wiersma, Marjo, and Venkataraman Nilakant. 2008. Practical compassion: Toward a critical spiritual foundation for corporate responsibility. In Spirituality in Business: Theory, Practice, and Future Directions. Edited by Jerry Biberman and Len Tischler. New York: Palgrave Macmillan, pp. 51–72. [Google Scholar]
- Longnecker, Justin G., Joseph A. McKinney, and Carlos W. Moore. 2004. Religious intensity, evangelical Christianity, and business ethics: An empirical study. Journal of Business Ethics 55: 373–86. [Google Scholar] [CrossRef]
- Lund Dean, Kathy, Scott Safranski, and E. Scott Lee. 2014. Religious accommodation in the workplace: Understanding religious identity threat and workplace behaviors in legal disputes. Employee Responsibilities and Rights Journal 26: 75–94. [Google Scholar] [CrossRef]
- Lynn, Monty L., Michael J. Naughton, and Steve VanderVeen. 2011. Connecting religion and work: Patterns and influences of work-faith integration. Human Relations 64: 675–701. [Google Scholar] [CrossRef]
- Markow, Frank, and Karin Klenke. 2005. The effects of personal meaning and calling on organizational committment: An empirical investigation of spiritual leadership. The International Journal of Organizational Analysis 13: 8–27. [Google Scholar] [CrossRef]
- Marler, Penny Long, and C. Kirk Hadaway. 2002. “Being religious” or “being spiritual” in America: A zero sum proposition? Journal for the Scientific Study of Religion 41: 289–300. [Google Scholar] [CrossRef]
- Marques, Joan. 2010. Spiritual considerations for managers: What matters most to workforce members in challenging times. Journal of Business Ethics 97: 381–90. [Google Scholar] [CrossRef]
- Marschke, Eleanor, Robert Preziosi, and William J. Harrington. 2011. How sales personnel view the relationship between job satisfaction and spirituality in the workplace. Journal of Organization Culture, Communications and Conflict 15: 71–110. [Google Scholar]
- Marshall, P. 1980. Labour of Love: Essays on Work. Toronto: Wedge Publishing Foundation. [Google Scholar]
- Mazereeuw-van der Duijn Schouten, Corrie, Johan Graafland, and Muel Kaptein. 2014. Religiosity, CSR attitudes, and CSR behavior: An empirical study of executives’ religiosity and CSR. Journal of Business Ethics 123: 437–59. [Google Scholar] [CrossRef]
- McCarty, William B. 2007. Prayer in the workplace: Risks and strategies to manage them. Business Renaissance Quarterly 2: 97–105. [Google Scholar]
- McGhee, Peter K. 2015. The Role of Spirituality in Ethical Decision-Making and Behavior and the Benefits to Organizations: A Critical Realist Analysis. Ph.D. thesis, University of Auckland, Auckland, New Zealand. [Google Scholar]
- McGhee, Peter K., and Myk Habets. 2018. Priests of creation, mediators of order: Taking God to work. In Faith and Work: Christian Perspectives, Research and Insights into the Movement. Edited by T. Ewest. Charlotte: IAP, pp. 77–96. [Google Scholar]
- Meeks, Douglas. 1989. God the Economist. Minneapolis: Fortress Press. [Google Scholar]
- Meskelis, Simone, and J. Lee Whittington. 2018. Work as worship: Bringing meaning to work as integrated faith. In Faith & Work: Christian Perspectives, Research, and Insights into the Movement. Edited by T. Ewest. Cahrlotte: IAP, pp. 57–76. [Google Scholar]
- Miller, David W. 2007. God at Work: The History and Promise of the Faith at Work Movement. New York: Oxford University Press. [Google Scholar]
- Miller, David W., and Tim Ewest. 2013. The present state of workplace spirituality: A literature review considering context, theory, and measurement/assessment. Journal of Religious & Theological Information 12: 29–54. [Google Scholar]
- Miller, David W., and Tim Ewest. 2015. A new framework for analyzing organizational workplace religion and spirituality. Journal of Management, Spirituality & Religion 12: 305–28. [Google Scholar]
- Miller, David W., and Tim Ewest. 2018. Spirituality at the Workplace. In Encyclopedia of Business and Professional Ethics. Edited by Deborah C. Poff and Alex C. Michalos. Cham: Springer International Publishing, pp. 1–5. [Google Scholar]
- Miller, David W., Faith W. Ngunjiri, and James D. LoRusso. 2017. Human resources perceptions of corporate chaplains: Enhancing positive organizational culture. Journal of Management, Spirituality & Religion 14: 196–215. [Google Scholar]
- Milliman, John, Anthony Gatling, and Jill C. Bradley-Geist. 2017. The implications of workplace spirituality for person-environment fit theory. Psychology of Religion and Spirituality 9: 1–12. [Google Scholar] [CrossRef]
- Mirvis, Philip H. 1997. “Soul work” in organizations. Organization Science 8: 193–206. [Google Scholar] [CrossRef]
- Mitroff, Ian I. 2003. Do not promote religion under the guise of spirituality. Organization 10: 375–82. [Google Scholar] [CrossRef]
- Mitroff, Ian I., and Elizabeth A. Denton. 1999. A Spiritual Audit of Corporate America: A Hard Look at Spirituality, Religion and Values in the Workplace. San Francisco: Jossey-Bass. [Google Scholar]
- Moe-Lobeda, Cynthia D. 2002. Healing a Broken World: Globilization & God. Minneapolis: Fortress Press. [Google Scholar]
- Moltmann, Jurgen. 1997. The Source of Life. Minneapolis: Augsburg Press. [Google Scholar]
- Moore, Geoff. 2008. Re-imagining the morality of management: A modern virtue ethics approach. Business Ethics Quarterly 18: 483–511. [Google Scholar] [CrossRef]
- Neal, Julie, B. Lichtenstein, and David Banner. 1999. Spiritual perspectives on individual organizational and societal transformation. Journal of Organizational Change Management 12: 175–85. [Google Scholar] [CrossRef]
- Paul, Pope John, II. 1981. Laborem Exercens. Available online: http://w2.vatican.va/content/john-paul-ii/en/encyclicals/documents/hf_jp-ii_enc_14091981_laborem-exercens.html (accessed on 4 July 2019).
- Pawar, Badrinarayan S. 2009. Workplace spirituality facilitation: A comprehensive model. Journal of Business Ethics 90: 375–86. [Google Scholar] [CrossRef]
- Pfeffer, Jeffrey. 2003. Business and the spirit: Management practices that sustain values. In The Handbook of Workplace Spirituality and Organizational Performance. Edited by Robert A. Giacalone and Carol L. Jurkiewicz. Armonk: M.E. Sharpe, pp. 29–45. [Google Scholar]
- Pradhan, Rabindra K., and Lalatendu K. Jena. 2015. Workplace spirituality and employee performance: Mediating role of organization citizenship behavior. Journal of Contemporary Psychological Research 2: 40. [Google Scholar]
- Pratt, Michael G., and Blake E. Ashforth. 2003. Fostering meaningfulness in working and at work. In Positive Organizational Scholarship: Foundations of a New Discipline. Edited by Kim S. Cameron, Jane E. Dutton and Robert E. Quinn. San Francisco: Berrett-Koehler Publishers, pp. 309–27. [Google Scholar]
- Rozuel, Cécile, and Nada Kakabadse. 2010. Ethics, spirituality and self: Managerial perspectives and leadership implications. Business Ethics: A European Review 19: 423–36. [Google Scholar] [CrossRef]
- Sass, James S. 2000. Characterizing organizational spirituality: An organizational communication culture approach. Communication Studies 5: 195–217. [Google Scholar] [CrossRef]
- Sayers, Dorothy. 2011. Why Work? McLean: The Trinity Forum. First published 1949. [Google Scholar]
- Schneiders, Sandra M. 2003. Religion vs. spirituality: A contemporary conundrum. Spiritus 3: 163–85. [Google Scholar] [CrossRef]
- Sheep, Matthew L. 2006. Nurturing the whole person: The ethics of workplace spirituality in a society of organizations. Journal of Business Ethics 66: 357–75. [Google Scholar] [CrossRef]
- Singhapakdi, Anusorn, Janet K. Marta, Kumar C. Rallapalli, and C. P. Rao. 2000. Toward an understanding of religiousness and marketing ethics: An empirical study. Journal of Business Ethics 27: 305–19. [Google Scholar] [CrossRef]
- Snyder, Charles Richard, Shane J. Lopez, and Jennifer T. Pedrotti. 2011. Positive Psychology: The Scientific & Practical Explorations of Human Strengths. Los Angeles: Sage. [Google Scholar]
- Staniloae, Dumitru. 2000. The Experience of God: Orthodox Dogmatic Theology: The World, Creation, and Deification. Brookline: Holy Cross Orthodox Press. [Google Scholar]
- Stevens, R. Paul. 1999. The Other Six Days: Vocation, Work, and Ministry in Biblical Perspective. Grand Rapids: Eerdmans. [Google Scholar]
- Sweet, Leonard. 1999. Soultsunami: Sink or Swim in New Millennium Culture. Grand Rapids: Zondervan. [Google Scholar]
- Tanner, Kathryn. 2005. Economy of Grace. Minneapolis: Fortress Press. [Google Scholar]
- Tejeda, Manuel J. 2015. Exploring the supportive effects of spiritual well-being on job satisfaction given adverse work conditions. Journal of Business Ethics 131: 173–81. [Google Scholar] [CrossRef]
- Tongo, Constantine I. 2016. Transcendent work motivation: Biblical and secular ontologies. Journal of Management, Spirituality & Religion 13: 117–42. [Google Scholar]
- Torrance, Thomas F. 1965. Theology in Reconstruction. Scotland: SCM Press. [Google Scholar]
- Torrance, Thomas F. 1980. The Ground and Grammer of Theology. Edinburgh: T & T Clark. [Google Scholar]
- Torrance, Thomas F. 1982. Reality and Evangelical Theology. Philadelphia: Westminster. [Google Scholar]
- Torrance, Thomas F. 1992. The Mediation of Christ. Edinburgh: T & T Clark. [Google Scholar]
- Torrance, Thomas F. 1996. The Christian Doctrine of God: One Being Three Persons. Edinburgh: Scotland, T & T Clark. [Google Scholar]
- Van Buren, Harry J., III. 1995. Work and religious faith: How people of faith relate to their employers. International Journal of Value-Based Management 8: 279–88. [Google Scholar] [CrossRef]
- Vandenberghe, Christian. 2011. Workplace spirituality and organizational commitment: An integrative model. Journal of Management, Spirituality & Religion 8: 211–32. [Google Scholar]
- Verquer, Michelle L., Terry A. Beehr, and Stephen H. Wagner. 2003. A meta-analysis of the relations between person-organization fit and work attitudes. Journal of Vocational Behavior 63: 473–89. [Google Scholar] [CrossRef]
- Volf, Miroslav. 2001. Work in the Spirit: Toward a Theology of Work. London: Oxford University Press. [Google Scholar]
- Walker, Allan G. 2013. The relationship between the integration of faith and work with life and job outcomes. Journal of Business Ethics 112: 453–61. [Google Scholar] [CrossRef]
- Weaver, Gary R. 2006. Virtue in organizations: Moral indentity as a foundation for moral agency. Organization Studies 27: 341–68. [Google Scholar] [CrossRef]
- Wink, Paul, and Michele Dillion. 2002. Spiritual development across the adult life course: Findings from a longitudinal study. Journal of Adult Development 9: 79–94. [Google Scholar] [CrossRef]
- Yu, Kang Y. T. 2013. A motivational model of person-environment fit: Psychological motives as drivers of change. In Organizational Fit: Key Issues and New Directions. Edited by Amy Kristof-Brown and Jon Billsberry. West Sussex: Wiley-Blackwell, pp. 21–49. [Google Scholar]
- Zapf, Lucas, and Peter Seele. 2018. As the birds to flying, so is man born unto work. In Faith & Work: Christian Perspectives, Research & Insights into the Movment. Edited by Tim Ewest. Charlotte: IAP, pp. 97–114. [Google Scholar]
- Zellars, Kelly L., and Pamela L. Perrewe. 2003. The role of spirituality in occupational stress and well-being. In Handbook of Workplace Spirituality & Organizational Performance. Edited by Robert A. Giacalone and Carol L. Jurkiewicz. Armonk: M.E. Sharpe, pp. 300–13. [Google Scholar]
- Zinnbauer, Brian J., Kenneth I. Pargament, and Allie B. Scott. 1999. The emerging meanings of religiousness and spirituality: Problems and prospects. Journal of Personality 67: 889–919. [Google Scholar] [CrossRef]
- Zsolnai, Laszlo. 2004. Spirituality & management. In Spirituality and Ethics in Management. Edited by Laszlo Zsolnai. Dordrecht: Kluwer Academic Publishers, pp. 3–12. [Google Scholar]
| 1 | All scripture verses are from the NASB (1995 update). |
| 2 | Howden’s (1992) Spirituality Assessment Scale (SAS) is an older scale that measures a broad understanding of spirituality that applies to both Theistic and non-Theistic spirituality. It is a Likert scale of 28 statements which can be scored Strongly Disagree (1) to Strongly Agree (6). Total spirituality scores can range from 28 (very weak spirituality) to 168 (a very strong spirituality). Individuals that scored over 130 for this study had a strong spirituality. The SAS used in this study had a reliable alpha of 0.80. |
| 3 | All subjects gave their informed consent for inclusion before they participated in the study. The study was conducted in accordance with the Declaration of Helsinki, and the protocol was approved by the University of Auckland Human Participants Ethics committee (2010/561). |
| 4 | This involved (1) being familiar with the data; (2) creating initial codes; (3) identifying organizing themes, which are Attride-Stirling (2001) state are “a cluster of signification that summarise the principle assumptions of a group of basic themes” (p. 389); (4) identifying global themes, which are “super-ordinate themes that encompass the principle metaphors in the data as a whole” ibid.; (5) checking themes worked in relation to transcripts (vertical) and entire data set (horizontal), and generating clear definitions for each theme; and (6) finding compelling data extract examples for each global theme. |

|
| You have these decisions, I mean things come up, and I will talk quite openly about, I will even put it in spiritual terms … I’ve had some really difficult staff management challenges and I think being a spiritual person has given me just that source or God to go to … I think in decision-making, it’s going back to my spiritual or biblical values and that’s what ultimately improves my decisions, the organization is quite open to that—Community Sports Manager |
| We have rules of course about assessment or curriculum, when there is a degree of flexibility there’s often a choice about, you know, do I give an extension here, do I not? Is this the right way? You kind of play all those things off; it [spirituality] becomes part of the decision. My School is happy for me to bring that dimension in—Teacher |
| I guess career planning, you see opportunities at work where you can actually make a difference, and you can have a position that enhances others. I am an energetic person so I want to change what I’m doing often so I then seek other opportunities. My spirituality is part of that process. The department doesn’t ask me to ignore that, they want to include it as part of any job choice—Nurse |
| That [being allowed to exercise spiritual values] makes all the difference in the world about, whether you go, when you go to work, whether you enjoy your day or not. I know other companies that have engineers on staff, they’re not engineering companies, but the work culture is toxic. And, I think it’s probably because they’re stuck in this compartmentalization where everybody is criticizing everybody else’s projects to build up their own power and security—Director |
| Well beyond the mere practice of law it’s [spirituality] been helpful in sharing with staff through various situations they’ve personally been in because they know what I believe and I’ve been able to convey that to them which I think has been helpful to them in a lot of situations—Lawyer |
| The fact that you’re, underneath it all, irrespective of who employs us and what our role is, we are actually all people too and we all belong to an [organizational] community. And often a lot of my decisions are based on spirituality and that sense of, a sense of self and others and what can we do for others—Communications Consultant |
| There is nothing in the organization that inhibits spirituality that can’t be dealt with if you are in the right frame of mind. It’s not an organization that will outright stop it. It allows you freedom of speech; it allows you to express a spiritual opinion. In fact, it’s better now than it was when it was owned by the previous owners—Sales Engineer |
| The organization that I work for offers a really positive environment to be spiritual. And that probably comes down to the individuals I work with in that they’re not particularly micro-managers. They like a bit of diversity on the team and they look at a multi-person approach to dealing with a situation. So they’re not so quick to say “we don’t want that option included in the care of that child”—Student Liaison Manager |
| In this system it seems quite difficult to discuss things at higher levels. It’s quite a hierarchical organization. And you get the impression, “how dare you question these things” … I mean in some ways it’s a real barrier. And that’s the stuff that presses my buttons because there isn’t clear processes for addressing issues. I’m pretty tired of it all really. It’s a big bureaucracy and things do work slowly, but it actually inhibits spirituality—Psychologist |
| I guess the organizational structure here is that we have a lot of prima donna managers … and so we’ve got a lot of them around the place and they’re on a pedestal, you don’t argue with certain people … I think if I spent more time away from work, and reflected more on my spirituality, I’d probably come back and be like, I really don’t feel good about this. You can be so busy, and the organization can demand so much, that you shut the spiritual part out—Project Manager |
| I think it [spirituality] gives a different worldview to what’s going on, to why you’re doing things. I’m not simply there [at work] to get an income. I’m not there just to take, that’s not my driving motivation. That to me is the real tangible like reality of spirituality personally because it’s like I am not hung up about the income and the material—Control Systems Engineer |
| You’re not just there [at work] to make money; this is what people don’t get. I have to make a profit because that is what I employed to do but there is a difference between making a profit and profiteering … My spirituality as a whole has made me become a better person but it is probably the most evident through my job in a way because that is where I rely on it more—Sales Engineer |
| My spiritual values speak for themselves … My belief system gives me a worldview too. It’s not just about me and my family, or my job, it’s about a bigger picture … And looking at it through the lens of, you know, what does that look like for the wider community? And how’s that gonna impact society? Certainly, these things have to matter for any organization I work for—Student Liaison Manager |
| And I think in decision making, it’s going back to my spiritual or biblical values and that’s what, I mean ultimately guides my decisions [at work]. I mean for me, I couldn’t work for an organization that was ripping people off, I couldn’t work for an organization that went against my beliefs. You know if I worked for Telecom but they were doing stuff over here for funding brothels or … I just couldn’t work for them. I’d rather cut lawns [laughs]. Just wouldn’t go … wouldn’t work for me—Community Sport Manager |
| Are those goals the organization has reasonable? Are they consistent with my [spiritual] beliefs?” Ultimately, in the end I came to the conclusion that if they actually weren’t and that’s why I left the company—Product Manager |
| It’s vital in a leadership position that you set the spiritual tone and actually be an enabler, because, within a spiritual culture, you can ask the best of people, you can encourage doing good—Director |
| Yeah, I think it [spirituality] does [improve culture] because in my role as the leader of this group of businesses I guess I have an influence over how people behave morally and so on … in a sense I have the opportunity to set some boundaries [with my spiritual values] in those areas which in my view has to be positive overall for the business not just the bottom line—Director |
| I think that [being a spiritual leader] would be a daily conflict because I guess the organizational structure and management style in general, what the companies wanting to achieve overall I think, there would be some conflicts. But without such people, it’s going to be harder to get other spiritual people’s buy in—Project Manager |
| Actually, I think it’s [spirituality] the salt of the earth, and I think it changes the whole tone of the work culture if spiritual people are leading. Because, they’re focused on an ethical result, rather than on individual technical achievement—Director |
| When you’re a leader in an organization—your spirituality helps influence the people who work for you and they understand where your basis of decision making comes from … Recently, I wrote down my top four values, and then I asked the rest of the team to write down what they thought my values were. Because I guess what they wanted to see was, is what I value, does that actually come through? Does anyone else know or see that? And on the whole it was a really high hit rate which was great for me. Several of them, talked about my faith as something important, and something that made it easier for them exercise their own spiritual values—Community Sport Manager |
| Faith-Avoiding | Faith-Safe | Faith-Based | Faith-Friendly | |
|---|---|---|---|---|
| Open Culture | No | Some | Yes/No | Yes |
| More Autonomy | No | Some | Yes/No | Yes |
| Supportive Leadership | No | No | Yes/No | Yes |
| Higher Goods | No | No | Yes/No | Yes |
© 2019 by the author. Licensee MDPI, Basel, Switzerland. This article is an open access article distributed under the terms and conditions of the Creative Commons Attribution (CC BY) license (http://creativecommons.org/licenses/by/4.0/).
Share and Cite
McGhee, P. Integrating Christian Spirituality at Work: Combining Top-Down and Bottom-Up Approaches. Religions 2019, 10, 433. https://doi.org/10.3390/rel10070433
McGhee P. Integrating Christian Spirituality at Work: Combining Top-Down and Bottom-Up Approaches. Religions. 2019; 10(7):433. https://doi.org/10.3390/rel10070433
Chicago/Turabian StyleMcGhee, Peter. 2019. "Integrating Christian Spirituality at Work: Combining Top-Down and Bottom-Up Approaches" Religions 10, no. 7: 433. https://doi.org/10.3390/rel10070433
APA StyleMcGhee, P. (2019). Integrating Christian Spirituality at Work: Combining Top-Down and Bottom-Up Approaches. Religions, 10(7), 433. https://doi.org/10.3390/rel10070433
