A Novel Hill Climbing-Golden Section Search Maximum Energy Efficiency Tracking Method for Wireless Power Transfer Systems in Unmanned Underwater Vehicles
Abstract
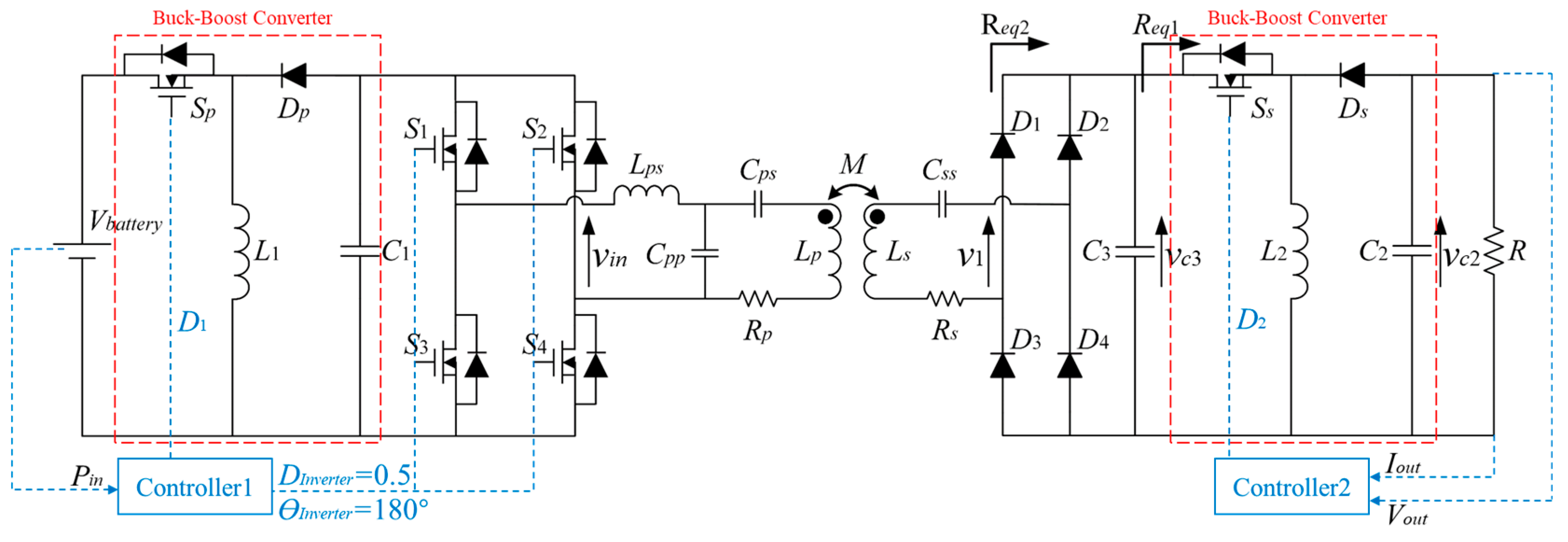
1. Introduction
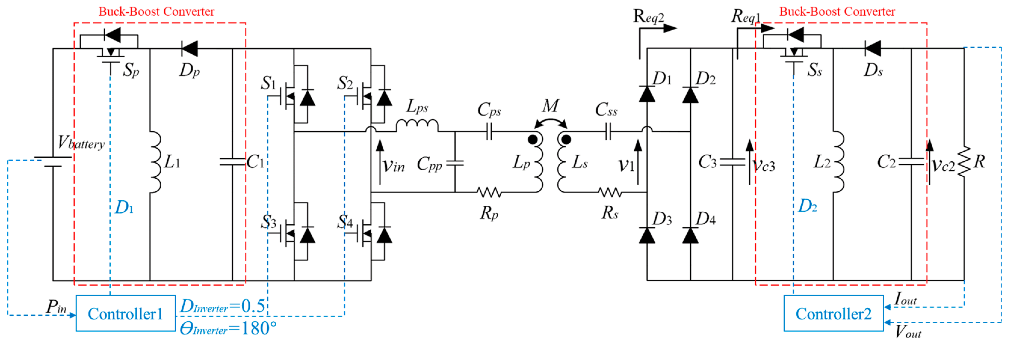
2. Existence and Uniqueness of Optimal Efficiency Point and Inverter Input Voltage
3. Searching for the Optimal Inverter Input Voltage for MEET Using the HC-GSS Method
3.1. Conventional P&O Method for MEET
3.2. HC-GSS Method for MEET
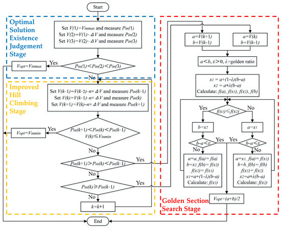
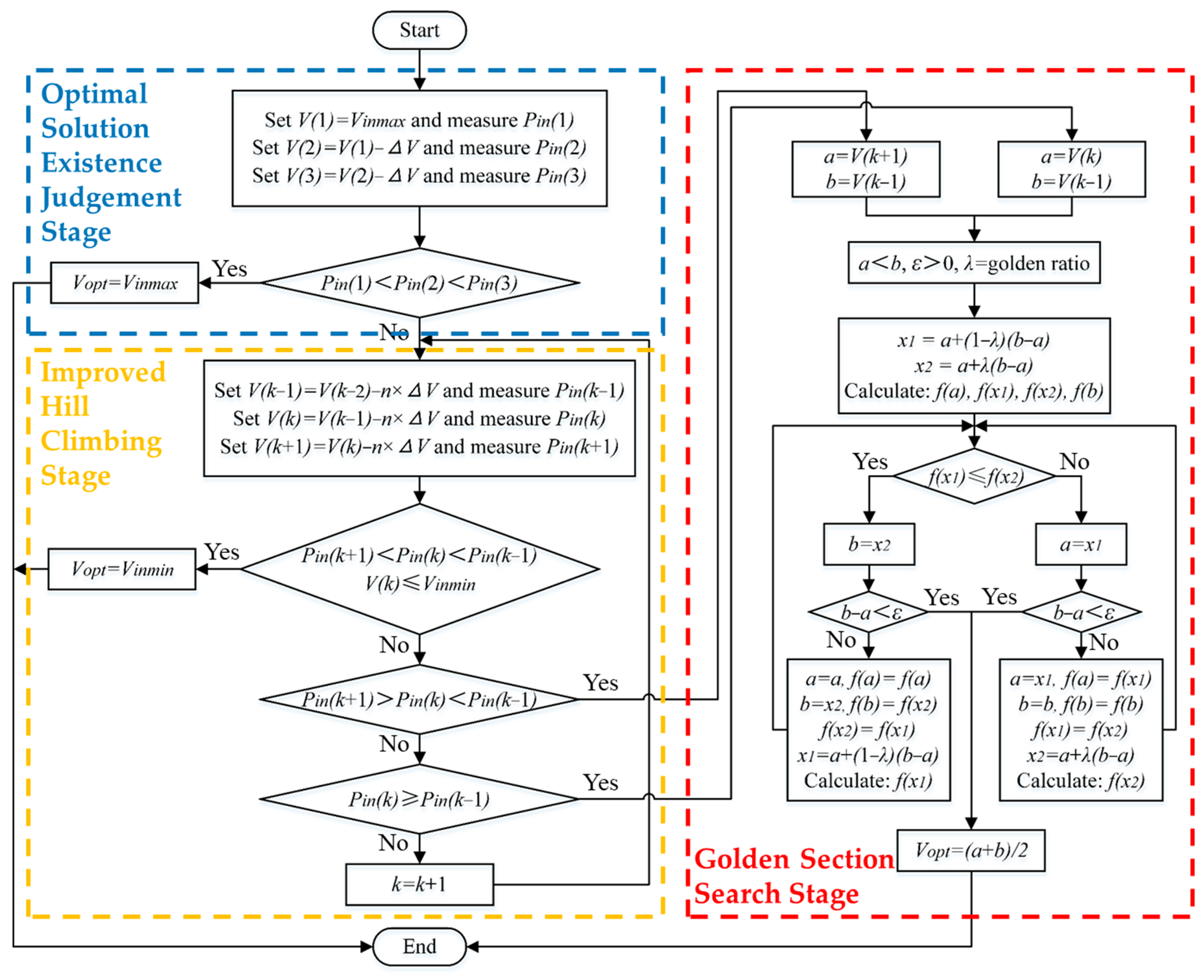
3.2.1. Optimal Solution Existence Judgment Stage
3.2.2. Improved Hill Climbing Stage
3.2.3. Golden Section Search Stage
3.2.4. Flowchart of the HC-GSS Method
4. Simulation, Experiment, and Analysis
4.1. Effectiveness of the HC-GSS Method
4.2. Superiority of the HC-GSS Method over the Conventional P&O Method
4.3. Consistency Analysis between Simulations and Experiments
5. Conclusions
Author Contributions
Funding
Institutional Review Board Statement
Informed Consent Statement
Data Availability Statement
Conflicts of Interest
References
- Yang, L.; Li, X.; Zhang, Y.; Feng, B.; Yang, T.; Wen, H.; Tian, J.; Zhu, D.; Huang, J.; Zhang, A.; et al. A Review of Underwater Inductive Wireless Power Transfer System. IET Power Electron. 2024, 17, 894–905. [Google Scholar] [CrossRef]
- Zhang, B.; Xu, W.; Lu, C.; Lu, Y.; Wang, X. Review of Low-Loss Wireless Power Transfer Methods for Autonomous Underwater Vehicles. IET Power Electron. 2022, 15, 775–788. [Google Scholar] [CrossRef]
- Lee, J.; Nam, S. Fundamental Aspects of Near-Field Coupling Small Antennas for Wireless Power Transfer. IEEE Trans. Antennas Propag. 2010, 58, 3442–3449. [Google Scholar] [CrossRef]
- Kim, H.Y.; Nam, S. Hybrid Beamfocusing Architecture and Algorithm for Microwave Wireless Power Transmission Systems. IEEE Access 2024, 12, 53677–53685. [Google Scholar] [CrossRef]
- Cheng, C.; Zheng, X.; Zhang, Y.; Hua, W. Load-Independent Class-E Inverter with Dual Quasi-Constant Outputs. IEEE Trans. Power Electron. 2024, 1–11. [Google Scholar] [CrossRef]
- Lee, J.; Bae, C.; Kim, S.J. A Feed-through Sharing Structure of a Wireless Power Transfer Coil and Stimulation Electrodes for Implantable Medical Devices. In Proceedings of the 2021 IEEE International Symposium on Antennas and Propagation and USNC-URSI Radio Science Meeting (APS/URSI), Singapore, 4–10 December 2021; pp. 1263–1264. [Google Scholar]
- Braginsky, B.; Baruch, A.; Guterman, H. Development of an Autonomous Surface Vehicle Capable of Tracking Autonomous Underwater Vehicles. Ocean Eng. 2020, 197, 106868. [Google Scholar] [CrossRef]
- Yang, L.; Li, X.; Liu, S.; Xu, Z.; Cai, C. Analysis and Design of an LCCC/S-Compensated WPT System With Constant Output Characteristics for Battery Charging Applications. IEEE J. Emerg. Sel. Top. Power Electron. 2021, 9, 1169–1180. [Google Scholar] [CrossRef]
- Wen, H.; Li, J.; Zhang, K.; Ye, J.; Yan, Z.; Song, B.; Tong, X. Enhancing Power Transmission Stability of AUV’s Wireless Power Transfer System with Compact Planar Magnetic Coupler. J. Mar. Sci. Eng. 2023, 11, 566. [Google Scholar] [CrossRef]
- Park, D.; Kwak, K.; Chung, W.K.; Kim, J. Development of Underwater Short-Range Sensor Using Electromagnetic Wave Attenuation. IEEE J. Ocean. Eng. 2016, 41, 318–325. [Google Scholar] [CrossRef]
- Wang, D.; Zhang, J.; Cui, S.; Bie, Z.; Chen, F.; Zhu, C. The State-of-the-Arts of Underwater Wireless Power Transfer: A Comprehensive Review and New Perspectives. Renew. Sustain. Energy Rev. 2024, 189, 113910. [Google Scholar] [CrossRef]
- Hui, S.Y.R.; Zhong, W.; Lee, C.K. A Critical Review of Recent Progress in Mid-Range Wireless Power Transfer. IEEE Trans. Power Electron. 2014, 29, 4500–4511. [Google Scholar] [CrossRef]
- Zhao, H.; Wang, Y.; Eldeeb, H.H.; Zhan, Y.; Xu, G.; Mohammed, O.A. Design of Loosely Coupled Transformer of Wireless Power Transfer for Higher Misalignment Tolerance of System Efficiency. In Proceedings of the 2019 IEEE Energy Conversion Congress and Exposition (ECCE), Baltimore, MD, USA, 29 September–3 October 2019; pp. 4569–4574. [Google Scholar]
- Wang, D.; Cui, S.; Zhang, J.; Bie, Z.; Song, K.; Zhu, C. A Novel Arc-Shaped Lightweight Magnetic Coupler for AUV Wireless Power Transfer. IEEE Trans. Ind. Appl. 2022, 58, 1315–1329. [Google Scholar] [CrossRef]
- Xu, L.; Chen, Q.; Ren, X.; Wong, S.-C.; Tse, C.K. Self-Oscillating Resonant Converter With Contactless Power Transfer and Integrated Current Sensing Transformer. IEEE Trans. Power Electron. 2017, 32, 4839–4851. [Google Scholar] [CrossRef]
- Baharom, R.; Seroji, M.N.; Salleh, M.K.M.; Muhammad, K.S. Impact of Switching Frequency Variation to the Power Transfer Efficiency of Wireless Power Transfer Converter. In Proceedings of the 2016 IEEE Symposium on Computer Applications & Industrial Electronics (ISCAIE), Penang, Malaysia, 30–31 May 2016; pp. 127–131. [Google Scholar]
- Zhang, J.; Zhao, J.; Zhang, Y.; Deng, F. A Wireless Power Transfer System With Dual Switch-Controlled Capacitors for Efficiency Optimization. IEEE Trans. Power Electron. 2020, 35, 6091–6101. [Google Scholar] [CrossRef]
- Zhao, P.; Liang, J.; Wang, H.; Fu, M. Detuned LCC/S-S Compensation for Stable-Output Inductive Power Transfer System Under UltraWide Coupling Variation. IEEE Trans. Power Electron. 2023, 38, 12342–12347. [Google Scholar] [CrossRef]
- Mai, R.; Yue, P.; Liu, Y.; Zhang, Y.; He, Z. A Dynamic Tuning Method Utilizing Inductor Paralleled With Load for Inductive Power Transfer. IEEE Trans. Power Electron. 2018, 33, 10924–10934. [Google Scholar] [CrossRef]
- Dai, X.; Li, X.; Li, Y.; Hu, A.P. Maximum Efficiency Tracking for Wireless Power Transfer Systems With Dynamic Coupling Coefficient Estimation. IEEE Trans. Power Electron. 2018, 33, 5005–5015. [Google Scholar] [CrossRef]
- Chen, S.; Chen, Y.; Li, H.; Dung, N.A.; Mai, R.; Tang, Y.; Lai, J.-S. An Operation Mode Selection Method of Dual-Side Bridge Converters for Efficiency Optimization in Inductive Power Transfer. IEEE Trans. Power Electron. 2020, 35, 9992–9997. [Google Scholar] [CrossRef]
- Zhong, W.X.; Hui, S.Y.R. Maximum Energy Efficiency Tracking for Wireless Power Transfer Systems. IEEE Trans. Power Electron. 2015, 30, 4025–4034. [Google Scholar] [CrossRef]
- Yang, Y.; Zhong, W.; Kiratipongvoot, S.; Tan, S.-C.; Hui, S.Y.R. Dynamic Improvement of Series–Series Compensated Wireless Power Transfer Systems Using Discrete Sliding Mode Control. IEEE Trans. Power Electron. 2018, 33, 6351–6360. [Google Scholar] [CrossRef]
- Hridya, C.K.; Hari Kumar, R.; Mayadevi, N. Wireless Bidirectional Power Transfer with Maximum Efficiency Point Tracking Control in Electric Vehicles. In Proceedings of the 2020 IEEE International Conference on Power Electronics, Smart Grid and Renewable Energy (PESGRE2020), Cochin, India, 2–4 January 2020; pp. 1–7. [Google Scholar]
- Song, K.; Wei, R.; Yang, G.; Zhang, H.; Li, Z.; Huang, X.; Jiang, J.; Zhu, C.; Du, Z. Constant Current Charging and Maximum System Efficiency Tracking for Wireless Charging Systems Employing Dual-Side Control. IEEE Trans. Ind. Appl. 2020, 56, 622–634. [Google Scholar] [CrossRef]
- Chen, S.; Ding, W.; Huo, L.; Wu, X.; Shi, S.; Hu, R. Dynamic Improvement and Efficiency Optimization of Wireless Power Transfer Systems Using Improved FCS-MPC and P&O Methods. IEEE Trans. Power Electron. 2023, 38, 14702–14718. [Google Scholar] [CrossRef]
- Thomas, H.C.; Charles, E.L.; Ronald, L.R.; Clifford, S. Introduction to Algorithms, 3rd ed.; MIT Press: Cambridge, MA, USA, 2009. [Google Scholar]
- Levitin, A. Introduction to the Design and Analysis of Algorithms; China Machine Press: Beijing, China, 2007. [Google Scholar]
- Li, Y.; Liu, S.; Zhu, X.; Hu, J.; Zhang, M.; Mai, R.; He, Z. Extension of ZVS Region of Series–Series WPT Systems by an Auxiliary Variable Inductor for Improving Efficiency. IEEE Trans. Power Electron. 2021, 36, 7513–7525. [Google Scholar] [CrossRef]













| Parameter | Value | Parameter | Value |
|---|---|---|---|
| VBattery | 48 V | Output range of the primary buck-boost | 24–72 V |
| ω0 | 2π × 120 kHz | L1 | 1000 μH |
| C1 | 100 μF | Lps | 11.5 μH |
| Cpp | 153.8 nF | Cps | 65.6 nF |
| Lp | 38.74 μH | Rp | 96 mΩ |
| Ls | 4.09 μH | Rs | 26 mΩ |
| Css | 431 nF | C3 | 100 μF |
| L2 | 1000 μH | C2 | 100 μF |
| Vout | 24 V | R | 5, 7.5, 10, 12.5, 15 Ω |
| k | 0.45, 0.50 |
| k = 0.45, Vout = 24 V | Without MEET | With HC-GSS Method |
|---|---|---|
| R = 5 Ω, Pout = 115.2 W | Vin = 48 V, Pin = 142.57 W | Vin = 56.33 V, Pin = 140.91 W |
| R = 7.5 Ω, Pout = 76.8 W | Vin = 48 V, Pin = 95.21 W | Vin = 46.52 V, Pin = 95.26 W |
| R = 10 Ω, Pout = 57.6 W | Vin = 48 V, Pin = 72.62 W | Vin = 43.53 V, Pin = 72.14 W |
| R = 12.5 Ω, Pout = 46.08 W | Vin = 48 V, Pin = 59.21 W | Vin = 39.55 V, Pin = 58.33 W |
| R = 15 Ω, Pout = 38.4 W | Vin = 48 V, Pin = 50.25 W | Vin = 35.25 V, Pin = 49.01 W |
| k = 0.50, Vout = 24 V | Without MEET | With HC-GSS Method |
|---|---|---|
| R = 5 Ω, Pout = 115.2 W | Vin = 48 V, Pin = 140.69 W | Vin = 52.93 V, Pin = 139.79 W |
| R = 7.5 Ω, Pout = 76.8 W | Vin = 48 V, Pin = 94.61 W | Vin = 44.40 V, Pin = 94.37 W |
| R = 10 Ω, Pout = 57.6 W | Vin = 48 V, Pin = 72.10 W | Vin = 38.65 V, Pin = 71.56 W |
| R = 12.5 Ω, Pout = 46.08 W | Vin = 48 V, Pin = 58.80 W | Vin = 37.61 V, Pin = 57.92 W |
| R = 15 Ω, Pout = 38.4 W | Vin = 48 V, Pin = 50.09 W | Vin = 32.40 V, Pin = 48.62 W |
| k = 0.45, Vout = 24 V | HC-GSS Method | Conventional P&O Method | ||
|---|---|---|---|---|
| Stable Number of Iterations | Ultimate Efficiency | Stable Number of Iterations | Ultimate Efficiency | |
| R = 5 Ω, Pout = 115.2 W | 18 | 81.75% | 16 | 81.61% |
| R = 7.5 Ω, Pout = 76.8 W | 20 | 80.62% | 25 | 80.65% |
| R = 10 Ω, Pout = 57.6 W | 15 | 79.83% | 32 | 79.76% |
| R = 12.5 Ω, Pout = 46.08 W | 15 | 79.05% | 36 | 78.95% |
| R = 15 Ω, Pout = 38.4 W | 15 | 78.34% | 37 | 77.82% |
| k = 0.50, Vout = 24 V | HC-GSS Method | Conventional P&O Method | ||
|---|---|---|---|---|
| Stable Number of Iterations | Ultimate Efficiency | Stable Number of Iterations | Ultimate Efficiency | |
| R = 5 Ω, Pout = 115.2 W | 19 | 82.39% | 18 | 82.07% |
| R = 7.5 Ω, Pout = 76.8 W | 21 | 81.37% | 28 | 81.18% |
| R = 10 Ω, Pout = 57.6 W | 16 | 80.48% | 32 | 80.36% |
| R = 12.5 Ω, Pout = 46.08 W | 10 | 79.62% | 32 | 78.94% |
| R = 15 Ω, Pout = 38.4 W | 15 | 78.97% | 37 | 78.87% |
Disclaimer/Publisher’s Note: The statements, opinions and data contained in all publications are solely those of the individual author(s) and contributor(s) and not of MDPI and/or the editor(s). MDPI and/or the editor(s) disclaim responsibility for any injury to people or property resulting from any ideas, methods, instructions or products referred to in the content. |
© 2024 by the authors. Licensee MDPI, Basel, Switzerland. This article is an open access article distributed under the terms and conditions of the Creative Commons Attribution (CC BY) license (https://creativecommons.org/licenses/by/4.0/).
Share and Cite
Ma, Y.; Liang, B.; Wang, J.; Cheng, B.; Yan, Z.; Dong, M.; Mao, Z. A Novel Hill Climbing-Golden Section Search Maximum Energy Efficiency Tracking Method for Wireless Power Transfer Systems in Unmanned Underwater Vehicles. J. Mar. Sci. Eng. 2024, 12, 1336. https://doi.org/10.3390/jmse12081336
Ma Y, Liang B, Wang J, Cheng B, Yan Z, Dong M, Mao Z. A Novel Hill Climbing-Golden Section Search Maximum Energy Efficiency Tracking Method for Wireless Power Transfer Systems in Unmanned Underwater Vehicles. Journal of Marine Science and Engineering. 2024; 12(8):1336. https://doi.org/10.3390/jmse12081336
Chicago/Turabian StyleMa, Yayu, Bo Liang, Jiale Wang, Bo Cheng, Zhengchao Yan, Moyan Dong, and Zhaoyong Mao. 2024. "A Novel Hill Climbing-Golden Section Search Maximum Energy Efficiency Tracking Method for Wireless Power Transfer Systems in Unmanned Underwater Vehicles" Journal of Marine Science and Engineering 12, no. 8: 1336. https://doi.org/10.3390/jmse12081336
APA StyleMa, Y., Liang, B., Wang, J., Cheng, B., Yan, Z., Dong, M., & Mao, Z. (2024). A Novel Hill Climbing-Golden Section Search Maximum Energy Efficiency Tracking Method for Wireless Power Transfer Systems in Unmanned Underwater Vehicles. Journal of Marine Science and Engineering, 12(8), 1336. https://doi.org/10.3390/jmse12081336

