Next Article in Journal
Annular Electromagnetic Generator for Harvesting Ocean Wave Energy
Next Article in Special Issue
MrisNet: Robust Ship Instance Segmentation in Challenging Marine Radar Environments
Previous Article in Journal
Simulation of Handling Operations in Marine Container Terminals for the Purposes of a Profession Simulator
Previous Article in Special Issue
Spatiotemporal Distribution and Evolution Characteristics of Water Traffic Accidents in Asia since the 21st Century
 
 
Font Type:
Arial Georgia Verdana
Font Size:
Aa Aa Aa
Line Spacing:
Column Width:
Background:
Article

Risk Identification Method for Ship Navigation in the Complex Waterways via Consideration of Ship Domain

1
Intelligent Transportation Systems Research Center, Wuhan University of Technology, Wuhan 430063, China
2
Fujian Engineering Research Center of Safety Control for Ship Intelligent Navigation, College of Physics & Electronic Information Engineering, Minjiang University, Fuzhou 35021, China
3
National Engineering Research Center for Water Transport Safety, Wuhan 430063, China
4
School of Transportation and Logistics Engineering, Wuhan University of Technology, Wuhan 430063, China
5
Institute of Oceanography, Minjiang University, Fuzhou 35021, China
*
Author to whom correspondence should be addressed.
J. Mar. Sci. Eng. 2023, 11(12), 2265; https://doi.org/10.3390/jmse11122265
Submission received: 7 October 2023 / Revised: 16 November 2023 / Accepted: 22 November 2023 / Published: 29 November 2023

Abstract

:
Collision risk identification is an important basis for intelligent ship navigation decision-making, which evaluates results that play a crucial role in the safe navigation of ships. However, the curvature, narrowness, and restricted water conditions of complex waterways bring uncertainty and ambiguity to the judgment of the danger of intelligent ship navigation situation, making it difficult to calculate such risk accurately and efficiently with a unified standard. This study proposes a new method for identifying ship navigation risks by combining the ship domain with AIS data to increase the prediction accuracy of collision risk identification for ship navigation in complex waterways. In this method, a ship domain model is constructed based on the ship density map drawn using AIS data. Then, the collision time with the target ship is calculated based on the collision hazard detection line and safety distance boundary, forming a method for dividing the danger level of the ship navigation situation. In addition, the effectiveness of this method was verified through simulation of ships navigation in complex waterways, and correct collision avoidance decisions can be made with the Regulations for Preventing Collisions in Inland Rivers of the People’s Republic of China, indicating the advantages of the proposed risk identification method in practical applications.

1. Introduction

With the development of waterway transportation, the increase in the number, tonnage, and speed of ships has raised the possibility of ship collision, especially in complex waterways [1,2]. Therefore, more scientific and efficient collision warning and collision avoidance decisions are needed in today’s water navigation scenarios. At present, ships have been widely installed with traffic sensing devices such as an automatic identification system (AIS) and a shipborne radar, and most complex or important waterways have been equipped with vessel traffic service (VTS), whose purpose is to obtain more navigation information to ensure the safe navigation of ships. However, ship collisions still exist and have not decreased with the advances in navigation technology [3]. This may be due to a combination of factors such as insufficient experience of ship navigators, sudden collision situations, and high thresholds for advanced equipment analysis [4]. The International Regulations for Preventing Collisions at Sea (COLREG) is implemented by the International Maritime Organization (IMO), and some navigation regulations are implemented in some complex waterways, such as the Regulations for Preventing Collisions in Inland Rivers of the People’s Republic of China in the Yangtze River waterway. Nevertheless, these rules are qualitative and do not have quantitative collision prediction thresholds to assist in judgment in order to reduce the subjective judgment of navigators.
Several methods have been proposed to identify the risk of ship collision. In the mid-20th century, concepts such as Distance to Closest Point of Approach (DCPA), Time to Closest Point of Approach (TCPA), and Ship Domain were used to make decisions on ship collision avoidance [5,6]. Zheng and Wu [7,8,9] proposed the concepts of space collision risk and time collision risk, which considered the main factors that reflect risk levels of collision between ships, such as DCPA, TCPA, safety distance, and the latest avoidance point, to establish their respective collision avoidance risk models. Sotiralis et al. [10] proposed a quantitative risk analysis method based on Bayesian networks by considering human factors more adequately, which integrates elements from the Technique for Retrospective and Predictive Analysis of Cognitive Errors, focusing on analyzing human-induced collision accidents. Abebe et al. [3] proposed a ship collision risk index estimation model based on the Dempster–Shafer theory and its accuracy and fast calculation were verified by comparing it with different machine learning methods. Pietrzykowski et al. [11] proposed an integrated, comprehensive system of an Autonomous Surface Vessel dedicated to ships with various degrees of autonomy, and tests were conducted under the actual operating conditions of ships. Perera and Soares [12] proposed a collision risk detection and quantification methodology that can be implemented in a modem-integrated bridge system. Ozturk and Cicek [13] believe that the risk assessment of wind, current, and wave height on a ship’s dynamic cannot be ignored.
More advantageously, ship domain models can promote the rapid identification of ship navigation collision avoidance, and their boundaries determine the accuracy of ships’ collision avoidance. As early as 1963, a symmetric elliptical ship domain model centered around the own ship using the ship’s radar information was first proposed and widely applied [14]. Goodwin [5] divides the ship domain into three different-sized sectors based on ship lights. Van der Tak and Spaans [15] established a ship domain model based on previous research, in which the center of the elliptical ship domain has a forward offset from the position of the ship, and the bow of the ship was deflected, resulting in an area of approximately equal to the three-sector areas of the Goodwin model. Coldwell [16] established the ship domain model in overtaking and encountering situations by observing the traffic of over 200 ships in the 19 nautical mile waterways of the Humber River in the UK. Zhu et al. [17] proposed a multi-vessel collision risk assessment model based on the Coldwell ship domain model. Wen et al. [18] obtained the shape and size of specific types of ship domains in typical inland waterways by observing AIS-based grid density maps and analyzing grid density data, in which the ship domain in real life is quite different from the theoretical prediction. The shape of the ship domain in typical inland waters takes the form of an asymmetrically shaped ellipse, with its major axis coinciding with the ship’s central line.
With the widespread application of modern AIS technology, research on the ship domain based on AIS has become increasingly meaningful. Qi et al. [19] established a ship domain model and obtained boundary curves of the ship domain under different avoidance degrees by utilizing AIS data from Qiongzhou Strait. Hansen et al. [20] estimated the minimum ship domain where a navigator feels comfortable by observing the AIS data of ships sailing in southern Danish waters for four years. Szlapczynski and Szlapczynska [21] proposed a ship collision risk model based on the concept of ship domain and considered the related domain-based collision risk parameters, such as degree of domain violation, the relative speed of the two vessels, combination of the vessels’ courses, arena violations, and encounter complexity. Feng et al. [22] proposed a quantitatively evaluated method of the collision risks combining information entropy, which integrated the K-means clustering based on AIS data. Liu et al. [23] proposed a systematic method based on the dynamic ship domain model to detect possible collision scenarios and identify the distributions of collision risk hot spots in a given area. Du et al. [24] proposed a data ship domain concept and an analytical framework based on AIS, in which the ship domain explicitly incorporates the dynamic nature of the encounter process and the navigator’s evasive maneuvers. Liu et al. [25] proposed a quantitative method for the analysis of ship collision risk, in which a kinematics feature-based vessel conflict ranking operator was introduced, and both the static and dynamic information of AIS data were considered to evaluate ship collision risk. Silveira et al. [26] introduced a method to define AIS data-based empirical polygonal ship domains, which can fit the empirical domain better. He et al. [27] proposed a dynamic collision avoidance path planning algorithm for complex multi-ship encounters based on the A-star algorithm and the quaternion ship domain from AIS data. Zhang et al. [28] proposed an interpretable knowledge-based decision support method to guide ship collision avoidance decisions with a knowledge base based on the ordinary practice of seamen using AIS data.
In summary, on the one hand, these studies mainly focus on open water areas, and there is a lack of empirical research on ship navigation risks based on complex inland waterways. On the other hand, research methods based on statistical analysis use actual traffic flow data. Early research was mostly based on radar data, and in recent years, it has shifted towards AIS data. However, for research on risk identification with ship domains in complex waterways, qualitative research is often used, and data containing ship navigation information is rarely used for quantitative research. Thus, while taking the risk identification computations in complex waterways, a ship domain model considering the characteristics of navigation separation based on AIS data needs to be developed.
In this paper, a risk identification method is established based on the collision risk detection line and the safety distance boundary of the ship domain to provide real-time and fast guidance for collision avoidance control during navigation in complex waterways. Section 2 provides an overall description of the proposed risk identification method, Section 3 introduces the process of establishing a ship domain model, and Section 4 introduces collision risk classification algorithms based on the ship domain model. Section 5 validates this method using real ship data. In this way, we can evaluate the collision risk of ship navigation based on AIS data and assist ship navigation by providing a collision avoidance decision-making basis for navigators.

2. Procedure of the Proposed Risk Identification Method

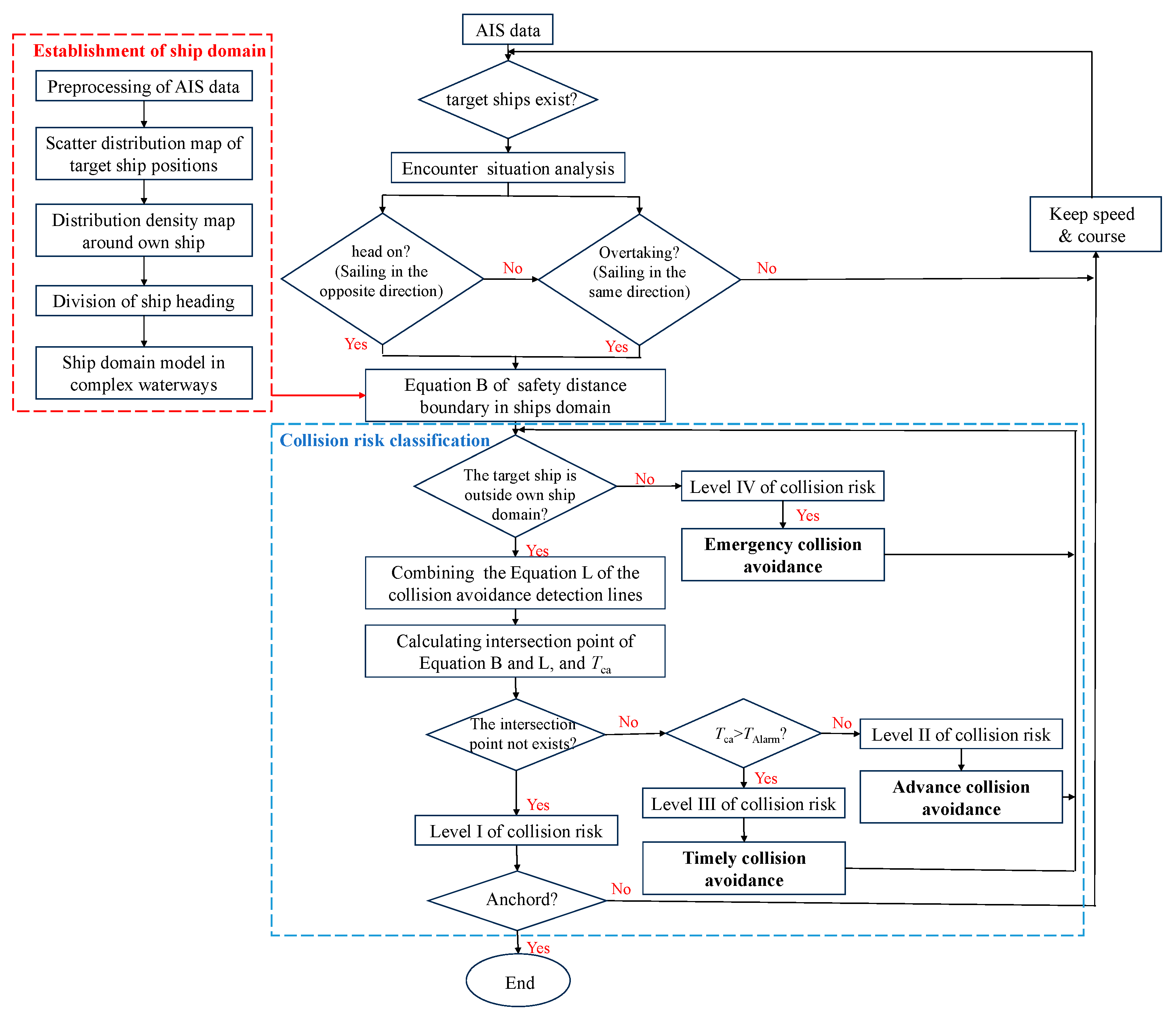
The risk identification method for ship navigation in complex waterways consists of two procedures: establishment of ship domain and collision risk classification, as shown in Figure 1.
Due to the complex waterway characteristics and the Regulations for Preventing Collisions, the AIS position data distribution pattern of the target ships around the own ship in the same direction is not the same as that of the target ships in the opposite direction. Therefore, based on historical AIS data, a corresponding ship domain model for the own ship with different encounter situations is established in the complex waterway, which is described in detail in Section 3. When the position data (from AIS, radar, or a fusion of the two) of the own ship and the target ship are collected during real-time navigation, a mathematical equation using Formula (3) in Section 3.5 and Formula (11) in Section 4.1 can be applied for calculating the safety distance boundary in the ship domain. By determining whether the target ship is within the ship domain, whether the collision risk detection line intersects with the safe distance boundary of the own ship, and whether the time (Tca) to the intersection point between the collision risk detection line and the safe distance boundary of the ship domain is sufficient (Tca < TAlarm), the collision risk level is described and divided, forming a fast collision risk identification method for ship navigation in complex waterways.

3. The Ship Domain Model of Navigation in Complex Waterways

The selected data is sourced from AIS onboard equipment on the ship “Channel 1”, which includes over 2.7 million AIS and GPS data records of the ships from March 2023 to July 2023 in the Wuhan reach of the Yangtze River.

3.1. Preprocessing of AIS Data

There are some abnormal data in the initial AIS data, so it is necessary to exclude these abnormal data from the selected AIS data, such as ship position anomalies (not within the navigation waterway, with speed but unchanged position), speed anomalies, and heading anomalies, etc. Preprocessing of AIS data mainly includes data cleaning and data repairing. Data repairing mainly involves linear interpolation of the data, with an interpolation interval of 2 s. In addition, the research focuses on the state of the ship during navigation, and it is necessary to determine the current sailing state of the ship based on its speed. Therefore, AIS data with a speed less than 0.5 m/s is considered a parked state, which is excluded. Meanwhile, considering the size characteristics of the ship domain in complex waterways, ships within a 1 km range centered around the own ship are selected as the research object for the encounter situation. The processed AIS data will be used for subsequent calculations of the ship distribution density map.

3.2. Scatter Distribution Map of the Target Ships

Based on historical AIS data, a coordinate system relative to the nearby water area of a ship is established, with the ship’s position as the coordinate origin and its heading as the longitudinal axis direction. The relative orientation is calculated from the longitude, latitude, and heading of the ship and the longitude and latitude of the target ship.
Firstly, the relative distance and relative orientation of the two ships at a certain time can be calculated by the longitude and latitude of the ships.
Secondly, to ensure that the own ship’s position is the coordinate origin and its heading is the longitudinal axis direction, it is necessary to perform coordinate conversion on the heading of other ships while the own ship is sailing to obtain the relative orientation, which ensures the accuracy of the selected statistical samples.
Finally, based on the calculated relative distance and relative orientation, a scatter distribution map of target ships can be visualized and displayed, as shown in Figure 2.
Figure 2 shows that there is a sparse distribution area of ship positions near the origin, which is the ship domain of the own ship.

3.3. Distribution Density Map around the Ship

To improve the accuracy of describing the distribution of target ships around the own ship, the Scatter distribution map of target ships was converted into a distribution density map for analysis, in which the density value of coordinate points is the number of ship points within a unit distance divided by the area. When the unit distance is selected as 5 m, the conversion of the distribution density map is shown in Figure 3.
By calculating the density of each coordinate point around the own ship and setting color legends based on the density, a grid density map of the own ship is obtained. The shape and size of the own ship domain can be obtained by analyzing density map data, as detailed in Section 3.5.
Figure 3b shows an area in the center of the image with a density much lower than other surrounding spaces, which is classified as the ship domain of the own ship for safe navigation. The ship domain is all in an asymmetric elliptical shape, with the major axis of the ellipse parallel to the bow direction, and the center of the ellipse deviates from the center of the ship domain (the coordinate origin). The center of the ellipse in the ship domain is located to the left rear of the center of the ship.
In addition, there are banded high-density areas of ships on both sides of the own ship domain. The “Channel 1” researched is a command ship for channel work, with a total length of 49.60 m, a molded width of 9.3 m, and a molded depth of 3.1 m, which is much faster than other cargo ships sailing in the Yangtze River. The power system of the ship is two C32 twelve-cylinder V-type four-stroke engines produced by Caterpillar in the United States, with a cruising speed of up to 35 km per hour. Therefore, the own ship often navigates close to the centerline of the waterway and is often in a situation of overtaking other ships. When the right chord of the own ship overtook another ship, it should maintain a distance of about 50 m, which is consistent with the banded high-density area of ships within a range of 0 to 200 m on the right side of the origin, and these ships are overtaking ships sailing in the same direction on the right side of the own ship. On the other side, there is also another banded high-density area of ships within the range of 50 to 250 m on the left side of the own ship, which is the encounter of ships sailing in the opposite direction on the left side of the centerline of the waterway. The distance between ships encountered on the port side and the own ship is generally greater than 100 m.
Therefore, the shape and scale of the ship domain in typical complex waterways are significantly different from that in the wide waters of the sea, as well as different from that based on the traditional theoretical analysis. The shape of the ship domain is significantly influenced by its navigation behavior.

3.4. Distribution Density Map with Different Encounter Situations

To ensure the safety of Yangtze River vessel navigation, provide navigation efficiency, and promote shipping development, Yangtze River vessel navigation has implemented segmented waterway navigation and fixed route navigation.
The segmented waterway navigation includes two-way navigation and one-way navigation, and a crossing zone is set up.
During the implementation of two-way navigation, ships follow the prescribed route and try to navigate on the side of the waterway as much as possible in order to maintain sufficient safety distance in case of an encounter. When overtaking, the slow ship should navigate on one side of the channel, while the fast ship should overtake the slow ship on the centerline side of the waterway as parallel as possible and maintain sufficient lateral distance to prevent the occurrence of ship suction. The overtaking ship should first pass through the stern of the overtaking ship and then carry out overtaking. After overtaking another ship, the overtaking ship should not immediately turn to cross the front of the other ship to avoid creating an urgent situation.
During the implementation of one-way navigation, it is stipulated that ships should pass through in one direction and are prohibited from giving way to each other. Ships should navigate laterally within the designated lateral navigation area, strengthen the lookout, and steer with caution.
Due to ships navigating in different lanes along the Yangtze River, the surrounding ships are classified into two categories: in the same and opposite directions for analysis. Figure 4 shows the relative heading distribution of surrounding ships based on the own ship’s heading, in which 77.5% of the ships have relative heading between −180 degrees to −160 degrees, −20 degrees to 20 degrees, and 160 degrees to 180 degrees. Therefore, the relative heading of the ship is selected with data from −20 degrees to 20 degrees as the same direction data and data from −180 degrees to −160 degrees and 160 degrees to 180 degrees as the opposite direction data for distribution density statistical analysis of ship.
Firstly, the scatter distribution map of target ships around the own ship in the same direction can be obtained by selecting data from −20 degrees to 20 degrees for the relative heading of ships as co-heading data, as shown in Figure 5.
Considering that the navigation diversion of the Yangtze River’s inland rivers will change left and right with the flow conditions of the channel, the scatter distribution map will be symmetrically supplemented along the x = 0 line to calculate the distribution density map, as shown in Figure 6.
Then, the scatter distribution map of target ships around the own ship in the opposite direction can be obtained by selecting data from −180 degrees to −160 degrees and 60 degrees to 180 degrees for the relative heading of ships as opposing navigation data, as shown in Figure 7.
Similarly, the scatter distribution map will be symmetrically supplemented along the x = 0 line to calculate the distribution density map, as shown in Figure 8.
It can be seen that when sailing in the same direction, the navigation behavior of the own ship is mostly following or overtaking, and the space in the ship domain presents a situation of short front and long back (in a word, the center of the ship domain moves backward), and the space on both sides is relatively narrow due to the influence of lane width.
When sailing in the opposite direction, the navigation behavior of the own ship is mostly encountering behavior, and the space in the ship domain presents a situation of the long front and short back (in a word, the center of the ship domain moves forward), and the space on both sides is relatively wide due to the influence of lane width.

3.5. The Mathematical Models of Ship Domain in Complex Waterways

Considering the characteristics of ship navigation in complex waterways, the elliptical ship domain is chosen as the basic graphic, as shown in Figure 9.
The coordinate system is established with the own ship as the origin, the right transverse direction as the x-axis direction, and the heading direction of the own ship as the y-axis direction.
In this coordinate system, the boundary equation of the own ship domain is given by
f x , y = x + x 0 2 a 2 + y + y 0 2 b 2 = 1
where a is the radius length of the elliptical ship-type field in the positive and negative directions of the x-axis, m; b is the radius length of the elliptical ship-type field in the positive and negative directions of the y-axis; x0 is the eccentric coordinate in the x-axis direction, m; y0 is the eccentric coordinate in the y-axis direction, m.
To determine the size of the ship field, the following process was carried out:
① In the distribution density map, select the density data of ships in the same and opposite directions separately and generate the cross-section of x0 = 0 (the center of ship domain) section. Observe the changes in the ship domain under different cutting thresholds to determine the appropriate threshold value. Therefore, a cutting threshold of 40% was selected as the size of the ship domain at the same direction, and the eccentricity points in the same direction ship domain were determined to be (0, −140), with a major axis radius b = 360 m; a cutting threshold of 15% was selected as the size of the ship domain in the opposing direction, and the eccentricity points in the same direction ship domain were determined to be (0, 160), with a major axis radius b = 350 m, as shown in Figure 10.
② Select the density data in Figure 6b, and generate the cross-section of y = −140 (the center of the same direction ship domain) section; Select the density data in Figure 8b, and generate the cross-section of y = 160 (the center of the opposing direction ship domain) section, as shown in Figure 11. A cutting threshold of 40% was selected as the size of the ship domain, and the width a of the same direction sailing ship domain is 30 m, and the width a of the opposite direction sailing ship domain is 70 m.
The mathematical formulas for normalized density in Figure 10 and Figure 11 are given by
f x , y = ρ ( x , y ) max 1000 < x < 1000 , 1000 < y < 1000 ρ ( x , y )
where ρ(x, y) is the ship density at the left point of (x, y); select a unit distance of 5 m and calculate the density value of each coordinate point by dividing the number of ship points within the unit distance by the area.
③ When judging whether there is a risk of collision solely based on the ship domain, it may result in the two ships being unable to pass at a safe distance in the complex waterway, so expand the values of a and b in the ship domain by k times to increase an external safety distance boundary and improve the safety of ships during encounters. The equation of the safe distance boundary of the ship domain is given by
f x , y = x + x 0 2 ( k a · a ) 2 + y + y 0 2 ( k b · b ) 2 = 1
where ka and kb are taken between [1, 2]. By visual comparative analysis, when sailing in the same direction, ka = 1.5 and kb = 1; when sailing in the opposite direction, ka = 1.15 and kb = 1.28, as shown in Figure 12.
The equation of the safe distance boundary of the ship domain is defined as Formula (3). According to research conducted with experienced navigators and Wen’s research [18], the safe distance between the own ship and the target ship ahead in the same direction is about 200 m in the Yangtze River. In Figure 10a, the Normalized ship distribution density corresponding to a distance of 200 m from the target ship ahead is about 40%. Therefore, we chose a cutting threshold of 40% in Figure 10 and Figure 11. However, in Figure 10b, choosing a cutting threshold of 40% is clearly inappropriate, so a moderate cutting threshold of 15% was chosen to determine the eccentric position of the ellipse. In order to ensure the availability of the final ship domain, adjustments are made in the Formula (3) through ka and kb.

4. The Collision Risk Classification Method of Ship Navigation

4.1. Collision Avoidance Collision Model Based on Ship Domain

The collision risk detection line is the straight line where the target ship’s direction of its relative velocity vector is located. If the collision risk detection line intersects with the safe distance boundary of the ship domain, there is a risk of collision; otherwise, there is no risk of collision, as shown in Figure 13. Therefore, the equation of the collision risk detection line in the coordinate system with the own ship’s position as the origin and its heading direction as the y-axis direction.
Assuming the coordinate point of the own ship at time t is OS (0, 0), the speed is vos, and the heading is 0°; the relative distance of the target ship to the own ship at time t is D, the relative orientation is qtOT, the coordinate point is TS (xtOT, ytOT), the speed vTS, and the relative heading is ctTS. For the convenience of calculation, the range of the relative orientation and the relative heading of the target ship have been changed to between [−180°, 180°].
q t O T = q t O T ,   0 ° q t O T 180 ° q t O T 360 ° , 180 ° q t O T 360 °
c t T S = c t T S ,   0 ° c t T S 180 ° c t T S 360 ° , 180 ° c t T S 360 °
The coordinate point of the target ship is TS (xtOT, ytOT), which is given by
x t O T = D · sin q t O T y t O T     = D · cos q t O T
The velocity components of the target ship’s velocity on the x and y axes are as follows:
v t x T S = v t T S · sin c t T S v t y T S = v t T S · cos c t T S
The velocity components of the target ship’s relative velocity on the x and y axes are as follows:
v t x O T = v t x T S v t y O T = v t y t s v t O S
When v t y O T 0 , the slope kt of the collision risk detection line is:
k t = v t x O T v t y O T
When v t y O T = 0 , the slope kt of the collision risk detection line is:
k t = 0
According to Formulas (9) and (10), the equation of the consolidation risk detection line is given by
y = f ( x ) = k t x + y t O T k t x t O T
The equation of the consolidation risk detection line is defined as Formula (3).
By using simultaneous Equations (2) and (11), the intersection point between the collision risk detection line and the safe distance boundary of the ship domain can be obtained.
The number of intersection points between Formulas (3) and (11) is determined by the discriminant of a univariate quadratic equation. The discriminant is given by
= 2 x 0 k b 2 b 2 + 2 k a 2 a 2 k t y t O T x t O T k t + y 0 2 4 k b 2 b 2 + k a 2 a 2 k t 2 · k b 2 b 2 x 0 2 + k a 2 a 2 · y t O T x t O T k t + y 0 2 k a 2 a 2 k b 2 b 2
When ∆ < 0, there is no intersection between Formulas (3) and (11), there is no risk of collision with the target ship; when ∆ 0, there are 1 or 2 intersections between Formulas (3) and (11), there is a risk of collision with the target ship. The x-coordinate of the intersection point is given by:
x 1 = 2 x 0 k b 2 b 2 + 2 k a 2 a 2 k t y t o t x t o t k t + y 0 + 2 k b 2 b 2 + k a 2 a 2 k t 2 x 2 = 2 x 0 k b 2 b 2 + 2 k a 2 a 2 k t y t o t x t o t k t + y 0 2 k b 2 b 2 + k a 2 a 2 k t 2
And the encounter time to the intersection point Tcax is:
T c a x 1 = x 1 x 0 v t x O T , T c a x 1 0 T c a x 2 = x 2 x 0 v t x O T , T c a x 2 0
Take the minimum between T c a x 1 and T c a x 2 as the value of the encounter time:
T c a = min { T c a x 1 , T c a x 2 }

4.2. Collision Risk Classification

According to the safety distance boundary in the ship domain, refer to Li’s risk classification method [29], the collision risk detection line, and the encounter time at the intersection point, the collision risk level of the ship navigation in complex waterways is divided into four levels: safe (Level I of collision risk), unsafe (Level II of collision risk), dangerous (Level III of collision risk), and very dangerous (Level IV of collision risk).
① Level I of collision risk: if the target ship is outside the own ship domain, and the collision risk detection line does not intersect with the safety distance boundary in the ship domain (∆ < 0), it indicates that the two ships can safely encounter each other. In this case, it is considered safe.
② Level II of collision risk: if the target ship is outside the own ship domain, and the collision risk detection line intersects with the safety distance boundary in the ship domain (∆ 0), but the encounter time to the intersection point Tca is greater than the alert time TAlarm, it indicates that the own ship has sufficient time to take avoidance actions to avoid the target ship from entering its domain and reduce the safety. In this case, it is considered unsafe.
③ Level III of collision risk: if the target ship is outside the own ship domain, and the collision risk detection line intersects with the safety distance boundary in the ship domain (∆ 0), but TcaTAlarm, it indicates that the own ship must take timely avoidance actions to avoid the target ship from entering its domain, which poses a collision risk. In this case, it is considered dangerous.
④ Level IV of collision risk: if the target ship is inside the own ship domain, it indicates that the target ship has posed a threat to the own ship and poses a significant collision risk, which must implement emergency collision avoidance. In this case, it is considered very dangerous.

5. Simulation Results and Discussion

5.1. Simulation

A complex waterway in the Wuhan reach of the Yangtze River was selected, as ships frequently encounter each other, which significantly increases the demand for collision avoidance warnings. According to the ship “Channel 1”, which has been introduced in Section 3.3, and its actual situation of collision avoidance with other ships in this complex waterway, the proposed risk identification method has been verified by mainly taking practical avoidance measures in the change of direction, when “Channel 1” and other ships are in a dangerous or urgent situation of encounter.
From 15:48 to 15:52 on 18 April, the ship “Channel 1” was sailing on the Luoyang reach between the Yangluo Yangtze River Highway Bridge and the Wuhan Qingshan Yangtze River Bridge, which has a width of about 350 m (the up lane width is about 150 m and the down lane width is about 200 m), and a depth of 8 m. Figure 14 shows the electronic chart of the Luoyang reach, in which facing the direction of water flow, the down lane is on the left side of the waterway, while the up lane is on the right side.
During this navigation, AIS data of the own ship “Channel 1” overtaking the target ship (MMSI: 413786692) was selected for analysis. In the beginning, the target ship was sailing at a speed of 3.4 knots, while the own ship followed at a speed of 13 knots. As the distance gradually narrowed to about 500 m, the own ship turned right and began to overtake the target ship. Then, the own ship was sailing parallel to the target ship, with a parallel distance of approximately 50 m. Finally, the own ship overtook the target ship and then turned left to return to the middle of the up lane of the waterway. The entire overtaking process is shown in Figure 15 and Figure 16.

5.2. Validation

Figure 17 shows that Tca can effectively describe the collision risk level of the target ship relative to the own ship when the alert time TAlarm is 60 s. In addition, due to the low frequency of sending AIS data from the target ship and the low real-time performance of AIS data, which leads to missed alarms and poor alarm stability when using AIS data alone to calculate the collision risk level, compared to using the fusion data of AIS and radar. Compared with using the fusion data of AIS and radar, the lag time of only using AIS data calculation is about 5–10 s, which may affect the navigator’s misjudgment of the navigation risk situation.
The change rate of the own ship’s heading objectively reflects the behavior of the ship’s navigating operation. In other words, when the navigator discovers that there is a collision risk of the target ship, he will take corresponding avoidance actions, resulting in a change in the ship’s heading. Therefore, comparing the Tca change curve of the fused data with the change rate curve of the ship’s heading can prove whether the collision risk judgment result is consistent with the navigator’s risk judgment result, which can also verify the reliability of our risk identification method.
Figure 18 shows that at 15:50:00, our method began to alert collision risks from the target ship, and almost at the same time, the rate of the own ship’s heading change gradually increased, indicating that the navigator also judged that there was a risk of collision from the target ship and turned the rudder. Until 15:50:32, our method ends the collision risk alarm for the target ship, and the rate of the own ship’s heading change is gradually decreasing, indicating that at this time, the navigator also determines that the collision risk of the target ship is relieved, and turns the rudder in reverse to return to the original heading for navigation. Overall, our method’s collision risk alarm judgment is consistent with the navigator’s judgment, so our method is effective in identifying the collision risk during navigation and in line with the navigator’s cognitive habits.
Therefore, the risk identification method for ship navigation in complex waterways via consideration of ship domain can accurately reflect the collision risk of the target ship relative to the own ship, and the warning data is stable and has good real-time performance, which can effectively assist the navigator in identifying collision risks during navigation, in other words, our proposed method has been validated.

5.3. Comparison

According to traditional methods, DCPA less than 200 m and TCPA less than 80 s are used as alarm judgment conditions, where DCPA is less than 100 m throughout the entire process, so only the changes in TCPA are considered [30].
Figure 19 shows that our proposed method is more accurate than the traditional DCPA and TCPA judgment methods for early warning. Firstly, the traditional DCPA and TCPA judgment methods lag by 8 s before starting to alarm. Secondly, after the navigation risk alarm, the traditional methods always maintain the alarm state for a long time and only stop the alarm after the ship has passed and cleared, which is inconsistent with the driver’s judgment of navigation risk and cannot accurately reflect the navigation situation.

5.4. Discussion

In this paper, a new method for identifying ship navigation risks by combining the ship domain with AIS data is proposed, in which the collision time with the target ship is calculated based on the collision hazard detection line and safety distance boundary and formed a method for dividing the danger level of the ship navigation situation.
The research focuses on the Wuhan reach of the Yangtze River, where ships navigate by the Regulations for Preventing Collisions in Inland Rivers of the People’s Republic of China. In the complex waterway of the Yangtze River, the simulation results of our method are consistent with the actual navigation behavior and superior to the traditional TCPA method. This also indicates that our method can accurately reflect the consolidation risk of the target ship relative to the own ship, and the warning data is stable and has good real-time performance, which can effectively assist the navigator in identifying consolidation risks during navigation.
However, our method did not consider the hydrodynamic interaction between the ships. External hydrodynamic interference, such as waves and currents, is one of the important influencing factors for ship navigation decisions [31,32]. Our method has limitations by determining a reasonable size of the ship domain and avoiding the impact of hydrodynamic interference through navigators. Due to the lack of actual flow field data, poor ship informatization conditions, and the lack of equipment such as recorders and meteorological instruments, our research cannot consider external disturbances. In addition, hydrodynamic simulation requires a certain amount of computational power support, which may improve the accuracy of early warning but reduce the speed of early warning.
In the future, we will conduct research on rapid simulation and early warning methods that consider hydrodynamic interaction based on our proposed method. Our method will provide a decision-making basis for intelligent ships and assist in the construction of the future New Generation of Waterborne Transportation systems [33].

6. Conclusions

We have considered navigation conditions such as narrow waterways, as well as the characteristics of navigation rules for Yangtze River diversion navigation, and conducted research on methods for estimating the navigation collision risk of ships, and obtained the following conclusions:
(1)
In this paper, we combined the ship domain and ship position data from the fusion of AIS and radar to calculate the collision risk level of ship navigation and proposed a new convenient risk identification method for ship navigation in complex waterways.
(2)
According to the analysis of the distribution density map around the ship, it can be seen that when sailing in the same direction, the center of the ship domain moves backward, while sailing in the opposite direction, the center of the ship domain moves forward. The space on both sides of the ship is wider in the same direction than that in the opposite direction.
(3)
According to the safety distance boundary in the ship domain, the collision risk detection line, and the encounter time at the intersection point, the collision risk level of the ship navigation in complex waterways is divided into four levels: safe (Level I of collision risk), unsafe (Level II of collision risk), dangerous (Level III of collision risk), and very dangerous (Level IV of collision risk). In addition, data analysis was conducted on the real overtaking instance on “Channel 1”, verifying the effectiveness, stability, and real-time performance of our risk identification method.

Author Contributions

Conceptualization, Z.W. and Y.W.; methodology, Z.W. and Y.W.; validation, Z.W., Y.W. and C.L.; formal analysis, Z.W. and Y.W.; investigation, Z.W. and Y.W.; resources, X.C. and M.Z.; data curation, Y.W.; writing—original draft preparation, Z.W.; writing—review and editing, C.L. and M.Z.; visualization, Z.W.; supervision, X.C.; project administration, Z.W. and Y.W.; funding acquisition, Z.W., Y.W., X.C., M.Z. and C.L. All authors have read and agreed to the published version of the manuscript.

Funding

This research was funded by the National Natural Science Foundation of China (No. 52172327, No. 52001243, No. 52001240); the Open Project Program of Science and Technology on Hydrodynamics Laboratory (No. 6142203210204); the National Key R&D Program of China (No. 2022YFB4301402); the Fujian Province Natural Science Foundation (No. 2020J01860); the Fujian Marine Economic Development Special Fund Project (No. FJHJF-L-2022-17); the Fujian Science and Technology Major Special Project (No. 2022NZ033023); the Fujian Science and Technology Innovation Key Project (No. 2022G02027, No. 2022G02009); and the Science and Technology Key Project of Fuzhou (No. 2022-ZD-021); and the Scientific Research Foundation for the Ph.D., Minjiang University (No. MJY19032). All authors have read and agreed to the published version of the manuscript.

Institutional Review Board Statement

Not applicable.

Informed Consent Statement

Not applicable.

Data Availability Statement

Data are contained within the article.

Conflicts of Interest

The authors declare no conflict of interest.

References

  1. Zhang, M.Y.; Montewka, J.; Manderbacka, T.; Kujala, P.; Hirdaris, S. A big data analytics method for the evaluation of ship-ship collision risk reflecting hydrometeorological conditions. Reliab. Eng. Syst. Saf. 2021, 213, 107674. [Google Scholar] [CrossRef]
  2. Zhang, M.Y.; Conti, F.; Sourne, H.L.; Vassalos, D.; Kujala, P.; Lindroth, D.; Hirdaris, S. A method for the direct assessment of ship collision damage and flooding risk in real conditions. Ocean. Eng. 2021, 237, 109605. [Google Scholar] [CrossRef]
  3. Abebe, M.; Noh, Y.; Seo, C.; Kim, D.; Lee, I. Developing a ship collision risk index estimation model based on Dempster-Shafer theory. Appl. Ocean. Res. 2021, 113, 102735. [Google Scholar] [CrossRef]
  4. Li, S.; Meng, Q.; Qu, X. An overview of maritime waterway quantitative risk assessment models. Risk Anal. Int. J. 2012, 32, 496–512. [Google Scholar] [CrossRef] [PubMed]
  5. Goodwin, E.M. A statistical study of ship domains. J. Navig. 1975, 28, 328–344. [Google Scholar] [CrossRef]
  6. Davis, P.V.; Dove, M.J.; Srockel, C.T. A computer simulation of marine traffic using domains and arenas. J. Navig. 1980, 33, 215–222. [Google Scholar] [CrossRef]
  7. Wu, Z.L.; Zheng, Z.Y. Time collision risk and its model. J. Dalian Marit. Univ. 2001, 27, 1–5. [Google Scholar]
  8. Wu, Z.L.; Zheng, Z.Y. Space collision risk and its model. J. Dalian Marit. Univ. 2001, 27, 1–4. [Google Scholar]
  9. Zheng, Z.Y.; Wu, Z.L. New model of collision risk between vessels. J. Dalian Marit. Univ. 2002, 28, 1–5. [Google Scholar]
  10. Sotiralis, P.; Ventikos, N.P.; Hamann, R.; Golyshev, P.; Teixeira, A.P. Incorporation of human factors into ship collision risk models focusing on human centred design aspects. Reliab. Eng. Syst. Saf. 2016, 156, 210–227. [Google Scholar] [CrossRef]
  11. Pietrzykowski, Z.; Wołejsza, P.; Nozdrzykowski, Ł.; Borkowski, P.; Banaś, P.; Magaj, J.; Chomski, J.; Mąka, M.; Mielniczuk, S.; Pańka, A.; et al. The autonomous navigation system of a sea-going vessel. Ocean. Eng. 2022, 261, 112104. [Google Scholar] [CrossRef]
  12. Perera, L.P.; Soares, C.G. Collision risk detection and quantification in ship navigation with integrated bridge systems. Ocean. Eng. 2015, 109, 344–354. [Google Scholar] [CrossRef]
  13. Ozturk, U.; Cicek, K. Individual collision risk assessment in ship navigation: A systematic literature review. Ocean. Eng. 2019, 180, 130–143. [Google Scholar] [CrossRef]
  14. Fujii, Y.; Tanaka, K. Traffic capacity. J. Navig. 1971, 24, 543–552. [Google Scholar] [CrossRef]
  15. Van der Tak, C.; Spaans, J.A. A model for calculating a maritime risk criterion number. J. Navig. 1977, 30, 287–295. [Google Scholar] [CrossRef]
  16. Coldwell, T.G. Marine traffic behaviour in restricted waters. J. Navig. 1983, 36, 430–444. [Google Scholar] [CrossRef]
  17. Zhu, K.; Shi, G.Y.; Wang, Q.; Liu, J. Valuation model of ship collision risk based on ship domain. J. Dalian Marit. Univ. 2020, 41, 1–5. [Google Scholar]
  18. Wen, Y.Q.; Li, T.; Zheng, H.T.; Huang, L.; Zhou, C.H.; Xiao, C.S. Characteristics of ship domain in typical inland waters. Navig. China 2018, 41, 43–47. [Google Scholar]
  19. Qi, L.; Zheng, Z.Y.; Li, G.P. AIS-data-based ship domain of ships in sight of one another. J. Navig. 2011, 37, 48–50. [Google Scholar]
  20. Hansen, M.G.; Jensen, T.K.; Lehn-Schiøler, T.; Melchild, K.; Rasmussen, F.M.; Ennemark, F. Empirical ship domain based on AIS data. J. Navig. 2013, 66, 931–940. [Google Scholar] [CrossRef]
  21. Szlapczynski, R.; Szlapczynska, J. A ship domain-based model of collision risk for near-miss detection and collision alert systems. Reliab. Eng. Syst. Saf. 2021, 214, 107766. [Google Scholar] [CrossRef]
  22. Feng, H.X.; Grifoll, M.; Yang, Z.Z.; Zheng, P.J. Collision risk assessment for ships’ routeing waters: An information entropy approach with Automatic Identification System (AIS) data. Ocean. Coast. Manag. 2022, 224, 106184. [Google Scholar] [CrossRef]
  23. Liu, K.Z.; Yuan, Z.T.; Xin, X.R.; Zhang, J.F.; Wang, W.Q. Conflict detection method based on dynamic ship domain model for visualization of collision risk Hot-Spots. Ocean. Eng. 2021, 242, 110143. [Google Scholar] [CrossRef]
  24. Du, L.; Banda, O.A.V.; Huang, Y.; Goerlandt, F.; Zhang, W. An empirical ship domain based on evasive maneuver and perceived collision risk. Reliab. Eng. Syst. Saf. 2021, 213, 107752. [Google Scholar] [CrossRef]
  25. Liu, Z.; Zhang, B.Y.; Zhang, M.Y.; Wang, H.L.; Fu, X.J. A quantitative method for the analysis of ship collision risk using AIS data. Ocean. Eng. 2023, 272, 113906. [Google Scholar] [CrossRef]
  26. Silveira, P.; Teixeira, A.P.; Soares, C.G. A method to extract the quaternion ship domain parameters from AIS data. Ocean. Eng. 2022, 257, 111568. [Google Scholar] [CrossRef]
  27. He, Z.; Liu, C.; Chu, X.; Negenborn, R.R.; Wu, Q. Dynamic anti-collision A-star algorithm for multi-ship encounter situations. Appl. Ocean. Res. 2022, 118, 102995. [Google Scholar] [CrossRef]
  28. Zhang, J.F.; Liu, J.J.; Hirdaris, S.; Zhang, M.Y.; Tian, W.L. An interpretable knowledge-based decision support method for ship collision avoidance using AIS data. Reliab. Eng. Syst. Saf. 2023, 230, 108919. [Google Scholar] [CrossRef]
  29. Guo, J.; Li, L.N.; Gao, J.J.; Li, G.D. Early warning of collision and avoidance assistance for river ferry. Navig. China 2020, 43, 9–14. [Google Scholar]
  30. Hu, Y.J.; Zhang, A.M.; Tian, W.L.; Zhang, J.; Hou, Z. Multi-ship collision avoidance decision-making based on collision risk index. J. Mar. Sci. Eng. 2020, 8, 640. [Google Scholar] [CrossRef]
  31. Budak, G.; Beji, S. Controlled course-keeping simulations of a ship under external disturbances. Ocean. Eng. 2020, 218, 108126. [Google Scholar] [CrossRef]
  32. Borkowski, P. Numerical Modeling of Wave Disturbances in the Process of Ship Movement Control. Algorithms 2018, 11, 130. [Google Scholar] [CrossRef]
  33. Liu, J.L.; Yan, X.P.; Liu, C.G.; Fan, A.L.; Ma, F. Developments and Applications of Green and Intelligent Inland Vessels in China. J. Mar. Sci. Eng. 2023, 11, 318. [Google Scholar] [CrossRef]
Figure 1. Flow chart of the proposed method.
Figure 1. Flow chart of the proposed method.
Jmse 11 02265 g001
Figure 2. Scatter distribution map of target ships.
Figure 2. Scatter distribution map of target ships.
Jmse 11 02265 g002
Figure 3. Distribution density map around the own ship. (a) Scatter distribution map; (b) Distribution density map.
Figure 3. Distribution density map around the own ship. (a) Scatter distribution map; (b) Distribution density map.
Jmse 11 02265 g003
Figure 4. Distribution of relative heading of ships.
Figure 4. Distribution of relative heading of ships.
Jmse 11 02265 g004
Figure 5. Scatter distribution map of target ships around the own ship in the same direction.
Figure 5. Scatter distribution map of target ships around the own ship in the same direction.
Jmse 11 02265 g005
Figure 6. Distribution density map around the own ship in the same direction. (a) scatter distribution map; (b) distribution density map.
Figure 6. Distribution density map around the own ship in the same direction. (a) scatter distribution map; (b) distribution density map.
Jmse 11 02265 g006
Figure 7. Scatter distribution map of target ships around the own ship in the opposite direction.
Figure 7. Scatter distribution map of target ships around the own ship in the opposite direction.
Jmse 11 02265 g007
Figure 8. Distribution density map around the own ship in the opposite direction. (a) Scatter distribution map; (b) Distribution density map.
Figure 8. Distribution density map around the own ship in the opposite direction. (a) Scatter distribution map; (b) Distribution density map.
Jmse 11 02265 g008
Figure 9. Schematic diagram of an elliptical ship domain model with eccentricity.
Figure 9. Schematic diagram of an elliptical ship domain model with eccentricity.
Jmse 11 02265 g009
Figure 10. The density curve of the ship under the x0 = 0 section for ship navigation. (a) the same direction; (b) the opposite direction.
Figure 10. The density curve of the ship under the x0 = 0 section for ship navigation. (a) the same direction; (b) the opposite direction.
Jmse 11 02265 g010
Figure 11. The density curve of the ship under the y section for ship navigation. (a) the same direction; (b) the opposite direction.
Figure 11. The density curve of the ship under the y section for ship navigation. (a) the same direction; (b) the opposite direction.
Jmse 11 02265 g011
Figure 12. Schematic diagram of the safe distance boundary of the ship domain. (a) the same direction; (b) the opposite direction.
Figure 12. Schematic diagram of the safe distance boundary of the ship domain. (a) the same direction; (b) the opposite direction.
Jmse 11 02265 g012
Figure 13. Schematic diagram of collision judgment.
Figure 13. Schematic diagram of collision judgment.
Jmse 11 02265 g013
Figure 14. Chart with AIS data of the Luoyang reach.
Figure 14. Chart with AIS data of the Luoyang reach.
Jmse 11 02265 g014
Figure 15. The trajectory map of the own ship and the target ship.
Figure 15. The trajectory map of the own ship and the target ship.
Jmse 11 02265 g015
Figure 16. The trajectory map of the target ship relative to the own ship.
Figure 16. The trajectory map of the target ship relative to the own ship.
Jmse 11 02265 g016
Figure 17. Change rate curve of the encounter time to the intersection point Tca. (a) Data from AIS; (b) Data from the fusion of AIS and radar.
Figure 17. Change rate curve of the encounter time to the intersection point Tca. (a) Data from AIS; (b) Data from the fusion of AIS and radar.
Jmse 11 02265 g017
Figure 18. Relationship between Tca and heading change rate (the blue line is Tca, and the yellow line is the actual rate of change in heading).
Figure 18. Relationship between Tca and heading change rate (the blue line is Tca, and the yellow line is the actual rate of change in heading).
Jmse 11 02265 g018
Figure 19. Comparison between our method and TCPA.
Figure 19. Comparison between our method and TCPA.
Jmse 11 02265 g019
Disclaimer/Publisher’s Note: The statements, opinions and data contained in all publications are solely those of the individual author(s) and contributor(s) and not of MDPI and/or the editor(s). MDPI and/or the editor(s) disclaim responsibility for any injury to people or property resulting from any ideas, methods, instructions or products referred to in the content.

Share and Cite

MDPI and ACS Style

Wang, Z.; Wu, Y.; Chu, X.; Liu, C.; Zheng, M. Risk Identification Method for Ship Navigation in the Complex Waterways via Consideration of Ship Domain. J. Mar. Sci. Eng. 2023, 11, 2265. https://doi.org/10.3390/jmse11122265

AMA Style

Wang Z, Wu Y, Chu X, Liu C, Zheng M. Risk Identification Method for Ship Navigation in the Complex Waterways via Consideration of Ship Domain. Journal of Marine Science and Engineering. 2023; 11(12):2265. https://doi.org/10.3390/jmse11122265

Chicago/Turabian Style

Wang, Zhiyuan, Yong Wu, Xiumin Chu, Chenguang Liu, and Mao Zheng. 2023. "Risk Identification Method for Ship Navigation in the Complex Waterways via Consideration of Ship Domain" Journal of Marine Science and Engineering 11, no. 12: 2265. https://doi.org/10.3390/jmse11122265

APA Style

Wang, Z., Wu, Y., Chu, X., Liu, C., & Zheng, M. (2023). Risk Identification Method for Ship Navigation in the Complex Waterways via Consideration of Ship Domain. Journal of Marine Science and Engineering, 11(12), 2265. https://doi.org/10.3390/jmse11122265

Note that from the first issue of 2016, this journal uses article numbers instead of page numbers. See further details here.

Article Metrics

Back to TopTop