The Symbiodiniaceae and Bacterial Dynamic Composition of the Coral Echinopora gemmacea on Wuzhizhou Island
Abstract
:1. Introduction
2. Materials and Methods
2.1. Sampling Sites and Seawater Data
2.2. Symbiotic Microalgal Density and Chlorophyll-a Content in E. gemmacea
2.3. DNA Extraction and Sequencing
2.4. Statistical Analyses
3. Results
3.1. Seawater Characteristics and Symbiotic Microalgal Physiology Differ between the Two Zones of E. gemmacea
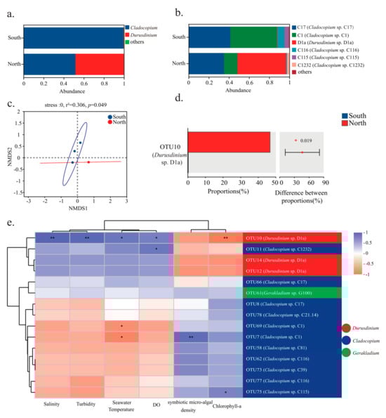
3.2. Symbiodiniaceae Types and Dynamic Composition in E. gemmacea
3.3. Bacterial Dynamic Composition and Seawater Characteristics Correlation
3.4. Correlation Network of Bacteria Community
4. Discussion
4.1. The Density, Chlorophyll-a, and Types of Symbiodiniaceae in E. gemmacea Influenced by Integrated Seawater Characteristics
4.2. Important, Susceptible, Stress Resistant Bacteria in E. gemmacea
4.3. The Interbacterial Competition and Cooperation in E. gemmacea
5. Conclusions
Supplementary Materials
Author Contributions
Funding
Institutional Review Board Statement
Informed Consent Statement
Data Availability Statement
Acknowledgments
Conflicts of Interest
References
- Pernice, M.; Meibom, A.; Heuvel, A.V.D.; Kopp, C.; Domart-Coulon, I.; Hoegh-Guldberg, O.; Dove, S. A single-cell view of ammonium assimilation in coral-dinoflagellate symbiosis. ISME J. 2012, 6, 1314–1324. [Google Scholar] [CrossRef] [PubMed]
- Carpenter, K.E.; Abrar, M.; Aeby, G.; Aronson, R.B.; Banks, S.; Bruckner, A.; Chiriboga, A.; Cortés, J.; Delbeek, J.C.; DeVantier, L.; et al. One-third of reef-building corals face elevated extinction risk from climate change and local impacts. Science 2008, 321, 560–563. [Google Scholar] [CrossRef] [PubMed]
- De’ath, G.; Fabricius, K.E.; Sweatman, H.; Puotinen, M. The 27-year decline of coral cover on the Great Barrier Reef and its causes. Proc. Natl. Acad. Sci. USA 2012, 109, 17995–17999. [Google Scholar] [CrossRef] [PubMed]
- Peixoto, R.S.; Sweet, M.; Villela, H.D.; Cardoso, P.; Thomas, T.; Voolstra, C.R.; Høj, L.; Bourne, D.G. Coral Probiotics: Premise, Promise, Prospects. Annu. Rev. Anim. Biosci. 2021, 9, 265–288. [Google Scholar] [CrossRef] [PubMed]
- Boilard, A.; Dubé, C.E.; Gruet, C.; Mercière, A.; Hernandez-Agreda, A.; Derome, N. Defining coral bleaching as a microbial dysbiosis within the coral holobiont. Microorganisms 2020, 8, 1682. [Google Scholar] [CrossRef] [PubMed]
- Bourne, D.G.; Morrow, K.M.; Webster, N.S. Insights into the coral microbiome: Underpinning the health and resilience of reef ecosystems. Annu. Rev. Microbiol. 2016, 70, 317–340. [Google Scholar] [CrossRef]
- Peixoto, R.S.; Rosado, P.M.; Leite, D.C.d.A.; Rosado, A.S.; Bourne, D.G. Beneficial microorganisms for corals (BMC): Proposed mechanisms for coral health and resilience. Front. Microbiol. 2017, 8, 341. [Google Scholar] [CrossRef]
- Muscatine, L.; Porter, J.W. Reef Corals: Mutualistic symbioses adapted to nutrient-poor environments. Bioscience 1977, 27, 454–460. [Google Scholar] [CrossRef]
- Camp, E.F.; Kahlke, T.; Nitschke, M.R.; Varkey, D.; Fisher, N.L.; Fujise, L.; Goyen, S.; Hughes, D.J.; Lawson, C.A.; Ros, M.; et al. Revealing changes in the microbiome of symbiodiniaceae under thermal stress. Environ. Microbiol. 2020, 22, 1294–1309. [Google Scholar] [CrossRef]
- Oladi, M.; Rouzbehani, S.; Ahmadzadeh, F.; Ghazilou, A. Dynamics of Dipsastraea pallida-symbiont association following bleaching events across the northern Persian Gulf and Gulf of Oman. Symbiosis 2021, 84, 141–149. [Google Scholar] [CrossRef]
- DeSalvo, M.K.; Sunagawa, S.; Fisher, P.L.; Voolstra, C.R.; Iglesias-Prieto, R.; Medina, M. Coral host transcriptomic states are correlated with Symbiodinium genotypes. Mol. Ecol. 2010, 19, 1174–1186. [Google Scholar] [CrossRef] [PubMed]
- Qin, Z.; Yu, K.; Chen, B.; Wang, Y.; Liang, J.; Luo, W.; Xu, L.; Huang, X. Diversity of symbiodiniaceae in 15 coral species from the southern south China sea: Potential relationship with coral thermal adaptability. Front. Microbiol. 2019, 10, 2343. [Google Scholar] [CrossRef] [PubMed]
- Ros, M.; Suggett, D.J.; Edmondson, J.; Haydon, T.; Hughes, D.J.; Kim, M.; Guagliardo, P.; Bougoure, J.; Pernice, M.; Raina, J.-B.; et al. Symbiont shuffling across environmental gradients aligns with changes in carbon uptake and translocation in the reef-building coral Pocillopora acuta. Coral Reefs 2021, 40, 595–607. [Google Scholar] [CrossRef]
- Davies, S.W.; Ries, J.B.; Marchetti, A.; Castillo, K.D. Symbiodinium functional diversity in the coral Siderastrea siderea is influenced by thermal stress and reef environment, but not ocean acidification. Front. Mar. Sci. 2018, 5, 150. [Google Scholar] [CrossRef]
- Silverstein, R.N.; Cunning, R.; Baker, A.C. Change in algal symbiont communities after bleaching, not prior heat exposure, increases heat tolerance of reef corals. Glob. Chang. Biol. 2015, 21, 236–249. [Google Scholar] [CrossRef] [PubMed]
- Ayalon, I.; Benichou, J.I.C.; Avisar, D.; Levy, O. The endosymbiotic coral algae symbiodiniaceae are sensitive to a sensory pollutant: Artificial light at night, ALAN. Front. Physiol. 2021, 12, 695083. [Google Scholar] [CrossRef] [PubMed]
- Bui, V.N.; Nguyen, D.H.; Chu, N.H.; Bettarel, Y.; Auguet, J.-C.; Bouvier, T.; Chu, H.H. Diversity and biogeography of coral mucus-associated bacterial communities: The case of Acropora formosa. J. Mar. Sci. Eng. 2023, 11, 74. [Google Scholar] [CrossRef]
- Wall, C.B.; Kaluhiokalani, M.; Popp, B.N.; Donahue, M.J.; Gates, R.D. Divergent symbiont communities determine the physiology and nutrition of a reef coral across a light-availability gradient. ISME J. 2020, 14, 945–958. [Google Scholar] [CrossRef]
- Bove, C.B.; Greene, K.; Sugierski, S.; Kriefall, N.G.; Huzar, A.K.; Hughes, A.M.; Sharp, K.; Fogarty, N.D.; Davies, S.W. Exposure to global change and microplastics elicits an immune response in an endangered coral. Front. Mar. Sci. 2023, 9, 1037130. [Google Scholar] [CrossRef]
- Thompson, J.R.; Rivera, H.E.; Closek, C.J.; Medina, M. Microbes in the coral holobiont: Partners through evolution, development, and ecological interactions. Front. Cell. Infect. Microbiol. 2014, 4, 176. [Google Scholar] [CrossRef]
- Negri, A.P.; Webster, N.S.; Hill, R.T.; Heyward, A.J. Metamorphosis of broadcast spawning corals in response to bacteria isolated from crustose algae. Mar. Ecol. Prog. Ser. 2001, 223, 121–131. [Google Scholar] [CrossRef]
- Weiler, B.A.; Verhoeven, J.T.P.; Dufour, S.C. Bacterial communities in tissues and surficial mucus of the cold-water coral Paragorgia arborea. Front. Mar. Sci. 2018, 5, 378. [Google Scholar] [CrossRef]
- Rosado, D.; Pérez-Losada, M.; Severino, R.; Cable, J.; Xavier, R. Characterization of the skin and gill microbiomes of the farmed seabass (Dicentrarchus labrax) and seabream (Sparus aurata). Aquaculture 2019, 500, 57–64. [Google Scholar] [CrossRef]
- Torda, G.; Donelson, J.M.; Aranda, M.; Barshis, D.J.; Bay, L.; Berumen, M.L.; Bourne, D.G.; Cantin, N.; Foret, S.; Matz, M.; et al. Rapid adaptive responses to climate change in corals. Nat. Clim. Chang. 2017, 7, 627–636. [Google Scholar] [CrossRef]
- Diaz, J.M.; Hansel, C.M.; Apprill, A.; Brighi, C.; Zhang, T.; Weber, L.; McNally, S.; Xun, L. Species-specific control of external superoxide levels by the coral holobiont during a natural bleaching event. Nat. Commun. 2016, 7, 13801. [Google Scholar] [CrossRef] [PubMed]
- Santoro, E.P.; Borges, R.M.; Espinoza, J.L.; Freire, M.; Messias, C.S.M.A.; Villela, H.D.M.; Pereira, L.M.; Vilela, C.L.S.; Rosado, J.G.; Cardoso, P.M.; et al. Coral microbiome manipulation elicits metabolic and genetic restructuring to mitigate heat stress and evade mortality. Sci. Adv. 2021, 7, eabg3088. [Google Scholar] [CrossRef] [PubMed]
- Glasl, B.; Herndl, G.J.; Frade, P.R. The microbiome of coral surface mucus has a key role in mediating holobiont health and survival upon disturbance. ISME J. 2016, 10, 2280–2292. [Google Scholar] [CrossRef]
- Veron, J.E.N.; Pichon, M.; Wijsman-Best, M. Scleractinia of eastern australia. Part II. Families faviidae, Trachyphylliidae. Aust. Inst. Mar. Sci. Monogr. Ser. 1977, 3, 1–233. [Google Scholar]
- Lin, C. The 2nd international symposium on new frontiers in reef coral biotechnology (12 May 2023, Taiwan). Appl. Sci. 2023, 13, 7318. [Google Scholar] [CrossRef]
- Lin, C.; Zhuo, J.-M.; Chong, G.; Wang, L.-H.; Meng, P.-J.; Tsai, S. The effects of aquarium culture on coral oocyte ultrastructure. Sci. Rep. 2018, 8, 15159. [Google Scholar] [CrossRef]
- Lewis, R.E.; Davy, S.K.; Gardner, S.G.; Rongo, T.; Suggett, D.J.; Nitschke, M.R. Colony self-shading facilitates symbiodiniaceae cohabitation in a south Pacific coral community. Coral Reefs 2022, 41, 1433–1447. [Google Scholar] [CrossRef]
- Li, X.; Li, Y.; Xu, Q. Current Situation, Ecological Restoration and Protection Measures of Coral Reefs in Wuzhizhou Island, Sanya; Chinese Science Press: Beijing, China, 2019; pp. 5–10. ISBN 978-7-03-062670-7. [Google Scholar]
- Huang, J.; Wang, F.; Zhao, H.; Xu, H.; Liu, S.; Xu, Q.; Wang, A.; Li, X. Reef benthic composition and coral communities at the Wuzhizhou Island in the south China sea: The impacts of anthropogenic disturbance. Estuar. Coast. Shelf. Sci. 2020, 243, 106863. [Google Scholar] [CrossRef]
- Xu, H.; Feng, B.; Xie, M.; Ren, Y.; Xia, J.; Zhang, Y.; Wang, A.; Li, X. Physiological characteristics and environment adaptability of reef-building corals at the Wuzhizhou Island of south China sea. Front. Physiol. 2020, 11, 390. [Google Scholar] [CrossRef] [PubMed]
- LaJeunesse, T.C.; Trench, R.K. Biogeography of two species of Symbiodinium (Freudenthal) inhabiting the intertidal sea anemone Anthopleura elegantissima (Brandt). Biol. Bull. 2000, 199, 126–134. [Google Scholar] [CrossRef] [PubMed]
- LaJeunesse, T.C.; Loh, W.K.W.; van Woesik, R.; Hoegh-Guldberg, O.; Schmidt, G.W.; Fitt, W.K. Low symbiont diversity in southern Great Barrier Reef corals, relative to those of the Caribbean. Limnol. Oceanogr. 2003, 48, 2046–2054. [Google Scholar] [CrossRef]
- Mori, H.; Maruyama, F.; Kato, H.; Toyoda, A.; Dozono, A.; Ohtsubo, Y.; Nagata, Y.; Fujiyama, A.; Tsuda, M.; Kurokawa, K. Design and experimental application of a novel non-degenerate universal primer set that amplifies prokaryotic 16S rRNA genes with a low possibility to amplify eukaryotic rRNA genes. DNA Res. 2014, 21, 217–227. [Google Scholar] [CrossRef] [PubMed]
- Zhu, W.; Xia, J.; Ren, Y.; Xie, M.; Yin, H.; Liu, X.; Huang, J.; Zhu, M.; Li, X. Coastal corals during heat stress and eutrophication: A case study in northwest hainan coastal areas. Mar. Pollut. Bull. 2021, 173, 113048. [Google Scholar] [CrossRef]
- Chen, S.; Zhou, Y.; Chen, Y.; Gu, J. Fastp: An ultra-fast all-in-one FASTQ preprocessor. Bioinformatics 2018, 34, i884–i890. [Google Scholar] [CrossRef]
- Magoc, T.; Salzberg, S.L. FLASH: Fast length adjustment of short reads to improve genome assemblies. Bioinformatics 2011, 27, 2957–2963. [Google Scholar] [CrossRef]
- Edgar, R.C. UPARSE: Highly accurate OTU sequences from microbial amplicon reads. Nat. Methods 2013, 10, 996–998. [Google Scholar] [CrossRef]
- Wang, Q.; Garrity, G.M.; Tiedje, J.M.; Cole, J.R. Naive Bayesian classifier for rapid assignment of rRNA sequences into the new bacterial taxonomy. Appl. Environ. Microbiol. 2007, 73, 5261–5267. [Google Scholar] [CrossRef] [PubMed]
- Shi, T.; Niu, G.; Kvitt, H.; Zheng, X.; Qin, Q.; Sun, D.; Ji, Z.; Tchernov, D. Untangling ITS2 genotypes of algal symbionts in zooxanthellate corals. Mol. Ecol. Resour. 2021, 21, 137–152. [Google Scholar] [CrossRef] [PubMed]
- Yin, H.; Chen, Y.; Ma, W.; Zhu, W.; Wang, H.; Zhou, Q.; Li, J.; Wang, A.; Li, X.; Xu, Q. δ13C and δ15N stable isotopes demonstrate seasonal changes in the food web of coral reefs at the Wuzhizhou Island of the South China sea. Ecol. Indic. 2023, 146, 109852. [Google Scholar] [CrossRef]
- Sully, S.; Burkepile, D.E.; Donovan, M.K.; Hodgson, G.; van Woesik, R. A global analysis of coral bleaching over the past two decades. Nat. Commun. 2019, 10, 1264. [Google Scholar] [CrossRef] [PubMed]
- Arrigoni, R.; Stefani, F.; Pichon, M.; Galli, P.; Benzoni, F. Molecular phylogeny of the Robust clade (Faviidae, Mussidae, Merulinidae, and Pectiniidae): An Indian ocean perspective. Mol. Phylogenet. Evol. 2012, 65, 183–193. [Google Scholar] [CrossRef] [PubMed]
- Lin, C.; Wang, L.-H.; Meng, P.-J.; Chen, C.-S.; Tsai, S. Lipid content and composition of oocytes from five coral species: Potential implications for future cryopreservation efforts. PLoS ONE 2013, 8, e57823. [Google Scholar] [CrossRef] [PubMed]
- Mangubhai, S. Reproductive ecology of the scleractinian corals Echinopora gemmacea and Leptoria phrygia (Faviidae) on equatorial reefs in Kenya. Invertebr. Reprod. Dev. 2009, 53, 67–79. [Google Scholar] [CrossRef]
- Rodríguez, L.; López, C.; Casado-Amezua, P.; Ruiz-Ramos, D.V.; Martínez, B.; Banaszak, A.; Tuya, F.; García-Fernández, A.; Hernández, M. Genetic relationships of the hydrocoral Millepora alcicornis and its symbionts within and between locations across the Atlantic. Coral Reefs 2019, 38, 255–268. [Google Scholar] [CrossRef]
- Jones, A.; Berkelmans, R.; van Oppen, M.; Mieog, J.; Sinclair, W. A community change in the algal endosymbionts of a scleractinian coral following a natural bleaching event: Field evidence of acclimatization. Proc. Biol. Sci. 2008, 275, 1359–1365. [Google Scholar] [CrossRef]
- De Souza, M.R.; Caruso, C.; Ruiz-Jones, L.; Drury, C.; Gates, R.; Toonen, R.J. Community composition of coral-associated symbiodiniaceae differs across fine-scale environmental gradients in Kane’ohe Bay. R. Soc. Open. Sci. 2022, 9, 212042. [Google Scholar] [CrossRef]
- Baker, D.M.; Andras, J.P.; Jordán-Garza, A.G.; Fogel, M.L. Nitrate competition in a coral symbiosis varies with temperature among Symbiodinium clades. ISME J. 2013, 7, 1248–1251. [Google Scholar] [CrossRef] [PubMed]
- Warner, M.E.; Fitt, W.K.; Schmidt, G.W. Damage to photosystem II in symbiotic dinoflagellates: A determinant of coral bleaching. Proc. Natl. Acad. Sci. USA 1999, 96, 8007–8012. [Google Scholar] [CrossRef] [PubMed]
- Enríquez, S.M.E.; Iglesias-Prieto, R. Multiple scattering on coral skeletons enhances light absorption by symbiotic algae. Limnol. Oceanogr. 2005, 50, 1025–1032. [Google Scholar] [CrossRef]
- Martinez, S.; Kolodny, Y.; Shemesh, E.; Scucchia, F.; Nevo, R.; Levin-Zaidman, S.; Paltiel, Y.; Keren, N.; Tchernov, D.; Mass, T. Energy sources of the depth-generalist mixotrophic coral Stylophora pistillata. Front. Mar. Sci. 2020, 7, 988. [Google Scholar] [CrossRef] [PubMed]
- Cantin, N.E.; van Oppen, M.J.H.; Willis, B.L.; Mieog, J.C.; Negri, A.P. Juvenile corals can acquire more carbon from high-performance algal symbionts. Coral Reefs 2009, 28, 405–414. [Google Scholar] [CrossRef]
- Hoadley, K.D.; Lockridge, G.; McQuagge, A.; Pahl, K.B.; Lowry, S.; Wong, S.; Craig, Z.; Petrik, C.; Klepac, C.; Muller, E.M. A phenomic modeling approach for using chlorophyll-a fluorescence-based measurements on coral photosymbionts. Front. Mar. Sci. 2023, 10, 1092202. [Google Scholar] [CrossRef]
- Mashini, A.G.; Oakley, C.A.; Beepat, S.S.; Peng, L.; Grossman, A.R.; Weis, V.M.; Davy, S.K. The influence of symbiosis on the proteome of the Exaiptasia endosymbiont Breviolum minutum. Microorganisms 2023, 11, 292. [Google Scholar] [CrossRef] [PubMed]
- Poquita-Du, R.C.; Huang, D.; Chou, L.M.; Todd, P.A. The contribution of stress-tolerant endosymbiotic dinoflagellate Durusdinium to Pocillopora acuta survival in a highly urbanized reef system. Coral Reefs 2020, 39, 745–755. [Google Scholar] [CrossRef]
- Voolstra, C.R.; Buitrago-López, C.; Perna, G.; Cárdenas, A.; Hume, B.C.C.; Rädecker, N.; Barshis, D.J. Standardized short-term acute heat stress assays resolve historical differences in coral thermotolerance across microhabitat reef sites. Glob. Chang. Biol. 2020, 26, 4328–4343. [Google Scholar] [CrossRef]
- Fraune, S.; Anton-Erxleben, F.; Augustin, R.; Franzenburg, S.; Knop, M.; Schröder, K.; Willoweit-Ohl, D.; Bosch, T.C. Bacteria-bacteria interactions within the microbiota of the ancestral metazoan Hydra contribute to fungal resistance. ISME J. 2015, 9, 1543–1556. [Google Scholar] [CrossRef]
- McDevitt-Irwin, J.M.; Baum, J.K.; Garren, M.; Thurber, R.L.V. Responses of coral-associated bacterial communities to local and global stressors. Front. Mar. Sci. 2017, 4, 262. [Google Scholar] [CrossRef]
- Guimarães, A.A.; Jaramillo, P.M.D.; Nóbrega, R.S.A.; Florentino, L.A.; Silva, K.B.; Moreira, F.M.d.S. Genetic and symbiotic diversity of nitrogen-fixing bacteria isolated from agricultural soils in the western Amazon by using cowpea as the trap plant. Appl. Environ. Microbiol. 2012, 78, 6726–6733. [Google Scholar] [CrossRef] [PubMed]
- Mayak, S.; Tirosh, T.; Glick, B.R. Plant growth-promoting bacteria confer resistance in tomato plants to salt stress. Plant. Physiol. Biochem. 2004, 42, 565–572. [Google Scholar] [CrossRef] [PubMed]
- Lee, O.O.; Yang, J.; Bougouffa, S.; Wang, Y.; Batang, Z.; Tian, R.; Al-Suwailem, A.; Qian, P.-Y. Spatial and species variations in bacterial communities associated with corals from the Red Sea as revealed by pyrosequencing. Appl. Environ. Microbiol. 2012, 78, 7173–7184. [Google Scholar] [CrossRef] [PubMed]
- Rojo, F. Carbon catabolite repression in Pseudomonas: Optimizing metabolic versatility and interactions with the environment. FEMS Microbiol. Rev. 2010, 34, 658–684. [Google Scholar] [CrossRef] [PubMed]
- Lam, K.S. Discovery of novel metabolites from marine actinomycetes. Curr. Opin. Microbiol. 2006, 9, 245–251. [Google Scholar] [CrossRef] [PubMed]
- Barbey, C.; Crépin, A.; Cirou, A.; Budin-Verneuil, A.; Orange, N.; Feuilloley, M.; Faure, D.; Dessaux, Y.; Burini, J.-F.; Latour, X. Catabolic pathway of gamma-caprolactone in the biocontrol agent Rhodococcus erythropolis. J. Proteome. Res. 2012, 11, 206–216. [Google Scholar] [CrossRef] [PubMed]
- Otari, S.V.; Patil, R.M.; Nadaf, N.H.; Ghosh, S.J.; Pawar, S.H. Green biosynthesis of silver nanoparticles from an actinobacteria Rhodococcus sp. Mater. Lett. 2012, 72, 92–94. [Google Scholar] [CrossRef]
- Pogoreutz, C.; Rädecker, N.; Cárdenas, A.; Gärdes, A.; Wild, C.; Voolstra, C.R. Dominance of Endozoicomonas bacteria throughout coral bleaching and mortality suggests structural inflexibility of the Pocillopora verrucosa microbiome. Ecol. Evol. 2018, 8, 2240–2252. [Google Scholar] [CrossRef]
- Neave, M.J.; Apprill, A.; Ferrier-Pagès, C.; Voolstra, C.R. Diversity and function of prevalent symbiotic marine bacteria in the genus Endozoicomonas. Appl. Microbiol. Biot. 2016, 100, 8315–8324. [Google Scholar] [CrossRef]
- Silva, D.P.; Villela, H.D.M.; Santos, H.F.; Duarte, G.A.S.; Ribeiro, J.R.; Ghizelini, A.M.; Vilela, C.L.S.; Rosado, P.M.; Fazolato, C.S.; Santoro, E.P.; et al. Multi-domain probiotic consortium as an alternative to chemical remediation of oil spills at coral reefs and adjacent sites. Microbiome 2021, 9, 118. [Google Scholar] [CrossRef] [PubMed]
- Röthig, T.; Ochsenkühn, M.A.; Roik, A.; van der Merwe, R.; Voolstra, C.R. Long-term salinity tolerance is accompanied by major restructuring of the coral bacterial microbiome. Mol. Ecol. 2016, 25, 1308–1323. [Google Scholar] [CrossRef] [PubMed]
- Pootakham, W.; Mhuantong, W.; Yoocha, T.; Putchim, L.; Jomchai, N.; Sonthirod, C.; Naktang, C.; Kongkachana, W.; Tangphatsornruang, S. Heat-induced shift in coral microbiome reveals several members of the Rhodobacteraceae family as indicator species for thermal stress in Porites lutea. Microbiologyopen 2019, 8, e935. [Google Scholar] [CrossRef] [PubMed]
- Lu, C.; Zhang, Q.; Huang, Q.; Wang, S.; Qin, X.; Ren, T.; Xie, R.; Su, H. Significant shifts in microbial communities associated with scleractinian corals in response to algae overgrowth. Microorganisms 2022, 10, 2196. [Google Scholar] [CrossRef] [PubMed]
- Ezzat, L.; Merolla, S.; Clements, C.S.; Munsterman, K.S.; Landfield, K.; Stensrud, C.; Schmeltzer, E.R.; Burkepile, D.E.; Thurber, R.V. Thermal stress interacts with surgeonfish feces to increase coral susceptibility to dysbiosis and reduce tissue regeneration. Front. Microbiol. 2021, 12, 620458. [Google Scholar] [CrossRef]
- Fang, Y.; Jia, X.; Chen, L.; Lin, C.; Zhang, H.; Chen, J. Effect of thermotolerant bacterial inoculation on the microbial community during sludge composting. Can. J. Microbiol. 2019, 65, 750–761. [Google Scholar] [CrossRef] [PubMed]
- Liang, X.; Si, H.; Fan, Y.; Wang, B.; Hua, D.; Wang, Z.; Dong, C. Microbiological community analysis of the composting of poplar processing residues. In IOP Conference Series: Earth and Environmental Science; IOP Publishing: Bristol, UK, 2021; Volume 781, p. 052025. [Google Scholar] [CrossRef]
- Ding, Y.; Tian, Y.; Liu, J.; Li, N.; Zhang, J.; Zuo, W.; Li, Z. Investigation of microbial structure and composition involved in membrane fouling in the forward osmosis membrane bioreactor treating anaerobic bioreactor effluent. Chem. Eng. J. 2016, 286, 198–207. [Google Scholar] [CrossRef]
- Huggett, M.J.; Apprill, A. Coral microbiome database: Integration of sequences reveals high diversity and relatedness of coral-associated microbes. Environ. Microbiol. Rep. 2019, 11, 372–385. [Google Scholar] [CrossRef]
- Chen, J.; Liang, J.; Yu, K.; Yu, X.; Ge, R.; Qin, L.; Xu, Y. Diversity of potential heat-tolerant bacteria associated with two species of scleractinian corals in Weizhou Island. Microbiol. China 2023, 50, 909–923. [Google Scholar] [CrossRef]
- Huo, Y. Polyphasic Taxonomic and Genomic Studies of Offshare Bacteria and Metagenomic Analysis of a Deep-Sea Sediment. Ph.D. Thesis, Zhejiang University, Zhejiang, China, 2012. [Google Scholar]
- Costello, E.K.; Stagaman, K.; Dethlefsen, L.; Bohannan, B.J.M.; Relman, D.A. The application of ecological theory toward an understanding of the human microbiome. Science 2012, 336, 1255–1262. [Google Scholar] [CrossRef]
- Dunphy, C.M.; Gouhier, T.C.; Chu, N.D.; Vollmer, S.V. Structure and stability of the coral microbiome in space and time. Sci. Rep. 2019, 9, 6785. [Google Scholar] [CrossRef] [PubMed]
- Zhu, W.; Liu, X.; Zhu, M.; Li, X.; Yin, H.; Huang, J.; Wang, A.; Li, X. Responses of symbiodiniaceae shuffling and microbial community assembly in thermally stressed Acropora hyacinthus. Front. Microbiol. 2022, 13, 832081. [Google Scholar] [CrossRef] [PubMed]
- Banerjee, S.; Walder, F.; Büchi, L.; Meyer, M.; Held, A.Y.; Gattinger, A.; Keller, T.; Charles, R.; van der Heijden, M.G.A. Agricultural intensification reduces microbial network complexity and the abundance of keystone taxa in roots. ISME J. 2019, 13, 1722–1736. [Google Scholar] [CrossRef] [PubMed]
- Faust, K.; Raes, J. Microbial interactions: From networks to models. Nat. Rev. Microbiol. 2012, 10, 538–550. [Google Scholar] [CrossRef] [PubMed]
- Fong, J.; Deignan, L.K.; Bauman, A.G.; Steinberg, P.D.; McDougald, D.; Todd, P.A. Contact- and water-mediated effects of macroalgae on the physiology and microbiome of three Indo-Pacific coral species. Front. Mar. Sci. 2020, 6, 831. [Google Scholar] [CrossRef]
- Bourne, D.G.; Ainsworth, T.D.; Pollock, F.J.; Willis, B.L. Towards a better understanding of white syndromes and their causes on Indo-Pacific coral reefs. Coral Reefs 2015, 34, 233–242. [Google Scholar] [CrossRef]
- Zaneveld, J.R.; Burkepile, D.E.; Shantz, A.A.; Pritchard, C.E.; McMinds, R.; Payet, J.P.; Welsh, R.; Correa, A.M.S.; Lemoine, N.P.; Rosales, S.; et al. Overfishing and nutrient pollution interact with temperature to disrupt coral reefs down to microbial scales. Nat. Commun. 2016, 7, 11833. [Google Scholar] [CrossRef]
- Tu, Q.; Yan, Q.; Deng, Y.; Michaletz, S.T.; Buzzard, V.; Weiser, M.D.; Waide, R.; Ning, D.; Wu, L.; He, Z.; et al. Biogeographic patterns of microbial co-occurrence ecological networks in six American forests. Soil. Boil. Biochem. 2020, 148, 107897. [Google Scholar] [CrossRef]




Disclaimer/Publisher’s Note: The statements, opinions and data contained in all publications are solely those of the individual author(s) and contributor(s) and not of MDPI and/or the editor(s). MDPI and/or the editor(s) disclaim responsibility for any injury to people or property resulting from any ideas, methods, instructions or products referred to in the content. |
© 2023 by the authors. Licensee MDPI, Basel, Switzerland. This article is an open access article distributed under the terms and conditions of the Creative Commons Attribution (CC BY) license (https://creativecommons.org/licenses/by/4.0/).
Share and Cite
Li, Z.; Li, Y.; Zhu, W.; Liu, X.; Chen, R.-W.; Wang, A.; Li, X. The Symbiodiniaceae and Bacterial Dynamic Composition of the Coral Echinopora gemmacea on Wuzhizhou Island. J. Mar. Sci. Eng. 2023, 11, 2262. https://doi.org/10.3390/jmse11122262
Li Z, Li Y, Zhu W, Liu X, Chen R-W, Wang A, Li X. The Symbiodiniaceae and Bacterial Dynamic Composition of the Coral Echinopora gemmacea on Wuzhizhou Island. Journal of Marine Science and Engineering. 2023; 11(12):2262. https://doi.org/10.3390/jmse11122262
Chicago/Turabian StyleLi, Zhuoran, Yushan Li, Wentao Zhu, Xiangbo Liu, Rou-Wen Chen, Aimin Wang, and Xiubao Li. 2023. "The Symbiodiniaceae and Bacterial Dynamic Composition of the Coral Echinopora gemmacea on Wuzhizhou Island" Journal of Marine Science and Engineering 11, no. 12: 2262. https://doi.org/10.3390/jmse11122262
APA StyleLi, Z., Li, Y., Zhu, W., Liu, X., Chen, R.-W., Wang, A., & Li, X. (2023). The Symbiodiniaceae and Bacterial Dynamic Composition of the Coral Echinopora gemmacea on Wuzhizhou Island. Journal of Marine Science and Engineering, 11(12), 2262. https://doi.org/10.3390/jmse11122262
