Abstract
Zinc is an essential microelement of enzymes and proteins in wheat grains and humans. A deficiency in zinc content can lead to decreased wheat yield and low zinc content in grains, which in turn leads to insufficient dietary zinc intake. One recombinant inbred line (RIL) population derived from crosses Avocet/Huites (AH population) was used to map QTL for grain zinc content (GZnC) using diversity array technology (DArT). Nine QTLs were identified on chromosomes 2D, 3B, 4A, 4D, 5A, 5B, 6A, 7A, and 7D. Among them, QGZn.haust-AH-2D was detected in multiple environments, accounting for 5.61% to 11.27% of the phenotypic variation with a physical interval of 13.62 Mb to 17.82 Mb. Meanwhile, a genome-wide association study (GWAS) (CH population) comprising 243 cultivars or advanced lines revealed some genetic loci associated with zinc content in the wheat 660K single-nucleotide polymorphism (SNP) array. This was also identified within the physical interval of 13.61 Mb to 15.12 Mb of chromosome 2D, which accounted for 8.99% to 11.58% of the phenotypic variation in five models. A high-throughput competitive allele specific PCR (KASP) marker was developed, which verified the wheat natural population (NA population). QGZn.haust-AH-2D was fine mapped into a narrow region named TaZn-2DS between KAZn-2D-3 and 1111273 at a physical distance of 2.70 Mb, and the genetic effect of TaZn-2DS was 11.43%. This study shows that TaZn-2DS is associated with zinc content, and develops KAZn-2D-3 markers for the genetic improvement of nutritional quality in wheat.
1. Introduction
Wheat (Triticum aestivum L.) not only fulfills approximately 20% of human energy and plant protein demands, but also supplies humans with numerous essential nutrients, including trace elements, dietary fiber, and lipids. It is one of the most important food crops in the world [1,2]. Zinc (Zn) deficiency could lead to symptoms of hidden nutritional needs, i.e., hidden hunger, which affects about 200 million people in developing countries [3]. Some previous reports have shown that approximately 17% of the world’s population is affected by Zn deficiency [4,5]. Deficiency of Zn in the human body can lead to impaired growth and development, compromised immune function, and deficits in learning and memory [6]. Previous studies have reported that the human body can obtain Zn from daily foods in wheat [7]. The zinc content in wheat grain (GZnC) was 37 mg/kg in developed countries, including more than 30 mg/kg in China [2]. Consequently, genetic improvement is an economical and effective method to increase the zinc content in wheat grains, in order to alleviate the deficiency of zinc in the human body [8,9].
With the increasing emphasis on breeding for nutritional quality, different international organizations and countries have launched research programs. In 2022, the National Development and Reform Commission of China released the “Biological Economy Development Plan for the 14th Five-Year Plan Period” (https://www.ndrc.gov.cn/xxgk/jd/jd/202205/t20220509_1324417.html, accessed on 10 May 2024).
The International Maize and Wheat Improvement Center (CIMMYT) plans to strengthen breeding for GZnC within approximately 10 years [10]. However, cultivating excellent varieties with high GZnC has encountered many challenges [11]. With the rapid development of biotechnology, researchers have greatly improved the genetic Zn content and enhanced nutrition by using a genome-wide association study (GWAS) or linkage analysis. Bayesian information linkage-disequilibrium iteratively nested keyway (BLINK) was utilized to perform multi-locus genome-wide association (ML-GWAS) on 161 wheat–Aegilops substitutes, and 44 markers–trait associations (MTAs) were identified [12]. Zhou et al. [13] used three models, including GLM, mixed linear model (MLM), and fixed and random model circulating probability unification (FarmCPU), to identify 29 loci of GZnC on chromosome 3D. Ren et al. [14] found 11 GZnC QTLs identified on chromosomes 1B, 2B, 3B, 4A, 4B, 5A, 5D, 6A, and 7A using the Avocet/Chilero RIL population, with phenotypic effects ranging from 1.07% to 16.62%, and one KASP marker developed at the QGZn.haust-5DL. In addition, four QTLs related to GZnC were detected using the Zhou 8425B/Chinese Spring RIL population. The loci on chromosomes 3B, 4A, 5A, and 5B accounted for 3.5% to 8.7% of the phenotypic variation. Six KASP markers developed for the QGZnCzc.caas-3BL, QGZnCzc.caas-5AL, and QGZnCzc.caas-5BL were verified in 125 re-sequenced wheat cultivars. Among them, the proportions of favorable alleles in local varieties were higher than in modern varieties [15]. The previous QTL mapping and the development of KASP markers are considered excellent tools. In this study, we aimed to: (1) identify stable loci related to GZnC based on linkage mapping and GWAS analysis; (2) develop KASP markers associated with novel loci; (3) conduct fine mapping of the stable loci related to GZnC by map-based cloning; (4) improve the efficiency of fine mapping the loci of GZnC and analyze its genetic effects. This study will further offer some new genes and markers for the genetic improvement of wheat nutritional quality. To our knowledge, this is the first report on gene mining for Zn content in wheat combining GWAS, linkage analysis, and KASP marker development.
2. Materials and Methods
2.1. Plant Materials
The RIL population was generated from crossing Avocet/Huites (175 F6 lines) (the “AH population”). The details of this population have been described in the previous study by our group [16].
The plant materials comprised 243 cultivars (the “CH population”) sourced from Professor Chen Feng of Henan Agricultural University. All varieties were from the Huanghuai Valley. The details of this population have been described in the previous study by our group (Table S1) [17,18].
One natural population of 110 varieties was used to validate the KASP markers (the “NA population”). Among them, 40 varieties are from domestic sources, and the other 70 varieties are from foreign countries such as European countries, the United States, Mexico, and Australia. The materials were provided by the wheat germplasm innovation and molecular breeding project of Henan University of Science and Technology in China (Table S2).
2.2. Field Experimental Design
The AH population was grown in three environments, including the experimental field of Henan University of Science and Technology (112°42′ E, 34°60′ N) in the 2019–2020 cropping season (E1), and the experimental field of Henan University of Science and Technology (E2) and Mengjin County (112°59′ E, 34°82′ N) (E3) in the 2020–2021 cropping season. The CH population was grown in two environments, including Mengjin County (E5) and the experimental field of Henan University of Science and Technology (E6) in the 2020–2021 cropping season. The NA population was planted in the field of the College of Agriculture, Henan University of Science and Technology, during the 2019–2020 (E8) cropping season. At each location, populations were planted in randomized complete block designs with three replications. Each plot consisted of a single 2.0 m row, spaced 20 cm apart, with a plant spacing of 8 cm and 25 seeds in each row. All of the field trials were managed according to standard practices. The content of alkali-hydrolyzable nitrogen and available zinc in the experimental field of Henan University of Science and Technology was 64.75 mg/kg and 1.73 mg/kg, respectively, and the content of alkali-hydrolyzable nitrogen and available zinc in Mengjin County was 55.85 mg/kg and 1.36 mg/kg, respectively.
2.3. Phenotypic Evaluation
GZnC was determined using the method described by Ren et al. [14], along with minor optimizations and adjustments.
- (1)
- When the wheat matured, we harvested and threshed manually. Approximately 2 g of normal grains were randomly chosen, placed in a paper bag, sealed, and dried at 80 °C until a constant weight was attained.
- (2)
- After drying, the samples were ground using a tungsten carbide ball mill instrument (Retsch MM400, Haan, Germany). The grinding instrument was set at 20 times per second and operated for 30 s to obtain whole wheat flour.
- (3)
- A total of 0.2 g dried whole wheat flour was weighed and placed in a digestion tube (HVE56). A total of 5 mL of HNO3 (analytical grade) solution was added. The digestion tube was placed in a microwave digestion instrument (Anton-Paar, Multiwave 4000, Graz, Austria) for digestion until it became completely transparent. After cooling, the volume was adjusted to 25 mL.
- (4)
- GZnC was determined using an inductively coupled plasma optical emission spectrometer (Agilent 5110 ICP-OES, Santa Clara, CA, USA). The detection wavelength was set at 213.857 nm.
- (5)
- The calculation formula for GZnC is as follows:
In the formula, , , , , and represent the zinc content of the sample, the determined zinc content of the sample, the zinc content of the reagent blank, the sample mass, and the total volume of the sample treatment, respectively.
2.4. Statistical Analysis
Statistical analysis was carried out using Statistical Product and Service Solutions (“SPSS”) 17.0 software (IBM, New York, NY, USA). Analysis of variance (ANOVA) was used to estimate genotype (G), environment (E), and G × E interaction effects. ANOVA Best Linear Unbiased Estimates (BLUE) and Pearson’s correlation coefficient (r) were calculated with the “AOV” tool in the QTL IciMapping v4.2 software and R, respectively [19,20]. Phenotypic correlation diagrams were plotted using Origin 22b software. Broad-sense heritability (H2) for GZnC was calculated as following formula:
In the formula, , , and represent the genotype variance, the variance of the interaction between genotype and environment, the environment variance and the number of environments, respectively.
The Best Linear Unbiased Estimates (BLUE) of GZnC in the AH population and the CH population were designated as E4 (AH-BLUE) and E7 (CH-BLUE), respectively.
2.5. Genome-Wide Association Study (GWAS)
The natural population was genotyped using the wheat 660 K SNP array at the Beijing CapitalBio Technology Company (Beijing, China) (https://www.capitalbiotech.com/, accessed on 10 August 2018). The molecular data were provided by the research group of Professor Chen Feng of Henan Agricultural University. The quality control and principal component analysis (PCA) of the genotyping data were referenced from Li et al. [17]. The quality control analysis, kinship analysis, population structure analysis, and linkage disequilibrium analysis of the natural population are detailed in Yang et al. [21] and Lv et al. [22]. Among them, the LD decay distances of the A, B, and D genomes were 3 Mb, 10 Mb, and 3 Mb, respectively.
GWAS was conducted using the R 4.4.1 software, and the General Linear Model (GLM), Mixed Linear Model (MLM), Fixed and random model Circulating Probability Unification (FarmCPU) [23], Bayesian-information and Linkage-disequilibrium Iteratively Nested Keyway (BLINK) [24], and Settlement of MLMs Under Progressively Exclusive Relationship (SUPER) [25] models were adopted for analysis.
All five models used PCA as the fixed effect and the K matrix as the random effect. They were combined with GZnC in two environments, and BLUE values were used in the association analysis. In order to detect more significant markers, the significant SNP threshold is set to 1.0 × 10−4. The Manhattan plot and quantile–quantile plot (Q–Q plot) are visualized using the CMplot package in R 4.4.1 software (https://github.com/YinLiLin/R-CMplot, accessed on 20 May 2024).
2.6. Construction of Genetic Linkage Map
The experiment used the high-density genetic linkage map of the AH population constructed on DArT markers [26]. The molecular data of the AH population were provided by the team of Wang Xiue from Nanjing Agricultural University and the team of Dr. Ravi p. Singh from CIMMYT, respectively. QTL mapping was conducted using the composite interval mapping method (Inclusive Composite Interval Mapping, ICIM) in QTL IciMapping v4.2. The LOD threshold was set to 2.5. QTL with a distance of less than 10 cM or sharing flanking markers were regarded as the same locus. The QTL with a phenotypic contribution rate >10% was considered the major QTL [26]. The QTL naming method referred to McCouch et al. [27], and the genetic linkage map was drawn using MapChart2.3 (https://www.wur.nl/en/show/Mapchart.htm, accessed on 23 May 2024).
2.7. Development of KASP Markers
KASP markers were designed using the underlying SNP consensus sequences retrieved from the 660 K array and were submitted to PolyMarker (http://www.polymarker.info/, accessed on 5 June 2024).
The amplification procedure refers to Li et al. [17]. The significance of phenotypic differences between KASP marker genotypes was calculated using the “t-test”.
2.8. Identification of Candidate Genes
The molecular marker sequences closely linked to the QTL were subjected to BLAST alignment on the Ensemble Plants v57 website (https://plants.ensembl.org/index.html, accessed on 24 May 2024) to obtain the physical positions of the markers. The high-confidence annotated genes within the target physical location were retrieved using the IWGSC RefSeq v1.1 website (https://wheat-urgi.versailles.inra.fr/, accessed on 25 May 2024). The expression levels and patterns of the candidate genes were analyzed through the hexaploid wheat expression database on the WheatOmics 1.0 website (http://202.194.139.32/expression/index.html, accessed on 23 June 2024) [28].
3. Results
3.1. Phenotypic Variation of GZnC in AH Population and CH Population
There was significant variation for GZnC in the AH population, ranging from 18.35 to 43.78 mg/kg, and the coefficient of variation was 8.26% to 14.93%. The GZnC of Huites was significantly higher (P < 0.01) than the GZnC of Avocet (Figure 1, Table 1). According to the phenotypic distribution, the skewness and kurtosis of GZnC in the three field experiments were less than 1.0, indicating that GZnC displayed a continuous normal distribution with a wide variation range.
Figure 1.
Distributions of GZnC in the AH population and CH population. Note: E1 indicates 2020XN; E2 indicates 2021XN; E3 indicates 2021MJ; E4 indicates AH-BLUE; E5 indicates 2021MJ; E6 indicates 2021XN; E7 indicates CH-BLUE. (A): the normal distribution diagram of GZnC in the AH population; (B): the Zn content distribution of GZnC in the AH population, the points in the figure represent outliers.; (C): the normal distribution diagram of GZnC in the CH population; (D): the Zn content distribution of GZnC in the CH population. The points in the figure represent outliers.
Table 1.
Phenotypic variation of GZnC in AH population and CH population.
The phenotypic variation of GZnC was analysed in the CH population (Figure 1, Table 1). In two planting environments and BLUE values, GZnC in the CH population was significant, ranged from 16.31 mg/kg to 47.88 mg/kg, and the coefficient of variation was 11.70% to 14.70%. The absolute values of kurtosis and skewness were 0.38–0.62 and 0.06–1.04, respectively, and GZnC displayed a continuous normal distribution with a wide variation range. The genetic diversity of the CH population was rich enough for GWAS.
GZnC had very significant (P < 0.01) effects on genotype (G), environment (E), and the interaction between genotype and environment (G × E) (Table 1). The broad-sense heritability (H2) of the AH population and the CH population were 0.68 and 0.48, respectively.
3.2. Linkage Analysis and QTL Genetic Effect Analysis of GZnC in AH Population
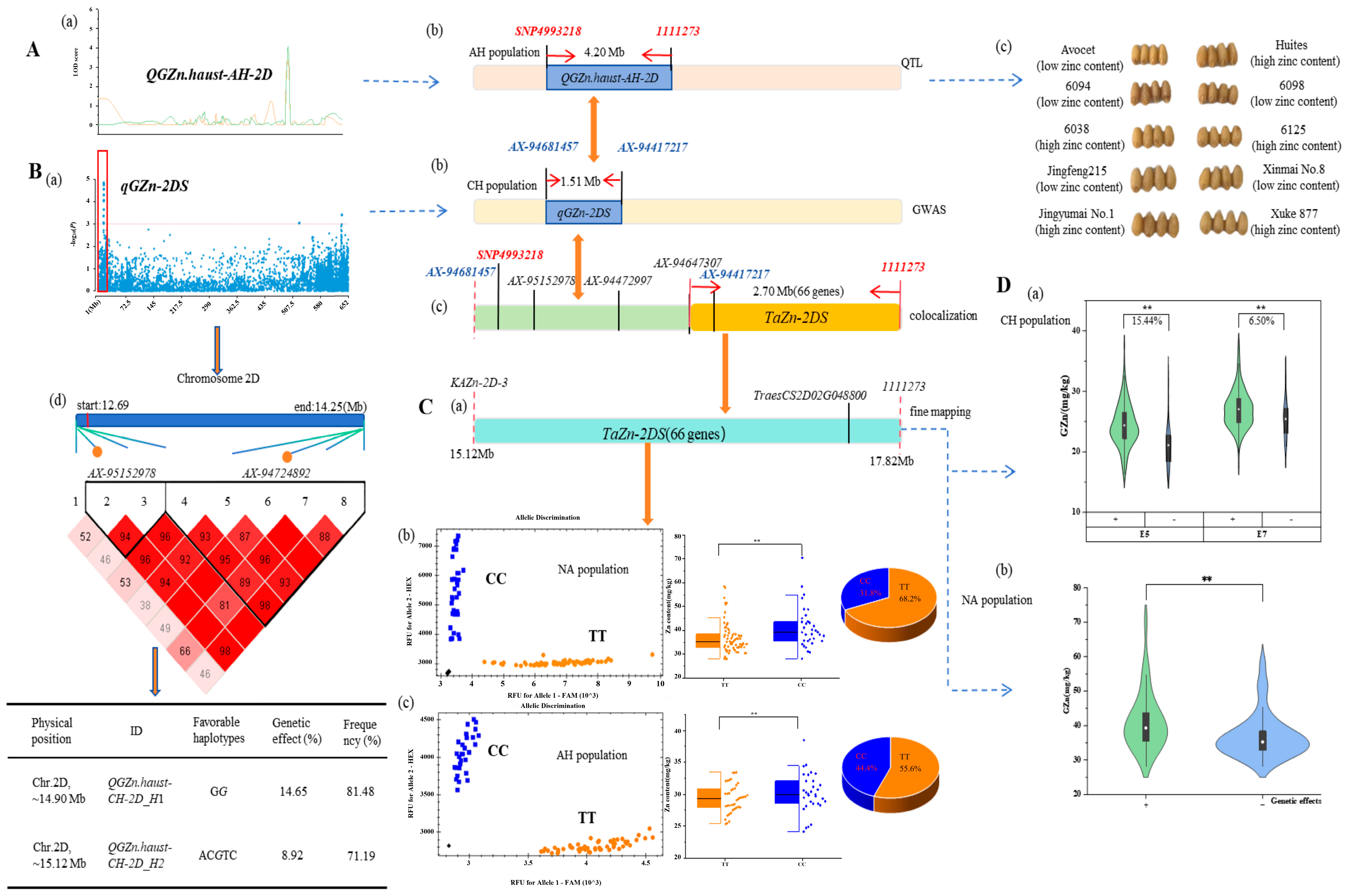
Linkage analysis was conducted for GZnC under AH-BLUE values and three environments (E1, E2, E3, E4). A total of nine QTLs were identified on chromosomes 2D, 3B, 4A, 4D, 5A, 5B, 6A, 7A, and 7D for GZnC, accounting for 4.31% to 17.36% of phenotypic variation (Table 2). Additionally, QGZn.haust-AH-2D and QGZn.haust-AH-6A were stable QTLs, which could be detected in the E1/E2 and E2/E4 environments, respectively (Figure 2 and Figure S1). The QTL QGZn.haust-AH-2D was closely linked to DArT markers 1111273 and SNP4993218, located at 13.62 Mb to 17.82 Mb, accounting for 5.61% to 11.27% of the phenotypic variation. The increasing-effect allele of QGZn.haust-AH-2D was contributed by the male parent Huites. The QTL QGZn.haust-AH-6A was closely linked to DArT markers 100462039 and 100592272, located at 484.85 Mb to 601.40 Mb, and accounting for 14.20% to 17.36% of the phenotypic variation. The increasing-effect gene of QGZn.haust-AH-6A was derived from the female parent Avocet (Table 2).
Table 2.
QTLs of GZnC detected by ICIM-ADD in the AH population.
Figure 2.
QTLs mapping of GZnC. Note: E1 indicates 2020XN; E2 indicates 2021XN; E3 indicates 2021MJ; E4 indicates AH-BLUE. Brown represents the left and right markers of loci.
The genetic effects analysis of QGZn.haust-AH-2D and QGZn.haust-AH-6A was conducted in the aforementioned environments (Figure 3). The average genetic effect of materials carrying QGZn.haust-AH-2D was 6.53% in E1, significantly higher than that of the lines without the QGZn.haust-AH-2D, and 7.91% in E2, extremely significantly higher than that of the lines without the QGZn.haust-AH-2D effect. The GZnC of the lines carrying the QGZn.haust-AH-6A were 6.41% to 14.80% in both the E2 and E4 environments, extremely significantly higher than that of the lines without the QGZn.haust-AH-6A.
Figure 3.
The genetic effects of QGZn.haust-AH-2D (A) and QGZn.haust-AH-6A (B) conferring GZnC. * represents P < 0.05. ** represents P < 0.01.
3.3. GWAS of QGZn.haust-AH-2D in CH Population
To further validate QGZn.haust-AH-2D, five GWAS models (GLM, MLM, FarmCPU, BLINK, and SUPER) were used to analyze GZnC under CH-BLUE values and two environments. A total of 591 significant SNPs (P < 1.0 × 10−4) were identified on 21 chromosomes (Figure 4), where 115 significant SNPs could be detected in multiple models and multiple environments. According to the linkage disequilibrium (LD) value, it was divided into seven loci (Table 3), accounting for 4.42% to 11.58% of the phenotypic variation. In addition, QGZn.haust-CH-2D was found to be present in two environments of E5/E6, and located within the physical interval of 13.61 Mb to 15.12 Mb on the short arm of chromosome 2D, accounting for 8.99% to 11.58% of the phenotypic variation (Table 3, Figure 4).
Figure 4.
Manhattan and Q-Q plots for GZnC using GLM, MLM, FarmCPU, BLINK, and SUPER models in QGZn.haust-CH-2D. Note: In the Q-Q plot, red represents new mutation loci. The dashed boxes represent the Manhattan plot of QGZn.haust-AH-2D. The dashed horizontal line represents the significant threshold of −log10(P) = 4.0. The SNPs above the red dotted line are significantly associated with Zn.
Table 3.
Significant loci and their detailed information for GZnC identified by GLM, MLM, FarmCPU, BLINK and SUPER models.
The haplotype analysis of QGZn.haust-CH-2D detected two superior haplotypes (Figure 5(Bd)), which contained 20 SNPs significantly related to GZnC (Table 3). In the CH population, the genetic effect of QGZn.haust-CH-2D_H1 was 14.65%, and that of QGZn.haust-CH-2D_H2 was 8.92% (Figure 5(Bd)).
Figure 5.
Fine mapping of TaZn-2DS for GZnC. (A): QTL mapping of the AH population on chromosome 2D. Note: (a) The LOD of AH population on chromosome 2D, orange indicates the LOD value of 2020XN, while green indicates the LOD value of 2021XN; (b) The physical location and length of QGZn.haust-AH-2D in the AH population; (c) Seeds between low GZnC varieties (lines) and high GZnC in the AH population and the CH population. (B): Co-location interval on chromosome 2D in the AH population and CH population. Note: (a) GWAS analysis of the CH population on chromosome 2D; (b) The physical location and length of QGZn.haust-CH-2D in the CH population; (c) Co-location interval on chromosome 2D in AH population and CH population; (d): Haplotype analysis of QGZn.haust-CH-2D. (C): Fine mapping and genotyping of TaZn-2DS in the NA population and AH population. Note: (a) Fine mapping of TaZn-2DS; (b) Genotyping of TaZn-2DS by KAZn-2D-3 in the NA population; (c) Genotyping of TaZn-2DS by KAZn-2D-3 in the AH population. (D): Genetic effect of TaZn-2DS. (a) Genetic effect of TaZn-2DS in the CH population; (b) Genetic effect of TaZn-2DS in the NA population. Note: ** represents P < 0.01.
3.4. Co-Localization Analysis of QGZn.haust-AH-2D and QGZn.haust-CH-2D
In this study, QGZn.haust-AH-2D was positioned at 13.62 Mb to 17.82 Mb (E1, E2) by linkage analysis, and QGZn.haust-CH-2D was located at 13.61 Mb to 15.12 Mb (E5, E6) using GWAS. A co-localization interval of this loci was 13.61 Mb to 17.82 Mb, and was named TaZn-2DS (Figure 5A,B).
3.5. Development and Validation of KASP Markers
To improve the selection efficiency of GZnC in the nutritional fortification of wheat breeding, we developed three KASP markers. One KASP marker, named KAZn-2D-3, was tightly linked to the TaZn-2DS (as presented in Table 4 and Figure 5(Cb)), and was detected through the validation of the NA population consisting of 110 outstanding wheat varieties and lines. The haplotypes were TT (unfavorable) and CC (favorable), demonstrating 34 varieties and 73 varieties in the NA population for KAZn-2D-3. The GZnC of varieties with TT allele variation was very significantly lower than another variety with CC allele variation. The CC allele variation increased GZnC by 11.43% in Figure 5(Cb).
Table 4.
The sequences of KASP markers.
3.6. Fine Mapping and Genetic Effect Analysis of TaZn-2DS
A locus, named TaZn-2DS, was located between KAZn-2D-3 and 1111273 using fine mapping (Figure 5(Ca,Cc)). The KAZn-2D-3 was genotyped in the AH population in Figure 5(Cc), and the KAZn-2D-3, DArT marker 1111273, and SNP4993218 were utilized to reconstruct the genetic linkage mapping. Finally, 66 high-confidence annotated genes were within the TaZn-2DS candidate region (15.12–17.82 Mb).
The genetic effect analysis of TaZn-2DS was performed in the NA population and the CH population (Figure 5(Da,Db)). In the NA population, the GZnC of the cultivars or advanced lines carrying the dominant allele of TaZn-2DS was 11.34% higher than those without the dominant allele of TaZn-2DS in the E8 environment (P < 0.01). In the CH population, the GZnC of the cultivars carrying the dominant allele of TaZn-2DS was 6.50–15.44% higher than those without the dominant allele of TaZn-2DS in the E5 and E7 environments (P < 0.01).
Meanwhile, germplasm resources containing the dominant allele of TaZn-2DS were identified. Some varieties, such as PEWTER, MARFED, PROVENCE, Quality, Youzi Wheat, CAILLOUX, YAQUI 50, CHEYENNE, AC KARMA, and RED FIFE, respectively, contained the dominant allele of TaZn-2DS and were screened in the NA population. Some varieties, such as Qunxi Mai 11, Heyu 1, Luo 1807, Jingyu Mai 1, Xinmai 12, and Yumai 117, contained TaZn-2DS and were identified in the CH population (Table 5).
Table 5.
Germplasm resources containing TaZn-2DS.
4. Discussion
Zinc is a key component in grains and plays a vital role in the growth and development of all living organisms, including humans [29]. Our aim was to exploit the natural genetic variations of GZnC to increase the zinc content in wheat grains. Previous studies found that the GZnC of modern wheat cultivars was lower and less variable than wild wheat accessions [30]. Our research identified that the zinc content of ancient varieties was higher than that of modern varieties in wheat grains.
Previous studies had identified numerous quantitative trait loci (QTL) that had a significant impact on GZnC [2,12,13,15,31,32,33], but there are only a few reports on exploring new loci through GWAS and linkage analysis. In this present study, TaZn-2DS was located through GWAS and linkage analysis, and a narrow co-localization interval was detected from 13.61 Mb to 17.82 Mb. Furthermore, KASP markers were designed and successfully verified using the genotypes of the NA population with rich genetic diversity. Our study offers a novel, reliable, and stable gene and marker for improving GZnC and nutritional enhancement breeding in wheat.
4.1. Comparative Analysis of Significant Loci in GZnC
GWAS and linkage analysis were two important methods for exploring QTL. Although linkage analysis can detect rare variations through RIL populations, the target gene will be located in a large chromosomal region. In contrast, association analysis has more advantages in mapping the target gene in a smaller chromosomal region [34,35]. However, it faces great difficulties in detecting rare variations [36]. Using GWAS and linkage analysis, we identified a locus significantly related to GZnC (QGZn.haust-AH-2D, QGZn.haust-CH-2D) within the physical interval of 13.61 Mb to 17.82 Mb on the short arm of chromosome 2D. Three KASP markers were developed and used to verify the QTL. Interestingly, the genetic linkage mapping of the AH population was redrawn by combining a KASP marker with the closely linked DArT marker 1111273, and SNP4993218 could further narrow the physical distance of the QTL to 2.70 Mb.
With the exploration of GZnC loci, scientists have also discovered other QTLs on 2D chromosomes. A new locus, QGZnzx.caas-2DL, was found on 2DL in two RIL populations, namely ZM175/XY60 and ZM175/LX987, at 562.7 Mb to 596.2 Mb of the physical interval, accounting for 3.6% to 9.0% of the phenotypic variation [2]. Two loci, QGZn.iari-2D.1 and QGZn.iari-2D.2, were identified on 2DL in the Triticum dicoccon PI94624/Aegilops tauschii[409]//BCN RIL population, at 73.5 Mb to 104.5 Mb and 52.5 Mb to 87.5 Mb of the physical intervals, respectively, accounting for 5.05% and 8.11% of the phenotypic variation, respectively [37]. In the HD3086/HI1500 RIL population, a new locus, QGZnC.iari-2D, was detected on 2D, at 843 Mb of the physical interval, accounting for 6.10% of the phenotypic variation [31]. The Hanxuan10/Lumai 14 DH population was used to identify a new locus on 2D, accounting for 13.4% of the phenotypic variation [38]; This loci were not the same as TaZn-2DS. Therefore, we speculated that TaZn-2DS was a new locus of GZnC.
4.2. Candidate Gene Analysis of TaZn-2DS
The results revealed 66 high-confidence genes in TaZn-2DS (15.12 Mb to 17.82 Mb of chromosome 2D). Depending on gene annotation and the prediction of gene expression for candidate genes (EnsemblPlants, https://plants.ensembl.org/index.html, accessed on 24 May 2024; WheatOmics 1.0, http://202.194.139.32/, accessed on 24 May 2024), three of the 66 high-confidence genes were selected as candidates, TraesCS2D02G045600, TraesCS2D02G045700, and TraesCS2D02G048800, which are the phosphate transporter family and the ABC transporter family proteins, respectively. The proteins encoded by the phosphate transporter family were mainly involved in metal ion, phosphorus, (0055085 BP) and sugar (PF00083) transportation, and could utilize the hydrogen ion concentration gradient on the plasma membrane to provide energy for driving the absorption of metal ions in plants [39]. The proteins encoded by the ABC transporter family were a type of membrane protein superfamily widely distributed in both prokaryotes and eukaryotes and had multiple functions. Their main function was to use the energy generated by ATP hydrolysis to transport substrates across the membrane against the concentration gradient, mainly transporting organic and inorganic small molecules such as metal ions and sugar [40]. However, TraesCS2D02G045600 and TraesCS2D02G045700 were not expressed in the roots, stems, leaves, and grains of wheat. TraesCS2D02G048800 had the highest expression in the leaves 2 days after wheat flowering. Through the wheat eFP Browser database, we speculated on the expression period and tissue enrichment of the TraesCS2D02G048800 gene during the growth and development stages in wheat. TraesCS2D02G048800 had the highest expression in “the seed coat two days after flowering” and was richly expressed during the process of endosperm development (from the late leaf endosperm to the two-cell embryo) [41]. In conclusion, we speculated that the TraesCS2D02G048800 gene might be closely related to the metabolic process of GZnC.
4.3. KASP Markers for Molecular Marker-Assisted Breeding
In previous studies, Ren et al. [14] developed KASP markers on chromosome 5DL. The results showed that Kasp_5D_QGZnFe could be effectively used for molecular marker-assisted breeding (MAS) of GZnC and GFeC. Sun et al. [15] transformed six significant SNP markers discovered on 3BL, 5AL, and 5BL into KASP markers in 125 varieties to determine the genetic effects of the three stable QTL on GZnC. At the same time, the six KASP markers were assigned to the same genetic position as the original SNP chip. The results indicated the three QTL on GZnC under different genetic backgrounds were effective. The KASP marker KAZn-2D-3 closely linked to the QTL QGZn.haust-AH-2D was developed, and the superior haplotypes were verified in two natural populations (CH population and NA population). Furthermore, the KAZn-2D-3 marker can be used as a functional marker for marker-assisted selection in nutritional enhancement during wheat breeding, and can help breeders effectively and accurately select germplasm resources in Zn content.
5. Conclusions
In this study, we found a novel QTL, TaZn-2DS of Zn content in wheat grains, and fine mapped the TaZn-2DS region, which was narrowed into 2.70 Mb. KAZn-2D-3, a KASP marker, can be applied to molecular-assisted breeding for the genetic improvement of nutritional quality in wheat.
Supplementary Materials
The following supporting information can be downloaded at: https://www.mdpi.com/article/10.3390/agriculture15020124/s1, Figure S1: QTLs mapping of GZnC; Table S1: CH population variety names; Table S2: NA population variety name.
Author Contributions
C.W. and Z.Z.: Conceptualization, Methodology, Funding acquisition, Supervision, Review & Editing. Z.H.: Investigation, Data curation, Formal analysis, Writing—original draft. J.L., X.Y., J.S., Q.Y., Q.L., Y.Z., C.L. and X.J.: Investigation. All authors have read and agreed to the published version of the manuscript.
Funding
The authors wish to thank the wheat molecular breeding group of Henan University of Science and Technology for providing wheat seeds. This work was supported by Shennong Laboratory (SN01-2022-01), Major Science and Technology Projects in Henan Province (231100110300), National Natural Science Foundation of China (32401870), Doctoral Research Start-up Program (4024-13480116), and the Postdoctoral Fellowship Program of CPSF (GZC20240426).
Institutional Review Board Statement
Not applicable.
Data Availability Statement
The data that support the findings of this study are available on request from the corresponding author. The data are not publicly available due to privacy or ethical restrictions.
Conflicts of Interest
The authors declare that they have no known competing financial interests or personal relationships that could have appeared to influence the work reported in this article.
References
- Fan, J.; Jin, Y.; Liu, J.; Fei, X. Studies on the Degradation Pattern of Wheat Malt Endo-1,4-β-Xylanase on Wheat-Derived Arabinoxylans. J. Sci. Food Agric. 2024, 104, 4278–4285. [Google Scholar] [CrossRef] [PubMed]
- Sun, M.; Luo, Q.; Zheng, Q.; Tong, J.; Wang, Y.; Song, J.; Zhang, Y.; Pu, Z.; Zheng, J.; Liu, L.; et al. Molecular Characterization of Stable QTL and Putative Candidate Genes for Grain Zinc and Iron Concentrations in Two Related Wheat Populations. Theor. Appl. Genet. 2023, 136, 217. [Google Scholar] [CrossRef]
- Kandwal, P.; Fujiwara, T.; Kamiya, T. OsVIT2 Mutation Increases Fe and Zn of Grain without Compromising the Growth in Paddy Field. Front. Plant Sci. 2022, 13, 868661. [Google Scholar] [CrossRef] [PubMed]
- Kumar, S.; Hash, C.; Nepolean, T.; Mahendrakar, M.; Satyavathi, C.; Singh, G.; Rathore, A.; Yadav, R.; Gupta, R.; Srivastava, R. Mapping Grain Iron and Zinc Content Quantitative Trait Loci in an Iniadi-Derived Immortal Population of Pearl Millet. Genes 2018, 9, 248. [Google Scholar] [CrossRef]
- Semba, R.D.; Askari, S.; Gibson, S.; Bloem, M.W.; Kraemer, K. The Potential Impact of Climate Change on the Micronutrient-Rich Food Supply. Adv. Nutr. 2021, 13, 80–100. [Google Scholar] [CrossRef]
- Yasuda, H.; Tsutsui, T. Infants and Elderlies Are Susceptible to Zinc Deficiency. Sci. Rep. 2016, 6, 21850. [Google Scholar] [CrossRef]
- Li, X.; Wang, F.; Feng, X.; Xiao, Q.; Zheng, Q.; Xu, J.; Ma, J.; Ji, J.; Lu, S. A Nationwide Investigation of Trace Elements in Rice and Wheat Flour in China: Levels, Spatial Distributions and Implications for Human Exposure. Environ. Sci. Pollut. Res. 2023, 30, 75235–75246. [Google Scholar] [CrossRef]
- Andersson, M. Progress Update: Crop Development of Biofortified Staple Food Crops under HarvestPlus. Afr. J. Food Agric. Nutr. Dev. 2017, 17, 11905–11935. [Google Scholar] [CrossRef]
- Ma, J.; Qi, S.; Yuan, M.; Zhao, D.; Zhang, D.; Feng, J.; Wang, J.; Li, W.; Song, C.; Wang, T.; et al. A Genome-Wide Association Study Revealed the Genetic Variation and Candidate Genes for Grain Copper Content in Bread Wheat (Triticum aestivum L.). Food Funct. 2022, 13, 5177–5188. [Google Scholar] [CrossRef]
- Govindan, V.; Singh, R.P.; Juliana, P.; Mondal, S.; Bentley, A.R. Mainstreaming Grain Zinc and Iron Concentrations in CIMMYT Wheat Germplasm. J. Cereal Sci. 2022, 105, 103473. [Google Scholar] [CrossRef]
- Gupta, P.K.; Balyan, H.S.; Sharma, S.; Kumar, R. Biofortification and Bioavailability of Zn, Fe and Se in Wheat: Present Status and Future Prospects. Theor. Appl. Genet. 2020, 134, 1–35. [Google Scholar] [CrossRef] [PubMed]
- Kaur, H.; Sharma, P.; Kumar, J.; Singh, V.K.; Vasistha, N.K.; Gahlaut, V.; Tyagi, V.; Verma, S.K.; Singh, S.; Dhaliwal, H.S.; et al. Genetic Analysis of Iron, Zinc and Grain Yield in Wheat-Aegilops Derivatives Using Multi-Locus GWAS. Mol. Biol. Rep. 2023, 50, 9191–9202. [Google Scholar] [CrossRef]
- Zhou, Z.; Shi, X.; Zhao, G.; Qin, M.; Ibba, M.I.; Wang, Y.; Li, W.; Yang, P.; Wu, Z.; Lei, Z.; et al. Identification of Novel Genomic Regions and Superior Alleles Associated with Zn Accumulation in Wheat Using a Genome-Wide Association Analysis Method. Int. J. Mol. Sci. 2020, 21, 1928. [Google Scholar] [CrossRef]
- Ren, P.; Zhao, D.; Zeng, Z.; Yan, X.; Zhao, Y.; Lan, C.; Wang, C. Pleiotropic Effect Analysis and Marker Development for Grain Zinc and Iron Concentrations in Spring Wheat. Mol. Breed. 2022, 42, 49. [Google Scholar] [CrossRef] [PubMed]
- Sun, M.; Tong, J.; Dong, Y.; Pu, Z.; Zheng, J.; Zhang, Y.; Zhang, X.; Hao, C.; Xu, X.; Cao, Q.; et al. Molecular Characterization of QTL for Grain Zinc and Iron Concentrations in Wheat Landrace Chinese Spring. Theor. Appl. Genet. 2024, 137, 148. [Google Scholar] [CrossRef]
- Bi, J.; Zeng, Z.; Li, Q.; Hong, Z.; Yan, Q.; Zhao, Y.; Wang, C. QTL Mapping and KASP Marker Development of Grain Quality-Relating Traits in Two Wheat RIL Populations. Acta Agron. Sin. 2024, 50, 669–1683. [Google Scholar] [CrossRef]
- Li, Q.; Zeng, Z.; Zhao, Y.; Li, J.; Chen, F.; Wang, C. Genome-Wide Association Study and Linkage Mapping Reveal TaqW-6B Associated with Water-Extractable Arabinoxylan Content in Wheat Grain. Theor. Appl. Genet. 2024, 137, 166. [Google Scholar] [CrossRef]
- Jia, Y.; Xu, N.; Zhang, J.; Ren, K.; Wu, J.; Wang, C.; Huang, M.; Li, Y. Combined Genome-Wide Association Studies (GWAS) and Linkage Mapping Identifies Genomic Regions Associated with Seedling Root System Architecture (RSA) under Different Nitrogen Conditions in Wheat (Triticum aestivum L.). Agriculture 2024, 14, 1652. [Google Scholar] [CrossRef]
- Meng, L.; Li, H.; Zhang, L.; Wang, J. QTL IciMapping: Integrated software for genetic linkage map construction and quantitative trait locus mapping in biparental populations. Crop J. 2015, 3, 269–283. [Google Scholar] [CrossRef]
- Ma, J.; Cao, Y.; Li, H. Genome-wide association study of ear cob diameter in maize. Acta Agron. Sin. 2021, 47, 1228–1238. [Google Scholar] [CrossRef]
- Yang, X.; Pan, Y.; Singh, P.K.; He, X.; Ren, Y.; Zhao, L.; Zhang, N.; Cheng, S.; Chen, F. Investigation and Genome-Wide Association Study for Fusarium Crown Rot Resistance in Chinese Common Wheat. BMC Plant Biol. 2019, 19, 153. [Google Scholar] [CrossRef]
- Lv, G.; Dong, Z.; Wang, Y.; Geng, J.; Li, J.; Lv, X.; Sun, C.; Ren, Y.; Zhang, J.; Chen, F. Identification of Genetic Loci of Black Point in Chinese Common Wheat by Genome-Wide Association Study and Linkage Mapping. Plant Dis. 2020, 104, 2005–2013. [Google Scholar] [CrossRef]
- Liu, X.; Huang, M.; Fan, B.; Buckler, E.S.; Zhang, Z. Iterative Usage of Fixed and Random Effect Models for Powerful and Efficient Genome-Wide Association Studies. PLoS Genet. 2016, 12, e1005767. [Google Scholar] [CrossRef] [PubMed]
- Huang, M.; Liu, X.; Zhou, Y.; Summers, R.M.; Zhang, Z. BLINK: A Package for the next Level of Genome-Wide Association Studies with Both Individuals and Markers in the Millions. Gigascience 2019, 8, giy154. [Google Scholar] [CrossRef] [PubMed]
- Wang, Q.; Tian, F.; Pan, Y.; Buckler, E.S.; Zhang, Z. A SUPER Powerful Method for Genome Wide Association Study. PLoS ONE 2014, 9, e107684. [Google Scholar] [CrossRef] [PubMed]
- Wang, Y.; Zeng, Z.; Li, J.; Zhao, D.; Zhao, Y.; Peng, C.; Lan, C.; Wang, C. Identification and Validation of New Quantitative Trait Loci for Spike-Related Traits in Two RIL Populations. Mol. Breed. 2023, 43, 64. [Google Scholar] [CrossRef]
- Mccouch, S.; Cho, Y.; Yano, M.; Paul, E.; Blinstrub, M.; Morishima, H. Report on qtl nomenclature. Rice Genet. Newsl. 1997, 14, 11–13. [Google Scholar]
- Ma, S.; Wang, M.; Wu, J.; Guo, W.; Chen, Y.; Li, G.; Wang, Y.; Shi, W.; Xia, G.; Fu, D.; et al. WheatOmics: A Platform Combining Multiple Omics Data to Accelerate Functional Genomics Studies in Wheat. Mol. Plant 2021, 14, 1965–1968. [Google Scholar] [CrossRef]
- Welch, R.M.; Graham, R.D. Breeding for Micronutrients in Staple Food Crops from a Human Nutrition Perspective. J. Exp. Bot. 2004, 55, 353–364. [Google Scholar] [CrossRef]
- Cakmak, I.; Torun, A.; Millet, E.; Feldman, M.; Fahima, T.; Korol, A.; Nevo, E.; Braun, H.J.; Özkan, H. Triticum dicoccoides: An Important Genetic Resource for Increasing Zinc and Iron Concentration in Modern Cultivated Wheat. Soil Sci. Plant Nutr. 2004, 50, 1047–1054. [Google Scholar] [CrossRef]
- Manjunath, K.K.; Krishna, H.; Devate, N.B.; Sunilkumar, V.P.; Chauhan, D.; Singh, S.; Mishra, C.N.; Singh, J.B.; Sinha, N.; Jain, N.; et al. Mapping of the QTLs Governing Grain Micronutrients and Thousand Kernel Weight in Wheat (Triticum aestivum L.) Using High Density SNP Markers. Front. Nutr. 2023, 10, 1105207. [Google Scholar] [CrossRef]
- Soriano, J.M.; Colasuonno, P.; Marcotuli, I.; Gadaleta, A. Meta-QTL Analysis and Identification of Candidate Genes for Quality, Abiotic and Biotic Stress in Durum Wheat. Sci. Rep. 2021, 11, 11877. [Google Scholar] [CrossRef] [PubMed]
- Krishnappa, G.; Khan, H.; Krishna, H.; Kumar, S.; Mishra, C.N.; Parkash, O.; Devate, N.B.; Nepolean, T.; Rathan, N.D.; Mamrutha, H.M.; et al. Genetic Dissection of Grain Iron and Zinc, and Thousand Kernel Weight in Wheat (Triticum aestivum L.) Using Genome-Wide Association Study. Sci. Rep. 2022, 12, 12444. [Google Scholar] [CrossRef] [PubMed]
- He, J.; Liu, F.; Wang, W.; Xing, G.; Guan, R.; Gai, J. Restricted two-stage multi-locus genome-wide association analysis and its applications to genetic and breeding studies. Sci. Agric. Sin. 2020, 53, 1704–1716. [Google Scholar] [CrossRef]
- Xu, J.; Ni, Z.; Chen, F.; Fu, X.; Yu, F. Integrated Linkage Mapping and Genome-Wide Association Study to Dissect the Genetic Basis of Zinc Deficiency Tolerance in Maize at Seedling Stage. Crop J. 2022, 10, 1807–1818. [Google Scholar] [CrossRef]
- Brachi, B.; Morris, G.P.; Borevitz, J.O. Genome-Wide Association Studies in Plants: The Missing Heritability Is in the Field. Genome Biol. 2011, 12, 232. [Google Scholar] [CrossRef]
- Krishnappa, G.; Rathan, N.D.; Sehgal, D.; Ahlawat, A.K.; Singh, S.K.; Singh, S.K.; Shukla, R.B.; Jaiswal, J.P.; Solanki, I.S.; Singh, G.P.; et al. Identification of Novel Genomic Regions for Biofortification Traits Using an SNP Marker-Enriched Linkage Map in Wheat (Triticum aestivum L.). Front. Nutr. 2021, 8, 669444. [Google Scholar] [CrossRef]
- Shi, R.; Li, H.; Tong, Y.; Jing, R.; Zhang, F.; Zou, C. Identification of Quantitative Trait Locus of Zinc and Phosphorus Density in Wheat (Triticum aestivum L.) Grain. Plant Soil 2008, 306, 95–104. [Google Scholar] [CrossRef]
- Deng, M.; Wang, F.; Mao, C. Plant phosphate transporters and its molecular regulation mechanism. Plant Physiol. J. 2017, 53, 377–387. [Google Scholar] [CrossRef]
- Liu, Y.; Zhao, F. Structure and mechanism of ABC transporter. Chin. Bull. Life Sci. 2017, 29, 223–229. [Google Scholar] [CrossRef]
- Winter, D.; Vinegar, B.; Nahal, H.; Ammar, R.; Wilson, G.V.; Provart, N.J. An “Electronic Fluorescent Pictograph” Browser for Exploring and Analyzing Large-Scale Biological Data Sets. PLoS ONE 2007, 2, e718. [Google Scholar] [CrossRef] [PubMed]
Disclaimer/Publisher’s Note: The statements, opinions and data contained in all publications are solely those of the individual author(s) and contributor(s) and not of MDPI and/or the editor(s). MDPI and/or the editor(s) disclaim responsibility for any injury to people or property resulting from any ideas, methods, instructions or products referred to in the content. |
© 2025 by the authors. Licensee MDPI, Basel, Switzerland. This article is an open access article distributed under the terms and conditions of the Creative Commons Attribution (CC BY) license (https://creativecommons.org/licenses/by/4.0/).




