Sensorless Design and Analysis of a Brushed DC Motor Speed Regulation System for Branches Sawing
Abstract
1. Introduction
2. Materials and Methods
2.1. Ripple Current Extraction and Noise Analysis
2.1.1. Brushed DC Motor Structure
2.1.2. Current Ripple
2.1.3. Current Ripple Characteristics
2.1.4. Ripple Noise Extraction
2.2. System Design and Circuit Implementation
2.2.1. Reduction in Current Ripple Noise
2.2.2. Wavelet Transform Detection of Ripple Signal Extreme Points
2.2.3. PWM Voltage Regulating and Speed Stabilizing System Design
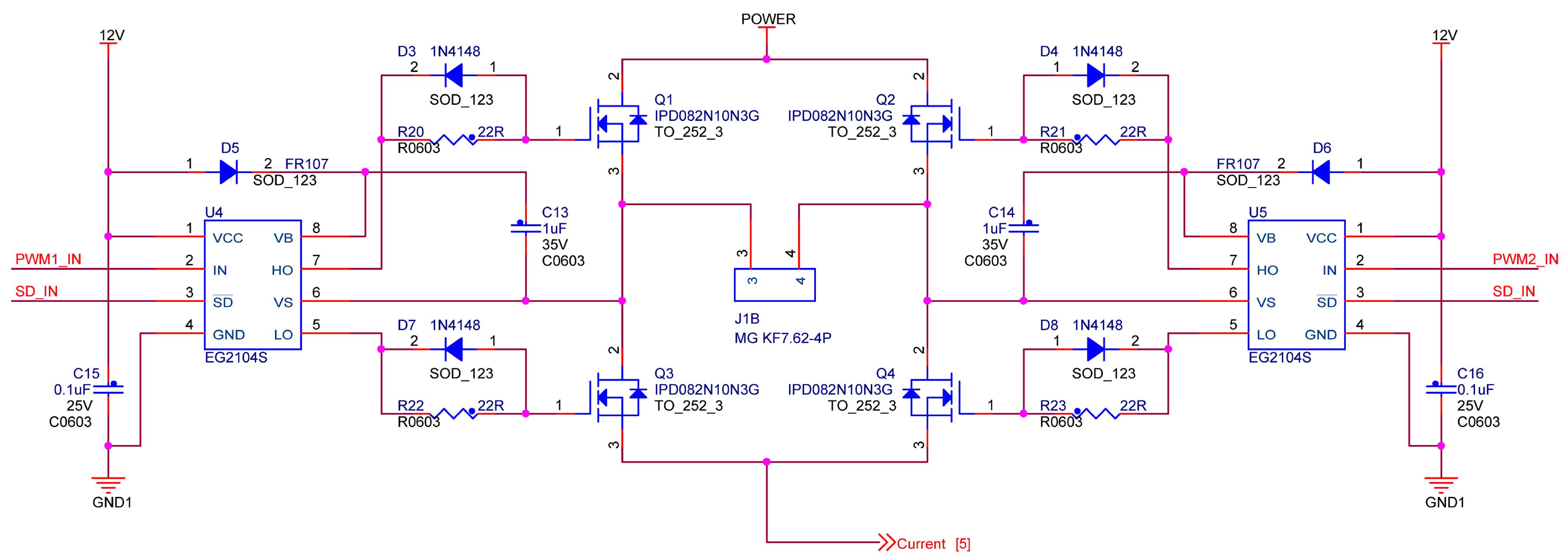
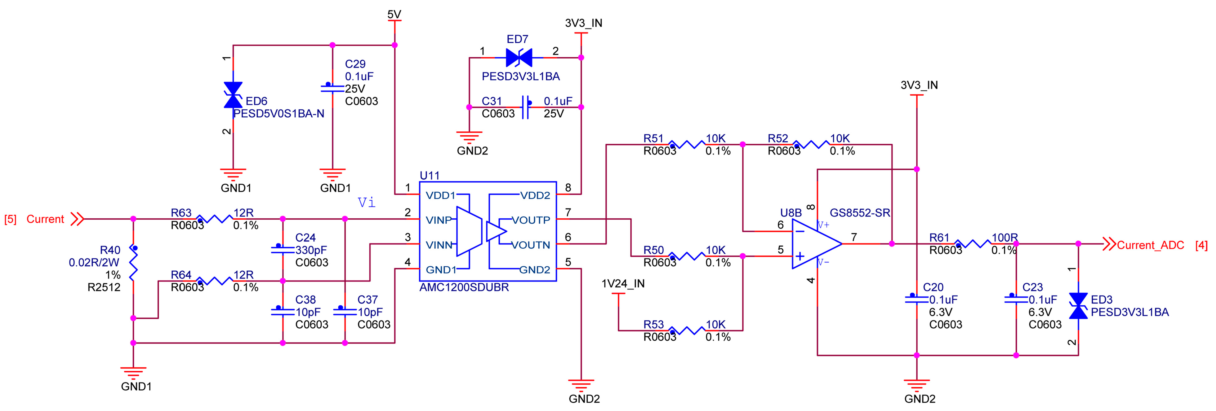
2.2.4. Critical Circuit Design
3. Results
3.1. Signal Noise Reduction Analysis
3.2. Motor Speed Stabilization Test Method
3.3. Motor Speed Stabilization Analysis
4. Discussion
5. Conclusions
Author Contributions
Funding
Institutional Review Board Statement
Data Availability Statement
Conflicts of Interest
References
- Paixao, C.S.S.; Voltarelli, M.A.; de Oliveira, L.P.; Bernache, L.; Silva, R.P. Wear Quantification of Basal Cutting Knives in Sugarcane Harvesting. Eng. Agric. 2019, 39, 498–503. [Google Scholar] [CrossRef]
- Paulo Testa, J.V.; Battistuzzi Martins, M.; Carpes Marques Filho, A.; Pereira Lancas, K.; Lustosa Sobrinho, R.; Finatto, T.; Okla, M.K.; AbdElgawad, H. Continuous and Impact Cutting in Mechanized Sugarcane Harvest: Quality, Losses and Impurities. Agriculture 2023, 13, 1329. [Google Scholar] [CrossRef]
- Lenaerts, B.; Aertsen, T.; Tijskens, E.; De Ketelaere, B.; Ramon, H.; De Baerdemaeker, J.; Saeys, W. Simulation of Grain-Straw Separation by Discrete Element Modeling with Bendable Straw Particles. Comput. Electron. Agric. 2014, 101, 24–33. [Google Scholar] [CrossRef]
- Botterill, T.; Paulin, S.; Green, R.; Williams, S.; Lin, J.; Saxton, V.; Mills, S.; Chen, X.; Corbett-Davies, S. A Robot System for Pruning Grape Vines. J. Field Robot. 2017, 34, 1100–1122. [Google Scholar] [CrossRef]
- Gravalos, I.; Ziakas, N.; Loutridis, S.; Gialamas, T. A Mechatronic System for Automated Topping and Suckering of Tobacco Plants. Comput. Electron. Agric. 2019, 166, 104986. [Google Scholar] [CrossRef]
- Sharma, K.; Chandel, R. Multiple Attributed Parametric Review on Mechanical Picking of Cotton (Gossypium Hirsutum L.) Crop in Relevance to Developing Countries. AMA Agric. Mech. Asia Afr. Lat. Am. 2021, 52, 7–13. [Google Scholar]
- Mhamed, M.; Zhang, Z.; Yu, J.; Li, Y.; Zhang, M. Advances in Apple’s Automated Orchard Equipment: A Comprehensive Research. Comput. Electron. Agric. 2024, 221, 108926. [Google Scholar] [CrossRef]
- Nie, J.; Li, Z.; Zhang, Y.; Zhang, D.; Xu, S.; He, N.; Zhan, Z.; Dai, J.; Li, C.; Li, W.; et al. Plant Pruning Affects Photosynthesis and Photoassimilate Partitioning in Relation to the Yield Formation of Field-Grown Cotton. Ind. Crop. Prod. 2021, 173, 114087. [Google Scholar] [CrossRef]
- Wang, P.; Han, X. Development, Analysis, and Verification of an Intelligent Auxiliary Beekeeping Device Mounted on a Crawler Transporter. Comput. Electron. Agric. 2023, 212, 108148. [Google Scholar] [CrossRef]
- Hosfeld, A.; Konigorski, U. A Method for Disturbance-Tolerant “Sensorless” Angle Measurement of DC Motors. IEEE Trans. Instrum. Meas. 2022, 71, 7501109. [Google Scholar] [CrossRef]
- Ramli, R.; Mikami, N.; Takahashi, H. Adaptive Filters for Rotational Speed Estimation of a Sensorless DC Motor with Brushes. In Proceedings of the 10th International Conference on Information Science, Signal Processing and their Applications (ISSPA 2010), Kuala Lumpur, Malaysia, 10–13 May 2010; pp. 562–565. [Google Scholar]
- Vazquez-Sanchez, E.; Gomez-Gil, J.; Carlos Gamazo-Real, J.; Fernando Diez-Higuera, J. A New Method for Sensorless Estimation of the Speed and Position in Brushed DC Motors Using Support Vector Machines. IEEE Trans. Ind. Electron. 2012, 59, 1397–1408. [Google Scholar] [CrossRef]
- Radcliffe, P.; Kumar, D. Sensorless Speed Measurement for Brushed DC Motors. IET Power Electron. 2015, 8, 2223–2228. [Google Scholar] [CrossRef]
- Vazquez-Sanchez, E.; Sottile, J.; Gomez-Gil, J. A Novel Method for Sensorless Speed Detection of Brushed DC Motors. Appl. Sci. 2017, 7, 14. [Google Scholar] [CrossRef]
- Nemec, D.; Janota, A.; Hruboš, M.; Šimák, V. Design of an Electronic Odometer for DC Motors. Transp. Res. Procedia 2019, 40, 405–412. [Google Scholar] [CrossRef]
- Texas Instruments: Solving Sensorless Brushed DC Motor Speed and Position Control Using Ripple Counting. 2024. Available online: https://www.ti.com/lit/an/slvafo8a/slvafo8a.pdf (accessed on 15 October 2024).
- Microchip Technology Inc: Sensorless Position Control of Brushed DC Motor Using Ripple Counting Technique. 2019. Available online: http://ww1.microchip.com/downloads/en/AppNotes/Sensorless-Position-Control-of-Brushed-DC-Motor-Using-Ripple-Counting-Technique-00003049A.pdf (accessed on 15 September 2024).
- Zhang, Q.; Wen, B.; He, Y. Rotational Speed Monitoring of Brushed DC Motor via Current Signal. Measurement 2021, 184, 109890. [Google Scholar] [CrossRef]
- Vidlak, M.; Gorel, L.; Makys, P.; Stano, M. Sensorless Speed Control of Brushed DC Motor Based at New Current Ripple Component Signal Processing. Energies 2021, 14, 5359. [Google Scholar] [CrossRef]
- Ding, Y.; Ma, Y.; Liu, T.; Zhang, J.; Yang, C. Experimental Study on the Dynamic Stability of Circular Saw Blades during the Processing of Bamboo-Based Fiber Composite Panels. Forests 2023, 14, 1855. [Google Scholar] [CrossRef]
- Yan, B.; Liu, H.; He, F.; Deng, G.; Zheng, S.; Cui, Z.; Zhou, S.; Dai, Y.; Wang, X.; Qin, S.; et al. Analysis and Testing of Pre-Cut Sugarcane Seed Stalk Sawing Performance Parameters. Agriculture 2024, 14, 953. [Google Scholar] [CrossRef]
- Gao, Y.; Wang, Y.; Kang, F.; Kan, J. Multi-Objective Optimization of Cross-Section Integrity Rate and Sawing Power Consumption in Sawing Caragana Korshinskii Kom. Branches. Ind. Crops Prod. 2023, 193, 116244. [Google Scholar] [CrossRef]
- Sankarrao, R.; Nayak, D.P.; Pramanick, S. Evaluation of Reduced Torque Ripple in Dodecagonal Voltage Space Vector PWM Fed Open-End Winding Induction Motor Drive. IEEE Trans. Energy Convers. 2024, 39, 1630–1643. [Google Scholar] [CrossRef]
- Yuan, B.; Hu, Z.; Zhou, Z. Expression of Sensorless Speed Estimation in Direct Current Motor with Simplex Lap Winding. In Proceedings of the 2007 International Conference on Mechatronics and Automation, Harbin, China, 5–8 August 2007; pp. 816–821. [Google Scholar]
- Vidlak, M.; Makys, P.; Stano, M. Comparison between Model Based and Non-Model Based Sensorless Methods of Brushed DC Motor. Transp. Res. Procedia 2021, 55, 911–918. [Google Scholar] [CrossRef]
- Serna, J.A.d.l.O.; Zamora-Mendez, A.; Mejia-Ruiz, G.E.; Paternina, M.R.A.; Dotta, D.; Lugnani, L.; Garcia, M.; Silva, P.R.D.R. Fast Taylor-Fourier Transform for Monitoring Modern Power Grids With Real-Time Dynamic Harmonic Estimation. IEEE Trans. Power Deliv. 2024, 39, 2242–2252. [Google Scholar] [CrossRef]
- Hosfeld, A.; Hiester, F.; Konigorski, U. Analysis of DC Motor Current Waveforms Affecting the Accuracy of “Sensorless” Angle Measurement. IEEE Trans. Instrum. Meas. 2021, 70, 7500908. [Google Scholar] [CrossRef]
- Khoo, B.; Wee, C.C.; Mariappan, M.; Saad, I. A Hybrid Artificial Intelligence Algorithm to Determine the Speed and Position in Multi Operation Mode Sensorless Brushed D.C. Motor. Adv. Sci. Lett. 2017, 23, 11374–11377. [Google Scholar] [CrossRef]
- Nosheen, T.; Ali, A.; Chaudhry, M.U.; Nazarenko, D.; Shaikh, I.U.H.; Bolshev, V.; Iqbal, M.M.; Khalid, S.; Panchenko, V. A Fractional Order Controller for Sensorless Speed Control of an Induction Motor. Energies 2023, 16, 1901. [Google Scholar] [CrossRef]










Disclaimer/Publisher’s Note: The statements, opinions and data contained in all publications are solely those of the individual author(s) and contributor(s) and not of MDPI and/or the editor(s). MDPI and/or the editor(s) disclaim responsibility for any injury to people or property resulting from any ideas, methods, instructions or products referred to in the content. |
© 2024 by the authors. Licensee MDPI, Basel, Switzerland. This article is an open access article distributed under the terms and conditions of the Creative Commons Attribution (CC BY) license (https://creativecommons.org/licenses/by/4.0/).
Share and Cite
Cheng, S.; Zeng, H.; Li, Z.; Jin, Q.; Lv, S.; Zeng, J.; Yang, Z. Sensorless Design and Analysis of a Brushed DC Motor Speed Regulation System for Branches Sawing. Agriculture 2024, 14, 2078. https://doi.org/10.3390/agriculture14112078
Cheng S, Zeng H, Li Z, Jin Q, Lv S, Zeng J, Yang Z. Sensorless Design and Analysis of a Brushed DC Motor Speed Regulation System for Branches Sawing. Agriculture. 2024; 14(11):2078. https://doi.org/10.3390/agriculture14112078
Chicago/Turabian StyleCheng, Shangshang, Huijun Zeng, Zhen Li, Qingting Jin, Shilei Lv, Jingyuan Zeng, and Zhou Yang. 2024. "Sensorless Design and Analysis of a Brushed DC Motor Speed Regulation System for Branches Sawing" Agriculture 14, no. 11: 2078. https://doi.org/10.3390/agriculture14112078
APA StyleCheng, S., Zeng, H., Li, Z., Jin, Q., Lv, S., Zeng, J., & Yang, Z. (2024). Sensorless Design and Analysis of a Brushed DC Motor Speed Regulation System for Branches Sawing. Agriculture, 14(11), 2078. https://doi.org/10.3390/agriculture14112078
