Governance and Actions for Resilient Urban Food Systems in the Era of COVID-19: Lessons and Challenges in China
Abstract
:1. Introduction
2. Literature Review
3. Materials and Methods
3.1. Methodology Framework
3.2. Data and Materials
4. Results Analysis
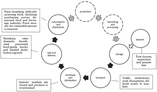
4.1. Challenges Raised to Urban Food Systems in the Era of COVID-19
4.2. Response of Relevant Actors in the Era of COVID-19
4.2.1. Government: Promptness, Accountability and Collaboration
4.2.2. Responses of Import and Export Market
4.2.3. Commercial Enterprises: Innovation, Resilience and Alliances
Innovative E-Commerce Platforms Connecting Urban and Rural Food Systems
Smart Logistics Network Connecting Urban and Rural Areas
Short Video Platforms Solving the Asymmetry of Urban and Rural Food Systems
Positive Public Opinion Guidance of Mainstream Media
4.2.4. Industry Associations
4.2.5. Community Actors: Pluralism, Interaction and Collective Action
Residents, Consumers, Volunteers and Food Providers in the Community
Service and Management Personnel in the Community
5. Discussions
5.1. Discourses, Actions and Governance on Urban Food Systems
5.2. Reflections on Urban Food Systems
6. Conclusions and Policy Implications
Author Contributions
Funding
Institutional Review Board Statement
Data Availability Statement
Conflicts of Interest
References
- Fan, S.; Teng, P.; Chew, P.; Smith, G.; Copeland, L. Food system resilience and COVID-19–Lessons from the Asian experience. Glob. Food Secur. 2021, 28, 100501. [Google Scholar] [CrossRef] [PubMed]
- Vos, R.; Martin, W.; Laborde, D. How Much Will Global Poverty Increase Because of COVID-19; International Food Policy Research Institute: Washington, DC, USA, 2020; pp. 1–28. [Google Scholar]
- Carducci, B.; Keats, E.C.; Ruel, M.; Haddad, L.; Osendarp, S.J.M.; Bhutta, Z.A. Food systems, diets and nutrition in the wake of COVID-19. Nat. Food 2021, 2, 68–70. [Google Scholar] [CrossRef] [PubMed]
- Béné, C. Resilience of local food systems and links to food security—A review of some important concepts in the context of COVID-19 and other shocks. Food Secur. 2020, 12, 805–822. [Google Scholar] [CrossRef] [PubMed]
- Galanakis, C.M. The food systems in the era of the coronavirus (COVID-19) pandemic crisis. Foods 2020, 9, 523. [Google Scholar] [CrossRef] [PubMed]
- Torero Cullen, M.J.F.; Food and Agriculture Organization of the United Nations. Coronavirus, Food Supply Chains under Strain: What to Do; Food and Agriculture Organization of the United Nations: Rome, Italy, 2020. [Google Scholar]
- Das, M.; Sharma, A.; Babu, S.C. Pathways from agriculture-to-nutrition in India: Implications for sustainable development goals. Food Secur. 2018, 10, 1561–1576. [Google Scholar] [CrossRef]
- Ricardo, M.A. Knowledge Management and the 2030 Agenda for Sustainable Development in the United Nations Context. Cienc. Adm. 2021, 17, 79–84. [Google Scholar] [CrossRef]
- United Nations. Zero Hunger. Available online: https://www.un.org/sustainabledevelopment/hunger/ (accessed on 12 October 2020).
- Jason Treat, N.S. Cities of the Future. National Geographic. Available online: https://www.jasontreat.com/cities-of-the-future (accessed on 30 May 2023).
- Warshawsky, D.; Vos, R. Governing at Scale: Successful Local Food Initiatives in the World’s Cities. Sustainability 2019, 11, 7226. [Google Scholar] [CrossRef]
- Aragrande, M.; Argenti, O.; Lewis, B.J.M.; Food and Agriculture Organization of the United Nations. Studying Food Supply and Distribution Systems to Cities in Developing Countries and Countries in Transition; Food and Agriculture Organization of the United Nations: Rome, Italy, 2001. [Google Scholar]
- Ingram, J. A food systems approach to researching food security and its interactions with global environmental change. Food Secur. 2011, 3, 417–431. [Google Scholar] [CrossRef]
- Sundkvist, Å.; Jansson, A.; Larsson, P. Strengths and limitations of localizing food production as a sustainability-building strategy—An analysis of bread production on the island of Gotland, Sweden. Ecol. Econ. 2001, 37, 217–227. [Google Scholar] [CrossRef]
- Kasper, C.; Brandt, J.; Lindschulte, K.; Giseke, U. The urban food system approach: Thinking in spatialized systems. Agroecol. Sustain. Food Syst. 2017, 41, 1009–1025. [Google Scholar] [CrossRef]
- Knorr, D.; Khoo, C.S.H.; Augustin, M.A. Food for an Urban Planet: Challenges and Research Opportunities. Front. Nutr. 2018, 4, 73. [Google Scholar] [CrossRef]
- Wiskerke, J.S.C. On Places Lost and Places Regained: Reflections on the Alternative Food Geography and Sustainable Regional Development. Int. Plan. Stud. 2009, 14, 369–387. [Google Scholar] [CrossRef]
- Hertel, T.; Elouafi, I.; Tanticharoen, M.; Ewert, F. Diversification for enhanced food systems resilience. Nat. Food 2021, 2, 832–834. [Google Scholar] [CrossRef]
- Puma, M.J. Resilience of the global food system. Nat. Sustain. 2019, 2, 260–261. [Google Scholar] [CrossRef]
- Schnitter, R.; Berry, P. The Climate Change, Food Security and Human Health Nexus in Canada: A Framework to Protect Population Health. Int. J. Environ. Res. Public Health 2019, 16, 2531. [Google Scholar] [CrossRef]
- Laliberte, C.; Dewailly, E.; Gingras, S.; Ayotte, P.; Weber, J.P.; Sauve, L.; Benedetti, J.L. Mercury Contamination in Fishermen of the Lower North Shore of the Gulf of St-Lawrence (Quebec, Canada). In Proceedings of the 8th International Conference on Heavy Metals in the Environment, Edinburgh, Scotland, September 1991; pp. 15–28. [Google Scholar]
- Barrett, C.B. Actions now can curb food systems fallout from COVID-19. Nat. Food 2020, 1, 319–320. [Google Scholar] [CrossRef] [PubMed]
- Mishra, K.; Rampal, J. The COVID-19 pandemic and food insecurity: A viewpoint on India. World Dev. 2020, 135, 105068. [Google Scholar] [CrossRef]
- Laborde, D.; Martin, W.; Swinnen, J.; Vos, R. COVID-19 risks to global food security. Science 2020, 369, 500–502. [Google Scholar] [CrossRef] [PubMed]
- Rizou, M.; Galanakis, I.M.; Aldawoud, T.M.S.; Galanakis, C.M. Safety of foods, food supply chain and environment within the COVID-19 pandemic. Trends Food Sci. Technol. 2020, 102, 293–299. [Google Scholar] [CrossRef]
- Dudek, M.; Śpiewak, R. Effects of the COVID-19 Pandemic on Sustainable Food Systems: Lessons Learned for Public Policies? The Case of Poland. Agriculture 2022, 12, 61. [Google Scholar] [CrossRef]
- Stephens, E.C.; Martin, G.; van Wijk, M.; Timsina, J.; Snow, V. Editorial: Impacts of COVID-19 on agricultural and food systems worldwide and on progress to the sustainable development goals. Agric. Syst. 2020, 183, 102873. [Google Scholar] [CrossRef] [PubMed]
- Farrell, P.; Thow, A.M.; Wate, J.T.; Nonga, N.; Vatucawaqa, P.; Brewer, T.; Sharp, M.K.; Farmery, A.; Trevena, H.; Reeve, E.; et al. COVID-19 and Pacific food system resilience: Opportunities to build a robust response. Food Secur. 2020, 12, 783–791. [Google Scholar] [CrossRef]
- Sanderson Bellamy, A.; Furness, E.; Nicol, P.; Pitt, H.; Taherzadeh, A. Shaping more resilient and just food systems: Lessons from the COVID-19 Pandemic. Ambio 2021, 50, 782–793. [Google Scholar] [CrossRef]
- Bullock, J.M.; Dhanjal-Adams, K.L.; Milne, A.; Oliver, T.H.; Todman, L.C.; Whitmore, A.P.; Pywell, R.F. Resilience and food security: Rethinking an ecological concept. J. Ecol. 2017, 105, 880–884. [Google Scholar] [CrossRef]
- Tschirley, D.; Haggblade, S.; Reardon, T. Africa’s Emerging Food System Transformation; Michigan State University: East Lansing, MI, USA, 2013. [Google Scholar]
- Klassen, S.; Murphy, S. Equity as both a means and an end: Lessons for resilient food systems from COVID-19. World Dev. 2020, 136, 105104. [Google Scholar] [CrossRef]
- Blekking, J.; Tuholske, C.; Evans, T. Adaptive Governance and Market Heterogeneity: An Institutional Analysis of an Urban Food System in Sub-Saharan Africa. Sustainability 2017, 9, 2191. [Google Scholar] [CrossRef]
- Priyadarshini, P.; Abhilash, P.C. Agri-food systems in India: Concerns and policy recommendations for building resilience in post COVID-19 pandemic times. Glob. Food Secur. 2021, 29, 100537. [Google Scholar] [CrossRef]
- Talukder, B.; vanLoon, G.W.; Hipel, K.W.; Orbinski, J. COVID-19’s implications on agri-food systems and human health in Bangladesh. Curr. Res. Environ. Sustain. 2021, 3, 100033. [Google Scholar] [CrossRef]
- Nchanji, E.B. Sustainable Urban Agriculture in Ghana: What Governance System Works? Sustainability 2017, 9, 90. [Google Scholar] [CrossRef]
- Chen, Q.Z.; Knickel, K.; Tesfai, M.; Sumelius, J.; Turinawe, A.; Isoto, R.E.; Medyna, G. A Framework for Assessing Food System Governance in Six Urban and Peri-Urban Regions in Sub-saharan Africa. Front. Sustain. Food Syst. 2021, 5, 763352. [Google Scholar] [CrossRef]
- Arthur, H.; Sanderson, D.; Tranter, P.; Thornton, A. A review of theoretical frameworks of food system governance, and the search for food system sustainability. Agroecol. Sustain. Food Syst. 2022, 46, 1277–1300. [Google Scholar] [CrossRef]
- Fei, S.L.; Ni, J.; Santini, G. Local food systems and COVID-19: An insight from China. Resour. Conserv. Recycl. 2020, 162, 105022. [Google Scholar] [CrossRef] [PubMed]
- Zhan, Y.; Chen, K.Z. Building resilient food system amidst COVID-19: Responses and lessons from China. Agric. Syst. 2021, 190, 103102. [Google Scholar] [CrossRef] [PubMed]
- Campbell, L.K. Getting farming on the agenda: Planning, policymaking, and governance practices of urban agriculture in New York City. Urban For. Urban Green. 2016, 19, 295–305. [Google Scholar] [CrossRef]
- Klimek, M.; Bingen, J.; Freyer, B.; Paxton, R. From Schnitzel to Sustainability: Shifting Values at Vienna’s Urban Farmers Markets. Sustainability 2021, 13, 8327. [Google Scholar] [CrossRef]
- Morrow, O. Community Self-Organizing and the Urban Food Commons in Berlin and New York. Sustainability 2019, 11, 3641. [Google Scholar] [CrossRef]
- Minotti, B.; Cimini, A.; D’Amico, G.; Marino, D.; Mazzocchi, G.; Tarra, S. Food Policy Processes in the City of Rome: A Perspective on Policy Integration and Governance Innovation. Front. Sustain. Food Syst. 2022, 5, 786799. [Google Scholar] [CrossRef]
- Zhong, T.Y.; Si, Z.Z.; Crush, J.; Scott, S.; Huang, X.J. Achieving urban food security through a hybrid public-private food provisioning system: The case of Nanjing, China. Food Secur. 2019, 11, 1071–1086. [Google Scholar] [CrossRef]
- Vieira, L.C.; Serrao-Neumann, S.; Howes, M.; Mackey, B. Unpacking components of sustainable and resilient urban food systems. J. Clean. Prod. 2018, 200, 318–330. [Google Scholar] [CrossRef]
- Olsson, E.G.A.; Kerselaers, E.; Kristensen, L.S.; Primdahl, J.; Rogge, E.; Wastfelt, A. Peri-Urban Food Production and Its Relation to Urban Resilience. Sustainability 2016, 8, 1340. [Google Scholar] [CrossRef]
- Raja, S. Planning and pandemics COVID 19 illuminates why urban planners should have listened to food advocates all along. Agric. Hum. Values 2020, 37, 553–554. [Google Scholar] [CrossRef] [PubMed]
- Balana, B.B.; Ogunniyi, A.; Oyeyemi, M.; Fasoranti, A.; Edeh, H.; Andam, K. COVID-19, food insecurity and dietary diversity of households: Survey evidence from Nigeria. Food Secur. 2023, 15, 219–241. [Google Scholar] [CrossRef] [PubMed]
- Guo, H.D.; Liu, Y.H.; Shi, X.J.; Chen, K.Z. The role of e-commerce in the urban food system under COVID-19: Lessons from China. China Agric. Econ. Rev. 2021, 13, 436–455. [Google Scholar] [CrossRef]
- Hobbs, J.E. Food supply chains during the COVID-19 pandemic. Can. J. Agric. Econ./Rev. Can. D’agroeconomie 2020, 68, 171–176. [Google Scholar] [CrossRef]
- Aday, S.; Aday, M.S. Impact of COVID-19 on the food supply chain. Food Qual. Saf. 2020, 4, 167–180. [Google Scholar] [CrossRef]
- Ellison, B.; McFadden, B.; Rickard, B.J.; Wilson, N.L.W. Examining Food Purchase Behavior and Food Values During the COVID-19 Pandemic. Appl. Econ. Perspect. Policy 2021, 43, 58–72. [Google Scholar] [CrossRef]
- Eftimov, T.; Popovski, G.; Petković, M.; Seljak, B.K.; Kocev, D. COVID-19 pandemic changes the food consumption patterns. Trends Food Sci. Technol. 2020, 104, 268–272. [Google Scholar] [CrossRef]
- Chenarides, L.; Grebitus, C.; Lusk, J.L.; Printezis, I. Food consumption behavior during the COVID-19 pandemic. Agribusiness 2021, 37, 44–81. [Google Scholar] [CrossRef]
- Dannenberg, P.; Fuchs, M.; Riedler, T.; Wiedemann, C. Digital Transition by COVID-19 Pandemic? The German Food Online Retail. Tijdschr. Econ. Soc. Geogr. 2020, 111, 543–560. [Google Scholar] [CrossRef]
- Hirvonen, K.; de Brauw, A.; Abate, G.T. Food Consumption and Food Security during the COVID-19 Pandemic in Addis Ababa. Am. J. Agric. Econ. 2021, 103, 772–789. [Google Scholar] [CrossRef]
- Henchion, M.M.; Regan, A.; Beecher, M.; MackenWalsh, A. Developing ‘Smart’ Dairy Farming Responsive to Farmers and Consumer-Citizens: A Review. Animals 2022, 12, 360. [Google Scholar] [CrossRef]
- Long, N. Development Sociology: Actor Perspectives; Routledge: Oxfordshire, UK, 2003. [Google Scholar]
- Keeley, J.; Scoones, I. Knowledge, power and politics: The environmental policy-making process in Ethiopia. J. Mod. Afr. Stud. 2000, 38, 89–120. [Google Scholar] [CrossRef]
- Hajer, M.; Versteeg, W. A decade of discourse analysis of environmental politics: Achievements, challenges, perspectives. J. Environ. Policy Plan. 2005, 7, 175–184. [Google Scholar] [CrossRef]
- Fischer, F. Reframing Public Policy: Discursive Politics and Deliberative Practices; Oxford University Press: Oxford, UK, 2003; p. xi. [Google Scholar] [CrossRef]
- Fischer, F. Beyond empiricism: Policy analysis as deliberative practice. In Deliberative Policy Analysis; Cambridge University Press: Cambridge, UK, 2003; pp. 209–227. [Google Scholar] [CrossRef]
- Muth, M.K.; Read, Q.D. Effects of COVID-19 Meat and Poultry Plant Closures on the Environment and Food Security. Available online: https://www.rti.org/insights/covid-19-effect-meat-supply-chain (accessed on 3 August 2023).
- McCarthy, R. German Company Closes Plant Following COVID-19 Outbreak. Available online: https://www.meatpoultry.com/articles/23322-german-company-closes-plant-following-covid-19-outbreak (accessed on 3 August 2023).
- Halliday, J. Over 450 COVID-19 Cases at Food Factories in England and Wales. Available online: https://www.irishtimes.com/news/world/uk/over-450-covid-19-cases-at-food-factories-in-england-and-wales-1.4288687 (accessed on 3 August 2023).
- Molteni, M. Why Meatpacking Plants Have Become COVID-19 Hot Spots. Available online: https://www.wired.com/story/why-meatpacking-plants-have-become-covid-19-hot-spots/#:~:text=In%20Iowa%20and%20South%20Dakota%2C%20close%20to%20a,world%2C%20including%20Canada%2C%20Spain%2C%20Ireland%2C%20Brazil%2C%20and%20Australia (accessed on 3 August 2023).
- Hobbs, J.E. The COVID-19 pandemic and meat supply chains. Meat Sci. 2021, 181, 108459. [Google Scholar] [CrossRef] [PubMed]
- ILO. Impact of COVID-19 in the Meat Processing Sector; International Labour Organization: Geneva, Switzerland, 2021. [Google Scholar]
- Han, J.; Zhang, X.; He, S.; Jia, P. Can the coronavirus disease be transmitted from food? A review of evidence, risks, policies and knowledge gaps. Environ. Chem. Lett. 2021, 19, 5–16. [Google Scholar] [CrossRef] [PubMed]
- Yang, L.; Yin, Z.; Gan, J.; Wang, F.J.F. Asymmetric price transmission of hardwood lumber imported by china after imposition of the comprehensive commercial logging ban in all natural forests. Forests 2020, 11, 200. [Google Scholar] [CrossRef]
- Juan, D. Xinfadi Market Suspends Cold-Chain Trade. Available online: http://www.chinadaily.com.cn/a/202011/25/WS5fbe6704a31024ad0ba96759.html (accessed on 3 August 2023).
- Gale, F. China’s Safety Requirements Pose Challenge for Food Exporters; Economic Research Service, USDA: Washington, DC, USA, 2021.
- Zhou, Z.Z.Q. Understanding China’s New Rules on Import and Export Food Safety; Global Law Experts: London, UK, 2022. [Google Scholar]
- Barman, A.; Das, R.; De, P.K. Impact of COVID-19 in food supply chain: Disruptions and recovery strategy. Curr. Res. Behav. Sci. 2021, 2, 100017. [Google Scholar] [CrossRef]
- FAO. Case Study: The COVID-19 Outbreak in Beijing’s Xinfadi Market and Its Impact on the Food Supply Chain; Food and Agriculture Organization: Rome, Italy, 2020. [Google Scholar]
- Zhang, Q.; Tong, Q. The economic impacts of traffic consumption during the COVID-19 pandemic in China: A CGE analysis. Transp. Policy 2021, 114, 330–337. [Google Scholar] [CrossRef]
- Xu, Y.; Li, J.-P.; Chu, C.-C.; Dinca, G. Impact of COVID-19 on transportation and logistics: A case of China. Econ. Res.-Ekon. Istraživanja 2022, 35, 2386–2404. [Google Scholar] [CrossRef]
- Globaltimes. Wuhan Community Officials Removed from Office for Using Garbage Trucks to Deliver Meat to Residents. Global Times, 12 March 2020. Available online: https://www.globaltimes.cn/content/1182356.shtml(accessed on 3 August 2023).
- Swinnen, J.; McDermott, J. COVID-19 and global food security. EuroChoices 2020, 19, 26–33. [Google Scholar] [CrossRef]
- Bakalis, S.; Valdramidis, V.P.; Argyropoulos, D.; Ahrne, L.; Chen, J.; Cullen, P.J.; Cummins, E.; Datta, A.K.; Emmanouilidis, C.; Foster, T.; et al. Perspectives from CO+ RE: How COVID-19 changed our food systems and food security paradigms. Curr. Res. Food Sci. 2020, 3, 166. [Google Scholar] [CrossRef] [PubMed]
- Sharma, H.B.; Vanapalli, K.R.; Cheela, V.S.; Ranjan, V.P.; Jaglan, A.K.; Dubey, B.; Goel, S.; Bhattacharya, J. Challenges, opportunities, and innovations for effective solid waste management during and post COVID-19 pandemic. Resour. Conserv. Recycl. 2020, 162, 105052. [Google Scholar] [CrossRef] [PubMed]
- Niles, M.T.; Wirkkala, K.B.; Belarmino, E.H.; Bertmann, F. Home food procurement impacts food security and diet quality during COVID-19. BMC Public Health 2021, 21, 945. [Google Scholar] [CrossRef]
- FAO. Thinking about the Future of Food Safety: A Foresight Report; Food and Agriculture Organization of the United Nations: Rome, Italy, 2022. [Google Scholar]
- Westervelt, E. During Pandemic, Community Supported Agriculture Sees Membership Spike. In Business; NPR: Washington, DC, USA, 2020. [Google Scholar]
- Shilton, A. Here’s Why CSAs Are Thriving during the Pandemic; The Counter: Scottsdale, AZ, USA, 2020. [Google Scholar]
- OECD. Exploitative Pricing in the Time of COVID-19; OECD: Paris, France, 2020. [Google Scholar]
- Ahmadiara, E. Possibility of faecal-oral transmission of novel coronavirus (SARS-CoV-2) via consumption of contaminated foods of animal origin: A hypothesis. J. Food Qual. Hazards Control 2020, 7, 2–3. [Google Scholar] [CrossRef]
- Bassett, H.R.; Lau, J.; Giordano, C.; Suri, S.K.; Advani, S.; Sharan, S.J.W.D. Preliminary lessons from COVID-19 disruptions of small-scale fishery supply chains. World Dev. 2021, 143, 105473. [Google Scholar] [CrossRef] [PubMed]
- Stoll, J.S.; Harrison, H.L.; De Sousa, E.; Callaway, D.; Collier, M.; Harrell, K.; Jones, B.; Kastlunger, J.; Kramer, E.; Kurian, S.; et al. Alternative seafood networks during COVID-19: Implications for resilience and sustainability. Front. Sustain. Food Syst. 2021, 97, 614368. [Google Scholar] [CrossRef]
- NFGA. Notice of the State Forestry and Grassland Administration on Regulating the Scope of Classification and Management of Fasted Wild Animals; National Forestry and Grassland Administration: Beijing, China, 2020. [Google Scholar]
- OECD. Food Supply Chains and COVID-19: Impacts and Policy Lessons; OECD: Paris, France, 2020. [Google Scholar]
- Saladino, V.; Algeri, D.; Auriemma, V. The Psychological and Social Impact of COVID-19: New Perspectives of Well-Being. Front. Psychol. 2020, 11, 2550. [Google Scholar] [CrossRef] [PubMed]
- Di Crosta, A.; Ceccato, I.; Marchetti, D.; La Malva, P.; Maiella, R.; Cannito, L.; Cipi, M.; Mammarella, N.; Palumbo, R.; Verrocchio, M.C.; et al. Psychological factors and consumer behavior during the COVID-19 pandemic. PLoS ONE 2021, 16, e0256095. [Google Scholar] [CrossRef]
- Pedrosa, A.L.; Bitencourt, L.; Fróes, A.C.F.; Cazumbá, M.L.B.; Campos, R.G.B.; de Brito, S.B.C.S.; Simões e Silva, A.C. Emotional, Behavioral, and Psychological Impact of the COVID-19 Pandemic. Front. Psychol. 2020, 11, 566212. [Google Scholar] [CrossRef]
- Ortman, S.G.; Lobo, J.; Smith, M.E. Cities: Complexity, theory and history. PLoS ONE 2020, 15, e0243621. [Google Scholar] [CrossRef]
- Barron, G.C.; Laryea-Adjei, G.; Vike-Freiberga, V.; Abubakar, I.; Dakkak, H.; Devakumar, D.; Johnsson, A.; Karabey, S.; Labonté, R.; Legido-Quigley, H.; et al. Safeguarding people living in vulnerable conditions in the COVID-19 era through universal health coverage and social protection. Lancet Public Health 2022, 7, e86–e92. [Google Scholar] [CrossRef] [PubMed]
- Reiley, L. Food banks are seeing volunteers disappear and supplies evaporate as coronavirus fears mount. The Washington Post, 16 March 2020. [Google Scholar]
- Jensen, P.D.; Orfila, C. Mapping the production-consumption gap of an urban food system: An empirical case study of food security and resilience. Food Secur. 2021, 13, 551–570. [Google Scholar] [CrossRef] [PubMed]
- Friel, S.; Schram, A.; Townsend, B. The nexus between international trade, food systems, malnutrition and climate change. Nat. Food 2020, 1, 51–58. [Google Scholar] [CrossRef]
- Bisiada, M. Discursive structures and power relations in COVID-19 knowledge production. Humanit. Soc. Sci. Commun. 2021, 8, 248. [Google Scholar] [CrossRef]
- Aubry, C.; Kebir, L. Shortening food supply chains: A means for maintaining agriculture close to urban areas? The case of the French metropolitan area of Paris. Food Policy 2013, 41, 85–93. [Google Scholar] [CrossRef]
- Carey, R.; Krumholz, F.; Duignan, K.; McConell, K.; Browne, J.L.; Burns, C.; Lawrence, M. Integrating Agriculture and Food Policy To Achieve Sustainable Peri-urban Fruit and Vegetable Production in Victoria, Australia. J. Agric. Food Syst. Community Dev. 2011, 1, 181–195. [Google Scholar] [CrossRef]
- Kurita, H.; Yokohari, M.; Bolthouse, J. The potential of intra-regional supply and demand of agricultural products in an urban fringe area: A case study of the Kanto Plain, Japan. Geogr. Tidsskr. Dan. J. Geogr. 2009, 109, 147–159. [Google Scholar] [CrossRef]
- Paül, V.; McKenzie, F.H. Peri-urban farmland conservation and development of alternative food networks: Insights from a case-study area in metropolitan Barcelona (Catalonia, Spain). Land Use Policy 2013, 30, 94–105. [Google Scholar] [CrossRef]


| Date | Department | Title of the Notice | Main Contents (Discourses and Actions) |
|---|---|---|---|
| 21 January 2020 | State Administration for Market Regulation, Ministry of Agriculture and Rural Affairs, State Forestry and Grassland Administration | Urgent notice on strengthening the supervision of wildlife markets and actively doing a good job in epidemic prevention and control | Strengthen the supervision of key places in key links, strengthen the rectification of various types of wildlife business sites such as agricultural (bazaar) markets, supermarkets, and restaurants, strengthen popular science publicity, and advocate healthy diets |
| 30 January 2020 | General Office of the Ministry of Agriculture and Rural Affairs, General Office of the Ministry of Transport, General Office of the Ministry of Public Security | Urgent notice on ensuring the normal circulation of “vegetable basket” products and agricultural production materials | Strictly implement policies such as the “green channel” system and ensure the normal circulation order of “vegetable basket” products and agricultural production materials |
| 4 February 2020 | General Office of the Ministry of Agriculture and Rural Affairs | Urgent notice on maintaining the normal production and marketing order of animal husbandry and ensuring the supply of meat, eggs, and milk markets | Ensure the supply of vegetables, meat, eggs, milk, grain and other daily necessities, implement the “vegetable basket” mayor responsibility system, actively organize the production of vegetables and other side foods, and strengthen material allocation and market supply |
| 13 February 2020 | Ministry of Agriculture and Rural Affairs of the People’s Republic of China Announcement No. 270 | Ministry of Agriculture and Rural Affairs of the People’s Republic of China Announcement No. 270 | Ensure the orderly and smooth implementation of assessment of agricultural product quality and safety testing institutions and product quality supervision inspection and testing institutions of the Ministry of Agriculture and Rural Affairs (hereinafter referred to as “ministerial quality inspection institutions”)’s review and accreditation work: extend the validity period of certificates, suspend on-site assessments, and strengthen online services during the prevention and control of the epidemic |
| 15 February 2020 | General Office of the Ministry of Agriculture and Rural Affairs, General Office of the National Development and Reform Commission, and General Office of the Ministry of Transport | Urgent notice on solving the current practical difficulties and accelerating the resumption of work and production of the aquaculture industry | Accelerate the resumption of work and production of feed enterprises and livestock and poultry slaughtering and processing enterprises, ensure the smooth transportation of materials and products, promote the relief of the current breeding industry, and promote the connection between the production and marketing of livestock and poultry aquatic products |
| 28 February 2020 | State Administration for Market Regulation, Development and Reform Commission, Ministry of Finance, Ministry of Human Resources and Social Security, Ministry of Commerce, People’s Bank of China | Guidance on responding to the impact of the epidemic and increasing support for individual industrial and commercial enterprises | Help individual industrial and commercial enterprises resume work and production in an orderly manner as soon as possible, reduce operating costs, facilitate market entry, and increase service efforts |
| 12 March 2020 | General Office of the Ministry of Agriculture and Rural Affairs | Notice on further optimizing approval services to accelerate the resumption of work and production of agricultural enterprises | Simplify approval procedures, optimize work processes, compress approval time, improve approval efficiency, promote online affairs, innovate service methods, strengthen approval supervision, and safeguard the rights and interests of enterprises |
| 16 April 2020 | Ministry of Agriculture and Rural Affairs | Implementation opinions on accelerating the construction of cold chain facilities for the storage and preservation of agricultural products | Support new agricultural management entities to build cold chain facilities for storage and preservation, and accelerate the solution of the problem of the “first kilometer” of agricultural products leaving the village and entering the city from the source |
| 6 May 2020 | General Office of the Ministry of Agriculture and Rural Affairs | Notice on carrying the pilot work of the “internet+” agricultural products out of the village and into the city | Give play to the role of “internet+” in promoting efficient coordination and industrialized operation of agricultural product production, processing, storage, transportation and sales, establish and improve the supply chain system, operation service system and support guarantee system suitable for the online sales of agricultural products, achieve the smooth connection between the production and marketing, high quality and competitive prices of high-quality characteristic agricultural products, and significantly improve supply capacity and supply efficiency |
| 8 June 2020 | Ministry of Agriculture and Rural Affairs | Notice on further strengthening animal quarantine work | In accordance with the Catalogue of Livestock and Poultry Genetic Resources, clarify the scope of quarantine, standardize animal quarantine work, and actively do a good job in training and publicizing new requirements for animal quarantine |
| 10 June 2020 | General Office of the State Administration for Market Regulation and General Office of the Ministry of Education | Notice on strengthening the prevention and control of foodborne diseases in summer schools | Catering units strictly follow the Food Safety Law and its implementation regulations, as well as the Regulations on School Food Safety and Nutrition and Health Management, strictly implement the relevant regulations on the prevention and control of the coronavirus pandemic, and strictly implement the “Food Service Food Safety Operation Specifications”, etc. |
| Actors | Discourses | Actions | Effects |
|---|---|---|---|
| E-commerce platforms | helping peasants, ensuring “vegetable baskets” security | Group buying, e-commerce, takeaway platforms, and fresh food e-commerce have undertaken the action to balance the demand from the urban consumers and sales-supply from rural producers | Connecting urban and rural food systems, solve the asymmetry between urban and rural production and marketing |
| Logistics companies | helping peasants, Smoothing supply–demand chain | extend logistics channels and improve infrastructure in the supply chain end | Connecting urban and rural logistics networks |
| Short video live-streaming platform | helping peasants | Live streaming to increase publicity of agro-food products and diversify marketing strategies | Solve the asymmetry between urban and rural production and marketing |
| Mainstream media promotion | poverty alleviation, order for COVID-19 heavily hit areas and groups | CCTV cooperates with well-known anchors, TV stations, mainstream media official Weibo accounts and other public platforms to launch “Helping Farmers” sales | Form a positive public opinion of “helping farmers” and live streaming goods |
| Actors | Discourses | Actions | Effects |
|---|---|---|---|
| Consumers: Community residents | Volunteer spirit, love and honor for sustain community food safety and security, help each other | Spontaneously organize group buying, volunteer service to vulnerable groups in the community, and have high acceptance and adaptability to new things and new lifestyles | Help community work and form a strong internal driving force for community governance |
| Food service providers: wholesalers, supermarkets, distributors, retailers, etc. | Ensuring quality, price stability and good services | Work closely with consumers, platforms and communities: establish group buying groups, integrate upstream and downstream resources, innovate sales models, etc. | Rapid and low-cost transformation to ensure supply, stabilize prices, and stabilize the city’s “vegetable basket” |
| Managers: community and neighborhood committee services and administrators | Stand fast and remain at the last line of fighting against the COVID-19, embrace responsibility with passion for community | Grid management and community services, and provision of community procurement services | Implement community grid management and services, and promote community collective action |
Disclaimer/Publisher’s Note: The statements, opinions and data contained in all publications are solely those of the individual author(s) and contributor(s) and not of MDPI and/or the editor(s). MDPI and/or the editor(s) disclaim responsibility for any injury to people or property resulting from any ideas, methods, instructions or products referred to in the content. |
© 2023 by the authors. Licensee MDPI, Basel, Switzerland. This article is an open access article distributed under the terms and conditions of the Creative Commons Attribution (CC BY) license (https://creativecommons.org/licenses/by/4.0/).
Share and Cite
Xue, H.; Zhai, Y.; Su, W.-H.; He, Z. Governance and Actions for Resilient Urban Food Systems in the Era of COVID-19: Lessons and Challenges in China. Agriculture 2023, 13, 1681. https://doi.org/10.3390/agriculture13091681
Xue H, Zhai Y, Su W-H, He Z. Governance and Actions for Resilient Urban Food Systems in the Era of COVID-19: Lessons and Challenges in China. Agriculture. 2023; 13(9):1681. https://doi.org/10.3390/agriculture13091681
Chicago/Turabian StyleXue, Huidan, Yujia Zhai, Wen-Hao Su, and Ziling He. 2023. "Governance and Actions for Resilient Urban Food Systems in the Era of COVID-19: Lessons and Challenges in China" Agriculture 13, no. 9: 1681. https://doi.org/10.3390/agriculture13091681
APA StyleXue, H., Zhai, Y., Su, W.-H., & He, Z. (2023). Governance and Actions for Resilient Urban Food Systems in the Era of COVID-19: Lessons and Challenges in China. Agriculture, 13(9), 1681. https://doi.org/10.3390/agriculture13091681

