Phase I Targeted Combination Trial of Sorafenib and GW5074 in Patients with Advanced Refractory Solid Tumors
Abstract
1. Introduction
2. Material and Methods
2.1. Patient Eligibility
2.2. Study Design
2.3. Pharmacokinetics Assessments
2.4. CTC and Immunofluorescence Staining
2.5. Immunohistochemistry Staining
2.6. Cell Cultures, Drug Test, and Cell Viability
2.7. Pharmacokinetics Study with MG010
2.8. Statistical Analysis
3. Results
3.1. Participant Characteristics, Dose Escalation, and MTD
3.2. Safety Outcomes
3.3. Pharmacokinetic Analysis
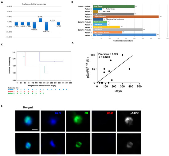
3.4. Efficacy Outcomes
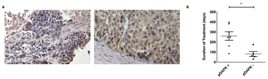
3.5. DAPK Expression in Primary vs. Metastatic Tumor
3.6. Salt Form of GW5074 and the Therapeutic Efficiency
4. Discussion
Supplementary Materials
Author Contributions
Funding
Institutional Review Board Statement
Informed Consent Statement
Acknowledgments
Conflicts of Interest
References
- Holohan, C.; Van Schaeybroeck, S.; Longley, D.B.; Johnston, P.G. Cancer drug resistance: An evolving paradigm. Nat. Rev. Cancer 2013, 13, 714–726. [Google Scholar] [CrossRef] [PubMed]
- Housman, G.; Byler, S.; Heerboth, S.; Lapinska, K.; Longacre, M.; Snyder, N.; Sarkar, S. Drug resistance in cancer: An overview. Cancers 2014, 6, 1769–1792. [Google Scholar] [CrossRef] [PubMed]
- Christoph, F.; Kempkensteffen, C.; Weikert, S.; Kollermann, J.; Krause, H.; Miller, K.; Schostak, M.; Schrader, M. Methylation of tumour suppressor genes APAF-1 and DAPK-1 and in vitro effects of demethylating agents in bladder and kidney cancer. Br. J. Cancer 2006, 95, 1701–1707. [Google Scholar] [CrossRef] [PubMed]
- Liu, Y.; Gao, W.; Siegfried, J.M.; Weissfeld, J.L.; Luketich, J.D.; Keohavong, P. Promoter methylation of RASSF1A and DAPK and mutations of K-ras, p53, and EGFR in lung tumors from smokers and never-smokers. BMC Cancer 2007, 7, 74. [Google Scholar] [CrossRef] [PubMed]
- Niklinska, W.; Naumnik, W.; Sulewska, A.; Kozlowski, M.; Pankiewicz, W.; Milewski, R. Prognostic significance of DAPK and RASSF1A promoter hypermethylation in non-small cell lung cancer (NSCLC). Folia Histochem. Cytobiol. 2009, 47, 275–280. [Google Scholar] [CrossRef] [PubMed]
- Michie, A.M.; McCaig, A.M.; Nakagawa, R.; Vukovic, M. Death-associated protein kinase (DAPK) and signal transduction: Regulation in cancer. FEBS J. 2010, 277, 74–80. [Google Scholar] [CrossRef] [PubMed]
- Guenebeaud, C.; Goldschneider, D.; Castets, M.; Guix, C.; Chazot, G.; Delloye-Bourgeois, C.; Eisenberg-Lerner, A.; Shohat, G.; Zhang, M.; Laudet, V.; et al. The dependence receptor UNC5H2/B triggers apoptosis via PP2A-mediated dephosphorylation of DAP kinase. Mol. Cell 2010, 40, 863–876. [Google Scholar] [CrossRef]
- Widau, R.C.; Jin, Y.; Dixon, S.A.; Wadzinski, B.E.; Gallagher, P.J. Protein phosphatase 2A (PP2A) holoenzymes regulate death-associated protein kinase (DAPK) in ceramide-induced anoikis. J. Biol. Chem. 2010, 285, 13827–13838. [Google Scholar] [CrossRef]
- Tsai, Y.T.; Chuang, M.J.; Tang, S.H.; Wu, S.T.; Chen, Y.C.; Sun, G.H.; Hsiao, P.W.; Huang, S.M.; Lee, H.J.; Yu, C.P.; et al. Novel Cancer Therapeutics with Allosteric Modulation of the Mitochondrial C-Raf-DAPK Complex by Raf Inhibitor Combination Therapy. Cancer Res. 2015, 75, 3568–3582. [Google Scholar] [CrossRef]
- Hatzivassiliou, G.; Song, K.; Yen, I.; Brandhuber, B.J.; Anderson, D.J.; Alvarado, R.; Ludlam, M.J.; Stokoe, D.; Gloor, S.L.; Vigers, G.; et al. RAF inhibitors prime wild-type RAF to activate the MAPK pathway and enhance growth. Nature 2010, 464, 431–435. [Google Scholar] [CrossRef]
- Heidorn, S.J.; Milagre, C.; Whittaker, S.; Nourry, A.; Niculescu-Duvas, I.; Dhomen, N.; Hussain, J.; Reis-Filho, J.S.; Springer, C.J.; Pritchard, C.; et al. Kinase-dead BRAF and oncogenic RAS cooperate to drive tumor progression through CRAF. Cell 2010, 140, 209–221. [Google Scholar] [CrossRef] [PubMed]
- Poulikakos, P.I.; Zhang, C.; Bollag, G.; Shokat, K.M.; Rosen, N. RAF inhibitors transactivate RAF dimers and ERK signalling in cells with wild-type BRAF. Nature 2010, 464, 427–430. [Google Scholar] [CrossRef] [PubMed]
- Solit, D.B.; Rosen, N. Resistance to BRAF inhibition in melanomas. N. Engl. J. Med. 2011, 364, 772–774. [Google Scholar] [CrossRef]
- Christophe, L.T.; Jack, L.; Lillian, L.S. Dose escalation methods in phase I cancer clinical trials. J. Natl. Cancer Inst. 2009, 101, 708–720. [Google Scholar]
- Maj, M.; Kokocha, A.; Bajek, A.; Drewa, T. The effects of adipose-derived stem cells on CD133-expressing bladder cancer cells. J. Cell. Biochem. 2019, 120, 11562–11572. [Google Scholar] [CrossRef]
- Strumberg, D.; Richly, H.; Hilger, R.A.; Schleucher, N.; Korfee, S.; Tewes, M.; Faghih, M.; Brendel, E.; Voliotis, D.; Haase, C.G.; et al. Phase I clinical and pharmacokinetic study of the Novel Raf kinase and vascular endothelial growth factor receptor inhibitor BAY 43-9006 in patients with advanced refractory solid tumors. J. Clin. Oncol. 2005, 23, 965–972. [Google Scholar] [CrossRef]
- Flaherty, K.T.; Lathia, C.; Frye, R.F.; Schuchter, L.; Redlinger, M.; Rosen, M.; O’Dwyer, P.J. Interaction of sorafenib and cytochrome P450 isoenzymes in patients with advanced melanoma: A phase I/II pharmacokinetic interaction study. Cancer Chemother. Pharmacol. 2011, 68, 1111–1118. [Google Scholar] [CrossRef]
- Teo, Y.L.; Ho, H.K.; Chan, A. Metabolism-related pharmacokinetic drug-drug interactions with tyrosine kinase inhibitors: Current understanding, challenges and recommendations. Br. J. Clin. Pharmacol. 2015, 79, 241–253. [Google Scholar] [CrossRef]
- Adjei, A.A. Novel combinations based on epidermal growth factor receptor inhibition. Clin. Cancer Res. 2006, 12, 4446s–4450s. [Google Scholar] [CrossRef][Green Version]
- Dancey, J.E.; Chen, H.X. Strategies for optimizing combinations of molecularly targeted anticancer agents. Nat. Rev. Drug Discov. 2006, 5, 649–659. [Google Scholar] [CrossRef]
- Sosman, J.A.; Puzanov, I.; Atkins, M.B. Opportunities and obstacles to combination targeted therapy in renal cell cancer. Clin. Cancer Res. 2007, 13, 764s–769s. [Google Scholar] [CrossRef] [PubMed]



| Patients (n = 12), n (%) | |
|---|---|
| Age (y) | |
| Median | 56.6 |
| Range | 25–68 |
| Gender | |
| Female | 7 (58.3) |
| Male | 5 (41.7) |
| ECOG performance status | |
| 0 | |
| 1 | |
| 2 | |
| Type of tumor | |
| Hepatocellular cancer | 2 (16.7) |
| Adenocarcinoma of lung | 4 (33.3) |
| Breast cancer | 1 (8.3) |
| Adrenal cortical carcinoma | 1 (8.3) |
| Esophageal cancer | 1 (8.3) |
| Adenocarcinoma of rectum | 1 (8.3) |
| Renal cell carcinoma | 1 (8.3) |
| Right forearm sarcoma | 1 (8.3) |
| Prior treatment | |
| Chemotherapy | 12 (100) |
| Radiotherapy | 2 (16.7) |
| Target therapy | 8 (66.7) |
| Immuno-checkpoint inhibitor therapy | 1 (8.3) |
| Adverse Event | No. (%) | ||
|---|---|---|---|
| Grade 1 | Grade 2 | Grade 3 | |
| Any | 7 (58.3) | 1 (8.3) | 2 (16.7) |
| General symptoms | |||
| Fatigue | 0 | 0 | 0 |
| Weight loss | 3 (25) | 0 | 0 |
| Dizziness | 1 (8.3) | 0 | 0 |
| Hypertension | 1 (8.3) | 1 (8.3) | 0 |
| Insomnia | 1 (8.3) | 0 | 0 |
| Gastrointestinal | |||
| Mucositis | 1 (8.3) | 0 | 0 |
| Abdominal pain | 2 (16.7) | 0 | 0 |
| Nausea | 1 (8.3) | 0 | 0 |
| Vomiting | 2 (16.7) | 0 | 0 |
| Diarrhea | 0 | 0 | 0 |
| Constipation | 0 | 0 | 0 |
| GERD | 1 (8.3) | 0 | 0 |
| Erosive gastritis | 1 (8.3) | 0 | 0 |
| Duodenal ulcer | 1 (8.3) | 0 | 0 |
| Dermatologic | |||
| Rash (desquamation) | 0 | 0 | 0 |
| Rash (acneiform) | 1 (8.3) | 0 | 0 |
| Dry skin | 0 | 0 | 0 |
| Pruritis | 1 (8.3) | 0 | 0 |
| Hand and foot syndrome | 1 (8.3) | 0 | 0 |
| Hyperkeratosis | 2 (16.7) | 0 | 0 |
| Papule | 1 (8.3) | 0 | 0 |
| Eczema | 2 (16.7) | 0 | 0 |
| Hematologic | |||
| Anemia | 0 | 0 | 0 |
| Leukopenia | 1 (8.3) | 0 | 0 |
| Thrombocytopenia | 0 | 0 | 0 |
| Neutropenia | 0 | 0 | 0 |
| Musculoskeletal | |||
| Back pain | 1 (8.3) | 0 | 0 |
| Myalgia | 0 | 0 | 0 |
| Sacroiliitis | 1 (8.3) | 0 | 0 |
| Subcostal pain | 0 | 0 | 1 (8.3) |
| Laboratory test results | |||
| AST increased | 1 (8.3) | 0 | 0 |
| ALT increased | 1 (8.3) | 0 | 0 |
| Hyponatremia | 0 | 0 | 0 |
| Hypokalemia | 0 | 0 | 0 |
| Hyperkalemia | 0 | 0 | 0 |
| Hypertriceridemia | 1 (8.3) | 0 | 0 |
| Others | |||
| Conjunctivitis | 1 (8.3) | 0 | 0 |
| Gynecomastia | 1 (8.3) | 0 | 0 |
| Cough | 2 (16.7) | 0 | 0 |
| Pneumonia | 0 | 0 | 1 (8.3) |
| Acute bronchitis | 1 (8.3) | 0 | 0 |
| Vocal cord paralysis | 1 (8.3) | 0 | 0 |
| Hemorrhoids bleeding | 1 (8.3) | 0 | 0 |
| Dental caries | 1 (8.3) | 0 | 0 |
| Hydrocephalus | 1 (8.3) | 0 | 0 |
| A. Sorafenib Pharmacokinetic Variables While Co-Administered (Mean Values and Range) by Dose Level | ||||
| Cohort 1 | Cohort 2 | Cohort 3 | ||
| Day 28 | Cmax,ss (ng/mL) | 6043.4 ± 2615.4 | 3726.5 ± 1533.7 | 2930.6 ± 1788.1 |
| Tmax,ss (Hr) | 6.0 (2.0–12.0) | 8.0 (2.1–23.5) | 2.0 (1.0–4.1) | |
| AUC0→τ,ss. (h·ng/mL) | 88,597.1 ± 37,755.1 | 51,423.1 ± 17,695.1 | 30,625.3 ± 16,486.7 | |
| B. GW5074 Pharmacokinetic Variables While Co-Administered (Mean Values and Range) by Dose Level | ||||
| Cohort 1 (n = 3) | Cohort 2 (n = 3) | Cohort 3 (n = 3) | ||
| Day 28 | Cmax,ss (ng/mL) | 685.6 ± 335.4 | 786.0 ± 180.0 | 620.0 ± 382.6 |
| Tmax,ss (Hr) | 6.0 (5.0–6.0) | 4.0 (2.1–4.1) | 14.0 (0.0–23.9) | |
| AUC0→τ,ss. (h·ng/mL) | 5639.9 ± 2675.9 | 5553.7 ± 950.2 | 6249.6 ± 2619.6 | |
Publisher’s Note: MDPI stays neutral with regard to jurisdictional claims in published maps and institutional affiliations. |
© 2022 by the authors. Licensee MDPI, Basel, Switzerland. This article is an open access article distributed under the terms and conditions of the Creative Commons Attribution (CC BY) license (https://creativecommons.org/licenses/by/4.0/).
Share and Cite
Kao, C.-C.; Ho, C.-L.; Yang, M.-H.; Tsai, Y.-T.; Liu, S.-Y.; Chang, P.-Y.; Wu, Y.-Y.; Chen, J.-H.; Huang, T.-C.; Yehn, R.-H.; et al. Phase I Targeted Combination Trial of Sorafenib and GW5074 in Patients with Advanced Refractory Solid Tumors. J. Clin. Med. 2022, 11, 2183. https://doi.org/10.3390/jcm11082183
Kao C-C, Ho C-L, Yang M-H, Tsai Y-T, Liu S-Y, Chang P-Y, Wu Y-Y, Chen J-H, Huang T-C, Yehn R-H, et al. Phase I Targeted Combination Trial of Sorafenib and GW5074 in Patients with Advanced Refractory Solid Tumors. Journal of Clinical Medicine. 2022; 11(8):2183. https://doi.org/10.3390/jcm11082183
Chicago/Turabian StyleKao, Chien-Chang, Ching-Liang Ho, Ming-Hsin Yang, Yi-Ta Tsai, Shu-Yu Liu, Ping-Ying Chang, Yi-Ying Wu, Jia-Hong Chen, Tzu-Chuan Huang, Ren-Hua Yehn, and et al. 2022. "Phase I Targeted Combination Trial of Sorafenib and GW5074 in Patients with Advanced Refractory Solid Tumors" Journal of Clinical Medicine 11, no. 8: 2183. https://doi.org/10.3390/jcm11082183
APA StyleKao, C.-C., Ho, C.-L., Yang, M.-H., Tsai, Y.-T., Liu, S.-Y., Chang, P.-Y., Wu, Y.-Y., Chen, J.-H., Huang, T.-C., Yehn, R.-H., Dai, M.-S., Chen, Y.-C., Sun, G.-H., & Cha, T.-L. (2022). Phase I Targeted Combination Trial of Sorafenib and GW5074 in Patients with Advanced Refractory Solid Tumors. Journal of Clinical Medicine, 11(8), 2183. https://doi.org/10.3390/jcm11082183

