Sodium Butyrate Alleviates Free Fatty Acid-Induced Steatosis in Primary Chicken Hepatocytes via Regulating the ROS/GPX4/Ferroptosis Pathway
Abstract
1. Introduction
2. Materials and Methods
2.1. Chemicals and Reagents
2.2. Primary Chicken Hepatocyte Isolation and Culture
2.3. Cell Treatments
2.4. Oil Red Staining
2.5. The Determination of TG, TC, AST, and ALT Content
2.6. Transmission Electron Microscopy (TEM) Analysis
2.7. The Determination of Antioxidant Enzyme Activity
2.8. The Determination of Iron Ion Content
2.9. Real-Time Quantitative PCR (RT-qPCR)
2.10. Western Blotting
2.11. Immunofluorescence Staining
2.12. Statistical Analyses
3. Results
3.1. NaB Alleviated Fatty Degeneration and Liver Injury in Primary Chicken Hepatocytes Induced by FFAs
3.2. NaB Attenuated Mitochondrial Injury by Reducing ROS Levels and Upregulated Antioxidant Defenses in Hepatocytes Induced by FFAs
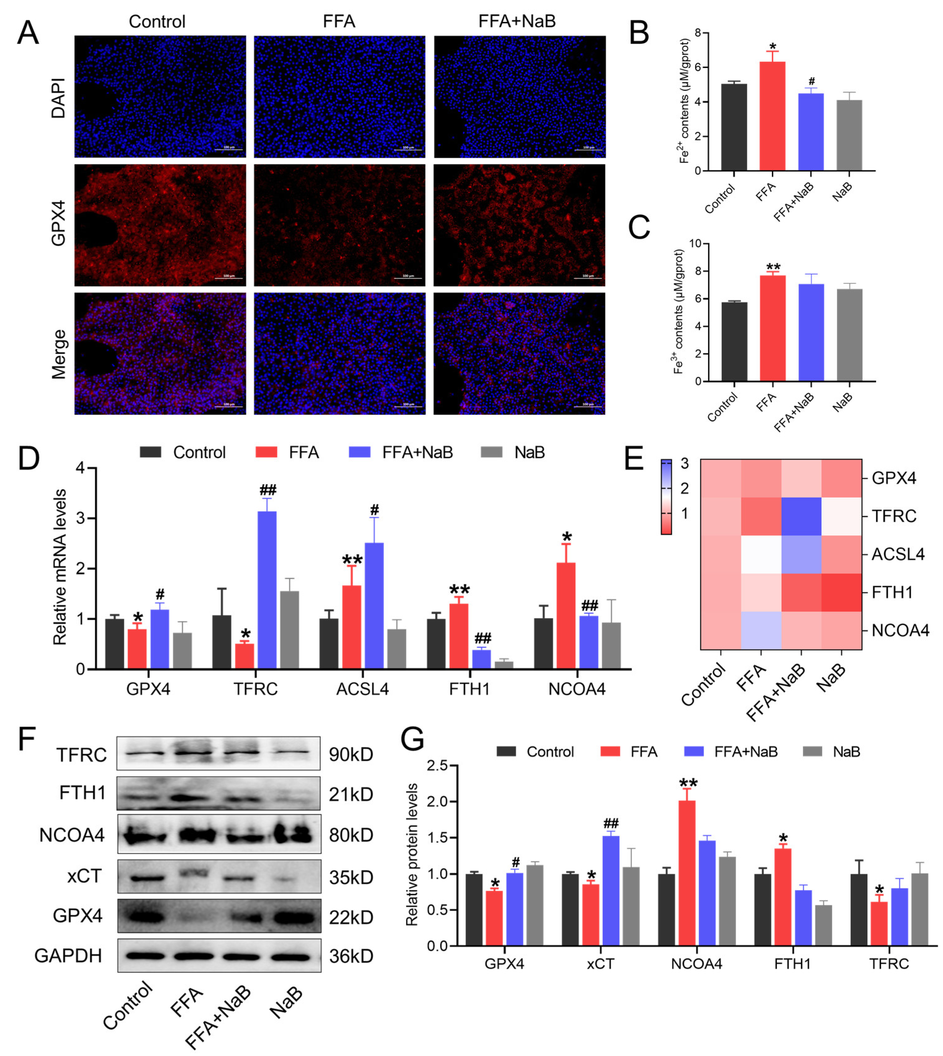
3.3. NaB Upregulates GPX4, Mitigating Iron Accumulation and Disrupting the Signaling Cascade of Ferroptosis in Hepatocytes Induced by FFAs
3.4. The Ferroptosis Agonist RSL3 Abrogated the Ameliorative Impact of NaB on Lipid Accumulation in Hepatocytes Induced by FFAs
3.5. RSL3 Abrogated NaB-Induced Antioxidative Response and GPX4 Expression in FFAs-Stimulated Hepatocytes, Exacerbating GPX4-Dependent Ferroptosis
3.6. The Ferroptosis Inhibitor Fer-1 Enhanced the Protective Effect of NaB in Mitigating FFAs-Induced Hepatic Steatosis
3.7. Fer-1 Enhances the NaB-Mediated Antioxidative Response and GPX4 Expression in FFAs-Induced Hepatocytes to Mitigate GPX4-Mediated Ferroptosis
4. Discussion
5. Conclusions
Author Contributions
Funding
Institutional Review Board Statement
Informed Consent Statement
Data Availability Statement
Acknowledgments
Conflicts of Interest
Abbreviations
References
- Gao, X.; Liu, P.; Wu, C.; Wang, T.; Liu, G.; Cao, H.; Zhang, C.; Hu, G.; Guo, X. Effects of fatty liver hemorrhagic syndrome on the AMP-activated protein kinase signaling pathway in laying hens. Poult. Sci. 2019, 98, 2201–2210. [Google Scholar] [CrossRef] [PubMed]
- Zhu, Y.; Zeng, Q.; Li, F.; Fang, H.; Zhou, Z.; Jiang, T.; Yin, C.; Wei, Q.; Wang, Y.; Ruan, J.; et al. Dysregulated H3K27 acetylation is implicated in fatty liver hemorrhagic syndrome in chickens. Front. Genet. 2020, 11, 574167. [Google Scholar] [CrossRef]
- Meng, J.; Ma, N.; Liu, H.; Liu, J.; Liu, J.; Wang, J.; He, X.; Zhao, X. Untargeted and targeted metabolomics profiling reveals the underlying pathogenesis and abnormal arachidonic acid metabolism in laying hens with fatty liver hemorrhagic syndrome. Poult. Sci. 2021, 100, 101320. [Google Scholar] [CrossRef]
- San, J.; Hu, J.; Pang, H.; Zuo, W.; Su, N.; Guo, Z.; Wu, G.; Yang, J. Taurine protects against the fatty liver hemorrhagic syndrome in laying hens through the regulation of mitochondrial homeostasis. Int. J. Mol. Sci. 2023, 24, 10360. [Google Scholar] [CrossRef] [PubMed]
- Zhuang, Y.; Xing, C.; Cao, H.; Zhang, C.; Luo, J.; Guo, X.; Hu, G. Insulin resistance and metabonomics analysis of fatty liver haemorrhagic syndrome in laying hens induced by a high-energy low-protein diet. Sci. Rep. 2019, 9, 10141. [Google Scholar] [CrossRef]
- Ji, Y.; Gao, Y.; Chen, H.; Yin, Y.; Zhang, W. Indole-3-Acetic Acid Alleviates Nonalcoholic Fatty Liver Disease in Mice via Attenuation of Hepatic Lipogenesis, and Oxidative and Inflammatory Stress. Nutrients 2019, 11, 2062. [Google Scholar] [CrossRef] [PubMed]
- Ma, C.; Han, L.; Zhu, Z.; Heng, P.C.; Pan, G. Mineral metabolism and ferroptosis in non-alcoholic fatty liver diseases. Biochem. Pharmacol. 2022, 205, 115242. [Google Scholar] [CrossRef] [PubMed]
- Chen, J.; Li, X.; Ge, C.; Min, J.; Wang, F. The multifaceted role of ferroptosis in liver disease. Cell Death. Differ. 2022, 29, 467–480. [Google Scholar] [CrossRef]
- Jiang, X.; Stockwell, B.R.; Conrad, M. Ferroptosis: Mechanisms, biology and role in disease. Nat. Rev. Mol. Cell Biol. 2021, 22, 266–282. [Google Scholar] [CrossRef]
- Zhong, C.; Yang, J.; Zhang, Y.; Fan, X.; Fan, Y.; Hua, N.; Li, D.; Jin, S.; Li, Y.; Chen, P.; et al. TRPM2 Mediates Hepatic Ischemia-Reperfusion Injury via Ca2+-Induced Mitochondrial Lipid Peroxidation through Increasing ALOX12 Expression. Research 2023, 6, 0159. [Google Scholar] [CrossRef]
- Cui, S.; Ghai, A.; Deng, Y.; Li, S.; Zhang, R.; Egbulefu, C.; Liang, G.; Achilefu, S.; Ye, J. Identification of hyperoxidized PRDX3 as a ferroptosis marker reveals ferroptotic damage in chronic liver diseases. Mol. Cell 2023, 83, 3931–3939. [Google Scholar] [CrossRef]
- Feng, G.; Byrne, C.D.; Targher, G.; Wang, F.; Zheng, M.H. Ferroptosis and metabolic dysfunction-associated fatty liver disease: Is there a link? Liver Int. 2022, 42, 1496–1502. [Google Scholar] [CrossRef] [PubMed]
- Guan, Q.; Wang, Z.; Hu, K.; Cao, J.; Dong, Y.; Chen, Y. Melatonin ameliorates hepatic ferroptosis in NAFLD by inhibiting ER stress via the MT2/cAMP/PKA/IRE1 signaling pathway. Int. J. Biol. Sci. 2023, 19, 3937–3950. [Google Scholar] [CrossRef] [PubMed]
- Ji, J.; Wu, L.; Wei, J.; Wu, J.; Guo, C. The gut microbiome and ferroptosis in MAFLD. J. Clin. Transl. Hepatol. 2023, 11, 174–187. [Google Scholar] [CrossRef] [PubMed]
- Pedersen, S.S.; Prause, M.; Sorensen, C.; Storling, J.; Moritz, T.; Marino, E.; Billestrup, N. Targeted Delivery of Butyrate Improves Glucose Homeostasis, Reduces Hepatic Lipid Accumulation and Inflammation in db/db Mice. Int. J. Mol. Sci. 2023, 24, 4533. [Google Scholar] [CrossRef] [PubMed]
- Salvi, P.S.; Cowles, R.A. Butyrate and the Intestinal Epithelium: Modulation of Proliferation and Inflammation in Homeostasis and Disease. Cells 2021, 10, 1775. [Google Scholar] [CrossRef] [PubMed]
- Sun, B.; Jia, Y.; Hong, J.; Sun, Q.; Gao, S.; Hu, Y.; Zhao, N.; Zhao, R. Sodium butyrate ameliorates high-fat-diet-induced non-alcoholic fatty liver disease through peroxisome proliferator-activated receptor alpha-mediated activation of beta oxidation and suppression of inflammation. J. Agric. Food. Chem. 2018, 66, 7633–7642. [Google Scholar] [CrossRef]
- Zhao, Z.; Wang, Z.; Zhou, D.; Han, Y.; Ma, F.; Hu, Z.; Xin, F.; Liu, X.; Ren, T.; Zhang, F.; et al. Sodium butyrate supplementation inhibits hepatic steatosis by stimulating liver kinase B1 and insulin-induced gene. Cell. Mol. Gastroenterol. Hepatol. 2021, 12, 857–871. [Google Scholar] [CrossRef]
- Zhao, L.; Liu, S.; Zhang, Z.; Zhang, J.; Jin, X.; Zhang, J.; Jiang, W.; Li, H.; Lin, H. Low and high concentrations of butyrate regulate fat accumulation in chicken adipocytes via different mechanisms. Adipocyte 2020, 9, 120–131. [Google Scholar] [CrossRef]
- Wei, F.; Yang, X.; Zhang, M.; Xu, C.; Hu, Y.; Liu, D. Akkermansia muciniphila Enhances Egg Quality and the Lipid Profile of Egg Yolk by Improving Lipid Metabolism. Front. Microbiol. 2022, 13, 927245. [Google Scholar] [CrossRef]
- Bawish, B.M.; Zahran, M.; Ismael, E.; Kamel, S.; Ahmed, Y.H.; Hamza, D.; Attia, T.; Fahmy, K. Impact of buffered sodium butyrate as a partial or total dietary alternative to lincomycin on performance, IGF-1 and TLR4 genes expression, serum indices, intestinal histomorphometry, Clostridia, and litter hygiene of broiler chickens. Acta Vet. Scand. 2023, 65, 44. [Google Scholar] [CrossRef] [PubMed]
- Cheng, P.; Zeng, W.; Li, L.; Huo, D.; Zeng, L.; Tan, J.; Zhou, J.; Sun, J.; Liu, G.; Li, Y.; et al. PLGA-PNIPAM microspheres loaded with the gastrointestinal nutrient NaB ameliorate cardiac dysfunction by activating Sirt3 in acute myocardial infarction. Adv. Sci. 2016, 3, 1600254. [Google Scholar] [CrossRef] [PubMed]
- Huang, C.; Gao, X.; Shi, Y.; Guo, L.; Zhou, C.; Li, N.; Chen, W.; Yang, F.; Li, G.; Zhuang, Y.; et al. Inhibition of hepatic AMPK pathway contributes to free fatty acids-induced fatty liver disease in laying hen. Metabolites 2022, 12, 825. [Google Scholar] [CrossRef] [PubMed]
- Mun, J.; Kim, S.; Yoon, H.G.; You, Y.; Kim, O.K.; Choi, K.C.; Lee, Y.H.; Lee, J.; Park, J.; Jun, W. Water Extract of Curcuma longa L. Ameliorates Non-Alcoholic Fatty Liver Disease. Nutrients 2019, 11, 2536. [Google Scholar] [CrossRef] [PubMed]
- Cheng, X.; Liang, J.; Wu, D.; Guo, X.; Cao, H.; Zhang, C.; Liu, P.; Hu, R.; Hu, G.; Zhuang, Y. Blunting ROS/TRPML1 pathway protects AFB1-induced porcine intestinal epithelial cells apoptosis by restoring impaired autophagic flux. Ecotoxicol. Environ. Saf. 2023, 257, 114942. [Google Scholar] [CrossRef]
- Pan, Q.; Luo, Y.; Xia, Q.; He, K. Ferroptosis and Liver Fibrosis. Int. J. Med. Sci. 2021, 18, 3361–3366. [Google Scholar] [CrossRef]
- Chen, X.; Li, J.; Kang, R.; Klionsky, D.J.; Tang, D. Ferroptosis: Machinery and regulation. Autophagy 2021, 17, 2054–2081. [Google Scholar] [CrossRef]
- Nogal, A.; Valdes, A.M.; Menni, C. The role of short-chain fatty acids in the interplay between gut microbiota and diet in cardio-metabolic health. Gut Microbes 2021, 13, 1897212. [Google Scholar] [CrossRef]
- Tang, X.; Sun, Y.; Li, Y.; Ma, S.; Zhang, K.; Chen, A.; Lyu, Y.; Yu, R. Sodium butyrate protects against oxidative stress in high-fat-diet-induced obese rats by promoting GSK-3β/Nrf2 signaling pathway and mitochondrial function. J. Food. Biochem. 2022, 46, e14334. [Google Scholar] [CrossRef]
- Guo, W.; Liu, J.; Sun, J.; Gong, Q.; Ma, H.; Kan, X.; Cao, Y.; Wang, J.; Fu, S. Butyrate alleviates oxidative stress by regulating NRF2 nuclear accumulation and H3K9/14 acetylation via GPR109A in bovine mammary epithelial cells and mammary glands. Free Radic. Biol. Med. 2020, 152, 728–742. [Google Scholar] [CrossRef]
- Li, L.; Wang, H.; Nie, X.; Jiang, W.; Zhang, Y. Sodium butyrate ameliorates lipopolysaccharide-induced cow mammary epithelial cells from oxidative stress damage and apoptosis. J. Cell. Biochem. 2019, 120, 2370–2381. [Google Scholar] [CrossRef] [PubMed]
- Zeng, T.; Sun, H.; Huang, M.; Guo, R.; Gu, T.; Cao, Y.; Li, C.; Tian, Y.; Chen, L.; Li, G.; et al. Dietary supplementation of coated sodium butyrate improves growth performance of laying ducks by regulating intestinal health and immunological performance. Front. Immunol. 2023, 14, 1142915. [Google Scholar] [CrossRef] [PubMed]
- Kakehashi, A.; Suzuki, S.; Wanibuchi, H. Recent insights into the biomarkers, molecular targets and mechanisms of non-alcoholic steatohepatitis-driven hepatocarcinogenesis. Cancers 2023, 15, 4566. [Google Scholar] [CrossRef] [PubMed]
- Henagan, T.M.; Stefanska, B.; Fang, Z.; Navard, A.M.; Ye, J.; Lenard, N.R.; Devarshi, P.P. Sodium butyrate epigenetically modulates high-fat diet-induced skeletal muscle mitochondrial adaptation, obesity and insulin resistance through nucleosome positioning. Br. J. Pharmacol. 2015, 172, 2782–2798. [Google Scholar] [CrossRef] [PubMed]
- De-Cara, A.; Saldana, B.; Vazquez, P.; Rey, A.I. Dietary Protected Sodium Butyrate and/or Olive Leaf and Grape-Based By-Product Supplementation Modifies Productive Performance, Antioxidant Status and Meat Quality in Broilers. Antioxidants 2023, 12, 201. [Google Scholar] [CrossRef]
- Zheng, X.; Liang, Y.; Zhang, C. Ferroptosis Regulated by Hypoxia in Cells. Cells 2023, 12, 1050. [Google Scholar] [CrossRef]
- Zhuang, Y.; Wu, H.; Wang, X.; He, J.; He, S.; Yin, Y. Resveratrol attenuates oxidative stress-induced intestinal barrier injury through PI3K/Akt-mediated Nrf2 signaling pathway. Oxid. Med. Cell. Longev. 2019, 2019, 7591840. [Google Scholar] [CrossRef]
- Bersuker, K.; Hendricks, J.; Li, Z.; Magtanong, L.; Ford, B.; Tang, P.; Roberts, M.; Tong, B.; Maimone, T.; Zoncu, R.; et al. The CoQ oxidoreductase FSP1 acts parallel to GPX4 to inhibit ferroptosis. Nature 2019, 575, 688–692. [Google Scholar] [CrossRef]
- Bian, Z.; Sun, X.; Liu, L.; Qin, Y.; Zhang, Q.; Liu, H.; Mao, L.; Sun, S. Sodium butyrate induces CRC cell ferroptosis via the CD44/SLC7A11 pathway and exhibits a synergistic therapeutic effect with erastin. Cancers 2023, 15, 423. [Google Scholar] [CrossRef]
- Dong, B.; Jiang, Y.; Shi, B.; Zhang, Z.; Zhang, Z. Selenomethionine alleviates decabromodiphenyl ether-induced oxidative stress and ferroptosis via the NRF2/GPX4 pathway in the chicken brain. J. Hazard. Mater. 2023, 465, 133307. [Google Scholar] [CrossRef]
- Mao, C.; Liu, X.; Zhang, Y.; Lei, G.; Yan, Y.; Lee, H.; Koppula, P.; Wu, S.; Zhuang, L.; Fang, B.; et al. DHODH-mediated ferroptosis defence is a targetable vulnerability in cancer. Nature 2021, 593, 586–590. [Google Scholar] [CrossRef] [PubMed]
- Zhao, L.; Feng, Y.; Xu, Z.J.; Zhang, N.Y.; Zhang, W.P.; Zuo, G.; Khalil, M.M.; Sun, L.H. Selenium mitigated aflatoxin B1-induced cardiotoxicity with potential regulation of 4 selenoproteins and ferroptosis signaling in chicks. Food. Chem. Toxicol. 2021, 154, 112320. [Google Scholar] [CrossRef] [PubMed]
- Tong, J.; Li, D.; Meng, H.; Sun, D.; Lan, X.; Ni, M.; Ma, J.; Zeng, F.; Sun, S.; Fu, J.; et al. Targeting a novel inducible GPX4 alternative isoform to alleviate ferroptosis and treat metabolic-associated fatty liver disease. Acta. Pharm. Sin. B 2022, 12, 3650–3666. [Google Scholar] [CrossRef]
- Wang, G.; Qin, S.; Chen, L.; Geng, H.; Zheng, Y.; Xia, C.; Yao, J.; Deng, L. Butyrate dictates ferroptosis sensitivity through FFAR2-mTOR signaling. Cell Death. Dis. 2023, 14, 292. [Google Scholar] [CrossRef] [PubMed]
- Miao, S.; Li, Y.; Mu, T.; Wang, X.; Zhao, W.; Li, R.; Dong, X.; Zou, X. Dietary Coated Sodium Butyrate Ameliorates Hepatic Lipid Accumulation and Inflammation via Enhancing Antioxidative Function in Post-Peaking Laying Hens. Metabolites 2023, 13, 650. [Google Scholar] [CrossRef]
- Meyer, F.B.; Marx, C.; Spangel, S.B.; Thierbach, R. Butyrate and Metformin Affect Energy Metabolism Independently of the Metabolic Phenotype in the Tumor Therapy Model. Biomolecules 2021, 11, 1831. [Google Scholar] [CrossRef]
- Chen, C.; Niu, M.; Pan, J.; Du, N.; Liu, S.; Li, H.; He, Q.; Mao, J.; Duan, Y.; Du, Y. Bacteroides, butyric acid and t10,c12-CLA changes in colorectal adenomatous polyp patients. Gut Pathog. 2021, 13, 1. [Google Scholar] [CrossRef]
- Lin, Q.; Guan, S.; Yu, H. Immuno-oncology-microbiome axis of gastrointestinal malignancy. World. J. Gastrointest. Oncol. 2023, 15, 757–775. [Google Scholar] [CrossRef]
- Jiang, J.; Zhang, G.; Zheng, J.; Sun, J.; Ding, S. Targeting mitochondrial ROS-mediated ferroptosis by quercetin alleviates high-fat diet-induced hepatic lipotoxicity. Front. Pharmacol. 2022, 13, 876550. [Google Scholar] [CrossRef]







| Target Genes | Accession Number | Primers (5′-3′) |
|---|---|---|
| GPX4 | NM_001346448.2 | F: CAACGTGGCGTCCAAATGAG R: TCCACTTGATGGCATTCCCC |
| TFRC | NM_205256.2 | F: GGAGACTCCTGATGCTATCGT R: TGGCATTTGCAACCTTCTCAG |
| ACSL4 | XM_040700144.2 | F: CTCAGCCATTTTAGCAGCCG R: CCAGCAGTGGACTCAAGGTA |
| FTH1 | NM_205086.2 | F: TTCCTGCGTCAACAGTGCTT R: CCGGTCAAAATAGTAGGACATGC |
| NCOA4 | NM_001006495.2 | F: CGTACCTTCGCCAGGCTATT R: CACACAGTGTTTTCTGCTGCT |
| β-actin | NM_205518.2 | F: CAGCCAGCCATGGATGATGA R: CATACCAACCATCACACCCTGA |
Disclaimer/Publisher’s Note: The statements, opinions and data contained in all publications are solely those of the individual author(s) and contributor(s) and not of MDPI and/or the editor(s). MDPI and/or the editor(s) disclaim responsibility for any injury to people or property resulting from any ideas, methods, instructions or products referred to in the content. |
© 2024 by the authors. Licensee MDPI, Basel, Switzerland. This article is an open access article distributed under the terms and conditions of the Creative Commons Attribution (CC BY) license (https://creativecommons.org/licenses/by/4.0/).
Share and Cite
Cheng, X.; Hu, Y.; Yu, X.; Chen, J.; Guo, X.; Cao, H.; Hu, G.; Zhuang, Y. Sodium Butyrate Alleviates Free Fatty Acid-Induced Steatosis in Primary Chicken Hepatocytes via Regulating the ROS/GPX4/Ferroptosis Pathway. Antioxidants 2024, 13, 140. https://doi.org/10.3390/antiox13020140
Cheng X, Hu Y, Yu X, Chen J, Guo X, Cao H, Hu G, Zhuang Y. Sodium Butyrate Alleviates Free Fatty Acid-Induced Steatosis in Primary Chicken Hepatocytes via Regulating the ROS/GPX4/Ferroptosis Pathway. Antioxidants. 2024; 13(2):140. https://doi.org/10.3390/antiox13020140
Chicago/Turabian StyleCheng, Xinyi, Yang Hu, Xiaoqing Yu, Jinyan Chen, Xiaoquan Guo, Huabin Cao, Guoliang Hu, and Yu Zhuang. 2024. "Sodium Butyrate Alleviates Free Fatty Acid-Induced Steatosis in Primary Chicken Hepatocytes via Regulating the ROS/GPX4/Ferroptosis Pathway" Antioxidants 13, no. 2: 140. https://doi.org/10.3390/antiox13020140
APA StyleCheng, X., Hu, Y., Yu, X., Chen, J., Guo, X., Cao, H., Hu, G., & Zhuang, Y. (2024). Sodium Butyrate Alleviates Free Fatty Acid-Induced Steatosis in Primary Chicken Hepatocytes via Regulating the ROS/GPX4/Ferroptosis Pathway. Antioxidants, 13(2), 140. https://doi.org/10.3390/antiox13020140

