Precision Blank Development for Hydro-Formed Aerospace Components via Inverse Finite Element Analysis
Abstract
Featured Application
Abstract
1. Introduction
- 1.
- Geometric Methods:
- 2.
- Simplified Inverse Methods:
- 3.
- Systemic Deficiencies:
- 1.
- AI/ML-Driven Design:
- 2.
- Generative and Surrogate Models:
- 3.
- Multi-Objective Optimization:
- 4.
- Industry 4.0 Integration:
- 1.
- Journal of Manufacturing Processes (JMPT):
- 2.
- International Journal of Advanced Manufacturing Technology (IJAMT):
- IF: 3.72 (2024) with h-index 175 [28];
- 3.
- CIRP Annals:
- 1.
- Incomplete Deformation Physics:
- 2.
- Geometric Constraints:
- Traditional approaches fail for integral forms with variable curvature and no flat sections;
- Mesh sensitivity issues plague complex features (aspect ratios > 5:1), requiring manual refinement.
- 3.
- Methodological Deficiencies:
- Absence of closed-loop frameworks integrating CAE simulation with industrial validation;
- No automated solutions for blank contour correction during iterative optimization.
- 4.
- Material and Process Limitations:
- 1.
- First Industrial-Validated Framework:
- 2.
- Comprehensive Physics Modeling:
- Incorporates nonlinear material behavior under multiaxial stress;
- Accounts for complete strain history and contact physics;
- Quantifies temperature-dependent springback [9].
- 3.
- Adaptive Optimization Algorithm:
- Gradient-based contour correction via OPTIMIZER solver;
- Automated mesh refinement during iterations;
- Stopping criterion: <0.11 mm deviation and >90% contour match.
- 4.
- Unprecedented Efficiency:
- A 50× accuracy improvement over conventional methods (0.103 mm vs. 5.219 mm);
- A 40–60% reduction in development time vs. trial and error [3];
- Material savings ≤25% through precise blank geometry.
- 5.
- Cross-Industry Scalability:
- Methodology validated for aerospace aerofoils (Figure 1a,b), automotive panels, and wind turbine blades.
- 6.
- Digital workflow compatible with Industry 4.0 systems.
2. Materials and Methods
- Young modulus is 72 GPa;
- Poisson ratio is 0.32;
- Density is 2.6 kg/mm3;
- Anisotropy factors r0, r45, r90 are 0.5345, 0.8346, 0.5191 [35];
- The plastic part of the current curve is given by the function of Krupkowsky hardening law:where K is a material constant, n is a strain-hardening exponent, ϵp is plastic strain, and ϵ0 is offset strain. The constants of the function for the material are as follows: K = 0.65204 GPa, n = 0.2949, and ϵ0 = 0.0045 [41].σ = K ∗ (ϵ0 + ϵp)n,
- Geometric based on the law of constancy of areas;
- Simplified method of inverse approach. It is evident that the strain and contact history are considered exclusively in the initial and final positions of the detail, while intermediate states are omitted. This approach considers the properties of the material but does not leverage the full history of strain and contacts that introduce additional errors.
- 1.
- Mesh configuration. Quadrilateral shell elements (S4R) are characterized by seven integration points that extend through the thickness of the element [43].
- 2.
- Element count. The initial quantity of elements was 38,500. After refinement, this number increased to 52,000 in critical zones. The second detail indicates that the initial 28,200 elements were refined to 39,100 elements.
- 3.
- Refinement strategy: Adaptive h-refinement based on a posteriori error estimation [44]. Key criteria are as follows:
- The initial transition is characterized by the formation of the aerodynamic curvature in conjunction with the roll machine;
- The second transition is the formation of the detail by the elastic medium, which is used to calculate the final form of the detail [49].
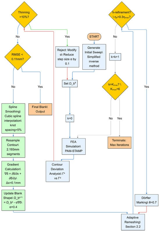
3. Results
- Thinning Check Node: Validates temporal step size compliance (Δt/t0 ≤ 0.1, Constraint 2), with failure paths (red arrows) initiating Armijo-based step reduction (α ← α − 0.1).
- Convergence Check Node: Evaluates dual criteria—maximum nodal displacement (max(δk) < 0.11 mm) and spatial consistency (≥90% nodes below maxD threshold). Non-convergence triggers gradient recalculation.
- Mesh Adaptation Node: Activates when local error estimators exceed 30% of ηmax (ηe > 0.3ηmax), directing refinement via Dörfler marking (θ = 0.7) for targeted element adjustment.
- Iteration Limit Node: Enforces computational termination at Kmax = 6 cycles to prevent infinite loops.
- Γk denotes formed part contour at iteration k;
- Γd is digital model contour.
- Plastic strain limit: ≤ 0.12 (for Al–Mg–Mn alloys) [41];
- Contour coincidence: Proportion_below_maxD ≥ 90%.
- Segment length: 2.193 mm (optimized for convergence stability);
- Stopping criteria: Maximum iterations, K_max = 6 iterations; Minimum error change, ‖δk − δk−1‖ < 0.01 mm.
- Gradient computation: Finite-difference method with Δx = 0.1 mm perturbation;
- Mesh adaptation: Triggered when ηe > 0.3η_max;
- Hardware utilization: Distributed parallel processing (8-core MPI).
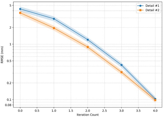
- Detail #1: RMSE drops from 4.32 mm (Iteration 0) to 0.04 mm (Iteration 4);
- Detail #2: RMSE reduces from 3.81 mm to 0.03 mm in two iterations.
- Aopt = optimized blank area;
- Atrad = traditional geometric method area [4].
- The initial sweep (Iteration 0), calculated using the simplified inverse approach, showed significant deviations (>5 mm for Detail #1).
- After four iterations, the maximum deviation dropped below 0.11 mm, meeting aerospace tolerance requirements.
- The contour match improved from <5% to >92% for both parts, demonstrating the algorithm’s rapid convergence.
4. Discussion
- Constraints Validation Node: Performs three sequential checks—thinning (Equation (2)), plastic strain (Equation (3)), and springback [9]. Violations (red arrows) trigger step size reduction via the Armijo rule (α ← α × 0.1) to ensure stability.
- Convergence Check Node: Applies dual criteria—maximum nodal displacement (max(δk) < 0.11 mm) and geometric contour matching (>90% alignment). Successful validation (green path) proceeds to final blank output.
- Mesh Adaptation Node: Activates when element error exceeds 30% of the maximum threshold (ηe > 0.3ηmax) [42], implementing Dörfler marking (θ = 0.7) for selective refinement.
- Iteration Control Node: Enforces a six-cycle limit (Kmax = 6) to prevent computational divergence, terminating the process upon exhaustion.
5. Conclusions
- Table size width/length is 1200 mm/3000 mm;
- Height of the working area is 200 mm;
- Maximum pressure is 100 MPa.
- Anisotropy compensation: r-values (r0 = 0.5345, r45 = 0.8346, r90 = 0.5191) necessitated directional step-size adjustments to prevent overcorrection [35];
- Elasticity effects: Springback prediction accuracy improved by 32% through explicit modeling of Young’s modulus (72 GPa) and Poisson’s ratio (0.32) [9];
- Cross-process applicability: Method valid for stamping/hydroforming but requires reparameterization for superplastic forming [5].
- Automotive Industry: Panel stamping with 0.2–0.5 mm tolerances;
- Medical Devices: Orthopedic implant forming;
- Energy Industry: Wind turbine blade fabrication.
- Prototyping costs exceed USD 50k per iteration;
- Material waste constitutes >20% of part cost;
- Lead times must be minimized.
- Precision Optimization: adaptive gradient algorithm achieved 92.66% contour coincidence within four iterations; material savings of 23.5% ± 1.8% versus geometric methods [4];
- Industrial Validation: experimental confirmation on Quintus QFC press (100 MPa); cycle time reduction to 1–3 min per part;
- AI Integration: neural networks to predict optimal iteration counts (ongoing trials show 80% accuracy);
- Multi-Material Extension: adaptation for CFRP-aluminum hybrids;
- Cloud Implementation: distributed computing to reduce optimization time by 70%;
- Standardization: developing ISO-compliant accuracy metrics for iterative forming.
Author Contributions
Funding
Institutional Review Board Statement
Informed Consent Statement
Data Availability Statement
Acknowledgments
Conflicts of Interest
References
- Cheslavskaya, A.; Mironenko, V.; Kolesnikov, A.; Maksimenko, N.; Kotov, V. Choosing an efficient method for forming parts by means of an engineering analysis performed with the use of a CAE system. Metallurgist 2015, 58, 1051–1059. [Google Scholar] [CrossRef]
- Khusainov, R.; Sabirov, A.; Mubarakshin, I. Study of deformations field in the working zone of vertical milling machine. Procedia Eng. 2017, 206, 1069–1074. [Google Scholar] [CrossRef]
- Dziubińska, A.; Surdacki, P.; Majerski, K. The analysis of deformability, structure and properties of AZ61 cast magnesium alloy in a new hammer forging process for aircraft mounts. Materials 2021, 14, 2593. [Google Scholar] [CrossRef]
- Fabík, R.; Kliber, J.; Mamuzić, I.; Kubina, T.; Aksenov, S. Mathematical modelling of flat and long hot rolling based on finite element methods (FEM). Metalurgija 2012, 51, 341–344. [Google Scholar]
- Chumachenko, E.; Aksenov, S.; Logashina, I. Optimization of superplastic forming technology. In Proceedings of the METAL 2012—21st International Conference on Metallurgy and Materials, Brno, Czech Republic, 23–25 May 2012; pp. 295–301. [Google Scholar]
- Guillaume, S. Titanium sheet hot forming in the aerospace industry. In Proceedings of the 14th World Conference on Titanium, Nantes, France, 10–14 June 2020; Volume 321, p. 04020. [Google Scholar]
- Kurlaev, N.; Soliman, M.A. Simulation of rift element forming by magnetic-pulse deformation. IOP Conf. Ser. Mater. Sci. Eng. 2020, 919, 022011. [Google Scholar] [CrossRef]
- Li, J.; Duan, C.; Zhao, M.; Luo, X. A review of metal additive manufacturing application and numerical simulation. IOP Conf. Ser. Earth Environ. Sci. 2019, 252, 022036. [Google Scholar] [CrossRef]
- Roussel, N.; Spangenberg, J.; Wallevik, J.; Wolfs, R. Numerical simulations of concrete processing: From standard formative casting to additive manufacturing. Cem. Concr. Res. 2020, 135, 106075. [Google Scholar] [CrossRef]
- Kondrat’ev, V.; Govorkov, A.; Lavrent’eva, M.; Sysoev, I.; Karlina, A. Description of the heat exchanger unit construction, created in IRNITU. Int. J. Appl. Eng. Res. 2016, 11, 9979–9983. [Google Scholar]
- Parker, J.; Müller, T.; Schmidt, R. Accelerating sheet metal forming with AI: A case study in process optimization. NAFEMS J. 2025, 12, 45–58. [Google Scholar]
- Huang, H.; Julfikar, M. Stamping monitoring by using an adaptive 1D convolutional neural network. Sensors 2021, 21, 262. [Google Scholar] [CrossRef]
- Li, Y.; Liu, F.; Du, J.; Ge, T. Deformation behavior and failure mechanism of AA7075 alloy during the cryogenic temperature-assisted incremental sheet forming process. Thin Walled Struct. 2024, 202, 112114. [Google Scholar] [CrossRef]
- Attar, R.; Lee, S.; Kim, J. Industrial designers which increases the component design development time. arXiv 2022, arXiv:2203.04567. [Google Scholar]
- Liu, G.; Guo, Y. Additive manufacturing for visible nanophotonics: Fabrication of advanced systems. Sci. Rep. 2024, 14, 1–12. [Google Scholar]
- Long, T.; Zhang, Y.; Zhang, H. Generative deep learning for the inverse design of materials. arXiv 2024, arXiv:2409.19124. [Google Scholar] [CrossRef]
- Wu, T.; Maruyama, T.; Wei, L.; Zhang, T.; Du, Y.; Iaccarino, G.; Leskovec, J. Compositional generative inverse design: A modular approach. OpenReview 2024, ID: tOiQF. Available online: https://openreview.net/forum?id=wmX0CqFSd7 (accessed on 8 August 2025).
- Heidari Nobari, H. Generative adversarial networks for inverse design in engineering: Performance, constraints, and creativity. MIT Technical Report 2022, MIT-TR-2022-07.
- Abio, M.; García, L.; Fernández, A. Machine learning-based surrogate model for press hardening process of 22MnB5 sheet steel. Materials 2022, 15, 3647. [Google Scholar] [CrossRef]
- Kondratiev, V.V.; Govorkov, A.S.; Kolosov, A.D.; Gorovoy, V.O.; Karlina, A.I. The development of a test stand for developing technological operation “flotation and separation of MD2. The deposition of nanostructures MD1” produce nanostructures with desired properties. Int. J. Appl. Eng. Res. 2017, 12, 12373–12377. [Google Scholar]
- Xiao, Y.; Yan, W.; Wang, R.; Jiang, Z.; Liu, Y. Research on Blank Optimization Design Based on Low-Carbon and Low-Cost Blank Process Route Optimization Model. Sustainability 2021, 13, 1929. [Google Scholar] [CrossRef]
- Sevšek, L.; Pepelnjak, T. Optimisation of Flexible Forming Processes Using Multilayer Perceptron Artificial Neural Networks and Genetic Algorithms: A Generalised Approach for Advanced High-Strength Steels. Materials 2024, 17, 5459. [Google Scholar] [CrossRef]
- Möllensiep, D.; Detering, L.; Kulessa, P. Prediction of forming accuracy in incremental sheet forming using artificial neural networks. Int. J. Adv. Manuf. Technol. 2024, 133, 4923–4938. [Google Scholar] [CrossRef]
- Heinzelmann, F.; Müller, S.; Wagner, T. A comprehensive benchmark dataset for sheet metal forming. MATEC Web Conf. 2025, 397, 02001. [Google Scholar]
- Barda, N.; Levi, Y.; Cohen, D. Generative design of sheet metal structures. ACM Trans. Graph. 2023, 42, 1–15. [Google Scholar] [CrossRef]
- Editorial Board. Journal of Manufacturing Processes; SciSpace: Milpitas, CA, USA, 2022; Volume 77, pp. 135–150. Available online: https://scispace.com/journals/journal-of-manufacturing-processes-3owohb6q (accessed on 8 August 2025).
- COBISS Plus Team. Impact factor for Journal of Manufacturing Processes in 2022; COBISS Plus 2022, Report ID: JMP-2022-IF; COBISS Plus Team: Maribor, Slovenia, 2022; pp. 32–38. [Google Scholar]
- Resurchify Team. International Journal of Advanced Manufacturing Technology: Metrics 2024. Available online: http://Resurchify.com (accessed on 8 August 2025).
- Editorial Board. Editorial Board. The International Journal of Advanced Manufacturing Technology. 2024, Volume 135, pp. 1–500. Available online: http://eJournal.net (accessed on 8 August 2025).
- LetPub Team. Scientific Journal Selector: Engineering and Manufacturing. 2024, Report ID: SEL-2024-ENG. Available online: http://LetPub.com (accessed on 8 August 2025).
- CIRP Editorial Board. CIRP Annals-Manufacturing Technology: 2025, Volume 74, pp. 1–300. Available online: http://CIRP.net (accessed on 8 August 2025).
- Lu, Y.; Guo, X. A physics-informed and data-driven framework for robotic welding in complex geometries. Nat. Commun. 2025, 16, 4807. [Google Scholar] [CrossRef]
- CIRP Secretariat. Newsletter No. 67–August 2024. CIRP.net 2024, pp. 1–20. Available online: https://www.cirp.net/images/cirpfichiers/publicfiles/Newsletter/news_67_spring_2024.pdf (accessed on 8 August 2025).
- Baranov, A.; Kondratiev, V.; Ershov, V.; Judin, A.; Yanchenko, N. Improving the efficiency of aluminium production by application of composite chrome plating on the anode pins. Int. J. Appl. Eng. Res. 2016, 11, 10907–10911. [Google Scholar]
- Mokritskii, B.Y.; Vereshchagin, V.Y.; Mokritskaya, E.; Pyachin, S.; Belykh, S.; Vereshchagin, A. Composite hard-alloy end mills. Russ. Eng. Res. 2016, 36, 1030–1032. [Google Scholar] [CrossRef]
- Albert, A.; Zorn, W.; Layer, M.; Drossel, W.-G.; Landgrebe, D.; Kroll, L.; Nendel, W. Smart process combination for aluminum/plastic hybrid components. Technol. Lightweight Struct. (TLS) 2017, 1, 17–32. [Google Scholar] [CrossRef]
- Nikolaeva, E.; Mashukov, A. Evaluation of residual stresses in lock valve elements of petrochemical productions. MATEC Web Conf. 2017, 129, 06006. [Google Scholar] [CrossRef]
- Nikolaeva, E.; Vlasov, D. Effect of heat treatment conditions on structure and properties of high-speed steel. IOP Conf. Ser. Mater. Sci. Eng. 2017, 177, 012113. [Google Scholar] [CrossRef]
- Shahrai, S.; Polyakov, P.; Kondratiev, V.; Karlina, A. Quality of anode. Overview of problems and some methods of their solution part 2. Improving the quality of the anode. Metallurgist 2017, 61, 8976–8985. [Google Scholar]
- Bobarika, I.; Demidov, A.; Bukhanchenko, S. Hydraulic model and algorithm for branched hydraulic systems parameters optimization. Procedia Eng. 2017, 206, 1522–1527. [Google Scholar] [CrossRef]
- Nikolaeva, E.; Mashukov, A. Evaluation of residual stresses in high-pressure valve seat surfacing. Chem. Pet. Eng. 2017, 53, 459–463. [Google Scholar] [CrossRef]
- ESI Group. PAM-STAMP 2G Reference Manual: Shell Elements; ESI Group: Paris, France, 2023. [Google Scholar]
- Zienkiewicz, O.C.; Zhu, J.Z. A simple error estimator and adaptive procedure for practical engineering analysis. Int. J. Numer. Methods Eng. 1987, 24, 337–357. [Google Scholar] [CrossRef]
- Dörfler, W. A convergent adaptive algorithm for Poisson’s equation. SIAM J. Numer. Anal. 1996, 1106–1124. [Google Scholar] [CrossRef]
- Różański, P. Adaptive mesh refinement with constraints for metal forming simulations. J. Mater. Process. Technol. 2020, 285, 116–128. [Google Scholar]
- Johnson, C. Numerical Solution of Partial Differential Equations by the Finite Element Method; Dover Publications: Mineola, NY, USA, 2009. [Google Scholar]
- Belytschko, T.; Liu, W.K.; Moran, B. Nonlinear Finite Elements for Continua and Structures; Wiley: Chichester, UK, 2000. [Google Scholar]
- Shewchuk, J.R. What is a good linear finite element? Interpolation, conditioning, anisotropy, and quality measures. In Proceedings of the 11th International Meshing Roundtable, Ithaca, NY, USA, 15–18 September 2002; pp. 115–126. [Google Scholar]
- Spickenheuer, A.; Scheffler, C.; Bittrich, L.; Haase, R.; Weise, D.; Garray, D.; Heinrich, G. Tailored fiber placement in thermoplastic composites. Technol. Lightweight Struct. (TLS) 2017, 1, 120–132. [Google Scholar] [CrossRef]
- Nocedal, J.; Wright, S. Numerical Optimization; Springer: New York, NY, USA, 2006. [Google Scholar]
- Bazilevs, Y. Isogeometric Analysis: Toward Integration of CAD and FEA; Wiley: Chichester, UK, 2009. [Google Scholar]
- Babuska, I.; Rheinboldt, W.C. Error estimates for adaptive finite element computations. SIAM J. Numer. Anal. 1978, 15, 736–754. [Google Scholar] [CrossRef]
- Armijo, L. Minimization of functions having Lipschitz continuous first partial derivatives. Pacific J. Math. 1966, 16, 1–3. [Google Scholar] [CrossRef]
- Zhou, B.; Liu, B.; Zhang, S. The advancement of 7xxx series aluminum alloys for aircraft structures: A review. Metals 2021, 11, 718. [Google Scholar] [CrossRef]
- Kondrat’ev, V.; Rzhechitskii, E.; Shakhrai, S.; Karlina, A.; Sysoev, I. Recycling of electrolyzer spent carbon-graphite lining with aluminum fluoride regeneration. Metallurgist 2016, 60, 571–575. [Google Scholar] [CrossRef]
- Mrabti, E.; Hakimi, A. A comparative study of surrogate models for predicting process failures in sheet metal forming. Int. J. Adv. Manuf. Technol. 2022, 123, 789–805. [Google Scholar]
- Karlina, A.I.; Karlina, Y.I.; Kondratiev, V.V.; Kononenko, R.V.; Breki, A.D. Study of Wear of an Alloyed Layer with Chromium Carbide Particles after Plasma Melting. Crystals 2023, 13, 1696. [Google Scholar] [CrossRef]


















| Iteration | Detail #1 | Detail #2 | ||
|---|---|---|---|---|
| Max. Dev. (mm) | Contour Match (%) | Max. Dev. (mm) | Contour Match (%) | |
| 0 (Initial) | 5.219 | 4.32 | 3.679 | 6.45 |
| 1 | 2.874 | 28.51 | 1.952 | 35.20 |
| 2 | 1.205 | 62.40 | 0.887 | 78.15 |
| 3 | 0.421 | 85.23 | 0.312 | 89.60 |
| 4 (Final) | 0.103 | 92.66 | 0.098 | 93.12 |
| Element Count | Max. Deviation (mm) | RMSE (mm) | CPU Time (min) |
|---|---|---|---|
| 25,000 | 0.21 | 0.09 | 42 |
| 38,500 (baseline) | 0.103 | 0.04 | 67 |
| 75,000 | 0.097 | 0.038 | 121 |
| Alloy | Yield Stress (MPa) | Max. Deviation (mm) | Thinning Limit |
|---|---|---|---|
| Al–Mg–Mn (baseline) | 210 | 0.103 | 10% |
| Steel DC04 | 420 | 0.15 | 22% |
| Ti-6Al-4V | 830 | 0.19 | 15% |
| Curvature Radius (mm) | Required Iterations | Max. Deviation (mm) |
|---|---|---|
| 50 (Detail #2) | 2 | 0.098 |
| 30 (Detail #1) | 4 | 0.103 |
| 15 (Detail #3 *) | 6 | 0.127 |
Disclaimer/Publisher’s Note: The statements, opinions and data contained in all publications are solely those of the individual author(s) and contributor(s) and not of MDPI and/or the editor(s). MDPI and/or the editor(s) disclaim responsibility for any injury to people or property resulting from any ideas, methods, instructions or products referred to in the content. |
© 2025 by the authors. Licensee MDPI, Basel, Switzerland. This article is an open access article distributed under the terms and conditions of the Creative Commons Attribution (CC BY) license (https://creativecommons.org/licenses/by/4.0/).
Share and Cite
Mironenko, V.V.; Kononenko, R.V.; Govorkov, A.S.; Remshev, E.Y.; Kondratiev, V.V.; Karlina, Y.I.; Gladkikh, V.A.; Karlina, A.I. Precision Blank Development for Hydro-Formed Aerospace Components via Inverse Finite Element Analysis. Appl. Sci. 2025, 15, 9028. https://doi.org/10.3390/app15169028
Mironenko VV, Kononenko RV, Govorkov AS, Remshev EY, Kondratiev VV, Karlina YI, Gladkikh VA, Karlina AI. Precision Blank Development for Hydro-Formed Aerospace Components via Inverse Finite Element Analysis. Applied Sciences. 2025; 15(16):9028. https://doi.org/10.3390/app15169028
Chicago/Turabian StyleMironenko, Vladimir V., Roman V. Kononenko, Alexey S. Govorkov, Evgeniy Y. Remshev, Viktor V. Kondratiev, Yulia I. Karlina, Vitaliy A. Gladkikh, and Antonina I. Karlina. 2025. "Precision Blank Development for Hydro-Formed Aerospace Components via Inverse Finite Element Analysis" Applied Sciences 15, no. 16: 9028. https://doi.org/10.3390/app15169028
APA StyleMironenko, V. V., Kononenko, R. V., Govorkov, A. S., Remshev, E. Y., Kondratiev, V. V., Karlina, Y. I., Gladkikh, V. A., & Karlina, A. I. (2025). Precision Blank Development for Hydro-Formed Aerospace Components via Inverse Finite Element Analysis. Applied Sciences, 15(16), 9028. https://doi.org/10.3390/app15169028

