Abstract
In this paper, the macroscopic and microscopic characteristics of diesel spray with elliptical and circular nozzles were investigated under an ambient density of 65.6 kg/m3 by combining an optical test and numerical simulation method of VOF-Spray One-Way Coupling and Large Eddy Simulation. Two elliptical nozzles with varying aspect ratios (1.25 and 1.5) and a circular nozzle were employed for comparison, with the same cross-sectional area. The results demonstrated that the spray tip penetration (STP) of elliptical nozzles was significantly diminished in comparison to that of the circular nozzle and that STP for the elliptical nozzle with a larger aspect ratio was observed to be smaller, primarily due to the elevated aerodynamic drag and accelerated kinetic energy dissipation. The spray cone angle (SCA) of elliptical nozzles was greater than that of the circular nozzle. The average SCA of the elliptical nozzle with a larger aspect ratio was the greatest in both planes. The spray asymmetry with elliptical nozzles resulted in the instability of the spray boundary, leading to the earlier fragmentation and atomization of the spray and faster radial diffusion. For the same STP, the elliptical nozzle with a larger aspect ratio exhibited the greatest spray area in both planes. Elliptical nozzles are subject to a greater degree of inhomogeneous shear than circular nozzles, which results in an accelerated rate of droplet breakage and a concomitant decrease in Sauter Mean Diameter.
1. Introduction
The goal of future diesel engine development will be a reduction in emissions and an improvement in thermal efficiency. High-quality mixtures are the key to achieving these objectives, as they enable greater energy savings and emission reductions. The quality of oil and gas mixtures is determined by the jet atomization performance of diesel fuel. To enhance this performance, researchers have conducted extensive research and numerous trials. Payri found that the spray tip penetration (STP) at low temperatures was faster than the STP at high temperatures [1]. Lee et al. noted that increasing the injection pressure at low injection pressures resulted in a significant reduction in the maximum droplet diameter, and increasing the injection pressure at high injection pressures resulted in a non-significant reduction in the maximum droplet diameter [2]. Shervani et al. found that as the injection pressure increased, the STP increased, the droplet velocity increased, and the Sauter Mean Diameter (SMD) decreased [3]. Shi et al. found that low temperatures inhibited spray evaporation more significantly for larger orifice diameters [4]. Zhang et al. pointed out that higher spray temperatures and ambient pressures were favorable for jet mixing [5]. Hawi et al. found that injection pressure and ambient density had a considerable impact on spray characteristics, and an increase in injection pressure from 50 Mpa to 150 Mpa resulted in a 33.2% enhancement in the vapor-phase penetration of diesel fuel [6]. Yan et al. found that pressure fluctuations inside the nozzle became more intense as the injection pressure was increased and that higher injection pressures increased the spray cone angle (SCA). For every 20 Mpa increase in injection pressure, the SMD decreased by about 9% [7]. Taskiran investigated the effect of nozzle inlet chamfering angle on diesel spray characteristics, and the results showed that a sharp nozzle inlet produced finer droplets, and STP was smaller [8]. Nikouei et al. found that the spraying velocity of two-hole asymmetric nozzles was slower than that of single-hole nozzles at the beginning of spraying, and the difference between the two spraying velocities was not obvious when the spraying developed stably [9]. Watanabe et al. experimentally investigated 20 types of multiple-hole nozzles with different orifice diameters, orifice lengths, and other parameters, and the orifice diameter had a greater impact on the spray, and other parameters and their interactions had an impact on the spray, but none of them had as much impact as the orifice diameter [10]. Li et al. improved the spray atomization performance of fuel by the ducted fuel injection (DFI) technique of adding a pipe at a certain position of the nozzle outlet [11,12,13].
In recent years, researchers have no longer been confined to cylindrical orifices and have begun to investigate the mechanisms by which different orifice shapes enhance the spray atomization process. Hulkkonen et al. found that the effect of different tapers on STP in the non-evaporating condition was insignificant, but the SCA was smaller for conical nozzles [14]. Payri et al. found that gas-phase penetration was faster for conical nozzles [15]. Hong et al. concluded that the SCA increased with an increase in injection pressure and that it was greater for elliptical than for circular nozzles [16]. Ku et al. found that the liquid jet from elliptical nozzles exhibited an increase in instability at the same injection pressure [17]. Ishak et al. found that circular nozzles had smaller spray widths and smaller SCAs, and STP was shorter for elliptical nozzle shapes than for circular nozzle shapes [18]. Zhang et al.’s study found that cavitation improved the primary atomization and brought about the asymmetric jet structure of elliptical nozzle shapes, the fragmentation ratio tended to decrease with increasing eccentricity, and the SCA also decreased gradually [19]. Sharma et al. showed that diesel sprays with uncircular orifices suffer from axis switching; they also have larger spray areas (Sas) and SCAs compared to circular orifices, and they pointed out that uncircular orifices cause greater instability in the spray, which leads to faster atomization [20]. Yu et al. found that the SCA of elliptical orifices is greater than that of circular orifices, the STP of circular orifices is longer than that of elliptical orifices, and the elliptical orifice spray also suffers from axis switching at high injection pressures [21,22]. Some other studies were also conducted that found that the liquid-phase STP of elliptical orifices is smaller than that of circular orifices under evaporative conditions, and the application of elliptical orifices is favorable for reducing liquid-phase STP, thus avoiding fuel impingement in the combustion chamber of a small engine [23]. A unique dovetail spray structure emitted from an elliptical GDI injector with an aspect ratio of 4 was captured for the first time in a study by Shenghao Y et al. The dovetail-shaped spray appeared only in the main view plane of the elliptical spray [24]. Hekun J et al. found that elliptical nozzles have larger SCAs and air-entrained masses than circular nozzles, elliptical nozzles have reduced partial equivalence ratios and high-concentration regions in cylinders, and air–fuel mixing is more homogeneous [25]. Chen C et al. demonstrated that elliptical nozzle outlets have higher vorticity magnitudes than circular nozzle outlets for all injection conditions and that elliptical nozzles have a wider near-field SCA and long-axis projection area than circular nozzles [26]. F.J. Salvador et al. computationally investigated the differences between shrinkage cross-section elliptical nozzles and constant cross-section elliptical nozzles using Σ-Y modeling under cavitation and non-cavitation conditions, and the study showed that cavitation elliptical nozzles had the potential for enhanced air–fuel mixing [27]. Liu et al. proposed a methodology for examining the discrepancy between the internal flow within the nozzle and the external spray, as well as the interrelationship between atomization. The findings revealed that elliptical nozzles exhibited superior atomization quality compared to their circular counterparts. Furthermore, it was observed that an optimal increase in eccentricity led to enhanced atomization, which was attributed to the promotion of liquid decomposition and the reduction in the STP [28].
The impact of elliptical nozzles on fuel atomization remains a nascent area of investigation, with the majority of existing studies conducted under low ambient density. There is a clear need for further research to elucidate the influence of elliptical nozzles on fuel atomization characteristics under high ambient density. In this study, the effects of elliptical nozzles and circular nozzles on the macroscopic and microscopic characteristics of diesel fuel spray under high ambient density were investigated. The investigation was conducted under non-cavitation conditions, with an injection pressure of 120 Mpa and an ambient density of 65.6 kg/m3. Optical testing techniques and numerical simulation were employed to gain insights into the fuel atomization characteristics of elliptical nozzles under high ambient density.
2. Methods
2.1. Experimental Method
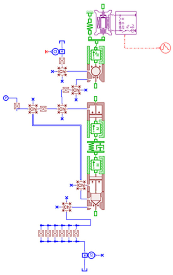
The experimental setup is shown in Figure 1, and the Constant Volume Chamber (CVC) is shown in Figure 2. A high-speed camera was used to capture the spray pattern. The exposure time of the camera is 40 μs. The injector used in the experiment was a circular nozzle with an orifice diameter of 0.3 mm and an orifice length of 1 mm. The fuel injection pressure was 120 Mpa. Nitrogen was used as the ambient gas, with an ambient temperature of 308 K, an ambient pressure of 6 Mpa, and an ambient density of up to 65.6 kg/m3. The initial stage of the experiment involved the evacuation of the vacuum and the introduction of the supply gas into the CVC. The subsequent step was to heat the gas until the internal pressure of the CVC reached the designated experimental conditions. The third stage comprised the oil spraying operation, conducted in conjunction with the optical experiments, and concluded with the final venting operation, which was undertaken after the spray image had been captured. The liquid fuel used in the experiment was diesel fuel, and the physical parameters of the fuel are shown in Table 1.
Figure 1.
Visualization of the spray experiment platform.
Figure 2.
Constant Volume Chamber.
Table 1.
Physical parameters of diesel fuel.
2.2. Simulation Method
In this paper, the CFD simulation software CONVERGE v3.0 was used and the VOF-Spray One-Way Coupling method was used for simulation calculation. The methodology entailed initially simulating the flow within the injector utilizing the VOF approach without accounting for the cavitation impact. Subsequently, the spray characteristics at the spray orifice outlet were ascertained, and these data were then utilized as the spray boundary conditions for the spray simulation calculation within the spray field.
The injector used in the simulation calculation process of this paper was a six-hole nozzle with a hole diameter of 0.3 mm and a hole length of 1 mm, and the geometric model is shown in Figure 3. To simplify the calculation, the 1/6 model was used in the VOF calculation, and the specific structural parameters of the nozzle holes are shown in Table 2. A 4 mm base grid size was used for VOF calculations, with a 3-level scale at the nozzle, and an adaptive mesh refinement (AMR) depending on the velocity gradient and the temperature gradient. The turbulence model adopted was the LES model, and the mesh is shown in Figure 4, with the XZ plane as the long-axis plane of the elliptic orifice, and the YZ plane as the short-axis plane of the elliptic orifice.
Figure 3.
Geometric model of nozzle.
Table 2.
The parameters of different nozzles.
Figure 4.
Mesh of the VOF calculation.
In order to more closely approximate the actual operating conditions of the diesel engine, the boundary conditions for the injector inlet pressure were derived from the one-dimensional simulation model in AMESIM. Figure 5 shows the model, and Figure 6 shows the resulting pressure versus time curve.
Figure 5.
One-dimensional simulation model of injector.
Figure 6.
Inlet pressure curve.
The computational region for the spray calculation was a cylinder with a diameter of 100 mm and a height of 100 mm, and the simulation sub-model used is shown in Table 3.
Table 3.
Selection of sub-models.
In order to select the most suitable base grid size, three base grid sizes of 1.6 mm, 1.8 mm, and 2.0 mm were used for calculation, with STP selected for validation. The boundary conditions were consistent with the experiments and the results are shown in Figure 7. The results showed that the maximum difference between the STP of base grid size 2.0 mm and that of base grid size 1.8 mm was 12.03%, and there was no significant difference between the STP of base grid size 1.8 mm and that of base grid size 1.6 mm, from which it can be seen that further reduction in the base grid size had less effect on the results, so a 1.8 mm base grid size was selected for the calculation. Furthermore, a 3-level scale should be employed for the spray concentration area in the vicinity of the nozzle axis. The mesh is illustrated in Figure 8.
Figure 7.
Spray tip penetration (STP) of different base grid sizes.
Figure 8.
Mesh of spray calculation.
To verify the reasonableness of the model selection, the simulation value of the STP was compared with the experimental value, and the experimental value of spray tip penetration was obtained from the ensemble average of 6 tests. The results are shown in Figure 9. The average error between the simulation value and the experimental value was 4.24%, which was less than 5%, and it could be concluded that the model selection was reasonable. Simulation calculation working conditions are shown in Table 4.
Figure 9.
STP of experiment and simulation.
Table 4.
Simulation calculation working conditions.
3. Results and Discussion
3.1. Spray Tip Penetration
Figure 10 shows the comparison of STP between circular and elliptical nozzles. According to Figure 10, it can be seen that the STP of elliptical nozzles was substantially reduced compared to that of the circular nozzle, and the difference between elliptical spray nozzles with different aspect ratios was not significant. In the initial phase of the spraying process, the gap in STP was small, and then the gap gradually increased. After the start of injection (ASOI) of 1.2 ms, the STP of elliptical nozzles with aspect ratios of 1.25 and 1.5 decreased by 19.29% and 20.96%, respectively, compared with that of the circular nozzle, and the elliptical nozzle with larger aspect ratio had the smallest STP. Figure 11 and Figure 12 show the axial velocity distributions of circular and elliptical spray nozzles in the XZ plane and YZ plane. The axial velocity of the red part exceeded 200 m/s. It is obvious from the figure that the red part of the circular nozzle was longer than that of the elliptical nozzle, indicating that the spray velocity of the circular nozzle decreased more slowly and was subjected to less aerodynamic drag. The difference in the spray penetration distance of elliptical orifices with aspect ratios of 1.25 and 1.5 was not significant, probably due to the fact that after the spray was ejected from the orifices, they had an elliptical cross-section, and the spray from elliptical orifices tended to make the cross-section more rounded during axial development, resulting in faster diffusion of the spray in the radial direction, which inhibited the axial development of the spray. It also had a correlation with high environmental density. Yu et al. mentioned that the high backpressure can inhibit the instability fluctuation and deformation of the spray [22]; at a high ambient density of 65.6 kg/m3, the spray was more affected by ambient gases, which suppressed the differences between them. Three cross-sections were taken at 0.8 mm, 0.4 mm from the nozzle outlet and at the nozzle outlet. At ASOI of 0.4 ms, the velocity distributions on the three cross-sections are shown in Figure 13. From Figure 13, it can be seen that there was no significant decrease in the velocity of the circular nozzle, while the decrease in the velocity of the elliptical nozzle was more pronounced. Under the condition of the same cross-sectional area and the length of the nozzle, the inner wall surface area of the elliptical orifice nozzle was larger than that of the circular orifice nozzle, and the diesel fuel lost more kinetic energy in the inside of the nozzle, resulting in a reduction in the Initial kinetic energy of the spray. The axial velocity of the elliptical nozzle decreased more rapidly at the centerline of the spray than at the outside of the spray, causing the spray to move radially in the direction of aerodynamic drag, drawing in more gas from the outside of the spray and consuming the kinetic energy of the spray, Increasing the area of contact with the gas, and also being subjected to greater aerodynamic drag, resulting in smaller STP. The axial velocity fields of circular spray were similar in both planes, while the axial velocity fields of elliptical spray differed greatly in both planes, mainly because the curvature of the major axis of elliptical nozzles was smaller, and the spray was subjected to a larger shear force in the direction of the major axis. Due to the uneven distribution of the shear force in the direction of the major and minor axes of the elliptical nozzles, the flow velocity of elliptical spray was different in the direction of the major and minor axes, and thus, it was easier to generate stronger turbulence. The enhanced turbulence led to faster kinetic energy dissipation of the spray, thus reducing the STP.
Figure 10.
STP for circular and elliptical nozzles.
Figure 11.
Axial velocity distribution in the XZ plane for circular and elliptical nozzles.
Figure 12.
Axial velocity distribution in the YZ plane for circular and elliptical nozzles.
Figure 13.
Axial velocity distribution at different positions within three nozzle orifices.
3.2. Spray Cone Angle
Figure 14 shows the SCA of the circular and elliptical nozzles in two planes, the XZ plane and the YZ plane, while Figure 15 shows the average SCA of the circular and elliptical nozzles in two planes, the XZ plane and the YZ plane. At the initial stage of spraying, diesel fuel was just sprayed from the orifice, and the SCA fluctuated widely, gradually reducing to a relatively stable value. With the injection process, the fuel beam gradually began to diffuse radially, so the SCA gradually increased. After the SCA became relatively stable, the SCA of the elliptical nozzle was larger in both planes, compared with the circular nozzle. In the XZ plane, the average SCA of elliptical nozzles with aspect ratios of 1.25 and 1.5 increased by 76.90% and 77.17%, respectively, compared to that of the circular nozzle, and in the YZ plane, the average SCA of elliptical nozzles with aspect ratios of 1.25 and 1.5 increased by 27.04% and 37.43%. The reason may be that the initial cross-section of the spray with elliptical nozzles is asymmetric; to balance the surface tension in different directions, the spray will tend to make the cross-section more rounded during the axial development. The asymmetry of the spray results in the instability of the spray boundary layer, which causes the spray to break up and atomize earlier, resulting in the spray spreading faster in the radial direction. This also results in the contact area between the spray of the elliptical nozzles and the ambient gas being larger than that of the circular nozzle, resulting in the spray of the elliptical nozzles being subjected to greater aerodynamic drag in the spraying process. As a consequence, the STP is reduced, and the SCA becomes larger, which is conducive to the atomization of the spray.
Figure 14.
Spray cone angle (SCA) for circular and elliptical nozzles: (a) SCA in XZ plane; (b) SCA in YZ plane.
Figure 15.
Average SCA of circular and elliptical nozzles in different planes.
Figure 16 shows the pressure distributions of circular and elliptical nozzles in the XZ plane. The low-pressure part was mainly distributed in the spray head and was interspersed with the high-pressure part. Compared with the circular nozzle, elliptical nozzles had more low-pressure parts during spraying, a larger area, and a wider distribution area, and the pressure difference moved the gas into the spray and mixed it with the diesel fuel, which resulted in the sprays of elliptical nozzles winding the gas from the outer part of the spray earlier, giving a better radial development. The high-pressure part of the elliptical nozzle spray was concentrated at the tip of the spray, which inhibited the axial development of the spray. Figure 17 shows the vorticity distributions of circular and elliptical spray nozzles in the XZ plane at ASOI of 1.2 ms. As seen from the figure, the vorticity of the elliptical spray was larger than that of the circular nozzle, while the vorticity field of the circular spray was more uniformly distributed compared to the elliptical nozzles. This indicated that the elliptical spray was subjected to stronger turbulence perturbation than the circular nozzle, which enhanced the interaction between the spray and the ambient gas.
Figure 16.
Pressure distribution in the XZ plane for circular and elliptical nozzles.
Figure 17.
Vorticity distribution in the XZ plane for circular and elliptical nozzles at ASOI of 1.2 ms.
3.3. Spray Area
Figure 18 shows the comparison of SA between circular and elliptical nozzles in XZ and YZ planes. In the XZ plane, the SA of elliptical nozzles exhibited minimal variation from that of the circular nozzle at the beginning and end of spraying. During the majority of the spraying process, elliptical nozzles demonstrated a larger SA than their circular counterparts. Additionally, the average SA of elliptical nozzles with aspect ratios of 1.25 and 1.5 demonstrated an increase compared to the SA of the circular nozzle, reaching 9.39% and 13.05%, respectively. In the YZ plane, the SA of elliptical nozzles was consistently less than that of a circular nozzle. Furthermore, the average SA of elliptical nozzles with aspect ratios of 1.25 and 1.5 decreased by 17.28% and 14.38%, respectively, compared to that of the circular nozzle during the spray development phase. At the end of spraying, the elliptical nozzle with a larger aspect ratio had the largest SA in the XZ plane and was second only to the circular nozzle in the YZ plane. As illustrated in Figure 19, at equivalent STP, compared with circular nozzle, the SA of both elliptical nozzles was greater in the XZ plane. Conversely, in the YZ plane, the SA of the elliptical nozzle with a smaller aspect ratio was smaller, but the SA of the elliptical nozzle with a larger aspect ratio remained larger, compared with the circular nozzle.
Figure 18.
Spray area (SA) for circular and elliptical nozzles: (a) SA in the XZ plane; (b) SA in the YZ plane.

Figure 19.
SA of circular and elliptical nozzles for the same STP: (a) SA in the XZ plane; (b) SA in the YZ plane.
3.4. Sauter Mean Diameter
Figure 20 illustrates the comparison of SMD for circular and elliptical spray patterns. As illustrated in the figure, SMD initially exhibited a pronounced decline, followed by a period of stabilization after spraying from the nozzles. The reason for this was that when diesel fuel was simply sprayed from the nozzle, the droplet diameter was larger. However, as the spray process occurred, the diesel fuel droplets entered a high-speed state, resulting in their rapid fragmentation into smaller droplets. This significantly reduced SMD. When the speed of the diesel fuel droplets was reduced to a certain degree, the droplets underwent fragmentation and polymerization until they reached a dynamic equilibrium. This led to a stabilization of SMD. At ASOI of 1.2ms, the SMD of both the circular nozzle and the elliptical nozzle with a smaller aspect ratio reached about 6.3 μm, and SMD of the elliptical nozzle with a larger aspect ratio reached 6.1 μm. The SMD of elliptical nozzles was stabilized in a shorter period compared to that of the circular nozzle, indicating that the elliptical nozzles had faster spray fragmentation, and SMD of elliptical nozzles with larger aspect ratio was smaller, indicating that their atomized particles were smaller and the atomization effect was better. The underlying cause of this phenomenon could be attributed to the distinct curvature of the major and minor axes of the elliptical nozzle, which subjected the gas–liquid interface of the spray to asymmetric shear forces. The shear effect exerted by the surrounding gas was more pronounced, rendering the spray more susceptible to instability and turbulence. This, in turn, accelerated the fragmentation of droplets, while the instability of liquid surfaces further exacerbated the fragmentation of the liquid-phase core and atomization. Figure 21 illustrates the Weber number of some particles in the spray at ASOI of 0.1ms, with longer arrows indicating larger Weber numbers. From the figure, elliptical nozzles exhibited a higher Weber number during the injection process, a phenomenon that could be attributed to their geometric asymmetry. At elevated Weber numbers, the fluid inertial forces exceeded the surface tension forces, thereby facilitating droplet atomization. An elliptical nozzle with a larger aspect ratio had greater asymmetry, so the spray broke up faster and the particles were smaller.
Figure 20.
Sauter Mean Diameter (SMD) for circular and elliptical nozzles.
Figure 21.
Weber number of particles for three nozzles.
In comparison to a circular nozzle, elliptical nozzles had a more pronounced impact on the spray surfaces, leading to a notable increase in aerodynamic drag during the spraying process. This resulted in a reduction in STP and an elevation in the SCA. This phenomenon enabled the air to be drawn in more effectively, facilitating the contact between fuel and air, and consequently enhancing the mixing of fuel and air.
4. Conclusions
In this paper, the diesel spray characteristics with elliptical and circular nozzles under a high ambient density of 65.6 kg/m3 were investigated by experimental and simulation methods. The present study involved three macroscopic spray parameters, namely spray tip penetration (STP), spray cone angle (SCA), spray area (SA), and one microscopic spray parameter, namely Sauter Mean Diameter (SMD). The main conclusions are as follows:
(1) Compared with the circular nozzle, the STP of the elliptical nozzles decreased dramatically, and the STP of elliptical nozzles with aspect ratios of 1.25 and 1.5 decreased by 19.29% and 20.96%, respectively, and STP for the elliptical nozzle with larger aspect ratio was observed to be smaller. The reasons for this were the fact that the elliptical nozzles had a larger spray surface area, which was subjected to greater aerodynamic drag, and that the elliptical nozzles were more likely to generate stronger turbulence, resulting in faster kinetic energy dissipation.
(2) In the XZ plane, the average SCA of elliptical nozzles with aspect ratios of 1.25 and 1.5 increased by 76.90% and 77.17%, respectively, compared to that of the circular nozzle, and in the YZ plane, the average SCA of elliptical nozzles with aspect ratios of 1.25 and 1.5 increased by 27.04% and 37.43%, and the average SCA of the elliptical nozzle with a larger aspect ratio was the largest in both planes. The reason was that the initial cross-section of the spray with elliptical nozzles was asymmetric, the asymmetry of the spray resulted in the instability of the spray boundary layer, and the surrounding gas volume suction effect was stronger, so the contact area of the elliptical spray and ambient gas was larger than the circular one, and the elliptical spray was subjected to greater aerodynamic drag during spraying, resulting in reduced STP and SCA becoming larger.
(3) In the XZ plane, the SA of elliptical nozzles was larger, and the average SA of elliptical nozzles with aspect ratios of 1.25 and 1.5 increased by 9.39% and 13.05%, respectively, compared to that of the circular nozzle. Additionally, after the spraying process, an elliptical nozzle with a larger aspect ratio exhibited the largest SA. In the YZ plane, the average SA of elliptical nozzles with aspect ratios of 1.25 and 1.5 decreased by 17.28% and 14.38%, respectively, compared to that of the circular nozzle. For the same STP, the elliptical nozzle with a larger aspect ratio exhibited the largest SA in both planes.
(4) In comparison to the circular nozzle, elliptical nozzles demonstrated a more rapid reduction in SMD, suggesting a more expeditious fragmentation of the spray. When the SMD tended to stabilize, the SMD of the circular nozzle and the elliptical nozzle with an aspect ratio of 1.25 both reached about 6.3 μm, and that of the elliptical nozzle with a 1.5 aspect ratio reached 6.1 μm. The reason for this was the asymmetric geometry of elliptical nozzles, which resulted in the spray being subjected to uneven shear force, which made the spray more susceptible to instability and turbulence, causing the droplets to break up faster.
Author Contributions
Conceptualization, T.S. and W.Y.; Data curation, Q.S.; Methodology, Q.S.; Resources, F.L.; Software, L.L. and H.W.; Supervision, T.S.; Validation, L.L. and H.W.; Writing—original draft, Q.S.; Writing—review and editing, R.Z. and F.L. All authors have read and agreed to the published version of the manuscript.
Funding
This work was supported by the Applied Basic Research Programs of Shanxi Province in China (Grant No. 202203021222045).
Institutional Review Board Statement
Not applicable.
Informed Consent Statement
Not applicable.
Data Availability Statement
The data that support the findings of this study are available from both the first author and the corresponding author upon reasonable request. The data are not publicly available because relevant data need to be confidential.
Conflicts of Interest
The authors declare no conflicts of interest.
References
- Payri, R.; Viera, J.P.; Gopalakrishnan, V.; Szymkowicz, P.G. The effect of nozzle geometry over internal flow and spray formation for three different fuels. Fuel 2016, 183, 20–33. [Google Scholar] [CrossRef]
- Lee, S.; Park, S. Experimental study on spray break-up and atomization processes from GDI injector using high injection pressure up to 30 MPa. Int. J. Heat Fluid Flow 2014, 45, 14–22. [Google Scholar] [CrossRef]
- Shervani-Tabar, M.T.; Sheykhvazayefi, M.; Ghorbani, M. Numerical study on the effect of the injection pressure on spray penetration length. Appl. Math. Model. 2013, 37, 7778–7788. [Google Scholar] [CrossRef]
- Shi, Z.; Lee, C.-F.; Wu, H.; Li, H.; Wu, Y.; Zhang, L.; Liu, F. Effect of nozzle diameter on macroscopic spray behavior of heavy-duty diesel engine under cold-start conditions. At. Sprays 2019, 29, 741–762. [Google Scholar] [CrossRef]
- Zhang, J.; Zhang, X.; Wang, T.; Hou, X. A numerical study on jet characteristics under different supercritical conditions for engine applications. Appl. Energy 2019, 252, 113428. [Google Scholar] [CrossRef]
- Hawi, M.; Kosaka, H.; Sato, S.; Nagasawa, T.; Elwardany, A.; Ahmed, M. Effect of injection pressure and ambient density on spray characteristics of diesel and biodiesel surrogate fuels. Fuel 2019, 254, 115674. [Google Scholar] [CrossRef]
- Yan, F.; Du, Y.; Wang, L.; Tang, W.; Zhang, J.; Liu, B.; Liu, C. Effects of injection pressure on cavitation and spray in marine diesel engine. Int. J. Spray Combust. Dyn. 2017, 9, 186–198. [Google Scholar] [CrossRef]
- Taskiran, O.O. Investigation of the effect of nozzle inlet rounding on diesel spray formation and combustion. Fuel 2018, 217, 193–201. [Google Scholar] [CrossRef]
- Nikouei, M.; Sedarsky, D. Effect of asymmetrical orifice inlet geometry on spray kinematics and development. Fuel 2023, 333, 126219. [Google Scholar] [CrossRef]
- Watanabe, N.; Kurimoto, N.; Serizawa, K.; Yoshino, M.; Skeen, S.; Pickett, L.M. Identification of significant design factors for diesel spray combustion control through comprehensive experiments with various multi-hole nozzle internal geometries. Int. J. Engine Res. 2022, 23, 319–333. [Google Scholar] [CrossRef]
- Li, F.; Lee, C.-F.; Wang, Z.; Liu, F.; Lu, G. Optical investigation on impacts of ambient pressure on macroscopic spray characteristics of ducted fuel injection under non-vaporizing conditions. Fuel 2020, 268, 117192. [Google Scholar] [CrossRef]
- Li, F.; Lee, C.-F.; Wang, Z.; Wu, H.; Lu, G. Schlieren investigation on impacts of duct size on macroscopic spray characteristics of ducted fuel injection. Appl. Therm. Eng. 2020, 176, 115440. [Google Scholar] [CrossRef]
- Li, F.; Wang, Z.; Lee, C.-F.; Ma, F.; Yang, W. Visualization and simulation study on impacts of wall roughness on spray characteristics of ducted fuel injection. Appl. Therm. Eng. 2022, 211, 118380. [Google Scholar] [CrossRef]
- Hulkkonen, T.; Sarjovaara, T.; Kaario, O.; Hamalainen, I.; Larmi, M. Experimental study of conical diesel nozzle orifice geometry. At. Sprays 2015, 25, 519–538. [Google Scholar] [CrossRef]
- Payri, R.; Viera, J.P.; Gopalakrishnan, V.; Szymkowicz, P.G. The effect of nozzle geometry over the evaporative spray formation for three different fuels. Fuel 2017, 188, 645–660. [Google Scholar] [CrossRef]
- Hong, J.G.; Ku, K.W.; Kim, S.R.; Lee, C.W. Effect of cavitation in circular nozzle and elliptical nozzles on the spray characteristic. At. Sprays 2010, 20, 877–886. [Google Scholar] [CrossRef]
- Ku, K.W.; Hong, J.G.; Lee, C.-W. Effect of internal flow structure in circular and elliptical nozzles on spray characteristics. At. Sprays 2011, 21, 655–672. [Google Scholar] [CrossRef]
- Ishak, M.; Ismail, F.; Mat, S.C.; Abdullah, M.; Aziz, M.A.; Idroas, M. Numerical Analysis of Nozzle Flow and Spray Characteristics from Different Nozzles Using Diesel and Biofuel Blends. Energies 2019, 12, 281. [Google Scholar] [CrossRef]
- Zhang, L.; Wang, Q.; Guan, W.; Cao, T.; Duan, L.; Pachiannan, T.; He, Z. Large eddy simulations on asymmetrical atomization of the elliptical jet with cavitation. At. Sprays 2019, 29, 177–198. [Google Scholar] [CrossRef]
- Sharma, P.; Fang, T. Spray and atomization of a common rail fuel injector with non-circular orifices. Fuel 2015, 153, 416–430. [Google Scholar] [CrossRef]
- Yu, S.; Yin, B.; Deng, W.; Jia, H.; Ye, Z.; Xu, B.; Xu, H. Experimental study on the spray characteristics discharging from elliptical diesel nozzle at typical diesel engine conditions. Fuel 2018, 221, 28–34. [Google Scholar] [CrossRef]
- Yu, S.; Yin, B.; Deng, W.; Jia, H.; Ye, Z.; Xu, B.; Xu, H. An experimental comparison of the elliptical and circular nozzles spray and mixing characteristics under different injection pressures. Fuel 2019, 236, 1474–1482. [Google Scholar] [CrossRef]
- Yin, B.; Xu, B.; Jia, H.; Yu, S. The Effect of Elliptical Diesel Nozzles on Spray Liquid-Phase Penetration under Evaporative Conditions. Energies 2020, 13, 2234. [Google Scholar] [CrossRef]
- Yu, S.; Yin, B.; Bi, Q.; Chen, C.; Jia, H. Experimental and numerical investigation on inner flow and spray characteristics of elliptical GDI injectors with large aspect ratio. Energy 2021, 224, 120119. [Google Scholar] [CrossRef]
- Jia, H.; Wei, Z.; Yin, B.; Liu, Z. Analysis of elliptical diesel nozzle spray dynamics using a one-way coupled spray model. Int. J. Engine Res. 2023, 24, 755–766. [Google Scholar] [CrossRef]
- Chen, C.; Yu, S.; Yin, B.; Bi, Q.; Jia, H. Investigation of inner flow and near-field spray patterns of the non-circular diesel injector. Sadhana 2022, 47, 1–8. [Google Scholar] [CrossRef]
- Salvador, F.; Pastor, J.; Gomez-Soriano, J.; Martínez-Miracle, E. Performance of elliptical nozzles on the spray dynamics of convergent and constant section nozzles by means of a Σ-Y coupled model. Fuel 2023, 346, 128259. [Google Scholar] [CrossRef]
- Liu, C.; Xi, X.; Xie, R.; Liu, H.; Li, W.; Jia, M.; Gu, H. Numerical study on the effects of eccentric nozzles on spray evolution using a hybrid method. Int. J. Multiph. Flow 2024, 178, 104910. [Google Scholar] [CrossRef]
- Dodd, M.S.; Mohaddes, D.; Ferrante, A.; Ihme, M. Analysis of droplet evaporation in isotropic turbulence through droplet-resolved DNS. Int. J. Heat Mass Transf. 2021, 172, 121157. [Google Scholar] [CrossRef]
- Ricart, L.M.; Reltz, R.D.; Dec, J.E. Comparisons of Diesel Spray Liquid Penetration and Vapor Fuel Distributions With In-Cylinder Optical Measurements. J. Eng. Gas Turbines Power 2000, 122, 588–595. [Google Scholar] [CrossRef]
- Schmidt, D.P.; Rutland, C. A New Droplet Collision Algorithm. J. Comput. Phys. 2000, 164, 62–80. [Google Scholar] [CrossRef]
- Liu, A.B.; Mather, D.; Reitz, R.D. Modeling the Effects of Drop Drag and Breakup on Fuel Sprays. SAE Trans. 1993, 102, 83–95. [Google Scholar]
Disclaimer/Publisher’s Note: The statements, opinions and data contained in all publications are solely those of the individual author(s) and contributor(s) and not of MDPI and/or the editor(s). MDPI and/or the editor(s) disclaim responsibility for any injury to people or property resulting from any ideas, methods, instructions or products referred to in the content. |
© 2024 by the authors. Licensee MDPI, Basel, Switzerland. This article is an open access article distributed under the terms and conditions of the Creative Commons Attribution (CC BY) license (https://creativecommons.org/licenses/by/4.0/).