Abstract
This paper focuses on the testing and evaluation of special anti-chemical protective suits. The testing and evaluation focused on the subjective aspect of the protective suits, which is best perceived by their wearers; however, the subjective aspect only accounts for a certain proportion of the overall evaluation. For this reason, the proposed objective evaluation criteria are also presented in the thesis. Four types of anti-chemical protective suits were selected for testing. In this way, it was possible to compare their design specificities. An older type of civil protection suit and three modern types were selected for evaluation. Multi-criteria decision making and the expert method were used to develop the criteria. Mathematical relationships were used to evaluate the test results. A methodological procedure was developed to integrate the established subjective criteria in order to test. The results of the testing confirmed the construction and design advances of the protective suits over the older type of civil protection suit. At the same time, they pointed out possible shortcomings in the work and execution of the movements of the individual selected protective suits. By evaluating the data obtained, the most suitable protective suit was selected that best met the subjective criteria. However, these results need to be supplemented by an assessment of the objective criteria in the final evaluation. This paper also presents the characteristics of the selected protective suits in terms of technical parameters and objective criteria. The results of the study can further serve as a complementary way of evaluating the quality of protective suits. It is the subjective evaluation that is essential in a comprehensive assessment of the quality of protective suits, as the user himself often perceives the quality of the product differently from the manufacturer.
1. Introduction
The production, storage, use and transport of hazardous substances entail various risks, such as accidents, mainly, with hazardous substance leakage and serious industrial accidents [1]. In the event of a hazardous substance release crisis, it is essential to have an effective, specific crisis management system in place to ensure the protection of people, health, property and the environment [2]. One of the systems that have been created to protect the population is the civil protection system. Specific forces and resources are needed to identify the site of a hazardous substance spill and to clean it up. Such forces are integrated into one rescue system in the Slovak Republic. The integrated rescue system has components and means to cope with various types of emergencies. The components of the integrated rescue system are divided into basic and other [3].
Members of the Fire and Rescue Service are mainly deployed to deal with the consequences of accidents with hazardous substance leaks. In the conditions of specific enterprises, these are members of fire brigades. Measurements and sampling in the event of contamination of the territory are carried out by the civil protection chemical control laboratories. Some other components of the integrated rescue system also perform tasks in an environment contaminated with a hazardous substance. These are civil protection units and other legal and natural persons [3]. For the needs of the effective management of situations with hazardous substance leakage, an anti-gas service has been established on the basis of the instruction of the Presidium of the Fire and Rescue Corps [4]. The members of the anti-gas service mainly carry out identification of the site of a hazardous substance leak, containment, neutralization and decontamination of the area [5].
Situations with hazardous substance spills are high risk and, therefore, it is necessary to protect the members of the various emergency services. Special protective equipment is used for this purpose. This is mainly personal protective equipment, which falls into category III according to Regulation 2016/425 of the European Parliament and of the Council [6]. In terms of civil protection, in turn, we are talking about the means of individual protection, which fall under civil protection material [7]. The means of the individual protection of civil protection units and the means included in the armament of firefighting units are used for the protection of civil protection units and the anti-gas service of the Fire and Rescue Service. This includes, in particular, eye, face and respiratory protective equipment and body protective equipment. Body protection equipment includes, in particular, special protective clothing [7,8].
Nowadays, we know a large variety of protective clothing for the needs of different professions. Regulation (EU) 2016/425 of the European Parliament and of the Council of 9 March 2016 on personal protective equipment, and the repealing of Council Directive 89/686/EEC, divides protective equipment into three risk categories. Protective suits for the needs of emergency services fall into the third category, which contains risks that can cause death or permanent damage to health [6]. Special protective suits for emergency services can be divided according to different characteristics, such as functionality, requirements, environment of use, cut or durability. One of the basic divisions is by the type of protection that protective suits provide. These are protection types 1 to 6, whereby these suits protect variously against the gaseous, liquid and solid particles of hazardous substances. The different types also have subcategories [9,10,11,12]. The protective suits mentioned can also be called insulating protective suits [13]. According to the older technical standard STN 83-2741, insulating suits are further subdivided into radiant heat suits, anti-chemical suits and ABC suits [14]. This standard also specified the division of protective suits according to cut. These were protective suits of cut A, B and C. The difference between cut A and B suits was mainly in the field of application. In addition, the B-type protective suits have a hood for attaching the protective mask. The C-style protective suits are bulky protective suits with an overpressure hood and a breathing apparatus placed under the garment [14]. A similar type of protective suit is the type 1a suit according to technical standard EN 943-1 [9]. A protective suit can also be constructed of two or more parts if accessories such as protective gloves and footwear are taken into account and if the latter are not integrated into the main structure of the protective suit [15,16]. The division can also be based on the definition of the requirements of the individual rescue services. The Fire and Rescue Service divides protective suits into the following categories: protective clothing for protection against chemical agents and biological material, protective clothing against thermal radiation, protective clothing against radioactive fallout, and combined protective clothing [8]. The means of the individual protection of civil protection units distinguish two types of protective clothing: these are special waterproof protective clothing and special gas-tight protective clothing [7].
Thus, a protective suit is a one-piece coverall or two-piece suit that is made of a special, durable material and protects persons from the chemical, physical, toxicological and biological properties of various types of hazardous substances. Special protective equipment and, therefore, protective suits ensure the safety of persons in an environment contaminated by a hazardous substance.
By analyzing the concept of security, we come to its objective and subjective aspects. The real existence of a threat that is independent of the perception of surrounding subjects refers to the objective state of security. The subjective aspect of security is a feeling related to the awareness or non-awareness of a given threat [17]. Thus, subjectivity is an expression of objective reality [18]. Objective and subjective aspects are also important in evaluating the quality of systems, products and services. Regulation (EU) 2016/425 of the European Parliament and of the Council of 9 March 2016 on personal protective equipment, and the repealing of Council Directive 89/686/EEC in the third risk severity category, requires quality control according to ISO standards in addition to the testing of design parameters [19]. A quality management system is an essential component for the conformity assessment of personal protective equipment products [19,20].
Quality can be defined as a set of specific features and characteristics that describe a product or service. It is about ensuring the satisfaction of all entities such as producers or customers and users [21]. Quality is judged by different features, such as functionality, usability, reliability, conformity to requirements, durability, environmental friendliness, safety, design, or subjective quality [22]. The manufacturer and the user themselves may perceive the resulting product quality in different ways [23].
This is why attention must also be paid to the subjective characteristics and subjective perception of the product. In the case of protective clothing, great emphasis must be placed on compliance with technical requirements. Several studies have been devoted to testing the objective aspect of protective clothing [5,24]. Several studies have also addressed the properties describing the rather subjective side of quality and the subjective perception of users. For example, in a study aimed at investigating the effect of insulating protective clothing on the physiological characteristics of test subjects, a significant effect of protective clothing on the workload and performance of its wearers was demonstrated [25]. The study, entitled ‘Protective overalls: evaluation of garment design and fit’, focused on evaluating the effect of the cut of the protective suit. An inappropriate fit can pose a potential risk when performing work activities and, thus, can cause injury or death to the suit wearer. This study also looked at the subjective assessment of five subjects who evaluated the comfort and functionality of the crotch area portion of protective suits [26]. The effects of suits on human performance in terms of time, gross and fine motor skills were addressed by the authors in a study entitled ‘The effects of chemical protective suits on human performance’. Specifically, the effect of a chemical protective suit (type 1/gas-tight-pressure-tight) on the performance of specified activities was tested. The resulting time and accuracy of performing the activity with and without the protective suit were compared. A total of seven subjects participated in the testing, and the results confirmed that type A protective suits have a significant effect on the gross motor skills of the wearers [27,28].
Subjective quality enters into overall quality assessment as a significant factor. In a hazardous environment contaminated with a dangerous substance, it is essential to provide rescuers with maximum protection. When carrying out high-risk activities, protective equipment should provide sufficient comfort [29,30]. Shen et al., in their study, point to the use of the subjective opinions of interveners, but their study focuses primarily on overall feeling after intervention [31]. In another study, the focus is on the physical effects of wearing, which are expressed by the subjective opinions of the test respondents [32]. Son et al. emphasize, in their research, the importance of focusing on protective suits in terms of subjective opinions, and they also suggest possible means for such testing [33].
There are several approaches to assess protective suits based on subjective opinions or based on objective indicators; however, the available literature often lacks a combination of these approaches, or it is more difficult to quantify the exact value and ranking of comparative suits. The aim of this paper is to present a new way of testing protective anti-chemical suits, which will reflect the subjective opinions of their wearers. The results of the subjective opinions will then be combined with objective indicators. It is this combination that is needed if companies or public administrations would like to purchase or replace protective suits.
2. Materials and Methods
For the purpose of testing the chemical protective suits, the division according to technical standards was used. Four types of protective suits were selected In this way, a possible comparison of the different designs and cuts of protective suits was achieved. It was to the style, design and construction of the protective suits, and their shortcomings in this aspect, that the subjective evaluation and testing were directed. That is why different types of protective anti-chemical suits were chosen to ensure the testing of different constructions. The selected suits were the MSA Champion Elite S (type 1a) (E. Richard THIEME GmbH, Großröhrsorf, Germany), Dräger CPS 7800 (type 1b) (Dräger Safety AG & Co. KGaA, Lübeck, Germany), Gumotex Sunit (type 3,4) (GUMOTEX coating s. r. o., Břeclav, Czech Republic) and an older type of civil protection suit, special civil protection protective clothing (SCPPC) (type 2) (Makyta, a. s., Púchov, Slovak Republic) [15,28,29,30]. By selecting the SCPPC, we also achieved the possibility of assessing older protective suits and more modern alternatives and their possible replacement.
At the beginning of this research, several pilot tests were conducted to identify suit deficiencies and the parts that cause problems for respondents. The results of the pilot testing were also considered in the development of the evaluation criteria. Observations made during the pilot testing and their outputs were used in the development of the testing methodology.
The final testing and validation of the methodological procedure and evaluation were carried out by all eight members of the anti-gas service of the fire brigade at the chemical production plant. The company was selected based on its industrial focus and the availability of different types of protective suits. The subjects testing the protective suits participated in the testing on a voluntary basis. The test subjects ranged in age from 29 to 60 years. The average age of the anti-gas service members was 44 years. Each respondent had his or her dress size of a given protective suit available. The average weight of the respondents was 91 kg and the average height was 179.5 cm.
2.1. Characteristics of Selected Protective Suits
This part of the paper describes the basic characteristics of selected protective chemical suits, such as structure, material, construction and protective properties. Figure 1 below shows selected protective clothing. The pictures are for illustrative purposes only.
Figure 1.
Selected protective suits [28,34]. From top left: SCPPC, Gumotex Sunit. From bottom left: Dräger CPS 7800, MSA Champion Elite S.
For the clarity of the characteristics, tables will be described and added. In the following Table 1, Table 2, Table 3 and Table 4, the characteristics of the protective chemical suits are given in the following order: SCPPC, Gumotex Sunit, Dräger CPS 7800, MSA Champion Elite S.
Table 1.
Characteristics of SCPPC protective clothing [14,30].
Table 2.
Characteristics of Gumotex Sunit protective clothing [14,15].
Table 3.
Characteristics of Dräger CPS 7800 protective clothing [14,29].
Table 4.
Characteristics of MSA Champion Elite S protective clothing [14,28].
Table 1 contains characteristics about the SCPPC protective chemical suit, such as classification, material, suit cut, design features and protective properties. As this is a relatively old protective suit, it is not appropriate to determine the levels of its protective properties according to current technical standards. Table 2 below shows the characteristics of the Gumotex Sunit protective suit.
The Gumotex Sunit protective clothing has a relatively simpler construction compared to the SCPPC, as evidenced by its fewer structural components; however, in terms of protective properties, it does not protect the wearer against radioactive substances, gaseous agents and warfare agents. Table 3 below describes the characteristics of the Dräger CPS 7800 protective clothing.
The Dräger CPS 7800 protective garment resembles the SCPPC garment in design; however, it is a more modern version of the design. The Dräger CPS 7800 can be used with a breathing apparatus and, thanks to the face mask, also with a full face mask. It provides protection against radioactive particles, biohazardous substances, warfare agents and a wide range of chemical liquids and gases. Table 4 below describes the characteristics of the MSA Champion Elite S protective clothing.
The MSA Champion Elite S protective anti-chemical suit is a type 1a garment. Due to the cut and construction of the protective garment, it ensures complete isolation of the person with respect to the surroundings; however, it does not provide protection to the same extent as, for example, the Dräger CPS 7800 protective suit, which is also type 1. The MSA Champion Elite S is the only overpressure garment among the selected garments.
2.2. Subjective Assessment Criteria
The criteria for assessing the subjective aspects of protective suits are based on legal documents, which lay down the requirements for personal protective equipment, and also on the technical standard EN 13921 [40], “Personal protective equipment; Ergonomic principles” [40,41,42]. The results of the pilot testing and the recommendations of the experts in chemical protective suits who use them in practice were also taken into account. The selection of the experts was based on their long experience with protective suits. They gained many years of experience directly as members of the anti-gas service. Some of them are currently serving as commanders and are responsible for the selection and procurement of protective equipment for their units. Some of them are in civil protection units and are also professionally involved in protective equipment. The principles of the Delphi method [43] have also been used to make expert suggestions and reach consensus.
The ranking method was used to determine the weights of the outcome criteria. The ranking of each criterion was compiled by members of anti-gas units and members of civil protection units who themselves use protective suits in real intervention or in simulated exercises.
The criteria were ranked in order of importance, with number 1 being the most important and number 6 being the least important criterion. The resulting weight of the i-th criterion by the j-th expert was calculated according to the following relationship:
The resulting weight of each criterion was calculated according to the relationship:
- vij = weight of the i-th criterion according to the j-th expert
- aij = number assigned by the j-th expert to the i-th criterion
- p = number of criteria
- vi = resulting weight of the criterion
- q = number of experts
A questionnaire was created for testing and data recording purposes. The questionnaire can be found in Appendix A. The test subjects rated the criteria on a point scale, which was assigned a score when calculating the final values. This numerical rating is shown in Table 5 below.
Table 5.
Scoring of questionnaire responses.
The subjective criteria for evaluating protective suits and their weights are shown in Table 6 below.
Table 6.
Subjective criteria for the evaluation of protective suits.
Wearers of special protective suits mentioned comfort during a real intervention or simulated exercise as the most important criterion. In a stressful and high-risk situation, it is important that the protective equipment does not restrict them in their work. They identified their subjective feeling of safety with respect to a particular protective suit as the second most important criterion; however, this criterion requires knowledge of the protective properties and uses of protective suits.
2.3. Methodological Testing Procedure
The development of the methodological procedure was preceded by pilot testing, which helped to identify problems with the testing of protective suits. At the same time, individual subjective evaluation criteria were implemented in the methodological procedure. The questionnaire for recording and evaluating the criteria also serves as a guide for the individual steps of testing. The questionnaire also lists the counts and measurements when performing each movement. For squatting, 10 repetitions were performed; for stair walking, it was one floor up and one floor down. For kneeling on one knee, five repetitions were performed on each leg, and walking lunges were performed for approximately 5 m. However, these rates are adaptable and depend on the specific conditions. It is important that each person testing the protective suit performs the same movement in the same range and number.
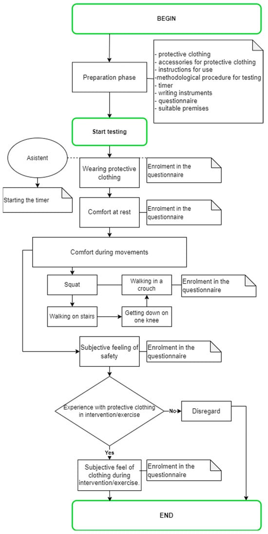
The following materials are required for successful testing: protective clothing, protective clothing accessories, instructions for using and donning the protective clothing, a methodical testing procedure, a timer, writing utensils, and a questionnaire. The testing procedure is shown in Figure 2 below.
Figure 2.
Methodological testing procedure.
2.4. Method of Assessment
The evaluation of the protective suits from a subjective point of view, according to their users, is based on recorded values on the scoring scale in the questionnaire. The individual suits are then scored according to Table 5. The suit with the highest score for each criterion shall be awarded first place and this shall be entered in the table. For the criterion of time taken to dress, the suit with the lowest time will be awarded first place. The resulting ranking is then transformed according to the following relationship:
- H = resulting value
- n = number of variants
- pij = ranking of the i-th variant according to the j-th criterion
The final score (weighted sum) of each protective clothing is obtained using the following relation:
- Sv = final variant score
- hi = value of the variant according to the i-th criterion
- vi = weight of the i-th criterion
The final result for one garment is obtained by dividing its final score by the sum of the final scores of all garments. In this way, we convert the final result into percentages, which is more convenient for interpretation. The protective garment with the highest score (percentage) is the most compliant, according to the subjective evaluation of the respondents.
3. Results and Discussion
The results presented in this section of the paper are from the final testing, which was conducted in collaboration with the racing fire department. Since this was the testing of protective chemical suits based on the subjective opinions of the respondents, it was not necessary to obtain Institutional Review Board (IRB) approval. It was a routine opinion survey. All members participated voluntarily during the training exercises.
The results of testing the selected protective suits according to subjective criteria are shown in the following Table 7 and Figure 2, Figure 3, Figure 4 and Figure 5. From the final testing, in the conditions of the racing fire service, the criterion of comfort during a real intervention or simulated exercise had to be eliminated as the anti-gas service had no experience with Gumotex Sunit protective suits and SCPPC in a real intervention, and it was not possible to carry out a simulated exercise in the required time. The SCPPC suits were loaned to the unit. The Gumotex Sunit suits were newly procured at the time of testing.
Table 7.
Time requirement for donning protective clothing.
Figure 3.
Graphical representation of dressing difficulty results.
Figure 4.
Graphical representation of the results of the initial comfort assessment.
Figure 5.
Graphical representation of comfort results during movements.
Based on the results from Table 7, we can see that the Gumotex Sunit protective clothing achieved the fastest average donning time. Several factors could have influenced this result. The Gumotex Sunit protective suit is a two-piece suit compared to other suits, and only gloves and a protective mask with a filter need to be put on when intervening [15]; however, it was the gloves that caused problems when putting them on. Respondents had difficulty fitting them correctly on the integrated cuff. This protective clothing is suitable for putting on without assistance. The second fastest time was achieved by the protective suit MSA Champion Elite S. This suit has a universal size, and there is no need to put on additional accessories after putting it on. The garment fastens with a zipper on the outside and, therefore, an assistant is required; however, it is necessary for the person to put on a breathing apparatus before putting on the protective garment. The worst performer among the protective clothing tested was the SCPPC. The average time to put on this protective clothing was almost 3 min. Three out of eight respondents had a time above 3 min. Observation showed that it takes a lot of time to properly fasten all the cuffs and roll up the entry hole. The interesting indicator in this case is the standard deviation. For each suit it was calculated as:
where N is the number of measurements of the corresponding suit and the index i then distinguishes the individual measurements corresponding to a particular suit. The time recorded is rounded to whole seconds. It can be assumed that suits with a lower standard deviation will have a more predictable overall donning time, which is a desirable state in the case of emergency responders. Figure 3 below shows the results of the dressing difficulty criterion for each protective suit.
According to Figure 3, the MSA Champion Elite S and Gumotex Sunit achieved the best results. The Gumotex Sunit had the highest number of positive responses. Half of the respondents said that putting on SPCPP was quite difficult. In the criterion of difficulty of donning, the Dräger CPS 7800 protective clothing was the worst after adding up the scores.
From the results in Figure 4, it is clear that almost all respondents were “not satisfied” or “rather not satisfied” with the SPCPP. The Dräger CPS 7800 protective clothing achieved a variety of responses. The majority of respondents indicated a neutral attitude. Respondents considered the MSA Champion Elite S to be the most comfortable protective clothing. When converted to points, it scored 5.5 points. The second highest rated garment was the Gumotex Sunit garment with 5 points. The SPCPP garment scored only 2 points. Figure 5 below shows the results from testing individual movements.
Based on the results shown in Figure 5, the Gumotex Sunit suit scored highest overall for comfort in movement. The highest scores were achieved for the movements walking up stairs and walking in a crouch. The Dräger CPS 7800 protective garment scored only 0.25 points lower than the Gumotex Sunit. The highest scores were achieved in the movements squatting and kneeling on one knee. The lowest score was achieved by the SPCPP, which had the lowest scores for all movements. Figure 6 below shows the results for the subjective safety criterion with respect to a particular protective chemical suit.
Figure 6.
Graphical representation of respondents’ answers to the subjective feeling of safety with regard to protective clothing.
During the testing, respondents expressed their feeling or opinion about the safety of the protective clothing. The results from this criterion can be used to ask whether the respondent would choose the protective clothing if given the opportunity. It can be seen from the results that the MSA Champion Elite S is perceived as the safest protective clothing by the respondents. Seven out of eight respondents gave the answer “excellent” and “above average”. In second place, when converted into points, was the Dräger CPS 7800 protective clothing. Both of these protective garments meet the requirements of technical standards EN 943-1 and EN 943-2. They are type 1 protective clothing, which provides the highest protection and also protects against gaseous hazardous substances [9]. Respondents had the least confidence in the SPCPP.
The resulting scores for the evaluation of the protective suits according to the subjective criteria are shown in Table 8 below.
Table 8.
Resulting evaluation scores of the selected suits.
The best rating from respondents was achieved by the Sunit garment from Gumotex. This garment is of two-piece construction among the remaining garments tested, which may have influenced the final result. This garment scored highest on the criteria of time taken to put on and movements performed. It also scored high in the difficulty of dressing.
Today, we can observe an increasing trend of crisis phenomena that have an increasing impact on society. These are mainly extraordinary events of a natural nature, which can be defined as natural disasters [44]. It is natural disasters that could be the trigger for other crisis phenomena such as accidents with leakage of hazardous substances. Thus, we are talking about a domino effect, which should also be taken into account in risk assessment [45]. Between 2013 and 2022, there were a total of 221 cases of hazardous substance spills and 279 cases of unknown substance discovery in the Slovak Republic [46]. Special forces and resources need to be deployed in the event of a hazardous substance spill. Characteristic activities in response to a hazardous substance spill are, for example, the following: closure of the accident site, identification of hazard zones, exclusion of initiating sources, identification of hazardous substances, prevention of its further spread, and deployment of forces in the zone of the direct threat, etc. [47,48].
In such cases it is necessary that the intervening units are sufficiently protected from the properties of hazardous substances. One of the means of protection of the units is personal protective equipment, which includes chemical protective suits. Various studies exist to investigate their protective properties and to ensure their quality [5]. Some authors focus on their evaluation based on technical standards and available information [49]. Others investigate and test their objective properties using various experiments and measurement methods [5,50]. It is also important to take into account subjective evaluation when assessing the overall quality of special protective suits. In our research, we used the 100-point allocation method to determine the importance of objective and subjective evaluation criteria. Practitioners with experience of assessing the conformity of protective suits, academics whose work focuses on personal protective equipment and protective equipment, and firefighters who use protective suits in practice took part in the survey. The result was a 70:30 ratio, with 70% of the importance attributed specifically to the objective characteristics of the suits and technical requirements and 30% to the subjective characteristics. Objective evaluation criteria were also established during the research to select the appropriate protective chemical suit. These criteria are based on current technical standards and were developed in consultation with experts who determined the weighting of the objective and subjective criteria. These criteria are presented in Table 9 below.
Table 9.
Objective criteria for the evaluation of chemical protective suits [36,37,38,39].
The criteria in Table 9 may be supplemented, if necessary, by mechanical resistances such as abrasion resistance, crack resistance and tear resistance. However, these criteria have been developed preferably for civil protection purposes as they are also based on the protective properties of the SCPPC protective suit. It is possible to add or remove some of the criteria if necessary. The objective criteria for the selection of protective clothing depend on their use in a specific environment and specific hazardous substances; therefore, they could enter the decision-making model for selecting appropriate protective clothing as an initial elimination criterion. This is also appropriate based on their weighting of 70% by experts and users. Subjective criteria then enter into the selection as additional criteria for deciding on the choice of protective suits. It is the testing of subjective characteristics that can reveal the shortcomings of protective suits and their outdated design features such as thorny cuffs and poor fitting sizes, etc. The SCPPC and its design features caused the most problems for respondents throughout testing. Deficiencies were also revealed for the other suits. For example, with the Gumotex Sunit suit, respondents often had problems fitting the gloves, and there were also problems with the correct fit of the straps on the trousers.
The Importance of subjective assessment is also demonstrated by similar studies aimed at assessing the impact of protective suits on the performance of activities and overall performance of protective clothing. Here, the authors also focused on the subjective opinions of the test subjects [25,26,27].
Our research focused on the evaluation of protective suits from a subjective point of view. The results of the study are the evaluation criteria, the methodological procedure and the way of evaluating the results, which can enter into the overall evaluation of protective suits. The results are particularly useful for firefighting units. The results can be used in the decision-making process for the procurement of new protective suits. Manufacturing companies can also use the results as a basis for evaluating and improving their products [51,52,53].
The evaluation itself and, in particular, the results of our testing of the four types of protective suits selected was influenced by the selection itself. For the future, it is necessary to evaluate suits of the same type and from different manufacturers. This evaluation and comparison can increase competition between manufacturers, which will ultimately increase the quality of the products. The results are also affected by the non-inclusion of the comfort criterion during the real intervention or simulated exercise. The anti-gas service and its members who tested the protective suits did not have experience with the Gumotex Sunit and SCPPC suits in a real intervention and in a simulated exercise at the time of testing. They had newly purchased protective clothing also thanks to consultations with our research. Individual members had carried out testing during their training and, therefore, had experience with protective clothing of this type. However, they had no simulated exercises scheduled at this time and, therefore, we did not include this criterion in the final evaluation. In future testing, this criterion should be included.
In the future, it may be possible to complement the assessment by subjective characteristics with measurements using intelligent sensors. Such measurements, together with the subjective assessment of the respondents, may provide interesting results regarding the impact of protective clothing when performing different activities on the physiological functions of the respondent. An example of smart sensors is the CAPTIV system [54].
The results of the evaluation can be applied to a variety of other protective clothing testing. They will allow a decision to be made as to whether a change or the purchase of more is needed. The comfort of the intervening units will be improved, which may be associated with a more effective response to emerging crisis phenomena.
4. Conclusions
The increasing frequency of various crisis phenomena, as well as their magnitude and impact on human society, require increased attention in prevention, preparation and planning. At the time of an emergency, forces must be materially secured for an effective response. This is why it is necessary for rescue forces to have the highest quality working and protective equipment; hence, their need to be tested and evaluated in every aspect of quality. The results of the testing of selected chemical protective suits based on established subjective criteria have demonstrated improvements in the construction and design of protective clothing. The older type of special civil protection protective clothing scored the lowest in almost every criterion. The testing helped to reveal possible deficiencies in the individual designs of the selected protective suits. When comparing the selected suits, the Gumotex Sunit protective suit received the best rating. This suit has a two-piece construction. In an overall assessment, taking into account objective criteria such as the type of protection and the environment in which this type of suit may be used, it would probably have fared worse; however, the subjective assessment helped to identify shortcomings that can be corrected in the future. For the purposes of the overall evaluation, the objective evaluation criteria set out in this paper were also presented. Based on the characteristics of the individual suits presented in the paper, it is also possible to compare the selected protective suits in this respect. The evaluation criteria, the methodological procedure and the way in which the evaluation was carried out can be used by manufacturing companies, rescue services and organizations involved in the production of technical documentation. The potential of the results of this study also lies in its continuation.
Author Contributions
Conceptualization, J.K., B.K., J.R., S.S., K.P. and A.S.; methodology, J.K., B.K., K.P. and A.S.; software, J.K., B.K. and J.R.; validation, J.K., B.K., J.R., S.S., K.P. and A.S.; formal analysis, J.K., B.K., J.R., S.S., K.P. and A.S.; investigation, J.K. and B.K.; data curation, J.K., B.K., J.R., S.S., K.P. and A.S.; writing—original draft preparation, J.K., B.K., J.R., S.S., K.P. and A.S.; writing—review and editing, J.K. and B.K.; visualization, J.K., B.K., J.R., S.S., K.P. and A.S.; supervision, J.K. and J.R.; project administration, J.K. and J.R.; funding acquisition, J.K. All authors have read and agreed to the published version of the manuscript.
Funding
Publication of this paper was supported by the Grant Agency of the Ministry of Education, Science, Research and Sport of the Slovak Republic—VEGA No. 1/0628/22, “The Security Research in Municipalities with Emphasis on the Citizens’ Quality of Life”, by KEGA 043ŽU—4/2022, “Implementation of knowledge from social, behavioral and humanitarian scientific disciplines in the preparation of students of the study field of security science”, and by the Grant System of the University of Žilina—No. 16963/2021, “Research into the readiness of municipalities to deal with emergency events with an emphasis on the safety of the inhabitants”.
Institutional Review Board Statement
Not applicable.
Informed Consent Statement
Not applicable.
Data Availability Statement
All data are presented in the study.
Conflicts of Interest
The authors declare no conflicts of interest. The views expressed, however, are solely those of the authors and not necessarily those of the institutions with which they are affiliated or of their funding sources. The authors are solely responsible for any errors or omissions.
Appendix A. Questionnaire

Figure A1.
Questionnaire for testing protective clothing according to subjective criteria.
References
- Mäkká, K.; Kampová, K. Safety Analysis of Accident During Dangerous Substances Transport. In: Transport Means—Proceedings of the International Conference, Kaunas, Lithuania, 30.9–2.10 2020. 2020. Available online: https://www.scopus.com/record/display.uri?eid=2-s2.0-85099779628&origin=resultslist&sort=plf-f&src=s&sid=19a7f01d5b62877e8f4bd8f87fd273b9&sot=b&sdt=b&s=TITLE%28Transport+of+dangerous+substances%29&sl=48&sessionSearchId=19a7f01d5b62877e8f4bd8f87fd273b9 (accessed on 2 January 2024).
- Marková, I.; Kubás, J.; Buganová, K.; Ristvej, J. Usage of Sorbents for Diminishing the Negative Impact of Substances Leaking into the Environment in Car Accidents. Front. Public Health 2023, 10, 95709. [Google Scholar] [CrossRef] [PubMed]
- Act of the National Council of the Slovak Republic No. 129/2002 Coll. on the Integrated Rescue System; National Council of the Slovak Republic: Bratislava, Slovak Republic, 2002.
- Instruction No. 70/2003 Is an Instruction of the President of the Fire and Rescue Corps of Slovak Republic; Fire and Rescue Corps of Slovak Republic: Bratislava, Slovakia, 2003.
- Osvaldová, L.M.; Kubás, J.; Hollá, K.; Klouda, K.; Bátrlová, K. The Influence of Mechanical, Physical and Chemical Influences on Protective Clothing. Appl. Sci. 2023, 13, 9123. [Google Scholar] [CrossRef]
- Regulation (EU) 2016/425 of the European Parliament and of the Council of 9 March 2016 on Personal Protective Equipment and Repealing Council Directive 89/686/EEC; European Parliament and Council of the European Union: Strasbourg, France, 2016.
- Decree of the Ministry of the Interior of the Slovak Republic No. 314/1998 Coll. on Details for Ensuring the Management of Civil Protection Material; Ministry of the Interior of the Slovak Republic: Bratislava, Slovak Republic, 1998.
- Anti-Gas Service. 2023 Ministry of the Interior of the Slovak Republic. Available online: https://www.minv.sk/?phazz-oros-protiplynova-sluzba (accessed on 27 October 2023).
- DIN EN 943-1; Protective Clothing against Dangerous Solid, Liquid and Gaseous Chemicals, Including Liquid and Solid Aerosols—Part 1: Performance Requirements for Type 1 (Gas-Tight) Chemical Protective Suits (Includes Amendment A1:2019). CEN: Brussels, Belgium, 2019.
- EN 14605+A1; Protective Clothing against Liquid Chemicals—Performance Requirements for Clothing with Liquid-Tight (Type 3) or Spray-Tight (Type 4) Connections, Including Items Providing Protection to Parts of the Body Only (Types PB [3] and PB [4]). CEN: Brussels, Belgium, 2009.
- STN EN ISO 13982-1/A1; Protective Clothing for Use against Particulates. Part 1: Functional Requirements for Chemical Protective Clothing Providing Whole Body Protection against Airborne Particulate Matter (Type 5 Clothing) (ISO 13982-1: 2004). Office for Standardization, Metrology and Testing of the Slovak Republic: Bratislava, Slovak Republic, 2011.
- STN EN 13034+A1; Protective Clothing against Liquid Chemicals. Functional Requirements for Chemical Protective Clothing Providing Limited Protection against Liquid Chemicals (Type 6 and Type PB [6] Agents). Office for Standardization, Metrology and Testing of the Slovak Republic: Bratislava, Slovak Republic, 2009.
- Chromek, I.; Krakovský, A. Technical Means of FS I; Editorial Centre of the Technical University of Zvolen: Zvolen, Slovakia, 2003; 103p, ISBN 80-228-1196-3. [Google Scholar]
- ČSN 83 2741; Occupational Protection. Insulating Clothing. Classification, General Requirements and Test Methods. 1987.
- PND 44-933-19; Emergency Suit SUNIT Type IV FK, GUMOTEX. Coating s.r.o.: Břeclav, Slovakia, 2019.
- Matoušek, J.; Urban, I.; Linhart, P. CBRN Detection and Monitoring, Physical Protection, Decontamination; Kleinwächter Printing House—Frýdek–Místek, Association of Fire and Security Engineering: Ostrava, Czech Republic, 2008; 232p, ISBN 978-80-7385-048-7. [Google Scholar]
- Korzeniowski, L.F.; Piwowarski, J. Objective and subjective aspects of perceived feelings of safety as a subject of research in securotology. In Crisis Resolution in Specific Environments: 17th International Scientific Conference; University of Žilina: Žilina, Czech Republic, 2012; Volume 17, pp. 290–291. ISBN 978-80-554-0534-6. [Google Scholar]
- Ira, V. Petržalka and the quality of life of its inhabitants (Subjective dimension of evaluation). Environment 2015, 49, 82–86. [Google Scholar]
- Kordošová, M.; Hatina, T.; Novotný, M. Assessment of Protective Properties of Personal Protective Equipment during Their Operational Use; Report on the Solution of the Research Task; Institute for Labour and Family Research: Bratislava, Slovakia, 2011; 119p. [Google Scholar]
- STN EN ISO 9001:2009; Quality Management Systems—Requirements. Office for Standardization, Metrology and Testing of the Slovak Republic: Bratislava, Slovak Republic, 2009.
- Harausová, H. Process Approaches in Quality Management; Prešov University in Prešov: Prešov, Slovakia, 2012; 98p, ISBN 978-80-555-0546-6. [Google Scholar]
- Mateides, A.; Zavadsky, J.; Gabrysova, M. Quality Management—History, Concept, Methods; Epos: Bratislava, Slovakia, 2006; 751p, ISBN 80-8057-656-4. [Google Scholar]
- Štofková, Z.; Seemann, P.; Biňasová, V. Evaluation of the quality of life in the era of globalization. In Proceedings of the 20th International Scientific Conference Globalization and Its Socio-Economic Consequences, Zilina, Slovakia, 21–22 October 2020. [Google Scholar]
- Sharma, P.K.; Singh, V.V.; Tripathi, N.K.; Sathe, M.; Verma, V.; Sharma, S.P.; Tomar, L.N.; Chaturvedi, A.; Yadav, S.S.; Thakare, V.B.; et al. Chemical Protection Studies of Activated Carbon Spheres based Permeable Protective Clothing Against Sulfur Mustard, a Chemical Warfare Agent. Defence Sci. J. 2019, 69, 577–584. [Google Scholar] [CrossRef]
- Ilmarinen, R.; Lindholm, H.; Koivistoinen, K.; Helistén, P. Physiological Evaluation of Chemical Protective Suit Systems (CPSS) in Hot Conditions. Int. J. Occupat. Saf. Ergon. 2004, 10, 215–226. [Google Scholar] [CrossRef] [PubMed]
- Huck, J.; Maganga, O.; Kim, Y. Protective overalls: Evaluation of garment design and fit. Int. J. Clothing Sci. Technol. 1997, 9, 45. [Google Scholar] [CrossRef]
- Murray, S.L.; Simon, Y.L.; Sheng, H. The effects of chemical protective suits on human performance. J. Loss Prevention Process Ind. 2011, 24, 774–779. [Google Scholar] [CrossRef]
- MSA—User Manual MSA Champion Elite, S. Champion Elite S. THIEME Documentation; E. Richard THIEME GMBH: Großröhrsorf, Germany, 2023. [Google Scholar]
- Dräger CPS 7800 User Manual. 2011. Dräger Documentation; Dräger Safety AG & Co. KGaA: Lübeck, Germany, 2021.
- Instructions for Use of Special Civil Protection Clothing SOO-CO. 2023. Makyta Púchov Documentation; Makyta, a. s.: Púchov, Slovak Republic, 2023.
- Shen, Y.H.; Li, C.M.; Zou, T. Study on Biomechanical Response and Subjective Fatigue Symptoms of Human Body Wearing Personal Protective Equipments. Man-Mach. Environ. Syst. Eng. MMMSE 2022, 800, 116–121. [Google Scholar] [CrossRef]
- Marszalek, A.; Mlynarczyk, M. Physiological tests on firefighters whilst using protective clothing. Int. J. Occupat. Saf. Ergonom. 2021, 27, 384–392. [Google Scholar] [CrossRef] [PubMed]
- Son, S.Y.; Muraki, S.; Tochihara, Y. Exploring the appropriate test methods to examine the effects of firefighter personal protective equipment on mobility. Fash. Textil 2022, 9, 1–4. [Google Scholar] [CrossRef]
- Dräger CPS 7800. Dräger.com. 2023. Available online: https://www.draeger.com/en_seeur/Products/CPS-7800 (accessed on 16 February 2023).
- EN 943-2; Protective Clothing against Dangerous Solid, Liquid and Gaseous Chemicals, Including Liquid and Solid Aerosols—Part 2: Performance Requirements for Type 1 (Gas-Tight) Chemical Protective Suits for Emergency Teams (ET). CEN: Brussels, Belgium, 2019.
- EN 1149-5; Protective Clothing. Electrostatic Properties. Protective Clothing—Part 5: Functional Material Requirements and Design Requirements. CEN: Brussels, Belgium, 2018.
- EN 14126; Protective Clothing. Requirements and Test Methods for Protective Clothing Against Vectors. CEN: Brussels, Belgium, 2003.
- EN 1073-1; Protective Clothing against Radioactive Contamination. Part 1: Requirements and Test Methods for Forced Ventilation Protective Clothing against Contamination by Radioactive Particles. CEN: Brussels, Belgium, 2018.
- EN 1073-2; Protective Clothing against Radioactive Contamination. Part 2: Requirements and Test Methods for Non-Vented Protective Clothing against Contamination by Radioactive Particles. CEN: Brussels, Belgium, 2002.
- STN EN 13921; Personal Protective Equipment. Ergonomic Principles. Office for Standardization, Metrology and Testing of the Slovak Republic: Bratislava, Slovak Republic, 2009.
- Slovak Government Regulation No. 281/2006 Coll. on Minimum Safety and Health Requirements for Manual Handling of Loads; Slovak Government: Bratislava, Slovakia, 2006.
- Slovak Government Regulation No. 395/2006 Coll. on Minimum Requirements for the Provision and Use of Personal Protective Equipment; Slovak Government: Bratislava, Slovakia, 2006.
- Míka, V.; Hudáková, M. Managerial Methods and Techniques; EDIS Publishing House UNIZA: Žilina, Slovakia, 2020; 188p, ISBN 978-80-554-16. [Google Scholar]
- Titko, M.; Ristvej, J.; Zamiar, Z. Population preparedness for disasters and extreme weather events as a predictor of building a resilient society: The Slovak Republic. Int. J. Environ. Res. Public Health 2021, 18, 2311. [Google Scholar] [CrossRef] [PubMed]
- Šimák, L. Crisis Management in Public Administration, 1st ed.; University of Žilina: Žilina, Slovakia, 2015; 259p, ISBN 978-80-554-1165-1. [Google Scholar]
- Kubás, J.; Polorecká, M.; Mitrenga, P. Civil Protection and Crisis Management, 1st ed.; University of Žilina: Žilina, Slovakia; EDIS—Publishing House UNIZA: Žilina, Slovakia, 2023; 324p, ISBN 978-80-554-2004-2. [Google Scholar]
- Rehak, D.; Hromada, M.; Lovecek, T. Personnel Threats in an Electric Power Critical Infrastructure Sector and Their Impacts on Dependent Sectors. Saf. Sci. 2020, 127, 104698. [Google Scholar] [CrossRef]
- Kubás, J.; Bugánová, K.; Polorecká, M.; Petrlová, K.; Stolínová, A. Citizens’ Preparedness to Deal with Emergencies as an Important Component of Civil Protection. Int. J. Environ. Res. Public Health 2022, 19, 830. [Google Scholar] [CrossRef] [PubMed]
- Chen, Q.; Zheng, R.; Fu, B.; Yang, X.; Lin, J.; Fan, J. Comparison of standards for chemical protective clothing on performance requirements and measurements. J. Ind. Textiles 2022, 51, 1815S–1858S. [Google Scholar] [CrossRef]
- Hoque, M.S.; Dolez, P.I. Aging of high-performance fibers used in firefighter’ protective clothing: State of the knowledge and path forward. J. Appl. Polym. Sci. 2023, 140, e54255. [Google Scholar] [CrossRef]
- Jandacka, J.; Malcho, M.; Ochodek, T.; Kolonicny, J.; Holubcik. The Increase of Silver Grass Ash Melting Temperature Using Additives. Int. J. Renew. Energy Res. IJRER 2015, 5, 258–265. [Google Scholar] [CrossRef]
- Tureková, I.; Marková, I. Ignition of Deposited Wood Dust Layer by Selected Sources. Appl. Sci. 2020, 10, 5779. [Google Scholar] [CrossRef]
- Dvorak, Z.; Leitner, B.; Ballay, M.; Mocova, L.; Fuchs, P. Environmental Impact Modeling for Transportation of Hazardous Liquids. Sustainability 2021, 13, 11367. [Google Scholar] [CrossRef]
- Kramárová, M.; Gašo, M. Modern ergonomics tool for measurement of psychophysiological functions of human. J. Res. Appl. Profess. Saf. 2016, 9, 658–667. [Google Scholar]
Disclaimer/Publisher’s Note: The statements, opinions and data contained in all publications are solely those of the individual author(s) and contributor(s) and not of MDPI and/or the editor(s). MDPI and/or the editor(s) disclaim responsibility for any injury to people or property resulting from any ideas, methods, instructions or products referred to in the content. |
© 2024 by the authors. Licensee MDPI, Basel, Switzerland. This article is an open access article distributed under the terms and conditions of the Creative Commons Attribution (CC BY) license (https://creativecommons.org/licenses/by/4.0/).