Design of a Mixed-Reality Application to Reduce Pediatric Medication Errors in Prehospital Emergency Care
Abstract
1. Introduction
2. Existing Works
Advancements Using Immersive Technologies in Medical Education and Surgical Applications
3. Materials and Methods
3.1. Collection of Data
3.2. Root Cause Analysis
3.3. Failure Mode and Effects Analysis
3.4. Observations
4. Results
4.1. Initial Analysis and Design Considerations
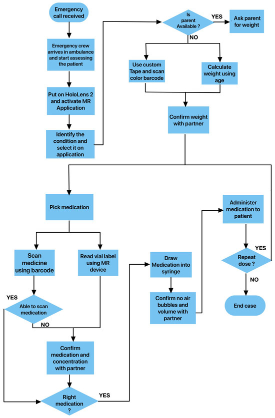
4.2. Design of MR Technology
4.3. MR App Development
5. Conclusions
6. Limitations and Future Work
Author Contributions
Funding
Institutional Review Board Statement
Informed Consent Statement
Data Availability Statement
Acknowledgments
Conflicts of Interest
Abbreviations
| ED | Emergency Department |
| AAP | American Academy of Pediatrics |
| IOM | Institute of Medicine |
| AI | Artificial Intelligence |
| CPOE | Computerized Provider Order Entry |
| BCMA | Barcode Medication Administration |
| CDS | Clinical Decision Support |
| VR | Virtual Reality |
| AR | Augmented Reality |
| MR | Mixed Reality |
| EMS | Emergency Medical Services |
| XR | Extended Reality |
| PICU | Pediatric Intensive Care Unit |
| EMT | Emergency Medical Technician |
| RCA | Root Cause Analysis |
| FMEA | Failure Mode and Effects Analysis |
| MI-MEDIC | Michigan Medication Emergency Dosing and Intervention Card |
| DCNN | Deep Convolutional Neural Network |
| OCR | Optical Character Recognition |
| NLP | Natural Language Processing |
| HSI | Human–System Interface |
References
- Weant, K.A.; Bailey, A.M.; Baker, S.N. Strategies for reducing medication errors in the emergency department. Open Access Emerg. Med. 2014, 6, 45–55. [Google Scholar] [CrossRef] [PubMed]
- D’Errico, S.; Zanon, M.; Radaelli, D.; Padovano, M.; Santurro, A.; Scopetti, M.; Frati, P.; Fineschi, V. Medication Errors in Pediatrics: Proposals to Improve the Quality and Safety of Care through Clinical Risk Management. Front. Med. 2022, 8, 814100. [Google Scholar] [CrossRef] [PubMed]
- Kazi, R.; Hoyle, J.D.; Huffman, C.; Ekblad, G.; Ruffing, R.; Dunwoody, S.; Hover, T.; Cody, S.; Fales, W. An Analysis of Prehospital Pediatric Medication Dosing Errors after Implementation of a State-Wide EMS Pediatric Drug Dosing Reference. Prehosp. Emerg. Care 2024, 28, 43–49. [Google Scholar] [CrossRef] [PubMed]
- NCCMERP. About Medication Errors. Available online: https://www.nccmerp.org/about-medication-errors (accessed on 16 September 2024).
- Tariq, R.A.; Vashisht, R.; Sinha, A.; Scherbak, Y. Medication Dispensing Errors and Prevention; StatPearls Publishing: St. Petersburg, FL, USA, 2024. [Google Scholar]
- Yoo, S.; Son, M. Virtual, augmented, and mixed reality: Potential clinical and training applications in pediatrics. Clin. Exp. Pediatr. 2024, 67, 92–103. [Google Scholar] [CrossRef] [PubMed]
- Devarajan, V.; Nadeau, N.; Creedon, J.K.; Dribin, T.E.; Lin, M.J.; Hirsch, A.W.; Neal, J.T.; Stewart, A.; Popovsky, E.; Levitt, D.L.; et al. Reducing Pediatric Emergency Department Prescription Errors. Pediatrics 2022, 149, e2020014696. [Google Scholar] [CrossRef]
- Rinke, M.L.; Bundy, D.G.; Velasquez, C.A.; Rao, S.; Zerhouni, Y.A.; Lobner, K.; Blanck, J.F.; Miller, M.R. Interventions to reduce pediatric medication errors: A systematic review. Pediatrics 2014, 134, 338–360. [Google Scholar] [CrossRef]
- Elshayib, M.; Pawola, L. Computerized provider order entry–related medication errors among hospitalized patients: An integrative review. Health Inform. J. 2020, 26, 2834–2859. [Google Scholar] [CrossRef]
- Bonkowski, J.; Bonkowski, J.; Carnes, C.A.; Melucci, J.; Melucci, J.; Mirtallo, J.M.; Prier, B.; Prier, B.; Reichert, E.; Reichert, E.; et al. Effect of barcode-assisted medication administration on emergency department medication errors. Acad. Emerg. Med. 2013, 20, 801–806. [Google Scholar] [CrossRef]
- Poon, E.G.; Cina, J.L.; Churchill, W.W.; Patel, N.; Featherstone, E.; Rothschild, J.M.; Keohane, C.A.; Whittemore, A.D.; Bates, D.W.; Gandhi, T.K. Medication Dispensing Errors and Potential Adverse Drug Events before and after Implementing Bar Code Technology in the Pharmacy. Ann. Intern. Med. 2006, 145, 426–434. [Google Scholar] [CrossRef]
- Siebert, J.N.; Bloudeau, L.; Combescure, C.; Haddad, K.; Hugon, F.; Suppan, L.; Rodieux, F.; Lovis, C.; Gervaix, A.; Ehrler, F.; et al. Effect of a Mobile App on Prehospital Medication Errors During Simulated Pediatric Resuscitation. JAMA Netw. Open 2021, 4, e2123007. [Google Scholar] [CrossRef]
- Lewis, K.O.; Popov, V.; Fatima, S.S. From static web to metaverse: Reinventing medical education in the post-pandemic era. Ann. Med. 2024, 56, 2305694. [Google Scholar] [CrossRef] [PubMed]
- Birlo, M.; Edwards, P.E.; Clarkson, M.; Stoyanov, D. Utility of optical see-through head mounted displays in augmented reality-assisted surgery: A systematic review. Med. Image Anal. 2022, 77, 102361. [Google Scholar] [CrossRef] [PubMed]
- Ulrich, L.; Salerno, F.; Moos, S.; Vezzetti, E. How to exploit Augmented Reality (AR) technology in patient customized surgical tools: A focus on osteotomies. Multimed. Tools Appl. 2024, 83, 70257–70288. [Google Scholar] [CrossRef]
- Wells, M.; Henry, B.; Goldstein, L. Weight Estimation for Drug Dose Calculations in the Prehospital Setting—A Systematic Review. Prehosp. Disaster Med. 2023, 38, 471–484. [Google Scholar] [CrossRef]
- Scquizzato, T.; Landoni, G.; Carenzo, L.; Forti, A.; Zangrillo, A. A smartphone application with augmented reality for estimating weight in critically ill paediatric patients. Resuscitation 2020, 146, 3–4. [Google Scholar] [CrossRef]
- Schmucker, M.; Haag, M. Automated Size Recognition in Pediatric Emergencies Using Machine Learning and Augmented Reality: Within-Group Comparative Study. JMIR Form Res. 2021, 5, e28345. [Google Scholar] [CrossRef]
- Waltuch, T.; Munjal, K.; Loo, G.T.; Lim, C.A. AiRDose: Developing and Validating an Augmented Reality Smartphone Application for Weight Estimation and Dosing in Children. Pediatr. Emerg. Care 2022, 38, e1257–e1261. [Google Scholar] [CrossRef]
- Goldsworthy, A.K.; Chawla, J.; Baumann, O.; Birt, J.R.; Gough, S. Extended Reality Use in Paediatric Intensive Care: A Scoping Review. J. Intensive Care Med. 2023, 38, 856–877. [Google Scholar] [CrossRef]
- Henriksen, K.; Dayton, E.; Keyes, M.A.; Carayon, P.; Hughes, R. Understanding Adverse Events: A Human Factors Framework. In Patient Safety and Quality: An Evidence-Based Handbook for Nurses; Agency for Healthcare Research and Quality (US): Rockville, MD, USA, 2008. [Google Scholar]
- Hughes, R. Patient Safety and Quality: An Evidence-Based Handbook for Nurses; Agency for Healthcare Research and Quality (US): Rockville, MD, USA, 2008.
- Lawson, J.; Martin, G.; Guha, P.; Gold, M.; Nimer, A.; Syed, S.; Kinross, J. Effect of Mixed Reality on Delivery of Emergency Medical Care in a Simulated Environment: A Pilot Randomized Crossover Trial. JAMA Netw. Open 2023, 6, e2330338. [Google Scholar] [CrossRef]
- Chan, H.H.L.; Haerle, S.K.; Daly, M.J.; Zheng, J.; Philp, L.; Ferrari, M.; Ferrari, M.; Ferrari, M.; Douglas, C.M.; Douglas, C.M.; et al. An integrated augmented reality surgical navigation platform using multi-modality imaging for guidance. PLoS ONE 2021, 16, e0250558. [Google Scholar] [CrossRef]
- Palumbo, A. Microsoft HoloLens 2 in Medical and Healthcare Context: State of the Art and Future Prospects. Sensors 2022, 22, 7709. [Google Scholar] [CrossRef] [PubMed]
- Mulac, A.; Mathiesen, L.; Taxis, K.; Granås, A.G. Barcode medication administration technology use in hospital practice: A mixed-methods observational study of policy deviations. BMJ Qual. Saf. 2021, 30, 1021–1030. [Google Scholar] [CrossRef] [PubMed]
- You, Y.S.; Lin, Y.S. A Novel Two-Stage Induced Deep Learning System for Classifying Similar Drugs with Diverse Packaging. Sensors 2023, 23, 7275. [Google Scholar] [CrossRef]
- Yavsan, E. Inductive sensing of air bubbles in intravenous fluids: A novel approach for patient safety. Flow Meas. Instrum. 2024, 96, 102554. [Google Scholar] [CrossRef]
- Saleem, K.; Maghari, A.Y.A. A Mixed Reality based Approach for Enhancing Drug Dispensing Process using Microsoft HoloLens. SSRN 2020. [Google Scholar] [CrossRef]
- Benhamou, D.; Weiss, M.; Borms, M.; Lucaci, J.; Girgis, H.; Frolet, C.; Baisley, W.T.; Shoushi, G.; Cribbs, K.A.; Wenk, M. Assessing the Clinical, Economic, and Health Resource Utilization Impacts of Prefilled Syringes Versus Conventional Medication Administration Methods: Results From a Systematic Literature Review. Ann. Pharmacother. 2024, 58, 921–934. [Google Scholar] [CrossRef]
- Pukas, A.; Smal, V.; Voytyuk, I.; Honchar, L.; Hrytskiv, V.; Maslyiak, B. Mobile Application for Practical Skills Testing Based on Augmented Reality. In Proceedings of the 2019 9th International Conference on Advanced Computer Information Technologies (ACIT), Ceske Budejovice, Czech Republic, 5–7 June 2019; pp. 312–315. [Google Scholar] [CrossRef]





| Medication Stage | Active Error | Latent Error | Task Description | Current Work | Design Proposal |
|---|---|---|---|---|---|
| Weight determination | Incorrect tape Leg positioning | Medical device issues (HSI) | Accurate tape positioning and leg alignment verification are crucial for precise weight calculation, particularly in weight-based dosing scenarios. | [16,17,18,19] |
|
| Dose determination | Misinterpreting cognitive aids/MI-MEDIC card instructions | Task complexity (individual characteristics) | Interpreting MI-MEDIC card instructions in high-stress prehospital settings, particularly under poor lighting conditions, can escalate the risk of medication dilution errors. | [23,24,25] |
|
| Picking up wrong drug | Task complexity (individual characteristics) | Pediatricians may inadvertently select the wrong medication due to similarities in appearance or name, resulting in medication errors. | [10,11,26,27] |
| |
| Dose preparation | Difficulty seeing air in the syringe | Medical device issues (HSI) | Not verifying air in the syringe before administering, and lack of knowledge about how to draw medication into the syringe and the use of stopcocks. | [28,29,30] |
|
| Dose administration | Knowledge deficit about medications and repeat dosage protocols | Knowledge of protocols (individual characteristics) | Lack of familiarity with procedures and medication dosage protocols, leading to potential errors in implementation. | [23,29,31] |
|
Disclaimer/Publisher’s Note: The statements, opinions and data contained in all publications are solely those of the individual author(s) and contributor(s) and not of MDPI and/or the editor(s). MDPI and/or the editor(s) disclaim responsibility for any injury to people or property resulting from any ideas, methods, instructions or products referred to in the content. |
© 2024 by the authors. Licensee MDPI, Basel, Switzerland. This article is an open access article distributed under the terms and conditions of the Creative Commons Attribution (CC BY) license (https://creativecommons.org/licenses/by/4.0/).
Share and Cite
Ankam, V.S.S.; Hong, G.Y.; Fong, A.C. Design of a Mixed-Reality Application to Reduce Pediatric Medication Errors in Prehospital Emergency Care. Appl. Sci. 2024, 14, 8426. https://doi.org/10.3390/app14188426
Ankam VSS, Hong GY, Fong AC. Design of a Mixed-Reality Application to Reduce Pediatric Medication Errors in Prehospital Emergency Care. Applied Sciences. 2024; 14(18):8426. https://doi.org/10.3390/app14188426
Chicago/Turabian StyleAnkam, Vaishnavi Satya Sreeja, Guan Yue Hong, and Alvis C. Fong. 2024. "Design of a Mixed-Reality Application to Reduce Pediatric Medication Errors in Prehospital Emergency Care" Applied Sciences 14, no. 18: 8426. https://doi.org/10.3390/app14188426
APA StyleAnkam, V. S. S., Hong, G. Y., & Fong, A. C. (2024). Design of a Mixed-Reality Application to Reduce Pediatric Medication Errors in Prehospital Emergency Care. Applied Sciences, 14(18), 8426. https://doi.org/10.3390/app14188426

