Revolutionizing Roadways: High-Performance Warm Mix Asphalt Binder with Trinidad Lake Asphalt and Recycled Tire Rubber
Abstract
1. Introduction
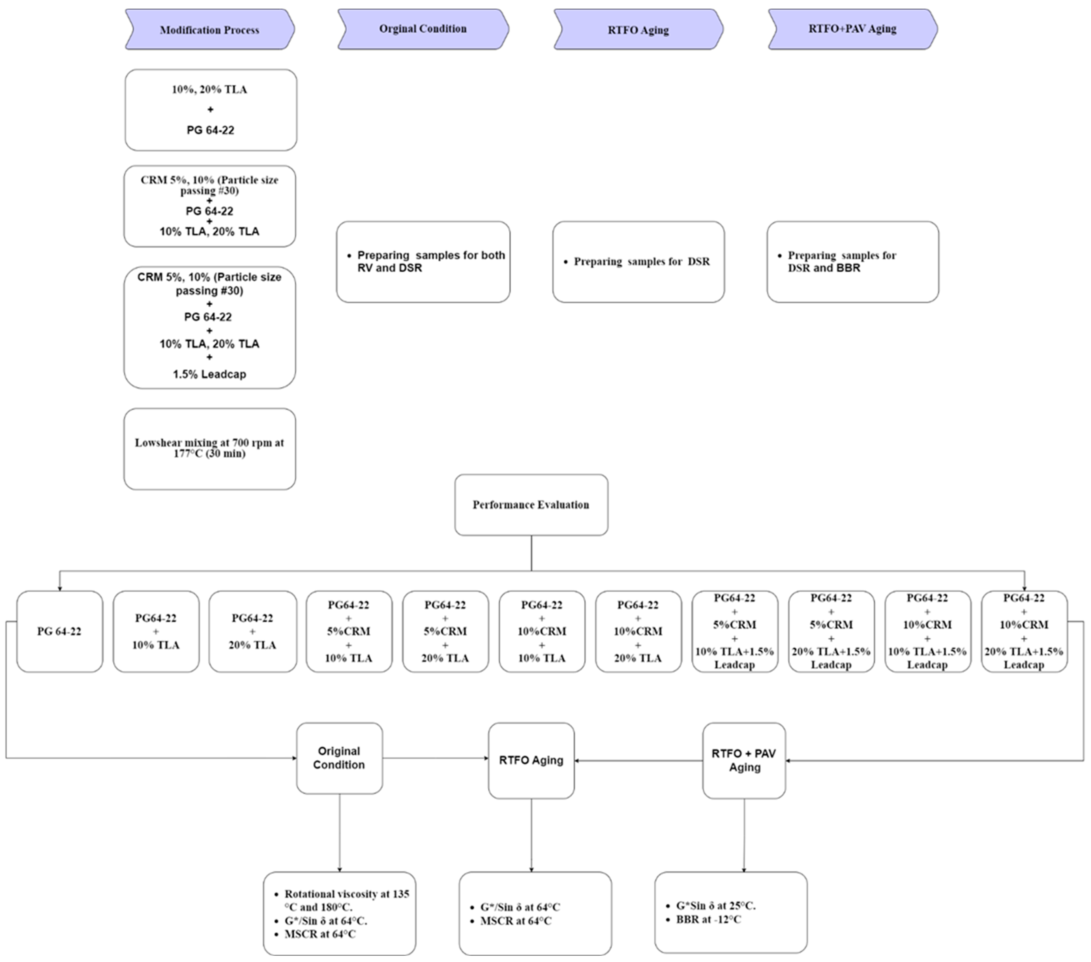
2. Experimental Design
2.1. Materials
2.2. Production and Sampling of TLA Modified Rubberized Binders
2.3. Evaluation of Binder
2.3.1. Superpave Binder Testing
2.3.2. Multiple Stress Creep Recover (MSCR) Test
2.4. Statistical Analysis Method
3. Results and Discussion
3.1. Rotational Viscosity
3.2. Rutting Property (G*/sin )
3.3. Multiple Stress Creep Recovery (MSCR) Test
% Recovery and Jnr Condition for Both Original and RTFO Condition
3.4. Fatigue Cracking Property (Intermediate Failure)
3.5. Thermal Cracking Property (Low Temperature)
4. Conclusions
- Reduction in Viscosity: Addition of LC substantially decreases the viscosity of modified binders at temperatures of 135 °C and 180 °C, improving their ease of use and reducing the amount of energy needed for mixing and compacting. This decrease in viscosity is in line with the goals of warm mix asphalt technologies, which aim to reduce energy consumption and greenhouse gas emissions while still maintaining the necessary stiffness for optimal performance at high temperatures.
- Enhanced Rutting Resistance: The inclusion of TLA, CRM, and LC significantly improves the ability of asphalt binders to resist rutting. The study found notable enhancements in both pre- and post-aging conditions, with LC demonstrating exceptional efficacy. The combination of PG64-22, 20% TLA, and 10% CRM demonstrated enhanced resistance to rutting and long-term durability, as verified by RTFO tests.
- Improved Performance Metrics: The modifications resulted in significant enhancements in the percentage recovery (% rec) and non-recoverable creep compliance (Jnr). The combination of TLA, CRM, and LC led to improved flexibility and resistance to deformation, resulting in the development of high-performance warm mix asphalt binders.
- Balanced Rigidity and Flexibility: The inclusion of LC consistently reduces the elevated rigidity and enhanced susceptibility to fatigue cracking that is commonly linked to higher levels of TLA and CRM. The equilibrium achieved guarantees a strong and reliable performance of the modified binders when exposed to elevated temperatures and demanding stress conditions.
- Environmental Benefits: Enhanced formulations aid in environmental sustainability by decreasing energy usage and emissions throughout the production and paving of asphalt. Furthermore, these alterations improve the resilience and lifespan of the pavement.
Author Contributions
Funding
Institutional Review Board Statement
Informed Consent Statement
Data Availability Statement
Conflicts of Interest
References
- Xu, S.; Huang, W.; Cai, F.; Huang, H.; Hu, C. Evaluation of properties of Trinidad Lake Asphalt and SBS-modified petroleum asphalt. Pet. Sci. Technol. 2019, 37, 234–241. [Google Scholar] [CrossRef]
- Brown, E.R.; Kandhal, P.S.; Roberts, F.L.; Kim, Y.R.; Lee, D.Y.; Kennedy, T.W. Hot Mix Asphalt Materials, Mixture Design, and Construction; NAPA Research and Education Foundation, 2009. [Google Scholar]
- Xiao, F.; Yao, S.; Wang, J.; Wei, J.; Amirkhanian, S. Physical and chemical properties of plasma treated crumb rubbers and high temperature characteristics of their rubberised asphalt binders. Road Mater. Pavement Des. 2020, 21, 587–606. [Google Scholar] [CrossRef]
- Wang, J.; Wang, T.; Hou, X.; Xiao, F. Modelling of rheological and chemical properties of asphalt binder considering SARA fraction. Fuel 2019, 238, 320–330. [Google Scholar] [CrossRef]
- Yan, K.; You, L. Investigation of Complex Modulus of Asphalt Mastic by Artificial Neural Networks; NISCAIR-CSIR: New Delhi, India, 2014. [Google Scholar]
- Maharaj, R. A comparison of the composition and rheology of Trinidad lake asphalt and Trinidad petroleum bitumen. Int. J. Appl. Chem. 2009, 5, 169–179. [Google Scholar]
- Fengler, R.Z.; Osmari, P.H.; Leite LF, M.; Nascimento LA, H.D.; Fritzen, M.A.; Aragão, F.T.S. Impact of the addition of Trinidad Lake Asphalt (TLA) on the rheological and mechanical behavior of two asphalt binders. Road Mater. Pavement Des. 2019, 20 (Suppl. S2), S827–S840. [Google Scholar] [CrossRef]
- Widyatmoko, I.; Elliott, R. Characteristics of elastomeric and plastomeric binders in contact with natural asphalts. Constr. Build. Mater. 2008, 22, 239–249. [Google Scholar] [CrossRef]
- Feng, X.; Zha, X.; Hao, P. Research on design technology of TLA modified asphalt mixture. Open Mater. Sci. J. 2011, 5. [Google Scholar] [CrossRef][Green Version]
- Vigneswaran, S.; Yun, J.; Kim, H.; Lee, M.S.; Lee, S.J. Enhancing Asphalt Binder Performance and Storage Stability with Trinidad Lake Asphalt (TLA). Appl. Sci. 2024, 14, 6023. [Google Scholar] [CrossRef]
- Liu, J.; Yan, K.; Liu, J.; Guo, D. Evaluation of the characteristics of Trinidad Lake Asphalt and Styrene–Butadiene–Rubber compound modified binder. Constr. Build. Mater. 2019, 202, 614–621. [Google Scholar] [CrossRef]
- Xu, S.; Hu, C.; Yu, J.; Liu, R.; Zhou, X. Influence of Trinidad Lake Asphalt on the physical and anti-aging properties of petroleum asphalt. Pet. Sci. Technol. 2017, 35, 2194–2200. [Google Scholar] [CrossRef]
- Bressi, S.; Fiorentini, N.; Huang, J.; Losa, M. Crumb rubber modifier in road asphalt pavements: State of the art and statistics. Coatings 2019, 9, 384. [Google Scholar] [CrossRef]
- Presti, D.L. Recycled tyre rubber modified bitumens for road asphalt mixtures: A literature review. Constr. Build. Mater. 2013, 49, 863–881. [Google Scholar] [CrossRef]
- Wang, T.; Xiao, F.; Zhu, X.; Huang, B.; Wang, J.; Amirkhanian, S. Energy consumption and environmental impact of rubberized asphalt pavement. J. Clean. Prod. 2018, 180, 139–158. [Google Scholar] [CrossRef]
- Picado-Santos, L.G.; Capitão, S.D.; Neves, J.M. Crumb rubber asphalt mixtures: A literature review. Constr. Build. Mater. 2020, 247, 118577. [Google Scholar] [CrossRef]
- Kaloush, K.E.; Biligiri, K.P. Asphalt-Rubber Standard Practice Guide; Links: West Devon, UK, 2011. [Google Scholar]
- Vigneswaran, S.; Yun, J.; Jeong, K.D.; Lee, M.S.; Lee, S.J. Effect of Crumb Rubber Modifier Particle Size on Storage Stability of Rubberized Binders. Sustainability 2023, 15, 13568. [Google Scholar] [CrossRef]
- Yun, J.; Vigneswaran, S.; Lee, M.S.; Lee, S.J. A Laboratory Investigation Regarding Storage Stability of the CRM-Modified Bitumen—CRM Processing Method (Untreated vs. Treated). Sustainability 2023, 15, 10825. [Google Scholar] [CrossRef]
- Yun, J.; Vigneswaran, S.; Lee, M.S.; Choi, P.; Lee, S.J. Effect of Blending and Curing Conditions on the Storage Stability of Rubberized Asphalt Binders. Materials 2023, 16, 978. [Google Scholar] [CrossRef] [PubMed]
- Kim, H.; Jeong, K.D.; Lee, M.S.; Lee, S.J. Performance properties of CRM binders with wax warm additives. Constr. Build. Mater. 2014, 66, 356–360. [Google Scholar] [CrossRef]
- Mazumder, M.; Kim, H.; Lee, S.J. Performance properties of polymer modified asphalt binders containing wax additives. Int. J. Pavement Res. Technol. 2016, 9, 128–139. [Google Scholar] [CrossRef]
- Jamrah, A.A.; Kutay, M.E. A new rheological approach to evaluating the aged performance of Crumb Rubber Modified binders. Int. J. Pavement Eng. 2022, 23, 1897–1910. [Google Scholar] [CrossRef]
- ASTM D5-06e1; Standard Test Method for Penetration of Bituminous Materials. ASTM International: West Conshohocken, PA, USA, 2013.
- ASTM D70-18a; Standard Test Method for Density of Semi-Solid Asphalt Binder (Pycnometer Method). Annual Book of Standards. ASTM International: West Conshohocken, PA, USA, 2018.
- ASTM D36; Standard Test Method for Softening Point of Bitumen (Ring-and Ball Apparatus). American Association of State and Highway Transportation Officials: Washington, DC, USA, 2014.
- D92-18; Standard Test Method for Flash and Fire Points by Cleveland Open Cup Tester. ASTM International: West Conshohocken, PA, USA, 2018.
- ASTM D2872-19; Standard Test Method for Effect of Heat and Air on a Moving Film of Asphalt (Rolling Thin-Film Oven Test). ASTM International: West Conshohocken, PA, USA, 2019.
- ASTM D6521-19; Standard Practice for Accelerated Aging of Asphalt Binder Using a Pressurized Aging Vessel (PAV). ASTM International: West Conshohocken, PA, USA, 2019.
- AASHTO T 313-12; Standard Method of Test for Determining the Flexural Creep Stiffness of Asphalt Binder Using the Bending Beam Rheometer (BBR). American Association of State Highway and Transportation Officials: Washington, DC, USA, 2012.
- AASHTO T 316-13; Standard Method of Test for Viscosity Determination of Asphalt Binder Using Rotational Viscometer. American Association of State Highway and Transportation Officials: Washington, DC, USA, 2013.
- AASHTO T 315-12; Standard Method of Test for Determining the Rheological Properties of Asphalt Binder Using a Dynamic Shear Rheometer (DSR). American Association of State Highway and Transportation Officials: Washington, DC, USA, 2012.
- AASHTO TP 70-10; Standard Method of Test for Multiple Stress Creep Recovery (MSCR) Test of Asphalt Binder Using a Dynamic Shear Rheometer. American Association of State Highway and Transportation Officials: Washington, DC, USA, 2010.
- Ott, R.L.; Longnecker, M. An Introduction to Statistical Methods and Data Analysis; Cengage Learning: Boston, MA, USA, 2016. [Google Scholar]







| States of Aging | Test Properties | Test Result |
|---|---|---|
| Unaged binder | Viscosity @ 135 °C (cP) | 755 |
| Viscosity @ 180 °C (cP) | 285 | |
| G*/sin δ @ 64 °C (kPa) | 2.01 | |
| RTFO aged residual | G*/sin δ @ 64 °C (kPa) | 5.25 |
| RTFO + PAV aged residual | G*sin δ @ 25 °C (kPa) | 3400 |
| Stiffness @ −12 °C (MPa) | 185 | |
| m-value @ −12 °C | 0.33 |
| Properties | Test Method | Test Result |
|---|---|---|
| Penetration (25 °C) | ASTM D5 [24] | 1–4 |
| Density | ASTM D70 [25] | 1.40–1.42 g/m3 |
| Softening point | ASTM D36 [26] | 199 °F–208 °F |
| Flash point | ASTM D92 [27] | 255 °C–266 °C |
| Fire point | ASTM D92 (Cleaveland open cup) [27] | 305 °C–310 °C |
| Sieve Number | % Cumulative Passed Size ≤ 0.5 mm |
|---|---|
| #4 | 100 |
| #8 | 100 |
| #30 | 100 |
| #50 | 58 |
| #100 | 17 |
| #200 | 2.3 |
| Property | Synonym/Content (%) |
|---|---|
| Chemical Properties | |
| Polyethylene | Polyethylene |
| Content (%) | 43–54 |
| Zinc distearate | Octadecanoic acid, zinc salt |
| Content (%) | 18–25 |
| Hydrogenated Palm Oil | Palmitic acid |
| Content (%) | 25–30 |
| Physical Properties | |
| Specific gravity | 0.91–0.95 g/cm3 |
| Melting point | 100–120 °C |
| Viscosity at Original Condition at 135 °C | ||||||||||||||
|---|---|---|---|---|---|---|---|---|---|---|---|---|---|---|
| Combination | PG64-22 | PG 64-22 + 10%TLA | PG64-22 + 20%TLA | CRM 5% | PG64-22 + 10%TLA + 5% CRM | PG64-22 + 10%TLA + 5% CRM + 1.5% LC | PG64-22 + 20%TLA + 5%CRM | PG64-22 + 20%TLA + 5% CRM + 1.5% LC | CRM 10% | PG64-22 + 10%TLA + 10%CRM | PG64-22 + 10%TLA + 10% CRM + 1.5% LC | PG64-22 + 20%TLA + 10%CRM | PG64-22 + 20%TLA + 10% CRM + 1.5% LC | |
| 135C | PG64-22 | - | S | S | S | S | S | S | S | S | S | S | S | S |
| PG64-22 + 10%TLA | - | - | S | S | S | S | S | S | S | S | S | S | S | |
| PG64-22 + 20%TLA | - | - | - | S | S | S | S | S | S | S | S | S | S | |
| CRM5% | - | - | - | - | S | S | S | S | S | S | S | S | S | |
| PG64-22 + 10%TLA + 5% CRM | - | - | - | - | - | S | S | S | S | S | S | S | S | |
| PG64-22 + 10%TLA + 5% CRM + 1.5%LC | - | - | - | - | - | - | S | S | S | S | S | S | S | |
| PG64-22 + 20%TLA + 5%CRM | - | - | - | - | - | - | - | S | S | S | S | S | S | |
| PG64-22 + 20%TLA + 5% CRM + 1.5%LC | - | - | - | - | - | - | - | - | S | S | S | S | S | |
| CRM10% | - | - | - | - | - | - | - | - | - | S | S | S | S | |
| PG64-22 + 10%TLA + 10%CRM | - | - | - | - | - | - | - | - | S | S | S | |||
| PG64-22 + 10%TLA + 10% CRM + 1.5%LC | - | - | - | - | - | - | - | - | - | - | - | S | S | |
| PG64-22 + 20%TLA + 10%CRM | - | - | - | - | - | - | - | - | - | - | - | - | S | |
| PG64-22 + 20%TLA + 10% CRM + 1.5%LC | - | - | - | - | - | - | - | - | - | - | - | - | - | |
| Viscosity at Original Condition at 180 °C | ||||||||||||||
|---|---|---|---|---|---|---|---|---|---|---|---|---|---|---|
| Combination | PG64-22 | PG64-22 + 10%TLA | PG64-22 + 20%TLA | CRM 5% | PG64-22 + 10%TLA + 5% CRM | PG64-22 + 10%TLA + 5% CRM + 1.5% LC | PG64-22 + 20%TLA + 5% CRM | PG64-22 + 20%TLA + 5% CRM + 1.5% LC | CRM 10% | PG64-22 + 10%TLA + 10%CRM | PG64-22 + 10%TLA + 10% CRM + 1.5% LC | PG64-22 + 20%TLA + 10%CRM | PG64-22 + 20%TLA + 10% CRM + 1.5% LC | |
| 180C | PG64-22 | - | S | S | S | S | S | S | S | S | S | S | S | S |
| PG64-22 + 10%TLA | - | - | S | N | S | S | S | S | S | S | S | S | S | |
| PG64-22 + 20%TLA | - | - | - | S | S | S | S | S | S | S | S | S | S | |
| CRM5% | - | - | - | - | S | S | S | S | S | S | S | S | S | |
| PG64-22 + 10%TLA + 5% CRM | - | - | - | - | - | S | S | S | S | S | S | S | S | |
| PG64-22 + 10%TLA + 5% CRM + 1.5%LC | - | - | - | - | - | - | S | S | S | S | S | S | S | |
| PG64-22 + 20%TLA + 5%CRM | - | - | - | - | - | - | - | S | S | S | S | S | S | |
| PG64-22 + 20%TLA + 5% CRM + 1.5%LC | - | - | - | - | - | - | - | - | S | S | S | S | S | |
| CRM10% | - | - | - | - | - | - | - | - | - | S | S | S | S | |
| PG64-22 + 10%TLA + 10%CRM | - | - | - | - | - | - | - | - | - | - | S | S | S | |
| PG64-22 + 10%TLA + 10% CRM + 1.5%LC | - | - | - | - | - | - | - | - | - | - | - | S | S | |
| PG64-22 + 20%TLA + 10%CRM | - | - | - | - | - | - | - | - | - | - | - | - | S | |
| PG64-22 + 20%TLA + 10% CRM + 1.5%LC | - | - | - | - | - | - | - | - | - | - | - | - | - | |
| Viscoelasticity at Original Condition at 64 °C | ||||||||||||||
|---|---|---|---|---|---|---|---|---|---|---|---|---|---|---|
| Combination | PG64-22 | PG64-22 + 10%TLA | PG64-22 + 20%TLA | CRM 5% | PG64-22 + 10%TLA + 5% CRM | PG64-22 + 10%TLA + 5% CRM + 1.5% LC | PG64-22 + 20%TLA + 5% CRM | PG64-22 + 20%TLA + 5% CRM + 1.5% LC | CRM 10% | PG64-22 + 10%TLA + 10%CRM | PG64-22 + 10%TLA + 10% CRM + 1.5% LC | PG64-22 + 20%TLA + 10%CRM | PG64-22 + 20%TLA + 10% CRM + 1.5% LC | |
| 64C | PG64-22 | - | S | S | S | S | S | S | S | S | S | S | S | S |
| PG64-22 + 10%TLA | - | - | S | S | S | S | S | S | S | S | S | S | S | |
| PG64-22 + 20%TLA | - | - | - | S | S | S | S | S | S | S | S | S | S | |
| CRM5% | - | - | - | - | S | S | S | S | S | S | S | S | S | |
| PG64-22 + 10%TLA + 5% CRM | - | - | - | - | - | S | S | S | S | S | S | S | S | |
| PG64-22 + 10%TLA + 5% CRM + 1.5%LC | - | - | - | - | - | - | S | S | S | S | S | S | S | |
| PG64-22 + 20%TLA + 5%CRM | - | - | - | - | - | - | - | S | S | S | S | S | S | |
| PG64-22 + 20%TLA + 5% CRM + 1.5%LC | - | - | - | - | - | - | - | - | S | S | S | S | S | |
| CRM10% | - | - | - | - | - | - | - | - | - | S | S | S | S | |
| PG64-22 + 10%TLA + 10%CRM | - | - | - | - | - | - | - | - | - | - | S | S | S | |
| PG64-22 + 10%TLA + 10% CRM + 1.5%LC | - | - | - | - | - | - | - | - | - | - | - | S | S | |
| PG64-22 + 20%TLA + 10%CRM | - | - | - | - | - | - | - | - | - | - | - | - | S | |
| PG64-22 + 20%TLA + 10% CRM + 1.5%LC | - | - | - | - | - | - | - | - | - | - | - | - | - | |
| Viscoelasticity RTFO Condition at 64 °C | ||||||||||||||
|---|---|---|---|---|---|---|---|---|---|---|---|---|---|---|
| Combination | PG64-22 | PG64-22 + 10%TLA | PG64-22 + 20%TLA | CRM 5% | PG64-22 + 10%TLA + 5% CRM | PG64-22 + 10%TLA + 5% CRM + 1.5%LC | PG64-22 + 20%TLA + 5%CRM | PG64-22 + 20%TLA + 5% CRM + 1.5%LC | CRM 10% | PG64-22 + 10%TLA + 10%CRM | PG64-22 + 10%TLA + 10% CRM + 1.5%LC | PG64-22 + 20%TLA + 10%CRM | PG64-22 + 20%TLA + 10% CRM + 1.5%LC | |
| 64C | PG64-22 | - | S | S | S | S | S | S | S | S | S | S | S | S |
| PG64-22 + 10%TLA | - | - | S | S | S | S | S | S | S | S | S | S | S | |
| PG64-22 + 20%TLA | - | - | - | S | S | S | S | S | S | S | S | S | S | |
| CRM5% | - | - | - | - | S | S | S | S | S | S | S | S | S | |
| PG64-22 + 10%TLA + 5% CRM | - | - | - | - | - | S | S | S | S | S | S | S | S | |
| PG64-22 + 10%TLA + 5% CRM + 1.5%LC | - | - | - | - | - | - | S | S | S | S | S | S | S | |
| PG64-22 + 20%TLA + 5%CRM | - | - | - | - | - | - | - | S | S | S | S | S | S | |
| PG64-22 + 20%TLA + 5% CRM + 1.5%LC | - | - | - | - | - | - | - | - | S | S | S | S | S | |
| CRM10% | - | - | - | - | - | - | - | - | - | S | S | S | S | |
| PG64-22 + 10%TLA + 10%CRM | - | - | - | - | - | - | - | - | - | - | S | S | S | |
| PG64-22 + 10%TLA + 10% CRM + 1.5%LC | - | - | - | - | - | - | - | - | - | - | - | S | S | |
| PG64-22 + 20%TLA + 10%CRM | - | - | - | - | - | - | - | - | - | - | - | - | S | |
| PG64-22 + 20%TLA + 10% CRM + 1.5%LC | - | - | - | - | - | - | - | - | - | - | - | - | - | |
| % Recovery Original Condition at 64 °C | ||||||||||||||
|---|---|---|---|---|---|---|---|---|---|---|---|---|---|---|
| Combination | PG64-22 | PG64-22 + 10%TLA | PG64-22 + 20%TLA | CRM 5% | PG64-22 + 10%TLA + 5% CRM | PG64-22 + 10%TLA + 5% CRM + 1.5% LC | PG64-22 + 20%TLA + 5% CRM | PG64-22 + 20%TLA + 5% CRM + 1.5% LC | CRM 10% | PG64-22 + 10%TLA + 10%CRM | PG64-22 + 10%TLA + 10% CRM + 1.5% LC | PG64-22 + 20%TLA + 10%CRM | PG64-22 + 20%TLA + 10% CRM + 1.5% LC | |
| 64C | PG64-22 | - | S | S | S | S | S | S | S | S | S | S | S | S |
| PG64-22 + 10%TLA | - | - | S | S | S | S | S | S | S | S | S | S | S | |
| PG64-22 + 20%TLA | - | - | - | S | S | S | S | S | S | S | S | S | S | |
| CRM5% | - | - | - | - | S | S | S | S | S | S | S | S | S | |
| PG64-22 + 10%TLA + 5% CRM | - | - | - | - | - | S | S | S | S | S | S | S | S | |
| PG64-22 + 10%TLA + 5% CRM + 1.5%LC | - | - | - | - | - | - | S | S | S | S | S | S | S | |
| PG64-22 + 20%TLA + 5%CRM | - | - | - | - | - | - | - | S | S | S | S | S | S | |
| PG64-22 + 20%TLA + 5% CRM + 1.5%LC | - | - | - | - | - | - | - | - | S | S | S | S | S | |
| CRM10% | - | - | - | - | - | - | - | - | - | S | S | S | S | |
| PG64-22 + 10%TLA + 10%CRM | - | - | - | - | - | - | - | - | - | - | S | S | S | |
| PG64-22 + 10%TLA + 10% CRM + 1.5%LC | - | - | - | - | - | - | - | - | - | - | - | S | S | |
| PG64-22 + 20%TLA + 10%CRM | - | - | - | - | - | - | - | - | - | - | - | - | S | |
| PG64-22 + 20%TLA + 10% CRM + 1.5%LC | - | - | - | - | - | - | - | - | - | - | - | - | - | |
| % Recovery RTFO Condition at 64 °C | ||||||||||||||
|---|---|---|---|---|---|---|---|---|---|---|---|---|---|---|
| Combination | PG64-22 | PG64-22 + 10%TLA | PG64-22 + 20%TLA | CRM 5% | PG64-22 + 10%TLA + 5% CRM | PG64-22 + 10%TLA + 5% CRM + 1.5% LC | PG64-22 + 20%TLA + 5% CRM | PG64-22 + 20%TLA + 5% CRM + 1.5% LC | CRM 10% | PG64-22 + 10%TLA + 10%CRM | PG64-22 + 10%TLA + 10% CRM + 1.5% LC | PG64-22 + 20%TLA + 10%CRM | PG64-22 + 20%TLA + 10% CRM + 1.5% LC | |
| 64C | PG64-22 | - | S | S | S | S | S | S | S | S | S | S | S | S |
| PG64-22 + 10%TLA | - | - | S | S | S | S | S | S | S | S | S | S | S | |
| PG64-22 + 20%TLA | - | - | - | S | S | S | S | S | S | S | S | S | S | |
| CRM5% | - | - | - | - | S | S | S | S | S | S | S | S | S | |
| PG64-22 + 10%TLA + 5% CRM | - | - | - | - | - | S | S | S | S | S | S | S | S | |
| PG64-22 + 10%TLA + 5% CRM + 1.5%LC | - | - | - | - | - | - | S | S | S | S | S | S | S | |
| PG64-22 + 20%TLA + 5%CRM | - | - | - | - | - | - | - | S | S | S | S | S | S | |
| PG64-22 + 20%TLA + 5% CRM + 1.5%LC | - | - | - | - | - | - | - | - | S | S | S | S | S | |
| CRM10% | - | - | - | - | - | - | - | - | - | S | S | S | S | |
| PG64-22 + 10%TLA + 10%CRM | - | - | - | - | - | - | - | - | - | - | S | S | S | |
| PG64-22 + 10%TLA + 10% CRM + 1.5%LC | - | - | - | - | - | - | - | - | - | - | - | S | S | |
| PG64-22 + 20%TLA + 10%CRM | - | - | - | - | - | - | - | - | - | - | - | - | S | |
| PG64-22 + 20%TLA + 10% CRM + 1.5%LC | - | - | - | - | - | - | - | - | - | - | - | - | - | |
| PAV Condition at 25 °C | ||||||||||||||
|---|---|---|---|---|---|---|---|---|---|---|---|---|---|---|
| Combination | PG64-22 | PG64-22 + 10%TLA | PG64-22 + 20%TLA | CRM 5% | PG64-22 + 10%TLA + 5% CRM | PG64-22 + 10%TLA + 5% CRM + 1.5% LC | PG64-22 + 20%TLA + 5% CRM | PG64-22 + 20%TLA + 5% CRM + 1.5% LC | CRM 10% | PG64-22 + 10%TLA + 10%CRM | PG64-22 + 10%TLA + 10% CRM + 1.5% LC | PG64-22 + 20%TLA + 10%CRM | PG64-22 + 20%TLA + 10% CRM + 1.5% LC | |
| RTFO + PAV | PG64-22 | - | S | S | S | S | S | S | S | S | S | S | S | S |
| PG64-22 + 10%TLA | - | - | S | S | S | S | S | S | S | S | S | S | S | |
| PG64-22 + 20%TLA | - | - | - | S | S | S | S | S | S | S | S | S | S | |
| CRM5% | - | - | - | - | S | S | S | S | S | S | S | S | S | |
| PG64-22 + 10%TLA + 5% CRM | - | - | - | - | - | S | S | S | S | S | S | S | S | |
| PG64-22 + 10%TLA + 5% CRM + 1.5%LC | - | - | - | - | - | - | S | S | S | S | S | S | S | |
| PG64-22 + 20%TLA + 5%CRM | - | - | - | - | - | - | - | S | S | S | S | S | S | |
| PG64-22 + 20%TLA + 5% CRM + 1.5%LC | - | - | - | - | - | - | - | - | S | S | S | S | S | |
| CRM10% | - | - | - | - | - | - | - | - | - | S | S | S | S | |
| PG64-22 + 10%TLA + 10%CRM | - | - | - | - | - | - | - | - | - | - | S | S | S | |
| PG64-22 + 10%TLA + 10% CRM + 1.5%LC | - | - | - | - | - | - | - | - | - | - | - | S | S | |
| PG64-22 + 20%TLA + 10%CRM | - | - | - | - | - | - | - | - | - | - | - | - | S | |
| PG64-22 + 20%TLA + 10% CRM + 1.5%LC | - | - | - | - | - | - | - | - | - | - | - | - | - | |
| RTFO + PAV | ||||||||||||||
|---|---|---|---|---|---|---|---|---|---|---|---|---|---|---|
| Combination | PG64-22 | PG64-22 + 10%TLA | PG64-22 + 20%TLA | CRM 5% | PG64-22 + 10%TLA + 5% CRM | PG64-22 + 10%TLA + 5% CRM + 1.5% LC | PG64-22 + 20%TLA + 5% CRM | PG64-22 + 20%TLA + 5% CRM + 1.5% LC | CRM 10% | PG64-22 + 10%TLA + 10%CRM | PG64-22 + 10%TLA + 10% CRM + 1.5% LC | PG64-22 + 20%TLA + 10%CRM | PG64-22 + 20%TLA + 10% CRM + 1.5% LC | |
| RTFO + PAV | PG64-22 | - | S | S | S | S | S | S | N | S | S | S | S | S |
| PG64-22 + 10%TLA | - | - | S | S | S | N | S | S | S | S | S | S | S | |
| PG64-22 + 20%TLA | - | - | - | S | S | S | S | S | S | S | S | S | S | |
| CRM5% | - | - | - | - | S | S | S | S | S | S | S | S | S | |
| PG64-22 + 10%TLA + 5% CRM | - | - | - | - | - | S | S | S | S | S | S | S | S | |
| PG64-22 + 10%TLA + 5% CRM + 1.5%LC | - | - | - | - | - | - | S | S | S | S | S | S | S | |
| PG64-22 + 20%TLA + 5%CRM | - | - | - | - | - | - | - | S | S | S | S | S | S | |
| PG64-22 + 20%TLA + 5% CRM + 1.5%LC | - | - | - | - | - | - | - | - | S | S | S | S | S | |
| CRM10% | - | - | - | - | - | - | - | - | - | S | S | S | N | |
| PG64-22 + 10%TLA + 10%CRM | - | - | - | - | - | - | - | - | - | - | S | N | S | |
| PG64-22 + 10%TLA + 10% CRM + 1.5%LC | - | - | - | - | - | - | - | - | - | - | - | S | S | |
| PG64-22 + 20%TLA + 10%CRM | - | - | - | - | - | - | - | - | - | - | - | - | S | |
| PG64-22 + 20%TLA + 10% CRM + 1.5%LC | - | - | - | - | - | - | - | - | - | - | - | - | - | |
Disclaimer/Publisher’s Note: The statements, opinions and data contained in all publications are solely those of the individual author(s) and contributor(s) and not of MDPI and/or the editor(s). MDPI and/or the editor(s) disclaim responsibility for any injury to people or property resulting from any ideas, methods, instructions or products referred to in the content. |
© 2024 by the authors. Licensee MDPI, Basel, Switzerland. This article is an open access article distributed under the terms and conditions of the Creative Commons Attribution (CC BY) license (https://creativecommons.org/licenses/by/4.0/).
Share and Cite
Vigneswaran, S.; Yun, J.; Lee, M.-S.; Jeong, K.-D.; Lee, S.-J. Revolutionizing Roadways: High-Performance Warm Mix Asphalt Binder with Trinidad Lake Asphalt and Recycled Tire Rubber. Appl. Sci. 2024, 14, 7211. https://doi.org/10.3390/app14167211
Vigneswaran S, Yun J, Lee M-S, Jeong K-D, Lee S-J. Revolutionizing Roadways: High-Performance Warm Mix Asphalt Binder with Trinidad Lake Asphalt and Recycled Tire Rubber. Applied Sciences. 2024; 14(16):7211. https://doi.org/10.3390/app14167211
Chicago/Turabian StyleVigneswaran, Shyaamkrishnan, Jihyeon Yun, Moon-Sup Lee, Kyu-Dong Jeong, and Soon-Jae Lee. 2024. "Revolutionizing Roadways: High-Performance Warm Mix Asphalt Binder with Trinidad Lake Asphalt and Recycled Tire Rubber" Applied Sciences 14, no. 16: 7211. https://doi.org/10.3390/app14167211
APA StyleVigneswaran, S., Yun, J., Lee, M.-S., Jeong, K.-D., & Lee, S.-J. (2024). Revolutionizing Roadways: High-Performance Warm Mix Asphalt Binder with Trinidad Lake Asphalt and Recycled Tire Rubber. Applied Sciences, 14(16), 7211. https://doi.org/10.3390/app14167211

