You are currently viewing a new version of our website. To view the old version click .
Applied Sciences
  • Article
  • Open Access

6 August 2024

Causation Correlation Analysis of Aviation Accidents: A Knowledge Graph-Based Approach

,
,
and
1
Equipment Management and Unmanned Aerial Vehicle Engineering School, Air Force Engineering University, Xi’an 710051, China
2
Air and Missile Defence College, Air Force Engineering University, Xi’an 710051, China
*
Author to whom correspondence should be addressed.
This article belongs to the Section Transportation and Future Mobility

Abstract

Summarizing the causation of an aviation accident is beneficial for improving aviation safety. Currently, accident analysis mainly focuses on causal analysis, while giving less consideration to the correlation between accident causal factors and other accident factors. To clarify accident causal factors and potential patterns affecting aviation safety and to optimize data mining methods for accident causal factors, this work proposes an aviation accident causation correlation analysis model based on a knowledge graph. Firstly, the accident causal factors are identified, and a knowledge graph is constructed. Subsequently, by utilizing multi-dimensional topological analysis metrics, an aviation accident causation correlation analysis model is established, using the relationships within accident causal factors as a foundation, to determine potential patterns among accident causal factors, flight phases, accident types, and consequences and to analyze the key accident causal factors influencing accident occurrences across different flight phases. Finally, preventive measures and recommendations are provided based on the analysis conclusions. Through a case study using 437 global aviation accidents from 2018 to 2022 as samples and employing the knowledge graph-based aviation accident causation correlation analysis model, the causation relationships among accident causal factors can be expressed more clearly, the potential risks of various accident causal factors can be identified, experiences can be gained from historical accident data, and underlying patterns can be unearthed. This work can provide auxiliary decision making and be an effective reference for the prevention of aviation accidents, playing a positive role in enhancing the level of aviation safety management.

1. Introduction

As a high-speed, high-frequency, and efficient mode of transportation, aviation flight plays an irreplaceable role in human progress and social life. However, the increase in aviation activities has led to more accidents. According to the ICAO’s yearly accident statistics of global scheduled commercial operations (with a certified maximum take-off weight of over 5700 kg), between 2013 and 2022, the number of global aviation accidents increased from 90 in 2013 to 114 in 2019, though accidents declined after 2020 as a result of the great pandemic, which reduced aviation activity [1,2]. In addition, despite the infrequency of aviation accidents, their occurrence can inflict substantial damage on fatalities and property, thereby having a profound negative societal impact and posing a considerable impediment to the continued progression of the aviation industry. In view of the number of aviation accidents and the harmful consequences of these accidents, it is necessary to ensure the safety of aviation flights, and improving aviation safety has been increasingly emphasized [3].
Therefore, scholars have conducted extensive research on aviation accidents. Accident causation analysis is a traditional research hotspot, and a large number of scholars have constructed index systems, applied different causation models, and improved and combined the models to analyze, evaluate, and prevent accidents. Based on three causation models, namely, HFACS, ATSB, and IATA, Chia-Fen Chi et al. mined the root causes of accidents and proposed a human–machine–environment–procedure classification scheme [4]. Abiodun Brimmo Yusuf et al. integrated the HFACS framework and Fuzzy Cognitive Mapping for in-flight startle causality analysis [5]. Lijie Cui et al. constructed an aircraft safety assessment index under uncertain conditions by analyzing the uncertainties of aviation maneuvers [6]. Human causes are among the main causes of accidents and the focus of analysis [7,8,9,10]. However, traditional methods usually conduct a safety analysis in a qualitative way through causal models and indicator systems in which it is difficult to quantitatively analyze the intrinsic connections among accident causal factors.
Other common dimensions of accident research are analyzing the historical data of accidents and accident signs quantitatively; obtaining the inherent patterns of accident occurrence from the dimensions of data statistics and mining, causality analysis, etc.; and analyzing the trends in accident occurrence and prediction. Husam Kharoufah et al. investigated a random sample of more than 200 commercial air transportation accidents and incidents in total over 16 years and found that the most significant human factors contributing to aviation accidents and incidents are situational awareness and non-adherence to procedures [11]. Peng He et al. fitted the civil aviation accident trends from 1994 to 2020 using the Causal-ARIMA model to improve the accuracy and interpretability of aviation accident trend analysis [12]. Anthony J. Erjavac assessed the quantitative relationship between symptoms and latent causal factors by using multivariate logistic regression to model the relationship among latent causal factors, symptom causal factors, and accident severity [13]. Xiaoge Zhang et al. developed a hybrid model to quantify the risk associated with the consequences of each hazardous cause, thus predicting the risk level for the severity of an unusual aviation event [14].
In summary, aviation accident research focuses on accident causation analysis and the data-driven mining of accident patterns and trends. However, as a systemic issue, aviation accident causation factors are mutually induced and coupled with spatio-temporal randomness and diversity. Therefore, a holistic approach is required for comprehensive interpretation [15]. Consequently, mining the correlation among the internal factors of accident causation and between accident causation and other accident factors from accident data facilitates a deeper understanding of the mechanisms of accidents, providing informational support for aviation safety analysis and reducing the probability of accidents.
The multi-dimensional network model is a tool for multi-dimensional information representation and analysis that is capable of quantitatively analyzing the inherent patterns in network topology structures. It provides a novel perspective for analyzing complex relationships in accident causation. Liu et al. proposed multi-dimensional topological indices and constructed a knowledge graph by analyzing railway operational accidents in 2021 [16]. Subsequently, Ning Wang et al., further improved the multi-dimensional network topology analysis method for railway accidents by adding the time dimension, conducting a more comprehensive study on the knowledge graph of hazard correlation analysis [17]. As for aviation accidents, there are numerous causal factors that contribute to their occurrence, and the inherent patterns within accident causal factors and other accident factors need to be obtained through the analysis of a large number of accident samples. Therefore, this article employs the multi-dimensional network model to quantitatively analyze the correlations among accident causal factors and between accident causal factors and other accident factors.
Additionally, current research on aviation accidents primarily relies on aviation accident reports, which comprehensively reflect information on and the entire process of the accident. Accident reports serve as a direct source of information for a comprehensive and in-depth analysis, providing insights into the whole picture and causes of accidents and playing a crucial role in enhancing aviation safety management capabilities. However, the traditional approach to mining aviation accident reports still relies heavily on manual methods. When dealing with unstructured textual information, manual analysis is inefficient, is prone to missing information, is difficult to conduct on a large number of samples, and has trouble directly retrieving useful information [18]. Therefore, faced with vast and complex aviation accident reports, determining how to efficiently and effectively mine the information within them has become an urgent need for the intelligent development of aviation safety management processes [19].
With the increasing maturity of artificial intelligence methods, technologies represented by knowledge graphs have brought new opportunities to aviation safety research [20]. Unlike the qualitative analysis method used by traditional accident causation analysis models, knowledge graphs describe various relationships between knowledge entities, expressing various types of nodes and their relationships [21]. This approach enables more efficient and comprehensive mining of their associated relationships [22], expresses complex accident causation information [23], and enhances the relationships among accident data [24]. In the field of aviation safety, the application of knowledge graphs in related research is still in its infancy. For instance, Xin Wang [25] and Jintao Wang [26] both proposed different entity extraction methods based on the construction of knowledge graphs.
The sections of this study are structured as follows: In Section 2, we introduce the model of the Aviation Accident Causation Correlation Knowledge Graph (ACAKG). In Section 3, by collecting 437 aviation accident investigation reports globally from 2018 to 2022, we construct the ACAKG using these data as a foundation. We analyze and derive trend patterns, verifying the effectiveness of this method and laying a foundation for further research on accident causal factors. Section 4 discusses the findings, and Section 5 summarizes the content of this study.

2. Methods

2.1. Modeling the ACAKG

Establishing the ACAKG is the first step in conducting aviation accident causation correlation analysis. A knowledge graph is a structured semantic graph composed of vertices (or nodes) and edges, which is used to describe concepts and their relationships. Its basic structure consists of triplets (“entity-relationship-entity”), where vertices represent concepts or entities and edges represent semantic relationships between concepts or entities. Based on the type of knowledge, knowledge graphs are typically classified into general knowledge graphs and domain knowledge graphs. The ACAKG belongs to the latter category, characterized by its specialization, dynamism, and strong contextual correlation [27]. Through the construction of the ACAKG, scattered textual descriptions of aviation accident causes can be linked to entities and relationships, forming a complete, structured, and easily extractable knowledge base [23]. This facilitates the management, retrieval, utilization, understanding, and analysis of aviation accident causal information contained within [22], revealing the potential relationships among the internal causes of accidents as well as those between the causal factors of accidents and other factors of aviation accidents.
Figure 1 demonstrates the basic process of domain knowledge graph construction and application, which is mainly divided into five parts: data acquisition, ontology construction, information extraction, knowledge graph construction, and application. Among them, the ontology module constructs the main concepts in the field of aviation accident causation, and the information extraction module performs preprocessing and extraction on the text. Knowledge storage involves storing the acquired knowledge in a specific structure and visualizing it. In addition, the knowledge graph can be divided into a schema layer and a data layer. The schema layer, with the ontology as its core, can be expressed as classes and attributes. The data layer refers to the entity relationship network composed of all instance data obtained through information extraction [22].
Figure 1. Process of knowledge graph building and application.
In the knowledge graph, the ontology module can be typically divided into four types of concepts, namely, entities, categories, relationships, and attributes, which are characterized by conceptualization, formalization, domain specificity, and clarity [28]. Entities are the basic unit of the ontology, categories are collections of entities with similar attributes, relationships refer to the connections between categories or entities, and attributes define categories or entities. Ontology construction methods mainly include manual, automatic, and semi-automatic approaches. In the construction of the ontology for aviation accident causation presented in this paper, a semi-automatic approach is adopted [27]. Step 1: An ontology framework encompassing accident causation, flight phases, accident types, and accident consequences is established based on existing research on aviation accident causation and relevant ICAO standards [29,30,31]. Step 2: This framework is refined in response to feedback from experts in aviation safety. Step 3: In the process of semi-automatic triple annotation, when the annotated instances found do not belong to the existing ontology, further improvement and supplementation should be made to the ontology. Figure 2 illustrates the core concepts of the ACAKG ontology.
Figure 2. Concepts in ACAKG ontology.
Information extraction mainly involves three steps. Firstly, manual calibration and refinement are conducted to address any data deficiencies, duplications, or inaccuracies in the report data. Secondly, entity extraction is performed. Thirdly, the relationships between entities are determined and extracted. Entity extraction is the process of extracting information from aviation accident texts. Relationship extraction involves organizing and extracting the relationships between entities. Based on the defined scope of concepts in the ACAKG ontology, the relationships between entities include the relationships among accident causation, causation, and flight phases, and those between causation and accident types and causation and accident consequences. The corresponding entity relationships are “result in”, “phase is”, “type is”, “fatality consequence is”, and “aircraft damage consequence is”. The “result in” relationship can exist among accident causal factors, among accident types, and between causal factors and accident types. In addition to primary causation relationships, accident causal factors can also have parallel relationships, but this paper only discusses causal relationships.
After establishing the ontology and extracting concepts and relationships, the generated knowledge graph and triple relationships serve as the foundational data to build matrices from four dimensions: aviation accident causation, flight phases, accident types, and accident consequences. This process enables the construction of the ACAKG model. The model is represented by seven matrices, each with the following fundamental meanings:
The first matrix is the Causal Adjacency Matrix (CAM), as shown in Equation (1). It determines whether there exists a unidirectional causal relationship between the head entity and the tail entity in the triple relationship. The adjacency matrix is determined by the triples containing the keyword “Causation”. Here, both i and j can represent accident causation or accident types, and KTs represent the set of all triples identified.
C A M i j = 1 i , c a u s e , j K T s 0 i , c a u s e , j K T s
The second matrix is the Accident Phase Matrix (APM), as shown in Equation (2). It describes the relationship between accident causation or accident types in the triple relationship and the flight phase in which the accident occurs. Specifically, it indicates whether accident causation or type i occurs in flight phase j. The adjacency matrix is determined by the knowledge triples containing the keyword “Phase”.
A P M i j = 1 i , p h a s e , j K T s 0 i , p h a s e , j K T s
The third matrix is the Causal Relationship Strength Adjacency Matrix (CRSAM), as shown in Equation (3). Building upon Equation (1), this matrix assigns weights to the directed edges, representing the strength of the causal relationship between the head entity and the tail entity. Typically, this weight is related to the frequency of occurrence of a particular causal event in all triples. The higher the frequency, the greater the weight.
C R S A M i j = ω i , c a u s e ω , j K T s 0 i , c a u s e ω , j K T s
The fourth matrix is the Causation Types Matrix (TM), as shown in Equation (4). It describes the relationship between accident causation and consequences in the triple relationship. Specifically, it indicates whether accident causation i belongs to type j. The adjacency matrix is determined by the knowledge triples containing the keyword “Type”.
T M i j = 1 i , t y p e , j K T s 0 i , t y p e , j K T s
The fifth matrix is the Accident Consequence Matrix (ACM), as shown in Equation (5). It is defined in the knowledge triples, indicating whether accident causation i leads to accident consequence j. The weight of the directed edge δ represents the severity of the accident consequence. The adjacency matrix is determined by the knowledge triples containing the keyword “Consequence”.
A C M i j = δ i , consequence , j K T s 0 i , consequence , j K T s
The sixth matrix is the Shortest Path Matrix (SPM), as shown in Equation (6). The causal relationship adjacency matrix forms a complex network structure mapping all accident causation and accident types. The edges between nodes are unidirectional, representing direct or indirect causal relationships. The shortest path matrix between any two nodes with causal relationships describes the shortest distance between accident causation and accident type in the triples, represented by the number of nodes traversed from node i to node j.
S P M i j = p , q N C A M p q
The seventh matrix is the Reachability Matrix (RM), as shown in Equation (7). When the causal relationship edges between nodes in the network are unidirectional, connecting the head and tail nodes, it indicates a causal path from node i to node j. In other words, if there is reachability between two nodes, the shortest path exists between them.
R M i j = 1 , S P M i j > 0 0 , S P M i j = 0

2.2. ACAKG Network Topology Analysis

As a multi-dimensional network graph of aviation accidents, the ACAKG describes various relationships between aviation accidents and accident-causing entities. To explore underlying patterns in aviation accidents, topological indicators can be utilized to conduct network topology analysis on ACAKG. Traditional topological indicators are mainly designed for one-dimensional networks. Given the unique characteristics of the ACAKG, it is essential to establish topological analysis indicators for multi-dimensional networks. These topological indicators can help uncover potential patterns in accidents from a multi-dimensional network perspective, aiding in the development of more targeted safety strategies.
Building upon multi-dimensional topological analysis, this study incorporates the flight phase at the time of the accident as an analytical dimension. While reference [17] augmented the analysis with a time dimension, expanding from a one-dimensional to a multi-dimensional model, it only divided the time dimension into day and night. For aviation accidents, the flight phase dimension can more intricately reflect the correlation between the timing of accidents and their causation. This study further subdivides the time dimension based on the characteristics of the nine phases from take-off to landing. In the ACAKG model, N = {ACN, AN, TN, PN, CN}, where N denotes the set of all nodes in the topological structure, ACN represents the set of all accident causation factors, AN is the set of all accidents, TN is the set of all accident causation types, PN is the set of all accident phases, and CN is the set of all accident consequences.
The strength of the causal relationships between accident causal factors and different flight phases can be measured to assess the risk level of accident causation, divided into Active Risk Level (ARL) and Passive Risk Level (PRL). The Active Risk Level indicates the likelihood that a specific accident causal factor in a certain flight phase leads to other accident causal factors, and it is calculated using Equation (8). A higher value indicates a greater likelihood of the factor to trigger other accident causal factors. Similarly, the Passive Risk Level represents the likelihood that a current accident causal factor in a specific flight phase is caused by other accident causal factors, and it is calculated using Equation (9). A higher value indicates a factor’s higher susceptibility to being triggered by other accident causal factors.
A R L h p = R M × A P M / i H N S P M h i
P R L h p = R M T × A P M / i H N S P M i h
The distribution proportion of accident causation types describes the relationship between the current accident causation and other types of causation at different flight phases. It is divided into Active Causation Type Distribution (ACTD) and Passive Causation Type Distribution (PCTD). Active Causation Type Distribution represents the proportion distribution of other types of accident causal factors caused by the current accident causal factor at different flight phases, as shown in Equation (10). PCTD illustrates the proportion of causation types leading to the current accident causal factor within different flight phases, as shown in Equation (11).
A C T D h , t p = i H N C R S A M h i × C T M i t × A P M i p / ( C R S A M × A P M )
P C T D t , h p = i H N C R S A M i h × C T M i t × A P M i p / ( C R S A M T × A P M )
The accident causation correlation types are divided into Direct Correlation Types (DCTs) and Indirect Correlation Types (ICTs), indicating the strength of direct or indirect causal relationships between accident causation types at different flight phases, and they are calculated using Equations (12) and (13), respectively.
D C T t 1 , t 2 p = i , j H N C A M i j × C T M i t 1 × C T M j t 2 × A P M i p × A P M j p
I C T t 1 , t 2 p = i , j H N R M i j × C T M i t 1 × C T M j t 2 × A P M i p × A P M j p
The correlation between accident causation types and flight phases is also divided into Direct Correlation Types with Phases (DCTP) and Indirect Correlation Types with Phases (ICTP), indicating the degree of association between the current accident causation type and future accident causation types that occur directly or indirectly in subsequent flight phases. These correlations are calculated using Equations (14) and (15), respectively.
D C T P t p = C T M T × C A M × A P M
I C T P t p = C T M T × R M × A P M
Accident consequences represent the degree of harm caused by the current accident causation to personnel and aircraft in the accident. They are divided into Direct Accident Consequences (DACs) and Indirect Accident Consequences (IACs). Direct Accident Consequence measures the severity of fatality and aircraft injuries directly caused by a specific accident causation in the accident. On the other hand, Indirect Accident Consequence measures the severity of fatality and aircraft injuries indirectly caused by specific accident causal factors through leading to other causal factors that subsequently result in the accident consequence. These are calculated using Equations (16) and (17), respectively. It is important to note that one accident causal factor may be caused by other causal factors and may also lead to the occurrence of other causal factors, playing an intermediate role in the propagation of harm.
D A C h p = A P M h p / N × R M × A I M
I A C h p = i H N , e A N R M i h × R M h e × D A C i p

3. Aviation Accident Case Research

3.1. Aviation Accident Data Collection

Based on the constructed ACAKG model, this paper selects a total of 437 accident cases from 2018 to 2022. The accident dataset mainly comes from the Aviation Safety Network (ASN), which is a statistical website of aviation accident data belonging to the Flight Safety Foundation, providing complete information on aircraft accidents, and the sources of information mainly come from government agencies, aviation accident investigation committees, and civil aviation agencies [32]. The NTSB, UKAB, JTSB, BFU, etc., are the governmental agencies of the United States, the United Kingdom, Japan, Germany, and other countries, which are responsible for publishing their own national aviation accident investigation reports. In response to missing data, duplications, and errors in the collection, the data were calibrated against the original data published by national organizations. The final aviation accident database was formed, including structured data fields such as accident time, location, type, consequence (including fatalities and aircraft damage), nature of the flight, flight phase, etc., and unstructured data fields such as accident description, causation, consequence, improvement measure, etc.
According to the research needs, only four data fields, namely, accident consequence, flight phase, accident type, and accident causation, are extracted for the causation-related analysis of aviation accidents. Among them, accident consequence and flight phase correspond to only one data point in each accident; accident causation and accident type correspond to one data point or multiple data points, and there is a causal or juxtaposition relationship between multiple data points, though only the causal relationship is analyzed in this paper.
The ACAKG consists of 31 accident causation nodes (897 causal factors were identified, including 497 human factors, 119 aircraft factors, 100 environment factors, and 166 management factors), nine flight phase nodes from P01–P9, eight accident-type nodes from T01–T08, and 12 accident consequence nodes, including fatality nodes from RH01–05 and aircraft damage nodes from RA01–07.
In addition, the operating type distribution of 437 accidents is shown in Figure 3, and it should be noted that the aircraft are capable of carrying at least 12 passengers.
Figure 3. Operating type distribution of accidents.

3.2. Modeling the ACAKG

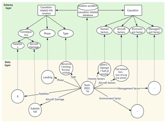
Based on the aviation accident database that is described above, a total of 437 aviation accident reports from the five-year period of 2018–2022 were used for entity identification to construct the ACAKG ontology framework from four entity dimensions, including accident causation, flight phase, accident type, and accident consequence. Based on the information extracted from the database, the ACAKG constructed the schema layer and data layer, as shown in Figure 4.
Figure 4. Schema layer and data layer of aviation accident mapping.
Among them, 31 accident causal factors are numbered as H01–H13, A01–A06, E01–E09, and M01–03 according to the four major categories of “human–aircraft–environment–management”, and the specific classifications and frequencies are shown in Table 1.
Table 1. Causation and frequency.
From the time dimension, flight phases were selected as the research object. For a more focused follow-up analysis, nine phases were merged into four phases according to the flight characteristics, i.e., the ground phase, take-off/landing phase, level flight phase, and maneuvering phase. The number and the frequency of each phase of the accident are shown in Table 2.
Table 2. Accident phase and frequency.
The consequences of accidents are divided into two components: fatalities and aircraft damage. In order to facilitate the measurement of the consequences of accident types, the accident consequences need to be quantified. The method of affiliation function is used to represent the weights of accident consequences with different granularities between 0 and 1, as shown in Table 3. Based on the principle that the consequences of injury are more serious than those of aircraft damage, this paper sets the weights of fatalities and aircraft damage to 0.7 and 0.3, respectively, so that the quantified consequences of different accident types can be obtained.
Table 3. Mortality and weighted injury quantification.
Aviation accident types numbered T01–T08 were also identified as accident knowledge entities, as shown in Table 4.
Table 4. Aviation accident types and frequency.
The essence of a knowledge graph is that it is a dataset that expresses factual and semantic relationships in the form of triples [23]. In this paper, we mainly constructed four types of relationships, namely, “causation result in”, “phase is”, “type is”, and “consequence is”. Taking the three aviation accidents with accident numbers 2018-12, 2021-104, and 2022-74 as examples, the relationship descriptions and triples were obtained and are shown in Table 5.
Table 5. Description of aviation accidents.

3.3. Statistical Strength Analysis (t-Test)

To accurately reflect the true nature of the research objectives, this paper conducts t-tests on the fundamental data, including accident causation, accident phase, and accident type, to infer whether these differences are statistically significant, thereby enhancing the statistical strength of subsequent conclusions.
Table 6 systematically evaluates whether the 31 causal factors significantly deviate from the hypothesized value of 0.0 through one-sample t-tests. The results indicate that the averages of 23 factors (H01, H02, H03, H07, H09, H11, H12, H13, A04, A05, A06, E01 to E09, M01, M02, and M03) do not exhibit statistically significant differences from 0.0 (p > 0.05), suggesting that the averages of these items closely fluctuate around 0.0 without substantial deviation. By contrast, the averages of the remaining eight factors (H04, H05, H06, H08, H10, A01, A02, and A03) significantly differ from 0.0, specifically manifesting as averages notably higher than 0.0, a finding with important statistical significance. Further assessment of the effect size using Cohen’s d reveals that three factors exhibit medium effects (with effect sizes between 0.50 and 0.80), which not only reinforces the reliability of the data but also indicates that our research findings possess a certain degree of inferential statistical strength.
Table 6. Effect size index of accident causation.
Table 7 shows that the values of all four indicators, PC01, PC02, PC03, and PC04, are significantly different from the value of 0.0 (p < 0.05), indicating that their mean values exhibit statistically significant differences from the value of 0.0. Specifically, the mean values of these four indicators are all higher than 0.0, suggesting positive and significant performance in the studied field. In summary, there are statistically significant differences between the mean values of PC01, PC02, PC03, and PC04 and the value of 0.0. Furthermore, the assessment using Cohen’s d values reveals that three of these four indicators fall within the moderate effect range, while one reaches the high effect range.
Table 7. Effect size index of accident phase.
Table 8 shows that the results indicate that the mean values of the four indicators T01, T06, T07, and T08 do not exhibit statistically significant differences from 0.0 (p > 0.05), suggesting that the mean values of these indicators are close to 0.0 and lack statistically meaningful distinctions. Conversely, the mean values of the four indicators T02, T03, T04, and T05 are significantly different from 0.0 (p < 0.05), specifically manifesting as mean values that are notably higher than 0.0.
Table 8. Effect size index of accident.

3.4. Analysis of ACAKG Model Results

3.4.1. Causal Relationship Intimacy Analysis of Aviation Accidents

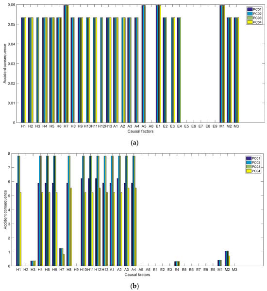
Equations (8) and (9) are used to calculate the active causal relationship and passive causal relationship of an accident causal factor; they are called Active Risk Level and Passive Risk Level.
Figure 5 shows the Active Risk Level and Passive Risk Level for all causal factors. For different flight phases, the Passive Risk Level of an accident causal factor is generally higher than its Active Risk Level. Horizontally, it can be concluded from Figure 5a that among the H-type, the Active Risk Levels of H06 and H08 are significantly higher than those of the others; among the A-type, the Active Risk Levels of A02 and A05 are significantly higher than those of the others; among the E-type, the Active Risk Levels of E01 and E04 are significantly higher than those of the others; and among the M-type, the Active Risk Level of M01 is significantly higher than that of M02. From Figure 5b, it can be concluded that among the H-type, the Passive Risk Levels of H03 and H07 are significantly higher than those of the others; among the E-type, the Passive Risk Level of E04 is significantly higher than that of the others; and among the M-type causal factors, the Passive Risk Level of M01 is significantly higher than that of M02. This indicates that these causal factors are more likely to be caused by others and require special attention.
Figure 5. Distribution of causal relationship intimacy. (a) Active Risk Level. (b) Passive Risk Level.

3.4.2. Type Distribution Proportion Analysis of Aviation Accident Causation

The active type distribution ratio and passive type distribution ratio of accident causal factors can be obtained using Equations (10) and (11), and the active type distribution ratio and passive type distribution ratio of the four phases are shown in Figure 6. In Figure 6, (1) represents the active type distribution ratio in various flight phases, and (2) represents the passive type distribution ratio.
Figure 6. The type distribution proportions of aviation accident causation. (1) Active type distribution ratio. (2) Passive type distribution ratio. (a1) Ground phase. (a2) Ground phase. (b1) Take-off/landing phase. (b2) Take-off/landing phase. (c1) Level flight phase. (c2) Level flight phase. (d1) Maneuvering phase. (d2) Maneuvering phase.
Through the analysis, it is found that in the ground phase, take-off/landing phase, and leveling phase, the active causal type distribution ratio of some causal factors such as H02, H09, A05, A06, E01~E03, E05~E09, and M03 is 0, which indicates that these causal factors cannot lead to the generation of other causal types; the passive causal type distribution ratio of some causal factors such as A06 and E05~E09 is 0, which indicates that these causal factors cannot lead to the generation of other causal types; and the passive causal type distribution ratio of some causal factors such as A06 and E05~E09 is 0. The proportion of the passive causal type distribution of some causal factors, such as A06 and E05~E09, is 0, which means that these causal factors also cannot be caused by other causal types, i.e., these causal factors will not appear in the ground phase, take-off/landing phase, and leveling phase. For the maneuvering phase, in addition to the above causal factors, the proportion of the distribution of active causal types for H11 and M01 is 0, indicating that the causal factors of H11 and M01 cannot be caused by other causal types as active causal factors. In addition, most of the active causal factors are able to lead to the H-type, E-type, A-type, and M-type causations, while most of the passive causal factors are generally caused by the H-type and A-type causations. Among them, the active causal distribution types of H03, H11, H12, E04, and M01 are concentrated in one causal type, indicating that the causal factors caused by these causal factors are relatively fixed, and the passive causal type distributions of H01~H03, H10~H13, A02~A04, and E03 are concentrated in one causal type, indicating that they can only be caused by one of these types of causal factors.
By analyzing the distribution proportion of causal factor types, we can better understand the extent to which different causal factors influence the occurrence of accidents, thereby facilitating the subsequent development of targeted prevention strategies for aviation accidents.

3.4.3. Correlation Analysis of Accident Causation Types

The correlation of an accident causation type is categorized into the direct correlation type or the indirect correlation type, which indicates the strength of direct or indirect causal relationships between accident causation types at different flight phases, and it is calculated using Equations (12) and (13), respectively.
Figure 7 shows the direct and indirect correlations for different types of accident causation. Figure 7a shows the direct and indirect correlations of accident causal types during the ground phase. Overall, the H-type and M-type causations have the highest direct accessibility, followed by higher direct accessibility between the H-type and E-type and the A-type and H-type causations, indicating a higher direct correlation between these types of accident causal factors, and there is higher indirect accessibility between the H-type and H-type, A-type and H-type, and H-type and A-type causations, indicating a higher indirect correlation between these types of accident causal factors. In addition, there is no direct or indirect accessibility of accident causal factors between the E-type and A-type, E-type and E-type, E-type and M-type, and M-type and H-type causations. The direct and indirect correlations of accident causation types in the take-off/landing phase and leveling phase are shown in Figure 7b,c, respectively. The high direct accessibility between the H-type and H-type, H-type and A-type, H-type and E-type, H-type and M-type, and A-type and H-type causations indicates that the direct correlation of accident causal factors is higher for these types, including the H-type and H-type, A-type and H-type, H-type and A-type, and H-type and E-type causations. The high indirect accessibility of the E-type and A-type causations indicates that the direct correlation of accident causal factors is higher for these types, and the H-type and M-type causations have a higher indirect accessibility, indicating a higher indirect correlation between these types of accident causal factors. Similarly, there is no direct or indirect accessibility of accident causal factors for the E-type and A-type, E-type and E-type, E-type and M-type, and M-type and H-type causations. Figure 7d shows the direct and indirect correlations of accident causal factor types for the maneuvering phase of the aircraft. For the maneuvering phase, the direct accessibility between the H-type and H-type and the H-type and M-type causations is high, indicating that these types of accident causal factors have high direct correlations with respect to the other types of factors, and the indirect accessibility between the H-type and H-type, A-type and H-type, H-type and A-type, H-type and E-type, and H-type and M-type causations is high. In addition, there is no direct or indirect correlation between the E-type and the other types of accident causal factors, nor is there with the M-type and H-type and M-type and A-type causations.
Figure 7. Correlation types of accident causal factors. (a) Ground phase. (b) Take-off/landing phase. (c) Level flight phase. (d) Maneuvering phase.
Exploring the accessibility among different types of accident causal factors helps us to understand the correlations among different types of accident causal factors both locally and holistically, which can help us to develop preventive strategies for aviation accidents.

3.4.4. Correlation Analysis between Aviation Accident Causation Types and Flight Phase

The correlation between accident causation type and flight phase is also categorized into direct and indirect correlations (DCTP and ICTP), which indicate the degree of correlation between the current accident causal factor type and the flight phase in which future accidents will occur as a direct or indirect result. The direct and indirect correlations between causation type and time can be calculated using Equations (14) and (15).
Figure 8 shows the statistical results of the direct and indirect correlations between the causal type and the different flight phases. It can be seen from the figure that the indirect correlation between each causal type and the flight phase is higher than the direct correlation in different phases. Specifically, the indirect correlation of the H-type causal factors is significantly higher than their direct correlation in all phases; the direct correlation of the H-type causal factors is higher than the direct correlation of the other causal factor types; the comparative results of the direct correlation of the causal factor types in different phases are H-type > E-type > M-type > A-type, with the indirect correlations being H-type > A-type > E-type > M-type; and the correlations of different causal factors in the take-off/landing and leveling phases are higher than those in the ground and maneuvering phases.
Figure 8. Correlation between aviation accident causation type and flight phase. (a) Ground phase. (b) Take-off/landing phase. (c) Level flight phase. (d) Maneuvering phase.

3.4.5. Correlation Analysis of Aviation Accident Consequence

The direct and indirect consequences of accidents can be obtained through Equations (16) and (17). Referring to Table 3, appropriate weights can be assigned to these accident consequences. Assuming that only accidents with the identifiers 2018-12, 2021-104, and 2022-74 occurred within the past 5 years, the consequences of these accidents can be calculated based on their respective accident reports. From Table 5, it is determined that the accident with the identifier 2018-12 involved runway and abnormal landing accidents, resulting in no fatalities (weight 0) and substantial aircraft damage (weight 0.7). The accident with the identifier 2021-104 involved a collision accident, resulting in six fatalities (weight 0.7) and the destruction of the aircraft (weight 1). Similarly, the accident with the 2022-74 identifier involved runway and abnormal landing accidents and resulted in no fatalities (weight 0) and substantial aircraft damage (weight 0.7). Based on the data, the average consequences of different accident types within the past 5 years can be calculated. The average fatalities for runway accidents are represented as (0 + 0)/5 = 0, and the average aircraft damage is as follows: (0.7 + 0.7)/5 = 0.28. Consequently, the total average consequence of runway accidents is 0.7 × 0 + 0.3 × 0.28 = 0.084. Similarly, the total average consequence of abnormal landing accidents is 0.7 × 0 + 0.3 × 0.28 = 0.084, and the total average consequence of collision accidents is 0.7 × 0.14 + 0.3 × 0.2 = 0.158. Using the aforementioned computation method, the average consequences of different accident types within the past 5 years can be determined.
Figure 9 illustrates the aggregation of weighted fatalities and aircraft damage to determine the level of accident consequences directly and indirectly caused by causal factors at different phases. In Figure 9a, it is evident that during the take-off/landing and level flight phases, factors H07, A05, and E01 have higher direct impacts on accident consequences, while during the maneuvering phase, factors H07, E01, and M01 pose greater direct consequences. Overall, during the ground phase, factors H07, A05, E01, and M01 have more significant direct impacts on accident consequences. Figure 9b shows that factors H01, H04–H06, H08, H10–H13, and A01–A04, whether directly or indirectly contributing to accidents, have a higher severity compared to other factors. The indirect impact of the H-type and A-type factors on accident consequences is greater than that of the E-type and M-type factors. The average severity of the consequences caused by causal factors during the take-off/landing and level flight phases is the highest, followed by those caused by causal factors during the ground phase, with the maneuvering phase having the lowest average severity of consequences indirectly caused by causal factors.
Figure 9. Consequences of accidents at different phases. (a) Direct accident consequence. (b) Indirect accident consequence.

4. Discussion

4.1. Identifying Key Risks

Based on the correlation analysis between the direct and indirect severity of accident consequences caused by causal factors shown in Figure 9, it is possible to identify the causal factors that have a greater impact on the severity of accident consequences and their corresponding numerical values. By systematically controlling factors that have a significant influence during different flight phases, it is possible to effectively reduce the severity and impact of accident consequences, thereby enhancing the safety of the aircraft and onboard personnel. According to Equations (16) and (17), the causal factors are ranked in descending order based on their impact on the severity of accident consequences, and causative elimination is carried out. The resulting curves illustrating the impact of mitigating causal factors on the severity of accident consequences at different phases are shown in Figure 10.
Figure 10. The impact curves of mitigating causal factors at different phases on the severity of accident consequences. (a) Direct impact. (b) Indirect impact.
We eliminate causal factors in descending order of the severity of their impact on the consequences of the accident. If two causal factors are of equal severity, the causal factors are eliminated first in the order of types H, A, E, and M and then in increasing order of number. In Figure 10, the successive elimination of 31 causal factors significantly reduces the severity of indirect accident consequences. The most notable effects in reducing the harm caused by aviation accidents are observed by eliminating causal factors during the take-off/landing and level flight phases.
When four main causal factors (H7, A5, E1, and M1) are eliminated, the severity index of direct accident consequences is reduced to 76.5% in the ground phase, and the severity index of direct accident consequences is reduced to 81.9% in the take-off/landing and level flight phases. When three main causal factors (H7, E1, and M1) are eliminated, the severity index of direct accident consequences is reduced to 79.2% in the maneuvering phase. When four causal factors (H10~H12 and A2) are eliminated, the severity index of indirect accident consequences is reduced to 60.4% in the ground phase. When four causal factors (H1 and H4~H6) are eliminated, the severity index of indirect accident consequences is reduced to 59.9% in the take-off/landing and level flight phases. When four causal factors (H8, H12, A3, and A4) are eliminated, the severity index of indirect accident consequences is reduced to 69% in the maneuvering phase.
During the ground phase, when 15 causal factors (H1, H2, H4~H9, H13, A1, A2~A4, E1, and M1) are eliminated, the severity index of direct accident consequences is reduced by 80%; when 10 causal factors (H1, H4~H6, H8, H10~H13, and A2) are eliminated, the severity index of indirect accident consequences is reduced by 80%. During the take-off/landing and level flight phases, when 20 causal factors (H1, H2, H4~H11, H13, A1~A5, and E1~E4) are eliminated, the severity index of direct accident consequences is reduced by 80%; when 10 causal factors (H1, H4~H6, H8, H10~H13, and A1) are eliminated, the severity index of indirect accident consequences is reduced by 80%. In the maneuvering phase, when 16 causal factors (H1, H2, H4~H7, H9~H11, H13, A1~A2, E1, E3, and M1~M2) are eliminated, the severity index of direct accident consequences is reduced by 80%; when 10 causal factors (H1, H4~H6, H8, H10~H12, and A3~A4) are eliminated, the indirect severity index of accident consequences is reduced by 80%. Overall, eliminating the indirect causal factors that affect accident consequences, as opposed to direct causal factors, is more effective in reducing the probability of accidents and their severity. Focusing on the key identified factors is beneficial for efficiently reducing the likelihood of accidents.
Furthermore, to verify the significance of the data, PC01 was used as the dependent variable for regression analysis (the analysis for PC02, PC03, and PC04 was conducted similarly to PC01). The obtained p-values for both direct impact and indirect impact were 0.000. This highly significant statistical result indicates a negative relationship between the number of causative factors and PC01, which is consistent with the conclusions of this paper.

4.2. Preventive Measures

Based on the case analysis from the previous section, the correlations among accident causal factors, flight phases, accident types, and accident consequences are derived. Combining these findings allows for the development of corresponding preventive strategies, typically formulated in the following three steps. The first step involves identifying the key factors contributing to accident consequences based on the correlation between causal factors in different flight phases and the severity of the accident consequence. The second step is to analyze the causal correlation and correlation of causal types between the key causal factors and other causal factors through modeling, so as to clarify the main causes of the key causal factors and the chain reactions caused by the key causal factors, as well as the causal types leading to the frequent occurrence of accidents. The third step involves analyzing the occurrence frequency of other causal factors that lead to key causal factors and their frequency during different flight phases. By formulating specific preventive strategies based on this three-step analysis, it is possible to mitigate key accident causal factors and other critical factors that result in high consequences. To optimize preventive measures, adjusting preventive strategies in a timely manner throughout the entire flight process based on the frequency of causal factors arising in different flight phases allows for effective targeted mitigation of risks.

5. Conclusions

This article proposes an aviation accident causation correlation analysis model based on a semi-structured aviation accident report as the research foundation. By constructing a knowledge graph, this article enhances the aviation accident domain’s knowledge base from a causal perspective, establishing a solid foundation for applying aviation accident knowledge graphs from a big data perspective in the future. Additionally, this article determines the strength of causal relationships among various accident causal factors in aviation accidents. This analysis identifies the types of causation that are prone to occur, the main types of causation affecting accident occurrence, the strength of correlations among causation types, and the correlations between causation types and different flight phases, and further investigates the impacts of different causation types on the severity of accident consequences. By combining the analysis results, the critical causal factors that significantly influence accidents during different flight phases are identified, allowing for a reduction in the probability of accidents through further prevention and control of these key accident causal factors. Through a case analysis, the feasibility and effectiveness of the proposed model and methodology are validated. Overall, the approach presented in this article is beneficial for uncovering the underlying patterns of aviation accident causation and strategically preventing the risk of aviation accidents.
Furthermore, as a semantic network with relational connections, knowledge graphs possess certain advantages in mining, extracting, and associating textual data, and hold significant value in aviation safety. In response to the current research deficiencies, further improvements will be made to the aviation accident knowledge graph in terms of enriching the ontology construction and expanding the sample size. The ontology of accident causations will be refined, and a larger, more scientific aviation knowledge graph database will be established to enhance data credibility. This approach aims to extract hidden patterns from a larger dataset, validate conclusions’ accuracy and evolutionary nature over time, and continuously update and expand the aviation accident knowledge base.

Author Contributions

Conceptualization, J.X.; methodology, L.C. and H.X.; software, H.X.; validation, H.X.; formal analysis, J.X.; investigation, L.C.; resources, W.T.; data curation, H.X.; writing—original draft preparation, L.C.; writing—review and editing, W.T.; visualization, W.T.; supervision, J.X.; project administration, L.C.; funding acquisition, J.X. All authors have read and agreed to the published version of the manuscript.

Funding

This research was funded by the National Natural Science Foundation of China, grant number 52074309.

Institutional Review Board Statement

Not applicable.

Data Availability Statement

Data are contained within the article.

Conflicts of Interest

The authors declare no conflicts of interest.

References

  1. International Civil Aviation Organization. ICAO Safety Report 2014 Edition. 2022. Available online: https://www.icao.int/safety/Documents/ICAO_2014%20Safety%20Report_final_02042014_web.pdf (accessed on 1 March 2024).
  2. International Civil Aviation Organization. ICAO Safety Report 2023 Edition. 2023. Available online: https://www.icao.int/safety/Documents/ICAO_SR_2023_20230823.pdf (accessed on 1 March 2024).
  3. Huesler, J.; Strobl, E. Predicting the Number of Fatalities in Extreme Civil Aviation Accidents. J. Air Transp. 2023, 31, 150–160. [Google Scholar] [CrossRef]
  4. Chi, C.-F.; Sigmund, D.; Lin, Y.-C.; Drury, C.G. The Development of a Scenario-Based Human-Machine-Environment-Procedure (HMEP) Classification Scheme for the Root Cause Analysis of Helicopter Accidents. Appl. Ergon. 2022, 103, 103771. [Google Scholar] [CrossRef] [PubMed]
  5. Yusuf, A.B.; Kor, A.-L.; Tawfik, H. Integrating the HFACS Framework and Fuzzy Cognitive Mapping for In-Flight Startle Causality Analysis. Sensors 2022, 22, 1068. [Google Scholar] [CrossRef] [PubMed]
  6. Cui, L.; Zhang, J.; Ren, B.; Chen, H. Research on a New Aviation Safety Index and Its Solution under Uncertainty Conditions. Saf. Sci. 2018, 107, 55–61. [Google Scholar] [CrossRef]
  7. Wiegmann, D.A.; Shappell, S.A. A Human Error Approach to Aviation Accident Analysis: The Human Factors Analysis and Classification System; Ashgate: Hants, UK; Burlington, VT, USA, 2003. [Google Scholar]
  8. Lyu, T.; Song, W.; Du, K. Human Factors Analysis of Air Traffic Safety Based on HFACS-BN Model. Appl. Sci. 2019, 9, 5049. [Google Scholar] [CrossRef]
  9. Lázaro, F.L.; Nogueira, R.P.R.; Melicio, R.; Valério, D.; Santos, L.F.F.M. Human Factors as Predictor of Fatalities in Aviation Accidents: A Neural Network Analysis. Appl. Sci. 2024, 14, 640. [Google Scholar] [CrossRef]
  10. Leite Martins de Sant’Anna, D.A.; Garibaldi de Hilal, A.V. The Impact of Human Factors on Pilots’ Safety Behavior in Offshore Aviation Companies: A Brazilian Case. Saf. Sci. 2021, 140, 105272. [Google Scholar] [CrossRef]
  11. Kharoufah, H.; Murray, J.; Baxter, G.; Wild, G. A Review of Human Factors Causations in Commercial Air Transport Accidents and Incidents: From to 2000–2016. Prog. Aerosp. Sci. 2018, 99, 1–13. [Google Scholar] [CrossRef]
  12. He, P.; Sun, R. Trend Analysis of Civil Aviation Incidents Based on Causal Inference and Statistical Inference. Aerospace 2023, 10, 822. [Google Scholar] [CrossRef]
  13. Erjavac, A.J.; Iammartino, R.; Fossaceca, J.M. Evaluation of Preconditions Affecting Symptomatic Human Error in General Aviation and Air Carrier Aviation Accidents. Reliab. Eng. Syst. Saf. 2018, 178, 156–163. [Google Scholar] [CrossRef]
  14. Zhang, X.; Mahadevan, S. Ensemble Machine Learning Models for Aviation Incident Risk Prediction. Decis. Support Syst. 2019, 116, 48–63. [Google Scholar] [CrossRef]
  15. Hulme, A.; Stanton, N.A.; Walker, G.H.; Waterson, P.; Salmon, P.M. What Do Applications of Systems Thinking Accident Analysis Methods Tell Us about Accident Causation? A Systematic Review of Applications between 1990 and 2018. Saf. Sci. 2019, 117, 164–183. [Google Scholar] [CrossRef]
  16. Liu, J.; Schmid, F.; Li, K.; Zheng, W. A Knowledge Graph-Based Approach for Exploring Railway Operational Accidents. Reliab. Eng. Syst. Saf. 2021, 207, 107352. [Google Scholar] [CrossRef]
  17. Wang, N.; Yang, X.; Chen, J.; Wang, H.; Wu, J. Hazards Correlation Analysis of Railway Accidents: A Real-World Case Study Based on the Decade-Long UK Railway Accident Data. Saf. Sci. 2023, 166, 106238. [Google Scholar] [CrossRef]
  18. Tang, L.; Meng, Y. Data Analytics and Optimization for Smart Industry. Front. Eng. Manag. 2021, 8, 157–171. [Google Scholar] [CrossRef]
  19. Jiao, Y.; Dong, J.; Han, J.; Sun, H. Classification and Causes Identification of Chinese Civil Aviation Incident Reports. Appl. Sci. 2022, 12, 10765. [Google Scholar] [CrossRef]
  20. Tamašauskaitė, G.; Groth, P. Defining a Knowledge Graph Development Process through a Systematic Review. ACM Trans. Softw. Eng. Methodol. 2023, 32, 27. [Google Scholar] [CrossRef]
  21. Zhang, X.; Srinivasan, P.; Mahadevan, S. Sequential Deep Learning from NTSB Reports for Aviation Safety Prognosis. Saf. Sci. 2021, 142, 105390. [Google Scholar] [CrossRef]
  22. Gan, L.; Ye, B.; Huang, Z.; Xu, Y.; Chen, Q.; Shu, Y. Knowledge Graph Construction Based on Ship Collision Accident Reports to Improve Maritime Traffic Safety. Ocean Coast. Manag. 2023, 240, 106660. [Google Scholar] [CrossRef]
  23. Peng, C.; Xia, F.; Naseriparsa, M.; Osborne, F. Knowledge Graphs: Opportunities and Challenges. Artif. Intell. Rev. 2023, 56, 13071–13102. [Google Scholar] [CrossRef]
  24. Li, G.; Chen, Y.; Liao, Q.; He, Z. Potential Destination Discovery for Low Predictability Individuals Based on Knowledge Graph. Transp. Res. Part C Emerg. Technol. 2022, 145, 103928. [Google Scholar] [CrossRef]
  25. Wang, X.; Gan, Z.; Xu, Y.; Liu, B.; Zheng, T. Extracting Domain-Specific Chinese Named Entities for Aviation Safety Reports: A Case Study. Appl. Sci. 2023, 13, 11003. [Google Scholar] [CrossRef]
  26. Wang, J.; Qu, J.; Zhao, Z.; Dong, X. SMAAMA: A Named Entity Alignment Method Based on Siamese Network Character Feature and Multi-Attribute Importance Feature for Chinese Civil Aviation. J. King Saud Univ.-Comput. Inf. Sci. 2023, 35, 101856. [Google Scholar] [CrossRef]
  27. Abu-Salih, B. Domain-Specific Knowledge Graphs: A Survey. J. Netw. Comput. Appl. 2021, 185, 103076. [Google Scholar] [CrossRef]
  28. Yan, J.; Wang, C.; Cheng, W.; Gao, M.; Zhou, A. A Retrospective of Knowledge Graphs. Front. Comput. Sci. 2018, 12, 55–74. [Google Scholar] [CrossRef]
  29. Wiegmann, D.A.; Shappell, S.A. The Human Factors Analysis and Classification System (HFACS). In A Human Error Approach to Aviation Accident Analysis; Routledge: London, UK, 2017; pp. 45–71. [Google Scholar] [CrossRef]
  30. Commercial Aviation Safety Team/International Civil Aviation Organization (CAST/ICAO) Common Taxonomy Team (CICTT). ICAO Phase of Flight Definition and Usage Notes (1.3). 2013. Available online: http://www.intlaviationstandards.org/Documents/PhaseofFlightDefinitions.pdf (accessed on 15 December 2023).
  31. Commercial Aviation Safety Team/International Civil Aviation Organization (CAST/ICAO) Common Taxonomy Team (CICTT). Aviation Occurrence Categories Definition and Usage Notes (4.8). 2021. Available online: https://www.wyvernltd.com/wp-content/uploads/2022/04/OccurrenceCategoryDefinitions2021.pdf (accessed on 15 December 2023).
  32. Aviation Safety Network. Available online: https://aviation-safety.net/about/ (accessed on 1 October 2023).
Disclaimer/Publisher’s Note: The statements, opinions and data contained in all publications are solely those of the individual author(s) and contributor(s) and not of MDPI and/or the editor(s). MDPI and/or the editor(s) disclaim responsibility for any injury to people or property resulting from any ideas, methods, instructions or products referred to in the content.

Article Metrics

Citations

Article Access Statistics

Multiple requests from the same IP address are counted as one view.