Multiple Intrusion Detection Using Shapley Additive Explanations and a Heterogeneous Ensemble Model in an Unmanned Aerial Vehicle’s Controller Area Network
Abstract
1. Introduction
2. Related Works
2.1. Controller Area Network (CAN) Protocol
2.2. Network Intrusion Detection Model for CAN Protocol
2.3. SHAP
2.4. Explainable Artificial Intelligence (XAI)
2.5. Deep Neural Network Model
2.6. Attack Scenario Analysis
2.6.1. Flooding Attack Scenario Analysis
2.6.2. Fuzzy Attack Scenario Analysis
2.6.3. Replay Attack Scenario Analysis
3. Method and Materials
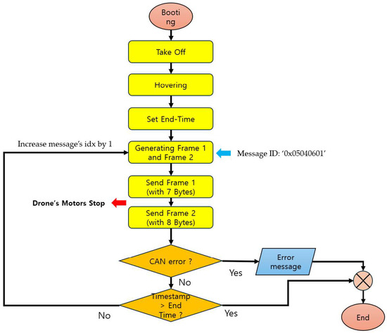
3.1. Dataset Preprocessing
3.2. Experiment Model
3.3. Performance Evaluation Metrics
3.4. Experiment Environment
4. Experiment Results
4.1. SHAP Value Analyses
4.1.1. Flooding Scenario Dataset Analysis
4.1.2. Fuzzy Attack Scenario Dataset Analysis (Types 03 and 04)
4.1.3. Replay Attack Scenario Dataset Analysis (Types 05 and 06)
4.1.4. Single Model Results Analysis
4.2. Experiment Model Results
4.3. Result Analysis
5. Discussion and Conclusions
Author Contributions
Funding
Institutional Review Board Statement
Informed Consent Statement
Data Availability Statement
Conflicts of Interest
References
- OpenCyphal. DS-015 UAVCAN Drone Standard v1.0.1. 2021. Available online: https://legacy.uavcan.org/Specification/4._CAN_bus_transport_layer/ (accessed on 26 April 2024).
- Mademlis, I.; Nikolaidis, N.; Tefas, A.; Pitas, I.; Wagner, T.; Messina, A. Autonomous unmanned aerial vehicles filming in dynamic unstructured outdoor environments. IEEE Signal Process. Mag. 2018, 36, 147–153. [Google Scholar] [CrossRef]
- Kim, J.; Kim, S.; Ju, C.; Son, H.I. Unmanned aerial vehicles in agriculture: A review of perspective of platform, control, and applications. IEEE Access 2019, 7, 105100–105115. [Google Scholar] [CrossRef]
- Gargalakos, M. The role of unmanned aerial vehicles in military communications: Application scenarios, current trends, and beyond. J. Def. Model. Simul. 2021, 15485129211031668. [Google Scholar] [CrossRef]
- Altawy, R.; Youssef, A.M. Security, privacy, and safety aspects of civilian drones: A survey. ACM Trans. Cyber-Phys. Syst. 2016, 1, 1–25. [Google Scholar] [CrossRef]
- Shrestha, R.; Omidkar, A.; Roudi, S.A.; Abbas, R.; Kim, S. Machine-learning-enabled intrusion detection system for cellular connected UAV networks. Electronics 2021, 10, 1549. [Google Scholar] [CrossRef]
- Liu, J.; Yin, T.; Yue, D.; Karimi, H.R.; Cao, J. Event-based secure leader-following consensus control for multiagent systems with multiple cyber attacks. IEEE Trans. Cybern. 2020, 51, 162–173. [Google Scholar] [CrossRef] [PubMed]
- Cao, J.; Ding, D.; Liu, J.; Tian, E.; Hu, S.; Xie, X. Hybrid-triggered-based security controller design for networked control system under multiple cyber attacks. Inf. Sci. 2021, 548, 69–84. [Google Scholar] [CrossRef]
- CAN Specification, Version 2.0; Postfach 30 02 40; Robert Bosch GmbH: Stuttgart, Germany, 1991.
- Sikora, R. A modified stacking ensemble machine learning algorithm using genetic algorithms. In Handbook of Research on Organizational Transformations through Big Data Analytics; IGi Global: Hershey, PA, USA, 2015; pp. 43–53. [Google Scholar]
- Kwon, H.; Park, J.; Lee, Y. Stacking ensemble technique for classifying breast cancer. Healthc. Inform. Res. 2019, 25, 283–288. [Google Scholar] [CrossRef] [PubMed]
- Charoenkwan, P.; Chiangjong, W.; Nantasenamat, C.; Hasan, M.M.; Manavalan, B.; Shoombuatong, W. StackIL6: A stacking ensemble model for improving the prediction of IL-6 inducing peptides. Brief. Bioinform. 2021, 22, bbab172. [Google Scholar] [CrossRef]
- Akyol, K. Stacking ensemble based deep neural networks modeling for effective epileptic seizure detection. Expert Syst. Appl. 2020, 148, 113239. [Google Scholar] [CrossRef]
- Rashid, M.; Kamruzzaman, J.; Imam, T.; Wibowo, S.; Gordon, S. A tree-based stacking ensemble technique with feature selection for network intrusion detection. Appl. Intell. 2022, 52, 9768–9781. [Google Scholar] [CrossRef]
- Lundberg, S.M.; Lee, S.I. A unified approach to interpreting model predictions. In Proceedings of the 31st International Conference on Neural Information Processing Systems, NIPS’17, Long Beach, CA, USA, 4–9 December 2017; Volume 30, pp. 4768–4777. [Google Scholar]
- Lundberg, S.M.; Erion, G.G.; Lee, S.I. Consistent individualized feature attribution for tree ensembles. arXiv 2018, arXiv:1802.03888. [Google Scholar]
- Lundberg, S.M.; Erion, G.; Chen, H.; DeGrave, A.; Prutkin, J.M.; Nair, B.; Lee, S.I. From local explanations to global understanding with explainable AI for trees. Nat. Mach. Intell. 2020, 2, 56–67. [Google Scholar] [CrossRef]
- Li, J.; Guo, Y.; Li, L.; Liu, X.; Wang, R. Using LightGBM with SHAP for predicting and analyzing traffic accidents severity. In Proceedings of the 2023 7th International Conference on Transportation Information and Safety (ICTIS), Xi’an, China, 4–6 August 2023; IEEE: New York, NY, USA, 2023; pp. 2150–2155. [Google Scholar]
- Lee, Y.G.; Oh, J.Y.; Kim, D.; Kim, G. Shap value-based feature importance analysis for short-term load forecasting. J. Electr. Eng. Technol. 2023, 18, 579–588. [Google Scholar] [CrossRef]
- OpenCyphal. Available online: https://legacy.uavcan.org/ (accessed on 26 April 2024).
- Sajid, J.; Hayawi, K.; Malik, A.W.; Anwar, Z.; Trabelsi, Z. A fog computing framework for intrusion detection of energy-based attacks on UAV-assisted smart farming. Appl. Sci. 2023, 13, 3857. [Google Scholar] [CrossRef]
- Tlili, F.; Ayed, S.; Chaari Fourati, L. Dynamic Intrusion Detection Framework for UAVCAN Protocol Using AI. In Proceedings of the 18th International Conference on Availability, Reliability and Security, Benevento, Italy, 28 August–1 September 2023; pp. 1–10. [Google Scholar]
- Hoang, T.N.; Islam, M.R.; Yim, K.; Kim, D. CANPerFL: Improve in-vehicle intrusion detection performance by sharing knowledge. Appl. Sci. 2023, 13, 6369. [Google Scholar] [CrossRef]
- Tanksale, V. Intrusion detection for controller area network using support vector machines. In Proceedings of the 2019 IEEE 16th International Conference on Mobile Ad Hoc and Sensor Systems Workshops (MASSW), Monterey, CA, USA, 4–7 November 2019; IEEE: New York, NY, USA, 2019; pp. 121–126. [Google Scholar]
- Alsoliman, A.; Rigoni, G.; Callegaro, D.; Levorato, M.; Pinotti, C.M.; Conti, M. Intrusion Detection Framework for Invasive FPV Drones Using Video Streaming Characteristics. ACM Trans. Cyber-Phys. Syst. 2023, 7, 1–29. [Google Scholar] [CrossRef]
- Moulahi, T.; Zidi, S.; Alabdulatif, A.; Atiquzzaman, M. Comparative performance evaluation of intrusion detection based on machine learning in in-vehicle controller area network bus. IEEE Access 2021, 9, 99595–99605. [Google Scholar] [CrossRef]
- Kang, M.J.; Kang, J.W. Intrusion detection system using deep neural network for in-vehicle network security. PLoS ONE 2016, 11, e0155781. [Google Scholar] [CrossRef]
- Javed, A.R.; Ur Rehman, S.; Khan, M.U.; Alazab, M.; Reddy, T. CANintelliIDS: Detecting in-vehicle intrusion attacks on a controller area network using CNN and attention-based GRU. IEEE Trans. Netw. Sci. Eng. 2021, 8, 1456–1466. [Google Scholar] [CrossRef]
- Kou, L.; Ding, S.; Wu, T.; Dong, W.; Yin, Y. An intrusion detection model for drone communication network in sdn environment. Drones 2022, 6, 342. [Google Scholar] [CrossRef]
- Song, H.M.; Woo, J.; Kim, H.K. In-vehicle network intrusion detection using deep convolutional neural network. Veh. Commun. 2020, 21, 100198. [Google Scholar] [CrossRef]
- Tariq, S.; Lee, S.; Kim, H.K.; Woo, S.S. CAN-ADF: The controller area network attack detection framework. Comput. Secur. 2020, 94, 101857. [Google Scholar] [CrossRef]
- Seo, E.; Song, H.M.; Kim, H.K. GIDS: GAN based intrusion detection system for in-vehicle network. In Proceedings of the 2018 16th Annual Conference on Privacy, Security and Trust (PST), Belfast, Ireland, 28–30 August 2018; pp. 1–6. [Google Scholar]
- Qin, H.; Yan, M.; Ji, H. Application of controller area network (CAN) bus anomaly detection based on time series prediction. Veh. Commun. 2021, 27, 100291. [Google Scholar] [CrossRef]
- Khan, M.H.; Javed, A.R.; Iqbal, Z.; Asim, M.; Awad, A.I. DivaCAN: Detecting in-vehicle intrusion attacks on a controller area network using ensemble learning. Comput. Secur. 2024, 139, 103712. [Google Scholar] [CrossRef]
- Zhang, H.; Wang, J.; Wang, Y.; Li, M.; Song, J.; Liu, Z. ICVTest: A Practical Black-Box Penetration Testing Framework for Evaluating Cybersecurity of Intelligent Connected Vehicles. Appl. Sci. 2023, 14, 204. [Google Scholar] [CrossRef]
- Adly, S.; Moro, A.; Hammad, S.; Maged, S.A. Prevention of Controller Area Network (CAN) Attacks on Electric Autonomous Vehicles. Appl. Sci. 2023, 13, 9374. [Google Scholar] [CrossRef]
- Fang, S.; Zhang, G.; Li, Y.; Li, J. Windowed Hamming Distance-Based Intrusion Detection for the CAN Bus. Appl. Sci. 2024, 14, 2805. [Google Scholar] [CrossRef]
- Islam, R.; Refat, R.U.D.; Yerram, S.M.; Malik, H. Graph-based intrusion detection system for controller area networks. IEEE Trans. Intell. Transp. Syst. 2020, 23, 1727–1736. [Google Scholar] [CrossRef]
- Capuano, N.; Fenza, G.; Loia, V.; Stanzione, C. Explainable artificial intelligence in cybersecurity: A survey. IEEE Access 2022, 10, 93575–93600. [Google Scholar] [CrossRef]
- Chamola, V.; Hassija, V.; Sulthana, A.R.; Ghosh, D.; Dhingra, D.; Sikdar, B. A review of trustworthy and explainable artificial intelligence (xai). IEEE Access. 2023, 11, 78994–79015. [Google Scholar] [CrossRef]
- Ribeiro, M.T.; Singh, S.; Guestrin, C. “Why should i trust you?” Explaining the predictions of any classifier. In Proceedings of the 22nd ACM SIGKDD International Conference on Knowledge Discovery and Data Mining, San Francisco, CA, USA, 13–17 August 2016; pp. 1135–1144. [Google Scholar]
- Covington, P.; Adams, J.; Sargin, E. Deep neural networks for youtube recommendations. In Proceedings of the 10th ACM Conference on Recommender Systems, Boston, MA, USA, 15–19 September 2016; pp. 191–198. [Google Scholar]
- The Asimov Institute. Available online: https://www.asimovinstitute.org/neural-network-zoo/ (accessed on 8 March 2024).
- Martinez, G.J.; Dubrovskiy, G.; Zhu, S.; Mohammed, A.; Lin, H.; Laneman, J.N.; Striegel, A.; Pragada, R.; Castor, D.R. An open, real-world dataset of cellular UAV communication properties. In Proceedings of the 2021 International Conference on Computer Communications and Networks (ICCCN), Athens, Greece, 19–22 July 2021; IEEE: New York, NY, USA, 2021; pp. 1–6. [Google Scholar]
- Chang, Y.; Cheng, Y.; Murray, J.; Huang, S.; Shi, G. The hdin dataset: A real-world indoor uav dataset with multi-task labels for visual-based navigation. Drones 2022, 6, 202. [Google Scholar] [CrossRef]
- Kim, D.; Song, Y.; Kwon, S.; Kim, H.; Yoo, J.D.; Kim, H.K. Uavcan dataset description. arXiv 2022, arXiv:2212.09268. [Google Scholar]
- Hartmann, K.; Steup, C. The vulnerability of UAVs to cyber attacks—An approach to the risk assessment. In Proceedings of the 2013 5th International Conference on Cyber Conflict (CYCON 2013), Tallinn, Estonia, 4–7 June 2013; pp. 1–23. [Google Scholar]
- Hochreiter, S.; Schmidhuber, J. Long short-term memory. Neural Comput. 1997, 9, 1735–1780. [Google Scholar] [CrossRef] [PubMed]













| Layer | Description |
|---|---|
| Application | Performs vendor-defined tasks |
| Object (Presentation) | Performs message processing |
| Transfer | Performs message transmission-reception and detects signal defects and message errors |
| Physical | Defines how to convert physical signals such as signal level and optimization |
| Model | Paper | Platform |
|---|---|---|
| LSTM (Long Short-Term Memory) Model | Tlili, F., Ayed, S., and CHAARI FOURATI, L. (2023, August) [22] | In-Drone Network |
| Ensemble Learning Model | Hoang, T. N., Islam, M. R., Yim, K., and Kim, D. (2023) [23] | In-Vehicle Network |
| Support Vector Machine | Tanksale, V. (2019, November) [24] | In-Vehicle Network |
| Random Forest | Alsoliman, Rigoni, G., Callegaro, D., Levorato, M., Pinotti, C. M., and Conti, M. (2023) [25] | In-Drone Network |
| Support Vector Machine | Moulahi, T., Zidi, S., Alabdulatif, A., and Atiquzzaman, M. (2021) [26] | In-Vehicle Network |
| Deep Neural Network | Kang, M. J., and Kang, J. W. (2016) [27] | In-Vehicle Network |
| Convolutional Neural Network | Javed, A. R., Ur Rehman, S., Khan, M. U., Alazab, M., and Reddy, T. (2021) [28] | In-Vehicle Network |
| Deep Auto Encoder | Kou, L., Ding, S., Wu, T., Dong, W., and Yin, Y. (2022) [29] | In-Drone Network |
| Convolutional Neural Network | Song, H. M., Woo, J., and Kim, H. K. (2020) [30] | In-Vehicle Network |
| Recurrent Neural Network | Tariq, S., Lee, S., Kim, H. K., and Woo, S. S. (2020) [31] | In-Vehicle Network |
| GAN | Seo, E., Song, H. M., and Kim, H. K. (2018, August) [32] | In-Vehicle Network |
| K-Means | Qin, H., Yan, M., and Ji, H. (2021) [33] | In-Vehicle Network |
| FedAvg algorithm | Khan, M. H., Javed, A. R., Iqbal, Z., Asim, M., and Awad, A. I. (2024) [34] | In-Vehicle Network |
| ICV Test | Zhang, H., Wang, J., Wang, Y., Li, M., Song, J., and Liu, Z. (2023) [35] | In-Vehicle Network |
| ECDSA-CMAC algorithm | Adly, S., Moro, A., Hammad, S., and Maged, S. A. (2023) [36] | In-Vehicle Network |
| Hamming distance detection algorithm | Fang, S., Zhang, G., Li, Y., and Li, J. (2024) [37] | In-Vehicle Network |
| Graph-based detection system | Islam, R., Refat, R. U. D., Yerram, S. M., and Malik, H. (2020) [38] | In-Vehicle Network |
| Legend of Layers | DNN | RNN | LSTM |
|---|---|---|---|
![]() | ![]() | ![]() | ![]() |
| Timestamp (s) | 10/20 | 30/40/50 | 60/70/80/90 | 100 | 110/120 | 130 | 140/150/160 | 170/180 | |
| status | Booting | Take Off | Hovering | Motors Stop | Motors Stop | Hovering | Motors Stop | Landing | |
| Label | Normal | Normal | Flooding | Normal | Flooding | Flooding | Normal | Flooding | Normal |
| Time(s) | 1 | 2 | 3 | 4 | 5 | 6 | 7 | 8 | |
|---|---|---|---|---|---|---|---|---|---|
| ECU | |||||||||
| Attacker | - | - | 0 × 1 | - | - | 0 × 2 | - | - | |
| Main ECU | 0 × 1 | - | - | - | 0 × 1 | - | - | 0 × 1 | |
| Motor ECU | 0 × 2 | - | - | - | - | - | 0 × 2 | - | |
| CAN bus | 0 × 1 | 0 × 2 | 0 × 1 | 0 × 1 | 0 × 2 | 0 × 2 | 0 × 1 | ||
| Byte | [1] | [2] | [3] | [4] | [5] | [6] | [7] | [8] | [9] | [10] | [11] | [12] | [13] |
|---|---|---|---|---|---|---|---|---|---|---|---|---|---|
| 8 | 08 | A6 | 35 | 00 | 00 | 00 | 00 | 00 | - | 166 | 53 | 00 | 00 |
| 7 | 07 | 00 | 00 | 00 | 00 | 00 | 00 | 00 | Null | 00 | 00 | 00 | 00 |
| Timestamp (s) | 10/20 | 30/40/50 | 60/70/80 | 90 | 100/110 | 120 | 130 | 140/150/160 | 170/180 |
| Status | Booting | Hovering | Hovering Motors stop | Hovering | Hovering Motors stop | Hovering Motors stop | Hovering | Hovering Motors stop | Landing |
| Label | Normal | Fuzzy | Normal | Fuzzy | Fuzzy | Normal | Fuzzy | Normal | |
| Scenario Type | Number of Attacks | Interval (s) | Total Time (s) | Proportion of Label (Normal/Attack) |
|---|---|---|---|---|
| 05 | 3 | 0.005 | 210 | 2.5:1 |
| 06 | 4 | 0.005 | 280 | 2:1 |
| Type 01. Dataset Proportion by Label | Type 02. Dataset Proportion by Label |
![]() | ![]() |
| Type 03. Dataset Proportion by Label | Type 04. Dataset Proportion by Label |
![]() | ![]() |
| Type 05. Dataset Proportion by Label | Type 06. Dataset Proportion by Label |
![]() | ![]() |
| Pearson Correlation Heatmap (Type 01 Dataset) | Pearson Correlation Heatmap (Type 02 Dataset) |
![]() | ![]() |
| Pearson Correlation Heatmap (Type 03 Dataset) | Pearson Correlation Heatmap (Type 04 Dataset) |
![]() | ![]() |
| Pearson Correlation Heatmap (Type 05 Dataset) | Pearson Correlation Heatmap (Type 06 Dataset) |
![]() | ![]() |
| Label | |||
|---|---|---|---|
| Positive | Negative | ||
| Prediction | Positive | TP (True Positive) | FP (False Positive) |
| Negative | FP (False Negative) | TN (True Negative) | |
| Model | Hyperparameter |
|---|---|
| Logistic Regression | n_jobs = 1 |
| K-Neighbors Classifier | n_neighbors = 5 |
| Decision Tree #1 | max_depth =5 |
| Decision Tree #2 | max_depth =15 |
| Random Forest Classifier | n_estimators = 50 |
| DNN #1 | input_shape = 9, hidden layer 01(relu) shape = 4, hidden layer 02(relu) shape = 3, output layer(sigmoid) shape = 1 Epoch = 20 |
| DNN #2 | input_shape = 9, hidden layer 01(relu) shape = 4, hidden layer 02(relu) shape = 3, output layer(sigmoid) shape = 1, Epoch = 30 |
| RNN | Optimizer = ’Adam’, Loss = ’binary cross entropy’, Epochs = 30, batch size = 128, verbose = 2 |
| LSTM | Input_shape = 9, Hidden layer 01(LSTM) shape = 32, Hidden Layer 02(LSTM) shape = 16, Flatten layer shape = 144, Hidden Layer 03(Dense) shape = 8, Output Layer shape(sigmoid) = 2 |
| SHAP Value Distribution by Feature determined using Tree Explainer (Type 01 Dataset) | Feature Importance determined using Tree Explainer (Type 01 Dataset) |
![]() | ![]() |
| Comparison of SHAP Value distribution of 7th Data and 6th Data | Comparison of SHAP Value distribution of 9th Data and Data Length |
![]() | ![]() |
| SHAP Value Distribution by Feature determined using Tree Explainer (Type 02 Dataset) | Feature Importance determined using Tree Explainer (Type 02 Dataset) |
![]() | ![]() |
| Comparison of SHAP Value distribution of 9th Data and 7th Data | Comparison of SHAP Value distribution of 7th Data and 9th Data |
![]() | ![]() |
| SHAP Value Distribution by Feature determined using Tree Explainer (Type 03 Dataset) | Feature Importance determined using Tree Explainer (Type 03 Dataset) |
![]() | ![]() |
| Comparison of SHAP Value distribution of 12th Data and 11th Data | Comparison of SHAP Value distribution of 11th Data and 12th Data |
![]() | ![]() |
| SHAP Value Distribution by Feature determined using Tree Explainer (Type 04 Dataset) | Feature Importance determined using Tree Explainer (Type 04 Dataset) |
![]() | ![]() |
| Comparison of SHAP Value distribution of 12th Data and 9th Data | Comparison of SHAP Value distribution of 11th Data and 12th Data |
![]() | ![]() |
| SHAP Value Distribution by Feature determined using Tree Explainer (Type 05 Dataset) | Feature Importance determined using Tree Explainer (Type 05 Dataset) |
![]() | ![]() |
| Comparison of SHAP Value distribution of 7th Data and 6th Data | Comparison of SHAP Value distribution of 11th Data and 9th Data |
![]() | ![]() |
| SHAP Value Distribution by Feature determined using Tree Explainer (Type 06 Dataset) | Feature Importance determined using Tree Explainer (Type 06 Dataset) |
![]() | ![]() |
| Comparison of SHAP Value distribution of 7th Data and 6th Data | Comparison of SHAP Value distribution of 11th Data and 6th Data |
![]() | ![]() |
| < Results of Scenario Type 01 > | < Results of Scenario Type 02 Accuracy > | ||||||||
| Model | Accuracy | Precision | Recall | F1-Score | Model | Accuracy | Precision | Recall | F1-Score |
| LR ** | 98.02% | 96.60% | 100% | 98.02% | LR ** | 97.77% | 91.43% | 100% | 97.77% |
| KNC ** | 98.63% | 97.62% | 100% | 98.63% | KNC ** | 98.51% | 97.62% | 100% | 98.51% |
| DT ** #1 | 98.44% | 97.29% | 100% | 98.44% | DT ** #1 | 98.00% | 92.26% | 100% | 98.00% |
| DT ** #2 | 98.63% | 97.62% | 100% | 98.79% | DT ** #2 | 96.97% | 94.13% | 100% | 98.51% |
| RFC ** | 98.63% | 98.63% | 100% | 98.80% | RFC ** | 96.98% | 94.14% | 100% | 98.51% |
| DNN #1 | 98.54% | 97.61% | 49.44% | 99.00% | DNN #1 | 98.29% | 93.73% | 100% | 97.92% |
| DNN #2 | 98.40% | 97.56% | 100% | 71.95% | DNN #2 | 98.25% | 93.09% | 100% | 98.24% |
| RNN | 98.78% | 56.19% | 100% | 98.78% | RNN | 98.51% | 94.04% | 100% | 96.98% |
| LSTM | 98.62% | 97.61% | 100% | 98.78% | LSTM | 96.98% | 94.14% | 100% | 96.98% |
| < Results of Scenario Type 03 Accuracy > | < Results of Scenario Type 04 Accuracy > | ||||||||
| Model | Accuracy | Precision | Recall | F1-Score | Model | Accuracy | Precision | Recall | F1-Score |
| LR ** | 93.38% | 91.43% | 100% | 93.38 | LR ** | 79.41% | 82.80% | 76.28% | 79.41% |
| KNC ** | 97.93% | 97.62% | 100% | 97.93 | KNC ** | 94.48% | 97.60% | 91.56% | 94.48% |
| DT ** #1 | 98.39% | 96.96% | 99.81% | 98.36% | DT ** #1 | 95.51% | 98.09% | 93.05% | 95.51% |
| DT ** #2 | 98.39% | 94.13% | 100% | 99.51% | DT ** #2 | 98.69% | 99.13% | 98.22% | 98.69% |
| RFC** | 99.61% | 94.14% | 100% | 99.65% | RFC ** | 98.86% | 99.45% | 98.22% | 98.86% |
| DNN #1 | 95.08% | 93.73% | 100% | 95.08% | DNN #1 | 90.04% | 85.03% | 89.47% | 73.34% |
| DNN #2 | 96.64% | 93.09% | 100% | 96.94% | DNN #2 | 94.27% | 83.83% | 93.74% | 87.67% |
| RNN | 99.18% | 94.04% | 100% | 99.15% | RNN | 98.99% | 85.86% | 89.44% | 97.67% |
| LSTM | 98.95% | 94.14% | 100% | 98.92% | LSTM | 99.02% | 98.95% | 96.64% | 97.74% |
| < Results of Scenario Type 05 > | <Results of Scenario Type 06> | ||||||||
| Model | Accuracy | Precision | Recall | F1-Score | Model | Accuracy | Precision | Recall | F1-Score |
| LR ** | 79.76% | 73.88% | 43.01% | 79.76% | LR ** | 86.92% | 86.96% | 71.87% | 86.92% |
| KNC ** | 95.89% | 96.02% | 89.02% | 95.88% | KNC ** | 98.77% | 98.02% | 98.34% | 98.18% |
| DT ** #1 | 92.20% | 56.15% | 89.24% | 84.42% | DT ** #1 | 92.68% | 99.16% | 86.99% | 92.67% |
| DT ** #2 | 97.41% | 98.76% | 91.97% | 97.41% | DT ** #2 | 99.46% | 99.18% | 99.74% | 99.46% |
| RFC ** | 97.84% | 98.81% | 93.41% | 97.84% | RFC ** | 99.60% | 99.27% | 99.90% | 99.74% |
| DNN #1 | 82.69% | 88.67% | 32.68% | 82.69% | DNN #1 | 84.34% | 73.70% | 80.67% | 78.30% |
| DNN #2 | 84.11% | 80.64% | 69.54% | 84.11% | DNN #2 | 90.88% | 84.17% | 86.33% | 84.47% |
| RNN | 89.45% | 56.15% | 89.24% | 89.98% | RNN | 98.33% | 96.76% | 78.01% | 97.53% |
| LSTM | 94.48% | 97.36% | 87.50% | 89.45% | LSTM | 98.51% | 98.14% | 98.07% | 97.80% |
| Flooding-fuzz | Fuzz-flooding |
![]() | ![]() |
| Replay flooding | Heatmap of Pearson correlation |
![]() | ![]() |
| Flood | Fuzzy |
|---|---|
![]() | ![]() |
Disclaimer/Publisher’s Note: The statements, opinions and data contained in all publications are solely those of the individual author(s) and contributor(s) and not of MDPI and/or the editor(s). MDPI and/or the editor(s) disclaim responsibility for any injury to people or property resulting from any ideas, methods, instructions or products referred to in the content. |
© 2024 by the authors. Licensee MDPI, Basel, Switzerland. This article is an open access article distributed under the terms and conditions of the Creative Commons Attribution (CC BY) license (https://creativecommons.org/licenses/by/4.0/).
Share and Cite
Hong, Y.-W.; Yoo, D.-Y. Multiple Intrusion Detection Using Shapley Additive Explanations and a Heterogeneous Ensemble Model in an Unmanned Aerial Vehicle’s Controller Area Network. Appl. Sci. 2024, 14, 5487. https://doi.org/10.3390/app14135487
Hong Y-W, Yoo D-Y. Multiple Intrusion Detection Using Shapley Additive Explanations and a Heterogeneous Ensemble Model in an Unmanned Aerial Vehicle’s Controller Area Network. Applied Sciences. 2024; 14(13):5487. https://doi.org/10.3390/app14135487
Chicago/Turabian StyleHong, Young-Woo, and Dong-Young Yoo. 2024. "Multiple Intrusion Detection Using Shapley Additive Explanations and a Heterogeneous Ensemble Model in an Unmanned Aerial Vehicle’s Controller Area Network" Applied Sciences 14, no. 13: 5487. https://doi.org/10.3390/app14135487
APA StyleHong, Y.-W., & Yoo, D.-Y. (2024). Multiple Intrusion Detection Using Shapley Additive Explanations and a Heterogeneous Ensemble Model in an Unmanned Aerial Vehicle’s Controller Area Network. Applied Sciences, 14(13), 5487. https://doi.org/10.3390/app14135487















































