Featured Application
The author’s proposed algorithmization and methodology for implementing individual processes, as well as manual simplification of these processes for rapid training of new maintenance technicians, was applied as part of an experiment at Roeder Aero, a subsidiary of the Roeder Group. This is an aviation company involved in aircraft maintenance with a long history. Since the research and focus is precisely on the field of aircraft maintenance and the optimization of its processes in order to increase the safety and efficiency of these processes, the collaboration with this company was a very welcome choice.
Abstract
The aviation industry has been undergoing significant changes in recent years, driven by technological advancements and the increasing demand for safe and efficient air transportation. One area that has seen significant advancements is aircraft maintenance, with the implementation of progressive technologies playing a crucial role. The use of digital technologies has revolutionized the way aircraft maintenance is carried out. For instance, the adoption of predictive maintenance algorithms has enabled airlines to predict when their aircraft will require maintenance, reducing downtime and increasing operational efficiency. This has been made possible by the integration of real-time data. Another technology that has transformed aircraft maintenance is the use of augmented reality and virtual reality. These technologies allow maintenance engineers to carry out procedures with greater accuracy and efficiency, as they can see instructions and parts overlaid on their real-world view. This has been particularly useful for complex and critical tasks, where human error could result in significant consequences. The algorithmization and digitalization of processes is one of the many pillars of the Industry 4.0 concept, which, if used correctly, can dramatically enhance the execution of processes. The algorithmic approach presented in this study can be easily adapted to other industries, and could potentially lead to similar optimizations in other fields. Overall, the implementation of progressive technologies in aircraft maintenance has improved safety, reduced downtime, and increased operational efficiency.
1. Introduction
Increasing technological complexity, reflected in the higher costs of developing new technologies and production processes, has led aircraft manufacturers and companies responsible for the maintenance and repair of aircraft technology to focus only on their core activities, and outsource the production of structural components such as fuselage and wing segments. In this way, greater specialization was achieved by global companies focusing on entering into bilateral agreements with their key suppliers to share development costs and leverage their specific capabilities. In short, to drive the development and production of new aircraft, companies must increasingly coordinate their robust supply chains [1]. The aerospace industry is open to new ventures, but these investments should be made with extreme caution, as the cost of developing and deploying new technologies in this industry can be extremely high. Mistakes are undesirable, as they have a significant impact on the final price of an activity. Although safety is of paramount importance, it can sometimes take a back seat in aircraft manufacturing and maintenance. Developing, designing concepts, and introducing advanced technologies into aviation processes can go a long way toward ensuring safety while maintaining efficiency, without increasing pressure on workers. Another important aspect of enhancing safety is the proper training and education of aviation personnel, whether they are cabin crew or maintenance technicians [2,3,4].
Computer graphics are used in many aspects of our lives. These machines are equipped with better and faster graphics cards, whose prices are rapidly decreasing. Currently, it is already possible for an ordinary user to work with computer graphics tools. This fascination with new realities often starts with computer games, and when you really immerse yourself in this world, it lasts forever. It makes it possible to see the world around you in another dimension and experience things that are not accessible in real life, or even do not exist yet [5]. Moreover, the world of three-dimensional graphics has no boundaries or limitations and can be created and manipulated according to our needs. It can be created with the help of the fourth dimension, the imagination. However, it is not enough to create our own environment in 3D space, because the user can only fully enjoy this created world if it is possible to enter it. The technology that enables entry into created and simulated environments or worlds is extremely popular today, and is called virtual reality (VR) [6,7,8]. The original idea of this concept was introduced in 1965, when it was discussed that the virtual world creates a window into the world of imagination that the user can feel. This led to a further development of the technology and represents a milestone on the further path of digital transformation.
Digital transformation in manufacturing is having a significant impact on various business models, including aircraft maintenance. Airline operators are improving their maintenance, repair, and overhaul (MRO) processes using integrated digital platforms and data mining to drive operational efficiencies in areas such as parts usage, downtime, and service costs [9,10,11]. The term Aviation Maintenance 4.0 represents the use of information to achieve greater operational flexibility, reduce costs, and improve safety. The consolidation of data obtained from multiple sources via wireless connectivity enables effective monitoring of process performance, and this information can benefit MRO operations [12]. Commercial aircraft logistics and maintenance present many research challenges, primarily due to the complexity and sophistication of airline networks. Optimizing flight schedules, maximizing aircraft utilization, and minimizing aircraft and inventory maintenance costs are critical to competitiveness and profitability [13,14,15,16]. The need to reduce operating costs is inevitable, as this industry is often characterized by low profit margins. An airline’s resource management is usually conducted in several discrete phases that are continuously planned. There are four main optimization problems in the airline industry: flight planning, fleet management, crew planning, and aircraft maintenance [17,18,19]. After the flight planning, fleet management, and crew planning problems are solved, aircraft rotations must be planned so that each aircraft has sufficient space for maintenance. These four problems have been studied extensively over the past decades, but due to their complexity, some questions remain unanswered [20].
Solving and exploring global optimization problems gradually leads to locally suboptimal solutions. Progressive approaches that integrate two different phases, such as flight network optimization and maintenance planning and management, have been used only to a limited extent [21,22,23,24]. The problem of aircraft maintenance has attracted particular attention, primarily because of its direct impact on reducing operating costs. Indeed, maintenance, repair, and overhaul (MRO) activities represent the core of an airline’s cost structure, and account for about 10% of an airline’s total operating costs [25]. The basic problem of aircraft maintenance is that after a certain number of flight cycles, each aircraft is taken to a station or maintenance center where the maintenance, repair, and overhaul work is carried out within the framework of the prescribed manufacturer’s recommendations, the regulations of the aviation authorities, and the airline’s internal guidelines [26]. The process is complicated by day-to-day factors such as flight delays, fleet options, aircraft utilization, or available capacity at individual maintenance stations. At the heart of the problem is the fact that aviation spare parts production is a high-tech, low-volume production that delivers large quantities of products to precise specifications, especially to order [27].
2. Materials and Methods
Since it is necessary to constantly optimize the processes and their progress in various areas of aviation, and as demonstrated in the previous chapter that one of the key areas is the maintenance of aircraft and their components, these proposed methods must or should be tested directly in practice. Then, it is possible to obtain the necessary data, indications, and information on how the application of advanced methods promotes development in this field. The methodology proposed by the authors for the implementation of individual processes, as well as the manual simplification of these processes for the rapid training of new maintenance technicians, was implemented as part of a practical experiment at Roeder Aero, a subsidiary of the Roeder Group. This is an aviation company that deals with aircraft maintenance and has a long history. As the research methodology and focus was precisely in the field of aircraft maintenance and the optimization of its processes in order to increase the safety and efficiency of these processes, the cooperation with this company was a very welcome choice.
The selected company specializes in aircraft landing gear maintenance. The wheels are transported by trucks from various countries, but most often from the German headquarters. The process of developing the methodology began with an initial analysis of the processes taking place directly in the company when the necessary measurements were made to obtain data and information. Unfortunately, these measurements were partially limited in the context of the COVID-19 pandemic, which dealt a severe blow to the aviation industry, and whose consequences the aviation industry is still dealing with, as there were not as many orders and contracts as before the pandemic. Full operations resumed in early 2022, when deliveries of wheels for maintenance began to flow again. Overall, several measurements took place during the time horizon from January to May, which included a comprehensive study of the operation, the flow of the processes, and the processes themselves, as well as duration of each process. The duration of the individual processes was averaged and rounded from the measured times and is shown in Table 1.
Table 1.
The duration of individual processes.
It should be noted that the training of the workers, the training of the technicians, and their work on the individual processes is very demanding; the individual workers perform their work in a detailed and precise manner. This can be attributed to a well-established training program, according to which, the technicians can perform their work in a high quality and professional manner. The methodology itself aims to facilitate the education and training of new technicians directly on site, which significantly increases safety and efficiency in the execution of each process. The classical theoretical training and certification of the new technician is followed by practical familiarization, during which the technician is supervised in the individual processes by a so-called senior, who has performed this task for a long time and has sufficient task-related experience. During this practical familiarization, he or she has room for various questions and inquiries, but if, given the complexity of the individual processes, the technician in charge has to concentrate fully on their execution, this can pose a potential safety risk and significantly reduce efficiency. The technician in charge cannot focus 100% on the execution of the process, but must also answer questions. The execution of any process is continuous, with no variances and no issues; the only variables in measuring the duration of the processes for fully trained technicians are experience and personal assumptions. These were the only variables that affected the results of the time measurements, aside from possible machine failures or the need for recalibration.
In creating the methodology, available data were analyzed and interviews were conducted with staff, which informed the authors of potential areas where processes could be improved and made more efficient, which would ultimately increase safety. All steps within the methodology were coordinated with the management of the Košice plant, and various recommendations and observations from both management and technicians were incorporated into the methodology. It should be noted that with the current workload, the company operates with one order delivery per week, with the order delivered on Thursday and usually shipped on Tuesday, after the required actions have been successfully completed. Of course, the order varies in terms of the number of wheels, but generally there are at least 8 wheels per delivery. The individual operations are carried out sequentially, i.e., within a wheel, the next process cannot start until the previous one has been successfully completed. The graphical representation of the duration of the individual processes can be found in Figure 1.
Figure 1.
The duration of individual procedures (own design), PN—process number.
3. Results
Aviation maintenance and repair is a complex process that is subject to strict and precise requirements to ensure the safety of passengers and aircraft crew. Maintenance is an essential part of aircraft airworthiness criteria. Its main objective is to ensure a regularly maintained, functional, and safe aircraft. Proper maintenance is a fundamental factor contributing to the high level of safety we experience today. On the other hand, improper maintenance can have tragic consequences. When maintaining and repairing their fleet, airlines take into account manufacturers’ instructions and recommendations, as well as the standards of international organizations, in order to improve the quality and safety of the flight. Aircraft equipment, no matter how good and reliable, needs regular maintenance. Therefore, it is crucial to continuously optimize and streamline maintenance processes as the technological and technical maturity of aviation evolves. Such implementation of modern and advanced methods must not necessarily take the form of software or hardware improvements to the process alone, but also through the creation and optimization of operational procedures and proven methods. In this context, we focused on developing an optimized methodology for well-specified aircraft maintenance processes that provides immediate access to well-defined procedures.
The whole process starts with the arrival of the wheels at the company, where the shipment is unloaded on the technical ramp, and officially accepted together with the documentation. The further procedure depends on the definition of parameters by the manufacturer. Within the MRO processes, it can be a complete overhaul or smaller periodic inspections depending on how many cycles have passed since the last inspection. Standard overhaul is performed, on average, every 300 cycles, with the term cycle referring to the number of take-offs and landings, as this activity puts the most stress on the wheels and their components along with the chassis. The wheels are packed in wooden boxes lined with insulating material to ensure safe transportation to and from the maintenance site. After the wheels are removed, the individual main parts must be separated. The wheel is disassembled using a special assembly station wheel lift, the diameter of which can be adjusted to fit all types of wheels being serviced. The wheel is disassembled into two parts, the stator and the rotor. The interaction of these parts can be thought of as the movement of a gear in an assembly. When the static part, Figure 2A, expands during a sudden wheel seal or braking, the individual pistons push between the rods on the inboard half of the rotor, Figure 2B red circle, and prevent any movement until the entire assembly comes to a stop. After disassembling the main assembly, the rotor part of the wheel is disassembled into two parts, the inboard and outboard half, Figure 2B. Next comes the disassembly of the assembly, where the stator and rotor are further disassembled into individual components. In the inboard part of the rotor, the individual bars that ensure that the wheel stops during braking are the most stressed. A heat shield is fitted between the individual bars, which has the task of thermally insulating and protecting these components, as various thermodynamic processes take place when the kinetic energy is dissipated.
Figure 2.
The stator part (A) and rotor part (B) of the aircraft wheel assembly (own design).
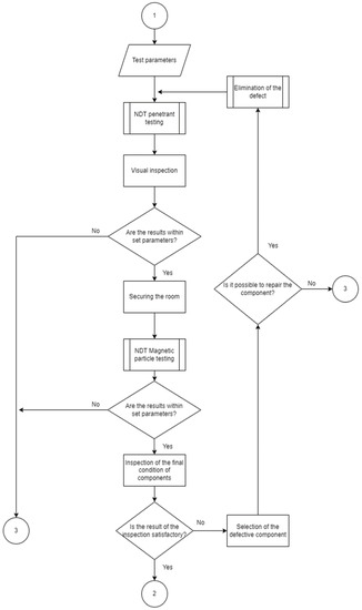
After the main assembly and the subassembly have been completely disassembled, the individual parts are subjected to nondestructive testing. First, the stator and the rotor are subjected to an NDT test in the form of an eddy current inspection. The parameters of the individual tests must always be specified for a particular wheel, and these parameters are determined by the manufacturer. Eddy current testing is performed at a special workstation, which must be calibrated with a calibration disc at the beginning of operation and after the last test. The function of the test is to place the individual parts of the wheel on an oval base. Then, based on the calibration, the nozzle is automatically approached, from which air flows onto the component while the shaft turns the stator or rotor around its axis. In this way, the nozzle maps the entire surface and area of the disc and graphically displays the result in a diagram. Calibration is performed before starting and at the end of the tests to ensure perfect accuracy. A calibration disc is used, on which three errors, two minimal and one significant, are recorded. After the calibration test, the instrument must detect the errors with absolute accuracy. When errors are detected, they are corrected, which essentially consists of eliminating them by grinding. This test is used to detect the smallest invasive defects that are not visible to the naked eye. The component tested in this way is then thoroughly cleaned, and all colored coatings are removed so that it is ready for the following tests. Paint removal and surface cleaning is performed by sandblasting in closed chambers. The methodology was created as a manual for new technicians in training. We algorithmized this methodology in the form of a flow chart. This methodology is shown in Figure 3.


Figure 3.
Designed algorithm for MRO processes (own design), NDT—Nondestructive Testing.
This is followed by a penetration fluid test. In the NDT testing, individual components are immersed in a penetration solution designated by the manufacturer specifically for this type of test. After the components are immersed in the penetration solution in silver-plated tubs, they must be fired in a specially designed oven where the solution evaporates or dries. The penetration test, also called the capillary test, is very commonly used as a nondestructive testing method. This type of test is only used with nonporous materials, because with porous materials the test would be unreliable or useless. In this test, the penetrant enters the capillaries of the material by simply inserting itself into the pores of the material. The penetrant test at Roeder Aero uses a fluorescent penetrant solution. A thoroughly cleaned component is immersed in the penetrant solution. After the specified exposure time, which averages 20 min, the excess penetrant is removed and a discharge lamp is inserted. The discharge lamp helps the penetrant to penetrate the capillaries and draw the defect. In this company, a level two to four discharge lamp is used, applying 1000 lux during exposure at 1200 MW/cm2. The advantage of this test is mainly time saving, but it should be noted that this test can only detect surface defects and imperfections of the tested material. After the penetrant has penetrated the material and revealed defects, the components are inspected in a dark safe room where essentially this entire test takes place. Since the penetrant is fluorescent, the final inspection takes place under UV light where surface defects are easily observed. In this manner, parts of the main wheel assembly are inspected, as well as their subassemblies, such as individual bolts and rods.
These individual components are then subjected to a magnetic particle test. Again, this is a nondestructive testing method that can detect both surface and subsurface defects and imperfections. There are several ways to implement this, but in this method ferromagnetic powder is applied to the components and then diodes are applied directly to the material, using electric current to create a magnetic field in the material. Any imperfections on or under the surface distort the magnetic field in that area and cause magnetic scattering at the interference site. The applied powder and its magnetic particles are attracted to the area of magnetic scattering and then stick to the edges of the irregularity, perfectly highlighting the dimensions of the flaw. It is one of the most sensitive test methods of nondestructive testing. The room in which it is performed must be thoroughly secured, as it uses both electric current and magnetism. Therefore, the technician must not wear or possess any metal items, such as a metal belt buckle. The presence of electrical devices or mobile phones is also not allowed, as they could be disabled. The technician performing this type of test must be in a state of health that permits this activity, especially with regard to cardiovascular diseases. In this case, for example, he or she must not wear electronic medical devices, such as pacemakers, as they could become inoperable during the test.
After successfully performed nondestructive tests, if their evaluation was within the standards set by the manufacturer, an overall inspection of all components and parts follows. During this inspection, all components are checked together with the documentation. During these processes, employees are always guided by process flows in the form of a so-called task card, which is a summary of the documentation together with the processes to be performed. It always contains the order number together with the name of the MRO process, and other information about the manufacturer and the components. Subsequently, the task card lists the individual activities to be performed, as well as the fields for entering the employee responsible for the respective process, and for entering the operation time of the process. During the inspection, i.e., in case of an insufficient or unsatisfactory number of parts after the tests, a process of re-ordering of spare parts and replacement with defective parts takes place. The goal of the inspection is to ensure that all operations are recorded, evaluated, and supplied with spare parts as needed. The task card also contains all serial numbers of the individual components, which are then used to process further possible orders. Only after a thorough and successful inspection, and the replacement of defective and missing parts, can final processing begin.
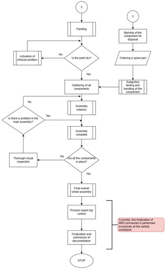
The final group of processes is the reassembly of treated and repaired, or otherwise modified parts, as part of MRO. Since any paint, coating, or other surface treatment has been removed from the components during nondestructive testing, they must be repainted or given a protective paint or coating at the customer’s request.
This separate process takes place in a cleanroom, a specially equipped room with a reinforced ventilation system, where all safety rules and procedures are strictly observed, such as the mandatory covering of airways with a filter. The painted components are dried in the room, as it is well ventilated. If necessary, the drying process can be accelerated with the help of infrared heaters, of course, in moderation, so that the coatings are not cracked or otherwise damaged. When the sprayed components, which usually include the inboard and the outboard half of rotor, have dried, the remaining components, especially the bearings, are lubricated in the adjacent room and tested for their sliding properties. In most cases, the application of new paint or protective coatings is done as the last operation of the work day, and the components are dried overnight. This allows them to dry naturally without the risk of cracking.
In the final phase, subassembly, the individual rods and bolts are assembled with the heat shields and other components, and then precisely placed on the rotor and stator as part of the main assembly, which is then assembled to form the final wheel. As part of the final assembly, the wheel rubber is inflated, and its control and subsequent inspection is carried out to check for leaks, i.e., whether there is an air leak and the pressure does not drop. Depending on the customer’s requirements, this was carried out either at the company’s headquarters in Germany or directly at the plant in Košice. Currently, this final test takes place at the headquarters in Germany. The final administration and certification consist of a thorough examination of all documents, and the subsequent issuance of a certificate on the course of the processes in accordance with the relevant standards. The certification is carried out by the plant manager. All documentation is then handed over when the customer takes the wheels, while copies are kept in the archive for at least 5 years, but on average for 10 years.
We have presented the individual operations and their sequence, in which the next operation cannot start until the previous one is finished, in the form of a Gantt chart, Figure 4. The individual values of the operations represent their durations, which were calculated as average values from the original measurements made in the company. For better processing, the values were rounded. When processing and analyzing the measurements using the abstraction method, situations when it is necessary to recalibrate the device were not taken into account, as this is always done twice a day. Within the Gantt chart, the processes are processed sequentially, as only one procedure is processed at a time in the company.
Figure 4.
Gantt diagram of process sequence (own design), PN—process number.
4. Discussion
MRO management has become increasingly complex due to business growth, specialization, and diversity. The complexity of MRO management, which requires deep and specialized expertise for inventory management, forecasting, procurement, and repair management, is forcing companies to rethink their MRO strategies. Being a labor-intensive industry, attracting and retaining a technically skilled workforce is one of the many challenges. To achieve cost savings, and thus improve reliability, airlines often outsource some or all of their MRO management to third-party companies. In aviation terminology, the term MRO describes processes such as inspection, replacement of damaged or broken parts, logistical supply, replacement of sealants, application of coatings, and replenishment of lubricants or gasses in damping cylinders, hydraulic accumulators, and air conditioning systems. Thus, the goal of MRO is to ensure the airworthiness of the commercial aircraft and compliance with applicable regulations during each flight. MRO is essential to ensure safety, which is why the processes under this term are strictly regulated by national aviation authorities, such as the FAA (Federal Aviation Administration) for the USA, TC (Transport Canada) for Canada, and EASA (European Aviation Safety Agency) for European countries. The International Civil Aviation Organization (ICAO) also issues general guidelines and recommendations for maintenance processes. The FAA and EASA are also responsible for certifying technicians involved in maintenance. This is because aircraft maintenance is a complex, time-consuming and, in some ways, risky task that can lead to an aviation incident in the worst-case scenario.
Maintenance, repair, and overhaul (MRO) processes have a major impact on lifecycle costs, and therefore play an important role in development. The purpose of MRO is to keep machinery and equipment in operation without loss of performance. For old machines, a decision on replacement or modernization should be made at the right time. The maintenance plan is generally considered a confidential and internal company document. Repair processes are unique processes because of the variety of defects, e.g., a crack on an engine part that has a specific depth, length, and shape. While small cracks are relatively easy to repair, larger cracks must be replaced with a spare part that is either stocked, ordered, or custom made. Advanced inspection technologies are needed to digitally capture, interpret, and clearly describe product status to enable and simplify subsequent decisions. In addition, there is a lack of information and data exchange between the design phase of components and MRO within the lifecycle. These issues also prevent full automation of MRO processes and contribute to huge downtime costs. MRO systems in Industry 4.0 will enable the entire management, planning, and organization of operations and maintenance processes, including documentation, to be performed in a single integrated system. This means that all changes resulting from service bulletins and maintenance processes will be communicated in real-time to the relevant department via a digital thread. Safety is also improved by “virtual training”, which streamlines maintenance processes.
In practice, MRO means technicians must follow checklists that detail assembly and disassembly procedures with clear pictures and a list of processes to be performed. Components that need to be replaced with spare parts should be properly identified and fed “just in time” into the maintenance logistics chain, to avoid wasted time and the potentially confusing accumulation of unnecessary parts in warehouses. Aircraft structures are quite complex entities, and several problems can arise when maintenance is performed in the traditional way using paper manuals. For example, diagrams differ from actual configurations, disassembly procedures are difficult to decipher from two-dimensional images or diagrams, and recording and documenting the processes and process times performed is very complex. Industry 4.0, in the sense of Aviation Maintenance 4.0, has enormous potential to eliminate or minimize these problems, which have been happening worldwide for some time. Increasingly, there is also talk of Industry 5.0, although the authors believe that the concept of Industry 4.0 is far from exhausted in several industries.
As we have already mentioned, aviation is constantly evolving, so all the supporting processes of this sector must evolve at the same speed. This is the only way to ensure continuous, efficient, and safe development. Therefore, it is necessary to constantly search for new solutions and ways to implement advanced methods in various processes of aviation, whether through the use of software or hardware equipment, or also through the creation and updating of methods and process flows. In the context of this article and the topics it discusses, a methodology has been developed that is directly applied in practice to a specific aviation maintenance process, namely, aircraft wheel maintenance. This maintenance is time consuming and very complex. Accordingly, there must or should be clearly and comprehensively defined procedures for this maintenance; a methodology that not only provides a manual for experienced technicians, but can also serve as a guide for new technicians and employees in training. When such a methodology is available in real-time, it relieves the burden on experienced technicians, who can then devote themselves more effectively to their work. Technicians in training therefore have an effective and efficient tool to deepen their knowledge and monitor the practical progress of the process directly in the plant, when the methodology, in the form of an algorithm, together with an available manual, describes each process and its progress.
Progressive technologies have become essential for ensuring efficient and effective aircraft maintenance. With the rapid advancement of technology, it is crucial for aircraft maintenance organizations to adopt these technologies to stay ahead in the competition. One such technology is the use of predictive maintenance, which helps organizations in identifying and addressing potential problems before they occur, reducing unscheduled maintenance, and improving aircraft availability. The use of augmented reality can assist maintenance personnel in performing their tasks more accurately and efficiently. Furthermore, the integration of big data analytics in aircraft maintenance can help organizations in making data-driven decisions, leading to improved operational efficiency and reduced maintenance costs. The implementation of these technologies also helps organizations in complying with regulatory requirements, ensuring the safety and reliability of aircraft operations. The implementation of progressive technologies in aircraft maintenance can provide numerous benefits, including improved operational efficiency, reduced maintenance costs, increased safety, and compliance with regulatory requirements.
Integrating real-life data into decision-making processes is becoming increasingly important in various industries, including aviation. The integration of real-life data helps organizations to gain a deeper understanding of their operations, identify trends and patterns, and make informed decisions. By utilizing real-life data, organizations can optimize their processes, improve efficiency, and make more informed decisions. This, in turn, can lead to improved performance, reduced costs, and increased customer satisfaction. In aviation, the integration of real-life data is particularly important in the maintenance and operations of aircraft. The use of real-time data can help organizations in predicting and preventing potential maintenance issues, reducing the likelihood of unscheduled maintenance, and ensuring the safety and reliability of aircraft operations. Real-life data can also help organizations in optimizing their flight routes, reducing fuel consumption, and improving flight schedules, leading to increased operational efficiency. The integration of real-life data can also help organizations in complying with regulatory requirements. By utilizing real-life data, organizations can demonstrate their compliance with regulations and improve their overall safety culture.
The efficient operation of maintenance, repair, and overhaul (MRO) processes in aviation is crucial for ensuring the safety and reliability of aircraft operations. Algorithmization, the process of designing and implementing algorithms to automate and streamline MRO processes, can significantly improve the effectiveness and efficiency of these processes. One important benefit of algorithmization is the reduction in human error, which is a common cause of accidents and incidents in aviation. Algorithmization can minimize the risk of human error, increase the consistency and accuracy of MRO procedures, and can quickly analyze large amounts of data to identify potential issues and prioritize tasks, which can improve the speed and effectiveness of maintenance activities.
We have developed a methodology that focuses precisely on these aspects. By algorithmizing individual processes in the form of flowcharts, together with a detailed description of individual activities, a comprehensive manual for the step-by-step implementation of processes was created. Not only was this methodology created based on measurements and analyses of aviation maintenance processes, interviews with operations management, and a thorough study of operating procedures and internal regulations, but in its creation we also implemented insights and best practices gained from interviews with maintenance team leaders and senior technicians. This methodology is also useful in training new staff, when in practice it is sufficient for trainees to strictly follow and adhere to the proposed methodology. By having such a methodology available to trainees, instructors and lead technicians can fully concentrate on the execution of the processes without having to explain the sequence of processes and interrupt their concentration while working. This leads to an increase in overall safety and work efficiency, as well as a reduction in the occurrence of human errors. Another advantage of algorithmization is the optimization of maintenance scheduling and resource allocation. By analyzing real-life data on equipment usage, maintenance requirements, and operational constraints, we can predict the optimal time for maintenance activities and allocate resources accordingly. This can increase the availability of maintenance resources, resulting in significant cost savings and operational efficiencies. By standardizing procedures and automating routine tasks, we can ensure that maintenance activities are performed consistently and according to best practices. This reduces the variability in maintenance outcomes and improves the reliability of aircraft maintenance operations.
5. Conclusions
The aviation industry has undergone significant changes in recent years due to technological advances and the increasing demand for safe and efficient air transportation. One area where significant progress has been made is in aircraft maintenance, with the introduction of advanced technologies playing a crucial role. The use of digital technologies has revolutionized the way aircraft maintenance is performed. For example, the introduction of predictive maintenance algorithms has enabled airlines to predict when their aircraft will require maintenance, reducing downtime and increasing operational efficiency. This has been made possible by integrating real-time data from onboard sensors with machine learning algorithms that can identify patterns in the data that would otherwise be difficult to detect.
Many areas of the aerospace industry are experiencing a revolutionary fourth evolution, driven by technological breakthroughs, such as the Internet of Things (IoT), smart networks that connect machines, and systems that can autonomously exchange data and commands, initiate actions, and control each other. New manufacturing focuses on smart products and smart manufacturing processes, as well as vertically and horizontally integrated manufacturing systems. The concept is universal, although it will be renamed locally depending on the various initiatives being undertaken in different regions and industries. As for aerospace in general, so far, the main applications of the Industry 4.0 concept relate to aerospace manufacturing processes such as robotics, additive manufacturing, augmented reality, IoT, virtual reality, and simulation. However, the potential of key supporting Industry 4.0 technologies to increase low-level safety in aerospace has not yet been explored, apart from considerations of how safety is managed in manufacturing facilities and technical maintenance centers [28]. This paper discusses the potential of key Industry 4.0 technologies to increase safety levels in commercial aviation, and how the upcoming concepts of Aviation 4.0 and Industry 4.0 for Aviation may represent a paradigm-shifting opportunity to improve safety and efficiency.
New technologies, such as augmented reality, virtual reality, and additive manufacturing, can provide a better way to perform maintenance without neglecting traditional approaches [29,30]. Additive manufacturing can be useful when large inventories need to be avoided. The part can be made from metals such as aluminum or titanium, provided suitable machines and powders are available. In addition, if the part can be redesigned, weight reduction can be achieved through optimized lattice structures. AR can assist users with user-friendly and transparent instructions that blend virtual models and instructions with the real world. Such technology that has transformed aircraft maintenance is the use of augmented reality and virtual reality. These technologies allow maintenance technicians to perform procedures with greater accuracy and efficiency, as they can see instructions and parts superimposed on their real view. This has proven particularly useful for complex and critical tasks where human error could have significant consequences. However, in the Slovak Republic and in aviation there, the introduction of advanced technologies into aviation processes has been much slower than at the global level. One of the factors significantly influencing this fact is that when assessing the appropriateness of implementing a particular technology into the existing processes of aviation, there is often fear and concern of failure that could affect the financial activity of the company.
While the fifth industrial revolution in the context of Industry 5.0 is slowly but surely taking place worldwide and is being discussed not only in scientific circles, the potential of Industry 4.0 and its many implementable sub-aspects has not yet been exhausted in the context of the Slovak Republic in a large number of industries. The potential for use in the Slovak Republic is promising for air transport, maintenance, and aviation training, but various other processes related to aviation also represent a very attractive area in our field. It is necessary to reach this potential and use it sensibly. Overall, the implementation of progressive technologies in aircraft maintenance has improved safety, reduced downtime, and increased operational efficiency. As the aviation industry continues to grow, it is likely that these trends will continue, and we can expect to see further innovations in this area in the future. The integration of real-life data is essential in making informed decisions and optimizing processes in aviation. By utilizing real-time data, organizations can improve operational efficiency, reduce costs, increase safety, and comply with regulatory requirements.
The algorithmization of MRO processes in aviation is a critical component of modern maintenance practices. By leveraging the power of algorithms to optimize maintenance activities, airlines and MRO providers can improve the safety, reliability, and efficiency of their operations. While the theoretical benefits of algorithmization in MRO processes are well-established, the practical implementation of these techniques requires careful consideration and a specialized methodology. The creation of a specified methodology for an algorithmic approach to MRO processes is crucial for ensuring the effectiveness and reliability of these techniques in real-world applications. In this article, we present such methodology developed with a focus on the MRO process for aircraft wheels. Contrary to popular belief, the development and practical application of such an algorithmic approach to maintenance does not require a large investment. After thorough analysis and a careful selection of tools from the broad spectrum of the Industry 4.0 concept, the methodology can be truly cost-effective. It is the financial complexity that usually prevents companies from making such upgrades, especially if they are small- to medium-sized enterprises. One key consideration in the development of such a methodology is the integration of an algorithmic approach into existing MRO workflows and systems. Effective algorithmic approaches should be compatible with existing data sources, databases, and operational procedures to minimize disruption to existing workflows. Integration should also ensure that data privacy and security are maintained, and that sensitive operational data is protected from unauthorized access.
The development of a specified methodology for an algorithmic approach to MRO processes also requires the establishment of training and education programs for maintenance technicians and support staff. These programs should emphasize the importance of data quality and management in achieving effective algorithmic approaches. Such programs should ensure that maintenance technicians are equipped with the skills and knowledge needed to implement and manage the methodologies in MRO processes. The methodology emphasizes the importance of continuous improvement and refinement. It should be constantly evaluated and updated based on feedback from maintenance technicians, operational data, and emerging best practices. Continuous improvement efforts should ensure that such techniques remain effective and relevant in a rapidly changing aviation environment. This is exactly what we did in the development phase of the methodology. In the interviews with technicians and managers, we considered and carefully implemented the best practices that emerged from their many years of experience. The entire implementation process was under the careful supervision of management, which played the role of a jury that decided the usefulness of the methodology. In conclusion, the practical application of algorithmic approaches to MRO processes requires the creation of a specified methodology that addresses key considerations, such as integration, training and education, and continuous improvement. Such a methodology can ensure the effectiveness, reliability, and long-term sustainability of algorithmic approaches in aviation maintenance, and support the continued safe and reliable operation of aircraft. Such an algorithmic approach can be applied to a wide range of processes, not only in aviation, but also in other various industries. In all applications, the methodology, when adapted according to the strict requirements of the industry and the operating procedures of the process, can provide the desired results.
Author Contributions
Conceptualization, P.Š.; data curation, P.K. and P.Š.; formal analysis, J.L.; methodology, P.K. and P.Š.; Supervision, P.K.; Validation, J.L.; Writing—original draft, P.K., P.Š. and M.V.; writing—review and editing, P.K., P.Š., M.V. and J.L. All authors have read and agreed to the published version of the manuscript.
Funding
This research received no external funding.
Institutional Review Board Statement
Not applicable.
Informed Consent Statement
Not applicable.
Data Availability Statement
The data presented in this study are available on request from the corresponding author.
Conflicts of Interest
The authors declare no conflict of interest.
References
- Cachada, A.; Moreira, P.M.; Romero, L.; Barbosa, J.; Leitno, P.; Gcraldcs, C.A.; Deusdado, L.; Costa, J.; Teixeira, C.; Teixeira, J.; et al. Maintenance 4.0: Intelligent and Predictive Maintenance System Architecture. In Proceedings of the 2018 IEEE 23rd International Conference on Emerging Technologies and Factory Automation (ETFA), Torino, Italy, 1–4 September 2018; pp. 139–146. [Google Scholar] [CrossRef]
- Ceruti, A.; Marzocca, P.; Liverani, A.; Bil, C. Maintenance in Aeronautics in an Industry 4.0 Context: The Role of AR and AM. In Transdisciplinary Engineering Methods for Social Innovation of Industry 4.0, 1st ed.; University Press: Amsterdam, The Netherlands, 2018; Volume 7, pp. 43–52. [Google Scholar] [CrossRef]
- Cozmiuc, D.; Petrisor, I. Industrie 4.0 by Siemens. J. Cases Inf. Technol. 2018, 20, 30–48. [Google Scholar] [CrossRef]
- Choubey, S.; Benton, R.G.; Johnsten, T. A Holistic End-to-End Prescriptive Maintenance Framework. Data-Enabled Discov. Appl. 2020, 4, 11. [Google Scholar] [CrossRef]
- Dragni, A.; Szymczyk, T. Contactless interfaces in virtual reality. J. Comput. Sci. Inst. 2020, 15, 168–171. [Google Scholar] [CrossRef]
- Eschen, H.; Kötter, T.; Rodeck, R.; Harnisch, M.; Schüppstuhl, T. Augmented and Virtual Reality for Inspection and Maintenance Processes in the Aviation Industry. Procedia Manuf. 2018, 19, 156–163. [Google Scholar] [CrossRef]
- Esposito, M.; Lazoi, M.; Margarito, A.; Quarta, L. Innovating the Maintenance Repair and Overhaul Phase through Digitalization. Aerospace 2019, 6, 53. [Google Scholar] [CrossRef]
- Fordal, J.M.; Rødseth, H.; Schjølberg, P. Initiating Industrie 4.0 by Implementing Sensor Management—Improving Operational Availability. In Advanced Manufacturing and Automation VIII; Springer: Singapore, 2019; pp. 200–207. [Google Scholar] [CrossRef]
- Fioriti, M.; Vercella, V.; Viola, N. Cost-Estimating Model for Aircraft Maintenance. J. Aircr. 2018, 55, 1564–1575. [Google Scholar] [CrossRef]
- French, R.; Marin-Reyes, H.; Benakis, M. Transfer Analysis of Human Engineering Skills for Adaptive Robotic Additive Manufacturing in the Aerospace Repair and Overhaul Industry. In Advances in Manufacturing, Production Management and Process Control; Springer: Cham, Switzerland, 2018; pp. 3–12. [Google Scholar] [CrossRef]
- Giacotto, A.; Costa Marques, H.; Pereira Barreto, E.A.; Martinetti, A. The Need for Ecosystem 4.0 to Support Maintenance 4.0: An Aviation Assembly Line Case. Appl. Sci. 2021, 11, 3333. [Google Scholar] [CrossRef]
- Goodhead, T. The Impact Of Industry 4.0 On MRO. MRO|Aviation Week Network. Available online: https://aviationweek.com/mro (accessed on 3 June 2022).
- Kozuba, J.Ł.; Sładkowski, A. Simulators as an Essential Tool for Shaping the Competence of the Aviation Personnel. In Research Anthology on Reliability and Safety in Aviation Systems, Spacecraft, and Air Transport; IGI Global: Hershey, PA, USA, 2021; pp. 487–529. [Google Scholar] [CrossRef]
- Lemu, H.G. On Opportunities and Limitations of Additive Manufacturing Technology for Industry 4.0 Era. In Advanced Manufacturing and Automation VIII, 1st ed.; Springer: Singapore, 2019; Volume 484, pp. 106–113. [Google Scholar] [CrossRef]
- Martinetti, A.; Demichela, M.; Singh, S.; Soares, G.M.; Silva, J.C. Maintenance 4.0. Advances in Civil and Industrial Engineering; IGI Global: Hershey, PA, USA, 2020; pp. 1–30. [Google Scholar] [CrossRef]
- Marx, D.A.; Graeber, R.C. Human error in aircraft maintenance. In Aviation Psychology in Practice; Routledge: Oxford, UK, 2017; pp. 87–104. [Google Scholar] [CrossRef]
- Meissner, R.; Rahn, A.; Wicke, K. Developing prescriptive maintenance strategies in the aviation industry based on a discrete-event simulation framework for post-prognostics decision making. Reliab. Eng. Syst. Saf. 2021, 214, 107812. [Google Scholar] [CrossRef]
- Metso, L. Characteristics of Maintenance 4.0 and Their Reflection in Aircraft Engine MRO. In Advances in Asset Management and Condition Monitoring, 1st ed.; Springer Publishing: Cham, Switzerland, 2020; Volume 166, pp. 499–509. [Google Scholar] [CrossRef]
- Palmarini, R.; Erkoyuncu, J.A.; Roy, R.; Torabmostaedi, H. A systematic review of augmented reality applications in maintenance. Robot. Comput.-Integr. Manuf. 2018, 49, 215–228. [Google Scholar] [CrossRef]
- Passlick, J.; Dreyer, S.; Olivotti, D.; Grützner, L.; Eilers, D.; Breitner, M.H. Predictive maintenance as an internet of things enabled business model: A taxonomy. Electron. Mark. 2020, 31, 67–87. [Google Scholar] [CrossRef]
- Regattieri, A.; Giazzi, A.; Gamberi, M.; Gamberini, R. An innovative method to optimize the maintenance policies in an aircraft: General framework and case study. J. Air Transp. Manag. 2018, 44–45, 8–20. [Google Scholar] [CrossRef]
- Rødseth, H. Operator 4.0—Emerging Job Categories in Manufacturing. In Advanced Manufacturing and Automation VIII, 1st ed.; Eleftheriadis, R., Lodgaard, E., Fordal, J.M., Eds.; Springer: Singapore, 2019; Volume 484, pp. 114–121. [Google Scholar] [CrossRef]
- Ruiz, L.; Torres, M.; Gómez, A.; Díaz, S.; González, J.M.; Cavas, F. Detection and Classification of Aircraft Fixation Elements during Manufacturing Processes Using a Convolutional Neural Network. Appl. Sci. 2020, 10, 6856. [Google Scholar] [CrossRef]
- Safi, M.; Chung, J.; Pradhan, P. Review of augmented reality in aerospace industry. Aircr. Eng. Aerosp. Technol. 2019, 91, 1187–1194. [Google Scholar] [CrossRef]
- Singh, R. Are We Ready for NDE 5.0. In Handbook of Nondestructive Evaluation 4.0, 1st ed.; Springer: Cham, Switzerland, 2021; pp. 1–18. [Google Scholar] [CrossRef]
- Tsakalerou, M.; Nurmaganbetov, D.; Beltenov, N. Aircraft Maintenance 4.0 in an era of disruptions. Procedia Comput. Sci. 2022, 200, 121–131. [Google Scholar] [CrossRef]
- Vargas, J.; Calvo, R. Joint Optimization of Process Flow and Scheduling in Service-Oriented Manufacturing Systems. Materials 2018, 11, 1559. [Google Scholar] [CrossRef]
- Wang, W.; Fan, L.; Huang, P.; Li, H. A New Data Processing Architecture for Multi-Scenario Applications in Aviation Manufacturing. IEEE Access 2019, 7, 83637–83650. [Google Scholar] [CrossRef]
- Zheng, P.; Wang, H.; Sang, Z.; Zhong, R.Y.; Liu, Y.; Liu, C.; Mubarok, K.; Yu, S.; Xu, X. Smart manufacturing systems for Industry 4.0: Conceptual framework, scenarios, and future perspectives. Front. Mech. Eng. 2018, 13, 137–150. [Google Scholar] [CrossRef]
- Zutin, G.C.; Barbosa, G.F.; De Barros, P.C.; Tiburtino, E.B.; Kawano, F.L.F.; Shiki, S.B. Readiness levels of Industry 4.0 technologies applied to aircraft manufacturing—A review, challenges and trends. Int. J. Adv. Manuf. Technol. 2022, 120, 927–943. [Google Scholar] [CrossRef] [PubMed]
Disclaimer/Publisher’s Note: The statements, opinions and data contained in all publications are solely those of the individual author(s) and contributor(s) and not of MDPI and/or the editor(s). MDPI and/or the editor(s) disclaim responsibility for any injury to people or property resulting from any ideas, methods, instructions or products referred to in the content. |
© 2023 by the authors. Licensee MDPI, Basel, Switzerland. This article is an open access article distributed under the terms and conditions of the Creative Commons Attribution (CC BY) license (https://creativecommons.org/licenses/by/4.0/).