Next Article in Journal
Liquid Crystal-Tuned Planar Optics in Terahertz Range
Next Article in Special Issue
Bearing Fault Diagnosis Using a Vector-Based Convolutional Fuzzy Neural Network
Previous Article in Journal
Prediction of Complex Stock Market Data Using an Improved Hybrid EMD-LSTM Model
 
 
Font Type:
Arial Georgia Verdana
Font Size:
Aa Aa Aa
Line Spacing:
Column Width:
Background:
Article

Fuzzy Evaluation and Improvement Decision-Making Model for Machining Operation Performance

1
Department of Industrial Engineering and Management, National Chin-Yi University of Technology, Taichung 411030, Taiwan
2
Department of Business Administration, Chaoyang University of Technology, Taichung 413310, Taiwan
3
Department of Business Administration, Asia University, Taichung 413305, Taiwan
4
Department of Digital Content Application and Management, Wenzao Ursuline University of Languages, Kaohsiung 807, Taiwan
5
Department of Management Sciences, Tamkang University, New Taipei 25137, Taiwan
*
Author to whom correspondence should be addressed.
Appl. Sci. 2023, 13(3), 1430; https://doi.org/10.3390/app13031430
Submission received: 21 December 2022 / Revised: 16 January 2023 / Accepted: 18 January 2023 / Published: 21 January 2023
(This article belongs to the Special Issue Smart Service Technology for Industrial Applications II)

Abstract

Taiwan is a major exporter and producer of machinery and machine tools in the world. There are at least hundreds of components for various machining machines. According to the concept of Taguchi loss function, when the process quality of the spare parts of machining machines is not good, the failure rate will increase after the product is sold, resulting in an increase in maintenance costs and carbon emissions. As the environment of the Internet of Things (IoT) becomes more common and mature, it is beneficial for manufacturers of machining machines to collect relevant information about process data from outsourcers, suppliers, and machining machine factories. Effective data analysis and application can help the machining machine industry move towards smart manufacturing and management, which can greatly reduce the average number of failures per unit time for all sold machines. Therefore, this paper developed a practical evaluation and improvement decision-making model for the machining operation performance to help machining machine manufacturers find out the components that often fail and improve them, so as to reduce the total loss caused by machine failures. This paper first defined the machining operation performance index for the machining machines and discussed the characteristics of this operation performance index. Subsequently, the confidence interval of the index was deduced, a fuzzy evaluation model based on this confidence interval was proposed, and decision-making rules regarding whether to make any improvement was established. The fuzzy evaluation and improvement decision-making model for the operation performance of machining machines proposed in this paper will contribute to various tool industries to boost their process quality, reduce costs, and lower carbon emissions, in order to achieve sustainable management of enterprises and the environment.

1. Introduction

Since the German government came up with Industry 4.0 in 2011, the Internet of Things (IoT) and the technology of production data analysis have also developed rapidly. According to some studies, plenty of quality engineers have engaged in production data analysis and process quality research on machine tools [1,2,3,4]. It is hoped that the data analysis and process quality research can level up the process quality of the entire machine tool industry chain, such as machine tool manufacturers, outsourcers or suppliers, and spare parts processing and manufacturing plants that purchase machine tools. In addition, they will help move towards the goal of smart manufacturing and management.
Taiwan is the fifth largest exporter and the seventh largest producer of machinery and machine tools in the world [4,5]. In particular, the central region is an important industrial center for machinery and various machine tools. Apart from machine tools, many manufacturers of hand tools, food processors, and woodworking machines all set up their production bases in Central Taiwan [6,7]. Like machine tools, there are hundreds of components for all types of machining machines. After receiving orders, manufacturers of various machining machines start to design, and numerous components are outsourced or purchased from suppliers. Next, the components are assembled and tested before being delivered to the customers. Obviously, manufacturers of various types of machining machines, outsourcers or suppliers of all components of woodworking machinery, and customers who purchase machining machines form a machining machine industry chain.
Some studies have pointed out that improving the process quality of the product can reduce an increase in the cost expenditure caused by the reworks of defective products as well as can lower energy loss and carbon emissions [8,9,10,11]. According to the concept of Taguchi loss function, when the process quality of components for machining machines is not good and the size of the processed product deviates too far from the target value, the failure rate of the product will rise after the product is sold. As a result, there will be an increase in the cost expenditure and carbon emissions resulting from maintenance [9,12]. In addition, the machining machines will also be unable to continue to run due to failures of components, which is very likely to lead to poor product quality or insufficient output, so that the delivery cannot be on schedule. Consequently, serious losses will be incurred. As the number of failures, N, per unit time is higher, the total loss, TL, is higher as well. The total loss, TL, can be expressed as follows:
T L = j = 1 N L o s s ( j )
where L o s s ( j ) represents the loss caused by the jth failure. According to some studies, the number of failures, N, per unit time obeys the Poisson distribution with an average of λ [13,14], and its probability density function is displayed as follows:
f N ( n ) = e λ λ n n ! ,   n = 0 , 1 , 2 ,
According to the above-mentioned, the expected value of the total loss, TL, is
E [ T L ] = λ × μ L O S S
where λ is the average number of failures and μ L O S S is the average loss. As mentioned above, as the environment of the Internet of Things (IoT) gets more and more prevalent and mature, manufacturers of machining machines can collect relevant information about the production or application of outsourcers, suppliers, and machining machine factories through the Internet platform. On the Internet platform, a set of effective production data analysis models can be provided to assist the industry to make quick and accurate decisions in a short period of time [1,2,15,16]. For example, manufacturers of machining machines can collect information about all machining machine factories which purchase machining machines, so that they can find out which components that often break down need to improve after using the purchased machining machines. Then, the average number of failures, λ , per unit time will greatly decrease. According to the research of Chen et al. [17], if a failure occurs, the loss will be unavoidable. Only by effectively reducing the average number of failures, λ , can the total expected loss be effectively reduced.
The objective of this study is to develop a practical evaluation and improvement decision-making model for the machining operation performance. The advantage of this method is that it can help machining manufacturers find frequently failed parts and improve them, thereby reducing the total loss caused by machine failures. In order to meet the needs of enterprises to pursue fast and accurate decision-making, the evaluation improvement decision-making model proposed in this paper is a fuzzy test based on confidence interval. The advantages of this fuzzy test compared with the statistical test are 1. Based on the confidence interval, the risk of misjudgment can be reduced; 2. it can be integrated into the accumulated data experience in the past, and the test accuracy can be maintained in the case of small samples; and the need for accurate decision-making. Then, this paper first defines the machining operation performance index of the machining machine and discusses the characteristics of this operation performance index. Secondly, this paper deduces the confidence interval of the index, proposes a fuzzy evaluation model based on the confidence interval, and establishes rules to decide whether to make some improvement.
The other sections of this paper are organized as follows. In Section 2, we review the relevant research and literature. In Section 3, this paper proposes a machining operation performance index. In Section 4, this paper derives the confidence interval of this operation performance index. Then, a confidence-interval-based fuzzy evaluation method is put forward to assess the machining operation performance as well as determine whether the process needs to improve. Section 5 presents an application example to demonstrate the applicability of the proposed approach. Enterprises can learn from the case how to apply the model in this paper in practice. Section 6 provides the conclusions.

2. Literature Review

According to many studies, Taiwan is the fifth largest exporter of machinery and machine tools in the world, and also the seventh largest producer [6,7]. Its main production factory is located in the central region of Taiwan, so the central region of Taiwan is an important industrial center which have various machine tools and machinery [5]. Moreover, Taiwan’s machinery and machine tool industry has formed a complete industrial chain driven by a high degree of clustering effect, and has a key position in the industry [5,6]. In addition, the German government proposed Industry 4.0 in 2011 to promote a fully networked smart manufacturing production environment by connecting information, communication technologies and digital manufacturing technologies, whose core lies in the combination of technologies such as Cyber-Physical technological systems, Cloud manufacturing, Internet of Things (IOT), and additive manufacturing [18]. Using the Cyber-Physical technological systems to promote fully networked smart manufacturing and intelligent production, with the Internet of Things (IOT) and big data analysis development rapid evolution of emerging technologies, it will drive the innovation of the global machinery and machine tool industry, through the integrating and applying related technologies achieve the goal of smart manufacturing [3,12].
According to some studies, the machinery and machine tool industry needs to improve its market competitiveness. That can increase its operational flexibility because, with the exception of some critical parts and components in which they excel, the majority of the parts and components are typically outsourced [19]. Furthermore, machinery and machine tools are typically made up of hundreds of parts. All component products must be of high quality. To ensure the quality of the final product, the quality of all component products must meet the quality level requirements [4].
After receiving the order, the machine tool manufacturer first designs the mechanism to meet the needs of the customer, then assembles the outsourced parts and components and sells them to the machining factory after the test to process some parts and components to ensure the quality of the entire industrial chain’s processes, including machine tools and assembled components, as well as the quality of products processed by machine tools. According to some studies, indicators represent the performance of machinery and machine tools numerically in a unitless manner and are generally used as a tool to evaluate whether the process quality meets the requirements of engineers or customers [20,21,22]. In order to analyze the operation performance of the complete industrial chain, this article sets up evaluation indicators for the performance of machinery and machine tools. Since the indicators’ parameters are unknown, basing the selection solely on the point estimates of the indicators may increase the likelihood that sampling mistakes will result in incorrect conclusions [9,12]. As a result, the entire value chain of the industry will benefit from the development of a fuzzy evaluation and improvement decision-making model for machine operation performance based on the confidence interval of the index. Additionally, some academics noted that the machine tool industry can create models for the evaluation and analysis of production data, gather pertinent production data via a network platform, and analyze the data using the model that has been built. This will benefit the entire industry chain, including the company itself and the enhancement of process quality for all suppliers or outsourcers. The rate of process scrapping and rework can be decreased as well as social costs such as carbon emissions brought on by product after-sales repairs when the quality level of the outsourcer’s manufacturing process is enhanced. It develops into a “Green Outsourcer” and contributes to a sustainable and green economy [23]. Thus, all suppliers and outsourcers of machine tool parts can guarantee the quality of their products in this way. Conversely, the combination of these high-quality parts for equipment and machine tools can unquestionably enhance the quality and availability of the machine itself, as well as purchasing. A green industrial chain will arise as a result of the mechanical processing facilities for machinery and machine tools being able to create workpieces of higher quality.
In the face of the effects of global warming, businesses must not only develop the economy but also consider environmental protection. It is clear that finding a balance between the environment’s sustainability and the growth of businesses has become crucial. According to some studies, in the face of growing global warming concerns, the concept of circular economy (CE) and sustainable resource utilization will catalyze the continuous development of innovation and management technology in high-tech manufacturing, leading to smart manufacturing. Intelligent development with a focus on economic growth and environmental sustainability [8,23,24,25]. As a result, governments and businesses around the world have recently pushed for two significant issues: the circular economy (CE) and corporate social responsibility (CSR). The higher cost of defective products due to rework and scrapping can be decreased by improving the quality of the machinery, machine tools, and the products they generate. According to the Taguchi loss function theory, it can not only lengthen the time until a product breaks down, also extend the product’s life, and lower overall costs and carbon emissions [26]. Additionally, consumers in many modern and civilized nations are willing to pay slightly higher costs for goods if the manufacturers are dedicated to raising product quality, cutting waste, and lessening environmental impact. It should go without saying that increasing the efficiency of process machines throughout the entire machinery and tool industry chain may help businesses and the environment operate sustainably.
The above-mentioned literature mostly focuses on achieving waste reduction and sustainability in industrial processes by improving quality and operation performance, including directly using quality indices or using operation performance indices, and the methods are divided into two types: statistical verification or fuzzy determination. The literature review of research methods is summarized in the Table 1 below:
Based on the literature discussed above, improving the process performance of the machinery and machine tool industry chain can not only increase the product value of the entire industry chain, but also reduce the cost of improvement and carbon emissions caused by heavy industry or scrapping. As a result, based on the above-mentioned concept of the literature review, this study will proceed with subsequent model establishment and model application.

3. Machining Operation Performance Index

As mentioned above, machining machines will not be able to continue to run due to the failures of components. For all the sold machining machines, the number of failures, N, per unit time obeys the Poisson distribution with the mean of λ . As noted by some studies, from a management point of view, the administrator can set the required value, N 0 , for the number of failures per unit time, namely the requirement of N < N 0 [20]. Meanwhile, the longer the average interval time between machine failures, the smaller the number of machine failures per unit time [32,33]. It is clear that evaluating the operation performance of machining machines with the time interval of machine failures is more effective than collecting the number of failures, N, per unit time [27,28]. Let the random variable, T, represent the time interval of the machine failures, then T obeys the exponential distribution with the average of τ = 1 / λ , denoted as T ~ e x p ( τ ) . Obviously, the higher the average number τ , the lower the number of machine failures per unit time, which indicates that the machining operation performance gets better. Based on this concept, this paper defines the machining operation performance index as follows:
θ O P I = τ L
where L = 1 / N 0 represents the minimum required value of the time interval between machine failures. When the value of index θ O P I is larger, then the machining operation performance gets better. Conversely, as the value of index θ O P I is smaller, the frequency of machine failures is higher, which means the machining operation performance gets worse. Additionally, index θ O P I has a one-to-one mathematical relationship with the standard ratio of machining operation performance, p r , as follows:
p r = 1 p ( T L ) = 1 0 L   1 τ e x p { t τ }   d t = e x p { 1 θ O P I }
Based on Equations (4) and (5), partial differentiation for the standard ratio of machining operation performance p r divided by θ O P I is expressed as follows:
p r = d p r d θ O P I = θ O P I 2 × e x p { 1 θ O P I }
Obviously, the value of p r is positive ( p r > 0). Thus, the standard ratio of machining operation performance p r is an increasing function of θ O P I . Based on Equation (5), the value of machining operation performance index θ O P I is taken from 1.0 to 3.6, and the corresponding value of the standard ratio of machining operation performance p r is shown in Table 2.
It can be clearly seen from Table 1 that when the value of index θOPI is larger, the value of pr is also larger. The standard ratio of machining operation performance pr is an increasing function of machining operation performance index θOPI. As shown in Figure 1, the curve of the standard ratio of machining operation performance pr plots function values versus the values of index θOPI.

4. Fuzzy Evaluation and Improvement Decision-Making Model

As mentioned above, the greater the value of the machining operation performance index is, the better the machining operation performance shows. Suppose that the value of V is the required performance value of the operation performance index θ O P I . This paper has taken into account the problem of the hypothesis test, the statistical null hypothesis H 0 : θ O P I = V against the alternative hypothesis H 1 : θ O P I V , at the desired level of significance level α . Let T 1 , , T j , , T n be a random sample from the distribution e x p ( τ ) . Then, the unbiased estimator of operation performance index θ O P I is expressed as follows:
θ O P I * = T n n L = T ¯ L
where T n = j = 1 n T j and T ¯ = T n / n . Then, the random variable T n is distributed as G a m m a ( n , τ ) , and the probability density function (p. d. f.) of random variable T n is presented below:
f T n ( t ) = 1 Γ ( n / 2 ) τ n / 2 t n 2 1 × e t τ , t 0
Furthermore, let random variable W be:
W = T n τ = n θ O P I θ O P I
Then, random variable W is distributed as G a m m a ( n , 1 ) , and the probability density function of random variable W is expressed as follows:
f W ( w ) = 1 Γ ( n / 2 ) w n 2 1 × e w , w 0
Then, we derive the 100( 1 α )% confidence interval of the machining operation performance index θ O P I . Based on Equations (9) and (10), random variable W is distributed as G a m m a ( n , 1 ) . Therefore, we have
1 α = p { G α / 2 ( n , 1 ) n θ O P I θ O P I G 1 α / 2 ( n , 1 ) } = p { n θ O P I G 1 α / 2 ( n , 1 ) θ O P I n θ O P I G α / 2 ( n , 1 ) }
Then, the 100( 1 α )% confidence interval of the machining operation performance index θ O P I can be expressed as follows:
[ L θ O P I , U θ O P I ] = [ n θ O P I G 1 α / 2 ( n , 1 ) , n θ O P I G α / 2 ( n , 1 ) ]
Let t j be the observed value of random variable T j , then the observed value of test statistical θ O P I is
θ O = t ¯ L
where t ¯ = n 1 × j = 1 n I t j . Similarly, the observed value of the lower confidence limit L θ O P I and the upper confidence limit U θ O P I are defined respectively as follows:
l θ O P I = n G 1 α / 2 ( n , 1 ) θ 0
and
u θ O P I = n G α / 2 ( n , 1 ) θ 0
where G α / 2 ( n , 1 ) is the lower α / 2 quantile of G a m m a ( n , 1 ) , and G 1 α / 2 ( n , 1 ) is the lower 1 α / 2 quantile of G a m m a ( n , 1 ) . Therefore, the statistical test rules can be made as follows [26]:
(1)
If u θ O P I < V , then reject H 0 and conclude that θ O P I V and index θ O P I is less than V. Thus, the machining operation performance must be enhanced.
(2)
If l θ O P I V u θ O P I , then do not reject H 0 and conclude that θ O P I = V . Thus, the machining operation performance must remain unchanged.
(3)
If V < l θ O P I , then reject H 0 and conclude that θ O P I V and index θ O P I is larger than V. Thus, the machining operation performance must remain unchanged or take into account the transfer of resources.
Next, these statistical test rules with significance level α = 0.01 are adopted to develop a method of the fuzzy evaluation and improvement decision-making for the machining operation performance. Based on some study [12,31], the α - cuts of triangular shaped fuzzy number θ ˜ O P I are
θ ˜ O P I [ α ] = { [ θ O P I 1 ( α ) , θ O P I 2 ( α ) ] ,   for   0.01 α 1 [ θ O P I 1 ( 0.01 ) , θ O P I 2 ( 0.01 ) ] ,   for   0 α 0.01
where
θ O P I 1 ( α ) = n G 1 α / 2 ( n , 1 ) θ 0
and
θ O P I 2 ( α ) = n G α / 2 ( n , 1 ) θ 0
Obviously, θ O P I 1 ( α ) = θ O P I 2 ( α ) = n θ 0 / G 0.5 ( n , 1 ) with α = 1 . Then, the triangular-shaped fuzzy number of θ ˜ O P I is θ ˜ O P I = Δ ( θ 0 L , θ 0 M , θ 0 R ) , where
θ 0 L = n G 0.995 ( n , 1 ) θ 0
θ 0 M = n G 0.5 ( n , 1 ) θ 0
and
θ 0 R = n G 0.005 ( n , 1 ) θ 0
Then, the membership function of fuzzy number θ ˜ O P I can be denoted as follows:
η ( x ) = { 0 ,   x < θ 0 L α 1 ,   θ 0 L x < θ 0 M 1 ,   x = θ 0 M α 2 ,   θ 0 M < x θ 0 R 0 ,   θ 0 R < x
where α 1 and α 2 are determined by
n × θ 0 = G 1 α 1 / 2 ( n , 1 ) x
and
n × θ 0 = G α 2 / 2 ( n , 1 ) x
Since it is an asymmetrical graph, this paper will then discuss it based on two scenarios (1) θ0M ≤ V ≤ θ0R and (2) θ0L ≤ V ≤ θ0M as follows:
(1) θ0M ≤ V ≤ θ0R
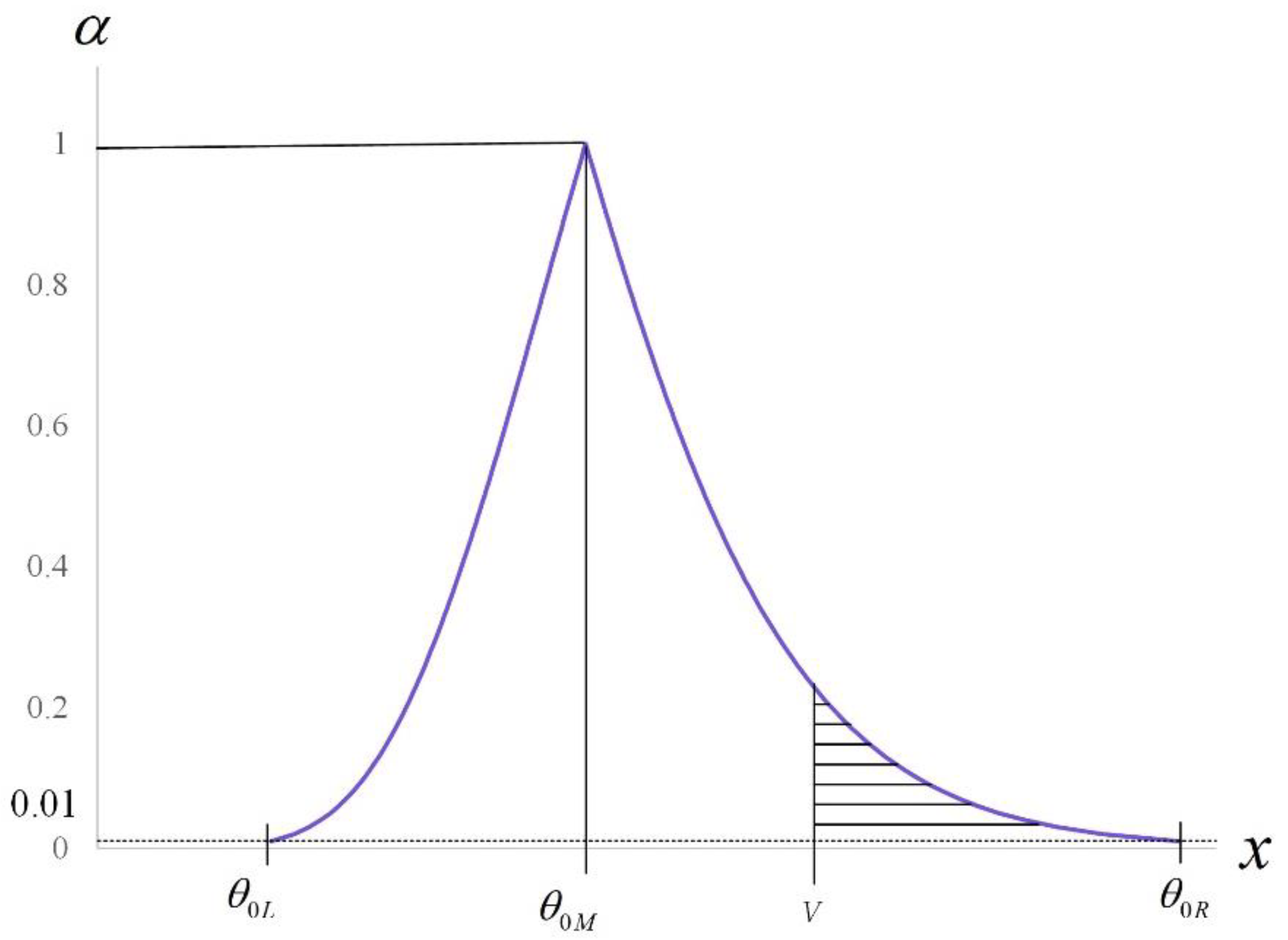
Subsequently, the diagram of membership functions η(x) with vertical line x = V for θ0M ≤ V ≤ θ0R is presented in Figure 2 below:
Let set A T + be the area from vertical line x = θ 0 M to vertical line x = θ 0 R in the graph of membership function η ( x ) , then
A T + = { ( x , α ) | θ 0 M x θ O P I 2 ( α ) , 0 α 1 }
Similarly, let set A R + be the area in A T + but to the right of the vertical line x = V , then
A R + = { ( x , α ) | V x θ O P I 2 ( α ) , 0 α a 2 }
where α = a 2 , such that θ O P I 2 ( a 2 ) = V . According to Chen et al. [12], let d R + = θ 0 R V and d T + = θ 0 R θ 0 M , then
d R + / d T + = n G 0.005 ( n , 1 ) θ 0 V n G 0.005 ( n , 1 ) θ 0 n G 0.5 ( n , 1 ) θ 0
(2) θ0L ≤ V ≤ θ0M
Subsequently, the diagram of membership functions η ( x ) with vertical line x   =  V for θ0L ≤ V ≤ θ0M is presented in Figure 3 as follows:
Let set A T be the area from vertical line x = θ 0 L to vertical line x = θ 0 M in the graph of membership function η ( x ) , then
A T = { ( x , α ) | θ O P I 1 ( α ) x θ 0 M , 0 α 1 }
Similarly, let set A R be the area in A T but to the right of the vertical line x = V , then
A R = { ( x , α ) | θ O P I 1 ( α ) x V , 0 α a 1 }
where α = a 1 such that θ O P I 1 ( a 1 ) = V . According to Chen et al. [12], let d R = V θ 0 L and d T = θ 0 M θ 0 L , then
d R / d T = V n G 0.995 ( n , 1 ) θ 0 n G 0.5 ( n , 1 ) θ 0 n G 0.995 ( n , 1 ) θ 0
According to Equations (27) and (30), this paper defines
d R / d T = { d R / d T = V n G 0.995 ( n , 1 ) θ 0 n G 0.5 ( n , 1 ) θ 0 n G 0.995 ( n , 1 ) θ 0 , θ 0 L V < θ 0 M d R + / d T + = n G 0.005 ( n , 1 ) θ 0 V n G 0.005 ( n , 1 ) θ 0 n G 0.5 ( n , 1 ) θ 0 , θ 0 M V θ 0 R
As noted above, this fuzzy evaluation method is based on statistical test rules with significance level α = 0.01. We let ϕ < 0.25 , where the values of ϕ can be determined based on the past accumulated production data or expert experience [29,30]. As noted by Yu et al. [31], we may obtain the following rules for the fuzzy evaluation and improvement decision-making:
(1)
If d R / d T < ϕ and θ 0 L V < θ 0 M , then reject H 0 and assume that θ O P I < V . Thus, the machining operation performance must be leveled up.
(2)
If d R / d T < ϕ and θ 0 M V θ 0 R , then reject H 0 and assume that θ O P I > V . Thus, the machining operation performance must be maintained.
(3)
If d R / d T ϕ , then do not reject H 0 and assume that θ O P I = V . Thus, the machining operation performance must remain unchanged or consider the transfer of resources.

5. Numerical Example

This paper takes a numerical example to explain the fuzzy evaluation and improvement decision-making model proposed in this section. Suppose that the required performance value of the operation performance index θ O P I is 3.5 ( V = 3.5). Then, this paper considers the problem of the hypothesis test as follows:
null hypothesis H 0 : θ O P I = 3.5
versus
alternative hypothesis H 1 : θ O P I 3.5.
Let T 1 , , T j , , T 30 be a random sample with sample size n = 30 and t j be the observed value of random variable T j , then we can calculate that the value of t ¯ is
t ¯ = j = 1 30 t j 30 = 2.2
The administrator sets the minimum required value as L = 1 for the time interval between machine failures. Then, the observed value of test statistical θ O P I is
θ O = t ¯ L = 2.2 1 = 2.2 .
According to Equations (17) and (18), we have θ O P I 1 ( α ) = 66 / G 1 α / 2 ( 30 , 1 ) and θ O P I 2 ( α ) = 66 / G α / 2 ( 30 , 1 ) with θ O = 2.2. To use the EXCEL software to calculate the two function values corresponding to α from 0.01 to 1.00 to find the data of membership function. Then, the values of θ 0 L , θ 0 M , and θ 0 R can be calculated as follows:
θ 0 L = 30 G 0.995 ( 30 , 1 ) θ 0 = 30 × 2.2 G 0.995 ( 30 , 1 ) = 1.436
θ 0 M = 30 G 0.5 ( 30 , 1 ) θ 0 = 30 × 2.2 G 0.5 ( 30 , 1 ) = 2.225 ,
and
θ 0 R = 30 G 0.005 ( 30 , 1 ) θ 0 = 30 × 1.3 G 0.005 ( 30 , 1 ) = 3.715 .
Then, the triangular-shaped fuzzy number of θ ˜ O P I is θ ˜ O P I   =   Δ (1.436, 2.225, 3.715) and the membership function of fuzzy number θ ˜ O P I can be shown as follows:
η ( x ) = { 0 ,   x < 1 . 436 α 1 ,   1 . 436 x < 2 . 225 1 ,   x = 2 . 225   α 2 ,   2 . 225 < x 3 . 715   0 ,   3 . 715 < x
where α 1 and α 2 are determined by G 1 α 1 / 2 ( 30 , 1 ) x   = 66 and G α 2 / 2 ( 30 , 1 ) x   = 66. Based on the above-stated, the value of θ 0 M is 2.225, the value of V is 3.5, and the value of θ 0 R is 3.175. Then, we have θ 0 M V θ 0 R . According to Equation (31), the value of d R / d T is shown as follows:
d R / d T = 3.715 3.5 3.715 2.225 = 0.144
Based on the rules of the fuzzy evaluation and improvement decision-making and based on ϕ = 0.15, since d R / d T < ϕ = 0.15 and θ 0 M V θ 0 R , then we can reject H 0 and assume that θ O P I < V . Thus, the machining operation performance must be advanced. The value of upper confidence limit of index θ O P I is 3.715, which is greater than 3.5. Therefore, the statistical test does not reject H0. According to Equation (33), the index has an estimated value of 2.2, much smaller than 3.5. Clearly, fuzzy test methods are better than statistical test methods without missing opportunities for improvement [28,29].
In addition, enterprises can use the above cases to learn the method of the model proposed in this article, and at the same time, they can apply this method to actual cases. In addition to grasping the opportunity to improve quality, they can also achieve the effect of energy saving and carbon reduction.

6. Conclusions

The production value of Taiwan’s machinery and tool machines ranks among the top 10 in the world. Manufacturers of machining machines, outsourcers or suppliers of all components, and companies who purchase machining machines form a complete industrial chain. The quality of machinery and machine tools is the core of the entire industrial chain. According to the concept of Taguchi loss function, when the process quality of components for machining machines is not good, the average number of failures, λ , per unit time will increase after the product is sold, resulting in an increase in maintenance costs and carbon emissions. According to the research of Chen et al. [17], if a failure occurs, the loss will be inevitable. Only by effectively reducing the average number of failures, λ , can the total expected loss be effectively lowered. In order to achieve this goal, in this paper, we developed a practical evaluation and improvement decision-making model for the machining operation performance to help machining machinery manufacturers dig out the components that frequently fail and then improve them, in order to cut down on the total loss caused by machine failures. In this paper, the failure time interval, T j , was taken as an evaluation basis. In addition, under the premise of T j ’s obeying the index distribution, we proposed a machining operation performance index— θ O P I —which has a one-to-one mathematical relationship with the standard ratio of machining operation performance p r . Next, we derived the 100( 1 α )% confidence interval of index θ O P I . Based on this confidence interval of index θ O P I , the fuzzy evaluation and improvement decision-making model for the machining operation performance was established. Since the model is based on confidence intervals, it can lower the risk of misjudgment caused by sampling error [30,31]. Furthermore, this model can assist machining machine manufacturers to evaluate the operation performance for all sold machining machines and then better the process quality of the components that have poor operation performance, so as to enhance the quality and operation performance of machining machines.
In addition, this article is based on the assumption that the better the quality of the product, the lower the number of failures per unit time. Therefore, future research can carefully explore the correlation between the two, which will improve the reliability of the model.

Author Contributions

Conceptualization, K.-S.C., C.-F.W. and R.-C.T.; methodology, K.-S.C.; and R.-C.T.; software, C.-F.W.; validation, C.-F.W.; formal analysis, K.-S.C. and R.-C.T.; investigation, T.-H.H.; resources, C.-F.W. and T.-H.H.; data curation, C.-F.W. and T.-H.H.; writing—original draft preparation, K.-S.C., C.-F.W., R.-C.T. and T.-H.H.; writing—review and editing, K.-S.C. and R.-C.T.; visualization, T.-H.H.; supervision, K.-S.C.; project administration, R.-C.T. All authors have read and agreed to the published version of the manuscript.

Funding

This research received no external funding.

Institutional Review Board Statement

Not applicable.

Informed Consent Statement

Not applicable.

Data Availability Statement

Not applicable.

Conflicts of Interest

The authors declare no conflict of interest.

References

  1. Chirumalla, K. Building digitally-enabled process innovation in the process industries: A dynamic capabilities approach. Technovation 2021, 105, 102256. [Google Scholar] [CrossRef]
  2. Chang, K.H.; Sun, Y.J.; Lai, C.A.; Chen, L.D.; Wang, C.H.; Chen, C.J.; Lin, C.M. Big data analytics energy-saving strategies for air compressors in the semiconductor industry–an empirical study. Int. J. Prod. Res. 2021, 60, 1782–1794. [Google Scholar] [CrossRef]
  3. Trappey, A.J.C.; Trappey, C.V.; Govindarajan, U.H.; Chuang, A.C.; Sun, J.J. A review of essential standards and patent landscapes for the Internet of Things: A key enabler for Industry 4.0. Adv. Eng. Inform. 2017, 33, 208–229. [Google Scholar] [CrossRef]
  4. Wu, M.F.; Chen, H.Y.; Chang, T.C.; Wu, C.F. Quality evaluation of internal cylindrical grinding process with multiple quality characteristics for gear products. Int. J. Prod. Res. 2019, 57, 6687–6701. [Google Scholar] [CrossRef]
  5. Chien, C.F.; Hong, T.Y.; Guo, H.Z. An empirical study for smart production for TFT-LCD to empower Industry 3.5. J. Chin. Inst. Eng. 2017, 40, 552–561. [Google Scholar] [CrossRef]
  6. Lin, K.P.; Yu, C.M.; Chen, K.S. Production data analysis system using novel process capability indices- based circular economy. Ind. Manag. Data Syst. 2019, 119, 1655–1668. [Google Scholar] [CrossRef]
  7. Yu, C.M.; Chen, K.S.; Guo, Y.Y. Production data evaluation analysis model: A case study of broaching machine. J. Chin. Inst. Eng. 2021, 44, 673–682. [Google Scholar] [CrossRef]
  8. Yang, C.M. An improved multiple quality characteristic analysis chart for simultaneous monitoring of process mean and variance of steering knuckle pin for green manufacturing. Qual. Eng. 2021, 33, 383–394. [Google Scholar] [CrossRef]
  9. Chen, K.S.; Wang, C.H.; Tan, K.H.; Chiu, S.F. Developing one-sided specification Six-Sigma fuzzy quality index and testing model to measure the process performance of fuzzy information. Int. J. Prod. Econ. 2019, 208, 560–565. [Google Scholar] [CrossRef]
  10. Chiou, K.C.; Chen, K.S. Lifetime performance evaluation model based on quick response thinking. Eksploat. Niezawodn. 2022, 24, 1–6. [Google Scholar] [CrossRef]
  11. Nguyen, T.T.; Duong, Q.D.; Mia, M. Multi-response optimization of the actively driven rotary turning for energy efficiency, carbon emissions, and machining quality. Proceedings of the Institution of Mechanical Engineers. Proc. Inst. Mech. Eng. Part B-J. Eng. Manuf. 2021, 235, 2155–2173. [Google Scholar] [CrossRef]
  12. Chen, K.S.; Wang, C.H.; Tan, K.H. Developing a fuzzy green supplier selection model using Six Sigma quality indices. Int. J. Prod. Econ. 2019, 212, 1–7. [Google Scholar] [CrossRef]
  13. Chen, K.S.; Chang, T.C. Fuzzy testing model for the lifetime performance of products under consideration with exponential distribution. Ann. Oper. Res. 2022, 312, 87–98. [Google Scholar] [CrossRef]
  14. Yu, C.M.; Chen, K.S.; Hsu, T.H. Confidence-interval-based fuzzy testing for the lifetime performance index of electronic product. Mathematics 2022, 10, 1405. [Google Scholar] [CrossRef]
  15. Gopalakrishnan, S.; Kumaran, M.S. Iiot framework based ml model to improve automobile industry product. Intell. Autom. Soft Comput. 2022, 31, 1435–1449. [Google Scholar] [CrossRef]
  16. Liu, J.; Ma, C.; Gui, H.; Wang, S. A four-terminal-architecture cloud-edge-based digital twin system for thermal error control of key machining equipment in production lines. Mech. Syst. Signal Proc. 2022, 166, 108488. [Google Scholar] [CrossRef]
  17. Chen, T.; Yang, C.M.; Chen, K.S.; Hsu, T.H. Fuzzy evaluation model of bank APP performance based on circular economy thinking. Mathematics 2021, 9, 2761. [Google Scholar] [CrossRef]
  18. Xu, L.D.; Xu, E.L.; Li, L. Industry 4.0: State of the art and future trends. Int. J. Prod. Res. 2018, 56, 2941–2962. [Google Scholar] [CrossRef]
  19. Chen, K.S.; Huang, M.C.; Yu, C.M.; Chen, H.Y. Quality-based supplier selection model for products with multi-quality characteristics. Sustainability 2022, 14, 8532. [Google Scholar] [CrossRef]
  20. Chen, K.S.; Yang, C.M. Developing a performance index with a Poisson process and an exponential distribution for operations management and continuous improvement. J. Comput. Appl. Math. 2018, 343, 737–747. [Google Scholar] [CrossRef]
  21. Nikzad, E.; Amiri, A.; Amirkhani, F. Estimating total and specific process capability indices in three-stage processes with measurement errors. J. Stat. Comput. Simul. 2018, 88, 3033–3064. [Google Scholar] [CrossRef]
  22. de-Felipe, D.; Benedito, E. Monitoring high complex production processes using process capability indices. Int. J. Adv. Manuf. Technol. 2017, 93, 1257–1267. [Google Scholar] [CrossRef]
  23. Banaeian, N.; Mobli, H.; Fahimnia, B.; Nielsen, I.E.; Omid, M. Green supplier selection using fuzzy group decision making methods: A case study from the agri-food industry. Comput. Oper. 2018, 89, 337–347. [Google Scholar] [CrossRef]
  24. Qahtan, S.; Alsattar, H.A.; Zaidan, A.A.; Deveci, M.; Pamucar, D.; Ding, W. A novel fuel supply system modelling approach for electric vehicles under pythagorean probabilistic hesitant fuzzy sets. Inf. Sci. 2023, 622, 1014–1032. [Google Scholar] [CrossRef]
  25. Pamucar, D.; Gokasar, I.; Ebadi Torkayesh, A.; Deveci, M.; Martínez, L.; Wu, Q. Prioritization of unmanned aerial vehicles in transportation systems using the integrated stratified fuzzy rough decision-making approach with the hamacher operator. Inf. Sci. 2023, 622, 374–404. [Google Scholar] [CrossRef]
  26. Chen, H.Y.; Lin, K.P. Fuzzy supplier selection model based on lifetime performance index. Expert Syst. Appl. 2022, 208, 118135. [Google Scholar] [CrossRef]
  27. Chen, K.S. Two-tailed Buckley fuzzy testing for operating performance index. J. Comput. Appl. Math. 2019, 361, 55–63. [Google Scholar] [CrossRef]
  28. Chen, K.S. Fuzzy testing of operating performance index based on confidence intervals. Ann. Oper. Res. 2022, 311, 19–33. [Google Scholar] [CrossRef]
  29. Chen, K.S.; Lai, Y.L.; Huang, M.C.; Chang, T.C. Fuzzy judgement model for assessment of improvement effectiveness to performance of processing characteristics. Int. J. Prod. Res. 2022. [Google Scholar] [CrossRef]
  30. Chen, K.S.; Yu, C.M.; Chang, T.C.; Chen, H.Y. Fuzzy evaluation of product reliability based on ratio-based lifetime performance index. Ann. Oper. Res. 2022. [Google Scholar] [CrossRef]
  31. Yu, C.M.; Luo, W.J.; Hsu, T.H.; Lai, K.K. Two-Tailed Fuzzy Hypothesis Testing for Unilateral Specification Process Quality Index. Mathematics. 2020, 8, 2129. [Google Scholar] [CrossRef]
  32. Rasay, H.; Taghipour, S.; Sharifi, M. An integrated maintenance and statistical process control model for a deteriorating production process. Reliab. Eng. Syst. Saf. 2022, 228, 108774. [Google Scholar] [CrossRef]
  33. Zhou, Y.; Wang, L.; Lio, Y.; Dey, S. Inference of competing risks model with partially observed failure causes based on minimum ranked set sampling. J. Stat. Theory Pract. 2023, 17, 14. [Google Scholar] [CrossRef]
Figure 1. Curve of the standard ratio of machining operation performance pr.
Figure 1. Curve of the standard ratio of machining operation performance pr.
Applsci 13 01430 g001
Figure 2. Membership function η(x) with vertical line x = V for θ0M ≤ V ≤ θ0R.
Figure 2. Membership function η(x) with vertical line x = V for θ0M ≤ V ≤ θ0R.
Applsci 13 01430 g002
Figure 3. Membership function η(x) with vertical line x = V for θ0L ≤ V ≤ θ0M.
Figure 3. Membership function η(x) with vertical line x = V for θ0L ≤ V ≤ θ0M.
Applsci 13 01430 g003
Table 1. The literature summary table.
Table 1. The literature summary table.
PaperQuality IndicesOperation IndicesStatistical AnalysisFuzzy DecisionIssues
[5,18] I 4.0/IM
[4,6,7,8,19,21,22] CE/IM
[9,12] CE
[10,20] CE
[11,15,16] CE/IM
[13,14,17,26,27,28,29,30,31] CE
[23,31,32] CE
[24,25] CE
Remark: I 4.0: Industry 4.0; IM: Intelligence Manufacture; CE: Circular Economy.
Table 2. Various value of index θOPI and the corresponding value of pr.
Table 2. Various value of index θOPI and the corresponding value of pr.
θOPIprθOPIprθOPIpr
1.10.3681.20.403 1.30.435
1.40.4631.50.490 1.60.513
1.70.5351.70.555 1.80.574
1.90.5912.00.607 2.10.621
2.20.6352.30.647 2.40.659
2.50.6702.60.681 2.70.690
2.80.7002.90.708 3.00.717
3.10.7243.20.732 3.30.739
3.40.7453.50.751 3.60.757
Disclaimer/Publisher’s Note: The statements, opinions and data contained in all publications are solely those of the individual author(s) and contributor(s) and not of MDPI and/or the editor(s). MDPI and/or the editor(s) disclaim responsibility for any injury to people or property resulting from any ideas, methods, instructions or products referred to in the content.

Share and Cite

MDPI and ACS Style

Chen, K.-S.; Wu, C.-F.; Tsaur, R.-C.; Huang, T.-H. Fuzzy Evaluation and Improvement Decision-Making Model for Machining Operation Performance. Appl. Sci. 2023, 13, 1430. https://doi.org/10.3390/app13031430

AMA Style

Chen K-S, Wu C-F, Tsaur R-C, Huang T-H. Fuzzy Evaluation and Improvement Decision-Making Model for Machining Operation Performance. Applied Sciences. 2023; 13(3):1430. https://doi.org/10.3390/app13031430

Chicago/Turabian Style

Chen, Kuen-Suan, Chih-Feng Wu, Ruey-Chyn Tsaur, and Tsun-Hung Huang. 2023. "Fuzzy Evaluation and Improvement Decision-Making Model for Machining Operation Performance" Applied Sciences 13, no. 3: 1430. https://doi.org/10.3390/app13031430

APA Style

Chen, K.-S., Wu, C.-F., Tsaur, R.-C., & Huang, T.-H. (2023). Fuzzy Evaluation and Improvement Decision-Making Model for Machining Operation Performance. Applied Sciences, 13(3), 1430. https://doi.org/10.3390/app13031430

Note that from the first issue of 2016, this journal uses article numbers instead of page numbers. See further details here.

Article Metrics

Back to TopTop