Research and Application of the Obstacle Avoidance System for High-Speed Railway Tunnel Lining Inspection Train Based on Integrated 3D LiDAR and 2D Camera Machine Vision Technology
Abstract
1. Introduction
2. Overall Technical Parameter Requirements and Architecture Analysis
2.1. Hardware Model
- (1)
- Front-end sensors: these consist of 3D LiDAR and cameras for real-time detection of obstacles in the environment and capturing image information to obtain the three-dimensional position information of objects and improve system detection accuracy.
- (2)
- Processors: responsible for receiving data collected by sensors and conducting algorithmic processing for multi-modal data fusion, obstacle detection, and identification.
- (3)
- Communication module: this ensures real-time communication between LiDAR, cameras, and processors.
- (4)
- Human–machine interaction interface: the interface displays detection results, allowing operators to view obstacle information and alarm prompts.
2.2. Software Configuration
- (1)
- Data collection and processing: preprocessing, time synchronization, and spatial registration operations are performed on the data collected by LiDAR and cameras to facilitate subsequent data fusion and processing.
- (2)
- Multi-modal data fusion: by integrating 3D LiDAR detection results with image data, the system achieves complementary data advantages and improves detection accuracy.
- (3)
- Obstacle detection and identification: design and implementation of obstacle detection and identification methods based on the information obtained from multi-modal data fusion.
- (4)
- Human–machine interaction interface: develop a user-friendly human–machine interaction interface for displaying obstacle detection results and alarm information.
- (5)
- System integration and testing: integrate various modules and perform performance testing and validation of the entire system.
3. Main Technical Research
3.1. Research on Point Cloud Registration and Thickening Method Combining ORB-SLAM3 and NDT Technology
3.1.1. Point Cloud Registration
- (1)
- Acquisition and Preprocessing of Point Cloud: acquire the target point cloud and the point cloud to be registered and preprocess them.
- (2)
- Division of Target Point Cloud: divide the target point cloud into standard grids, with each grid containing at least six points.
- (3)
- Modeling: For each point x in the grid, a Gaussian probability density function P(x) is modeled based on normal distribution by calculating the mean vector q and covariance matrix C. This results in a Gaussian probability density function for each grid point:Here, c is a normalization constant.
- (4)
- Setting the Initial Transformation Matrix: bring the point cloud to be registered close to the target point cloud.
- (5)
- Calculation of Score: Insert the points from the point cloud to be registered into P(x) and calculate the probability values in each grid unit. Calculate these to obtain the total score.
- (6)
- Solution for Optimal Parameters: maximize the objective function obtained by multiplying all score values to find the optimal parameters.
3.1.2. Optimization and Densification of Point Cloud Registration
3.2. Research on Obstacle Risk Detection and Localization Based on Security Boundary Model
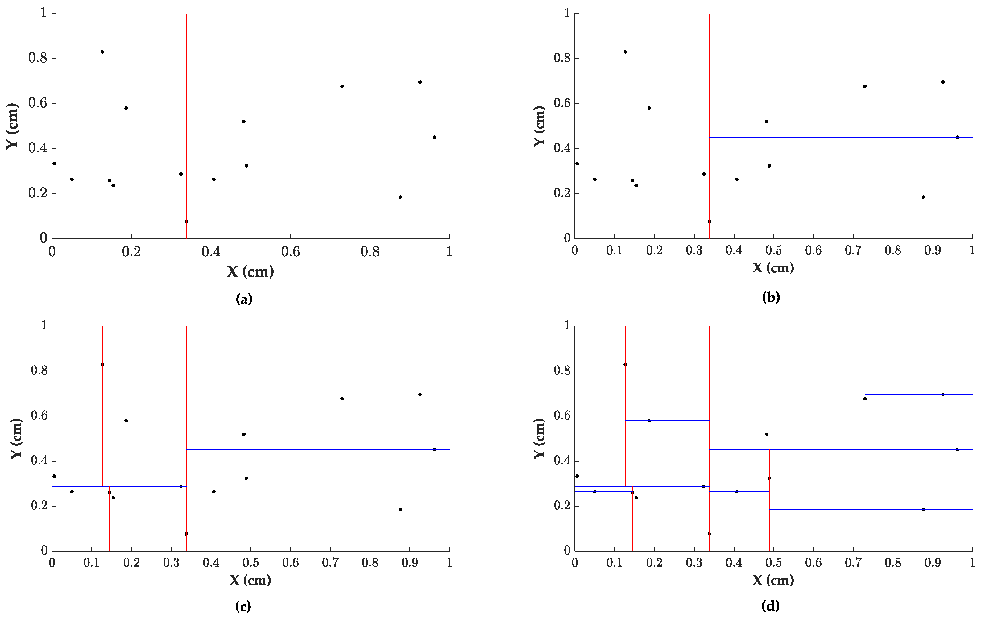
3.2.1. Research on Obstacle Detection Based on KD-Tree Nearest Search and Euclidean Clustering
3.2.2. Study on Obstacle Pose Localization
- (1)
- Using the PCA method to obtain the point cloud’s three principal directions, centroid, covariance matrix, and eigenvectors;
- (2)
- Transforming the input point cloud to the origin, and constructing a bounding box for the origin point cloud;
- (3)
- Setting the input point cloud’s principal direction and bounding box and obtaining the bounding box vertex coordinates of the original input point cloud through inverse transformation.
3.3. Study on Multi-Modal Data Fusion Technology for Obstacle Avoidance System
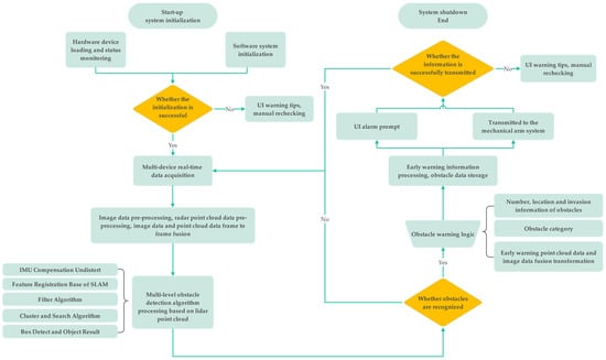
4. System Development and Experimental Verification
4.1. System Development
4.1.1. Hardware System Development
4.1.2. Software System Development
4.1.3. Communication Interface and HMI Interaction Design
4.2. Experimental Verification
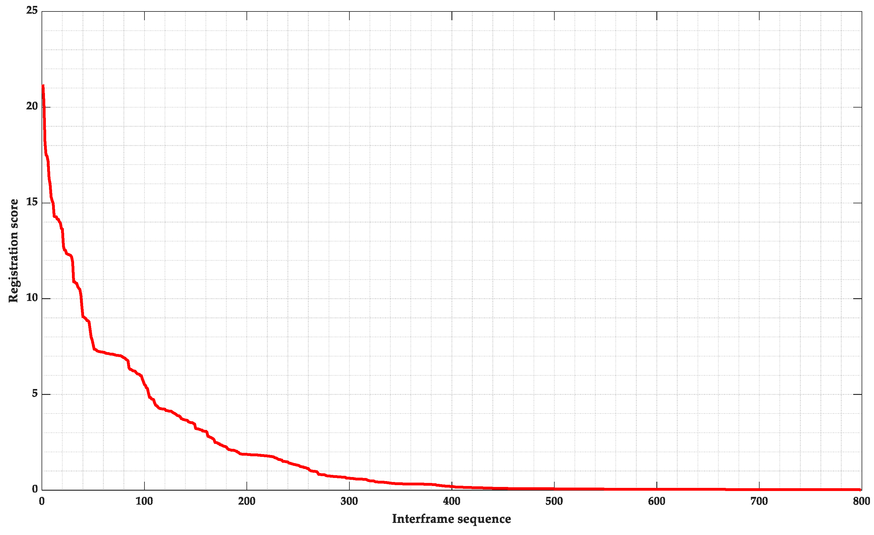
4.2.1. Experimental Verification of Point Cloud Registration and Densification Method
4.2.2. Obstacle Risk Detection and Location Method Experimental Verification
4.2.3. Multi-Modal Data Fusion Technology Experimental Verification
4.2.4. System Overall Risk Warning Function Experimental Verification
5. Conclusions and Outlook
- (1)
- The point cloud registration and densification method integrating ORB-SLAM3 and NDT technology can detect small-volume obstacles with a diameter greater than 0.5 cm in high-speed rail tunnels in real time, improving the efficiency and safety of tunnel detection.
- (2)
- The obstacle risk detection and location method based on the safety limit model has shown effectiveness and feasibility in on-site tests, with obstacle avoidance errors between 1 and 2 cm, meeting design accuracy requirements. This provides higher accuracy and robustness for obstacle identification in complex tunnel environments.
- (3)
- The multi-modal data fusion scheme based on time synchronization and spatial registration can visually observe obstacles, providing an effective early warning function for the safe operation of high-speed rail.
- (4)
- In the future, we will improve the accuracy and real-time performance of the intelligent tunnel detection system, provide strong support for building more powerful automated tunnel detection control systems, and digital twin lifecycle analysis technology for railway tunnels.
Author Contributions
Funding
Institutional Review Board Statement
Informed Consent Statement
Data Availability Statement
Conflicts of Interest
References
- Van Brummelen, J.; O’Brien, M.; Gruyer, D.; Najjaran, H. Autonomous vehicle perception: The technology of today and tomorrow. Transp. Res. Part C Emerg. Technol. 2018, 89, 384–406. [Google Scholar] [CrossRef]
- VanDerHorn, E.; Mahadevan, S. Digital Twin: Generalization, characterization and implementation. Decis. Support Syst. 2021, 145, 113524. [Google Scholar] [CrossRef]
- Jones, D.; Snider, C.; Nassehi, A.; Yon, J.; Hicks, B. Characterising the Digital Twin: A systematic literature review. CIRP J. Manuf. Sci. Technol. 2020, 29, 36–52. [Google Scholar] [CrossRef]
- Botín-Sanabria, D.M.; Mihaita, A.S.; Peimbert-García, R.E.; Ramírez-Moreno, M.A.; Ramírez-Mendoza, R.A.; Lozoya-Santos, J.D.J. Digital twin technology challenges and applications: A comprehensive review. Remote Sens. 2022, 14, 1335. [Google Scholar] [CrossRef]
- Fang, X.; Wang, H.; Liu, G.; Tian, X.; Ding, G.; Zhang, H. Industry application of digital twin: From concept to implementation. Int. J. Adv. Manuf. Technol. 2022, 121, 4289–4312. [Google Scholar] [CrossRef]
- Zhang, Q.; Yan, F.; Song, W.; Wang, R.; Li, G. Automatic Obstacle Detection Method for the Train Based on Deep Learning. Sustainability 2023, 15, 1184. [Google Scholar] [CrossRef]
- Milioto, A.; Vizzo, I.; Behley, J.; Stachniss, C. Rangenet++: Fast and accurate lidar semantic segmentation. In Proceedings of the 2019 IEEE/RSJ International Conference on Intelligent Robots and Systems (IROS), Macau, China, 3–8 November 2019. [Google Scholar]
- Hu, J.W.; Zheng, B.Y.; Wang, C.; Zhao, C.H.; Hou, X.L.; Pan, Q.; Xu, Z. A survey on multi-sensor fusion based obstacle detection for intelligent ground vehicles in off-road environments. Front. Inf. Technol. Electron. Eng. 2020, 21, 675–692. [Google Scholar] [CrossRef]
- Bouain, M.; Berdjag, D.; Fakhfakh, N.; Atitallah, R.B. Multi-sensor fusion for obstacle detection and recognition: A belief-based approach. In Proceedings of the 2018 21st International Conference on Information Fusion (FUSION), Cambridge, UK, 10–13 July 2018. [Google Scholar]
- Yang, B.; Luo, W.; Urtasun, R. Pixor: Real-time 3d object detection from point clouds. In Proceedings of the IEEE conference on Computer Vision and Pattern Recognition, Salt Lake City, UT, USA, 18–22 June 2018. [Google Scholar]
- Xie, D.; Xu, Y.; Wang, R. Obstacle detection and tracking method for autonomous vehicle based on three-dimensional LiDAR. Int. J. Adv. Robot. Syst. 2019, 16, 1729881419831587. [Google Scholar] [CrossRef]
- Defauw, N.; Malfante, M.; Antoni, O.; Rakotovao, T.; Lesecq, S. Vehicle Detection on Occupancy Grid Maps: Comparison of Five Detectors Regarding Real-Time Performance. Sensors 2023, 23, 1613. [Google Scholar] [CrossRef] [PubMed]
- Qi, C.R.; Su, H.; Mo, K.; Guibas, L.J. Pointnet: Deep learning on point sets for 3d classification and segmentation. In Proceedings of the IEEE Conference on Computer Vision and Pattern Recognition, Honolulu, HI, USA, 21–26 July 2017. [Google Scholar]
- Chen, X.; Ma, H.; Wan, J.; Li, B.; Xia, T. Multi-view 3d object detection network for autonomous driving. In Proceedings of the IEEE conference on Computer Vision and Pattern Recognition, Honolulu, HI, USA, 21–26 July 2017. [Google Scholar]
- Zhou, Y.; Tuzel, O. Voxelnet: End-to-end learning for point cloud based 3d object detection. In Proceedings of the IEEE Conference on Computer Vision and Pattern Recognition, Salt Lake City, UT, USA, 18–22 June 2018. [Google Scholar]
- Li, P.; Chen, X.; Shen, S. Stereo r-cnn based 3d object detection for autonomous driving. In Proceedings of the IEEE/CVF Conference on Computer Vision and Pattern Recognition, Long Beach, CA, USA, 15–20 June 2019. [Google Scholar]
- Diwan, T.; Anirudh, G.; Tembhurne, J.V. Object detection using YOLO: Challenges, architectural successors, datasets and applications. Multimed. Tools Appl. 2022, 82, 9243–9275. [Google Scholar] [CrossRef] [PubMed]
- Feroz, M.A.; Sultana, M.; Hasan, M.R.; Sarker, A.; Chakraborty, P.; Choudhury, T. Object detection and classification from a real-time video using SSD and YOLO models. In Computational Intelligence in Pattern Recognition: Proceedings of CIPR 2021; Springer: Singapore, 2022. [Google Scholar]
- Chen, L.C.; Papandreou, G.; Kokkinos, I.; Murphy, K.; Yuille, A.L. Deeplab: Semantic image segmentation with deep convolutional nets, atrous convolution, and fully connected crfs. IEEE Trans. Pattern Anal. Mach. Intell. 2017, 40, 834–848. [Google Scholar] [CrossRef] [PubMed]
- Zhao, H.; Shi, J.; Qi, X.; Wang, X.; Jia, J. Pyramid scene parsing network. In Proceedings of the IEEE Conference on Computer Vision and Pattern Recognition, Honolulu, HI, USA, 21–26 July 2017. [Google Scholar]
- Ramchandani, M.; Sahu, S.P.; Dewangan, D.K. A Comparative Study in Pedestrian Detection for Autonomous Driving Systems. In Proceedings of the 2022 OPJU International Technology Conference on Emerging Technologies for Sustainable Development (OTCON), Raigarh, India, 8–10 February 2023. [Google Scholar]
- Dewangan, D.K.; Sahu, S.P. Lane detection in intelligent vehicle system using optimal 2-tier deep convolutional neural network. Multimed. Tools Appl. 2023, 82, 7293–7317. [Google Scholar] [CrossRef]
- Sahu, S.; Sahu, S.P.; Dewangan, D.K. Pedestrian Detection Using MobileNetV2 Based Mask R-CNN. In IoT Based Control Networks and Intelligent Systems: Proceedings of 3rd ICICNIS 2022; Springer Nature Singapore: Singapore, 2022; pp. 299–318. [Google Scholar]
- Dewangan, D.K.; Sahu, S.P. Optimized convolutional neural network for road detection with structured contour and spatial information for intelligent vehicle system. Int. J. Pattern Recognit. Artif. Intell. 2022, 36, 2252002. [Google Scholar] [CrossRef]
- Dröder, K.; Bobka, P.; Germann, T.; Gabriel, F.; Dietrich, F. A machine learning-enhanced digital twin approach for human-robot-collaboration. Procedia CIRP 2018, 76, 187–192. [Google Scholar] [CrossRef]
- Mo, Y.; Ma, S.; Gong, H.; Chen, Z.; Zhang, J.; Tao, D. Terra: A smart and sensible digital twin framework for robust robot deployment in challenging environments. IEEE Internet Things J. 2018, 8, 14039–14050. [Google Scholar] [CrossRef]
- Singh, M.; Fuenmayor, E.; Hinchy, E.P.; Qiao, Y.; Murray, N.; Devine, D. Digital twin: Origin to future. Appl. Syst. Innov. 2021, 4, 36. [Google Scholar] [CrossRef]
- Sharma, M.; George, J.P. Digital Twin in the Automotive Industry: Driving Physical-Digital Convergence; Tata Consultancy Services White Paper; Tata Consultancy Services Ltd.: Mumbai, India, 2018. [Google Scholar]
- Lei, Y.; Tian, T. The vibration characteristic and impact analysis of the tunnel lining detection device based on arc rotating multi-section mechanism. Adv. Mech. Eng. 2020, 12, 1687814020912974. [Google Scholar] [CrossRef]
- Lei, Y.; Zou, Y.; Tian, T.; Qi, F.; Jiang, B. Analysis on Vibration Characteristics and Suppression Strategy of Vehicle Mounted GPR Detection Device for Tunnel Lining. Machines 2021, 9, 309. [Google Scholar] [CrossRef]
- Lei, Y.; Zou, Y.; Tian, T.; Qi, F.; Jiang, B. 3d scan registration based localization for autonomous vehicles-a comparison of ndt and icp under realistic conditions. In Proceedings of the 2018 IEEE 88th Vehicular Technology Conference (VTC-Fall), Chicago, IL, USA, 27–30 August 2018. [Google Scholar]
- Geiger, A.; Lenz, P.; Stiller, C.; Urtasun, R. Vision meets robotics: The kitti dataset. Int. J. Robot. Res. 2013, 32, 1231–1237. [Google Scholar] [CrossRef]
- Campos, C.; Elvira, R.; Rodríguez, J.J.G.; Montiel, J.M.; Tardós, J.D. Orb-slam3: An accurate open-source library for visual, visual–inertial, and multimap slam. IEEE Trans. Robot. 2021, 37, 1874–1890. [Google Scholar] [CrossRef]
- Zhang, Z. Flexible camera calibration by viewing a plane from unknown orientations. In Proceedings of the Seventh IEEE International Conference on Computer Vision, Kerkyra, Greece, 20–27 September 1999; Volume 1. [Google Scholar]




















| Parameter Type | Requirement Parameters for the Design System | Technical Parameters of Existing System |
|---|---|---|
| Raised Object Detection | Size: Width ≥ 5 mm, Height ≥ 60 mm | / |
| Early warning distance: 3~20 m | ||
| Detection width range: 5 m (containing 3 GPRs) | ||
| Anchor-section Detection | Early warning infringement amount ≥ 20 mm, | Single-line qualitative detection (unable to guide the movement of the manipulator) |
| Early warning distance: 3~20 m | ||
| Special Cable Detection | Size: Width ≥ 5 mm, Height ≥ 60 mm | / |
| Early warning distance: 3~20 m | ||
| Detection width range: 5 m (containing 3 GPRs) | ||
| Catenary frame detection | Early warning infringement amount ≥ 20 mm, | Qualitative detection, no guidance for mechanical arm |
| Early warning distance: 3~20 m | ||
| Variable Cross-Section Detection | Early warning infringement amount ≥ 20 mm, | Qualitative detection, no guidance for mechanical arm |
| Early warning distance: 3~20 m | ||
| Bi-directional detection requirement | Bi-directional warning detection supported | Unidirectional detection |
| Obstacle Positioning and volume estimation | Positioning accuracy: ≤5 cm | Two-dimensional plane positioning (unable to estimate volume) |
| Volume accuracy: ≤5% | ||
| Warning Visualization | Real-time video display with Bounding Box, risk distance annotation, and alarm prompt sound | Simple two-dimensional plane visualization |
| Obstacle | Base Value (cm) | Distance from Obstacle to Envelope (cm) | Obstacle Avoidance Action | |||||
|---|---|---|---|---|---|---|---|---|
| Pre-Avoidance System Alarm Value | Post-Avoidance System Output Value | |||||||
| 3-s Average | 3-s Standard Deviation | Average Error | 3-s Average | 3-s Standard Deviation | Average Error | |||
| tunnel wall pipeline | 5.0 | 5.3 | 0.19 | 0.3 | 26.7 | 1.32 | 1.7 | arm shrinks 20 cm |
| protruding screw on tunnel wall | 5.0 | 5.1 | 0.10 | 0.1 | 16.0 | 1.10 | 1.0 | antenna shrinks 10 cm |
| 0.0 | −0.5 | 0.26 | −0.5 | 8.4 | 1.28 | −1.6 | antenna shrinks 10 cm | |
| −5.0 | −5.4 | 0.23 | −0.4 | 3.9 | 1.14 | −1.1 | antenna shrinks 10 cm | |
Disclaimer/Publisher’s Note: The statements, opinions and data contained in all publications are solely those of the individual author(s) and contributor(s) and not of MDPI and/or the editor(s). MDPI and/or the editor(s) disclaim responsibility for any injury to people or property resulting from any ideas, methods, instructions or products referred to in the content. |
© 2023 by the authors. Licensee MDPI, Basel, Switzerland. This article is an open access article distributed under the terms and conditions of the Creative Commons Attribution (CC BY) license (https://creativecommons.org/licenses/by/4.0/).
Share and Cite
Lei, Y.; Tian, T.; Jiang, B.; Qi, F.; Jia, F.; Qu, Q. Research and Application of the Obstacle Avoidance System for High-Speed Railway Tunnel Lining Inspection Train Based on Integrated 3D LiDAR and 2D Camera Machine Vision Technology. Appl. Sci. 2023, 13, 7689. https://doi.org/10.3390/app13137689
Lei Y, Tian T, Jiang B, Qi F, Jia F, Qu Q. Research and Application of the Obstacle Avoidance System for High-Speed Railway Tunnel Lining Inspection Train Based on Integrated 3D LiDAR and 2D Camera Machine Vision Technology. Applied Sciences. 2023; 13(13):7689. https://doi.org/10.3390/app13137689
Chicago/Turabian StyleLei, Yang, Tian Tian, Bo Jiang, Falin Qi, Feiyu Jia, and Qiming Qu. 2023. "Research and Application of the Obstacle Avoidance System for High-Speed Railway Tunnel Lining Inspection Train Based on Integrated 3D LiDAR and 2D Camera Machine Vision Technology" Applied Sciences 13, no. 13: 7689. https://doi.org/10.3390/app13137689
APA StyleLei, Y., Tian, T., Jiang, B., Qi, F., Jia, F., & Qu, Q. (2023). Research and Application of the Obstacle Avoidance System for High-Speed Railway Tunnel Lining Inspection Train Based on Integrated 3D LiDAR and 2D Camera Machine Vision Technology. Applied Sciences, 13(13), 7689. https://doi.org/10.3390/app13137689

