Accurate Efficiency and Power Densities Optimization of Output Inductor of Buck Derived Converters
Abstract
:1. Introduction
2. Data Acquisition and Model Construction
| Main inductor, main inductor value | |
| Parasitic resistance of L (DC mode) | |
| Parasitic equivalent AC resistance of L (measured at low current ripple) | |
| Parasitic equivalent AC resistance of L (measured at high current ripple) | |
| Saturation current (at 10% inductance decrease) | |
| Calculated losses | |
| Measured losses |
2.1. Quest for Magnetic Component Size Reduction
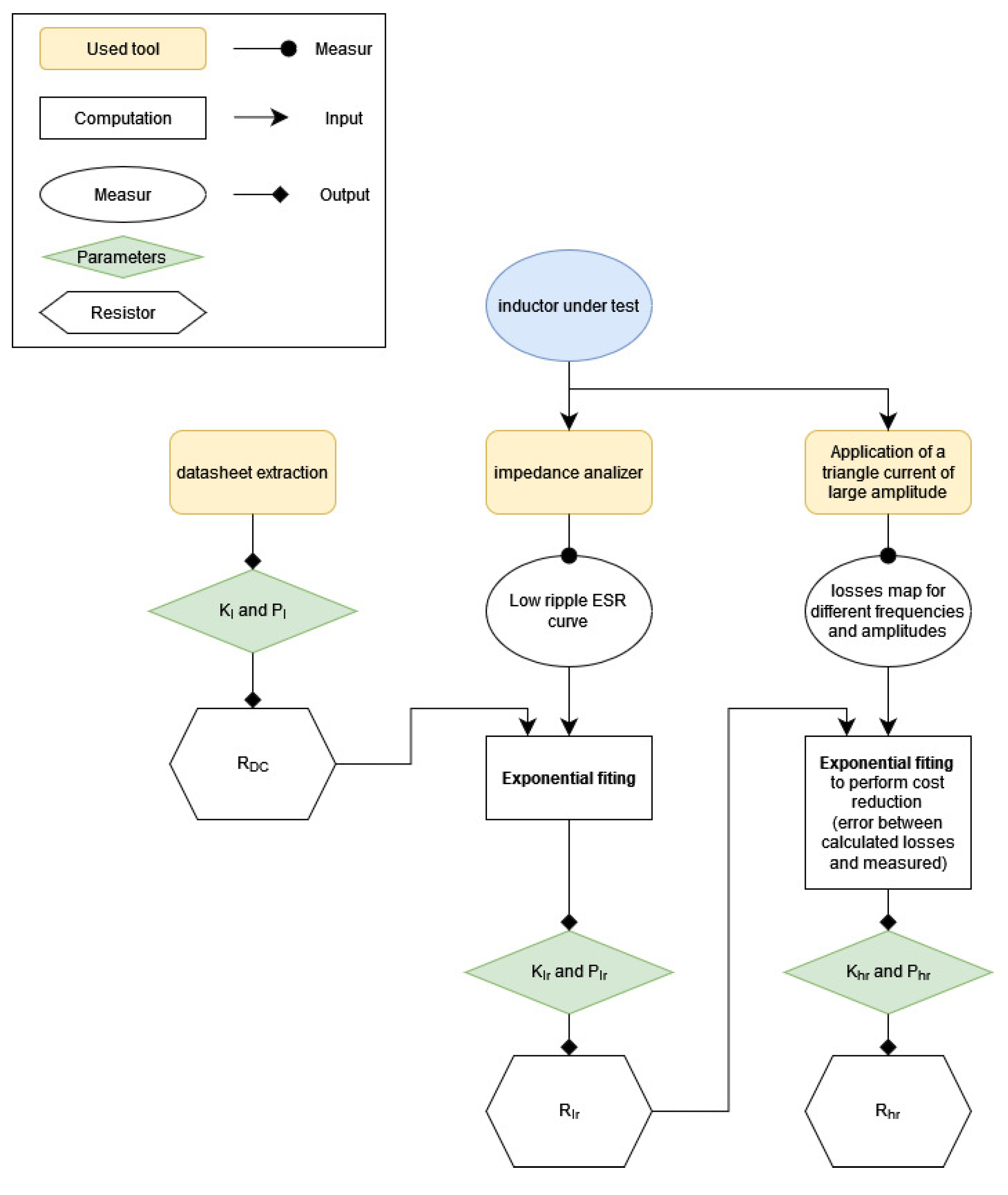
2.2. Inductor Series Resistance Characterization and Modelling
2.2.1. Small Signal Loss Characterization and Modelling
2.2.2. Large Signal Loss Characterization and Modelling
2.3. Characterization and Modelling Extension to Inductor Series
2.4. Limits of the Model
3. Complementary Model Description
| Values of the filtering capacitor | |
| stored energy into parasitic capacitors | |
| Switched current | |
| Current flowing through L | |
| Value of the main inductors | |
| Value of the filtering inductors considered as 1 inductor | |
| Total output resistance of the LISN (100 Ω) | |
| Dead time | |
| Voltage drop due to body diode | |
| Drain-Source voltage | |
| Voltage measured on one LISN resistor (50 Ω) |
3.1. Design Frame Considerations
3.2. Active Device Losses in the Converter
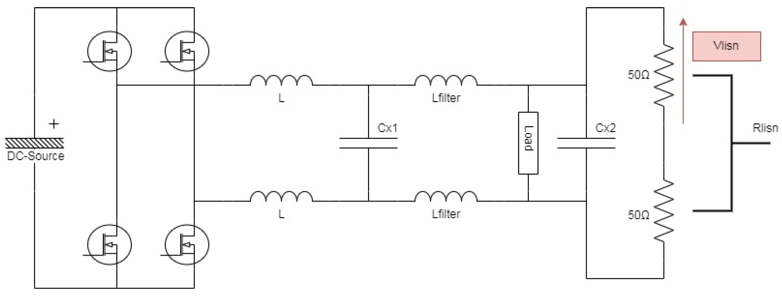
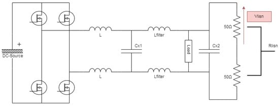
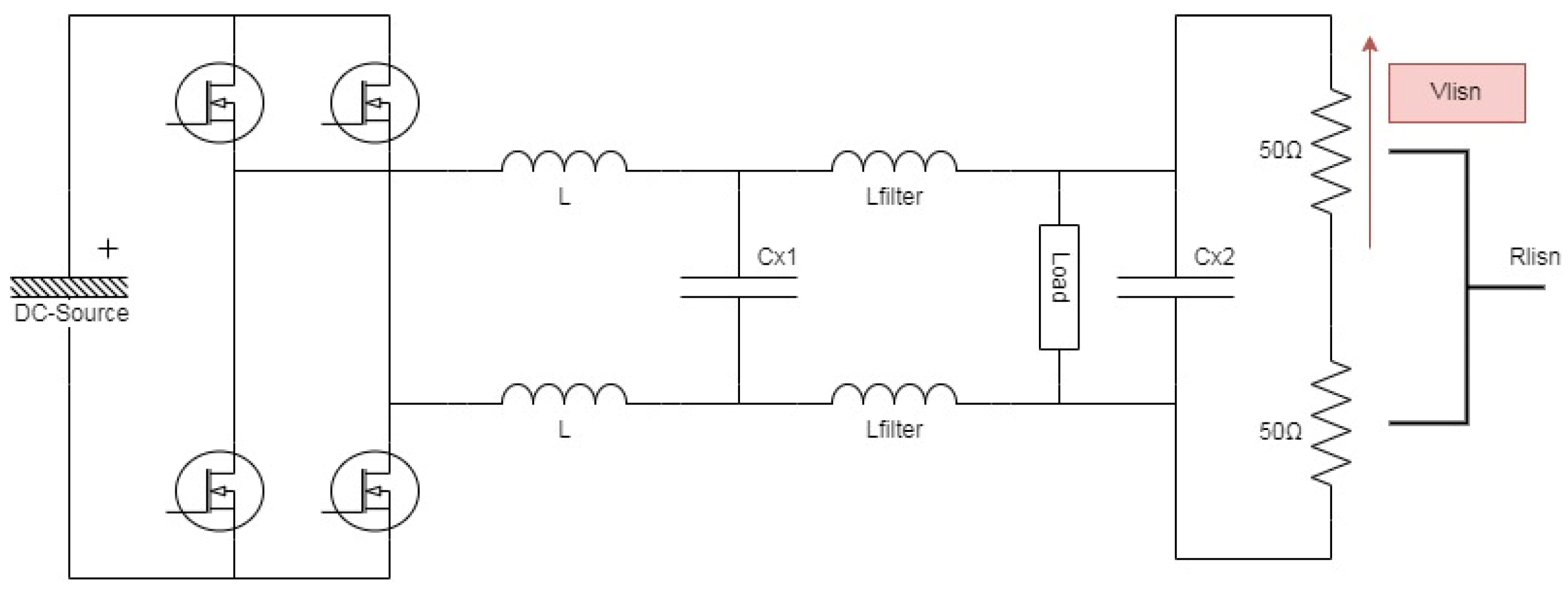
3.3. Setting the EMI Constraints
3.3.1. Values of Filtering Components and Design Considerations
3.3.2. Modelling of Additional Losses Resulting from Filtering
3.3.3. Filtering Capacitor Losses Modelling
3.4. DC Resistance of the Converter
3.5. Limits of the Models Considered in the Optimization Loop
4. Theoretical Optimization of Converter Inductor
4.1. Frequency and Ripple Optimization for One Inductor Value
4.1.1. Losses in the Main Inductors
4.1.2. Active Device Losses in the Converter
4.1.3. Losses in the Differential Mode Filter
4.1.4. Optimal Switching Frequency for the Specific Inductor
4.2. Application to the Three Sets of Inductors
4.2.1. Losses in the Main Inductors
4.2.2. Active Device Losses
4.2.3. Losses in the Input Filter
4.2.4. Optimal F-R-Oi
4.3. Thermal Considerations
5. Experimental Validation, Using Power-Cycling Converters
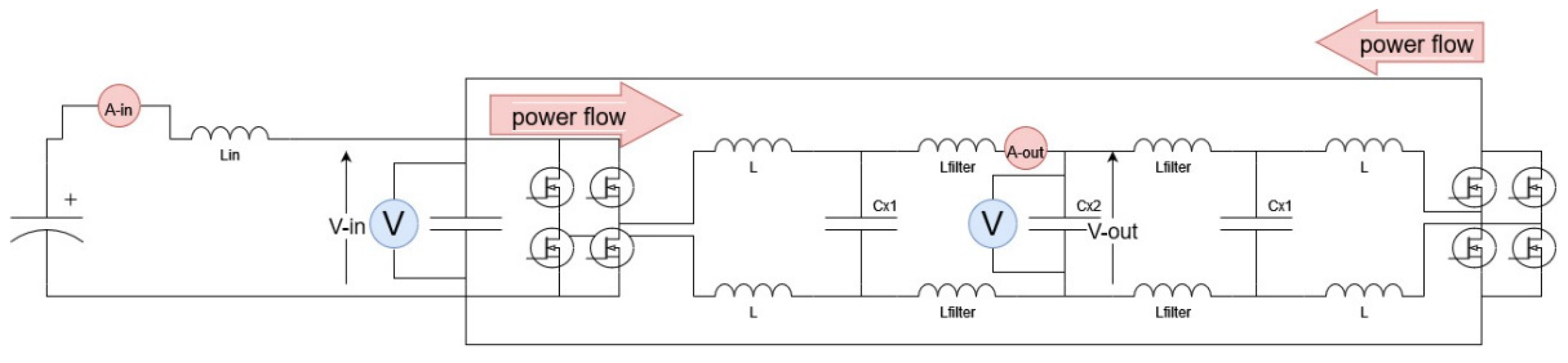
5.1. Validation Setup Presentation
5.1.1. Opposition Method
5.1.2. Losses Measurement
5.2. Experimental Losses Measure
5.3. Future Applications
6. Conclusions
Author Contributions
Funding
Conflicts of Interest
References
- Geetha, K. Full-Bridge Inverter with AC side Decoupling for Single-Phase Grid-Tied Inverter. In Proceedings of the 2021 IEEE International Conference on Mobile Networks and Wireless Communications (ICMNWC), Tumkur, India, 3–4 December 2021; pp. 1–6. [Google Scholar] [CrossRef]
- Chen, L.; Amirahmadi, A.; Zhang, Q.; Kutkut, N.; Batarseh, I. Design and Implementation of Three-Phase Two-Stage Grid-Connected Module Integrated Converter. IEEE Trans. Power Electron. 2014, 29, 3881–3892. [Google Scholar] [CrossRef]
- Shinjo, F.; Wada, K.; Shimizu, T. A Single-Phase Grid-Connected Inverter with a Power Decoupling Function. In Proceedings of the 2007 IEEE Power Electronics Specialists Conference, Orlando, FL, USA, 17–21 June 2007; pp. 1245–1249. [Google Scholar] [CrossRef]
- Ye, Z.; Lei, Y.; Pilawa-Podgurski, R.C.N. The Cascaded Resonant Converter: A Hybrid Switched-Capacitor Topology with High Power Density and Efficiency. IEEE Trans. Power Electron. 2020, 35, 4946–4958. [Google Scholar] [CrossRef]
- Huang, X.; Liu, T.; Li, B.; Lee, F.C.; Li, Q. Evaluation and applications of 600V/650V enhancement-mode GaN devices. In Proceedings of the 2015 IEEE 3rd Workshop on Wide Bandgap Power Devices and Applications (WiPDA), Blacksburg, VA, USA, 2–4 November 2015; pp. 113–118. [Google Scholar] [CrossRef]
- Reusch, D.; Strydom, J. Evaluation of Gallium Nitride Transistors in High Frequency Resonant and Soft-Switching DC–DC Converters. IEEE Trans. Power Electron. 2015, 30, 5151–5158. [Google Scholar] [CrossRef]
- Phung, T.H.; Nguyen, S.; Lamorelle, T.; Kerachev, L.; Andreta, A.; Lembeye, Y.; Crebier, J.C. Bidirectional AC to DC Isolated Multi-Cell Converter. In Proceedings of the 2019 21st European Conference on Power Electronics and Applications (EPE ‘19 ECCE Europe), Genova, Italy, 3–5 September 2019; pp. 1–9. [Google Scholar] [CrossRef]
- Nie, J.; Yuan, L.; Gu, Q.; Sun, J.; Zhao, Z. A Coordinate and Distributed Control Scheme for Multilevel and Multi-Stage Medium Voltage Solid State Transformer. In Proceedings of the 2018 International Power Electronics Conference (IPEC-Niigata 2018—ECCE Asia), Niigata, Japan, 20–24 May 2018; pp. 2963–2968. [Google Scholar] [CrossRef]
- Mirjafari, M.; Balog, R.S. Survey of modelling techniques used in optimisation of power electronic components. IET Power Electron. 2014, 7, 1192–1203. [Google Scholar] [CrossRef]
- Kazimierczuk, M. High-Frequency Magnetic Components; J. Wiley: Chichester, UK, 2009. [Google Scholar]
- Muhlethaler, J.; Biela, J.; Kolar, J.W.; Ecklebe, A. Improved Core-Loss Calculation for Magnetic Components Employed in Power Electronic Systems. IEEE Trans. Power Electron. 2012, 27, 964–973. [Google Scholar] [CrossRef]
- Mühlethaler, J.; Kolar, J.W.; Ecklebe, A. Loss modelling of inductive components employed in power electronic systems. In Proceedings of the 8th International Conference on Power Electronics—ECCE Asia, Jeju, Korea, 30 May–3 June 2011; pp. 945–952. [Google Scholar] [CrossRef]
- Papamanolis, P.; Guillod, T.; Krismer, F.; Kolar, J.W. Minimum Loss Operation and Optimal Design of High-Frequency Inductors for Defined Core and Litz Wire. IEEE Open J. Power Electron. 2020, 1, 469–487. [Google Scholar] [CrossRef]
- Chan, C.H.; Pong, M.H. Input current analysis of interleaved boost converters operating in discontinuous-inductor-curent mode. In Proceedings of the PESC97. Record 28th Annual IEEE Power Electronics Specialists Conference. Formerly Power Conditioning Specialists Conference 1970-71. Power Processing and Electronic Specialists Conference 1972, St. Louis, MO, USA, 27 June 1997; Volume 1, pp. 392–398. [Google Scholar] [CrossRef]
- Datasheet from Coilcraft: Document 902-1, Shielded Power Inductors–MSS1210. Available online: https://www.coilcraft.com/getmedia/f1a1bc5f-bdff-42f8-9ca8-1a0fb1d5094f/MSS1210.pdf (accessed on 1 June 2022).
- Datasheet from Coilcraft: Document 281-1, Shielded Power Inductors–MSS1260. Available online: https://www.coilcraft.com/getmedia/febefb9b-60f9-4a2c-8525-9c396f34e363/mss1260.pdf (accessed on 1 June 2022).
- Datasheet from Coilcraft: Document 1621-1, Shielded Power Inductors–XGL6060. Available online: https://www.coilcraft.com/getmedia/329fe97c-7311-4726-9bf3-37718f42b168/xgl6060.pdf (accessed on 1 June 2022).
- Sizikov, G.; Kolodny, A.; Fridman, E.G.; Zelikson, M. Frequency dependent efficiency model of on-chip DC-DC buck converters. In Proceedings of the 2010 IEEE 26th Convention of Electrical and Electronics Engineers in Israel, Eilat, Israel, 17–20 November 2010; pp. 000651–000654. [Google Scholar] [CrossRef]
- Kaiser, J.; Dürbaum, T. An Overview of Saturable Inductors: Applications to Power Supplies. IEEE Trans. Power Electron. 2021, 36, 10766–10775. [Google Scholar] [CrossRef]
- Aubard, L.; Verneau, G.; Crebier, J.C.; Schaeffer, C.; Avenas, Y. Power MOSFET switching waveforms: An empirical model based on a physical analysis of charge locations. In Proceedings of the 2002 IEEE 33rd Annual IEEE Power Electronics Specialists Conference. Proceedings (Cat. No.02CH37289), Cairns, Australia, 23–27 June 2002; Volume 3, pp. 1305–1310. [Google Scholar] [CrossRef]
- Verneau, G.; Aubard, L.; Crebier, J.C.; Schaeffer, C.; Schanen, J.L. Empirical power MOSFET modeling: Practical characterization and simulation implantation. In Proceedings of the Conference Record of the 2002 IEEE Industry Applications Conference. 37th IAS Annual Meeting (Cat. No.02CH37344), Pittsburgh, PA, USA, 13–18 October 2002; Volume 4, pp. 2425–2432. [Google Scholar] [CrossRef]
- Tochigi, D.; Takashima, K.; Isobe, T.; Tadano, H.; Tomoyuki, M. Experimental Verification of a Model of Switching Transients Considering Device Parasitic Capacitance for the Loss Estimation of Soft-switching Power Converters. In Proceedings of the 2019 IEEE 4th International Future Energy Electronics Conference (IFEEC), Singapore, 25–28 November 2019; pp. 1–7. [Google Scholar] [CrossRef]
- Yin, S.; Liu, Y.; Liu, Y.; Tseng, K.J.; Pou, J.; Simanjorang, R. Comparison of SiC Voltage Source Inverters Using Synchronous Rectification and Freewheeling Diode. IEEE Trans. Ind. Electron. 2018, 65, 1051–1061. [Google Scholar] [CrossRef]
- Polenov, D.; Reiter, T.; Baburske, R.; Probstle, H.; Lutz, J. The influence of turn-off dead time on the reverse-recovery behaviour of synchronous rectifiers in automotive DC/DC-converters. In Proceedings of the 2009 13th European Conference on Power Electronics and Applications, Barcelona, Spain, 8–10 September 2009; pp. 1–8. [Google Scholar]
- Datasheet from Vishay: Document Number 68944: S17-1824-Rev. D, 11-Dec-17. Available online: https://www.vishay.com/docs/68944/sis410dn.pdf (accessed on 1 June 2022).
- Crebier, J.C.; Ferrieux, J.P. PFC full bridge rectifiers EMI modeling and analysis-common mode disturbance reduction. IEEE Trans. Power Electron. 2004, 19, 378–387. [Google Scholar] [CrossRef]
- Wang, S.; Lee, F.C.; Li, Q. Improved Balance Technique for Common-Mode Noise Suppression of PCB-Based PFC. IEEE Trans. Power Electron. 2022, 37, 4174–4182. [Google Scholar] [CrossRef]
- Murata Simsurfing®. Available online: https://ds.murata.co.jp/simsurfing/mlcc.html?lcid=en-us&jis=false&md5=ec0a17df65118905bbd37144f7eaf54c (accessed on 1 June 2022).
- Shen, Z.J.; Xiong, Y.; Cheng, X.; Fu, Y.; Kumar, P. Power MOSFET Switching Loss Analysis: A New Insight. In Proceedings of the Conference Record of the 2006 IEEE Industry Applications Conference Forty-First IAS Annual Meeting, Tampa, FL, USA, 8–12 October 2006; pp. 1438–1442. [Google Scholar] [CrossRef]
- Texas Instrument: Application Report SLVA372C—November 2009—Revised January 2014. Available online: https://www.ti.com/lit/an/slva372c/slva372c.pdf (accessed on 1 September 2022).
- Magnö Teknic: Application Note Number—MTAN17819: Inductor Selection Guide for Buck Converters—2019. Available online: https://www.magnoteknik.com/download/Inductor%20Selection%20Guide%20for%20Buck%20Converters%20-%20MTAN17819.pdf (accessed on 1 September 2022).
- Wurth Elektronik: ANP039: Power Inductors—8 Design Tips. Available online: https://www.we-online.com/catalog/media/o109038v410%20AppNotes_ANP039_PowerInductors8DesignTipps_EN.pdf (accessed on 1 August 2022).
- Andreta, A.; Lavado Villa, L.F.; Lembeye, Y.; Crebier, J.C. A Novel Automated Design Methodology for Power Electronics Converters. Electronics 2021, 10, 271. [Google Scholar] [CrossRef]
- Ghosh, R.; Wang, M.X.; Mudiyula, S.; Mhaskar, U.; Mitova, R.; Reilly, D.; Klikic, D. Industrial Approach to Design a 2-kVa Inverter for Google Little Box Challenge. IEEE Trans. Ind. Electron. 2018, 65, 5539–5549. [Google Scholar] [CrossRef]
- Bortis, D.; Neumayr, D.; Kolar, J.W. ηρ-Pareto optimization and comparative evaluation of inverter concepts considered for the GOOGLE Little Box Challenge. In Proceedings of the 2016 IEEE 17th Workshop on Control and Modeling for Power Electronics (COMPEL), Trondheim, Norway, 27–30 June 2016; pp. 1–5. [Google Scholar] [CrossRef]
- Neumayr, D.; Bortis, D.; Hatipoglu, E.; Kolar, J.W.; Deboy, G. Novel efficiency-Optimal Frequency Modulation for high power density DC/AC converter systems. In Proceedings of the 2017 IEEE 3rd International Future Energy Electronics Conference and ECCE Asia (IFEEC 2017—ECCE Asia), Kaohsiung, Taiwan, 3–7 June 2017; pp. 834–839. [Google Scholar] [CrossRef]
- Spichartz, M.; Staudt, V.; Steimel, A. Modular Multilevel Converter for propulsion system of electric ships. In Proceedings of the 2013 IEEE Electric Ship Technologies Symposium (ESTS), Arlington, VA, USA, 22–24 April 2013; pp. 237–242. [Google Scholar] [CrossRef]
- Xu, L.; Guerrero, J.M.; Lashab, A.; Wei, B.; Bazmohammadi, N.; Vasquez, J.; Abusorrah, A.M. A Review of DC Shipboard Microgrids—Part I: Power Architectures, Energy Storage, and Power Converters. IEEE Trans. Power Electron. 2022, 37, 5155–5172. [Google Scholar] [CrossRef]
- Stumpe, M.; Tünnerhoff, P.; Dave, J.; Schnettler, A.; Ergin, D.; Schön, A.; Würflinger, K.; Schettler, F. DC fault protection for modular multi-level converter-based HVDC multi-terminal systems with solid state circuit breakers. IET Gener. Transm. Distrib. 2018, 12, 3013–3020. [Google Scholar] [CrossRef]



























| Manufacturer Reference | Volume (mm3) | Weight (g) | Inductor Value Range (µH) | DC Resistor Range (mΩ) | Frequency Range (MHz) |
|---|---|---|---|---|---|
| MSS1210 | 1353 | 5.1–6.2 | 10–10,000 | 14–7390 | 4–0.2 |
| MSS1260 | 777 | 2.8–3.3 | 1–1000 | 5.8–1295 | >10–0.6 |
| XGL6060 | 274 | 1.41–1.56 | 0.22–47 | 1.1–97 | 50–2 |
| Inductor Series | Factor | MSS1210 | MSS1260 | XGL6060 | |
|---|---|---|---|---|---|
| 1 | 1353 | 777 | 274 | ||
| 1 | 430 | 700 | 710 | ||
| 1 | 0.915 | 0.915 | 0.915 | ||
| 1 × 10−3 | 210 | 88 | 0.3 | ||
| 1 | 1.5 | 1.55 | 1.9 | ||
| 1 | 67 | 45 | 134 | ||
| 1 | 1.049 | 1.089 | 1.028 | ||
| Parasitic Capacitor | Ciss | Transistor Body Diode | |
|---|---|---|---|
| Voltage | 30 V | 6.5 V | 0.7 V |
| Stored energy | 287 nJ | 81 nJ | nJ |
| Serie | MSS1210 | MSS1260 | XGL6060 |
|---|---|---|---|
| Optimal total losses | 1.38 W | 1.44 W | 1.28 W |
| Main inductor losses | 2 × 0.37 W | 2 × 0.40 W | 2 × 0.32 W |
| Series | MSS1210 | MSS1260 | MSS6060 |
|---|---|---|---|
| (°C/W) at +20° | 75 | 79 | 26 |
| (°C/W) at +40° | 80 | 83 | 29 |
| Series | MSS1210 | MSS1260 | MSS6060 |
|---|---|---|---|
| Inductor losses (W) | 0.37 | 0.40 | 0.32 |
| Thermal rising (°C) | 27.8 to 29.6 | 31.6 to 33.2 | 8.3 to 9.3 |
Publisher’s Note: MDPI stays neutral with regard to jurisdictional claims in published maps and institutional affiliations. |
© 2022 by the authors. Licensee MDPI, Basel, Switzerland. This article is an open access article distributed under the terms and conditions of the Creative Commons Attribution (CC BY) license (https://creativecommons.org/licenses/by/4.0/).
Share and Cite
Pichon, H.; Lembeye, Y.; Crebier, J.-C. Accurate Efficiency and Power Densities Optimization of Output Inductor of Buck Derived Converters. Appl. Sci. 2022, 12, 9330. https://doi.org/10.3390/app12189330
Pichon H, Lembeye Y, Crebier J-C. Accurate Efficiency and Power Densities Optimization of Output Inductor of Buck Derived Converters. Applied Sciences. 2022; 12(18):9330. https://doi.org/10.3390/app12189330
Chicago/Turabian StylePichon, Hugot, Yves Lembeye, and Jean-Christophe Crebier. 2022. "Accurate Efficiency and Power Densities Optimization of Output Inductor of Buck Derived Converters" Applied Sciences 12, no. 18: 9330. https://doi.org/10.3390/app12189330
APA StylePichon, H., Lembeye, Y., & Crebier, J.-C. (2022). Accurate Efficiency and Power Densities Optimization of Output Inductor of Buck Derived Converters. Applied Sciences, 12(18), 9330. https://doi.org/10.3390/app12189330

