Towards Bio-Hybrid Energy Harvesting in the Real-World: Pushing the Boundaries of Technologies and Strategies Using Bio-Electrochemical and Bio-Mechanical Processes
Abstract
1. Introduction
2. Literature Search Method
3. Research Progress in Energy Harvesting from Microorganisms
3.1. Principles of Electricity Generation with Microbial Fuel Cell (MFC)
3.1.1. Electrodes
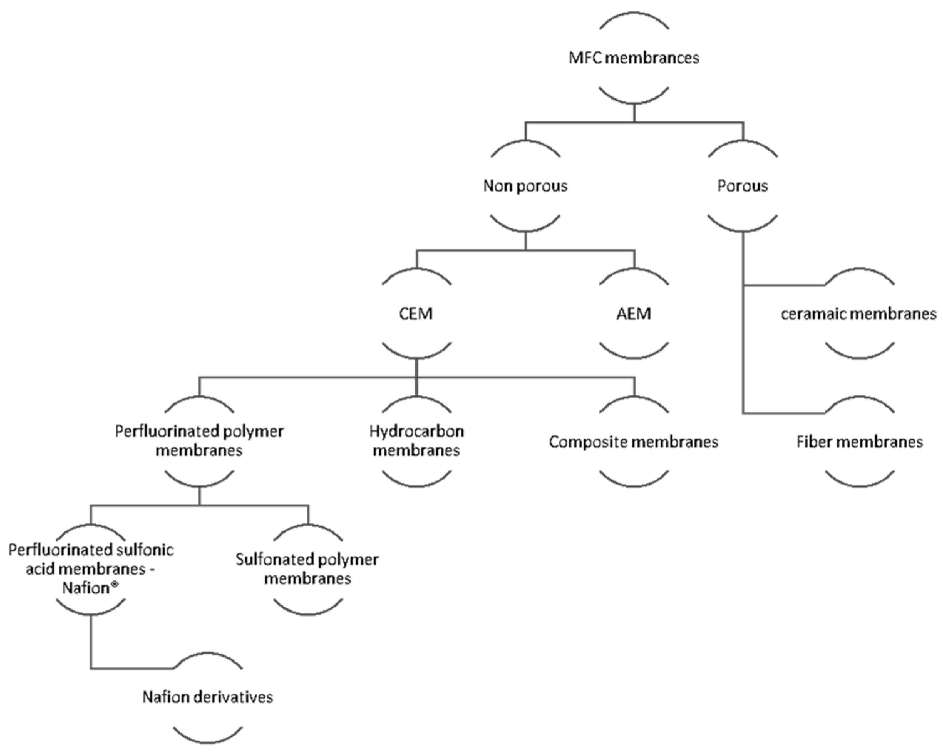
3.1.2. Membranes
3.2. Classification of MFCs
3.2.1. Laboratory-Scale MFCs
3.2.2. In Situ MFCs
3.2.3. Aquatic MFCs
Sediment docked MFCs
Floating MFCs
3.2.4. Terrestrial MFCs
3.3. Impact of Other Micro and Macro Organisms in MFCs
3.3.1. Bacteria-Based MFCs
3.3.2. Yeast-Aided MFCs
3.3.3. Photo-Reactor Aided MFCs
3.4. Applications of MFCs
3.4.1. Electricity Generation
3.4.2. Wastewater Treatment
3.4.3. Bioremediation
3.4.4. Solid Waste Processing
3.4.5. Biosensing
4. Research Progress in Energy Harvesting from Enzyme-Based Biofuel Cells (EBFCs)
4.1. Principles of Electricity Generation from EBFCs
4.2. Classification of EBFCs
5. Research Progress in Biomechanical Energy-Harvesting Technologies
5.1. Biomechanical Energy-Harvesting Mechanisms
5.2. Energy Harvesting from Humans
5.3. Energy Harvesting from Non-Human Living Organisms
6. Promising Bio-Energy Solutions, Lessons Learned
6.1. MFCs
- MFCs provide much lower volumetric power densities for bigger applications compared to smaller ones [147].
- The power generation mechanism of MFC systems is not inherently self starting and usually require additional jumpstarting technology [200].
- They do not offer the flexibility of stacking cells for increasing voltage and current ratings since a slight voltage mismatch creates local voltage reversal circuits and reduce the total output [205].
- These electricity power cells are actually living organisms and their dedicated power management systems need to correspond and adapt to biological activities of the cells and adjust with their continuously changing power curve [209].
6.2. Enzymatic Bio Fuel Cells
- Insufficient output voltage level [429].
- Limited performance due to incomplete oxidation by the dedicated enzymes [259].
- Demand for an operating range of pH and temperature [259].
- In terms of EBFC fabrication, the major challenge lies in effective enzyme wiring for efficient direct electron transfer mechanism [267].
- An additional concern is low oxygen concentration at cathodes which limits the performance of such biofuel cells.
6.3. Biomechanical Energy Harvesters
- Tuning resonant frequencies for vibration-based energy harvesting depending on various environments and situations [286].
- Another key challenge for vibration-based energy harvesting is how to match frequency between the energy harvester and ambient environment to include a wider frequency bandwidth [286].
7. Conclusions
Author Contributions
Funding
Institutional Review Board Statement
Informed Consent Statement
Data Availability Statement
Conflicts of Interest
Glossary of the Commonly Used Abbreviations
| MFC | Microbial Fuel Cell |
| PEM | Proton Exchange Membrane |
| CEM | Cation Exchange Membrane |
| AEM | Anion Exchange Membrane |
| ORR | Oxygen Reduction Reaction |
| PMS | Power Management System |
| EBFC | Enzyme based Bio Fuel Cells |
| TENG | Tribo Nano Electric Generator |
References
- Maiti, S.; Karan, S.K.; Kim, J.K.; Khatua, B.B. Nature driven bio-piezoelectric/triboelectric nanogenerator as next-generation green energy harvester for smart and pollution free society. Adv. Energy Mater. 2019, 9, 1–41. [Google Scholar] [CrossRef]
- Pietrelli, A.; Ferrara, V.; Micangeli, A.; Uribe, L. Efficient Energy Harvesting for Microbial Fuel Cell dedicated to Wireless Sensor Network. In Proceedings of the 2015 XVIII AISEM Annual Conference, Trento, Italy, 3–5 February 2015; pp. 1–4. [Google Scholar]
- Teng, H.C.; Kok, B.C.; Uttraphan, C.; Yee, M.H. A Review on energy harvesting potential from living plants: Future energy resource. Int. J. Renew. Energy Res. 2018, 8, 2598–2614. [Google Scholar]
- Yahiro, A.T.; Lee, S.M.; Kimble, D.O. Bioelectrochemistry: I. enzyme utilizing bio-fuel cell studies. Biochim. Biophys. Acta 1964, 88, 375–383. [Google Scholar]
- Armstrong, F.A.; Wilson, G.S. Recent developments in faradaic bioelectrochemistry. Electrochim. Acta 2000, 45, 2623–2645. [Google Scholar] [CrossRef]
- Reimers, C.E.; Tender, L.M.; Fertig, S.; Wang, W. Harvesting energy from the marine sediment—water interface. Environ. Sci. Technol. 2001, 35, 192–195. [Google Scholar] [CrossRef] [PubMed]
- Heller, A. Miniature biofuel cells. Phys. Chem. Chem. Phys. 2004, 19, 209–216. [Google Scholar] [CrossRef]
- Halámková, L.; Halámek, J.; Bocharova, V.; Szczupak, A.; Alfonta, L.; Katz, E. Implanted biofuel cell operating in a living snail. J. Am. Chem. Soc. 2012, 134, 5040–5043. [Google Scholar] [CrossRef] [PubMed]
- Schwefel, J.; Ritzmann, R.E.; Lee, I.N.; Pollack, A.; Weeman, W.; Garverick, S.; Willis, M.; Rasmussen, M.; Scherson, D. Wireless communication by an autonomous self-powered cyborg insect. J. Electrochem. Soc. 2014, 161, H3113–H3116. [Google Scholar] [CrossRef]
- Singhvi, P.; Chhabra, M. Simultaneous chromium removal and power generation using algal biomass in a dual chambered salt bridge microbial fuel cell. J. Bioremediation Biodegrad. 2013, 4. [Google Scholar] [CrossRef]
- Gong, Y.; Radachowsky, S.E.; Wolf, M.; Nielsen, M.E.; Girguis, P.R.; Reimers, C.E. Benthic microbial fuel cell as direct power source for an acoustic modem and seawater oxygen/temperature sensor system. Environ. Sci. Technol. 2011, 45, 5047–5053. [Google Scholar] [CrossRef]
- Shoji, K.; Akiyama, Y.; Nakamura, N.; Ohno, H.; Morishima, K. Self-powered environmental monitoring using insect-mountable biofuel cell. ECS Meet. Abstr. 2016. [Google Scholar] [CrossRef]
- Jia, W.; Valdés-Ramírez, G.; Bandodkar, A.J.; Windmiller, J.R.; Wang, J. Epidermal biofuel cells: Energy harvesting from human perspiration. Angew. Chem. Int. Ed. 2013, 52, 7233–7236. [Google Scholar] [CrossRef]
- Deterre, M.; Lefeuvre, E.; Zhu, Y.; Woytasik, M.; Boutaud, B.; Molin, R.D. Micro blood pressure energy harvester for intracardiac pacemaker. J. Microelectromech. Syst. 2014, 23, 651–660. [Google Scholar] [CrossRef]
- Logan, B.E.; Wallack, M.J.; Kim, K.-Y.; He, W.; Feng, Y.; Saikaly, P.E. Assessment of microbial fuel cell configurations and power densities. Environ. Sci. Technol. Lett. 2015, 2, 206–214. [Google Scholar] [CrossRef]
- Palanisamy, G.; Jung, H.-Y.; Sadhasivam, T.; Kurkuri, M.D.; Kim, S.C.; Roh, S.-H. A comprehensive review on microbial fuel cell technologies: Processes, utilization, and advanced developments in electrodes and membranes. J. Clean. Prod. 2019, 221, 598–621. [Google Scholar] [CrossRef]
- Franks, A.E.; Nevin, K.P. Microbial fuel cells, a current review. Energies 2010, 3, 899–919. [Google Scholar] [CrossRef]
- Rabaey, K.; Verstraete, W. Microbial fuel cells: Novel biotechnology for energy generation. Trends Biotechnol. 2005, 23, 291–298. [Google Scholar] [CrossRef]
- He, C.-S.; Mu, Z.-X.; Yang, H.-Y.; Wang, Y.-Z.; Mu, Y.; Hou-Yun, Y. Electron acceptors for energy generation in microbial fuel cells fed with wastewaters: A mini-review. Chemosphere 2015, 140, 12–17. [Google Scholar] [CrossRef]
- Hindatu, Y.; Annuar, M.; Gumel, A. Mini-review: Anode modification for improved performance of microbial fuel cell. Renew. Sustain. Energy Rev. 2017, 73, 236–248. [Google Scholar] [CrossRef]
- Ghasemi, M.; Daud, W.R.W.; Hassan, S.H.; Oh, S.-E.; Ismail, M.; Rahimnejad, M.; Jahim, J.M. Nano-structured carbon as electrode material in microbial fuel cells: A comprehensive review. J. Alloys Compd. 2013, 580, 245–255. [Google Scholar] [CrossRef]
- Choudhury, P.; Uday, U.S.P.; Bandyopadhyay, T.K.; Ray, R.N.; Bhunia, B. Performance improvement of microbial fuel cell (MFC) using suitable electrode and Bioengineered organisms: A review. Bioengineered 2017, 8, 471–487. [Google Scholar] [CrossRef] [PubMed]
- Donovan, C.; Dewan, A.; Peng, H.; Heo, D.; Beyenal, H. Power management system for a 2.5W remote sensor powered by a sediment microbial fuel cell. J. Power Source 2011, 196, 1171–1177. [Google Scholar] [CrossRef]
- Huang, G.; Umaz, R.; Karra, U.; Li, B.; Wang, L. A power management integrated system for biomass-based marine sediment energy harvesting. Int. J. High. Speed Electron. Syst. 2014, 23, 1450012. [Google Scholar] [CrossRef]
- Klotzbach, T.L.; Watt, M.; Ansari, Y.; Minteer, S.D. Improving the microenvironment for enzyme immobilization at electrodes by hydrophobically modifying chitosan and Nafion® polymers. J. Membr. Sci. 2008, 311, 81–88. [Google Scholar] [CrossRef]
- Koók, L.; Kaufer, B.; Bakonyi, P.; Rózsenberszki, T.; Rivera, I.; Buitrón, G.; Bélafi-Bakó, K.; Nemestóthy, N. Supported ionic liquid membrane based on [bmim][PF6] can be a promising separator to replace Nafion in microbial fuel cells and improve energy recovery: A comparative process evaluation. J. Membr. Sci. 2019, 570–571, 215–225. [Google Scholar] [CrossRef]
- Leong, J.X.; Daud, W.R.W.; Ghasemi, M.; Ben Liew, K.; Ismail, M. Ion exchange membranes as separators in microbial fuel cells for bioenergy conversion: A comprehensive review. Renew. Sustain. Energy Rev. 2013, 28, 575–587. [Google Scholar] [CrossRef]
- Zhang, F.; Tian, L.; He, Z. Powering a wireless temperature sensor using sediment microbial fuel cells with vertical arrangement of electrodes. J. Power Source 2011, 196, 9568–9573. [Google Scholar] [CrossRef]
- Do, M.; Ngo, H.; Guo, W.; Liu, Y.; Chang, S.; Nguyen, D.; Nghiem, L.; Ni, B. Challenges in the application of microbial fuel cells to wastewater treatment and energy production: A mini review. Sci. Total Environ. 2018, 639, 910–920. [Google Scholar] [CrossRef]
- Nancharaiah, Y.; Mohan, S.V.; Lens, P.N.L. Metals removal and recovery in bioelectrochemical systems: A review. Bioresour. Technol. 2015, 195, 102–114. [Google Scholar] [CrossRef]
- Abrevaya, X.C.; Sacco, N.J.; Bonetto, M.C.; Hilding-Ohlsson, A.; Cortón, E. Analytical applications of microbial fuel cells. Part I: Biochemical oxygen demand. Biosens. Bioelectron. 2015, 63, 580–590. [Google Scholar] [CrossRef]
- Zebda, A.; Cosnier, S.; Alcaraz, J.-P.; Holzinger, M.; Le Goff, A.; Gondran, C.; Boucher, F.; Giroud, F.; Gorgy, K.; Lamraoui, H.; et al. Single glucose biofuel cells implanted in rats power electronic devices. Sci. Rep. 2013, 3, 1516. [Google Scholar] [CrossRef] [PubMed]
- Babadi, A.A.; Bagheri, S.; Hamid, S.B.A. Progress on implantable biofuel cell: Nano-carbon functionalization for enzyme immobilization enhancement. Biosens. Bioelectron. 2016, 79, 850–860. [Google Scholar] [CrossRef] [PubMed]
- MacVittie, K.; Halámek, J.; Halámková, L.; Southcott, M.; Jemison, W.D.; Lobel, R.; Katz, E. From “cyborg” lobsters to a pacemaker powered by implantable biofuel cells. Energy Environ. Sci. 2013, 6, 81–86. [Google Scholar] [CrossRef]
- El Ichi-Ribault, S.; Alcaraz, J.-P.; Boucher, F.; Boutaud, B.; Dalmolin, R.; Boutonnat, J.; Cinquin, P.; Zebda, A.; Martin, D.K. Remote wireless control of an enzymatic biofuel cell implanted in a rabbit for 2 months. Electrochim. Acta 2018, 269, 360–366. [Google Scholar] [CrossRef]
- Chun, J.; Kim, J.W.; Jung, W.-S.; Kang, C.-Y.; Kim, S.-W.; Wang, Z.L.; Baik, J.M. Mesoporous pores impregnated with Au nanoparticles as effective dielectrics for enhancing triboelectric nanogenerator performance in harsh environments. Energy Environ. Sci. 2015, 8, 3006–3012. [Google Scholar] [CrossRef]
- Proto, A.; Fida, B.; Bernabucci, I.; Bibbo, D.; Conforto, S.; Schmid, M.; Vlach, K.; Kasik, V.; Penhaker, M. Wearable PVDF Transducer for Biomechanical Energy Harvesting and Gait Cycle Detection. In Proceedings of the 2016 IEEE EMBS Conference on Biomedical Engineering and Sciences (IECBES), Kuala Lumpur, Malaysia, 4–8 December 2016; pp. 62–66. [Google Scholar]
- Ghosh, S.K.; Mandal, D. Sustainable energy generation from piezoelectric biomaterial for noninvasive physiological signal monitoring. ACS Sustain. Chem. Eng. 2017, 5, 8836–8843. [Google Scholar] [CrossRef]
- Wu, C.; Jiang, P.; Li, W.; Guo, H.; Wang, J.; Chen, J.; Prausnitz, M.R.; Wang, Z.L. Self-powered iontophoretic transdermal drug delivery system driven and regulated by biomechanical motions. Adv. Funct. Mater. 2020, 30, 1–7. [Google Scholar] [CrossRef]
- Choi, Y.-M.; Lee, M.G.; Jeon, Y. Wearable biomechanical energy harvesting technologies. Energies 2017, 10, 1483. [Google Scholar] [CrossRef]
- Martin, J.-P.; Li, Q. Design, model, and performance evaluation of a biomechanical energy harvesting backpack. Mech. Syst. Signal. Process. 2019, 134, 106318. [Google Scholar] [CrossRef]
- Aktakka, E.E.; Kim, H.; Najafi, K. Energy scavenging from insect flight. J. Micromech. Microeng. 2011, 21. [Google Scholar] [CrossRef]
- Yuan, Y.; Chen, Q.; Zhou, S.; Zhuang, L.; Hu, P. Bioelectricity generation and microcystins removal in a blue-green algae powered microbial fuel cell. J. Hazard. Mater. 2011, 187, 591–595. [Google Scholar] [CrossRef] [PubMed]
- Lobato, J.; Del Campo, A.G.; Fernández, F.J.; Cañizares, P.; Rodrigo, M.A. Lagooning microbial fuel cells: A first approach by coupling electricity-producing microorganisms and algae. Appl. Energy 2013, 110, 220–226. [Google Scholar] [CrossRef]
- Logan, B.E.; Hamelers, B.; Rozendal, R.; Schröder, U.; Keller, J.; Freguia, S.; Aelterman, P.; Verstraete, W.; Rabaey, K. Microbial fuel cells: Methodology and technology. Environ. Sci. Technol. 2006, 40, 5181–5192. [Google Scholar] [CrossRef] [PubMed]
- Babanova, S.; Hubenova, Y.; Mitov, M. Influence of artificial mediators on yeast-based fuel cell performance. J. Biosci. Bioeng. 2011, 112, 379–387. [Google Scholar] [CrossRef] [PubMed]
- Logan, B.E. Exoelectrogenic bacteria that power microbial fuel cells. Nat. Rev. Genet. 2009, 7, 375–381. [Google Scholar] [CrossRef] [PubMed]
- Kumar, R.; Singh, L.; Wahid, Z.A.; Din, M.F.M. Exoelectrogens in microbial fuel cells toward bioelectricity generation: A review. Int. J. Energy Res. 2015, 39, 1048–1067. [Google Scholar] [CrossRef]
- Logan, B.E.; Rossi, R.; Ragab, A.; Saikaly, P.E. Electroactive microorganisms in bioelectrochemical systems. Nat. Rev. Genet. 2019, 17, 307–319. [Google Scholar] [CrossRef] [PubMed]
- Koch, C.; Harnisch, F. Is there a specific ecological niche for electroactive microorganisms? ChemElectroChem 2016, 3, 1282–1295. [Google Scholar] [CrossRef]
- Reguera, G.; McCarthy, K.D.; Mehta, T.; Nicoll, J.S.; Tuominen, M.T.; Lovley, D.R. Extracellular electron transfer via microbial nanowires. Nat. Cell Biol. 2005, 435, 1098–1101. [Google Scholar] [CrossRef] [PubMed]
- Gorby, Y.A.; Yanina, S.; McLean, J.S.; Rosso, K.M.; Moyles, D.; Dohnalkova, A.; Fredrickson, J.K. Electrically conductive bacterial nanowires produced by Shewanella oneidensis strain MR-1 and other microorganisms. Proc. Natl. Acad. Sci. USA 2006, 103, 11358–11363. [Google Scholar] [CrossRef] [PubMed]
- Choi, S.; Chae, J. Optimal biofilm formation and power generation in a micro-sized microbial fuel cell (MFC). Sens. Actuators A Phys. 2013, 195, 206–212. [Google Scholar] [CrossRef]
- Rahimnejad, M.; Adhami, A.; Darvari, S.; Zirepour, A.; Oh, S.-E. Microbial fuel cell as new technology for bioelectricity generation: A review. Alex. Eng. J. 2015, 54, 745–756. [Google Scholar] [CrossRef]
- He, L.; Du, P.; Chen, Y.; Lu, H.; Cheng, X.; Chang, B.; Wang, Z. Advances in microbial fuel cells for wastewater treatment. Renew. Sustain. Energy Rev. 2017, 71, 388–403. [Google Scholar] [CrossRef]
- Sonawane, J.M.; Gupta, A.; Ghosh, P.C. Multi-electrode microbial fuel cell (MEMFC): A close analysis towards large scale system architecture. Int. J. Hydrogen Energy 2013, 38, 5106–5114. [Google Scholar] [CrossRef]
- Jiang, D.; Li, B. Granular activated carbon single-chamber microbial fuel cells (GAC-SCMFCs): A design suitable for large-scale wastewater treatment processes. Biochem. Eng. J. 2009, 47, 31–37. [Google Scholar] [CrossRef]
- Fu, Y.; Yu, J.; Zhang, Y.; Meng, Y. Graphite coated with manganese oxide/multiwall carbon nanotubes composites as anodes in marine benthic microbial fuel cells. Appl. Surf. Sci. 2014, 317, 84–89. [Google Scholar] [CrossRef]
- Song, N.; Jiang, H.-L.; Cai, H.-Y.; Yan, Z.-S.; Zhou, Y.-L. Beyond enhancement of macrophyte litter decomposition in sediments from a terrestrializated shallow lake through bioanode employment. Chem. Eng. J. 2015, 279, 433–441. [Google Scholar] [CrossRef]
- Sonawane, J.M.; Yadav, A.; Ghosh, P.C.; Adeloju, S.B. Recent advances in the development and utilization of modern anode materials for high performance microbial fuel cells. Biosens. Bioelectron. 2017, 90, 558–576. [Google Scholar] [CrossRef]
- Cui, H.-F.; Du, L.; Guo, P.-B.; Zhu, B.; Luong, J.H. Controlled modification of carbon nanotubes and polyaniline on macroporous graphite felt for high-performance microbial fuel cell anode. J. Power Source 2015, 283, 46–53. [Google Scholar] [CrossRef]
- Umaz, R.; Garrett, C.; Qian, F.; Li, B.; Wang, L. A power management system for multianode benthic microbial fuel cells. IEEE Trans. Power Electron. 2016, 32, 3562–3570. [Google Scholar] [CrossRef]
- Pant, D.; Van Bogaert, G.; De Smet, M.; Diels, L.; Vanbroekhoven, K. Use of novel permeable membrane and air cathodes in acetate microbial fuel cells. Electrochim. Acta 2010, 55, 7710–7716. [Google Scholar] [CrossRef]
- Pinto, D. Electronic Transfer within a Microbial Fuel Cell. Better Understanding of Experimental and Structural Parameters at the Interface between Electro-Active Bacteria and Carbon-based Electrodes. Ph.D. Thesis, Université Pierre et Marie Curie, Paris, France, 2016. [Google Scholar]
- Gajda, I.; Greenman, J.; Santoro, C.; Serov, A.; Melhuish, C.; Atanassov, P.; Ieropoulos, I.A. Improved power and long term performance of microbial fuel cell with Fe-N-C catalyst in air-breathing cathode. Energy 2018, 144, 1073–1079. [Google Scholar] [CrossRef]
- Yuan, H.; Hou, Y.; Abu-Reesh, I.M.; Chen, J.; He, Z. Oxygen reduction reaction catalysts used in microbial fuel cells for energy-efficient wastewater treatment: A review. Mater. Horiz. 2016, 3, 382–401. [Google Scholar] [CrossRef]
- Li, W.-W.; Yu, H.-Q. Stimulating sediment bioremediation with benthic microbial fuel cells. Biotechnol. Adv. 2015, 33, 1–12. [Google Scholar] [CrossRef] [PubMed]
- Erable, B.; Lacroix, R.; Etcheverry, L.; Féron, D.; Délia, M.-L.; Bergel, A. Marine floating microbial fuel cell involving aerobic biofilm on stainless steel cathodes. Bioresour. Technol. 2013, 142, 510–516. [Google Scholar] [CrossRef]
- Cristiani, P.; Gajda, I.; Greenman, J.; Pizza, F.; Bonelli, P.; Ieropoulos, I. Long term feasibility study of in-field floating microbial fuel cells for monitoring anoxic wastewater and energy harvesting. Front. Energy Res. 2019, 7. [Google Scholar] [CrossRef]
- Tatinclaux, M.; Gregoire, K.; Leininger, A.; Biffinger, J.C.; Tender, L.; Ramirez, M.; Torrents, A.; Kjellerup, B.V. Electricity generation from wastewater using a floating air cathode microbial fuel cell. Water-Energy Nexus 2018, 1, 97–103. [Google Scholar] [CrossRef]
- Gajda, I.; Greenman, J.; Melhuish, C.; Ieropoulos, I. Self-sustainable electricity production from algae grown in a microbial fuel cell system. Biomass Bioenergy 2015, 82, 87–93. [Google Scholar] [CrossRef]
- Del Campo, A.G.; Cañizares, P.; Rodrigo, M.A.; Fernández, F.J.; Lobato, J. Microbial fuel cell with an algae-assisted cathode: A preliminary assessment. J. Power Source 2013, 242, 638–645. [Google Scholar] [CrossRef]
- Wang, C.-T.; Lee, Y.-C.; Ou, Y.-T.; Yang, Y.-C.; Chong, W.-T.; Sangeetha, T.; Yan, W.-M. Exposing effect of comb-type cathode electrode on the performance of sediment microbial fuel cells. Appl. Energy 2017, 204, 620–625. [Google Scholar] [CrossRef]
- Chen, S.; Patil, S.A.; Schröder, U. A high-performance rotating graphite fiber brush air-cathode for microbial fuel cells. Appl. Energy 2018, 211, 1089–1094. [Google Scholar] [CrossRef]
- Guo, F.; Shi, Z.; Yang, K.; Wu, Y.; Liu, H. Enhancing the power performance of sediment microbial fuel cells by novel strategies: Overlying water flow and hydraulic-driven cathode rotating. Sci. Total Environ. 2019, 678, 533–542. [Google Scholar] [CrossRef] [PubMed]
- Janicek, A.; Fan, Y.; Liu, H. Performance and stability of different cathode base materials for use in microbial fuel cells. J. Power Source 2015, 280, 159–165. [Google Scholar] [CrossRef]
- Al-Mamun, A.; Baawain, M.S.; Dhar, B.R.; Kim, I.S. Improved recovery of bioenergy and osmotic water in an osmotic microbial fuel cell using micro-diffuser assisted marine aerobic biofilm on cathode. Biochem. Eng. J. 2017, 128, 235–242. [Google Scholar] [CrossRef]
- Lee, D.J.; Chang, J.S.; Lai, J.Y. Microalgae-microbial fuel cell: A mini review. Bioresour. Technol. 2015, 198, 891–895. [Google Scholar] [CrossRef] [PubMed]
- Xiao, L.; He, Z. Applications and perspectives of phototrophic microorganisms for electricity generation from organic compounds in microbial fuel cells. Renew. Sustain. Energy Rev. 2014, 37, 550–559. [Google Scholar] [CrossRef]
- Rahimnejad, M.; Ghasemi, M.; Najafpour, G.; Ismail, M.; Mohammad, A.W.; Ghoreyshi, A.A.; Hassan, S.H. Synthesis, characterization and application studies of self-made Fe3O4/PES nanocomposite membranes in microbial fuel cell. Electrochim. Acta 2012, 85, 700–706. [Google Scholar] [CrossRef]
- Li, W.-W.; Sheng, G.-P.; Liu, X.-W.; Yu, H.-Q. Recent advances in the separators for microbial fuel cells. Bioresour. Technol. 2011, 102, 244–252. [Google Scholar] [CrossRef] [PubMed]
- Oliot, M.; Galier, S.; de Balmann, H.R.; Bergel, A. Ion transport in microbial fuel cells: Key roles, theory and critical review. Appl. Energy 2016, 183, 1682–1704. [Google Scholar] [CrossRef]
- Dhar, B.R.; Lee, H.-S. Membranes for bioelectrochemical systems: Challenges and research advances. Environ. Technol. 2013, 34, 1751–1764. [Google Scholar] [CrossRef] [PubMed]
- Kim, K.-Y.; Chae, K.-J.; Choi, M.-J.; Yang, E.-T.; Hwang, M.H.; Kim, I.S. High-quality effluent and electricity production from non-CEM based flow-through type microbial fuel cell. Chem. Eng. J. 2013, 218, 19–23. [Google Scholar] [CrossRef]
- Chae, K.J.; Choi, M.; Ajayi, F.F.; Park, W.; Chang, I.S.; Kim, I.S. Mass Transport through a proton exchange membrane (Nafion) in microbial fuel cells. Energy Fuels 2008, 22, 169–176. [Google Scholar] [CrossRef]
- Rahimnejad, M.; Bakeri, G.; Ghasemi, M.; Zirepour, A. A review on the role of proton exchange membrane on the performance of microbial fuel cell. Polym. Adv. Technol. 2014, 25, 1426–1432. [Google Scholar] [CrossRef]
- Yousefi, V.; Mohebbi-Kalhori, D.; Samimi, A. Ceramic-based microbial fuel cells (MFCs): A review. Int. J. Hydrogen Energy 2017, 42, 1672–1690. [Google Scholar] [CrossRef]
- Koók, L.; Nemestóthy, N.; Bakonyi, P.; Zhen, G.; Kumar, G.; Lu, X.; Su, L.; Saratale, G.D.; Kim, S.-H.; Gubicza, L.; et al. Performance evaluation of microbial electrochemical systems operated with Nafion and supported ionic liquid membranes. Chemosphere 2017, 175, 350–355. [Google Scholar] [CrossRef] [PubMed]
- Cao, J.; Pan, J.; Cui, Z.; Wang, Z.; Wang, X.; Drioli, E. Improving efficiency of PVDF membranes for recovering water from humidified gas streams through membrane condenser. Chem. Eng. Sci. 2019, 210, 115234. [Google Scholar] [CrossRef]
- Moreno-Cervera, R.; Aguilar-Vega, M.; Domínguez-Maldonado, J.; Cámara-Chale, G.; Alzate-Gaviria, L. Performance of a greywater cathode in a microbial fuel cell with three ion exchange membranes. J. Chem. Technol. Biotechnol. 2019, 94, 1601–1612. [Google Scholar] [CrossRef]
- Arges, C.G.; Ramani, V.K.; Pintauro, P.N. The chalkboard: Anion exchange membrane fuel cells. Electrochem. Soc. Interface 2010, 19, 31–35. [Google Scholar] [CrossRef]
- Pandit, S.; Ghosh, S.; Ghangrekar, M.; Das, D. Performance of an anion exchange membrane in association with cathodic parameters in a dual chamber microbial fuel cell. Int. J. Hydrogen Energy 2012, 37, 9383–9392. [Google Scholar] [CrossRef]
- Hernández-Flores, G.; Poggi-Varaldo, H.; Romero-Castañón, T.; Solorza-Feria, O.; Rinderknecht-Seijas, N. Harvesting energy from leachates in microbial fuel cells using an anion exchange membrane. Int. J. Hydrogen Energy 2017, 42, 30374–30382. [Google Scholar] [CrossRef]
- Sugioka, M.; Yoshida, N.; Iida, K. On site evaluation of a tubular microbial fuel cell using an anion exchange membrane for sewage water treatment. Front. Energy Res. 2019, 7, 1–9. [Google Scholar] [CrossRef]
- Daud, S.M.; Daud, W.R.W.; Kim, B.H.; Somalu, M.R.; Abu Bakar, M.H.; Muchtar, A.; Jahim, J.M.; Lim, S.S.; Chang, I.S. Comparison of performance and ionic concentration gradient of two-chamber microbial fuel cell using ceramic membrane (CM) and cation exchange membrane (CEM) as separators. Electrochim. Acta 2018, 259, 365–376. [Google Scholar] [CrossRef]
- Ahilan, V.; Bhowmick, G.D.; Ghangrekar, M.M.; Wilhelm, M.; Rezwan, K. Tailoring hydrophilic and porous nature of polysiloxane derived ceramer and ceramic membranes for enhanced bioelectricity generation in microbial fuel cell. Ionics 2019, 25, 5907–5918. [Google Scholar] [CrossRef]
- Raychaudhuri, A.; Behera, M. Ceramic membrane modified with rice husk ash for application in microbial fuel cells. Electrochim. Acta 2020, 363, 137261. [Google Scholar] [CrossRef]
- Li, Y.; Cheng, C.; Bai, S.; Jing, L.; Zhao, Z.; Liu, L. The performance of Pd-rGO electro-deposited PVDF/carbon fiber cloth composite membrane in MBR/MFC coupled system. Chem. Eng. J. 2019, 365, 317–324. [Google Scholar] [CrossRef]
- Jiang, D.; Curtis, M.; Troop, E.; Scheible, K.; McGrath, J.; Hu, B.; Suib, S.; Raymond, D.; Li, B. A pilot-scale study on utilizing multi-anode/cathode microbial fuel cells (MAC MFCs) to enhance the power production in wastewater treatment. Int. J. Hydrogen Energy 2011, 36, 876–884. [Google Scholar] [CrossRef]
- Karra, U.; Troop, E.; Curtis, M.; Scheible, K.; Tenaglier, C.; Patel, N.; Li, B. Performance of plug flow microbial fuel cell (PF-MFC) and complete mixing microbial fuel cell (CM-MFC) for wastewater treatment and power generation. Int. J. Hydrogen Energy 2013, 38, 5383–5388. [Google Scholar] [CrossRef]
- Hiegemann, H.; Lübken, M.; Schulte, P.; Schmelz, K.-G.; Gredigk-Hoffmann, S.; Wichern, M. Inhibition of microbial fuel cell operation for municipal wastewater treatment by impact loads of free ammonia in bench- and 45 L-scale. Sci. Total Environ. 2018, 624, 34–39. [Google Scholar] [CrossRef] [PubMed]
- Chen, Y.; Chen, L.; Li, P.; Xu, Y.; Fan, M.; Zhu, S.; Shen, S. Enhanced performance of microbial fuel cells by using MnO2 /Halloysite nanotubes to modify carbon cloth anodes. Energy 2016, 109, 620–628. [Google Scholar] [CrossRef]
- Christwardana, M.; Frattini, D.; Accardo, G.; Yoon, S.P.; Kwon, Y. Effects of methylene blue and methyl red mediators on performance of yeast based microbial fuel cells adopting polyethylenimine coated carbon felt as anode. J. Power Source 2018, 396, 1–11. [Google Scholar] [CrossRef]
- An, J.; Kim, B.; Nam, J.; Ng, H.Y.; Chang, I.S. Comparison in performance of sediment microbial fuel cells according to depth of embedded anode. Bioresour. Technol. 2013, 127, 138–142. [Google Scholar] [CrossRef]
- An, J.; Nam, J.; Kim, B.; Lee, H.-S.; Kim, B.H.; Chang, I.S. Performance variation according to anode-embedded orientation in a sediment microbial fuel cell employing a chessboard-like hundred-piece anode. Bioresour. Technol. 2015, 190, 175–181. [Google Scholar] [CrossRef]
- Zhang, X.; Xia, X.; Ivanov, I.; Huang, X.; Logan, B.E. Enhanced activated carbon cathode performance for microbial fuel cell by blending carbon black. Environ. Sci. Technol. 2014, 48, 2075–2081. [Google Scholar] [CrossRef] [PubMed]
- Zhang, P.; Liu, X.-H.; Li, K.-X.; Lu, Y.-R. Heteroatom-doped highly porous carbon derived from petroleum coke as efficient cathode catalyst for microbial fuel cells. Int. J. Hydrogen Energy 2015, 40, 13530–13537. [Google Scholar] [CrossRef]
- Song, T.-S.; Yan, Z.-S.; Zhao, Z.-W.; Jiang, H.-L. Construction and operation of freshwater sediment microbial fuel cell for electricity generation. Bioprocess. Biosyst. Eng. 2011, 34, 621–627. [Google Scholar] [CrossRef] [PubMed]
- Karra, U.; Muto, E.; Umaz, R.; Kölln, M.; Santoro, C.; Wang, L.; Li, B. Performance evaluation of activated carbon-based electrodes with novel power management system for long-term benthic microbial fuel cells. Int. J. Hydrogen Energy 2014, 39, 21847–21856. [Google Scholar] [CrossRef]
- Hassan, H.; Jin, B.; Donner, E.; Vasileiadis, S.; Saint, C.; Dai, S. Microbial community and bioelectrochemical activities in MFC for degrading phenol and producing electricity: Microbial consortia could make differences. Chem. Eng. J. 2018, 332, 647–657. [Google Scholar] [CrossRef]
- Corbella, C.; Hartl, M.; Fernandez-Gatell, M.; Puigagut, J. MFC-based biosensor for domestic wastewater COD assessment in constructed wetlands. Sci. Total Environ. 2019, 660, 218–226. [Google Scholar] [CrossRef] [PubMed]
- Dewan, A.; Beyenal, H.; Lewandowski, Z. Scaling up microbial fuel cells. Environ. Sci. Technol. 2008, 42, 7643–7648. [Google Scholar] [CrossRef]
- Fan, Y.; Han, S.-K.; Liu, H. Improved performance of CEA microbial fuel cells with increased reactor size. Energy Environ. Sci. 2012, 5, 8273–8280. [Google Scholar] [CrossRef]
- Samkov, A.; Volchenko, N.; Veselovskaya, M.; Kalashnikov, A.; Khudokormov, A. Benthic microbial fuel cell in freshwater bottom sediments. Appl. Technol. Innov. 2013, 9, 143–146. [Google Scholar] [CrossRef]
- Arias-Thode, Y.M.; Hsu, L.; Kagan, J.A.; Chadwick, D.B. Long-Term Performance of Segmented Benthic Microbial Fuel Cells. In Proceedings of the OCEANS 2015-Genova, Genova, Italy, 18–21 May 2015; pp. 1–5. [Google Scholar]
- Ren, Y.; Pan, D.; Li, X.; Fu, F.; Zhao, Y.; Wang, X. Effect of polyaniline-graphene nanosheets modified cathode on the performance of sediment microbial fuel cell. J. Chem. Technol. Biotechnol. 2013, 88, 1946–1950. [Google Scholar] [CrossRef]
- Chen, S.; Tang, J.; Fu, L.; Yuan, Y.; Zhou, S. Biochar improves sediment microbial fuel cell performance in low conductivity freshwater sediment. J. Soils Sediments 2016, 16, 2326–2334. [Google Scholar] [CrossRef]
- Zabihallahpoor, A.; Rahimnejad, M.; Talebnia, F. Sediment microbial fuel cells as a new source of renewable and sustainable energy: Present status and future prospects. RSC Adv. 2015, 5, 94171–94183. [Google Scholar] [CrossRef]
- Kagan, J.A.; Higier, A.; Hsu, L.; Chadwick, D.B. Undersea Electronics Powered by Large Surface Area Benthic Microbial Fuel Cells. In Proceedings of the 2013 OCEANS-San Diego, San Diego, CA, USA, 23–27 September 2013; pp. 1–7. [Google Scholar]
- Schrader, P.S.; Reimers, C.E.; Girguis, P.; Delaney, J.; Doolan, C.; Wolf, M.; Green, D. Independent Benthic Microbial Fuel Cells Powering Sensors and Acoustic Communications with the MARS Underwater Observatory. J. Atmos. Ocean. Technol. 2016, 33, 607–617. [Google Scholar] [CrossRef]
- Martins, G.; Peixoto, L.; Ribeiro, D.C.; Parpot, P.; Brito, A.G.; Nogueira, R. Towards implementation of a benthic microbial fuel cell in lake Furnas (Azores): Phylogenetic affiliation and electrochemical activity of sediment bacteria. Bioelectrochemistry 2010, 78, 67–71. [Google Scholar] [CrossRef]
- Bin, Z. Solid oxide fuel cell (SOFC) technical challenges and solutions from nano-aspects. Int. J. Energy Res. 2009, 31, 135–147. [Google Scholar] [CrossRef]
- Domínguez-Garay, A.; Berná, A.; Ortiz-Bernad, I.; Esteve-Núñez, A. Silica Colloid formation enhances performance of sediment microbial fuel cells in a low conductivity soil. Environ. Sci. Technol. 2013, 47, 2117–2122. [Google Scholar] [CrossRef]
- Sajana, T.; Ghangrekar, M.; Mitra, A. Effect of presence of cellulose in the freshwater sediment on the performance of sediment microbial fuel cell. Bioresour. Technol. 2014, 155, 84–90. [Google Scholar] [CrossRef]
- Jia, J.; Tang, Y.; Liu, B.; Wu, D.; Ren, N.; Xing, D. Electricity generation from food wastes and microbial community structure in microbial fuel cells. Bioresour. Technol. 2013, 144, 94–99. [Google Scholar] [CrossRef] [PubMed]
- Tee, P.-F.; Abdullah, M.O.; Tan, I.A.W.; Amin, M.A.M.; Nolasco-Hipolito, C.; Bujang, K. Performance evaluation of a hybrid system for efficient palm oil mill effluent treatment via an air-cathode, tubular upflow microbial fuel cell coupled with a granular activated carbon adsorption. Bioresour. Technol. 2016, 216, 478–485. [Google Scholar] [CrossRef] [PubMed]
- Bandyopadhyay, P.R.; Thivierge, D.P.; McNeilly, F.M.; Fredette, A. An electronic circuit for trickle charge harvesting from littoral microbial fuel cells. IEEE J. Ocean. Eng. 2012, 38, 32–42. [Google Scholar] [CrossRef]
- Schrader, P.S.; Doolan, C.; Reimers, C.E.; Girguis, P.R.; Wolf, M.; Green, D. Sensors and Acoustic Modems Powered by Benthic Microbial Fuel Cells at the MARS observatory. In Proceedings of the 2013 OCEANS-San Diego/IEEE, San Diego, CA, USA, 23–27 September 2013. [Google Scholar]
- Quek, S.B.; Cheng, L.; Cord-Ruwisch, R. Microbial fuel cell biosensor for rapid assessment of assimilable organic carbon under marine conditions. Water Res. 2015, 77, 64–71. [Google Scholar] [CrossRef] [PubMed]
- Fu, Y.B.; Liu, Z.H.; Su, G.; Zai, X.R.; Ying, M.; Yu, J. Modified carbon anode by MWCNTs/PANI used in marine sediment microbial fuel cell and its electrochemical performance. Fuel Cells 2016, 16, 377–383. [Google Scholar] [CrossRef]
- Song, T.-S.; Tan, W.-M.; Wu, X.-Y.; Zhou, C.C. Effect of graphite felt and activated carbon fiber felt on performance of freshwater sediment microbial fuel cell. J. Chem. Technol. Biotechnol. 2012, 87, 1436–1440. [Google Scholar] [CrossRef]
- Liu, B.; Williams, I.; Li, Y.; Wang, L.; Bagtzoglou, A.; McCutcheon, J.; Li, B. Towards high power output of scaled-up benthic microbial fuel cells (BMFCs) using multiple electron collectors. Biosens. Bioelectron. 2016, 79, 435–441. [Google Scholar] [CrossRef] [PubMed]
- Fu, Y.; Xu, Q.; Zai, X.; Liu, Y.; Lu, Z. Low electrical potential anode modified with Fe/ferric oxide and its application in marine benthic microbial fuel cell with higher voltage and power output. Appl. Surf. Sci. 2014, 289, 472–477. [Google Scholar] [CrossRef]
- Chadwick, D.; Kagan, J.; Wotawa-Bergen, A.; Davis, W. Sled for Benthic Microbial Fuel Cell Deployment with Carbon Fabric Anodes. In Proceedings of the Oceans’11 MTS/IEEE Kona, Waikoloa, HI, USA, 19–22 September 2011; pp. 1–7. [Google Scholar]
- Arias-Thode, Y.M.; Hsu, L.; Anderson, G.; Babauta, J.; Fransham, R.; Obraztsova, A.; Tukeman, G.; Chadwick, D.B. Demonstration of the SeptiStrand benthic microbial fuel cell powering a magnetometer for ship detection. J. Power Source 2017, 356, 419–429. [Google Scholar] [CrossRef]
- Song, T.-S.; Wang, D.-B.; Han, S.; Wu, X.-Y.; Zhou, C.C. Influence of biomass addition on electricity harvesting from solid phase microbial fuel cells. Int. J. Hydrogen Energy 2014, 39, 1056–1062. [Google Scholar] [CrossRef]
- Zhou, Y.-L.; Yang, Y.; Chen, M.; Zhao, Z.-W.; Jiang, H.-L. To improve the performance of sediment microbial fuel cell through amending colloidal iron oxyhydroxide into freshwater sediments. Bioresour. Technol. 2014, 159, 232–239. [Google Scholar] [CrossRef] [PubMed]
- Huang, Y.; He, Z.; Kan, J.; Manohar, A.K.; Nealson, K.H.; Mansfeld, F. Electricity generation from a floating microbial fuel cell. Bioresour. Technol. 2012, 114, 308–313. [Google Scholar] [CrossRef]
- Bankole, P.O.; Adekunle, A.A.; Obidi, O.F.; Chandanshive, V.V.; Govindwar, S.P. Biodegradation and detoxification of Scarlet RR dye by a newly isolated filamentous fungus, Peyronellaea prosopidis. Sustain. Environ. Res. 2018, 28, 214–222. [Google Scholar] [CrossRef]
- Kadam, S.K.; Watharkar, A.D.; Chandanshive, V.V.; Khandare, R.V.; Jeon, B.-H.; Jadhav, J.P.; Govindwar, S.P. Co-planted floating phyto-bed along with microbial fuel cell for enhanced textile effluent treatment. J. Clean. Prod. 2018, 203, 788–798. [Google Scholar] [CrossRef]
- Adekunle, A.; Raghavan, V.; Tartakovsky, B. Real-time performance optimization and diagnostics during long-term operation of a solid anolyte microbial fuel cell biobattery. Batteries 2019, 5, 9. [Google Scholar] [CrossRef]
- Martinez, S.M.; Di Lorenzo, M. Electricity generation from untreated fresh digestate with a cost-effective array of floating microbial fuel cells. Chem. Eng. Sci. 2019, 198, 108–116. [Google Scholar] [CrossRef]
- Martinucci, E.; Pizza, F.; Perrino, D.; Colombo, A.; Trasatti, S.; Barnabei, A.L.; Liberale, A.; Cristiani, P. Energy balance and microbial fuel cells experimentation at wastewater treatment plant Milano-Nosedo. Int. J. Hydrogen Energy 2015, 40, 14683–14689. [Google Scholar] [CrossRef]
- Schievano, A.; Colombo, A.; Grattieri, M.; Trasatti, S.P.; Liberale, A.; Tremolada, P.; Pino, C.; Cristiani, P. Floating microbial fuel cells as energy harvesters for signal transmission from natural water bodies. J. Power Source 2017, 340, 80–88. [Google Scholar] [CrossRef]
- Wang, A.; Cheng, H.; Ren, N.; Cui, D.; Lin, N.; Wu, W. Sediment microbial fuel cell with floating biocathode for organic removal and energy recovery. Front. Environ. Sci. Eng. 2012, 6, 569–574. [Google Scholar] [CrossRef]
- Massaglia, G.; Margaria, V.; Sacco, A.; Tommasi, T.; Pentassuglia, S.; Ahmed, D.; Mo, R.; Pirri, C.F.; Quaglio, M. In Situ continuous current production from marine floating microbial fuel cells. Appl. Energy 2018, 230, 78–85. [Google Scholar] [CrossRef]
- Zhang, L.; Li, J.; Zhu, X.; Ye, D.; Liao, Q. Anodic current distribution in a liter-scale microbial fuel cell with electrode arrays. Chem. Eng. J. 2013, 223, 623–631. [Google Scholar] [CrossRef]
- Huang, D.-Y.; Zhou, S.-G.; Chen, Q.; Zhao, B.; Yuan, Y.; Zhuang, L. Enhanced anaerobic degradation of organic pollutants in a soil microbial fuel cell. Chem. Eng. J. 2011, 172, 647–653. [Google Scholar] [CrossRef]
- Simeon, M.I.; Asoiro, F.U.; Aliyu, M.; Raji, O.A.; Freitag, R. Polarization and power density trends of a soil-based microbial fuel cell treated with human urine. Int. J. Energy Res. 2020, 44, 5968–5976. [Google Scholar] [CrossRef]
- Endreny, T.; Avignone-Rossa, C.; Nastro, R.A. Generating electricity with urban green infrastructure microbial fuel cells. J. Clean. Prod. 2020, 263, 121337. [Google Scholar] [CrossRef]
- Guan, C.-Y.; Yu, C.-P. Evaluation of plant microbial fuel cells for urban green roofs in a subtropical metropolis. Sci. Total Environ. 2021, 765, 142786. [Google Scholar] [CrossRef] [PubMed]
- Helder, M.; Chen, W.-S.; Van Der Harst, E.J.; Strik, D.P.; Hamelers, H.B.V.; Buisman, C.J.; Potting, J. Electricity production with living plants on a green roof: Environmental performance of the plant-microbial fuel cell. Biofuels Bioprod. Biorefin. 2013, 7, 52–64. [Google Scholar] [CrossRef]
- Tapia, N.F.; Rojas, C.; Bonilla, C.A.; Vargas, I.T. Evaluation of Sedum as driver for plant microbial fuel cells in a semi-arid green roof ecosystem. Ecol. Eng. 2017, 108, 203–210. [Google Scholar] [CrossRef]
- Sartori, D.; Brunelli, D. A Smart Sensor for Precision Agriculture Powered by Microbial Fuel Cells. In Proceedings of the 2016 IEEE Sensors Applications Symposium (SAS), Catania, Italy, 20–22 April 2016; pp. 1–6. [Google Scholar]
- Brunelli, D.; Tosato, P.; Rossi, M. Flora health wireless monitoring with plant-microbial fuel cell. Procedia Eng. 2016, 168, 1646–1650. [Google Scholar] [CrossRef]
- Pant, D.; Singh, A.; Van Bogaert, G.; Olsen, S.I.; Nigam, P.S.; Diels, L.; Vanbroekhoven, K. Bioelectrochemical systems (BES) for sustainable energy production and product recovery from organic wastes and industrial wastewaters. RSC Adv. 2011, 2, 1248–1263. [Google Scholar] [CrossRef]
- Raghavulu, S.V.; Goud, R.K.; Sarma, P.; Mohan, S.V. Saccharomyces cerevisiae as anodic biocatalyst for power generation in biofuel cell: Influence of redox condition and substrate load. Bioresour. Technol. 2011, 102, 2751–2757. [Google Scholar] [CrossRef] [PubMed]
- Goto, Y.; Yoshida, N.; Umeyama, Y.; Yamada, T.; Tero, R.; Hiraishi, A. Enhancement of electricity production by graphene oxide in soil microbial fuel cells and plant microbial fuel cells. Front. Bioeng. Biotechnol. 2015, 3, 1–8. [Google Scholar] [CrossRef] [PubMed]
- Erable, B.; Vandecandelaere, I.; Faimali, M.; Delia, M.-L.; Etcheverry, L.; Vandamme, P.; Bergel, A. Marine aerobic biofilm as biocathode catalyst. Bioelectrochemistry 2010, 78, 51–56. [Google Scholar] [CrossRef] [PubMed]
- Holmes, D.E.; Nevin, K.P.; Snoeyenbos-West, O.L.; Woodard, T.L.; Strickland, J.N.; Lovley, D.R. Protozoan grazing reduces the current output of microbial fuel cells. Bioresour. Technol. 2015, 193, 8–14. [Google Scholar] [CrossRef] [PubMed]
- Suor, D.; Ma, J.; Wang, Z.; Li, Y.; Tang, J.; Wu, Z. Enhanced power production from waste activated sludge in rotating-cathode microbial fuel cells: The effects of aquatic worm predation. Chem. Eng. J. 2014, 248, 415–421. [Google Scholar] [CrossRef]
- Jiang, X.; Hu, J.-S.; Petersen, E.R.; Fitzgerald, L.A.; Jackan, C.S.; Lieber, A.M.; Ringeisen, B.R.; Lieber, C.M.; Biffinger, J.C. Probing single- to multi-cell level charge transport in Geobacter sulfurreducens. DL-Nat. Commun. 2013, 4, 2751. [Google Scholar] [CrossRef]
- Bretschger, O.; Obraztsova, A.; Sturm, C.A.; Chang, I.S.; Gorby, Y.A.; Reed, S.B.; Culley, D.E.; Reardon, C.L.; Barua, S.; Romine, M.F.; et al. Current production and metal oxide reduction by Shewanella oneidensis MR-1 wild type and mutants. Appl. Environ. Microbiol. 2007, 73, 7003–7012. [Google Scholar] [CrossRef]
- Zhang, P.; Liu, J.; Qu, Y.; Feng, Y. Enhanced Shewanella oneidensis MR-1 anode performance by adding fumarate in microbial fuel cell. Chem. Eng. J. 2017, 328, 697–702. [Google Scholar] [CrossRef]
- Wang, F.; Gu, Y.; O’Brien, J.P.; Yi, S.M.; Yalcin, S.E.; Srikanth, V.; Shen, C.; Vu, D.; Ing, N.L.; Hochbaum, A.I.; et al. Structure of microbial nanowires reveals stacked hemes that transport electrons over micrometers. Cell 2019, 177, 361–369. [Google Scholar] [CrossRef] [PubMed]
- Rahimnejad, M.; Ghoreyshi, A.A.; Najafpour, G.; Jafary, T. Power generation from organic substrate in batch and continuous flow microbial fuel cell operations. Appl. Energy 2011, 88, 3999–4004. [Google Scholar] [CrossRef]
- Rahimnejad, M.; Najafpour, G.D.; Ghoreyshi, A.A.; Talebnia, F.; Premier, G.C.; Bakeri, G.; Kim, J.R.; Oh, S.-E. Thionine increases electricity generation from microbial fuel cell using Saccharomyces cerevisiae and exoelectrogenic mixed culture. J. Microbiol. 2012, 50, 575–580. [Google Scholar] [CrossRef]
- Hubenova, Y.; Mitov, M. Extracellular electron transfer in yeast-based biofuel cells: A review. Bioelectrochemistry 2015, 106, 177–185. [Google Scholar] [CrossRef] [PubMed]
- Sekrecka-Belniak, A.; Toczyłowska-Mamińska, R. Fungi-based microbial fuel cells. Energies 2018, 11, 2827. [Google Scholar] [CrossRef]
- Morant, K.V.; Da Silva, P.H.; De Campos-Takaki, G.M.; Hernández, C.E.L.R. Isolation and bioelectrochemical characterization of novel fungal sources with oxidasic activity applied In Situ for the cathodic oxygen reduction in microbial fuel cells. Enzym. Microb. Technol. 2014, 66, 20–27. [Google Scholar] [CrossRef] [PubMed]
- Kaneshiro, H.; Takano, K.; Takada, Y.; Wakisaka, T.; Tachibana, T.; Azuma, M. A milliliter-scale yeast-based fuel cell with high performance. Biochem. Eng. J. 2014, 83, 90–96. [Google Scholar] [CrossRef]
- Mardiana, U.; Innocent, C.; Cretin, M.; Buchari, B.; Gandasasmita, S. Yeast Fuel Cell: Application for Desalination. In Proceedings of the IOP Conference Series: Materials Science and Engineering, Solo, Indonesia, 8–9 September 2016. [Google Scholar]
- Pontié, M.; Jaspard, E.; Friant, C.; Kilani, J.; Fix-Tailler, A.; Innocent, C.; Chery, D.; Mbokou, S.; Somrani, A.; Cagnon, B.; et al. A sustainable fungal microbial fuel cell (FMFC) for the bioremediation of acetaminophen (APAP) and its main by-product (PAP) and energy production from biomass. Biocatal. Agric. Biotechnol. 2019, 22, 101376. [Google Scholar] [CrossRef]
- De Dios, M.; Ángeles, F.; del Campo, A.G.; Fernández, F.J.; Rodrigo, M.; Pazos, M.; Sanromán, M.Á. Bacterial—fungal interactions enhance power generation in microbial fuel cells and drive dye decolourisation by an Ex Situ and In Situ electro-fenton process. Bioresour. Technol. 2013, 148, 39–46. [Google Scholar] [CrossRef]
- Islam, M.A.; Ethiraj, B.; Cheng, C.K.; Yousuf, A.; Thiruvenkadam, S.; Prasad, R.; Khan, M.R. Enhanced current generation using mutualistic interaction of yeast-bacterial coculture in dual chamber microbial fuel cell. Ind. Eng. Chem. Res. 2018, 57, 813–821. [Google Scholar] [CrossRef]
- Kaku, N.; Yonezawa, N.; Kodama, Y.; Watanabe, K. Plant/microbe cooperation for electricity generation in a rice paddy field. Appl. Microbiol. Biotechnol. 2008, 79, 43–49. [Google Scholar] [CrossRef]
- Cui, Y.; Rashid, N.; Hu, N.; Rehman, M.S.U.; Han, J.-I. Electricity generation and microalgae cultivation in microbial fuel cell using microalgae-enriched anode and bio-cathode. Energy Convers. Manag. 2014, 79, 674–680. [Google Scholar] [CrossRef]
- Gouveia, L.; Neves, C.; Sebastião, D.; Nobre, B.P.; Matos, C.T. Effect of light on the production of bioelectricity and added-value microalgae biomass in a photosynthetic alga microbial fuel cell. Bioresour. Technol. 2014, 154, 171–177. [Google Scholar] [CrossRef] [PubMed]
- Clauwaert, P.; Van Der Ha, D.; Boon, N.; Verbeken, K.; Verhaege, M.; Rabaey, K.; Verstraete, W. Open air biocathode enables effective electricity generation with microbial fuel cells. Environ. Sci. Technol. 2007, 41, 7564–7569. [Google Scholar] [CrossRef] [PubMed]
- ElMekawy, A.; Hegab, H.M.; Vanbroekhoven, K.; Pant, D. Techno-productive potential of photosynthetic microbial fuel cells through different configurations. Renew. Sustain. Energy Rev. 2014, 39, 617–627. [Google Scholar] [CrossRef]
- Rashid, N.; Cui, Y.-F.; Rehman, M.S.U.; Han, J.-I. Enhanced electricity generation by using algae biomass and activated sludge in microbial fuel cell. Sci. Total Environ. 2013, 456–457, 91–94. [Google Scholar] [CrossRef]
- Luimstra, V.M.; Kennedy, S.-J.; Güttler, J.; Wood, S.A.; Williams, D.E.; Packer, M.A. A cost-effective microbial fuel cell to detect and select for photosynthetic electrogenic activity in algae and cyanobacteria. Environ. Boil. Fishes 2013, 26, 15–23. [Google Scholar] [CrossRef]
- Zhang, Y.; Sun, J.; Hu, Y.; Li, S.; Xu, Q. Bio-cathode materials evaluation in microbial fuel cells: A comparison of graphite felt, carbon paper and stainless steel mesh materials. Int. J. Hydrogen Energy 2012, 37, 16935–16942. [Google Scholar] [CrossRef]
- Kabutey, F.T.; Zhao, Q.; Wei, L.; Ding, J.; Antwi, P.; Quashie, F.K.; Wang, W. An overview of plant microbial fuel cells (PMFCs): Configurations and applications. Renew. Sustain. Energy Rev. 2019, 110, 402–414. [Google Scholar] [CrossRef]
- Rosenbaum, M.; He, Z.; Angenent, L.T. Light energy to bioelectricity: Photosynthetic microbial fuel cells. Curr. Opin. Biotechnol. 2010, 21, 259–264. [Google Scholar] [CrossRef]
- Wetser, K.; Liu, J.; Buisman, C.J.N.; Strik, D. Plant microbial fuel cell applied in wetlands: Spatial, temporal and potential electricity generation of Spartina anglica salt marshes and Phragmites australis peat soils. Biomass Bioenergy 2015, 83, 543–550. [Google Scholar] [CrossRef]
- Chen, Z.; Huang, Y.-C.; Liang, J.-H.; Zhao, F.; Zhu, Y.-G. A novel sediment microbial fuel cell with a biocathode in the rice rhizosphere. Bioresour. Technol. 2012, 108, 55–59. [Google Scholar] [CrossRef]
- Timmers, R.A.; Strik, D.P.; Hamelers, H.V.; Buisman, C.J. Long-term performance of a plant microbial fuel cell with Spartina anglica. Appl. Microbiol. Biotechnol. 2010, 86, 973–981. [Google Scholar] [CrossRef] [PubMed]
- Timmers, R.A.; Strik, D.P.; Hamelers, H.V.; Buisman, C.J. Increase of power output by change of ion transport direction in a plant microbial fuel cell. Int. J. Energy Res. 2012, 37, 1103–1111. [Google Scholar] [CrossRef]
- Doherty, L.; Zhao, Y.; Zhao, X.; Hu, Y.; Hao, X.; Xu, L.; Liu, R. A review of a recently emerged technology: Constructed wetland-microbial fuel cells. Water Res. 2015, 85, 38–45. [Google Scholar] [CrossRef] [PubMed]
- Xu, L.; Wang, B.; Liu, X.; Yu, W.; Zhao, Y. Maximizing the energy harvest from a microbial fuel cell embedded in a constructed wetland. Appl. Energy 2018, 214, 83–91. [Google Scholar] [CrossRef]
- Song, H.-L.; Zhu, Y.; Li, J. Electron transfer mechanisms, characteristics and applications of biological cathode microbial fuel cells-A mini review. Arab. J. Chem. 2019, 12, 2236–2243. [Google Scholar] [CrossRef]
- Mohan, S.V.; Srikanth, S.; Chiranjeevi, P.; Arora, S.; Chandra, R. Algal biocathode for in situ terminal electron acceptor (TEA) production: Synergetic association of bacteria–microalgae metabolism for the functioning of biofuel cell. Bioresour. Technol. 2014, 166, 566–574. [Google Scholar] [CrossRef] [PubMed]
- Logroño, W.; Guambo, A.; Pérez, M.; Kadier, A.; Recalde, C. A terrestrial single chamber microbial fuel cell-based biosensor for biochemical oxygen demand of synthetic rice washed wastewater. Sensors 2016, 16, 101. [Google Scholar] [CrossRef] [PubMed]
- Wu, X.-Y.; Song, T.-S.; Zhu, X.-J.; Wei, P.; Zhou, C.C. Construction and operation of microbial fuel cell with Chlorella vulgaris biocathode for electricity generation. Appl. Biochem. Biotechnol. 2013, 171, 2082–2092. [Google Scholar] [CrossRef] [PubMed]
- Juang, D.; Lee, C.; Hsueh, S. Comparison of electrogenic capabilities of microbial fuel cell with different light power on algae grown cathode. Bioresour. Technol. 2012, 123, 23–29. [Google Scholar] [CrossRef] [PubMed]
- Baicha, Z.; Salar-García, M.; Ortiz-Martínez, V.; Hernández-Fernández, F.; Ríos, A.D.L.; Labjar, N.; Lotfi, E.; Elmahi, M. A critical review on microalgae as an alternative source for bioenergy production: A promising low cost substrate for microbial fuel cells. Fuel Process. Technol. 2016, 154, 104–116. [Google Scholar] [CrossRef]
- Saba, B.; Christy, A.D.; Yu, Z.; Co, A.C. Sustainable power generation from bacterio-algal microbial fuel cells (MFCs): An overview. Renew. Sustain. Energy Rev. 2017, 73, 75–84. [Google Scholar] [CrossRef]
- Liu, H.; Zhang, B.; Liu, Y.; Wang, Z.; Hao, L. Continuous bioelectricity generation with simultaneous sulfide and organics removals in an anaerobic baffled stacking microbial fuel cell. Int. J. Hydrogen Energy 2015, 40, 8128–8136. [Google Scholar] [CrossRef]
- Wang, H.; Park, J.-D.; Ren, Z.J. Practical energy harvesting for microbial fuel cells: A review. Environ. Sci. Technol. 2015, 49, 3267–3277. [Google Scholar] [CrossRef] [PubMed]
- Brochu, N.; Gong, L.; Greener, J.; Miled, A. Ultra-low power pH sensor powered by microbial fuel cells. Microfluid. Biomems Med. Microsyst. XVIII 2020, 11235, 112350L. [Google Scholar]
- Liu, B.; Weinstein, A.; Kolln, M.; Garrett, C.; Wang, L.; Bagtzoglou, A.; Karra, U.; Li, Y.; Li, B. Distributed Multiple-Anodes Benthic Microbial Fuel Cell as Reliable Power Source for Subsea Sensors. J. Power Source 2015, 286, 210–216. [Google Scholar] [CrossRef]
- Khaled, F.; Ondel, O.; Allard, B. Microbial fuel cells as power supply of a low-power temperature sensor. J. Power Source 2016, 306, 354–360. [Google Scholar] [CrossRef]
- Chailloux, T.; Capitaine, A.; Erable, B.; Pillonnet, G. Autonomous sensor node powered by cm-scale benthic microbial fuel cell and low-cost and off-the-shelf components. Energy Harvest. Syst. 2016, 3. [Google Scholar] [CrossRef]
- Kim, Y.; Hatzell, M.C.; Hutchinson, A.J.; Logan, B.E. Capturing power at higher voltages from arrays of microbial fuel cells without voltage reversal. Energy Environ. Sci. 2011, 4, 4662–4667. [Google Scholar] [CrossRef]
- Song, Y.E.; Boghani, H.C.; Kim, H.S.; Kim, B.G.; Lee, T.; Jeon, B.-H.; Premier, G.C.; Kim, J.R. Electricity production by the application of a low voltage DC-DC boost converter to a continuously operating flat-plate microbial fuel cell. Energies 2017, 10, 596. [Google Scholar] [CrossRef]
- Wanderoild, Y.; Capitaine, A.; Morel, A.; Pillonnet, G. 100 μW Coreless Flyback Converter for Microbial Fuel Cells Energy Harvesting. In Proceedings of the 2017 New Generation of CAS (NGCAS), Genova, Italy, 6–9 September 2017; pp. 33–36. [Google Scholar]
- Babauta, J.T.; Kerber, M.; Hsu, L.; Phipps, A.; Chadwick, D.B.; Arias-Thode, Y.M. Scaling up benthic microbial fuel cells using flyback converters. J. Power Source 2018, 395, 98–105. [Google Scholar] [CrossRef]
- Thomas, Y.R.; Picot, M.; Carer, A.; Berder, O.; Sentieys, O.; Barrière, F. A single sediment-microbial fuel cell powering a wireless telecommunication system. J. Power Source 2013, 241, 703–708. [Google Scholar] [CrossRef]
- Siwakoti, Y.P.; Forouzesh, M.; Pham, N.H. Power electronics converters—An overview. Control Power Electron. Convert. Syst. 2018, 3–29. [Google Scholar]
- Abavisani, F.; Mahdavi, M.A.; Gheshlaghi, R. Energy Harvesting from Microbial Fuel Cell Using a Power Management System: A Review. In Proceedings of the International Conference on Innovation and Research in Engineering Science, Tbilisi, Georgia, 18 July 2019; pp. 1–5. [Google Scholar]
- Santoro, C.; Soavi, F.; Serov, A.; Arbizzani, C.; Atanassov, P. Self-powered supercapacitive microbial fuel cell: The ultimate way of boosting and harvesting power. Biosens. Bioelectron. 2016, 78, 229–235. [Google Scholar] [CrossRef] [PubMed]
- Tommasi, T.; Chiolerio, A.; Crepaldi, M.; Demarchi, D. A microbial fuel cell powering an all-digital piezoresistive wireless sensor system. Microsyst. Technol. 2014, 20, 1023–1033. [Google Scholar] [CrossRef]
- Slate, A.J.; Whitehead, K.A.; Brownson, D.A.; Banks, C.E. Microbial fuel cells: An overview of current technology. Renew. Sustain. Energy Rev. 2019, 101, 60–81. [Google Scholar] [CrossRef]
- Gude, V.G. Wastewater treatment in microbial fuel cells: An overview. J. Clean. Prod. 2016, 122, 287–307. [Google Scholar] [CrossRef]
- Pandey, P.; Shinde, V.N.; Deopurkar, R.L.; Kale, S.P.; Patil, S.A.; Pant, D. Recent advances in the use of different substrates in microbial fuel cells toward wastewater treatment and simultaneous energy recovery. Appl. Energy 2016, 168, 706–723. [Google Scholar] [CrossRef]
- Logroño, W.; Pérez, M.; Urquizo, G.; Kadier, A.; Echeverría, M.; Recalde, C.; Rákhely, G. Single chamber microbial fuel cell (SCMFC) with a cathodic microalgal biofilm: A preliminary assessment of the generation of bioelectricity and biodegradation of real dye textile wastewater. Chemosphere 2017, 176, 378–388. [Google Scholar] [CrossRef]
- Solanki, K.; Subramanian, S.; Basu, S. Microbial fuel cells for azo dye treatment with electricity generation: A review. Bioresour. Technol. 2013, 131, 564–571. [Google Scholar] [CrossRef] [PubMed]
- Fang, Z.; Song, H.-L.; Cang, N.; Li, X.-N. Performance of microbial fuel cell coupled constructed wetland system for decolorization of azo dye and bioelectricity generation. Bioresour. Technol. 2013, 144, 165–171. [Google Scholar] [CrossRef] [PubMed]
- Sun, J.; Bi, Z.; Hou, B.; Cao, Y.-Q.; Hu, Y.-Y. Further treatment of decolorization liquid of azo dye coupled with increased power production using microbial fuel cell equipped with an aerobic biocathode. Water Res. 2011, 45, 283–291. [Google Scholar] [CrossRef] [PubMed]
- Oon, Y.-L.; Ong, S.-A.; Ho, L.-N.; Wong, Y.-S.; Lehl, H.K.; Thung, W.-E. Hybrid system up-flow constructed wetland integrated with microbial fuel cell for simultaneous wastewater treatment and electricity generation. Bioresour. Technol. 2015, 186, 270–275. [Google Scholar] [CrossRef] [PubMed]
- Yadav, A.K.; Dash, P.; Mohanty, A.; Abbassi, R.; Mishra, B.K. Performance assessment of innovative constructed wetland-microbial fuel cell for electricity production and dye removal. Ecol. Eng. 2012, 47, 126–131. [Google Scholar] [CrossRef]
- Villaseñor, J.; Capilla, P.; Rodrigo, M.; Cañizares, P.; Fernández, F. Operation of a horizontal subsurface flow constructed wetland-microbial fuel cell treating wastewater under different organic loading rates. Water Res. 2013, 47, 6731–6738. [Google Scholar] [CrossRef] [PubMed]
- Liu, S.; Song, H.; Wei, S.; Yang, F.; Li, X. Bio-cathode materials evaluation and configuration optimization for power output of vertical subsurface flow constructed wetland-microbial fuel cell systems. Bioresour. Technol. 2014, 166, 575–583. [Google Scholar] [CrossRef]
- Srivastava, P.; Yadav, A.K.; Mishra, B.K. The effects of microbial fuel cell integration into constructed wetland on the performance of constructed wetland. Bioresour. Technol. 2015, 195, 223–230. [Google Scholar] [CrossRef]
- Corbella, C.; Puigagut, J. Microbial fuel cells implemented in constructed wetlands: Fundamentals, current research and future perspectives. Contrib. Sci. 2015, 11, 113–120. [Google Scholar] [CrossRef]
- Lee, D.-J.; Liu, X.; Weng, H.-L. Sulfate and organic carbon removal by microbial fuel cell with sulfate-reducing bacteria and sulfide-oxidising bacteria anodic biofilm. Bioresour. Technol. 2014, 156, 14–19. [Google Scholar] [CrossRef]
- Lee, D.-J.; Lee, C.-Y.; Chang, J.-S. Treatment and electricity harvesting from sulfate/sulfide-containing wastewaters using microbial fuel cell with enriched sulfate-reducing mixed culture. J. Hazard. Mater. 2012, 243, 67–72. [Google Scholar] [CrossRef] [PubMed]
- Chou, T.-Y.; Whiteley, C.G.; Lee, D.-J. Anodic potential on dual-chambered microbial fuel cell with sulphate reducing bacteria biofilm. Int. J. Hydrogen Energy 2014, 39, 19225–19231. [Google Scholar] [CrossRef]
- Li, Y.; Williams, I.; Xu, Z.; Li, B.; Li, B. Energy-positive nitrogen removal using the integrated short-cut nitrification and autotrophic denitrification microbial fuel cells (MFCs). Appl. Energy 2016, 163, 352–360. [Google Scholar] [CrossRef]
- Wang, H.; Ren, Z.J. Bioelectrochemical metal recovery from wastewater: A review. Water Res. 2014, 66, 219–232. [Google Scholar] [CrossRef] [PubMed]
- Fradler, K.R.; Michie, I.; Dinsdale, R.M.; Guwy, A.J.; Premier, G.C. Augmenting microbial fuel cell power by coupling with supported liquid membrane permeation for zinc recovery. Water Res. 2014, 55, 115–125. [Google Scholar] [CrossRef] [PubMed]
- Li, Y.; Wu, Y.; Liu, B.; Luan, H.; Vadas, T.; Guo, W.; Ding, J.; Li, B. Self-sustained reduction of multiple metals in a microbial fuel cell–microbial electrolysis cell hybrid system. Bioresour. Technol. 2015, 192, 238–246. [Google Scholar] [CrossRef] [PubMed]
- Sivasankar, P.; Poongodi, S.; Seedevi, P.; Sivakumar, M.; Murugan, T.; Loganathan, S. Bioremediation of wastewater through a quorum sensing triggered MFC: A sustainable measure for waste to energy concept. J. Environ. Manag. 2019, 237, 84–93. [Google Scholar] [CrossRef] [PubMed]
- Glazer, A.; Nikaido, H. Microbial Biotechnology: Fundamentals of Applied Microbiology, 2nd ed.; Cambridge University Press: Cambridge, UK, 2007. [Google Scholar]
- Anderson, T.A.; Coats, J.R. Bioremediation through Rhizosphere Technology. In ACS Symposium Series; American Chemical Society: Washington, DC, USA, 1994. [Google Scholar]
- Li, H.; Tian, Y.; Qu, Y.; Qiu, Y.; Liu, J.; Feng, Y. A Pilot-scale benthic microbial electrochemical system (BMES) for enhanced organic removal in sediment restoration. Sci. Rep. 2017, 7, 39802. [Google Scholar] [CrossRef] [PubMed]
- Nastro, R.A.; Gambino, E.; Toscanesi, M.; Arienzo, M.; Ferrara, L.; Trifuoggi, M. Microbial fuel cells (MFCs) remediation activity of marine sediments sampled at a dismissed industrial site: What opportunities? J. Clean. Prod. 2019, 235, 1559–1566. [Google Scholar] [CrossRef]
- Abbas, S.Z.; Rafatullah, M.; Ismail, N.; Nastro, R.A. Enhanced bioremediation of toxic metals and harvesting electricity through sediment microbial fuel cell. Int. J. Energy Res. 2017, 41, 2345–2355. [Google Scholar] [CrossRef]
- Yun-Hai, W.; Bai-Shi, W.; Bin, P.; Qing-Yun, C.; Wei, Y. Electricity production from a bio-electrochemical cell for silver recovery in alkaline media. Appl. Energy. 2013, 112, 1337–1341. [Google Scholar]
- Dominguez-Benetton, X.; Varia, J.C.; Pozo, G.; Modin, O.; Ter Heijne, A.; Fransaer, J.; Rabaey, K. Metal recovery by microbial electro-metallurgy. Prog. Mater. Sci. 2018, 94, 435–461. [Google Scholar] [CrossRef]
- Mohan, S.V.; Chandrasekhar, K. Solid phase microbial fuel cell (SMFC) for harnessing bioelectricity from composite food waste fermentation: Influence of electrode assembly and buffering capacity. Bioresour. Technol. 2011, 102, 7077–7085. [Google Scholar] [CrossRef] [PubMed]
- Lee, Y.; Nirmalakhandan, N. Electricity production in membrane-less microbial fuel cell fed with livestock organic solid waste. Bioresour. Technol. 2011, 102, 5831–5835. [Google Scholar] [CrossRef] [PubMed]
- Wang, X.; Tang, J.; Cui, J.; Liu, Q.; Giesy, J.P.; Hecker, M. Synergy of electricity generation and waste disposal in solid-state microbial fuel cell (MFC) of cow manure composting. Int. J. Electrochem. Sci. 2014, 9, 3144–3157. [Google Scholar]
- Damiano, L.; Jambeck, J.R.; Ringelberg, D.B. Municipal solid waste landfill leachate treatment and electricity production using microbial fuel cells. Appl. Biochem. Biotechnol. 2014, 173, 472–485. [Google Scholar] [CrossRef] [PubMed]
- Pendyala, B.; Chaganti, S.R.; Lalman, J.A.; Heath, D.D. Optimizing the performance of microbial fuel cells fed a combination of different synthetic organic fractions in municipal solid waste. Waste Manag. 2016, 49, 73–82. [Google Scholar] [CrossRef]
- Chouler, J.; Di Lorenzo, M. Water quality monitoring in developing countries: Can microbial fuel cells be the answer? Biosensors 2015, 5, 450–470. [Google Scholar] [CrossRef]
- Sun, J.-Z.; Kingori, G.P.; Si, R.-W.; Zhai, D.-D.; Liao, Z.-H.; Sun, D.-Z.; Zheng, T.; Yong, Y.-C. Microbial fuel cell-based biosensors for environmental monitoring: A review. Water Sci. Technol. 2015, 71, 801–809. [Google Scholar] [CrossRef] [PubMed]
- Yang, H.; Zhou, M.; Liu, M.; Yang, W.; Gu, T. Microbial fuel cells for biosensor applications. Biotechnol. Lett. 2015, 37, 2357–2364. [Google Scholar] [CrossRef]
- Elmekawy, A.; Hegab, H.; Pant, D.; Saint, C. Bio-analytical applications of microbial fuel cell-based biosensors for onsite water quality monitoring. J. Appl. Microbiol. 2017, 124, 302–313. [Google Scholar] [CrossRef]
- Ivars-Barceló, F.; Zuliani, A.; Fallah, M.; Mashkour, M.; Rahimnejad, M.; Luque, R. Novel applications of microbial fuel cells in sensors and biosensors. Appl. Sci. 2018, 8, 1184. [Google Scholar] [CrossRef]
- Jiang, Y.; Liang, P.; Zhang, C.; Bian, Y.; Yang, X.; Huang, X.; Girguis, P.R. Enhancing the response of microbial fuel cell based toxicity sensors to Cu(II) with the applying of flow-through electrodes and controlled anode potentials. Bioresour. Technol. 2015, 190, 367–372. [Google Scholar] [CrossRef]
- Jiang, Y.; Liang, P.; Liu, P.; Yan, X.; Bian, Y.; Huang, X. A cathode-shared microbial fuel cell sensor array for water alert system. Int. J. Hydrogen Energy 2017, 42, 4342–4348. [Google Scholar] [CrossRef]
- Jiang, Y.; Liang, P.; Liu, P.; Wang, D.; Miao, B.; Huang, X. A novel microbial fuel cell sensor with biocathode sensing element. Biosens. Bioelectron. 2017, 94, 344–350. [Google Scholar] [CrossRef]
- Zhou, S.; Huang, S.; Li, Y.; Zhao, N.; Li, H.; Angelidaki, I.; Zhang, Y. Microbial fuel cell-based biosensor for toxic carbon monoxide monitoring. Talanta 2018, 186, 368–371. [Google Scholar] [CrossRef] [PubMed]
- Huang, X.; Wang, L.; Wang, H.; Zhang, B.; Wang, X.; Stening, R.Y.Z.; Sheng, X.; Yin, L. Materials strategies and device architectures of emerging power supply devices for implantable bioelectronics. Small 2020, 16, e1902827. [Google Scholar] [CrossRef] [PubMed]
- Squadrito, G.; Cristiani, P. Microbial and enzymatic fuel cells. Compend. Hydrog. Energy 2016, 147–173. [Google Scholar] [CrossRef]
- Katz, E. Implantable biofuel cells operating In Vivo—potential power sources for bioelectronic devices. Bioelectron. Med. 2015, 2, 1–12. [Google Scholar] [CrossRef]
- Yang, X.-Y.; Tian, G.; Jiang, N.; Su, B.-L. Immobilization technology: A sustainable solution for biofuel cell design. Energy Environ. Sci. 2011, 5, 5540–5563. [Google Scholar] [CrossRef]
- Acres, G. Alcoholic Fuels; CRC Press: Boca Raton, FL, USA, 2007; Volume 51, pp. 34–35. [Google Scholar]
- Rasmussen, M.; Abdellaoui, S.; Minteer, S.D. Enzymatic biofuel cells: 30 years of critical advancements. Biosens. Bioelectron. 2016, 76, 91–102. [Google Scholar] [CrossRef]
- Gonzalez-Solino, C.; Di Lorenzo, M. Enzymatic fuel cells: Towards self-powered implantable and wearable diagnostics. Biosensors 2018, 8, 11. [Google Scholar] [CrossRef] [PubMed]
- Gamella, M.; Koushanpour, A.; Katz, E. Biofuel cells—Activation of micro- and macro-electronic devices. Bioelectrochemistry 2018, 119, 33–42. [Google Scholar] [CrossRef] [PubMed]
- Jeerapan, I.; Sempionatto, J.R.; Wang, J. On-body bioelectronics: Wearable biofuel cells for bioenergy harvesting and self-powered biosensing. Adv. Funct. Mater. 2020, 30, 1906243. [Google Scholar] [CrossRef]
- Göbel, G.; Beltran, M.L.; Mundhenk, J.; Heinlein, T.; Schneider, J.; Lisdat, F. Operation of a carbon nanotube-based glucose/oxygen biofuel cell in human body liquids—Performance factors and characteristics. Electrochim. Acta 2016, 218, 278–284. [Google Scholar] [CrossRef]
- Chung, M.; Nguyen, T.L.; Tran, T.Q.N.; Yoon, H.H.; Kim, I.T.; Kim, M.I. Ultrarapid sonochemical synthesis of enzyme-incorporated copper nanoflowers and their application to mediatorless glucose biofuel cell. Appl. Surf. Sci. 2018, 429, 203–209. [Google Scholar] [CrossRef]
- Ben Tahar, A.; Romdhane, A.; Lalaoui, N.; Reverdy-Bruas, N.; Le Goff, A.; Holzinger, M.; Cosnier, S.; Chaussy, D.; Belgacem, N. Carbon nanotube-based flexible biocathode for enzymatic biofuel cells by spray coating. J. Power Source 2018, 408, 1–6. [Google Scholar] [CrossRef]
- Onuki, Y.; Bhardwaj, U.; Papadimitrakopoulos, F.; Burgess, D.J. A review of the biocompatibility of implantable devices: Current challenges to overcome foreign body response. J. Diabetes Sci. Technol. 2008, 2, 1003–1015. [Google Scholar] [CrossRef] [PubMed]
- Kotanen, C.N.; Moussy, F.G.; Carrara, S.; Guiseppi-Elie, A. Implantable enzyme amperometric biosensors. Biosens. Bioelectron. 2012, 35, 14–26. [Google Scholar] [CrossRef] [PubMed]
- Flexer, V.; Mano, N. From dynamic measurements of photosynthesis in a living plant to sunlight transformation into electricity. Anal. Chem. 2010, 82, 1444–1449. [Google Scholar] [CrossRef] [PubMed]
- MacVittie, K.; Conlon, T.; Katz, E. A wireless transmission system powered by an enzyme biofuel cell implanted in an orange. Bioelectrochemistry 2015, 106, 28–33. [Google Scholar] [CrossRef] [PubMed]
- Holade, Y.; MacVittie, K.; Conlon, T.; Guz, N.; Servat, K.; Napporn, T.W.; Kokoh, K.B.; Katz, E. Wireless information transmission system powered by an abiotic biofuel cell implanted in an orange. Electroanalysis 2014, 27, 276–280. [Google Scholar] [CrossRef]
- Yin, S.; Liu, X.; Kobayashi, Y.; Nishina, Y.; Nakagawa, R.; Yanai, R.; Kimura, K.; Miyake, T. A needle-type biofuel cell using enzyme/mediator/carbon nanotube composite fibers for wearable electronics. Biosens. Bioelectron. 2020, 165, 112287. [Google Scholar] [CrossRef] [PubMed]
- Castorena-Gonzalez, J.A.; Foote, C.; MacVittie, K.; Halámek, J.; Halámková, L.; Martinez-Lemus, L.A.; Katz, E. Biofuel cell operating In Vivo in Rat. Electroanalysis 2013, 25, 1579–1584. [Google Scholar] [CrossRef]
- Xie, W.; Bülow, L.; Xie, B. Pyrroloquinoline quinone glucose dehydrogenase adopted in thermometric analysis for enhancement of glucose determination. J. Anal. Calorim. 2018, 134, 1913–1919. [Google Scholar] [CrossRef]
- Szczupak, A.; Halámek, J.; Halámková, L.; Bocharova, V.; Alfonta, L.; Katz, E. Living battery-biofuel cells operating In Vivo in clams. Energy Environ. Sci. 2012, 5, 8891–8895. [Google Scholar] [CrossRef]
- Cinquin, P.; Gondran, C.; Giroud, F.; Mazabrard, S.; Pellissier, A.; Boucher, F.; Alcaraz, J.-P.; Gorgy, K.; Lenouvel, F.; Mathé, S.; et al. A glucose biofuel cell implanted in rats. PLoS ONE 2010, 5, e10476. [Google Scholar] [CrossRef]
- Nadeau, P.; El-Damak, D.; Glettig, D.; Kong, J.L.; Mo, S.; Cleveland, C.; Booth, L.; Roxhed, N.; Langer, R.; Chandrakasan, A.P.; et al. Prolonged energy harvesting for ingestible devices. Nat. Biomed. Eng. 2017, 1, 1–9. [Google Scholar] [CrossRef] [PubMed]
- Falk, M.; Andoralov, V.; Blum, Z.; Sotres, J.; Suyatin, D.B.; Ruzgas, T.; Arnebrant, T.; Shleev, S. Biofuel cell as a power source for electronic contact lenses. Biosens. Bioelectron. 2012, 37, 38–45. [Google Scholar] [CrossRef] [PubMed]
- Falk, M.; Andoralov, V.; Silow, M.; Toscano, M.D.; Shleev, S. Miniature biofuel cell as a potential power source for glucose-sensing contact lenses. Anal. Chem. 2013, 85, 6342–6348. [Google Scholar] [CrossRef]
- Reid, R.C.; Minteer, S.D.; Gale, B.K. Contact lens biofuel cell tested in a synthetic tear solution. Biosens. Bioelectron. 2015, 68, 142–148. [Google Scholar] [CrossRef] [PubMed]
- Ogawa, Y.; Kato, K.; Miyake, T.; Nagamine, K.; Ofuji, T.; Yoshino, S.; Nishizawa, M. Organic transdermal iontophoresis patch with built-in biofuel cell. Adv. Health Mater. 2015, 4, 506–510. [Google Scholar] [CrossRef] [PubMed]
- Kai, H.; Yamauchi, T.; Ogawa, Y.; Tsubota, A.; Magome, T.; Miyake, T.; Yamasaki, K.; Nishizawa, M. Accelerated wound healing on skin by electrical stimulation with a bioelectric plaster. Adv. Healthc. Mater. 2017, 6, 1–5. [Google Scholar] [CrossRef]
- Lv, J.; Jeerapan, I.; Tehrani, F.; Yin, L.; Silva-Lopez, C.A.; Jang, J.-H.; Joshuia, D.; Shah, R.; Liang, Y.; Xie, L.; et al. Sweat-based wearable energy harvesting-storage hybrid textile devices. Energy Environ. Sci. 2018, 11, 3431–3442. [Google Scholar] [CrossRef]
- Du Toit, H.; Rashidi, R.; Ferdani, D.W.; Delgado-Charro, M.B.; Sangan, C.M.; Di Lorenzo, M. Generating power from transdermal extracts using a multi-electrode miniature enzymatic fuel cell. Biosens. Bioelectron. 2016, 78, 411–417. [Google Scholar] [CrossRef] [PubMed]
- Dong, L.; Closson, A.B.; Jin, C.; Trase, I.; Chen, Z.; Zhang, J.X.J. Vibration-energy-harvesting system: Transduction mechanisms, frequency tuning techniques, and biomechanical applications. Adv. Mater. Technol. 2019, 4, 1–28. [Google Scholar] [CrossRef]
- Toprak, A.; Tigli, O. Piezoelectric energy harvesting: State-of-the-art and challenges. Appl. Phys. Rev. 2014, 1, 031104. [Google Scholar] [CrossRef]
- Gautschi, G. Piezoelectric Sensors; Springer: Berlin/Heidelberg, Germany, 2002; pp. 73–91. [Google Scholar]
- Shafer, M.W.; MacCurdy, R.; Shipley, J.R.; Winkler, D.; Guglielmo, C.G.; Garcia, E. The case for energy harvesting on wildlife in flight. Smart Mater. Struct. 2015, 24, 25031. [Google Scholar] [CrossRef]
- Elahi, H.; Eugeni, M.; Gaudenzi, P. A review on mechanisms for piezoelectric-based energy harvesters. Energies 2018, 11, 1850. [Google Scholar] [CrossRef]
- Kang, M.-G.; Jung, W.-S.; Kang, C.-Y.; Yoon, S.-J. Recent progress on PZT based piezoelectric energy harvesting technologies. Actuators 2016, 5, 5. [Google Scholar] [CrossRef]
- Zurbuchen, A.; Haeberlin, A.; Bereuter, L.; Pfenniger, A.; Bosshard, S.; Kernen, M.; Heinisch, P.P.; Fuhrer, J.; Vogel, R. Endocardial energy harvesting by electromagnetic induction. IEEE Trans. Biomed. Eng. 2017, 65, 424–430. [Google Scholar] [CrossRef] [PubMed]
- Nakada, K.; Nakajima, I.; Hata, J.; Ta, M. Study on vibration energy harvesting with small coil for embedded avian multimedia application. J. Multimed. Inf. Syst. 2018, 5, 47–52. [Google Scholar]
- Almansouri, A.S.; Salama, K.N.; Kosel, J. Magneto-acoustic resonator for aquatic animal tracking. IEEE Trans. Magn. 2018, 55, 1–4. [Google Scholar] [CrossRef]
- Beeby, S.P.; Tudor, M.J.; White, N.M. Energy harvesting vibration sources for microsystems applications. Meas. Sci. Technol. 2006, 17, R175–R195. [Google Scholar] [CrossRef]
- Naruse, Y.; Matsubara, N.; Mabuchi, K.; Izumi, M.; Suzuki, S. Electrostatic micro power generation from low-frequency vibration such as human motion. J. Micromech. Microeng. 2009, 19, 094002. [Google Scholar] [CrossRef]
- Basset, P.; Galayko, D.; Cottone, F.; Guillemet, R.; Blokhina, E.; Marty, F.; Bourouina, T. Electrostatic vibration energy harvester with combined effect of electrical nonlinearities and mechanical impact. J. Micromech. Microeng. 2014, 24. [Google Scholar] [CrossRef]
- Fan, F.-R.; Tian, Z.-Q.; Wang, Z.L. Flexible triboelectric generator. Nano Energy 2012, 1, 328–334. [Google Scholar] [CrossRef]
- Liu, D.; Yin, X.; Guo, H.; Zhou, L.; Li, X.; Zhang, C.; Wang, J.; Wang, Z.L. A constant current triboelectric nanogenerator arising from electrostatic breakdown. Sci. Adv. 2019, 5. [Google Scholar] [CrossRef] [PubMed]
- Wang, Y.; Yang, Y.; Wang, Z.L. Triboelectric nanogenerators as flexible power sources. Npj Flex. Electron. 2017, 1, 1–9. [Google Scholar] [CrossRef]
- Zheng, Q.; Shi, B.; Fan, F.; Wang, X.; Yan, L.; Yuan, W.; Wang, S.; Liu, H.; Li, Z.; Wang, Z.L.; et al. In Vivo powering of pacemaker by breathing-driven implanted triboelectric nanogenerator. Adv. Mater. 2014, 26, 5851–5856. [Google Scholar] [CrossRef] [PubMed]
- Dong, K.; Deng, J.; Zi, Y.; Wang, Y.-C.; Xu, C.; Zou, H.; Ding, W.; Dai, Y.; Gu, B.; Sun, B.; et al. 3D orthogonal woven triboelectric nanogenerator for effective biomechanical energy harvesting and as self-powered active motion sensors. Adv. Mater. 2017, 29, 1–11. [Google Scholar] [CrossRef] [PubMed]
- Xie, L.; Cai, M. Development of a suspended backpack for harvesting biomechanical energy. J. Mech. Des. 2015, 137, 054503. [Google Scholar] [CrossRef]
- Yuan, Y.; Liu, M.; Tai, W.-C.; Zuo, L. Design and Experimental Studies of an Energy Harvesting Backpack with Mechanical Motion Rectification. In Sensors and Smart Structures Technologies for Civil, Mechanical, and Aerospace Systems; International Society for Optics and Photonics: Bellingham, WA, USA, 2017. [Google Scholar]
- Gurusamy, N.; Elamvazuthi, I.; Yahya, N.; Parasuraman, S.; Khan, M.A. Biomechanical Energy Harvesting from Human Lower Extremity Gait: A Comparative Analysis. In Proceedings of the 3rd International Symposium in Robotics and Manufacturing Automation (ROMA), Kuala Lumpur, Malaysia, 19–21 September 2017; pp. 1–5. [Google Scholar]
- Liu, L.; Tang, W.; Deng, C.; Chen, B.; Han, K.; Zhong, W.; Wang, Z.L. Self-powered versatile shoes based on hybrid nanogenerators. Nano Res. 2018, 11, 3972–3978. [Google Scholar] [CrossRef]
- Cui, X.; Cao, S.; Yuan, Z.; Xie, G.; Ding, J.; Sang, S.; Zhang, H. Electrode-free triboelectric nanogenerator for harvesting human biomechanical energy and as a versatile inartificial physiological monitor. Energy Technol. 2019, 7, 1–7. [Google Scholar] [CrossRef]
- Chaudhary, P.; Azad, P. Energy harvesting using shoe embedded with piezoelectric material. J. Electron. Mater. 2020, 49, 1–10. [Google Scholar] [CrossRef]
- Cai, M.; Liao, W.-H.; Cao, J. A smart harvester for capturing energy from human ankle dorsiflexion with reduced user effort. Smart Mater. Struct. 2018, 28, 015026. [Google Scholar] [CrossRef]
- Rubinshtein, Z.E.; Peretz, M.M.; Riemer, R. Biomechanical energy harvesting system with optimal cost-of-harvesting tracking algorithm. In IEEE Applied Power Electronics Conference and Exposition-APEC 2014; IEEE: New York, NY, USA, 2014; pp. 3105–3109. [Google Scholar]
- Apgar, C.; Schmidt, G.; Wild, J.; Patterson, Z.; Hieronymous, D.; Revesman, P.; Nagel, J. Biomechanical Energy Harvesting Using a Knee Mounted Generator. In Proceedings of the IEEE Systems and Information Engineering Design Symposium (SIEDS), Charlottesville, VA, USA, 29 April 2016; pp. 1–5. [Google Scholar]
- Chen, C.; Chau, L.Y.; Liao, W.-H. A knee-mounted biomechanical energy harvester with enhanced efficiency and safety. Smart Mater. Struct. 2017, 26, 065027. [Google Scholar] [CrossRef]
- Gao, F.; Liu, G.; Chung, B.L.-H.; Chan, H.H.-T.; Liao, W.-H. Macro fiber composite-based energy harvester for human knee. Appl. Phys. Lett. 2019, 115, 033901. [Google Scholar] [CrossRef]
- Dai, D.; Liu, J. Hip-mounted electromagnetic generator to harvest energy from human motion. Front. Energy 2014, 8, 173–181. [Google Scholar] [CrossRef]
- Mi, J.; Li, Q.; Liu, M.; Li, X.; Zuo, L. Design, modelling, and testing of a vibration energy harvester using a novel half-wave mechanical rectification. Appl. Energy 2020, 279, 115726. [Google Scholar] [CrossRef]
- Guo, Y.; Zhang, X.-S.; Wang, Y.; Gong, W.; Zhang, Q.; Wang, H.; Brugger, J. All-fiber hybrid piezoelectric-enhanced triboelectric nanogenerator for wearable gesture monitoring. Nano Energy 2018, 48, 152–160. [Google Scholar] [CrossRef]
- Xiong, J.; Cui, P.; Chen, X.; Wang, J.; Parida, K.; Lin, M.-F.; Lee, P.S. Skin-touch-actuated textile-based triboelectric nanogenerator with black phosphorus for durable biomechanical energy harvesting. Nat. Commun. 2018, 9, 1–9. [Google Scholar] [CrossRef] [PubMed]
- Pu, X.; Liu, M.; Chen, X.; Sun, J.; Du, C.; Zhang, Y.; Zhai, J.; Hu, W.; Wang, Z.L. Ultrastretchable, transparent triboelectric nanogenerator as electronic skin for biomechanical energy harvesting and tactile sensing. Sci. Adv. 2017, 3, e1700015. [Google Scholar] [CrossRef] [PubMed]
- Sun, J.-G.; Yang, T.-N.; Wang, C.-Y.; Chen, L.-J. A flexible transparent one-structure tribo-piezo-pyroelectric hybrid energy generator based on bio-inspired silver nanowires network for biomechanical energy harvesting and physiological monitoring. Nano Energy 2018, 48, 383–390. [Google Scholar] [CrossRef]
- Gogurla, N.; Roy, B.; Park, J.-Y.; Kim, S. Skin-contact actuated single-electrode protein triboelectric nanogenerator and strain sensor for biomechanical energy harvesting and motion sensing. Nano Energy 2019, 62, 674–681. [Google Scholar] [CrossRef]
- Li, H.; Tian, C.; Lu, J.; Myjak, M.J.; Martinez, J.J.; Brown, R.S.; Deng, Z.D. An energy harvesting underwater acoustic transmitter for aquatic animals. Sci. Rep. 2016, 6, 33804. [Google Scholar] [CrossRef] [PubMed]
- Shearwood, J.; Hung, D.M.Y.; Cross, P.; Preston, S.; Palego, C. Honey-Bee Localization Using an Energy Harvesting Device and Power Based Angle of Arrival Estimation. In Proceedings of the IEEE/MTT-S International Microwave Symposium-IMS, Philadelphia, PA, USA, 10–15 June 2018; pp. 957–960. [Google Scholar]
- Islam, M.A.; Woon, C.W.; Ethiraj, B.; Cheng, C.K.; Yousuf, A.; Khan, M.R. Correlation of power generation with time-course biofilm architecture using Klebsiella variicola in dual chamber microbial fuel cell. Int. J. Hydrogen Energy 2017, 42, 25933–25941. [Google Scholar] [CrossRef]
- Mei, X.; Xing, D.; Yang, Y.; Liu, Q.; Zhou, H.; Guo, C.; Ren, N. Adaptation of microbial community of the anode biofilm in microbial fuel cells to temperature. Bioelectrochemistry 2017, 117, 29–33. [Google Scholar] [CrossRef] [PubMed]
- Zhang, D.; Li, Z.; Zhang, C.; Zhou, X.; Xiao, Z.; Awata, T.; Katayama, A. Phenol-degrading anode biofilm with high coulombic efficiency in graphite electrodes microbial fuel cell. J. Biosci. Bioeng. 2017, 123, 364–369. [Google Scholar] [CrossRef]
- Ye, D.; Zhang, P.; Li, J.; Zhu, X.; Chen, R.; Liao, Q. In Situ visualization of biofilm formation in a microchannel for a microfluidic microbial fuel cell anode. Int. J. Hydrogen Energy 2020. [Google Scholar] [CrossRef]
- Zhao, X.; Deng, W.; Tan, Y.; Xie, Q. Promoting electricity generation of shewanella putrefaciens in a microbial fuel cell by modification of porous poly(3-aminophenylboronic acid) film on carbon anode. Electrochim. Acta 2020, 354, 136715. [Google Scholar] [CrossRef]
- Almatouq, A.; Babatunde, A. Identifying optimized conditions for concurrent electricity production and phosphorus recovery in a mediator-less dual chamber microbial fuel cell. Appl. Energy 2018, 230, 122–134. [Google Scholar] [CrossRef]
- Sathishkumar, K.; Narenkumar, J.; Selvi, A.; Murugan, K.; Babujanarthanam, R.; Rajasekar, A. Treatment of soak liquor and bioelectricity generation in dual chamber microbial fuel cell. Environ. Sci. Pollut. Res. 2018, 25, 11424–11430. [Google Scholar] [CrossRef]
- Almatouq, A.; Babatunde, A.O. Concurrent phosphorus recovery and energy generation in mediator-less dual chamber microbial fuel cells: Mechanisms and influencing factors. Int. J. Environ. Res. Public Health 2016, 13, 375. [Google Scholar] [CrossRef]
- Penteado, E.D.; Fernandez-Marchante, C.M.; Zaiat, M.; Cañizares, P.; Gonzalez, E.R.; Rodrigo, M.A. Energy recovery from winery wastewater using a dual chamber microbial fuel cell. J. Chem. Technol. Biotechnol. 2015, 91, 1802–1808. [Google Scholar] [CrossRef]
- Margaria, V.; Tommasi, T.; Pentassuglia, S.; Agostino, V.; Sacco, A.; Armato, C.; Chiodoni, A.; Schilirò, T.; Quaglio, M. Effects of pH variations on anodic marine consortia in a dual chamber microbial fuel cell. Int. J. Hydrogen Energy 2017, 42, 1820–1829. [Google Scholar] [CrossRef]
- Kumar, S.S.; Malyan, S.K.; Basu, S.; Bishnoi, N.R. Syntrophic association and performance of Clostridium, Desulfovibrio, Aeromonas and Tetrathiobacter as anodic biocatalysts for bioelectricity generation in dual chamber microbial fuel cell. Environ. Sci. Pollut. Res. 2017, 24, 16019–16030. [Google Scholar] [CrossRef] [PubMed]
- Miran, W.; Nawaz, M.; Jang, J.; Lee, D.S. Sustainable electricity generation by biodegradation of low-cost lemon peel biomass in a dual chamber microbial fuel cell. Int. Biodeterior. Biodegrad. 2016, 106, 75–79. [Google Scholar] [CrossRef]
- Nandy, A.; Kumar, V.; Kundu, P.P. Effect of electric impulse for improved energy generation in mediatorless dual chamber microbial fuel cell through electroevolution of Escherichia coli. Biosens. Bioelectron. 2016, 79, 796–801. [Google Scholar] [CrossRef]
- Rossi, R.; Wang, X.; Logan, B.E. High performance flow through microbial fuel cells with anion exchange membrane. J. Power Source 2020, 475, 228633. [Google Scholar] [CrossRef]
- Abu-Reesh, I.M. Single- and multi-objective optimization of a dual-chamber microbial fuel cell operating in continuous-flow mode at steady state. Processes 2020, 8, 839. [Google Scholar] [CrossRef]
- Vélez-Pérez, L.; Ramirez-Nava, J.; Hernández-Flores, G.; Talavera-Mendoza, O.; Escamilla-Alvarado, C.; Poggi-Varaldo, H.; Solorza-Feria, O.; López-Díaz, J. Industrial acid mine drainage and municipal wastewater co-treatment by dual-chamber microbial fuel cells. Int. J. Hydrogen Energy 2020, 45, 13757–13766. [Google Scholar] [CrossRef]
- Selvaraj, D.; Somanathan, A.; Jeyakumar, R.; Kumar, G. Generation of electricity by the degradation of electro-Fenton pretreated latex wastewater using double chamber microbial fuel cell. Int. J. Energy Res. 2020, 44, 12496–12505. [Google Scholar] [CrossRef]
- Li, M.; Zhou, S.; Xu, Y.; Liu, Z.; Ma, F.; Zhi, L.; Zhou, X. Simultaneous Cr(VI) reduction and bioelectricity generation in a dual chamber microbial fuel cell. Chem. Eng. J. 2018, 334, 1621–1629. [Google Scholar] [CrossRef]
- Ye, Y.; Ngo, H.H.; Guo, W.; Chang, S.W.; Nguyen, D.D.; Liu, Y.; Nghiem, L.D.; Zhang, X.; Wang, J. Effect of organic loading rate on the recovery of nutrients and energy in a dual-chamber microbial fuel cell. Bioresour. Technol. 2019, 281, 367–373. [Google Scholar] [CrossRef] [PubMed]
- Boas, J.V.; Oliveira, V.; Marcon, L.; Simões, M.; Pinto, A. Optimization of a single chamber microbial fuel cell using Lactobacillus pentosus: Influence of design and operating parameters. Sci. Total Environ. 2019, 648, 263–270. [Google Scholar] [CrossRef] [PubMed]
- Zhang, L.; Wang, J.; Fu, G.; Zhang, Z. Simultaneous electricity generation and nitrogen and carbon removal in single-chamber microbial fuel cell for high-salinity wastewater treatment. J. Clean. Prod. 2020, 276, 123203. [Google Scholar] [CrossRef]
- Al Lawati, M.J.; Jafary, T.; Baawain, M.S.; Al-Mamun, A. A mini review on biofouling on air cathode of single chamber microbial fuel cell; prevention and mitigation strategies. Biocatal. Agric. Biotechnol. 2019, 22, 101370. [Google Scholar] [CrossRef]
- Wu, Y.; Zhao, X.; Jin, M.; Li, Y.; Li, S.; Kong, F.; Nan, J.; Wang, A. Copper removal and microbial community analysis in single-chamber microbial fuel cell. Bioresour. Technol. 2018, 253, 372–377. [Google Scholar] [CrossRef] [PubMed]
- Mohanakrishna, G.; Abu-Reesh, I.M.; Kondaveeti, S.; Al-Raoush, R.I.; He, Z. Enhanced treatment of petroleum refinery wastewater by short-term applied voltage in single chamber microbial fuel cell. Bioresour. Technol. 2018, 253, 16–21. [Google Scholar] [CrossRef] [PubMed]
- Khater, D.Z.; El-Khatib, K.; Hassan, H.M. Microbial diversity structure in acetate single chamber microbial fuel cell for electricity generation. J. Genet. Eng. Biotechnol. 2017, 15, 127–137. [Google Scholar] [CrossRef] [PubMed]
- Modi, A.; Singh, S.; Verma, N. Improved performance of a single chamber microbial fuel cell using nitrogen-doped polymer-metal-carbon nanocomposite-based air-cathode. Int. J. Hydrogen Energy 2017, 42, 3271–3280. [Google Scholar] [CrossRef]
- Yu, B.; Feng, L.; He, Y.; Yang, L.; Xun, Y. Effects of anode materials on the performance and anode microbial community of soil microbial fuel cell. J. Hazard. Mater. 2021, 401, 123394. [Google Scholar] [CrossRef]
- Liu, Y.; Zhao, W.; Sun, R.; Yue, X. Optimal path planning for automated dimensional inspection of free-form surfaces. J. Manuf. Syst. 2020, 56, 84–92. [Google Scholar] [CrossRef]
- Liu, D.; Chang, Q.; Gao, Y.; Huang, W.; Sun, Z.; Yan, M.; Guo, C. High performance of microbial fuel cell afforded by metallic tungsten carbide decorated carbon cloth anode. Electrochim. Acta. 2020, 330, 135243. [Google Scholar] [CrossRef]
- Neethu, B.; Bhowmick, G.; Ghangrekar, M. Improving performance of microbial fuel cell by enhanced bacterial-anode interaction using sludge immobilized beads with activated carbon. Process. Saf. Environ. Prot. 2020, 143, 285–292. [Google Scholar] [CrossRef]
- Gajda, I.; Greenman, J.; Ieropoulos, I. Microbial fuel cell stack performance enhancement through carbon veil anode modification with activated carbon powder. Appl. Energy 2020, 262, 114475. [Google Scholar] [CrossRef] [PubMed]
- Yi, Y.; Xie, B.; Zhao, T.; Qian, Z.; Liu, H. The effect of anode hydrodynamics on the sensitivity of microbial fuel cell based biosensors and the biological mechanism. Bioelectrochemistry 2020, 132, 107351. [Google Scholar] [CrossRef] [PubMed]
- Rossi, R.; Evans, P.J.; Logan, B.E. Impact of flow recirculation and anode dimensions on performance of a large scale microbial fuel cell. J. Power Source 2019, 412, 294–300. [Google Scholar] [CrossRef]
- Caizán-Juanarena, L.; Servin-Balderas, I.; Chen, X.; Buisman, C.J.; Ter Heijne, A. Electrochemical and microbiological characterization of single carbon granules in a multi-anode microbial fuel cell. J. Power Source 2019, 435, 126514. [Google Scholar] [CrossRef]
- Zhao, N.; Ma, Z.; Song, H.; Xie, Y.; Zhang, M. Enhancement of bioelectricity generation by synergistic modification of vertical carbon nanotubes/polypyrrole for the carbon fibers anode in microbial fuel cell. Electrochim. Acta 2019, 296, 69–74. [Google Scholar] [CrossRef]
- Cao, Y.; Mu, H.; Liu, W.; Zhang, R.; Guo, J.; Xian, M.; Liu, H. Electricigens in the anode of microbial fuel cells: Pure cultures versus mixed communities. Microb. Cell Factories 2019, 18, 1–14. [Google Scholar] [CrossRef] [PubMed]
- Rani, R.; Sharma, D.; Kumar, S. Optimization of operating conditions of miniaturize single chambered microbial fuel cell using NiWO4/graphene oxide modified anode for performance improvement and microbial communities dynamics. Bioresour. Technol. 2019, 285, 121337. [Google Scholar] [CrossRef]
- Guan, Y.-F.; Zhang, F.; Huang, B.-C.; Yu, H.-Q. Enhancing electricity generation of microbial fuel cell for wastewater treatment using nitrogen-doped carbon dots-supported carbon paper anode. J. Clean. Prod. 2019, 229, 412–419. [Google Scholar] [CrossRef]
- Fu, B.; Xu, T.; Guo, X.; Liang, P.; Huang, X.; Zhang, X. Optimization and simulation of a carbon-based flow-through composite anode configuration to enhance power generation and improve effluent quality simultaneously for microbial fuel cells. J. Clean. Prod. 2019, 229, 542–551. [Google Scholar] [CrossRef]
- Li, Z.; Yang, S.; Song, Y.; Xu, H.; Wang, Z.; Wang, W.; Dang, Z.; Zhao, Y. In Situ modified titanium suboxides with polyaniline/graphene as anode to enhance biovoltage production of microbial fuel cell. Int. J. Hydrogen Energy 2019, 44, 6862–6870. [Google Scholar] [CrossRef]
- Wang, R.; Yan, M.; Li, H.; Zhang, L.; Peng, B.; Sun, J.; Liu, D.; Liu, S. FeS2Nanoparticles Decorated graphene as microbial-fuel-cell anode achieving high power density. Adv. Mater. 2018, 30, e1800618. [Google Scholar] [CrossRef]
- Bian, B.; Shi, D.; Cai, X.; Hu, M.; Guo, Q.; Zhang, C.; Wang, Q.; Sun, A.X.; Yang, J. 3D printed porous carbon anode for enhanced power generation in microbial fuel cell. Nano Energy 2018, 44, 174–180. [Google Scholar] [CrossRef]
- Yu, F.; Wang, C.; Ma, J. Capacitance-enhanced 3D graphene anode for microbial fuel cell with long-time electricity generation stability. Electrochim. Acta 2018, 259, 1059–1067. [Google Scholar] [CrossRef]
- Pu, K.-B.; Ma, Q.; Cai, W.-F.; Chen, Q.-Y.; Wang, Y.-H.; Li, F.-J. Polypyrrole modified stainless steel as high performance anode of microbial fuel cell. Biochem. Eng. J. 2018, 132, 255–261. [Google Scholar] [CrossRef]
- Ndayisenga, F.; Yu, Z.; Yu, Y.; Lay, C.-H.; Zhou, D. Bioelectricity generation using microalgal biomass as electron donor in a bio-anode microbial fuel cell. Bioresour. Technol. 2018, 270, 286–293. [Google Scholar] [CrossRef] [PubMed]
- Zhong, D.; Liao, X.; Liu, Y.; Zhong, N.; Xu, Y. Quick start-up and performance of microbial fuel cell enhanced with a polydiallyldimethylammonium chloride modified carbon felt anode. Biosens. Bioelectron. 2018, 119, 70–78. [Google Scholar] [CrossRef] [PubMed]
- Rikame, S.S.; Mungray, A.A.; Mungray, A.K. Modification of anode electrode in microbial fuel cell for electrochemical recovery of energy and copper metal. Electrochim. Acta 2018, 275, 8–17. [Google Scholar] [CrossRef]
- Liu, B.; Ji, M.; Zhai, H. Anodic potentials, electricity generation and bacterial community as affected by plant roots in sediment microbial fuel cell: Effects of anode locations. Chemosphere 2018, 209, 739–747. [Google Scholar] [CrossRef] [PubMed]
- Zhou, Y.; Tang, L.; Liu, Z.; Hou, J.; Chen, W.; Li, Y.; Sang, L. A novel anode fabricated by three-dimensional printing for use in urine-powered microbial fuel cell. Biochem. Eng. J. 2017, 124, 36–43. [Google Scholar] [CrossRef]
- Zhang, W.; Xie, B.; Yang, L.; Liang, D.; Zhu, Y.; Liu, H. Brush-like polyaniline nanoarray modified anode for improvement of power output in microbial fuel cell. Bioresour. Technol. 2017, 233, 291–295. [Google Scholar] [CrossRef] [PubMed]
- Kumar, K.; Manangath, S.P.; Manju, P.; Gajalakshmi, S. Resource recovery from paddy field using plant microbial fuel cell. Process. Biochem. 2020, 99, 270–281. [Google Scholar] [CrossRef]
- Lai, C.; Li, B.; Chen, M.; Zeng, G.; Huang, D.; Qin, L.; Liu, X.; Cheng, M.; Wan, J.; Du, C.; et al. Simultaneous degradation of P-nitroaniline and electricity generation by using a microfiltration membrane dual-chamber microbial fuel cell. Int. J. Hydrogen Energy 2018, 43, 1749–1757. [Google Scholar] [CrossRef]
- Li, X.; Liu, G.; Sun, S.; Ma, F.; Zhou, S.; Lee, J.K.; Yao, H. Power generation in dual chamber microbial fuel cells using dynamic membranes as separators. Energy Convers. Manag. 2018, 165, 488–494. [Google Scholar] [CrossRef]
- Das, I.; Das, S.; Sharma, S.; Ghangrekar, M. Ameliorated performance of a microbial fuel cell operated with an alkali pre-treated clayware ceramic membrane. Int. J. Hydrogen Energy 2020, 45, 16787–16798. [Google Scholar] [CrossRef]
- Salar-García, M.; Walter, X.; Gurauskis, J.; Fernández, A.D.R.; Ieropoulos, I. Effect of iron oxide content and microstructural porosity on the performance of ceramic membranes as microbial fuel cell separators. Electrochim. Acta 2021, 367, 137385. [Google Scholar] [CrossRef]
- Suransh, J.; Tiwari, A.K.; Mungray, A.K. Modification of clayware ceramic membrane for enhancing the performance of microbial fuel cell. Environ. Prog. Sustain. Energy 2020, 39, 1–13. [Google Scholar] [CrossRef]
- Frattini, D.; Accardo, G.; Kwon, Y. Perovskite ceramic membrane separator with improved biofouling resistance for yeast-based microbial fuel cells. J. Membr. Sci. 2020, 599, 117843. [Google Scholar] [CrossRef]
- Zhang, D.; Ge, Y.; Wang, W. Study of a terrestrial microbial fuel cell and the effects of its power generation performance by environmental factors. In Proceedings of the 2013 International Conference on Advanced Mechatronic Systems, Luoyang, China, 25–27 September 2013; IEEE: New York, NY, USA, 2013; pp. 445–448. [Google Scholar] [CrossRef]
- Kelly, I.; Melhuish, C. SlugBot: A robot predator. Comput. Vis. 2001, 2159, 519–528. [Google Scholar] [CrossRef]
- Ieropoulos, I.; Melhuish, C.; Greenman, J.; Horsfield, I. EcoBot-II: An artificial agent with a natural metabolism. Int. J. Adv. Robot. Syst. 2005, 2, 31. [Google Scholar] [CrossRef]
- Ieropoulos, I.; Greenman, J.; Melhuish, C.; Horsfield, I. EcoBot-III: A Robot with Guts. In Proceedings of the 12th International Conference on the Synthesis and Simulation of Living Systems, Alife, Italy, 19–23 August 2010; pp. 733–740. [Google Scholar]
- Philamore, H.; Ieropoulos, I.; Stinchcombe, A.; Rossiter, J. Toward energetically autonomous foraging soft robots. Soft Robot. 2016, 3, 186–197. [Google Scholar] [CrossRef]
- Mathuriya, A.S.; Yakhmi, J.V. Microbial fuel cells—Applications for generation of electrical power and beyond. Crit. Rev. Microbiol. 2014, 42, 127–143. [Google Scholar] [CrossRef] [PubMed]
- Nasar, A.; Perveen, R. Applications of enzymatic biofuel cells in bioelectronic devices—A review. Int. J. Hydrogen Energy 2019, 44, 15287–15312. [Google Scholar] [CrossRef]
- Zebda, A.; Alcaraz, J.-P.; Vadgama, P.; Shleev, S.; Minteer, S.D.; Boucher, F.; Cinquin, P.; Martin, D.K. Challenges for successful implantation of biofuel cells. Bioelectrochemistry 2018, 124, 57–72. [Google Scholar] [CrossRef]
- Cosnier, S.; Le Goff, A.; Holzinger, M. Towards glucose biofuel cells implanted in human body for powering artificial organs: Review. Electrochem. Commun. 2014, 38, 19–23. [Google Scholar] [CrossRef]
- Cosnier, S.; Gross, A.J.; Giroud, F.; Holzinger, M. Beyond the hype surrounding biofuel cells: What’s the future of enzymatic fuel cells? Curr. Opin. Electrochem. 2018, 12, 148–155. [Google Scholar] [CrossRef]
- Haque, S.U.; Nasar, A.; Rahman, M.M. Applications of chitosan (CHI)-reduced graphene oxide (rGO)-polyaniline (PAni) conducting composite electrode for energy generation in glucose biofuel cell. Sci. Rep. 2020, 10, 1–12. [Google Scholar] [CrossRef]
- Perveen, R.; Nasara, A.; Kanchic, S.; Kashmery, H.A. Development of a ternerry condunting composite (PPy/Au/CNT@Fe3O4) immobilized FRT/GOD bioanode for glucose/oxygen biofuel cell applications. Int. J. Hydrogen Energy 2021, 46, 3259–3269. [Google Scholar] [CrossRef]
- Shakeel, N.; Ahamed, M.I.; Kanchi, S.; Kashmery, H.A. Green synthesis of ZnO nanoparticles decorated on polyindole functionalized-MCNTs and used as anode material for enzymatic biofuel cell applications. Sci. Rep. 2020, 10, 1–10. [Google Scholar] [CrossRef]
- Kizling, M.; Dzwonek, M.; Nowak, A.; Tymecki, Ł.; Stolarczyk, K.; Więckowska, A.; Bilewicz, R. Multi-substrate biofuel cell utilizing glucose, fructose and sucrose as the anode fuels. Nanomaterials 2020, 10, 1534. [Google Scholar] [CrossRef]
- Holzinger, M.; Le Goff, A.; Cosnier, S. Carbon nanotube/enzyme biofuel cells. Electrochim. Acta 2012, 82, 179–190. [Google Scholar] [CrossRef]
- Ben Tahar, A.; Szymczyk, A.; Tingry, S.; Vadgama, P.; Zelsmanne, M.; Tsujumura, S.; Cinquin, P.; Martin, D.; Zebda, A. One-year stability of glucose dehydrogenase confined in a 3D carbon nanotube electrode with coated poly-methylene green: Application as bioanode for a glucose biofuel cell. J. Electroanal. Chem. 2019, 847, 113069. [Google Scholar] [CrossRef]
- Navaee, A.; Salimi, A. FAD-based glucose dehydrogenase immobilized on thionine/AuNPs frameworks grafted on amino-CNTs: Development of high power glucose biofuel cell and biosensor. J. Electroanal. Chem. 2018, 815, 105–113. [Google Scholar] [CrossRef]
- Yin, S.; Jin, Z.; Miyake, T. Wearable high-powered biofuel cells using enzyme/carbon nanotube composite fibers on textile cloth. Biosens. Bioelectron. 2019, 141, 111471. [Google Scholar] [CrossRef] [PubMed]
- Jayapiriya, U.S.; Rewatkar, P.; Goel, S. Miniaturized polymeric enzymatic biofuel cell with integrated microfluidic device and enhanced laser ablated bioelectrodes. Int. J. Hydrogen Energy 2021, 46, 3183–3192. [Google Scholar] [CrossRef]
- Torrinha, Á.; Montenegro, M.C.; Araújo, A.N. Conjugation of glucose oxidase and bilirubin oxidase bioelectrodes as biofuel cell in a finger-powered microfluidic platform. Electrochim. Acta 2019, 318, 922–930. [Google Scholar] [CrossRef]
- Rewatkar, P.; Bandapati, M.; Goel, S. Miniaturized additively manufactured co-laminar microfluidic glucose biofuel cell with optimized grade pencil bioelectrodes. Int. J. Hydrogen Energy 2019, 44, 31434–31444. [Google Scholar] [CrossRef]
- Rewatkar, P.; Hitaishi, V.P.; Lojou, E.; Goel, S. Enzymatic fuel cells in a microfluidic environment: Status and opportunities. A mini review. Electrochem. Commun. 2019, 107, 106533. [Google Scholar] [CrossRef]
- Rewatkar, P.; Goel, S. Paper-Based Membraneless Co-Laminar With MWCNT-Fed Bucky Paper Bioelectrodes. IEEE Trans. NanoBioscience 2018, 17, 374–379. [Google Scholar] [CrossRef]
- Gao, W.; Emaminejad, S.; Nyein, H.Y.Y.; Challa, S.; Chen, K.; Peck, A.; Fahad, H.M.; Ota, H.; Shiraki, H.; Kiriya, D.; et al. Fully integrated wearable sensor arrays for multiplexed In Situ perspiration analysis. Nat. Cell Biol. 2016, 529, 509–514. [Google Scholar] [CrossRef]
- Kim, J.; Campbell, A.S.; Wang, J. Wearable non-invasive epidermal glucose sensors: A review. Talanta 2018, 177, 163–170. [Google Scholar] [CrossRef] [PubMed]
- Imani, S.; Bandodkar, A.J.; Mohan, A.M.V.; Kumar, R.; Yu, S.; Wang, J.; Mercier, P.P. A wearable chemical–electrophysiological hybrid biosensing system for real-time health and fitness monitoring. Nat. Commun. 2016, 7, 11650. [Google Scholar] [CrossRef] [PubMed]
- Wang, C.; Shim, E.; Chang, H.-K.; Lee, N.; Kim, H.R.; Park, J. Sustainable and high-power wearable glucose biofuel cell using long-term and high-speed flow in sportswear fabrics. Biosens. Bioelectron. 2020, 169, 112652. [Google Scholar] [CrossRef] [PubMed]
- Jeon, W.-Y.; Lee, J.-H.; Dashnyam, K.; Choi, Y.-B.; Kim, T.-H.; Lee, H.-H.; Kim, H.-W.; Kim, H.-H. Performance of a glucose-reactive enzyme-based biofuel cell system for biomedical applications. Sci. Rep. 2019, 9, 1–9. [Google Scholar] [CrossRef] [PubMed]
- Zou, Y.; Raveendran, V.; Chen, J. Wearable triboelectric nanogenerators for biomechanical energy harvesting. Nano Energy 2020, 77, 105303. [Google Scholar] [CrossRef]
- Covaci, C.; Gontean, A. Piezoelectric energy harvesting solutions: A review. Sensors 2020, 20, 3512. [Google Scholar] [CrossRef] [PubMed]
- Karan, S.K.; Maiti, S.; Agrawal, A.K.; Das, A.K.; Maitra, A.; Paria, S.; Bera, A.; Bera, R.; Halder, L.; Mishra, A.K.; et al. Designing high energy conversion efficient bio-inspired vitamin assisted single-structured based self-powered piezoelectric/wind/acoustic multi-energy harvester with remarkable power density. Nano Energy 2019, 59, 169–183. [Google Scholar] [CrossRef]
- Camilloni, E.; DeMaso-Gentile, G.; Scavongelli, C.; Conti, M.; Madrid, N.M.; Seepold, R.; Orcioni, S. Piezoelectric Energy Harvesting on Running Shoes; Springer: Berlin/Heidelberg, Germany, 2016; Volume 392, pp. 91–107. [Google Scholar]
- Izadgoshasb, I.; Lim, Y.Y.; Lake, N.; Tang, L.; Padilla, R.V.; Kashiwao, T. Optimizing orientation of piezoelectric cantilever beam for harvesting energy from human walking. Energy Convers. Manag. 2018, 161, 66–73. [Google Scholar] [CrossRef]
- Dong, K.; Wu, Z.; Deng, J.; Wang, A.C.; Zou, H.; Chen, C.; Hu, D.; Gu, B.; Sun, B.; Wang, Z.L. A Stretchable yarn embedded triboelectric nanogenerator as electronic skin for biomechanical energy harvesting and multifunctional pressure sensing. Adv. Mater. 2018, 30, e1804944. [Google Scholar] [CrossRef] [PubMed]
- Cho, S.; Yun, Y.; Jang, S.; Ra, Y.; Choi, J.H.; Hwang, H.J.; Choi, D.; Choi, D. Universal biomechanical energy harvesting from joint movements using a direction-switchable triboelectric nanogenerator. Nano Energy 2020, 71, 104584. [Google Scholar] [CrossRef]
- Li, Z.; Shen, J.; Abdalla, I.; Yu, J.; Ding, B. Nanofibrous membrane constructed wearable triboelectric nanogenerator for high performance biomechanical energy harvesting. Nano Energy 2017, 36, 341–348. [Google Scholar] [CrossRef]
- Schlichting, A.D.; Garcia, E. A self-reliant avian bio-logger: Energy storage considerations. Smart Mater. Struct. 2013, 23, 015004. [Google Scholar] [CrossRef]
- He, J.; Qian, S.; Niu, X.; Zhang, N.; Qian, J.; Hou, X.; Mu, J.; Geng, W.; Chou, X. Piezoelectric-enhanced triboelectric nanogenerator fabric for biomechanical energy harvesting. Nano Energy 2019, 64, 103933. [Google Scholar] [CrossRef]
- Dong, K.; Deng, J.; Ding, W.; Wang, A.C.; Wang, P.; Cheng, C.; Wang, Y.-C.; Jin, L.; Gu, B.; Sun, B.; et al. Versatile core-sheath yarn for sustainable biomechanical energy harvesting and real-time human-interactive sensing. Adv. Energy Mater. 2018, 8, 1–12. [Google Scholar] [CrossRef]
- Guan, X.; Xu, B.; Wu, M.; Jing, T.; Yang, Y.; Gao, Y. Breathable, washable and wearable woven-structured triboelectric nanogenerators utilizing electrospun nanofibers for biomechanical energy harvesting and self-powered sensing. Nano Energy 2020, 80, 105549. [Google Scholar] [CrossRef]
- Lin, Z.; Wu, Y.; He, Q.; Sun, C.; Fan, E.; Zhou, Z.; Liu, M.; Wei, W.; Yang, J. An airtight-cavity-structural triboelectric nanogenerator-based insole for high performance biomechanical energy harvesting. Nanoscale 2019, 11, 6802–6809. [Google Scholar] [CrossRef]
- Dai, D.; Liu, J.; Zhou, Y. Harvesting biomechanical energy in the walking by shoe based on liquid metal magnetohydrodynamics. Front. Energy 2012, 6, 112–121. [Google Scholar] [CrossRef]
- Gatto, A.; Frontoni, E. Energy Harvesting System for Smart Shoes. In Proceedings of the 10th International Conference on Mechatronic and Embedded Systems and Applications (MESA), Senigallia, Italy, 10–12 September 2014; pp. 1–6. [Google Scholar]
- Bonisoli, E.; Repetto, M.; Manca, N.; Gasparini, A. Electromechanical and Electronic integrated harvester for shoes application. IEEE ASME Trans. Mechatron. 2017, 22, 1921–1932. [Google Scholar] [CrossRef]
- Xu, B.; Li, Y. Force analysis and energy harvesting for innovative multi-functional shoes. Front. Mater. 2019, 6, 1–8. [Google Scholar] [CrossRef]
- Ieropoulos, I.A.; Greenman, J.; Melhuish, C.; Horsfield, I. Microbial fuel cells for robotics: Energy autonomy through artificial symbiosis. ChemSusChem 2012, 5, 1020–1026. [Google Scholar] [CrossRef] [PubMed]
- Li, H.; Yao, J.; Liu, C.; Zhou, P.; Xu, Y.; Zhao, Y. A bioinspired soft swallowing robot based on compliant guiding structure. Soft Robot. 2020, 7, 491–499. [Google Scholar] [CrossRef] [PubMed]
- Kloke, A.; Köhler, C.; Zengerle, R.; Kerzenmacher, S. Porous platinum electrodes fabricated by cyclic electrodeposition of PtCu Alloy: Application to implantable glucose fuel cells. J. Phys. Chem. C 2012, 116, 19689. [Google Scholar] [CrossRef]
- Brouzgou, A.; Tsiakaras, P. Electrocatalysts for glucose electrooxidation reaction: A review. Top. Catal. 2015, 58, 1311–1327. [Google Scholar] [CrossRef]
- Shi, B.; Li, Z.; Fan, Y. Implantable energy-harvesting devices. Adv. Mater. 2018, 30, e1801511. [Google Scholar] [CrossRef]
- Barton, S.C.; Gallaway, J.; Atanassov, P. Enzymatic biofuel cells for implantable and microscale devices. Chem. Rev. 2004, 104, 4867–4886. [Google Scholar] [CrossRef]
- Kim, Y.J.; Chun, S.-E.; Whitacre, J.; Bettinger, C.J. Self-deployable current sources fabricated from edible materials. J. Mater. Chem. B 2013, 1, 3781–3788. [Google Scholar] [CrossRef] [PubMed]
- Hortelão, A.C.; Patiño, T.; Perez-Jiménez, A.; Blanco, À.; Sánchez, S. Enzyme-powered nanobots enhance anticancer drug delivery. Adv. Funct. Mater. 2018, 28, 1–10. [Google Scholar] [CrossRef]
- Romano, D.; Donati, E.; Benelli, G.; Stefanini, C. A review on animal-robot interaction: From bio-hybrid organisms to mixed societies. Biol. Cybern. 2018, 113, 201–225. [Google Scholar] [CrossRef] [PubMed]
















| MFC Focus Topic | Sub-Topic(s) | Studies |
|---|---|---|
| MFC Biofilm | [53,68,77,159,217,227,229,323,324,325,326,327] | |
| Dual chamber MFC | [175,200,229,323,328,329,330,331,332,333,334,335,336,337,338,339,340,341] | |
| Single chamber MFC | [57,194,217,342,343,344,345,346,347,348] | |
| MFC Anodes | [20,49,61,63,64,65,349,350,351,352,353,354,355,356,357,358,359,360,361,362,363,364,365,366,367,368,369,370,371,372] | |
| MFC Cathodes | [73,75,76,90,99,106,107,116,161] | |
| Air cathodes | [63,65,70,74,77,126,344,348] | |
| Bio cathodes | [68,77,145,159,179,183,192,220,224,254] | |
| Algae/micro-algae bio cathodes | [72,177,193,195,196,217] | |
| Plant bio cathodes | [2,140,158,176,184,186,187,188,189,370,373] | |
| Membranes | [16,27,63,80,88,98,374,375] | |
| Cation exchange membranes | [85,86] | |
| Anion exchange membranes | [91,92,93,336] | |
| Porous, ceramic membranes | [87,95,96,97,373,376,377,378,379] | |
| Supported liquid ion membrane | [26,88,232] | |
| PMS | [23,62,109,211,380] | |
| Remote power generation | [6,11,23,24,61,65,68,107,110,123,127,128,129,135,136,137,140,141,142,151,172,197,199] | |
| Waste processing | Waste-water processing | [19,29,58,60,67,73,114,121,132,149,155,194,202,203,216,315,322,325,328,330,336,359,360] |
| constructed-wetland | [111,190,191,219,221,222,223,224,225] | |
| textile and dye processing | [140,217,218,219,220] | |
| solid waste processing | [242,243,244,245,246] | |
| metal recovery | [30,231,232,233,240,241,369] | |
| Biosensing | [11,28,31,111,129,143,154,194,201,202,247,248,249,250,251,252,253,254,255,354] | |
| Powering robots | [381,382,383,384,385] |
| EBFC Focus Topic | Sub-Topic(s) | Studies |
|---|---|---|
| Review articles | [33,261,262,263,264,386,387,388,389] | |
| EBFC cell components | Enzyme immobilization | [25,259,390,391] |
| Anodes | [265,266,267,392,393,394,395,396,397] | |
| Micro-fluid structure | [398,399,400,401,402] | |
| Tested with plants | [270,271,272,273] | |
| Tested with bio-hybrid organisms | Insects | [9,12] |
| Molluscs | [8] | |
| Lobsters | [34] | |
| Mammals | [32,35,277,278] | |
| Targeted towards external human use | Contact lens | [280,281,282] |
| Skin patches | [13,279,285,403,404,405] | |
| Wearable fabric | [397,406] | |
| Powering biosensors | [12,33] | |
| Powering organ on chip | [407] |
| Biomechanical Energy Harvesting Focus Topic | Sub-Topic(s) | Studies |
|---|---|---|
| Review articles | data | [40,286,408,409] |
| Harvesting mechanism | Pezoelectrinc | [1,290,316,409,410,411,412] |
| TENG | [1,36,298,299,300,302,307,316,319,320,408,413,414,415] | |
| Harvesting from non humans | Insects | [42,322] |
| Animals of higher order | [289,292,293,294,301,321,416] | |
| From human wearables | Skin patches | [36,318,320,414,415,417] |
| Smart textile | [316,317,413,418,419] | |
| Shoes | [306,411,412,415,420,421,422,423,424] | |
| Backpacks | [41,303,304] |
Publisher’s Note: MDPI stays neutral with regard to jurisdictional claims in published maps and institutional affiliations. |
© 2021 by the authors. Licensee MDPI, Basel, Switzerland. This article is an open access article distributed under the terms and conditions of the Creative Commons Attribution (CC BY) license (http://creativecommons.org/licenses/by/4.0/).
Share and Cite
Afroz, A.S.; Romano, D.; Inglese, F.; Stefanini, C. Towards Bio-Hybrid Energy Harvesting in the Real-World: Pushing the Boundaries of Technologies and Strategies Using Bio-Electrochemical and Bio-Mechanical Processes. Appl. Sci. 2021, 11, 2220. https://doi.org/10.3390/app11052220
Afroz AS, Romano D, Inglese F, Stefanini C. Towards Bio-Hybrid Energy Harvesting in the Real-World: Pushing the Boundaries of Technologies and Strategies Using Bio-Electrochemical and Bio-Mechanical Processes. Applied Sciences. 2021; 11(5):2220. https://doi.org/10.3390/app11052220
Chicago/Turabian StyleAfroz, Abanti Shama, Donato Romano, Francesco Inglese, and Cesare Stefanini. 2021. "Towards Bio-Hybrid Energy Harvesting in the Real-World: Pushing the Boundaries of Technologies and Strategies Using Bio-Electrochemical and Bio-Mechanical Processes" Applied Sciences 11, no. 5: 2220. https://doi.org/10.3390/app11052220
APA StyleAfroz, A. S., Romano, D., Inglese, F., & Stefanini, C. (2021). Towards Bio-Hybrid Energy Harvesting in the Real-World: Pushing the Boundaries of Technologies and Strategies Using Bio-Electrochemical and Bio-Mechanical Processes. Applied Sciences, 11(5), 2220. https://doi.org/10.3390/app11052220

