Abstract
The objective of this study was to analyse the evolutionary field of sustainable human resource management (S-(HRM)) over four strategically chosen sub-periods in order to understand its behaviour in the period from 1991 to 2024. We started by conducting a comprehensive review of research articles related to our topic, aiming to produce a scientific, accurate, and well-argued result through quantitative and empirical research, incorporating both factorial and exploratory analyses. We began by carrying out an exhaustive review of different research articles related to our topic in order to generate a scientific, truthful and argumentative result, from quantitative and empirical research, in relation to a factorial and exploratory analysis. Regarding the analysis of the period between the years chosen for this research (1991–2024), we observe that the subject analysed has gradually evolved, with an increase in publications, as evidenced in the different graphs. In turn, the analysis of the most prominent themes for the sub-periods is illustrated by their classification in strategic diagrams and structured spheres quantified in the statistical software SciMAT v1.1.06, through keywords, which is the strategy best adapted to this type of research. The analysis (keywords) configures the most important concepts of the research field.
1. Introduction
Despite the growing importance of sustainability in the field of human resource management, the theoretical confusion is evident. This paper provides a systematic review of the evolution and trends found in the field of sustainable human resource management, S-(HRM). Using the statistical software SciMAT v1.1.06 we conducted a conceptual scientific mapping analysis, based on bibliographic networks of shared words for the 1991–2024 period, which yielded 3862 documents from the Web of Science. The results clearly identify five periods, with the most developed and relevant themes around which this field of research revolves being corporate social responsibility, socially responsible management of human resources, sustainable development goals, and sustainable management of human resources. In turn, our research highlights the role of the theme of innovation as a strategic axis for corporate sustainability processes.
In recent years, the processes of global industrialisation, population growth, consumption and use of non-renewable resources and environmental degradation have been instrumental in increasing environmental awareness. These have led to the incorporation of the concept of corporate social responsibility (CSR) and the integration of the triple bottom line approach, making organisations increasingly sustainable (Westerman et al., 2020; Anuardo et al., 2022; El Baroudi et al., 2023).
Sagebien and Whellams (2010) argue that the concept of CSR has progressively evolved in line with the conditions of the environment, while Delgado Gonzalez and Ena Ventura (2012) understand internal social responsibility as the element of corporate social responsibility that manages a company’s human resources in a social, sustainable, ethical, humanistic, and supportive manner. In this context, Guzmán González (2016), Santa Fajardo et al. (2021), and Reyes et al. (2023) find that the integration of the Sustainable Development Goals (SDGs) into human resource management directly links the human and social aspects of organisations in terms of CSR actions and sustainable business practices. Subsequently, the term ‘sustainability’ started to gain popularity when the United Nations Brundtland Commission initiated a debate on the issue, taking a broad, long-term and multi-stakeholder view of sustainable development. Furthermore, three fundamental pillars for the achievement of sustainable development have been recognised, namely, the economic, social and environmental dimensions (Brundtland, 1987), with it being understood that sustainability must be simultaneously considered in terms of these three pillars (Camuffo et al., 2017).
Accordingly, both large corporations and smaller companies have begun to view sustainability as an answer to all the above issues, incorporating this major challenge into their organisational agenda by including economic, social and environmental objectives in their strategic formulation (Wagner, 2018).
However, this awareness, which urges the business world to be proactive, also presents new challenges. Thus, many managers, especially in developed countries, are already implementing sustainable human resource management to achieve their organisational goals (Sulphey & Safeer, 2017; Faisal, 2023b), with the evolution of business concepts having an impact on HRM. Consequently, both academics and HR practitioners need to be aware of developments and how these concepts are evolving.
Although the term sustainable human resource management S-(HRM) emerged just over twenty years ago, by the 2010s (Kramar, 2022), this approach had already started to attract a great deal of interest from both managers and researchers (Aust et al., 2020). HRM is now immersed in a period of transition towards this new paradigm in response to the changing global and business environment (Cosenza et al., 2024), with the aim being to adapt to the new dynamic and modern business environment, where only organisations that inspire their employees and foster an excellent workplace culture will remain competitive (Faisal, 2023b).
The incorporation of the sustainable approach into human resource management started around the year 2000. Researchers (Gollan, 2000; Zaugg et al., 2001; Wilkinson et al., 2001; Wagner, 2018) have highlighted the importance of sustainability in human resource management, drawing on previous studies related to environmental management, human resource management and organisational sustainability (Stahl et al., 2020; Faisal, 2023b). The discussion has focused on three types of sustainable HRM, namely ‘green HRM’, ‘socially responsible HRM’ and ‘triple bottom line HRM’, which can meet an organisation’s sustainability agenda. In addition to these three types, Aust et al. (2020) added a fourth area called ‘human resource management for the common good’, explaining how it might help organisations achieve sustainability goals.
Nonetheless, despite the great importance and proliferation of this topic, the widespread controversy and substantial fragmentation in this field of study (Santana & Lopez-Cabrales, 2019) reveal a significant research gap and, thus, the need to delve further into the field of S-(HRM) and avoid confusion with other topics (Kailay & Paposa, 2024). The need for more rigorous research on the topic to better understand this new field of research has been highlighted by numerous authors (Randev & Jha, 2019; Anlesinya & Susomrith, 2020; Cosenza et al., 2024).
Although great efforts have been made in recent years to define and specify the particular features and tools included in S-(HRM), with numerous works having conducted both empirical studies (i.e., Chams & García-Blandón, 2019; Kramar, 2022) and literature reviews (Kramar, 2022; Faisal, 2023a; Rubio-Leal et al., 2024), we found only two articles on the evolution of the term S-(HRM). The first, produced by Santana and Lopez-Cabrales (2019), analysed the period between 1997 and 2018, while the second, by Rubio-Leal et al. (2024), focused solely on Latin America.
The literature on S-HRM is fragmentary and fragmented. The concept has been used in numerous ways and academic works differ not only in their context, but also in the emphasis they give to different organisational outcomes (Cosenza et al., 2024). This has led to multiple definitions of the particular concept being considered, without actually determining the ‘how’ of S-(HRM). Some studies refer only to the term ‘S-HRM’ as ‘socially responsible HRM’ (Cosenza et al., 2024), with the ‘how’ of S-(HRM) being addressed in the application to corporate social responsibility practices or green practices, which have a significant impact on an organisation’s philanthropic efforts. Hence, S-(HRM) should be profiled as a field of study that provides organisations with guidance on how to invest their available resources as opposed to socially responsible (philanthropic) actions that focus on determining what to do with an organisation’s ‘leftover resources’.
Therefore, it is necessary for business and academia to be clear about the meaning of each of these terms and how they should be correctly applied for the formulation of sustainable plans and policies (see Table 8).
This research article aims to fill this gap in the literature, seeking to understand the evolution of this concept primarily over the last few years, during which the largest number of works have been published. Over the last four years, research on sustainable human resource management has increased significantly (Faisal, 2023c), identifying the driving and cross-cutting issues currently emerging around S-(HRM), with the proposal of relevant future research avenues now being essential. Unlike literature reviews, scientific mapping does not answer a specific question but rather maps the existing literature to provide an overview of trends, themes, and connections in S-(HRM) over a given time period.
This paper therefore asks two research questions: (1) What are the key themes that have been studied in the literature on S-(HRM) and how have they evolved? (2) What are the main metrics used to capture this linkage?
The present study thus contributes to the literature by providing a thorough and comprehensive review of the work conducted in recent years with regard to the concept of S-(HRM).
The structure of this research is as follows. This introduction is followed by a section providing an overview of the importance and evolution of the field of human resource management, with special emphasis on S-(HRM). Subsequently, the methodological approach used to analyse this field of knowledge, bibliometrics, and scientific mapping is explained and justified. The results of the study are then analysed and discussed, with the final section covering the conclusions, limitations, and future lines of research.
2. Theoretical Framework
2.1. The Role of Human Resource Management and Its Evolution over Time
Since its origins, human resource management has referred to the process of managing people within the organisation in a structured way, based on the belief that human resources are uniquely important for continued business success (Hernández-Perlines et al., 2021; Gutiérrez-Broncano et al., 2022).
Two types of human resource management have traditionally predominated: firstly, ‘hard’ HRM, which focuses on managing employees rather than people, dealing only with their professional development; and secondly, the ‘soft’ model, which incorporates elements that are essential for adding value to organisations, such as creativity, commitment, and employee skills (Rompa, 2011).
McGregor (1960) developed the X and Y theory to represent the hard and soft models applied to human resource management. The hard model originated from Theory X by implementing rigorous strategic controls. In this approach, the role of human resource management was oriented towards its contribution to a firm’s economic performance under a one-dimensional perspective focusing on shareholder return. Meanwhile, the soft model is based on Theory Y and considers that performance is achieved through employee engagement, being a more humanistic and development-oriented approach. Although it also incorporates the employee dimension, the soft model approach to human resource management still focuses on organisational performance and shareholder value (Aust et al., 2020; Cosenza et al., 2024).
During this time, human resource management was restricted to a focus on operations and traditional human resource practices, such as recruitment, appraisal, payroll, etc., with the aim always being related to the profitability of the business and complying with current legislation (Ricardo de Souza Freitas et al., 2011).
Subsequently, in the 1970s and 1980s, a new management style called strategic human resource management was developed. This incorporated a way of managing people in a highly growing, changing, and uncertain environment that propelled the implementation of high-commitment human resource practices and was closely linked to business performance (Huselid, 1995; Arthur et al., 2016). The primary orientation was the development of employees to achieve organisational goals (Kramar, 2014; Indiparambil, 2019; Chiavenato et al., 2019). With this approach, practices such as work–life balance, employee autonomy, employability, health and safety, work stress, and training and development were incorporated (Rojas-Méndez et al., 2014).
The notion that human resource management must be strategic, and therefore aligned with the objectives of the company, recognises that organisations are dynamic and changing and, for this reason, human resource management policies and practices must also be adapted and contextualised to changes both in the environment and within the company, as well as taking into account the possible interrelationships between them (Ren et al., 2018). Accordingly, some authors consider S-(HRM) to be an extension of strategic human resource management, addressing the growing dilemma of efficiency and (sustainable) investment through the human resource management initiative (Ehnert et al., 2016; Indiparambil, 2019; Hronová & Špaček, 2021).
2.2. Sustainable Human Resource Management S-(HRM)
Human resource management has undergone significant developments in recent decades, especially with regard to sustainability. Since 2010, researchers and managers alike have paid increased attention to the integration of sustainable practices in personnel management (Aust et al., 2020; Tajpour et al., 2022; Syper-Jedrzejak et al., 2023; Cosenza et al., 2024). Researchers such as Gollan (2000); Zaugg et al. (2001); Wilkinson et al. (2001) and Wagner (2018) have highlighted the importance of sustainability in this area, building on previous studies related to environmental management and organisational sustainability.
As discussed, with the push for corporate social responsibility and the emergence of the Sustainable Development Goals in 2015, proposed by the United Nations World Commission on Economic Development, organisations began to develop greater environmental awareness and started to act beyond compliance with legal minimums alone, incorporating sustainability into their management practices to achieve acceptable social, economic, and environmental outcomes (Molamohamadi et al., 2024). In this way, they began to reflect on the need to use available natural resources in ways that meet the needs of the current generation without compromising the capabilities of future generations (Macke & Genari, 2019). Implementing more responsible and sustainable actions at all stages of the company’s value chain entails a review of its values, objectives, strategies, policies, and even procedures. All these changes also had repercussions in the field of human resources, which needed to adapt to these new requirements in order to help make business organisations more sustainable institutions (Westerman et al., 2020; Toca Torres, 2022; Castro-Quelal et al., 2024), thus aligning human resources management with the interdisciplinary idea of sustainable development (Lynham & Cunningham, 2006).
In addition to S-(HRM), the literature also mentions other related terms, such as green HRM and environmental HRM. These three terminologies share concern for sustainability in the context of HRM. Various authors (Cao et al., 2023; El Baroudi et al., 2023; Maskuroh et al., 2023) discussed three types of sustainable HRM, specifically focusing on green HRM, socially responsible HRM, and triple bottom line HRM as tools that can fulfil an organisation’s sustainability agenda (Gutiérrez-Broncano et al., 2022). Alongside these three types, Aust et al. (2020) added a fourth type called human resource management for the common good and explained how it could help an organisation achieve its sustainability goals.
In recent years, the importance of sustainable human resource management has been bolstered by an increasing body of literature in this field. Carrillo-Acosta et al. (2024) went to great lengths to describe a brief history of this discipline and categorised it into three distinct approaches: Swiss, Australian, and German. The Swiss approach focused on economic, social, and human sustainability, prioritising the efficient use of human resources over their own development and promoting employability, individual responsibility, and an appropriate work–life balance. On the other hand, the Australian approach emphasises the sustainability of human resources within a highly participative work environment, where employees have a voice in decision-making (Gollan, 2000). In contrast, the German approach focuses on the economic, ecological, and human resource sustainability of the organisation (Kramar, 2014).
Although different definitions of S-(HRM) exist (Macke & Genari, 2019), most refer to the incorporation of human resource management strategies and practices that enable the simultaneous achievement of financial, social, and ecological goals (Camuffo et al., 2017). Authors such as De Prins et al. (2014) introduced the sustainable approach, according to which performance is measured at three levels: individual, societal, and organisational. Human resource management, based on the criteria of responsibility, progressively began to concern itself with the interests and well-being of its workers (Van Morlegan & Ayala, 2021; Järlström et al., 2024)). In later stages, we find researchers incorporating the employees’ perspective into this definition (De Prins et al., 2014; Mazur, 2015; Kailay & Paposa, 2024), mentioning, in addition to the triple bottom line approach of economic, social, and environmental management, the psychological dimension of human resources. In turn, Randev and Jha (2019) hold that the literature on S-(HRM) can be classified into four non-exclusive approaches, also focusing on outcomes: (i) the economic orientation of HRM; (ii) the social orientation of HRM; (iii) the environmental orientation of HRM; and (iv) the employee orientation.
In accordance with the study by Randev and Jha (2019), to conceptualise and better structure the knowledge on S-(HRM), Aust et al. (2020) generated four additional categories: (i) socially responsible HRM, which is oriented towards conducting organisational work from the inside out, generating effective results between the social and economic domains; (ii) green HRM, which, although it follows the same organisational curve from the inside out, is focused on orienting the organisation in effective results from the economic and environmental perspectives; (iii) triple bottom line HRM, the function of which, like the other two, is focused from the inside out, fulfilling an integrative role in the three aspects: (iv) common good HRM, the orientation of which differs from the other three in that it is from the outside in and focuses on harnessing and using the skills, attitudes, and knowledge of human resources to promote values for the common good. Lu et al. (2023) in their research, consider common good values as those that integrate people, prosperity, and the planet in the pursuit of common goals, values, and purposes, to preserve and regenerate resources and ecosystems in accordance with their lifespan.
S-(HRM) is currently perceived as a breakthrough in strategic human resource management (Kramar, 2014; Ehnert et al., 2016; Hronová & Špaček, 2021; Kramar, 2022), incorporating these new perspectives and challenges and representing a step forward from previous HRM models (Cosenza et al., 2024). Recent studies point to a sustainable HRM that aligns with the organisation’s sustainability strategy, creating an HRM system that contributes to the sustainable performance of the company (Álvarez-Gutiérrez et al., 2022) and to the structuring of a purposeful organisation. The organisational domain of the fourth sector is based on a clear commitment to social purpose, a business model based on obtaining sufficient income to guarantee its profitability and a clear awareness of the care and preservation of the ecosystems (Cerdá Suárez, 2023).
In this way, a balance between economic growth, environmental development and the evolution of well-being in organisations is guaranteed and consolidated, based on the responsible use of available resources, without compromising future ones. Human resource management is currently oriented towards providing economic and social solutions that focus on people and the environment to build a lasting corporate culture, rather than only hiring people with high potential who can improve work processes and align with business objectives (Faisal & Naushad, 2020; Licandro & Correa, 2022; Faisal, 2023b).
In addition, many researchers have argued that human resource functions play a vital role in achieving sustainability (Boudreau & Ramstad, 2005; Faisal & Naushad, 2020; Kramar, 2014; Faisal, 2023b).
In empirical studies on the S-(HRM) perspective, researchers such as (Guerci et al., 2016; Stankevičiūtė & Savanevičienė, 2018 and Zongyu & Chienwattanasook, 2024) have developed their research based on qualitative studies; and researchers such as (Guerci et al., 2016; Carrión et al., 2018; Reyes Hernández, 2021; Rimaldi et al., 2024) have delved into quantitative studies. However, in the wake of the conceptualisation and evolution of the concept of S-(HRM), as mentioned above, a significant breakthrough is evident in terms of the progress and consolidation of the thematic field. Moreover, due to the growing interest, both from the business sector and academia, in understanding sustainability applied to human resource management, this research article seeks to shed light on the evolution of the concept of S-(HRM) and the state of the art based on the most representative keywords. The ultimate purpose is to understand the stage of density or centrality of the concept and, thus, to guide, identify, and present the results of its evolution, while also unveiling future lines of research.
3. Materials and Methods
3.1. Scientific Mapping and Longitudinal Studies
Bibliometrics are used in multiple fields of study and areas of knowledge to explore the impact of a subject field, the impact of a group of researchers, or the particular impact of an event (van Raan, 2005; Fernandes et al., 2019; Díaz, 2022; Valencia et al., 2023).
One of the most widely used procedures is scientific mapping (Noyons et al., 1999; van Raan, 2005), which provides visual representations and illustrates the longitudinal evolution of the interconnections of research articles, scientific fields, and authors, thus building the cognitive architecture (Small, 1999; Cobo et al., 2012). Hence, in some cases, the approach examines co-citation and keywords analysis, as stated by Garfield (1994), for the analysis and tracking of the evolution of a research field over consecutive periods of time (Cobo et al., 2011).
(Caruana et al., 2015) were among the first authors to use longitudinal studies, with the aim of implementing continuous or periodic measurements at specific time intervals (years, decades, or centuries), in order to contextualise the extension, decay, or impact of a scientific area by means of monitoring.
Different schemes of prolongation or continuity validate the measurement of similarity measures in different academic contexts, with one of these being the Stability Index (H-index) (Small, 1999) used to measure continuity between clusters (Cobo et al., 2011). In academic research, the H-index, in the case of longitudinal studies, is based on analysing different methods of calculating stability, depending on the properties of individual themes in different contiguous, consecutive or correlation periods. Scientific mapping delves deeper into the structural and dynamic aspects of the scientific research field (Börner et al., 2003; Fernandes et al., 2019). A proper analysis starts by segmenting it according to geographical areas, research centres, universities, and researchers, among others (Noyons et al., 1999).
As mentioned, scientific mapping has harnessed several techniques for its construction (Small, 2006) with the most widely used being document co-citation (Small, 1973) and keywords analysis (Callon et al., 1983). Co-citation maps the structure of a research field through pairs of documents that are commonly cited together (Coulter et al., 1998). It is a structural research tool for document analysis, facilitating the delimitation of research areas (Small, 2006; Hernández, 2022).
In turn, Callon et al. (1991) state that keywords analysis has been used in basic research as well as in technological or social research, in the field of business organisation (Rubio-Andrés et al., 2020), the field of administration and economics, and the area of sustainability, as well as to study the fields that provide structural support to a web or network, to help conceptualise its form and function. The analysis of keywords allows the individual structure of the research field to be broken down, subsequently generating the literary hybrid with different themes or fields of business organisation, sustainability, technology, and science, as reflected in research by authors such as López-Herrera et al. (2010), thus avoiding the non-evolution of fields, disciplines, areas and academia.
For the present research, we decided to use the single-centre algorithm (Coulter et al., 1998). This algorithm is widely used in keyword analysis, as shown in previous research (see Coulter et al., 1998; He, 1999; López-Herrera et al., 2010; Cobo et al., 2011; Cascón-Katchadourian et al., 2020; Pérez-Elizundia & Sandoval, 2023).
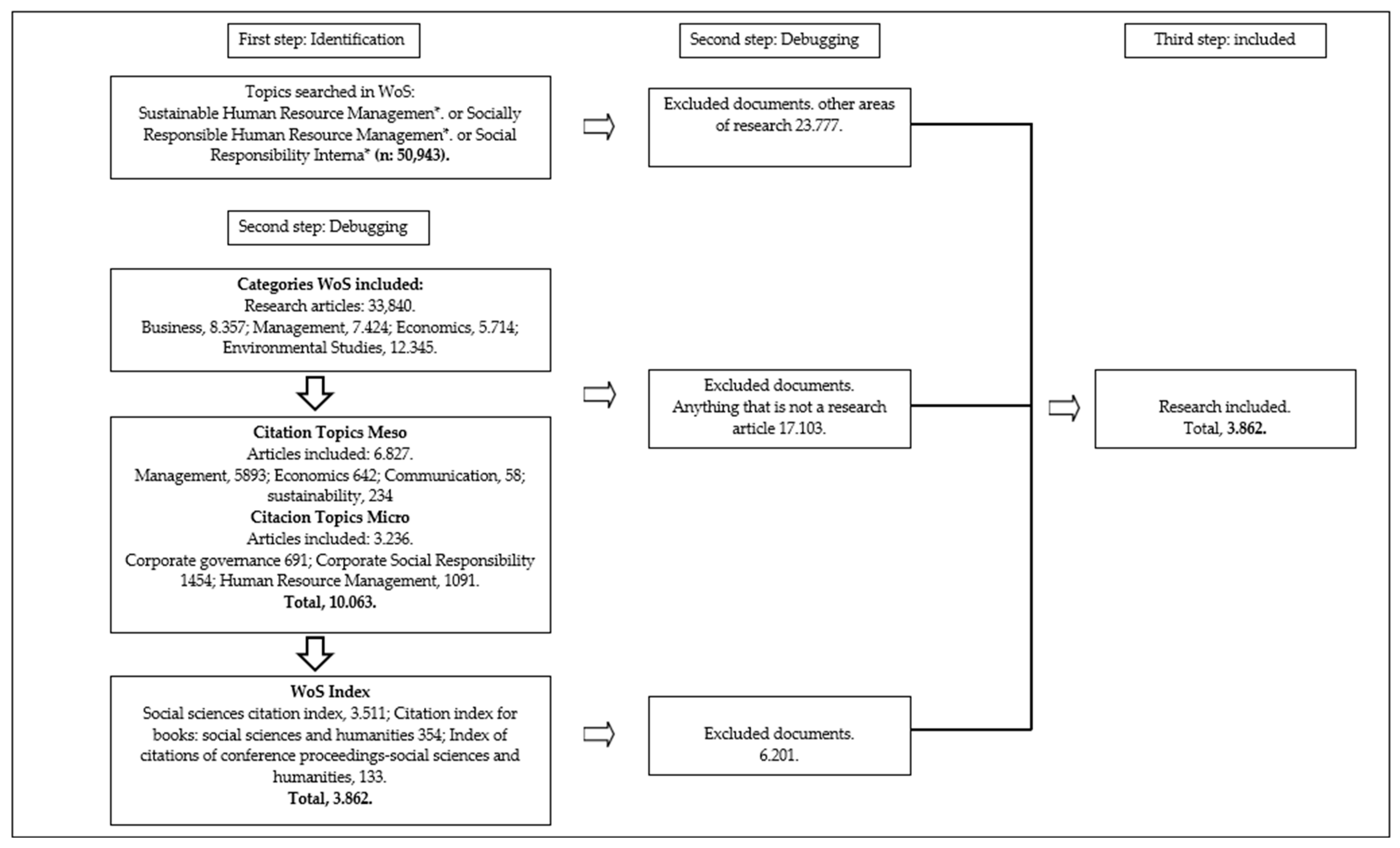
Following the literature search, a total of 50,943 documents were obtained from the WoS database, among which false positives were found that could alter the veracity of the data (Morschheuser et al., 2017).
Therefore, the search was redefined, and the field of research was limited to business management, sustainability sciences, business and economic management, and corporate governance. Finally, a total sample of 3862 articles was obtained (see Figure 2).
3.2. Data Analysis, Visualisation of Sub-Periods and Strategy Diagrams
This tool was selected by the researchers because it integrates algorithms from other statistical programmes such as CiteSpace48 and Vosviewer (Vega-Arce & Núñez-Ulloa, 2018; Pacheco et al., 2020), making SciMAT generate different types of analysis such as structural analysis. This connects keywords, where the thematic networks are formed by links and spheres. The visualisation of keywords is proportional to the number of spheres and the thickness of the link between two spheres marks the equivalence index (See Figure 1).
Figure 1.
Own preparation, based on the strategic diagram and thematic network: sessions and page views (Cobo et al., 2011).
On the other hand, the strategic analysis oversees configuring the centrality (external relations) and density (internal cohesion relations) of the thematic networks, and the dynamic analysis visualises the behaviour of the thematic networks during the evolution of the thematic field, and the visibility of the themes in specific quadrants. This makes the theme disappear or appear.
When analysing the research field, we strategically use each location of the dimensions to facilitate the quantification of the data. Specifically, we highlight four quadrants. The first, in the upper right quadrant, includes the transcendental themes for the formation of the research field. They are strategically related to external data applied in closely related categories. The second, the upper-left quadrant, is identified by internal value connections, with this being the most important characteristic, as the external connections lack categorical valuation. Therefore, external data are considered as driving data for the analysis of the research field. The data in this quadrant are characterised by their great specificity. The third quadrant, the lower left one, consists of data whose quantification is weak and isolated. These are data with low connections and centralisation for the field. Finally, the lower-right quadrant groups data that are of great relevance to the field. These data are not strategically quantified, however, and are considered to be more general (see Figure 1).
Thus, in accordance with the above explanation, SciMAT was configured to generate data from the number of published articles, the maximum citation received, and the H-index. Other authors, such as López-Herrera et al. (2010); Hirsch (2005); Bornmann and Marx (2012); Cabrerizo et al. (2015), and Santana and Lopez-Cabrales (2019) have followed the same approach.
3.3. Selection of Articles and Steps for the Development of Scientific Mapping
The data export and analysis were performed in SciMAT v1.1.06 software. As a first step, data were identified from the citation indexes incorporated in the WoS main collection. As a second step, the extraction of the networks was generated based on co-occurrence and the normalisation of the thematic network based on the equivalence index. The third step involved the application of the simple centre algorithm to form the maps, obtain the labels of the topics, the construction of the strategic diagrams and the analysis of the temporal evolution of the graphs. As a fourth and final step, performance analysis was carried out through quantitative measures to establish density, centrality, and qualitative measures to assess impact. The following figure explains the number of articles included and excluded in each phase of the study (Figure 2). A review of published articles was carried out using the following search terms: ‘Sustainable Human Resource Management*’; or ‘Socially Responsible Human Resource Management*’; or ‘Internal Social Responsibility*’, with a asterisk (*) at the end of each concept, as this represents any group of characters, including the absence of characters. Wildcards can be used in all search fields that allow words and phrases. They can be used in a search query to represent characters Unknown. (Web of Science User Manual, 2019). This research was conducted for the period from January 1991 to March 2024 in the Web of Science (WoS), as it is the main database used by the scientific community (Birkle et al., 2020). As inclusion criteria, original published articles were selected that featured the topics described above in their abstracts, titles, or keywords. As the main exclusion criterion, articles unrelated to the research to be addressed were eliminated. Subsequently, in order to obtain a cleaner, more coherent and honest final sample, the steps of the PRISMA method were followed, as documented in Figure 2.
Figure 2.
Article selection: PRISMA methodology.
After selecting the final sample through the PRISMA analysis, in order to make the scientific mapping analysis more viable and truthful, the steps proposed by Börner et al. (2003); Cobo et al. (2011), and Linnenluecke et al. (2020) were taken as a reference. These are as follows: data search and data refinement, network normalisation and clustering, obtaining the scientific map, evolutionary analysis, and performance analysis. (See Table 1).
Table 1.
Steps for structuring the scientific mapping.
During the search stage, the research team chose to use the Web of Science (WoS) database, due to its ability to centralise the most important research in the social sciences (Codina, 2022; Suárez-Guerrero et al., 2024). This study includes all articles and reviews published in WoS on the fields of study in management, business, economics, and environmental studies (see Figure 2). The keywords used for the final WoS search, referring to S-(HRM), corporate social responsibility and human resource management, were obtained because a large and robust sample was needed to generate a good scientific mapping and to better structure the sub-periods and strategy diagrams. Research such as that by Cobo et al. (2011), which is a reference for this type of analysis, advocates the importance of having a robust sample base of no less than a thousand articles, so that, when using the keywords, the statistical programme can carry out better mapping. Researching the evolution of a field of research with a larger sample size, where the strategic diagrams by sub-periods are the central and priority basis for the visualisation of the results, constitutes a substantive difference compared to traditional bibliometric analyses or literature reviews (Cobo et al., 2011).
Subsequently, to refine and reduce the data, we continued with the refinement of the macro and micro themes of the WoS, following the steps of the PRISMA method, as shown in Figure 2.
4. Coding and Structuring Keywords
Following this keyword analysis, we turn to the context of the evolution of the S-(HRM) field theme, through the different thematic areas of each sub-period.
The evolution of the keywords should be understood from the evolution of the keywords analysed by the SciMAT v1.1.06 software per sub-period, as shown in the figure. The strategic diagram shows the fractions of each overlap, as well as the incoming and outgoing keywords between successive sub-periods.
Each sub-period is represented by a circle, inside which is the number of keywords described in that sub-period. The consecutive arrows between the sub-periods refer to the representation of the number of keywords shared between the sub-periods. In turn, the similarity index is shown in brackets and refers to the overlap (see Figure 3).
Figure 3.
Evolution of keywords by sub-period: sessions and page views: (SciMAT statistical data).
The incoming arrows show the number of keywords appearing for the first time in the sub-period and the outgoing arrows show the non-representative keywords for the next sub-period (in the sub-period 2015–2020). The circle refers to 2305 keywords, of which 1018 keywords continue into the next sub-period and 1287 generate no representation for the sub-period 2020–2024). The index is 0.2 for the example sub-period. After these steps, the final result is 3456 keywords, which will be used in the final analysis (Figure 3).
As the analysis of the sub-periods progresses, the keywords increase significantly, reaching 3436 in the last period, which is 20 times greater than the initial number of keywords (183). Another important fact is that the similarity index also generates growth from sub-period to sub-period. This reflects the consolidation of the evolutionary field through its terminology (Cobo et al., 2011).
Ensuring clarity in the evolutionary analysis of keywords is key in this study due to the large number of transitional keywords from one sub-period to another, and the large number of keywords with no relevant connection to the S-(HRM) field. These emerging keywords are those that do not advance in the evolution of the research field.
5. Results
5.1. Results of the Period Analysed
In context, different authors have used chains of clusters (Small, 2006), rolling clusters (Kandylas et al., 2010), and alluvial diagrams (Noyons et al., 1999) to show the evolution of clusters in periods of successive times (Cobo et al., 2011), as well as strategic diagrams (Callon et al., 1991) and networks to visualise and create diagrams of the field and subfields of research; Courtial, 1990; López-Herrera et al., 2010).
Regarding the analysis of the period between the years chosen for this research (1991–2024), we observe that the evolution in terms of the topics analysed has been gradually evolving with the increase in publications, as evidenced in Figure 1 and Figure 2. In turn, Table 1 represents the revisits with the highest number of articles published. In total, for the six journals with the most publications, 1310 published articles were found.
Authors such as Sternitzke and Bergmann (2009); van Eck and Waltman (2009); and Cobo et al. (2011) explain that, when analysing an evolutionary field, it is necessary to consider several time periods over a long range of years. This is to ensure good development of strategic analysis, dynamic analysis, and structural analysis, as previously explained. For this research, five sub-periods, consolidated in a prolonged period, were included as suggested by the authors (Figure 4).
Figure 4.
Evolutionary map of the S-(HRM) for the periods analysed: sessions and page views (Statistical software SciMAT data).
5.2. Sub-Period Results
5.2.1. Sub-Period 1
The analysis of the most outstanding topics in the field of human resources and corporate social responsibility for the conceptualised sub-periods is shown via classification in two strategic diagrams. These diagrams were quantified in the SciMAT statistical software. The construction of the analysis is enriched by the structured spheres.
The first sphere generates a proportion of the number of published documents, whether they are first-level documents or second-level documents (Cobo et al., 2011). The documents displayed in the sub-periods are correlated with the topics investigated. The second sphere aims to illustrate the proportion of citation numbers of each investigated topic.
The data perceived in this section demonstrate the strategic diagrams of the sub-periods. In addition to this, to give greater scientific weight to the evolutionary field, quantitative statistical data and impact dimensions are provided for the contextualization of the sub-periods.
After the analysis of the research team, the sub-period between 1991 and 2004 (Figure 5) was considered the longest in the study, and a total of 94 articles were published in this period (Figure 6). The strategic diagram (Figure 5) and the quantitative measure (Table 2 and Table 3). Motor themes are contextualised as follows: (upper-right quadrant) Human Resource Management Practices (P-HRM) and Socially Responsible Human Resource Management (Socially-HRM), received a representative citation, which shows that, for this sub-period, both terms have greater impact. In turn, Figure 7 shows the number of articles published for each year studied.
Figure 5.
Strategic diagram for the 1991–2004 sub-period.
Figure 6.
Articles published by sub-periods described in SciMAT: sessions and page views (WoS data).
Table 2.
Data from the journals with the largest number of documents.
Table 3.
Quantification of the themes of the 1991–2004 sub-period.
Figure 7.
Articles published in the research fields analysed: sessions and page views (WoS data).
The H-index is high. The sub-period shows that the P-HRM theme is much more developed than the S-(HRM) theme and, although it remains important for the sub-period, it has a tendency to decrease in importance for the evolutionary field (the lower-right quadrant contains general, basic, and important topics, which do not offer development for the field). The competitive strategy topic, although viewed as a specialised topic, does not have a large representation for this sub-period due to its low citation and H-index.
Regarding the topic of corporate social responsibility (CSR), it is displayed with a high citation, but with a low-impact H-index, which means, due to its location, that the topic is emerging and is not associated with great conceptual development for the sub-period and, therefore, for the evolutionary field.
In conclusion, the first sub-period provides specific topics of analysis for the evolution of the field and provides a starting point for understanding the evolution of some of the concepts and the decline of others.
5.2.2. Sub-Period 2
In the sub-period between 2005 and 2009 (Figure 8), a total of 246 articles were published in the research fields of human resources and corporate social responsibility. The term Governance Sustainability Reporting, which is ranked as the driving topic, has a low citation level and its H-index is among those with the least impact. However, it represents the beginning of the visibility of the field of study of sustainability.
Figure 8.
Strategic diagram for the 2005–2009 subperiod.
For the most cited words, we have companies (7476 citations); Socially Responsible Human Resource Management (5549, citations) and Internal Corporate Social Responsibility (1912 citations). Table 4 details this information, collecting the most searched words in the human resources area, the number of documents, total and average citations, and the H-index, which is why it occupies a strategic position in the sub-period and in the evolution of the field.
Table 4.
Quantification of the themes of the 2005–2009 sub-period.
In the strategic diagram, we find Internal Corporate Social Responsibility (In-CSR) and Socially-HRM in the quadrant of basic and transversal topics, as these are the topics with the highest citations with regard to the interests of this article, with a significant trajectory in the lower-right quadrant. While In-CSR is situated in a position of greater conceptual development, in reference to the CRS of the 1991–2004 sub-period; Socially-HRM is in a position of marginality and weak conceptual development, referring to the evolutionary field.
Although the Innovation theme is in the lower-left quadrant (which relates to the development of weak, marginal, emerging, or missing themes), it takes on a more important role in sub-period 3, where its evolutionary development is understood based on its connection with the sustainable development objectives and green business.
The other topics appreciated in this sub-period, although important, are not relevant to the evolution of the research field.
5.2.3. Sub-Period 3
In the sub-period analysed between the years 2010 and 2014 (Figure 9), a total of 618 articles published in the research fields described above can be seen. As shown in Table 5 and the strategic diagrams in the figure, the driving themes of this field of research represent the highest citations and publications, along with the impact.
Figure 9.
Strategic diagram of the 2010–2014 sub-period.
Table 5.
Quantification of the themes of the sub-period 2010–2014.
Green business is considered to be a structuring topic for the research field, since the sub-period (2005–2009) is connected with innovation, which implies the importance of managing innovative business practices that are in accordance with the environment.
From the bottom-right quadrant, the theme of Sustainable Development Goals (SDG) begins to emerge as an important topic for the evolution of the field, but there is a lack of substantive conceptual development in this sub-period, suggesting that the global dynamics of sustainability began to develop in the context of competitive strategies with the structuring of the SDGs.
5.3. Evolution of the Topics in the Research Field of Sustainable Human Resources Management S-(HRM)
This section shows the thematic evolution of the research field of Sustainable Human Resources Management from a scientific perspective, through the connections between the themes displayed in the quadrants of each sub-period.
The evolution of the number of keywords and the number of connections of the keywords in the sub-periods that shed light on the evolution were analysed. Also, as shown in Table 6 and Table 7 and the strategic diagrams in the figure, the driving themes of this field of research represent the highest citations and publications, along with the impact.
Table 6.
Quantification of the themes of the 2015–2019 sub-period.
Table 7.
Quantification of the themes of the 2020–2024 sub-period.
From the evolutionary point of view, the keywords are not the same in each sub-period, in terms of the semantic context, nor in terms of the number of connections or number of citations. Consequently, the evolutionary path of S-(HRM) is composed of different words and strategic connections for the development of the articles that support the themes described in this quantification analysis, based on the content reflected in each article. In the studies carried out by Santana and Lopez-Cabrales (2019) and Rubio-Leal et al. (2024), the analyses described represent a starting point for the field of evolution of S-(HRM). However, our research explores the years following 2019 and generates contextualisation and quantification at a general level and not a particular one, as evidenced in one of the studies. Thus, the results generate a more robust thematic network of the sub-periods between 2015 and 2024, focusing on the themes outlined below (Figure 10 and Figure 11).
Figure 10.
Strategic diagram of the 2015–2019 sub-period.
Figure 11.
Strategic diagram of the 2020–2024 sub-period.
The linear period analysis presents words that do not disappear at any time. On the contrary, as the sub-periods pass, they gain greater strength and relevance to the syntax of the evolutionary field. Another group of words tends to disappear as the sub-periods progress and many others have an intermittent constancy.
The most frequently represented case is that of the phrase corporate social responsibility, which is displayed in all sub-periods. However, in the sub-period (2005–2010, it is integrated with the word internal; after this integration, it continues to be displayed as corporate social responsibility. In contrast, the theme of Socially Responsible Human Resources disappears from the sub-period (2005–2009) (see Figure 12).
Figure 12.
Corporate social responsibility and internal corporate social responsibility cluster network (sub-period 1991–2004/2005–2009).
When visualising the evolution of S-(HRM), starting from the thematic areas and the clustering of the themes, we can see great semantic cohesion across the most representative themes, such as Sustainable Development Goals, competitive strategy, innovation, green business, Sustainable Human Resource Management (SHRM), and Green-HRM. These themes become important because they are connected through the nodes, building on a theme from the previous sub-period.
As demonstrated by the data conceptualised in the tables of the different sub-periods, several themes evolve in a continuous and articulated way from sub-period 1 to sub-period 5. This is a key process for mediating, contextualising, and quantifying the scientific field of S-(HRM). It is worth clarifying that, although the same keyword of the theme is not evident in all the sub-periods, these keywords share similarities in their meanings. This is the case for the following keywords which, despite appearing under different names, have the same meaning for the evolution of the field: competitive strategy, business, supply chain performance; governance sustainability reporting, green business, corporate sustainability, innovation, corporate sustainable practices, environmental strategy; corporate social responsibility, and internal corporate social responsibility.
Meanwhile, the evolutionary field shows how the thematic area of management of socially responsible human resources began to decline in the sub-period 2005–2009. From its location in the lower quadrant, it can be deduced that it is not of major importance to the field, although as it starts to disappear as a compact thematic area, it starts to connect through the nodes to the Sustainable Development Goals’ thematic area and, subsequently, to the evolving field of sustainable human resource management (SHRM) and Green Human Resource Management (see Figure 13).
Figure 13.
Sustainable Development Goals cluster network; sustainable human resource management and Green Human Resource Management (sub-period 2010–2014/2015–2019/2020–2024).
In addition to the above, it is worth highlighting the way in which Corporate-Social-Responsibility generates a significant increase during the visualisation of the sub-periods. This thematic area is strategically connected to the Socially Responsible Human Resource Management and Human Resource Management Practices thematic areas, giving rise to the corporate sustainability and green business thematic area; we can then make the connection to the evolutionary field, as explained. It is also worth noting that the innovation thematic area is a strategic connection in the shift from the competitive strategy thematic area to corporate sustainability and green business. (See Figure 14).
Figure 14.
Context of the different themes of the evolutionary field.
Consequently, the strategic diagram of the sub-periods 2015–2019 and 2020–2024 (see Figure 9 and Figure 10) establishes the topics of major importance in the study of S-(HRM). The larger the size of the circles, the greater the number of published documents related to the research topic, with the width of the links between each circle being proportional to the equivalence index. Therefore, as Cobo et al. (2011); Santana and Lopez-Cabrales (2019) and Gil-Cruz (2024) argue in their research, when two words fail to appear linked, their co-occurrence is null, and their equivalence index is zero. On the other hand, when two words always appear together in the same documents, the equivalence index is united, and hence the linkage is of greater or lesser thickness, as shown in Figure 11.
6. Discussion
The aim of this research article was to contribute to the visualisation of the evolution of a research field, and, although both analyses (co-citation/keywords) are important in academic mapping, the one that best suited the needs expressed in this paper was the analysis of joint words, or keywords. This analysis (keywords) configured the most important concepts of the research field. Various authors, such as Cobo et al. (2011), have reported this technique to be powerful for describing and discovering the interactions between different fields in scientific research.
A point to consider is the incorporation of the H-index into this research study. The analysis of the H-index allows for a better quality or impact of subject areas and themes. In other words, in the results, the H-index is used as a reference to assess the impact of topics and subject areas.
This research progressively documents the construction of S-(HRM) as a field of study in the final sub-periods, 2015–2019 and 2020–2024. Unlike the research carried out by Santana and Lopez-Cabrales (2019). Where the author only limits himself to showing, from the published documents, that S-(HRM) has become a field of study in itself, our research delves into the construction of this new field of research, starting with the gradual consolidation of the strategic diagrams, where the most predominant links and the most coherent themes between them are made visible. However, S-(HRM), as a new field of research in the discipline of human resources, must build on this research that cements the foundations of the conceptualisation, in order not to digress and, instead, to deepen solid academic debates. Researchers such as Santana and Lopez-Cabrales (2019) and Kramar (2014) describe S-(HRM) as an emerging paradigm, where academia must provide tools to the business community, for the understanding of the difference in this new field in terms of human resource management.
Guerci et al. (2016), Aust et al. (2020) and Rimaldi et al. (2024) discuss S-(HRM) as a sub-theme that is now more developed and has its pillars in human resource management. Although the specific issues addressed by S-(HRM) and its commitment to social, economic and environmental actions have already been delved into, the importance of these objectives, including training from specific practices in the integration of sustainability and human resources in different business markets, should not be overlooked.
It is worth highlighting that the evolutionary field described in this research serves as a practical contribution by raising awareness of the sustainable practices that have been cited by different authors in their recent research Indiparambil (2019); Toca Torres (2022); Faisal (2023b); Rubio-Leal et al. (2024). We have contextualised these in Table 8 to serve as a basic guide for the business world that wishes to implement sustainability plans and policies in their organisations.
Table 8.
Differentiation between the traditional and the sustainable axis.
Thus, this research has yielded significant, original, and effective results, through the verification and substantiation demonstrated in each sub-period. Generally speaking, it is therefore necessary to mention the strong correlation between the topics with high centrality (driving and specific topics) and the number of citations for each of them, as shown by the strategic diagrams for each sub-period. Our research can therefore be used as a guide for research that wishes to replicate this knowledge for other fields of research, using the tool established in this quantification analysis.
7. Conclusions
The present research collects the basic themes of responsible human resource management, generating traceability to sustainable human resource management in the period 1991–2024 and distinguishing between five sub-periods (1991–2004, sub-period 1; 2005–2009, sub-period 2; 2010–2014, sub-period 3; 2015–2029, sub-period 4; and 2020–2024, sub-period 5).
Through the combination of different quantitative tools, an evolutionary and structural analysis of the research field was carried out, connecting keywords and their thematic areas. The articles published in the Web of Science (WoS) database were analysed using the terms explained in the methodology and the inclusion and exclusion criteria established, in order to create a significant gross sample and greater veracity in the quality of the selected articles.
At the same time, this research work aimed to show how the different themes that make up the new field of study of S-(HRM) have been used, seeking to contribute to a better understanding of its development and behaviour over time. The main objective of the research was not to propose a new concept of S-(HRM), but to categorise the specificities through the links foreseen in the different figures and the evolutionary behaviour in the strategic diagrams. For this reason, the methodology adopted was an evolutionary field. This followed from the results that the themes described in each sub-period present a greater or lesser index of equivalence with the S-(HRM), with the last two sub-periods (2015–2019; 2020–2024) being those with the greatest specificity and the greatest connections with the visible themes. Thus, the article helps to fill the gap described in the literature and to determine the current state of the art of S-(HRM) and its predominant themes, highlighting the importance of having greater transparency in the meanings, scopes, and themes that are already much more developed.
Therefore, we highlight the finding that, in the latter sub-periods, the citation frequency and impact are high, due to the increase in keywords that connect mostly with the evolutionary field. The evolutionary behaviour of S-(HRM) is increasing, while the behaviour of Socially-HRM is decreasing.
Furthermore, we observe that in the last two sub-periods (2015–2019; 2020–2024) the S-(HRM) and Green-HRM thematic areas emerge as the main driving themes and, thus, the highest development of the evolutionary field. It is worth noting that the concept of responsible human resource management has been evolving towards sustainable human resource management in recent years, and as a result, we can find an increasing number of papers addressing this topic. The shift in dimensions from more responsible management to more sustainable management is evident.
The Sustainable Development Goals have a positive, relevant and important impact on this research due to their evolutionary behaviour in the strategic diagrams and in the connections derived from their approach in science, after their presentation at the 70th General Assembly of the Sustainable Development Summit in September 2015. That is to say that, before the SDGs, the articles analysed contextualised environmental and sustainable business practices; while, following the SDGs, the study of Sustainable Human Resource Management began to exhibit greater academic rigour.
8. Limitations of the Study and Future Lines of Research
Although this research advances the understanding and contextualization of the evolutionary field of S-(HRM), it also has some limitations. One of them is that research in this field continues to be limited with little specific context, which means that the search is expanded to other topics and, thus, it is possible to visualise the similarities in the related topics, as demonstrated in the Results section.
One of the main limitations of this research is that only WoS was used as the database for the collection of the final sample. However, in deciding on this single database as the instrument for the raw material, we considered WoS to be the database that best represents the articles published in the field of study under investigation.
As for future lines of research, it would be interesting to explore S-(HRM) as a unique construct, which is crucial for companies that are aiming to achieve sustainability, since, without the support of their workers, this would be unviable.
Both managers and employees are fundamental pillars for the implementation of a business strategy. Hence, as a line of future research, greater context should be provided with regard to the energising and catalysing role of sustainable development objectives, analysing business perceptions of sustainable development, from theoretical foundations and the selection of variables that integrate correlations of impact and value.
Additionally, we consider that this study is relevant for use as a guide in research that wishes to replicate this knowledge in other fields of research, through the tool and the different analyses developed in a conceptual, strategic and quantified way.
Author Contributions
Conceptualisation, C.G.-G. and E.D.R.-G.; Data curation, S.G.-B.; Formal analysis, S.G.-B.; Research, C.G.-G., M.R.-A. and S.G.-B.; Methodology, C.G.-G. and M.R.-A.; Project management, S.G.-B.; Resources, S.G.-B.; Software, C.G.-G. and M.R.-A.; Supervision, E.D.R.-G., S.G.-B.; Validation, E.D.R.-G. and S.G.-B.; Visualisation, C.G.-G.; Drafting—original draft, C.G.-G. and M.R.-A.; Drafting, revision and editing, M.R.-A., E.D.R.-G. and S.G.-B. All authors have read and agreed to the published version of the manuscript.
Funding
This work was not supported by external funding.
Institutional Review Board Statement
This statement is not applicable for this research as there were no questionnaires involved and the study did not involve humans or animals.
Informed Consent Statement
Informed consent is not required for this research because no data from human subjects will be used.
Data Availability Statement
The data analysed in this research were extracted from the Web of Science database.
Conflicts of Interest
The authors declare that they have no conflicts of interest.
References
- Álvarez-Gutiérrez, F. J., Stone, D. L., Castaño, A. M., & García-Izquierdo, A. L. (2022). Human resources analytics: A systematic review from the perspective of sustainable management. Journal of Work and Organizational Psychology, 38(3), 129–147. [Google Scholar] [CrossRef]
- Anlesinya, A., & Susomrith, P. (2020). Sustainable human resource management: A systematic review of a developing field. Journal of Global Responsibility, 11(3), 295–324. [Google Scholar] [CrossRef]
- Anuardo, R. G., Espuny, M., Costa, A. C. F., & Oliveira, O. J. (2022). Toward a cleaner and more sustainable world: A framework to develop and improve waste management through organizations, governments and academia. Heliyon, 8(4), e09225. [Google Scholar] [CrossRef] [PubMed]
- Arthur, J. B., Herdman, A. O., & Yang, J. (2016). How top management HR beliefs and values affect high-performance work system adoption and implementation effectiveness. Human Resource Management, 55(3), 413–435. [Google Scholar] [CrossRef]
- Aust, I., Matthews, B., & Muller-Camen, M. (2020). Common good HRM: A paradigm shifts in sustainable HRM? Human Resource Management Review, 30(3), 100705. [Google Scholar] [CrossRef]
- Birkle, C., Pendlebury, D. A., Schnell, J., & Adams, J. (2020). Web of Science as a source of data for research on scientific and academic activity. Quantitative Science Studies, 1(1), 363–376. [Google Scholar] [CrossRef]
- Bornmann, L., & Marx, W. (2012). HistCite analysis of papers constituting the h index research front. Journal of Informetrics, 6(2), 285–288. [Google Scholar] [CrossRef]
- Börner, K., Chen, C., & Boyack, K. (2003). Visualizing knowledge domains. Annual Review of Information Science and Technology, 37, 179–255. [Google Scholar] [CrossRef]
- Boudreau, J. W., & Ramstad, P. M. (2005). Talentship, talent segmentation, and sustainability: A new HR decision science paradigm for a new strategy definition. Human Resource Management: Published in Cooperation with the School of Business Administration, The University of Michigan and in alliance with the Society of Human Resources Management, 44(2), 129–136. [Google Scholar] [CrossRef]
- Brundtland, G. H. (1987). Informe comisión Brundtland. In Nuestro futuro común. Oxford University Press. [Google Scholar]
- Cabrerizo, F. J., Morente-Molinera, J. A., Pérez, I. J., López-Gijón, J., & Herrera-Viedma, E. (2015). A decision support system to develop a quality management in academic digital libraries. Information sciences, 323, 48–58. [Google Scholar] [CrossRef]
- Callon, M., Courtial, J. P., & Laville, F. (1991). Co-word analysis as a tool for describing the network of interactions between basic and technological research: The case of polymer chemistry. Scientometrics, 22, 155–205. [Google Scholar] [CrossRef]
- Callon, M., Courtial, J. P., Turner, W. A., & Bauin, S. (1983). From translations to problematic networks: An introduction to co-word analysis. Social Science Information, 22(2), 191–235. [Google Scholar] [CrossRef]
- Camuffo, A., De Stefano, F., & Paolino, C. (2017). Seguridad recargada: Operaciones ajustadas y prácticas de trabajo de alta implicación para lugares de trabajo sostenibles. Revista de Ética Empresarial, 143, 245–259. [Google Scholar]
- Cao, Y., Yan, B., & Teng, Y. (2023). The impact of green human resource management on the resignation intention of hospitality employees: A dual-perspective study. Journal of Hotel and Tourism Management, 57, 270–283. [Google Scholar]
- Carrillo-Acosta, N., Alarcón-Rivera, Z., & Valderrama-López, C. F. (2024). Sustainable tourism trends in heritage sites, a bibliometric analysis. Clío América, 18(35), 140. [Google Scholar]
- Carrión, I. A. D., Ramírez, M. C. L., & Flores, J. C. M. (2018). Liderazgo transformacional y género en hoteles de 4 y 5 estrellas de Tijuana (México). Cuadernos de Turismo, (42), 137–160. [Google Scholar] [CrossRef]
- Caruana, E. J., Roman, M., Hernández-Sánchez, J., & Solli, P. (2015). Longitudinal studies. Journal of Thoracic Disease, 7(11), E537–E540. [Google Scholar] [CrossRef] [PubMed] [PubMed Central]
- Cascón-Katchadourian, J., Moral-Muñoz, J. A., Liao, H., & Cobo, M. J. (2020). Bibliometric analysis of the Spanish Journal of Scientific Documentation since its inclusion in the Web of Science (2008–2018). Revista Española de Documentación Científica, 43(3), e267. [Google Scholar] [CrossRef]
- Castro-Quelal, L. R., Herrera-Tapia, E. H., & Castro-Quelal, D. A. (2024). Modelos de Negocios Circulares: Hacia una Economía Sostenible en el Sector Emprendedor. Journal of Economic and Social Science Research, 4(1), 122–148. [Google Scholar] [CrossRef]
- Cerdá Suárez, L. M. (2023, september 12–15). Una aproximación al cuarto sector y sus modelos de negocio en españa: Alcance y oportunidades de futuro. Memorias de la Vigésima Segunda Conferencia Iberoamericana en Sistemas, Cibernética e Informática (CISCI 2023), Online. [Google Scholar]
- Chams, N., & García-Blandón, J. (2019). On the importance of sustainable human resource management for the adoption of sustainable development goals. Resources, Conservation and Recycling, 141, 109–122. [Google Scholar] [CrossRef]
- Chiavenato, I., Dolan, S. L., Cabrera, R. V., & Cabrales, Á. L. (2019). Especialidad en recursos humanos 2. McGraw-Hill Interamericana. [Google Scholar]
- Cobo, M. J., López-Herrera, A. G., Herrera-Viedma, E., & Herrera, F. (2011). An approach for detecting, quantifying, and visualizing the evolution of a research field: A practical application to the Fuzzy Sets Theory field. Journal of Informatrics, 5(1), 146–166. [Google Scholar] [CrossRef]
- Cobo, M. J., López Herrera, A. G., Herrera-Viedma, E., & Herrera, F. (2012). SciMAT: A new scientific mapping analysis computer tool. Journal of the American Society for Information Science and Technology, 63, 1609–1630. [Google Scholar] [CrossRef]
- Codina, L. (2022, July 25). Revisiones de la literatura y scoping reviews: Cómo diseñar y resolver la fase de búsqueda con Web of Science. Available online: https://www.lluiscodina.com/busqueda-wos/ (accessed on 5 September 2024).
- Cosenza, A. C., da Motta Reis, J. S., Souza, C. G., Barbastefano, R. G., Santos, G., & Barbosa, L. C. (2024). Sustainable Human Resource Management, Green Human Resource Management, and Environmental Human Resource Management: Analysis of New and Emerging Terms Related to the Human Resource Area. Quality Innovation Prosperity/Kvalita Inovácia Prosperita, 28(1), 127–153. [Google Scholar] [CrossRef]
- Coulter, N., Monarch, I., & Konda, S. (1998). Software engineering as seen through its research literature: A study in co-word analysis. Journal of the American Society for Information Science, 49, 1206–1223. [Google Scholar] [CrossRef]
- Courtial, J. P. (1990). A mathematical model of development in a research field. Scientometrics, 19, 127–141. [Google Scholar] [CrossRef]
- De Prins, P., Van Beirendonck, L., De Vos, A., & Segers, J. (2014). Sustainable HRM: Bridging theory and practice through the’Respect Openness Continuity (ROC)’-model. Management Revue, 25, 263–284. [Google Scholar] [CrossRef]
- Delgado Gonzalez, S., & Ena Ventura, B. E. L. E. N. (2012). Recursos humanos y responsabilidad social corporativa. Ediciones Paraninfo, SA. [Google Scholar]
- Díaz, D. E. S. (2022). Basic bibliometric analysis of the scientific evolution of the deep web: Web of science 2002–2021 [Doctoral dissertation, University of Granada]. [Google Scholar]
- Ehnert, I., Parsa, S., Roper, I., Wagner, M., & Muller-Camen, M. (2016). Reporting on sustainability and HRM: A comparative study of sustainability reporting practices by the world’s largest companies. The International Journal of Human Resource Management, 27(1), 88–108. [Google Scholar] [CrossRef]
- El Baroudi, S., Cai, W., Khapova, S. N., & Jiang, Y. (2023). Green human resource management and team performance in hotels: The role of green team behaviors. International Journal of Hospitality Management, 110, 103436. [Google Scholar] [CrossRef]
- Faisal, K. (2023a). Importance of strategic management for start-ups in Bangladesh perspective [Bachelor’s thesis, Centria University of Applied Sciences]. [Google Scholar]
- Faisal, M. N. (2023b). The role of Industry 4.0 in circular supply chain management: A mixed method analysis. Journal of Business Information Management, 36(1), 303–322. [Google Scholar] [CrossRef]
- Faisal, S. (2023c). Green human resource management: A synthesis. Sustainability, 15(3), 2259. [Google Scholar] [CrossRef]
- Faisal, S., & Naushad, M. (2020). Una visión general de las prácticas de gestión verde de los recursos humanos entre las pymes de Arabia Saudí. Cuestiones de Emprendimiento y Sostenibilidad, 8(2), 1228. [Google Scholar]
- Fernandes, A. M., Fantinel, A. L., de Souza, Â. R. L., & Révillion, J. P. P. (2019). Trends in cultured meat: A bibliometric and sociometric analysis of publication. Brazilian Journal of Information Science, 13(3), 56–67. [Google Scholar] [CrossRef][Green Version]
- Garfield, E. (1994). Scientography: Mapping the tracks of science. Current Content: Social & Behavioral Sciences, 7(45), 5–10. [Google Scholar]
- Gil-Cruz, M. (2024). Imagen de los destinos turísticos sostenibles en los medios sociales: Una revisión de literatura. European Public & Social Innovation Review, 9, 484. [Google Scholar]
- Gollan, P. J. (2000). Human resources, capabilities and sustainability. In D. Dunphy, J. Benveniste, A. Griffiths, & P. Sutton (Eds.), Sustainability: Corporate challenge for the 21st century. George Allen & Unwin Ltd. [Google Scholar]
- Guerci, M., Longoni, A., & Luzzini, D. (2016). Traducir las presiones de las partes interesadas en desempeño ambiental: El papel mediador de las prácticas verdes de gestión de recursos humanos. The International Journal of Human Resource Management, 27, 262–289. [Google Scholar] [CrossRef]
- Gutiérrez-Broncano, S., Opute, J., Jiménez-Estévez, P., & Rubio-Andrés, M. (2022). Green human resource management: A new model of human resource management in the aftermath of the pandemic. In Organizational management in post pandemic crisis (pp. 125–138). Springer International Publishing. [Google Scholar]
- Guzmán González, M. G. (2016). Internal dimension of corporate social responsibility from the optics of human resources management. Saber, 28(4), 794–805. [Google Scholar]
- He, Q. (1999). Knowledge discovery through co-word analysis. Library Trends, 48, 133–159. [Google Scholar]
- Hernández, B. L. S. (2022). Knowledge Management and Sustainability in Supply Chain Management: A Literature Review. Telos: Journal of Interdisciplinary Studies in Social Sciences, 24(3), 732–748. [Google Scholar]
- Hernández-Perlines, F., Covin, J. G., & Ribeiro-Soriano, D. (2021). Entrepreneurial orientation, concern for socioemotional wealth preservation, and family firm performance. Journal of Business Research, 113(2020), 409–421. [Google Scholar] [CrossRef]
- Hirsch, J. (2005). An index to quantify an individuals scientific research out-put. Proceedings of the National Academy of Sciences, 102, 16569–16572. [Google Scholar] [CrossRef] [PubMed]
- Hronová, Š., & Špaček, M. (2021). Sustainable HRM practices in corporate reporting. Economies, 9(2), 75. [Google Scholar] [CrossRef]
- Huselid, M. A. (1995). The impact of human-resource man-agement-practices on turnover, productivity, and corporate financial performance. Academy of Management Journal, 38, 635–672. [Google Scholar] [CrossRef]
- Indiparambil, J. J. (2019). Strategic to sustainable human resource management: Shifting paradigms of personal managerial trends. International Journal of Business and Management Invention (IJBMI), 8(3), 65–70. [Google Scholar]
- Järlström, M., Saru, E., Viitasaari, M., & Akrivou, K. (2024). Integrating ‘common good’ authenticity for sustainable human resource management reporting. German Journal of Human Resource Management, 38(2), 159–182. [Google Scholar] [CrossRef]
- Kailay, M., & Paposa, K. K. (2024). Sustainable human resource management in the hospital sector: A review of literature. Journal of Health Management. [Google Scholar] [CrossRef]
- Kandylas, V., Upham, S. P., & Ungar, L. H. (2010). Analyzing knowledge communities using foreground and background clusters. ACM Transactions on Knowledge Discovery from Data (TKDD), 4(2), 1–35. [Google Scholar]
- Kramar, R. (2014). Beyond strategic human resource management: Is sustainable human resource management the next approach? The International Journal of Human Resource Management, 25(8), 1069–1089. [Google Scholar] [CrossRef]
- Kramar, R. (2022). Sustainable human resource management: Six defining characteristics. Asia Pacific Journal of Human Resources, 60(1), 146–170. [Google Scholar] [CrossRef]
- Licandro, O. D., & Correa, P. (2022). Relationship between the gender of the CEO and the application of corporate social responsibility. Management Studies, 38(164), 264–278. [Google Scholar]
- Linnenluecke, M. K., Marrone, M., & Singh, A. K. (2020). Conducting systematic literature reviews and bibliometric analyses. Australian Journal of Management, 45(2), 175–194. [Google Scholar] [CrossRef]
- López-Herrera, A. G., Cobo, M. J., Herrera-Viedma, E., & Herrera, F. (2010). A bibliometric study about the research based on hybridating the fuzzy logic field and the other computational intelligent techniques: A visual approach. Internacional Journal of Hybrid Intelligent Systems, 17, 17–32. [Google Scholar] [CrossRef]
- Lu, Y., Zhang, M. M., Yang, M. M., & Wang, Y. (2023). Sustainable human resource management practices, employee resilience, and employee outcomes: Toward common good values. Human Resource Management, 62(3), 331–353. [Google Scholar] [CrossRef]
- Lynham, S. A., & Cunningham, P. W. (2006). National human resource development in transitioning societies in the developing world: Concept and challenges. Advances in Developing Human Resources, 8(1), 116–135. [Google Scholar] [CrossRef]
- Macke, J., & Genari, D. (2019). Systematic literature review on sustainable human resource management. Journal of cleaner production, 208, 806–815. [Google Scholar] [CrossRef]
- Maskuroh, N., Widyanty, W., Nurhidajat, R., Wardhana, I., & Fahlevi, M. (2023). Green human resource management and green supply Chain management on sustainable performance of nickel mining companies in Indonesia. Uncertain Supply Chain Management, 11(1), 203–212. [Google Scholar] [CrossRef]
- Mazur, J. E. (2015). Aprendizaje y comportamiento: Copia de la revisión del instructor. Editorial de Psicología. [Google Scholar]
- McGregor, D. (1960). Teoría X y teoría Y. Revista Pensamiento Imaginativo Investigación, 4, 6–13. [Google Scholar]
- Molamohamadi, Z., Asad Samani, M., & Karimi, M. (2024). Reviewing the historical milestones of risk management. SN Business & Economics, 4(12), 161. [Google Scholar]
- Morschheuser, B., Hamari, J., Koivisto, J., & Maedche, A. (2017). Gamified crowdsourcing: Conceptualization, literature review and future agenda. International Journal of Human-Computer Studies 106, 26–43. [Google Scholar] [CrossRef]
- Noyons, E., Moed, H., & Van Raan, A. (1999). Integrating research performance analysis and science mapping. Scientometrics, 46(3), 591–604. [Google Scholar] [CrossRef]
- Pacheco, D., Rocha, A. C., Pereira, L., & Verdelhos, T. (2020). Microalgae water bioremediation: Trends and hot topics. Applied Sciences, 10(5), 1886. [Google Scholar] [CrossRef]
- Pérez-Elizundia, G., & Sandoval, S. (2023). Bibliometric analysis of supply chain financing through scientific maps. Lumina, 24(2), E0045. [Google Scholar] [CrossRef]
- Randev, K. K., & Jha, J. K. (2019). Sustainable human resource management: A literature-based introduction. NHRD Network Journal, 12(3), 241–252. [Google Scholar] [CrossRef]
- Ren, S., Tang, G., & E Jackson, S. (2018). Green human resource management research in emergence: A review and future directions. Asia Pacific Journal of Management, 35, 769–803. [Google Scholar] [CrossRef]
- Reyes, D. Z. H., Durán, C. E. S., & Espinoza, N. G. Z. (2023). Integración de la Responsabilidad Social Empresarial con la Economía Circular en el ámbito ambiental: Caso de estudio empresa hotelera en la ciudad de Durango, Durango, México. El Periplo Sustentable, 44, 293–316. [Google Scholar] [CrossRef]
- Reyes Hernández, J. (2021). Organizational culture for business sustainability. Cooperativism and Development, 9(3), 808–830. [Google Scholar]
- Ricardo de Souza Freitas, W., José Chiappetta Jabbour, C., & César Almada Santos, F. (2011). Continuing the evolution: Towards sustainable HRM and sustainable organizations. Business Strategy Series, 12(5), 226–234. [Google Scholar] [CrossRef]
- Rimaldi, M. R., Permana, A. R., Mulya, F. R. Q., & Samodra, V. N. (2024). Human Resource Management and Green Leadership in Transformation Employee Performance in the Cave Tourism Industry. Journal of Management & Business Studies, 6(1), 1–23. [Google Scholar]
- Rojas-Méndez, J. I., Jamsawang, J., & Pipoli, G. M. (2014, July 15–18). Beliefs, global attitude and acceptance of comparative advertising: Etic dimensions for cross-cultural research. 2014 Global Marketing Conference (pp. 831–847), Singapore. [Google Scholar]
- Rompa, I. (2011). Explorative research on sustainable human resource management [Master’s Thesis, University of Amsterdam]. [Google Scholar]
- Rubio-Andrés, M., Ramos-González, M. D. M., Sastre-Castillo, M. Á., & Danvila-del-Valle, I. (2020). Exploring sustainability, good governance, and social responsibility in small and medium enterprises. Corporate Social Responsibility and Environmental Management, 2(2), 852–869. [Google Scholar] [CrossRef]
- Rubio-Leal, Y., Madero-Gómez, S. M., Barboza, G., & Olivas-Luján, M. R. (2024). Mapping sustainable human resource management in Latin America: Future directions. In Green human resource management: A view from global south countries (pp. 21–41). Springer Nature Singapore. [Google Scholar]
- Sagebien, J., & Whellams, M. (2010). CSR and development: Seeing the forest for the trees. Canadian Journal of Development Studies/Revue Canadienne D’études du Développement, 31(3–4), 483–510. [Google Scholar] [CrossRef]
- Santa Fajardo, L. M., Camargo, Y. I. B., Calderón, C. L. F., & Ramírez, V. H. M. (2021). Responsabilidad social pública para contribuir a la consolidación de los objetivos del desarrollo sostenible. Jurídicas CUC, 17(1), 211–252. [Google Scholar] [CrossRef]
- Santana, M., & Lopez-Cabrales, A. (2019). Sustainable development and human resource management: A science mapping approach. Corporate Social Responsibility and Environmental Management, 26(6), 1171–1183. [Google Scholar] [CrossRef]
- Small, H. (1973). Co-citation in the scientific literature: A new measure of the relation between two documents. Journal of the American Society for Information Science, 24(4), 265–269. [Google Scholar] [CrossRef]
- Small, H. (1999). Visualización de la ciencia mediante mapeo de citas. Mermelada Society Information Ciencia, 50, 799–813. [Google Scholar] [CrossRef]
- Small, H. (2006). Tracking and predicting growth areas in science. Scientometrics, 68, 595–610. [Google Scholar] [CrossRef]
- Stahl, G. K., Brewster, C. J., Collings, D. G., & Hajro, A. (2020). Mejorar el papel de la gestión de recursos humanos en la sostenibilidad corporativa y la responsabilidad social: Un enfoque multidimensional y de múltiples partes interesadas para la gestión de recursos humanos. Revista de la Gestión de los Recursos Humanos, 30(3), 100708. [Google Scholar]
- Stankevičiūtė, Ž., & Savanevičienė, A. (2018). Designing Sustainable HRM: The Core Characteristics of Emerging Field. Sustainability, 10(12), 4798. [Google Scholar] [CrossRef]
- Sternitzke, C., & Bergmann, I. (2009). Similarity measures for document mapping: A comparative study on the level of an individual scientist. Scientometrics, 78, 113–130. [Google Scholar] [CrossRef]
- Suárez-Guerrero, C., Gutiérrez-Esteban, P., & Ayuso-Delpuerto, D. (2024). Digital Pedagogy. Systematic review of the concept. Theory of Education. Interuniversity Journal, e31721. [Google Scholar]
- Sulphey, M. M., & Safeer, M. M. (2017). Introduction to environment management. PHI Learning Pvt. Ltd. [Google Scholar]
- Syper-Jedrzejak, M., Wojtaszczyk, K., & Rožanska-Bińczyk, I. (2023). Sustainable human resources management as a tool for building sustainability. Communications of International Proceedings, 2023(4), 4118423. [Google Scholar] [CrossRef]
- Tajpour, M., Hosseini, E., Mohammadi, M., & Bahman-Zangi, B. (2022). El efecto de la gestión del conocimiento en la sostenibilidad de las empresas impulsadas por la tecnología en los mercados emergentes: El papel mediador de las redes sociales. Sostenibilidad, 14(14), 8602. [Google Scholar]
- Toca Torres, C. E. (2022). Las organizaciones y los objetivos de desarrollo sostenible: Nuevos conceptos funcionales, ambientales y societales para alcanzar un futuro global. Bonilla Artigas Editores. [Google Scholar]
- Valencia, D. C., Jiménez, E. J. S., & Osorio, M. C. Á. (2023). Bibliometric analysis of the relationship between corporate responsibility and financial performance. Universidad Católica del Norte Virtual Magazine, 68, 188–216. [Google Scholar]
- van Eck, N. J. V., & Waltman, L. (2009). How to normalize co-occurrence data? An analysis of some well-known similarity measures. Journal of the American Society for Information Science and Technology, 60(8), 1635–1651. [Google Scholar]
- Van Morlegan, L. P., & Ayala, J. C. (2021). Modern human resources management. Eudeba. [Google Scholar]
- van Raan, A. F. (2005). Measurement of central aspects of scientific research: Performance, interdisciplinarity, structure. Measurement: Interdisciplinary Research and Perspectives, 3(1), 1–19. [Google Scholar] [CrossRef]
- Vega-Arce, M., & Núñez-Ulloa, G. (2018). Adverse childhood experiences: Bibliometric mapping of scientific literature on the web of science. Cuban Journal of Information in Health Sciences, 29(1), 25–40. [Google Scholar]
- Wagner, C. S. (2018). The collaborative era in science: Governing the network. ISBN 978-3-319-94985-7. [Google Scholar] [CrossRef]
- Web of Science User Manual. (2019). Available online: https://www.recursoscientificos.fecyt.es/sites/default/files/spanish_manual_09_10_2019.pdf (accessed on 9 January 2025).
- Westerman, J. W., Rao, M. B., Vanka, S., & Gupta, M. (2020). Sustainable human resource management and the triple bottom line: Multi-stakeholder strategies, concepts, and engagement. Human Resource Management Review, 30(3), 100742. [Google Scholar] [CrossRef]
- Wilkinson, A., Hill, M., & Gollan, P. (2001). The sustainability debate. International Journal of Operations & Production Management, 21(12), 1492–1502. [Google Scholar]
- Zaugg, R. J., Blum, A., & Thom, N. (2001). Sustainability in human resource management. Evaluation report. Survey in European companies and institutions. In Arbeitsbericht des instituts für organisation und personal der universität bern und des eidgenössischen personalamtes (Vol. 1, pp. 1–31). IOP-Press. [Google Scholar]
- Zongyu, Y., & Chienwattanasook, K. (2024). Sustainable human resource management on professional identity and job performance of university lecturers by appointment system in China. Revista de Gestão Social e Ambiental, 18(6), e05387. [Google Scholar] [CrossRef]
Disclaimer/Publisher’s Note: The statements, opinions and data contained in all publications are solely those of the individual author(s) and contributor(s) and not of MDPI and/or the editor(s). MDPI and/or the editor(s) disclaim responsibility for any injury to people or property resulting from any ideas, methods, instructions or products referred to in the content. |
© 2025 by the authors. Licensee MDPI, Basel, Switzerland. This article is an open access article distributed under the terms and conditions of the Creative Commons Attribution (CC BY) license (https://creativecommons.org/licenses/by/4.0/).













