Spatial and Temporal Climate Change Vulnerability Assessment in the West Bank, Palestine
Abstract
1. Introduction
- (1)
- How can vulnerability based on multiple dimensions be assessed in a data-scarce region?
- (2)
- Are the governorates of the West Bank highly vulnerable to climate change impacts?
- (3)
- How has vulnerability at the West Bank and governorate levels changed over time?
2. Materials and Methods
2.1. Study Area
2.2. Climate Change Vulnerability Analysis
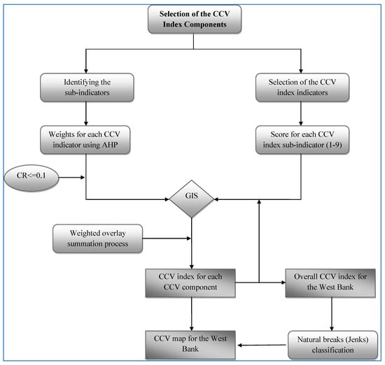
2.2.1. Spatial Vulnerability Analysis in the West Bank
2.2.2. Temporal Evolution of CCV in the West Bank
3. Results and Discussion
3.1. CCV in the West Bank
3.2. Temporal Evolution of CCV in the West Bank
3.3. Climate Change Management Implications
3.4. Study Limitations and Future Research
4. Conclusions
Supplementary Materials
Author Contributions
Funding
Data Availability Statement
Conflicts of Interest
References
- Ojwang’, G.O.; Agatsiva, J.; Situma, C. Analysis of Climate Change and Variability Risks in the Smallholder Sector: Case Studies of the Laikipia and Narok Districts Representing Major Agro-Ecological Zones in Kenya; Food and Agricultural Organization: Rome, Italy, 2010; p. 69. [Google Scholar]
- Stern, N. The Economics of Climate Change: The Stern Review. Am. Econ. Rev. 2007, 98, 1–37. [Google Scholar] [CrossRef]
- Torresan, S.; Critto, A.; Dalla Valle, M.; Harvey, N.; Marcomini, A. Assessing coastal vulnerability to climate change: Comparing segmentation at global and regional scales. Sustain. Sci. 2008, 3, 45–65. [Google Scholar] [CrossRef]
- Veizer, J.; Godderis, Y.; François, L.M. Evidence for decoupling of atmospheric CO2 and global climate during the Phanerozoic eon. Nature 2000, 408, 698–701. [Google Scholar] [CrossRef] [PubMed]
- Jasano, S. A New Climate for Society. Theory Cult. Soc. 2010, 27, 233–253. [Google Scholar] [CrossRef]
- Stott, P.A.; Tett, S.; Jones, G.S.; Allen, M.R.; Ingram, W.J.; Mitchell, J. Attribution of twentieth century temperature change to natural and anthropogenic causes. Clim. Dyn. 2001, 17, 1–21. [Google Scholar] [CrossRef]
- Stern, D.I.; Kaufmann, R.K. Anthropogenic and natural causes of climate change. Clim. Chang. 2014, 122, 257–269. [Google Scholar] [CrossRef]
- IPCC (Intergovernmental Panel on Climate Change). Climate Change 2007: Synthesis Report. Contribution of Working Groups I, II and III to the Fourth Assessment Report of the Intergovernmental Panel on Climate Change; Cambridge University Press: Cambridge, UK, 2007. [Google Scholar]
- Moreno, A.; Becken, S. A climate change vulnerability assessment methodology for coastal tourism. J. Sustain. Tour. 2009, 17, 473–488. [Google Scholar] [CrossRef]
- Ostrom, E. A Polycentric Approach for Coping with Climate Change. Ann. Econ. Financ. 2009, 15, 97–143. [Google Scholar]
- Wilson, S.; Richard, R.; Joseph, L.; Williams, E. Climate Change, Environmental Justice, and Vulnerability: An Exploratory Spatial Analysis. Environ. Justice 2010, 3, 13–19. [Google Scholar] [CrossRef]
- IPCC (Intergovernmental Panel on Climate Change). Summary for Policymakers. In Climate Change 2007: The Physical Science Basis. Contribution of Working Group I to the Fourth Assessment Report of the Intergovernmental Panel on Climate Change Solomon, S.; Qin, D., Martin, M., Chen, Z., Marquis, M., Avery, K., Tignor, M., Miller, H., Eds.; Cambridge University Press: Cambridge, UK, 2007. [Google Scholar]
- Adger, W.; Brooks, N.; Bentham, G.; Agnew, M.; Eriksen, S. New Indicators of Vulnerability and Adaptive Capacity; Tyndall Centre for Climate Change Research: Norwich, UK, 2004; p. 128. [Google Scholar]
- Murali, R.; Riyas, M.; Reshma, K.; Kumar, S. Climate change impact and vulnerability assessment of Mumbai city, India. Nat. Hazards 2020, 102, 575–589. [Google Scholar] [CrossRef]
- Cramer, W.; Guiot, J.; Fader, M.; Garrabou, J.; Gattuso, J.P.; Iglesias, A.; Lange, M.; Lionello, P.; Llasat, M.; Paz, S.; et al. Climate change and interconnected risks to sustainable development in the Mediterranean. Nat. Clim. Chang. 2018, 8, 972–980. [Google Scholar] [CrossRef]
- Lionello, P.; Scarascia, L. The relation between climate change in the Mediterranean region and global warming. Reg. Environ. Chang. 2018, 18, 1481–1493. [Google Scholar] [CrossRef]
- Longobardi, A.; Villani, P. Trend analysis of annual and seasonal rainfall time series in the Mediterranean area. Int. J. Climatol. 2009, 30, 1538–1546. [Google Scholar] [CrossRef]
- Shadeed, S.; Alawna, S. Climate change risk assessment of rainfall and temperature in the West Bank, Palestine. Int. J. Glob. Warm. 2024, 33, 24–38. [Google Scholar] [CrossRef]
- Faquseh, H.; Shadeed, S.; Grossi, G. Impacts of Climate Change on Groundwater in the Al-BadanSub-Catchment, Palestine: Analyzing Historical Data and Future Scenarios. Hydrology 2024, 11, 169. [Google Scholar] [CrossRef]
- IPCC (International Panel on Climate Changes). Summary for Policy Makers. In Climate Change 2014: Impacts, Adaptation, and Vulnerability. Part A: Global and Sectoral Aspects. Contribution of Working Group II to the Fifth Assessment Report of the Intergovernmental Panel on Climate Change; International Panel on Climate Changes (IPCC): Cambridge, UK, 2014; pp. 1–32. [Google Scholar]
- McCarthy, J.J.; Canziani, O.F.; Leary, N.A.; Dokken, D.J.; White, K.S. Climate Change: Impacts, Adaptation and Vulnerability; Cambridge University Press: Cambridge, UK, 2001. [Google Scholar]
- Mustafa, D. Structural Causes of Vulnerability to Flood Hazard in Pakistan. Econ. Geogr. 1998, 74, 289–305. [Google Scholar]
- Khajuria, A.; Ravindranath, N.H. Climate Change Vulnerability Assessment: Approaches DPSIR Framework and Vulnerability Index. J. Earth Sci. Clim. Chang. 2012, 3, 109. [Google Scholar] [CrossRef]
- IPCC (Intergovernmental Panel on Climate Change). Climate Change 2001: Impacts, Adaptation and Vulnerability. Working Group II of the Intergovernmental Panel on Climate Change (IPCC); International Panel on Climate Changes (IPCC): Cambridge, UK, 2001. [Google Scholar]
- Kurukulasuriya, P.; Rosenthal, S. Climate Change and Agriculture: A Review of Impacts and Adaptations; Environment Department Papers; no. 91. Climate Change Series; The World Bank: Washington, DC, USA, 2003; p. 106. [Google Scholar]
- Malik, S.M.; Awan, H.; Khan, N. Mapping Vulnerability to Climate Change and its Repercussions on Human Health in Pakistan. Glob. Health 2012, 8, 31. [Google Scholar] [CrossRef]
- Acosta-Michlik, L.; Galli, F.; Klein, R.J.T.; Campe, S.; Kumar, K.; Eierdanz, F.; Alcamo, J.; Kromker, D.; Carius, A.; Tanzler, D. How vulnerable is India to climatic stress? Measuring vulnerability to drought using the Security Diagram concept. In Proceedings of the Human Security and Climate Change—An International Workshop, Asker, Norway, 22–23 June 2005. [Google Scholar]
- Zanetti, V.; Sousa Junior, W.; De Freitas, D. A Climate Change Vulnerability Index and Case Study in a Brazilian Coastal City. Sustainability 2016, 8, 811. [Google Scholar] [CrossRef]
- IPCC. Climate Change: The IPCC Scientific Assessment; International Panel on Climate Changes: Cambridge, UK, 1990. [Google Scholar]
- Hahn, M.; Riederer, A.; Foster, S. The Livelihood Vulnerability Index: A pragmatic approach to assessing risks from climate variability and change—A case study in Mozambique. Glob. Environ. Chang. 2009, 19, 74–88. [Google Scholar] [CrossRef]
- Brooks, N.; Adger, W.N.; Kelly, M. The determinants of vulnerability and adaptive capacity at the national level and the implications for adaptation. Glob. Environ. Chang. 2005, 15, 151–163. [Google Scholar] [CrossRef]
- Brenkert, A.L.; Malone, E.L. Modelling vulnerability and resilience to climate change: A case study of India and Indian States. Clim. Chang. 2005, 72, 57–102. [Google Scholar] [CrossRef]
- Ford, J.D.; Smit, B. A framework for assessing the vulnerability of communities in the Canadian Arctic to risks associated with climate change. Arctic 2004, 57, 325–454. [Google Scholar] [CrossRef]
- Watts, M.J.; Bohle, H.G. The space of vulnerability: The causal structure of hunger and famine. Prog. Hum. Geogr. 1993, 17, 43–67. [Google Scholar] [CrossRef]
- Ford, J.D.; Knight, M.; Pearce, T. Assessing the ‘usability’ of climate change research for decision-making: A case study of the Canadian International Polar Year. Glob. Environ. Chang. 2013, 23, 1317–1326. [Google Scholar] [CrossRef]
- Hinkel, J. Indicators of vulnerability and adaptive capacity”: Towards a clarification of the science-policy interface. Glob. Environ. Chang. 2011, 21, 198–208. [Google Scholar] [CrossRef]
- Gallopín, G.C. Linkages between vulnerability, resilience, and adaptive capacity. Glob. Environ. Chang. 2006, 16, 293–303. [Google Scholar] [CrossRef]
- Füssel, M. Vulnerability: A generally applicable conceptual framework for climate change research. Glob. Environ. Chang. 2007, 17, 155–167. [Google Scholar] [CrossRef]
- Gizachew, L.; Shimelis, A. Analysis and Mapping Of Climate Change Risk And Vulnerability In Central Rift Valley Of Ethiopia. Afr. Crop Sci. J. 2014, 22, 807–818. [Google Scholar]
- Crowards, T. An Economic Vulnerability Index for Developing Countries, with Special Reference to the Caribbean: Alternative Methodologies and Provisional Results; Caribbean Development Bank: Bridgetown, Barbados, 1999; pp. 117–119. [Google Scholar]
- Vincent, K. Creating an Index of Social Vulnerability to Climate Change for Africa; Working Paper 56; Tyndall Centre for Climate Change Research and School of Environmental Sciences: Norwich, UK, 2004; pp. 1–50. [Google Scholar]
- Bjarnadottir, S.; Li, Y.; Stewart, M. Social vulnerability index for coastal communities at risk to hurricane hazard and a changing climate. Nat. Hazards 2011, 59, 1055–1075. [Google Scholar] [CrossRef]
- Kleinosky, L.; Yarnal, B.; Fisher, A. Vulnerability of Hampton Roads, Virginia to storm-surge flooding and sea-level rise. Nat. Hazards 2007, 40, 43–70. [Google Scholar] [CrossRef]
- Cutter, S.; Boruff, B.; Shirley, B. Social vulnerability to environmental hazards. Soc. Sci. Q. 2003, 84, 242–261. [Google Scholar] [CrossRef]
- Balica, F.; Wright, N.; Meulen, F. A flood vulnerability index for coastal cities and its use in assessing climate change impacts. Nat. Hazards Earth Syst. Sci. 2012, 64, 73–105. [Google Scholar] [CrossRef]
- Saikia, M.; Mahanta, R. An application of adjusted livelihood vulnerability index to assess vulnerability to climate change in the char areas of Assam, India. Int. J. Disaster Risk Reduct. 2024, 103, 104330. [Google Scholar] [CrossRef]
- Can, N.D.; Tu, V.H.; Hoanh, C.T. Application of livelihood vulnerability index to assess risks from flood vulnerability and climate variability-a case study in the Mekong delta of Vietnam. Environ. Sci. Eng. 2013, 2, 476–486. [Google Scholar]
- Shah, K.U.; Dulal, H.B.; Johnson, C.; Baptiste, A. Understanding livelihood vulnerability to climate change: Applying the livelihood vulnerability index in Trinidad and Tobago. Geoforum 2013, 47, 125–137. [Google Scholar] [CrossRef]
- Madhuri, H.R.; Tewari, H.; Bhowmick, P.K. Livelihood vulnerability index analysis: An approach to study vulnerability in the context of Bihar. J. Disaster Risk Stud. 2014, 6, 1–13. [Google Scholar]
- Panthi, J.; Aryal, S.; Dahal, P.; Bhandari, P.; Krakauer, N.; Pandey, V. Livelihood vulnerability approach to assessing climate change impacts on mixed agro-livestock smallholders around the Gandaki River Basin in Nepal. Reg. Environ. Chang. 2016, 16, 1121–1132. [Google Scholar] [CrossRef]
- Tjoe, Y. Measuring the livelihood vulnerability index of a dry region in Indonesia: A case study of three subsistence communities in West Timor. World J. Sci. Technol. Sustain. Dev. 2016, 13, 250–274. [Google Scholar] [CrossRef]
- Jurgilevich, A.; Rasanen, A.; Groundstroem, F.; Juhola, S. A systematic review of dynamics in climate risk and vulnerability assessments. Environ. Res. Lett. 2017, 12, 013002. [Google Scholar] [CrossRef]
- Carter, T.; Fronzek, S.; Inkinen, A.; Lahtinen, I.; Lahtinen, M.; Mela, H.; O’Brien, K.; Rosentrater, L.; Ruuhela, R.; Simonsson, L.; et al. Characterising vulnerability of the elderly to climate change in the Nordic region. Reg. Environ. Chang. 2016, 16, 43–58. [Google Scholar] [CrossRef]
- Kumar, A.; Thangavel, M. Assessing district-level climate vulnerability in Madhya Pradesh, Central India: An integrated environmental and socio-economic approach. Theor. Appl. Climatol. 2024, 155, 3449–3471. [Google Scholar] [CrossRef]
- Elangbam, G.; Manglem, A. District Level Climate Vulnerability Assessment of Manipur. Deccan Geogr. 2024, 62, 236–247. [Google Scholar]
- Malik, I.; Ford, J. Monitoring climate change vulnerability in the Himalayas. Ambio 2024, 54, 1–19. [Google Scholar] [CrossRef]
- Huong, N.; Yao, S.; Fahad, S. Assessing household livelihood vulnerability to climate change: The case of Northwest Vietnam. Hum. Ecol. Risk Assess. 2018, 25, 1–19. [Google Scholar] [CrossRef]
- Lewis, P.; Chiu, W.; Nasser, E.; Proville, J.; Barone, A.; Danforth, C.; Kim, B.; Prozzi, J.; Craft, E. Characterizing Vulnerabilities to Climate Change Across the United States. Environ. Int. 2023, 172, 107772. [Google Scholar] [CrossRef] [PubMed]
- Pandey, R.; Jha, S. Climate vulnerability index—Measure of climate change vulnerability to communities: A case of rural Lower Himalaya, India. Mitig. Adapt. Strateg. Glob. Chang. 2011, 17, 487–506. [Google Scholar] [CrossRef]
- PCBS. Final Result of Population, Housing, and Establishment Census; Palestinian Central Bureau of Statistics: Ramallah, Palestine, 2017. [Google Scholar]
- PCBS. Population, Housing and Establishment Census 2007 Census Final Results in The Palestinian Territory—Summary (Population and Housing); Palestinian Central Bureau of Statistics: Ramallah, Palestine, 2012. [Google Scholar]
- PWA. Water Information System; Palestinian Water Authority: Ramallah, Palestine, 2011. [Google Scholar]
- PWA. Water Sector Regulatory Council, Water Information System; Palestinian Water Authority: Ramallah, Palestine, 2022. [Google Scholar]
- UNEP. Desk Study on the Environment in the Occupied Palestinian Territories; United Nation Environment Programme: Nairobi, Kenya, 2003. [Google Scholar]
- PMD. Meteorological Database; Palestinian Metrological Department: Ramallah, Palestine, 2022. [Google Scholar]
- ARIJ. Status of the Environment in the State of Palestine; Applied Research Institute-Jerusalem: Bethlehem, Palestine, 2015. [Google Scholar]
- Shadeed, S. Spatio-temporal drought analysis in arid and semiarid regions: A case study from Palestine. Arab. J. Sci. Eng. 2012, 38, 2303–2313. [Google Scholar] [CrossRef]
- HEC. GIS Database; Hydro-Engineering Consultancy: Ramallah, Palestine, 2018. [Google Scholar]
- GeoMoLG. Geographical Information Management System in Palestine; Ministry of Local Government: Ramallah, Palestine, 2017. [Google Scholar]
- Diana, N.M.I.; Chamburi, S.; Mohd Raihan, T.; Nurul Ashikin, A. Assessing local vulnerability to climate change by using Livelihood Vulnerability Index: Case study in Pahang region, Malaysia. IOP Conf. Ser. Mater. Sci. Eng. 2019, 506, 012059. [Google Scholar] [CrossRef]
- Acheampong, E.; Ozor, N.; Owusu, E. Vulnerability assessment of Northern Ghana to climate variability. Clim. Chang. 2014, 126, 31–44. [Google Scholar] [CrossRef]
- Downing, T.E.; Butterfield, R.; Cohen, S.; Huq, S.; Moss, R.; Rahman, A.; Sokona, Y.; Stephen, L. Vulnerability Indices: Climate Change Impacts and Adaptation; UNEP Division of Policy Development and Law, UNEP Policy Series; UNEP: Nairobi, Kenya, 2001. [Google Scholar]
- MOH. Annual Health Report; Ministry of Health: Ramallah, Palestine, 2022. [Google Scholar]
- MOH. Primary Health Care Annual Report; Ministry of Health: Ramallah, Palestine, 2017. [Google Scholar]
- PCBS. Population, Housing and Establishments Census 2017: Census Final Results—Summary. 2017; Palestinian Central Bureau of Statistics: Ramallah, Palestine, 2018. [Google Scholar]
- MOH. Annual Health Report; Ministry of Health: Ramallah, Palestine, 2009. [Google Scholar]
- Shadeed, S.; Alawna, S. GIS-based COVID-19 vulnerability mapping in the West Bank, Palestine. Int. J. Disaster Risk Reduct. 2021, 64, 102483. [Google Scholar] [CrossRef] [PubMed]
- Palestinian Central Bureau of Statistics. Available online: https://www.pcbs.gov.ps/Portals/_Rainbow/Documents/Education2022-16E.html (accessed on 9 February 2025).
- PCBS. Preliminary Census Results 2017; Palestinian Central Bureau of Statistics: Ramallah, Palestine, 2017. [Google Scholar]
- Palestinian Central Bureau of Statistics. Available online: https://www.pcbs.gov.ps/Portals/_Rainbow/Documents/Table1%20English.html (accessed on 10 January 2024).
- Associate of Banks in Palestine. Available online: https://www.abp.ps//public/files/banking%20indicator/DIS%202022.pdf (accessed on 15 January 2024).
- Palestinian Central Bureau of Statistics. Available online: https://www.pcbs.gov.ps/Portals/_Rainbow/Documents/Labour_Force_Participation%20Rate2020.html (accessed on 23 January 2024).
- Palestinian Central Bureau of Statistics. Available online: https://www.pcbs.gov.ps/Portals/_Rainbow/Documents/unemployment-2020-02e.html (accessed on 25 January 2024).
- PCBS. Socio-Economic Conditions Survey, 2018—Main Findings; Palestinian Central Bureau of Statistics: Ramallah, Palestine, 2019. [Google Scholar]
- PCMS; MOE. Palestinian Federation of Industries 2020, The Industrial Survey 2019: Main Results; Palestinian Central Bureau of Statistics, Ministry of National Economy: Ramallah, Palestine, 2020. [Google Scholar]
- PCBS; MOA. Agricultural Census 2021—Final Results; Palestinian Central Bureau of Statistics & Ministry of Agriculture: Ramallah, Palestine, 2021. [Google Scholar]
- Shadde, S.; Judeh, T.; Riksen, M. Rainwater Harvesting for Sustainable Agriculture in High Water-Poor Areas in the West Bank, Palestine. Water 2020, 12, 380. [Google Scholar] [CrossRef]
- PCBS. Agricultural Census 2021; Palestinian Central Bureau of Statistics: Ramallah, Palestine, 2022. [Google Scholar]
- PCBS. Statistical Yearbook of Palestine 2021, No. 22; Palestinian Central Bureau of Statistics: Ramallah, Palestine, 2021. [Google Scholar]
- Palestinian Central Bureau of Statistics. Available online: https://www.pcbs.gov.ps/Portals/_Rainbow/Documents/ICT_internet_e.html (accessed on 2 February 2024).
- Palestinian Central Bureau of Statistics. Available online: https://www.pcbs.gov.ps/statisticsIndicatorsTables.aspx?lang=en&table_id=2120 (accessed on 5 February 2024).
- Palestinian Central Bureau of Statistics. Available online: https://www.pcbs.gov.ps/statisticsIndicatorsTables.aspx?lang=en&table_id=2113 (accessed on 5 February 2024).
- Palestinian Central Bureau of Statistics. Available online: https://www.pcbs.gov.ps/Portals/_Rainbow/Documents/Homic%202013-2022-1E.html (accessed on 10 February 2024).
- Associate of Banks in Palestine. Available online: https://www.abp.ps//public/files/server/T2013.pdf (accessed on 11 February 2024).
- PCBS. Labour Force Survey: Annual Report: 2007; Palestinian Central Bureau of Statistics: Ramallah, Palestine, 2008. [Google Scholar]
- PCBS. Population, Housing and Establishment Census 2007; Palestinian Central Bureau of Statistics: Ramallah, Palestine, 2007. [Google Scholar]
- PCBS. Agricultural Census 2010, Final Results—Palestinian Territory; Palestinian Central Bureau of Statistics: Ramallah, Palestine, 2011. [Google Scholar]
- PWA. Data Unpublished; Palestinian Water Authority: Ramallah, Palestine, 2009. [Google Scholar]
- PCBS. Statistical Yearbook of Palestine 2007; Palestinian Central Bureau of Statistics: Ramallah, Palestine, 2007. [Google Scholar]
- PCBS. Land Use Statistics in the Palestinian Territory, 2007; Palestinian Central Bureau of Statistics: Ramallah, Palestine, 2008. [Google Scholar]
- PCBS. Dissemination and Analysis of Census Findings. The Level of Diffusion of Information and Communications Technology in the Palestinian Territory 1997–2007; Palestinian Central Bureau of Statistics: Ramallah, Palestine, 2009. [Google Scholar]
- PCBS. Ramallah & Al-Berih Governorate Statistical Yearbook, No. 1; Palestinian Central Bureau of Statistics: Ramallah, Palestine, 2009. [Google Scholar]
- PCBS. Jerusalem Statistical Yearbook, No. 11; Palestinian Central Bureau of Statistics: Ramallah, Palestine, 2009. [Google Scholar]
- Simane, B.; Zaitchik, B.; Foltz, J. Agroecosystem specific climate vulnerability analysis: Application of the livelihood vulnerability index to a tropical highland region. Mitig. Adapt. Strateg. Glob. Chang. 2016, 21, 39–65. [Google Scholar] [CrossRef]
- Mekonnen, Z.; Woldeamanuel, T.; Kassa, H. Socio-ecological vulnerability to climate change/variability in central rift valley, Ethiopia. Adv. Clim. Chang. Res. 2019, 10, 9–20. [Google Scholar] [CrossRef]
- Balogun, V.; Onokerhoraye, A. Climate change vulnerability mapping across ecological zones in Delta State, Niger Delta Region of Nigeria. Clim. Serv. 2022, 27, 100304. [Google Scholar] [CrossRef]
- Adu, D.; Kuwornu, J.; Anim-Somuah, H.; Sasaki, N. Application of livelihood vulnerability index in assessing smallholder maize farming households’ vulnerability to climate change in Brong-Ahafo region of Ghana. Kasetsart J. Soc. Sci. 2018, 39, 22–32. [Google Scholar] [CrossRef]
- Hayward, M.D.; Miles, T.P.; Crimmins, E.M.; Yang, Y. The significance of socioeconomic status in explaining the racial gap in chronic health conditions. Am. Sociol. Rev. 2000, 65, 910–930. [Google Scholar] [CrossRef]
- Ghosh, M.; Ghosal, S. Climate change vulnerability of rural households in flood prone areas of Himalayan foothills, West Bengal, India. Environ. Dev. Sustain. 2021, 23, 2570–2595. [Google Scholar] [CrossRef]
- Kim, H.G.; Lee, D.; Jung, H.; Kil, S.; Park, J.; Park, C.; Tanaka, R.; Seo, C.; Kim, H.; Kong, W.; et al. Finding key vulnerable areas by a climate change vulnerability assessment. Nat. Hazards 2016, 81, 1683–1732. [Google Scholar] [CrossRef]
- Rao, C.A.; Raju, B.M.K.; Rao, A.V.M.; Rao, K.V.; Rao, V.U.M.; Ramachandran, K.; Venkateswarlu, B.; Sikka, A.K.; Rao, M.S.; Maheswari, M.; et al. A district level assessment of vulnerability of Indian agriculture to climate change. Curr. Sci. 2016, 110, 10. [Google Scholar]
- Nayha, S. Environmental temperature and mortality. Int. J. Circumpolar. Health 2005, 64, 451–458. [Google Scholar] [CrossRef]
- O’Neill, M.S.; Zanobetti, A.; Schwartz, J. Disparities by race in heat-related mortality in four US cities: The role of air conditioning prevalence. J. Urban Health 2005, 82, 191–197. [Google Scholar] [CrossRef] [PubMed]
- Francini, M.; Chieffallo, L.; Palermo, A.; Viapiana, M. A Method for the Definition of Local Vulnerability Domains to Climate Change and Relate Mapping. Two Case Studies in Southern Italy. Sustainability 2020, 12, 9454. [Google Scholar] [CrossRef]
- Baptiste, A.; Kinlocke, R. We are not all the same!: Comparative climate change vulnerabilities among fishers in Old Harbour Bay, Jamaica. Geoforum 2016, 73, 47–95. [Google Scholar] [CrossRef]
- Linh, V.; Dung, H.; Nguyen, L. Climate change vulnerability indicators for agriculture in Ho Chi Minh city. Vietnam. J. Sci. Technol. Eng. 2020, 62, 90–96. [Google Scholar] [CrossRef] [PubMed]
- Wang, Y.; Zhao, L.; Yang, D.; Moses, M. GIS-based climate change vulnerability mapping at the urban scale: A case study of Shanghai metropolitan area in China. Int. J. Environ. Stud. 2015, 72, 1002–1016. [Google Scholar] [CrossRef]
- Gholami, D.; Jaafari, A.; Zenner, E.; Kamari, A.; Bu, D. Vulnerability of coastal communities to climate change: Thirty-yeartrend analysis and prospective prediction for the coastal regions of thePersian Gulf and Gulf of Oman. Sci. Total Environ. 2021, 741, 140305. [Google Scholar] [CrossRef] [PubMed]
- Riegle, D. The psychological and social effects of unemployment. Am. Psychol. 1982, 37, 1113–1115. [Google Scholar] [CrossRef]
- Arcury, T.A.; Quandt, S.A. Latino farm Workers in the Eastern United States: Health, Safety, and Justice; Springer: New York, NY, USA, 2009; pp. 15–36. [Google Scholar]
- Pandey, R.; Kala, S.; Pandey, V.P. Assessing climate change vulnerability of water at household level. Mitig. Adapt. Strateg. Glob. Chang. 2015, 20, 1471–1485. [Google Scholar] [CrossRef]
- Pandey, R.; Jha, S.; Alatalo, J.; Archie, K.; Gupta, A. Sustainable livelihood framework-based indicators for assessing climate change vulnerability and adaptation for Himalayan communities. Ecol. Indic. 2017, 79, 338–346. [Google Scholar] [CrossRef]
- KC, B.; Shepherd, J.M.; Gaither, C.G. Climate change vulnerability assessment in Georgia. Appl. Geogr. 2015, 62, 62–74. [Google Scholar] [CrossRef]
- Yoon, S.W.; Lee, D.K. The development of the evaluation model of climate changes and air pollution for sustainability of cities in Korea. Landsc. Urban Plan. 2003, 63, 145–160. [Google Scholar] [CrossRef]
- Feyissa, G.; Zeleke, G.; Gebremariam, E.; Bewket, W. GIS based quantification and mapping of climate change vulnerability hotspots in Addis Ababa. Geoenviron. Disasters 2018, 5, 14. [Google Scholar] [CrossRef]
- Truong, P.M.; Le, N.H.; Hoang, T.D.H.; Nguyen, T.K.T.; Nguyen, T.D.; Kieu, T.K.; Nguyen, T.N.; Izuru, S.; Le, V.H.T.; Raghavan, V.; et al. Climate Change Vulnerability Assessment Using GIS and Fuzzy AHP on an Indicator-Based Approach. Int. J. Geoinformatics 2023, 19, 39. [Google Scholar]
- PCBS. Ramallah & Al-Berih Governorate Statistical Yearbook, No. 2; Palestinian Central Bureau of Statistics: Ramallah, Palestine, 2010. [Google Scholar]
- Debortoli, N.; Sayles, J.; Clark, D.; Ford, J. A systems network approach for climate change vulnerability assessment. Environ. Res. Lett. 2018, 13, 104019. [Google Scholar] [CrossRef]
- Saaty, T.L. The Analytic Hierarchy Process: Planning, Priority Setting, Resource Allocation; McGraw-Hill International Book Co.: New York, NY, USA, 1980. [Google Scholar]
- Yang, T.; Kuo, C. A hierarchical AHP/DEA methodology for the facilities layout design problem. Eur. J. Oper. Res. 2003, 147, 128–136. [Google Scholar] [CrossRef]
- Chen, C. Applying the analytical hierarchy process (AHP) approach to convention site selection. J. Travel Res. 2006, 45, 167–174. [Google Scholar] [CrossRef]
- Tao, S.; Xu, Y.; Liu, K.; Pan, J.; Gou, S. Research progress in agricultural vulnerability to climate change. Adv. Clim. Chang. Res. 2011, 2, 203–210. [Google Scholar] [CrossRef]
- Malczewski, J. GIS and Multi-Criteria Decision Analysis; Wiley: New York, NY, USA, 1999. [Google Scholar]
- Balaganesh, G.; Malhotra, R.; Sendhil, R.; Sirohi, S.; Maiti, S.; Ponnusamy, K.; Sharma, A. Development of composite vulnerability index and district level mapping of climate change induced drought in Tamil Nadu, India. Ecol. Indic. 2020, 113, 106197. [Google Scholar] [CrossRef]
- IPCC (Intergovernmental Panel on Climate Change). Climate Change 2022: Impacts, Adaptation, and Vulnerability. Contribution of Working Group II to the Sixth Assessment Report of the Intergovernmental Panel on Climate Change; Pörtner, H.-O., Roberts, D.C., Tignor, M., Poloczanska, E.S., Mintenbeck, K., Alegría, A., Craig, M., Langsdorf, S., Löschke, S., Möller, V., et al., Eds.; Cambridge University Press: Cambridge, UK, 2022. [Google Scholar]
- Cos, J.; Doblas-Reyes, F.; Jury, M.; Marcos, R.; Bretonnière, P.; Samsó, M. The Mediterranean climate change hotspot in 723 the CMIP5 and CMIP6 projections. Earth Syst. Dynam. 2022, 13, 321–340. [Google Scholar] [CrossRef]
- Luterbacher, J.; Xoplaki, E.; Casty, C.; Wanner, H.; Pauling, A.; Küttel, M.; Brönnimann, S.; Fischer, E.; Fleitmann, D.; Gonzalez-Rouco, F.J.; et al. Mediterranean climate variabilityover the last centuries: A review. Dev. Earth Environ. Sci. 2006, 4, 27–148. [Google Scholar]
- Ali, E.W. Cross Chapter Paper 4: Mediterranean Region in Climate Change 2022: Impacts, Adaptation and Vulnerability; Intergovernmental Panel on Climate Change: Cambridge, UK, 2022. [Google Scholar]
- Yasuhara, K.; Komine, H.; Murakami, S.; Chen, G.; Mitani, Y.; Duc, D. Effects of climate change on geo-disasters in coastal zones 714 and their adaptation. Geotext. Geomembr. 2012, 30, 24–34. [Google Scholar] [CrossRef]
- Gleick, P.H. Water, drought, climate change, and conflict in Syria. Weather Clim. Soc. 2014, 6, 331–340. [Google Scholar] [CrossRef]
- De Sherbinin, A.; Chai-Onn, T.; Jaiteh, M.; Mara, V.; Pistolesi, L.; Schnarr, E.; Trzaska, S. Data Integration for Climate 716 Vulnerability Mapping in West Africa. ISPRS Int. J. Geo-Inf. 2015, 4, 2561–2582. [Google Scholar] [CrossRef]
- Sekhri, S.; Kumar, P.; Fürst, C.; Pandey, R. Mountain Specific multi-hazard risk management framework (MSMRMF): Assessment and mitigation of multi-hazard and climate change risk in the Indian Himalayan Region. Ecol. Ind. 2020, 11, 106700. [Google Scholar] [CrossRef]
- EQA. National Adaptation Plan to Climate Change, State of Palestine; Environmental Quality Authority: Ramallah, Palestine, 2016. [Google Scholar]
- Eriksen, S.; Kelly, P. Developing credible vulnerability indicators for climate adaptation policy assessment. Mitig. Adapt. Glob. Change 2007, 12, 495–524. [Google Scholar] [CrossRef]
- Lee, Y.-J. Social vulnerability indicators as a sustainable planning tool. Environ. Impact Assess. Rev. 2014, 44, 31–42. [Google Scholar] [CrossRef]
- Alcamo, J.; Acosta-Michlik, L.; Carius, A.; Eierdanz, F.; Klein, R.; Krömker, D.; Tänzler, D. A new approach to quantifying and comparing vulnerability to drought. Reg. Environ Chang. 2008, 8, 137–149. [Google Scholar] [CrossRef]
- Mechler, R.; Bouwer, L.M. Understanding Trends and Projections of Disaster Losses and Climate Change: Is Vulnerability 721 the Missing Link? Clim. Chang. 2014, 133, 23–35. [Google Scholar] [CrossRef]
- Füssel, H.-M.; Klein, R. Climate change vulnerability assessments: An evolution of conceptual thinking. Clim. Chang. 2006, 75, 301–329. [Google Scholar] [CrossRef]







| Vulnerability Components | Vulnerability Indicators | Abbreviations | Year and Source of Data (Present) | Year and Source of Data (Past) | Description | References |
|---|---|---|---|---|---|---|
| Health | Infant Mortality Rate | IM | 2022 [73] | 2009 [76] | Infant mortality rate (per 1000 life birth) | [32,59] |
| Daily Necessities | DN | 2022 [73] | 2009 [76] | Percentage of children underweight (12 months) | [23] | |
| Recent Death | RD | 2022 [73] | 2009 [76] | Deaths rate (per 1000 population) | [59] | |
| Health Centre | HC | 2022 [73] | 2009 [76] | Population per primary health care center | [103,104] | |
| Health Care Visit | HV | 2022 [73] | 2009 [76] | Rate of visits for physician per person in year (PHC) | [105] | |
| Nursing and Midwife | NM | 2022 [73] | 2009 [76] | Nursing and midwife (per 10,000 population) | [103] | |
| Diabetes | Di | 2022 [73] | 2009 [76] | Rate of diabetes (per 100,000 of population) | [58] | |
| Cancer | Ca | 2022 [73] | 2009 [76] | Incidence rate (per 100,000 population) | [58] | |
| Hospital Beds | HB | 2022 [73] | 2009 [76] | Number of hospital beds (per 10,000 population) | [58] | |
| Chronic Diseases | CD | 2017 [74] | Number of populations diagnosed with chronic diseases (per 10,000 population) | [23,106] | ||
| Health Insurance | HI | 2017 [75] | Number of health insured persons (per 10,000 population) | [107] | ||
| Under-Five Mortality Rate | UM | 2022 [73] | Under-five mortality rate (per 1000 life birth) | [108] | ||
| Health Vulnerability | Vu | 2021 [77] | Covid vulnerability index | [109] | ||
| Socio-demographic | Adult Literacy | AL | 2022 [78] | 2007 [61] | Percentage of population (15 years and above) can read and write (exclude the population with the educational attainment elementary, preparatory, secondary, associate diploma, bachelor and above) | [110] |
| Older Persons | OP | 2017 [79] | 2007 [61] | Number of population more than 65 years old (per 10,000 population) | [111,112,113] | |
| Education | Ed | 2022 [77] | 2007 [61] | Percentage of population (15 years and above) who have elementary educational attainment | [113,114] | |
| Female | Fe | 2017 [79] | 2007 [61] | Number of female (per 10,000 population) | [115] | |
| Young Person | YP | 2017 [79] | 2007 [61] | Persons 0–17 years old (per 10,000 population) | [116] | |
| Disabled People | DP | 2017 [79] | 2009 [61] | Number of disabled people (per 10,000 population) | [117] | |
| Suicide Rates | SR | 2022 [73] | Suicide attempt incident rate | [58] | ||
| Homicide Crime | HC | 2022 [80] | 2013 [93] | Number of victims in homicide crime (per 10,000 population) | [58] | |
| Economic | Financial Services | FS | 2022 [81] | 2010 [94] | Capita per bank branch | [23] |
| Population in the Workforce | PW | 2020 [82] | 2007 [95] | Labor force participation rate of persons aged 15 years and above | [113,117] | |
| Dependency Ratio | DR | 2020 [83] | 2007 [96] | Unemployment rate of population aged 15 years and above | [118,119] | |
| Household Received Assistance | HA | 2018 [84] | Percentage of household that received assistance | [23] | ||
| Loans | Lo | 2018 [84] | Percentage of households that obtained loans/advanced payments/debts (during the past 12 months) | [103,108] | ||
| Industrial Development | ID | 2019 [85] | Number of operating industrial enterprises in Palestine (5 employed persons and more) | [116] | ||
| Agriculture | Plant Area | PA | 2021 [86] | 2010 [97] | Percentage of cultivated area of field crops, vegetables, and tree horticulture from total governorate area | [120] |
| Main Income from Agriculture | MI | 2021 [86] | 2010 [97] | Percentage of agricultural holders worked in agriculture as their main job from the total number of agricultural holders | [23,103] | |
| Irrigated Land | IL | 2021 [86] | 2010 [97] | Percentage of irrigated field crops area | [121] | |
| Bovine | Bo | 2021 [86] | 2010 [97] | Number of cattle | [122] | |
| Chemical Fertilizer | CF | 2021 [86] | 2010 [97] | Percentage of agricultural holdings that use chemical fertilizer from total area of agricultural holdings | [110] | |
| Land Suitability | LS | 2017 [69] | Percentage of high agricultural land value from total governorate area | [103] | ||
| Agriculture Water Poverty Index | WP | 2020 [87] | Agriculture water poverty index | [103] | ||
| Farm Organization | FO | 2021 [88] | Percentage of agricultural holders by receiving an agricultural training/education from total agricultural holders | [39] | ||
| Aquaculture Area | AA | 2021 [88] | Percentage of area used for aquaculture from total area of agriculture holding | [116] | ||
| Housing | Household Sizes | HS | 2017 [60] | 2008 [123] | Average household size | [105] |
| Built Up Area | BA | 2021 [89] | 2011 [96] | Percentage of residential built up land from total governorate area | [116] | |
| Water Consumption | WC | 2021 [63] | 2009 [102] | Daily consumption rate per capita per day | [116] | |
| Housing Density | HD | 2017 [89] | 2007 [98] | Average housing density (person per room) | [23] | |
| Renter Population | RP | 2017 [60] | 2007 [98] | Percentage of rented household (furnished and unfurnished) from total household | [122] | |
| Population Density | PD | 2017 [69] | 2007 [99] | Capita per km2 | [124] | |
| Services | Electricity | El | 2017 [60] | 2007 [61] | Percentage of occupied housing units which connected to electricity public network from total household | [108] |
| Toilet Facility | TF | 2017 [60] | 2007 [61] | Percentage of population use improved sanitation | [105] | |
| Internet Access | IA | 2017 [90] | 2007 [100] | Percentage of households that connected to the internet | [113] | |
| Landfills | La | 2017 [69] | 2008 [101] | Number of landfills | [58] | |
| Road Length | RL | 2022 [91] | 2007 [125] | Road network length | [126,127] | |
| Access to Water | AW | 2017 [60] | 2007 [61] | Percentage of population using safely managed drinking water services | [128] | |
| Forest-based Energy | FE | 2017 [60] | Percentage of household used wood for cooking from total household | [23] | ||
| Number of Vehicle | NV | 2022 [92] | Number of licensed road vehicles (per 10,000 population) | [116] |
| Indicator # | Indicator | Sub-Indicator | Score |
|---|---|---|---|
| 1 | HB | <6 | 9 |
| 6–8.4 | 8 | ||
| 8.4–10.1 | 7 | ||
| 10.1–10.4 | 6 | ||
| 10.4–10.5 | 5 | ||
| 10.5–18.799999 | 3 | ||
| ≥18.799999 | 2 | ||
| 2 | Ca | <84.800003 | 2 |
| 84.800003–98 | 3 | ||
| 98–109.900002 | 5 | ||
| 109.00002–117.900002 | 6 | ||
| 117.90002–130.600006 | 7 | ||
| 130.600006–138.800003 | 8 | ||
| ≥138.800003 | 9 | ||
| 3 | Di | <55.900002 | 2 |
| 55.900002–148 | 3 | ||
| 148–168.100006 | 4 | ||
| 168.100006–189.699997 | 5 | ||
| 189.699997–218.100006 | 6 | ||
| 218.100006–298.100006 | 8 | ||
| ≥298.100006 | 9 | ||
| 4 | NM | <20.894823 | 9 |
| 20.894823–29.93848 | 8 | ||
| 29.93848–40.317467 | 7 | ||
| 40.317467–43.667606 | 6 | ||
| 43.667606–43.921768 | 5 | ||
| 43.921768–60.634556 | 3 | ||
| ≥60.634556 | 2 | ||
| 5 | HC | <3016 | 9 |
| 3016–3454 | 8 | ||
| 3454–3818 | 7 | ||
| 3818–4209 | 6 | ||
| 4209–4941 | 4 | ||
| 4941–5255 | 3 | ||
| ≥5255 | 2 | ||
| 6 | RD | <2.2 | 2 |
| 2.2–2.4 | 3 | ||
| 2.4–3.1 | 4 | ||
| 3.1–3.2 | 6 | ||
| 3.2–3.4 | 7 | ||
| 3.4–3.6 | 8 | ||
| ≥3.6 | 9 | ||
| 7 | IM | <6.7 | 2 |
| 6.7–7.6 | 3 | ||
| 7.6–8.3 | 4 | ||
| 8.3–9.3 | 5 | ||
| 9.3–10.4 | 6 | ||
| 10.4–11.9 | 8 | ||
| ≥11.9 | 9 | ||
| 8 | DN | <4 | 2 |
| 4–6 | 3 | ||
| 6–13 | 4 | ||
| 13–21 | 5 | ||
| 21–30 | 6 | ||
| 30–42 | 8 | ||
| ≥42 | 9 | ||
| 9 | HV | <0.6 | 2 |
| 0.6–0.7 | 3 | ||
| 0.7–0.8 | 4 | ||
| 0.8–0.9 | 5 | ||
| 0.9–1.1 | 7 | ||
| ≥1.1 | 9 | ||
| 10 | Vu | <3.84 | 2 |
| 3.84–4.37 | 3 | ||
| 4.37–4.79 | 4 | ||
| 4.79–5.23 | 5 | ||
| 5.23–5.63 | 6 | ||
| 5.63–6.24 | 8 | ||
| ≥6.24 | 9 | ||
| 11 | UM | <7.7 | 2 |
| 7.7–8.7 | 3 | ||
| 8.7–9.4 | 4 | ||
| 9.4–10.1 | 5 | ||
| 10.1–11 | 6 | ||
| 11–13.4 | 8 | ||
| ≥13.4 | 9 | ||
| 12 | HI | <2039.549927 | 9 |
| 2039.549927–5824.502441 | 7 | ||
| 5824.502441–6141.465332 | 6 | ||
| 6141.465332–6596.859863 | 5 | ||
| 6596.859863–7029.911133 | 4 | ||
| 7029.911133–7500.355957 | 3 | ||
| ≥7500.355957 | 2 | ||
| 13 | CD | <63.200943 | 2 |
| 63.200943–182.326279 | 3 | ||
| 182.326279–242.479797 | 4 | ||
| 242.479797–279.251373 | 5 | ||
| 279.251373–421.975098 | 7 | ||
| 421.975098–464.553436 | 8 | ||
| ≥464.553436 | 9 |
| CCV Components | Average Value of CCV Index |
|---|---|
| Health | 5.374 |
| Agriculture | 5.323 |
| Socio-demographic | 5.659 |
| Housing | 5.492 |
| Service | 4.908 |
| Economic | 5.492 |
Disclaimer/Publisher’s Note: The statements, opinions and data contained in all publications are solely those of the individual author(s) and contributor(s) and not of MDPI and/or the editor(s). MDPI and/or the editor(s) disclaim responsibility for any injury to people or property resulting from any ideas, methods, instructions or products referred to in the content. |
© 2025 by the authors. Licensee MDPI, Basel, Switzerland. This article is an open access article distributed under the terms and conditions of the Creative Commons Attribution (CC BY) license (https://creativecommons.org/licenses/by/4.0/).
Share and Cite
Alawna, S.; Garcia, X. Spatial and Temporal Climate Change Vulnerability Assessment in the West Bank, Palestine. Environments 2025, 12, 69. https://doi.org/10.3390/environments12020069
Alawna S, Garcia X. Spatial and Temporal Climate Change Vulnerability Assessment in the West Bank, Palestine. Environments. 2025; 12(2):69. https://doi.org/10.3390/environments12020069
Chicago/Turabian StyleAlawna, Sandy, and Xavier Garcia. 2025. "Spatial and Temporal Climate Change Vulnerability Assessment in the West Bank, Palestine" Environments 12, no. 2: 69. https://doi.org/10.3390/environments12020069
APA StyleAlawna, S., & Garcia, X. (2025). Spatial and Temporal Climate Change Vulnerability Assessment in the West Bank, Palestine. Environments, 12(2), 69. https://doi.org/10.3390/environments12020069
