A Study on Customer Behavior in Online Dating Platforms: Analyzing the Impact of Perceived Value on Enhancing Customer Loyalty
Abstract
1. Introduction
2. Literature Review
2.1. Online Dating Platforms
2.2. Perceived Value
| Authors | Platform | Dimensions of Perceived Value | Ref. |
|---|---|---|---|
| Hsu et al. (2017) | Online game | Information value, experiential value, social value, transaction value. | [55] |
| Gan et al. (2017) | Social Business Platform | Utilitarian value, hedonic value, social value, perceived risk. | [63] |
| Oyedele et al. (2018) | Streaming apps | Convenience value, cognitive effort, emotional value, social value, monetary value. | [64] |
| Hamari et al. (2020) | Video game | Emotional value, social value, perceived quality, economic value. | [65] |
| Ashraf et al. (2021) | Mobile Business Platform | Information value, convenience value, monetary value, social value, performance value. | [66] |
| Singh et al. (2021) | Streaming apps | Convenience value, monetary value, social value, emotional value. | [67] |
| Jiang et al. (2022) | Mobile application | Social value, information value, hedonic value. | [56] |
| Wu et al. (2023) | Mobile Live Streaming Apps | Utilitarian value, hedonic value, social value. | [68] |
| Zhong et al. (2023) | Mobile Payment Platform | Functional value, experiential value, social value, perceived risk, perceived cost. | [11] |
| Dastane et al. (2023) | Mobile Business Platform | Practical value: information value, economic value, convenience value. Interaction value: interface value, visual value, gamification value, customization value. Trustworthiness value: system trustworthiness value, social trustworthiness value. | [69] |
| Zheng et al. (2024) | Educational applications | Utility value, hedonic value, social value. | [70] |
2.3. Loyalty and Satisfaction
3. Hypothesis Development
3.1. Perceived Benefits
3.1.1. Convenience Value
3.1.2. Information Value
3.1.3. Experiential Value
3.1.4. Social Value
3.2. Perceived Sacrifice
3.2.1. Perceived Risk
3.2.2. Perceived Cost
3.3. Perceived Value, Customer Satisfaction, and Customer Loyalty
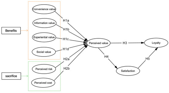
3.4. Conceptual Model
4. Research Methodology
4.1. Questionnaire Development
4.2. Data Collection and Participant Demographics
5. Data Analysis
5.1. Measurement Modeling
5.1.1. Measurement Model Fit Indices
5.1.2. Reliability and Validity Test
5.2. Assessment of Structural Models and Assumptions
5.2.1. Structural Model Fit Indices
5.2.2. Hypothesis Testing
5.2.3. Mediating Effects Test
6. Discussion
7. Implications, Conclusions, and Limitations
7.1. Implications
7.2. Conclusions
7.3. Limitations and Future Research Directions
Author Contributions
Funding
Institutional Review Board Statement
Informed Consent Statement
Data Availability Statement
Acknowledgments
Conflicts of Interest
References
- Gori, A.; Topino, E.; Griffiths, M.D. The Problematic Online Dating Apps Use Scale (PODAUS): Development and Evaluation of Its Psychometric Properties. Addict. Behav. Rep. 2024, 19, 100533. [Google Scholar] [CrossRef] [PubMed]
- He, Y.; Xu, X.; Huang, N.; Hong, Y.; Liu, D. Enhancing User Privacy Through Ephemeral Sharing Design: Experimental Evidence from Online Dating. Inf. Syst. Res. 2024. [Google Scholar] [CrossRef]
- Online Dating—Worldwide|Statista Market Forecast. Available online: https://www.statista.com/outlook/emo/dating-services/online-dating/worldwide (accessed on 29 July 2024).
- Dating Apps: Most Downloaded Worldwide 2024. Available online: https://www.statista.com/statistics/1200234/most-popular-dating-apps-worldwide-by-number-of-downloads/ (accessed on 29 July 2024).
- Online Dating Usage by Brand in China 2024. Available online: https://www.statista.com/forecasts/1348358/fee-based-online-dating-usage-by-brand-in-china (accessed on 13 July 2024).
- Albarq, A.N. The Impact of CKM and Customer Satisfaction on Customer Loyalty in Saudi Banking Sector: The Mediating Role of Customer Trust. Adm. Sci. 2023, 13, 90. [Google Scholar] [CrossRef]
- Hride, F.T.; Ferdousi, F.; Jasimuddin, S.M. Linking Perceived Price Fairness, Customer Satisfaction, Trust, and Loyalty: A Structural Equation Modeling of Facebook-based E-commerce in Bangladesh. Glob. Bus. Org. Exc 2022, 41, 41–54. [Google Scholar] [CrossRef]
- Chen, Q.; Lu, Y.; Gong, Y.; Xiong, J. Can AI Chatbots Help Retain Customers? Impact of AI Service Quality on Customer Loyalty. Internet Res. 2023, 33, 2205–2243. [Google Scholar] [CrossRef]
- Arslan, I.K. The Importance of Creating Customer Loyalty in Achieving Sustainable Competitive Advantage. Eurasian J. Bus. Manag. 2020, 8, 11–20. [Google Scholar] [CrossRef]
- Magatef, S.; Al-Okaily, M.; Ashour, L.; Abuhussein, T. The Impact of Electronic Customer Relationship Management Strategies on Customer Loyalty: A Mediated Model. J. Open Innov. Technol. Mark. Complex. 2023, 9, 100149. [Google Scholar] [CrossRef]
- Zhong, J.; Chen, T. Antecedents of Mobile Payment Loyalty: An Extended Perspective of Perceived Value and Information System Success Model. J. Retail. Consum. Serv. 2023, 72, 103267. [Google Scholar] [CrossRef]
- Sowmya, G.; Chakraborty, D.; Polisetty, A.; Jain, R.K. Exploring the Adoption Patterns of Matrimonial Apps: An Analysis of User Gratifications. J. Retail. Consum. Serv. 2024, 78, 103731. [Google Scholar] [CrossRef]
- Phan, A.; Seigfried-Spellar, K.; Choo, K.-K.R. Threaten Me Softly: A Review of Potential Dating App Risks. Comput. Hum. Behav. Rep. 2021, 3, 100055. [Google Scholar] [CrossRef]
- Chen, Q.; Yuan, Y.; Feng, Y.; Archer, N. A Decision Paradox: Benefit vs Risk and Trust vs Distrust for Online Dating Adoption vs Non-Adoption. Internet Res. 2020, 31, 341–375. [Google Scholar] [CrossRef]
- Hanson, K.R. Becoming a (Gendered) Dating App User: An Analysis of How Heterosexual College Students Navigate Deception and Interactional Ambiguity on Dating Apps. Sex Cult. 2021, 25, 75–92. [Google Scholar] [CrossRef]
- Alexopoulos, C.; Timmermans, E.; McNallie, J. Swiping More, Committing Less: Unraveling the Links among Dating App Use, Dating App Success, and Intention to Commit Infidelity. Comput. Hum. Behav. 2020, 102, 172–180. [Google Scholar] [CrossRef]
- Bandinelli, C.; Bandinelli, A. What Does the App Want? A Psychoanalytic Interpretation of Dating Apps’ Libidinal Economy. Psychoanal. Cult. Soc. 2021, 26, 181–198. [Google Scholar] [CrossRef]
- Sparks, B.; Zidenberg, A.M.; Olver, M.E. An Exploratory Study of Incels’ Dating App Experiences, Mental Health, and Relational Well-Being. J. Sex Res. 2024, 61, 1001–1012. [Google Scholar] [CrossRef]
- Wang, S. Calculating Dating Goals: Data Gaming and Algorithmic Sociality on Blued, a Chinese Gay Dating App. Inf. Commun. Soc. 2020, 23, 181–197. [Google Scholar] [CrossRef]
- Miller, B.; Behm-Morawitz, E. Investigating the Cultivation of Masculinity and Body Self-Attitudes for Users of Mobile Dating Apps for Men Who Have Sex with Men. Psychol. Men. Masculinities 2020, 21, 266–277. [Google Scholar] [CrossRef]
- Freyth, L.; Batinic, B. How Bright and Dark Personality Traits Predict Dating App Behavior. Personal. Individ. Differ. 2021, 168, 110316. [Google Scholar] [CrossRef]
- Castro, Á.; Barrada, J.R. Dating Apps and Their Sociodemographic and Psychosocial Correlates: A Systematic Review. Int. J. Environ. Res. Public Health 2020, 17, 6500. [Google Scholar] [CrossRef]
- Chakraborty, D.; Patre, S.; Tiwari, D. Metaverse Mingle: Discovering Dating Intentions in Metaverse. J. Retail. Consum. Serv. 2023, 75, 103509. [Google Scholar] [CrossRef]
- Gao, H.; Yin, H.; Zheng, Z.; Wang, H. Online Dating Apps and the Association with Emotional Reactions: A Survey on the Motivations, Compulsive Use, and Subjective Online Success of Chinese Young Adults in Online Dating. Cyberpsychol. J. Psychosoc. Res. Cyberspace 2024, 18, 3. [Google Scholar] [CrossRef]
- Blake, K.; Portingale, J.; Giles, S.; Griffiths, S.; Krug, I. Dating App Usage and Motivations for Dating App Usage Are Associated with Increased Disordered Eating. J. Eat. Disord. 2022, 10, 186. [Google Scholar] [CrossRef] [PubMed]
- Molinillo, S.; Aguilar-Illescas, R.; Anaya-Sánchez, R.; Liébana-Cabanillas, F. Social Commerce Website Design, Perceived Value and Loyalty Behavior Intentions: The Moderating Roles of Gender, Age and Frequency of Use. J. Retail. Consum. Serv. 2021, 63, 102404. [Google Scholar] [CrossRef]
- Kumar, V.; Nim, N.; Agarwal, A. Platform-Based Mobile Payments Adoption in Emerging and Developed Countries: Role of Country-Level Heterogeneity and Network Effects. J. Int. Bus. Stud. 2021, 52, 1529–1558. [Google Scholar] [CrossRef]
- Menidjel, C.; Bilgihan, A. How Perceptions of Relationship Investment Influence Customer Loyalty: The Mediating Role of Perceived Value and the Moderating Role of Relationship Proneness. J. Strateg. Mark. 2023, 31, 296–319. [Google Scholar] [CrossRef]
- Zeithaml, V.A. Consumer Perceptions of Price, Quality, and Value: A Means-End Model and Synthesis of Evidence. J. Mark. 1988, 52, 2–22. [Google Scholar] [CrossRef]
- Foroudi, P.; Cuomo, M.T.; Foroudi, M.M. Continuance Interaction Intention in Retailing: Relations between Customer Values, Satisfaction, Loyalty, and Identification. Inf. Technol. People 2020, 33, 1303–1326. [Google Scholar] [CrossRef]
- Bui, T.T.; Tran, Q.T.; Alang, T.; Le, T.D. Examining the Relationship between Digital Content Marketing Perceived Value and Brand Loyalty: Insights from Vietnam. Cogent Soc. Sci. 2023, 9, 2225835. [Google Scholar] [CrossRef]
- Zhang, Q.; Ariffin, S.K.; Richardson, C.; Wang, Y. Influencing Factors of Customer Loyalty in Mobile Payment: A Consumption Value Perspective and the Role of Alternative Attractiveness. J. Retail. Consum. Serv. 2023, 73, 103302. [Google Scholar] [CrossRef]
- Siswadi, S.; Jumaizi, J.; Supriyanto, S.; Dewa, A.L. Indonesian Online Transportation (Go-Jek) Customers Satisfaction and Loyalty: How the Role of Digital Marketing, Word of Mouth, Perceived Value and Perceived Quality? J. Law Sustain. Dev. 2023, 11, e362. [Google Scholar] [CrossRef]
- Fansher, A.K.; Eckinger, S. Tinder Tales: An Exploratory Study of Online Dating Users and Their Most Interesting Stories. Deviant Behav. 2021, 42, 1194–1208. [Google Scholar] [CrossRef]
- Sharabi, L.L. The Enduring Effect of Internet Dating: Meeting Online and the Road to Marriage. Commun. Res. 2024, 51, 259–284. [Google Scholar] [CrossRef]
- Tandon, U.; Jhamb, D.; Chand, P. Hedonic Pleasure, Cyber Dating, Live-In Relationship, and Social Acceptance Amongst IT Professionals. IJHCITP 2022, 13, 1–18. [Google Scholar] [CrossRef]
- Peng, K. To Be Attractive or to Be Authentic? How Two Competing Motivations Influence Self-Presentation in Online Dating. Internet Res. 2020, 30, 1143–1165. [Google Scholar] [CrossRef]
- Siddiqui, A.; Chakraborty, D.; Siddiqui, M. Dating Dilemma: Predicting the Barriers to Adoption of Online Dating Apps (ODAs) Applying Innovation Resistance Theory. J. Promot. Manag. 2023, 29, 1082–1103. [Google Scholar] [CrossRef]
- Paska, I. Fast Choices and Emancipatory Spaces: Complex Reality of Online Dating Apps. Medias Res. Časopis Filoz. Medija 2020, 9, 2545–2557. [Google Scholar] [CrossRef]
- Rosenfeld, M. Are Tinder and Dating Apps Changing Dating and Mating in the USA? In Families and Technology; Van Hook, J., McHale, S.M., King, V., Eds.; National Symposium on Family Issues; Springer International Publishing: Cham, Switzerland, 2018; Volume 9, pp. 103–117. ISBN 978-3-319-95539-1. [Google Scholar]
- Schwartz, P.; Velotta, N. Online Dating: Changing Intimacy One Swipe at a Time? In Families and Technology; Van Hook, J., McHale, S.M., King, V., Eds.; National Symposium on Family Issues; Springer International Publishing: Cham, Switzerland, 2018; Volume 9, pp. 57–88. ISBN 978-3-319-95539-1. [Google Scholar]
- Castro, Á.; Barrada, J.R.; Ramos-Villagrasa, P.J.; Fernández-del-Río, E. Profiling Dating Apps Users: Sociodemographic and Personality Characteristics. Int. J. Environ. Res. Public Health 2020, 17, 3653. [Google Scholar] [CrossRef]
- Chakraborty, D. Components Affecting Intention to Use Online Dating Apps in India: A Study Conducted on Smartphone Users. Asia-Pac. J. Manag. Res. Innov. 2019, 15, 87–96. [Google Scholar] [CrossRef]
- Mosley, M.A.; Lancaster, M.; Parker, M.L.; Campbell, K. Adult Attachment and Online Dating Deception: A Theory Modernized. Sex Relatsh. Ther. 2020, 35, 227–243. [Google Scholar] [CrossRef]
- Van Ouytsel, J.; Ponnet, K.; Walrave, M. Cyber Dating Abuse Victimization Among Secondary School Students From a Lifestyle-Routine Activities Theory Perspective. J. Interpers. Violence 2018, 33, 2767–2776. [Google Scholar] [CrossRef]
- Kaakinen, M.; Koivula, A.; Savolainen, I.; Sirola, A.; Mikkola, M.; Zych, I.; Paek, H.; Oksanen, A. Online Dating Applications and Risk of Youth Victimization: A Lifestyle Exposure Perspective. Aggress. Behav. 2021, 47, 530–543. [Google Scholar] [CrossRef] [PubMed]
- Tsui, T.Y.D. Social Exchange Theory and Gender Differences in Online Dating Applications and Self-Esteem: The Mediation Effects of Interpersonal Relationships Satisfaction. Bachelor’s Thesis, City University of Hong Kong, Hong Kong, China, 2022. [Google Scholar]
- Grewal, D.; Monroe, K.B.; Krishnan, R. The Effects of Price-Comparison Advertising on Buyers’ Perceptions of Acquisition Value, Transaction Value, and Behavioral Intentions. J. Mark. 1998, 62, 46–59. [Google Scholar] [CrossRef]
- Hsu, C.-L.; Lin, J.C.-C. What Drives Purchase Intention for Paid Mobile Apps?–An Expectation Confirmation Model with Perceived Value. Electron. Commer. Res. Appl. 2015, 14, 46–57. [Google Scholar] [CrossRef]
- Lin, J.; Lobo, A.; Leckie, C. The Influence of Green Brand Innovativeness and Value Perception on Brand Loyalty: The Moderating Role of Green Knowledge. J. Strateg. Mark. 2019, 27, 81–95. [Google Scholar] [CrossRef]
- Chandrasekhar, N.; Gupta, S.; Nanda, N. Food Delivery Services and Customer Preference: A Comparative Analysis. J. Foodserv. Bus. Res. 2019, 22, 375–386. [Google Scholar] [CrossRef]
- Holbrook, M.B. Consumption Experience, Customer Value, and Subjective Personal Introspection: An Illus-trative Photographic Essay. J. Bus. Res. 2006, 59, 714–725. [Google Scholar] [CrossRef]
- Caber, M.; Albayrak, T.; Crawford, D. Perceived Value and Its Impact on Travel Outcomes in Youth Tourism. J. Outdoor Recreat. Tour. 2020, 31, 100327. [Google Scholar] [CrossRef]
- Holbrook, M.B. Consumer Value: A Framework for Analysis and Research; Routledge: London, UK, 1999. [Google Scholar]
- Hsu, C.-L.; Chen, Y.-C.; Yang, T.-N.; Lin, W.-K. Do Website Features Matter in an Online Gamification Context? Focusing on the Mediating Roles of User Experience and Attitude. Telemat. Inform. 2017, 34, 196–205. [Google Scholar] [CrossRef]
- Jiang, L.; Zhou, W.; Ren, Z.; Yang, Z. Make the Apps Stand out: Discoverability and Perceived Value Are Vital for Adoption. J. Res. Interact. Mark. 2021, 16, 494–513. [Google Scholar] [CrossRef]
- Bian, X.; Zhang, Y.; Yu, Z. The Construction of Apparel Brand Value Perception Based on Grounded Theory: A Case Study of the Intellectual 80’s Women in Hangzhou. Asian Soc. Sci. 2018, 14, 83. [Google Scholar] [CrossRef]
- Al-Saedi, K.; Al-Emran, M.; Ramayah, T.; Abusham, E. Developing a General Extended UTAUT Model for M-Payment Adoption. Technol. Soc. 2020, 62, 101293. [Google Scholar] [CrossRef]
- Karsen, M.; Chandra, Y.U.; Juwitasary, H. Technological Factors of Mobile Payment: A Systematic Literature Review. Procedia Comput. Sci. 2019, 157, 489–498. [Google Scholar] [CrossRef]
- Sharabi, L.L. Online Dating Profiles, First-Date Interactions, and the Enhancement of Communication Satisfaction and Desires for Future Interaction. Commun. Monogr. 2021, 88, 131–153. [Google Scholar] [CrossRef]
- Stoicescu, M. Social Impact of Online Dating Platforms. A Case Study on Tinder. In Proceedings of the 2020 19th RoEduNet Conference: Networking in Education and Research (RoEduNet), Bucharest, Romania, 11–12 December 2020; IEEE: Piscataway, NJ, USA, 2020; pp. 1–6. [Google Scholar]
- De Vries, B. Selling Visibility-Boosts on Dating Apps: A Problematic Practice? Ethics Inf. Technol. 2023, 25, 30. [Google Scholar] [CrossRef] [PubMed]
- Gan, C.; Wang, W. The Influence of Perceived Value on Purchase Intention in Social Commerce Context. Internet Res. 2017, 27, 772–785. [Google Scholar] [CrossRef]
- Oyedele, A.; Simpson, P.M. Streaming Apps: What Consumers Value. J. Retail. Consum. Serv. 2018, 41, 296–304. [Google Scholar] [CrossRef]
- Hamari, J.; Hanner, N.; Koivisto, J. “Why Pay Premium in Freemium Services?” A Study on Perceived Value, Continued Use and Purchase Intentions in Free-to-Play Games. Int. J. Inf. Manag. 2020, 51, 102040. [Google Scholar] [CrossRef]
- Ashraf, A.R.; Thongpapanl Tek, N.; Anwar, A.; Lapa, L.; Venkatesh, V. Perceived Values and Motivations Influencing M-Commerce Use: A Nine-Country Comparative Study. Int. J. Inf. Manag. 2021, 59, 102318. [Google Scholar] [CrossRef]
- Singh, S.; Singh, N.; Kalinić, Z.; Liébana-Cabanillas, F.J. Assessing Determinants Influencing Continued Use of Live Streaming Services: An Extended Perceived Value Theory of Streaming Addiction. Expert Syst. Appl. 2021, 168, 114241. [Google Scholar] [CrossRef]
- Wu, Y.; Huang, H. Influence of Perceived Value on Consumers’ Continuous Purchase Intention in Live-Streaming e-Commerce—Mediated by Consumer Trust. Sustainability 2023, 15, 4432. [Google Scholar] [CrossRef]
- Dastane, O.; Goi, C.L.; Rabbanee, F.K. The Development and Validation of a Scale to Measure Perceived Value of Mobile Commerce (MVAL-SCALE). J. Retail. Consum. Serv. 2023, 71, 103222. [Google Scholar] [CrossRef]
- Zheng, L. How to Make Users Fall in Love with a Mobile Application: A Moderated-Mediation Analysis of Perceived Value and (Brand) Love. Inf. Technol. People 2024, 37, 1360–1378. [Google Scholar] [CrossRef]
- Keller, K.L. Conceptualizing, Measuring, and Managing Customer-Based Brand Equity. J. Mark. 1993, 57, 1–22. [Google Scholar] [CrossRef]
- Henao Colorado, L.C.; Tavera Mesías, J.F. Understanding Antecedents of Consumer Loyalty toward an Emerging Country’s Telecommunications Companies. J. Int. Consum. Mark. 2022, 34, 270–297. [Google Scholar] [CrossRef]
- Davras, Ö.; Caber, M. Analysis of Hotel Services by Their Symmetric and Asymmetric Effects on Overall Customer Satisfaction: A Comparison of Market Segments. Int. J. Hosp. Manag. 2019, 81, 83–93. [Google Scholar] [CrossRef]
- Oliver, R.L. A Cognitive Model of the Antecedents and Consequences of Satisfaction Decisions. J. Mark. Res. 1980, 17, 460–469. [Google Scholar] [CrossRef]
- Do, A.D.; Ta, V.L.; Bui, P.T.; Do, N.T.; Dong, Q.T.; Lam, H.T. The Impact of the Quality of Logistics Services in E-Commerce on the Satisfaction and Loyalty of Generation Z Customers. Sustainability 2023, 15, 15294. [Google Scholar] [CrossRef]
- Liu, M.; Jia, W.; Yan, W.; He, J. Factors Influencing Consumers’ Repurchase Behavior on Fresh Food e-Commerce Platforms: An Empirical Study. Adv. Eng. Inform. 2023, 56, 101936. [Google Scholar] [CrossRef]
- Othman, A.K.; Hassan, L.F.A.; Ibrahim, M.A.M.; Saripin, M.S.; Sapuan, N.S.A.; Roslan, Z.N. Factors That Influence Customer Loyalty in Using E-Commerce. J. Islam. Manag. Stud. 2020, 2, 43–58. [Google Scholar]
- Gallarza, M.G.; Arteaga, F.; Del Chiappa, G.; Gil-Saura, I. Value Dimensions in Consumers’ Experience: Combining the Intra-and Inter-Variable Approaches in the Hospitality Sector. Int. J. Hosp. Manag. 2015, 47, 140–150. [Google Scholar] [CrossRef]
- Uzir, M.U.H.; Al Halbusi, H.; Thurasamy, R.; Hock, R.L.T.; Aljaberi, M.A.; Hasan, N.; Hamid, M. The Effects of Service Quality, Perceived Value and Trust in Home Delivery Service Personnel on Customer Satisfaction: Evidence from a Developing Country. J. Retail. Consum. Serv. 2021, 63, 102721. [Google Scholar] [CrossRef]
- Marcos, A.M.B.d.F.; Coelho, A.F.d.M. Service Quality, Customer Satisfaction and Customer Value: Holistic Determinants of Loyalty and Word-of-Mouth in Services. TQM J. 2022, 34, 957–978. [Google Scholar] [CrossRef]
- Anderson, R.E.; Srinivasan, S.S. E-satisfaction and E-loyalty: A Contingency Framework. Psychol. Mark. 2003, 20, 123–138. [Google Scholar] [CrossRef]
- Kumari, P. Impact of Interactivity on Bookkeeping Application Adoption Intention in the New Normal: A Consumption Values Perspective. J. Electron. Commer. Organ. (JECO) 2022, 20, 1–17. [Google Scholar] [CrossRef]
- Shah, A.M. Honey, Find Me the Moon: Exploring Engagement on Dating and Matrimony Platforms. Young Consum. 2020, 21, 171–192. [Google Scholar] [CrossRef]
- Sweeney, J.C.; Soutar, G.N. Consumer Perceived Value: The Development of a Multiple Item Scale. J. Retail. 2001, 77, 203–220. [Google Scholar] [CrossRef]
- Sánchez-Fernández, R.; Jiménez-Castillo, D. How Social Media Influencers Affect Behavioural Intentions towards Recommended Brands: The Role of Emotional Attachment and Information Value. J. Mark. Manag. 2021, 37, 1123–1147. [Google Scholar] [CrossRef]
- Lin, K.-Y.; Wang, Y.-T.; Huang, T.K. Exploring the Antecedents of Mobile Payment Service Usage: Perspectives Based on Cost–Benefit Theory, Perceived Value, and Social Influences. Online Inf. Rev. 2020, 44, 299–318. [Google Scholar] [CrossRef]
- de Kerviler, G.; Demoulin, N.T.M.; Zidda, P. Adoption of In-Store Mobile Payment: Are Perceived Risk and Convenience the Only Drivers? J. Retail. Consum. Serv. 2016, 31, 334–344. [Google Scholar] [CrossRef]
- Fang, C.C.; Liou, J.J.; Huang, S.-W.; Wang, Y.-C.; Huang, H.-H.; Tzeng, G.-H. A Hybrid, Data-Driven Causality Exploration Method for Exploring the Key Factors Affecting Mobile Payment Usage Intention. Mathematics 2021, 9, 1185. [Google Scholar] [CrossRef]
- Raman, P.; Aashish, K. To Continue or Not to Continue: A Structural Analysis of Antecedents of Mobile Payment Systems in India. Int. J. Bank Mark. 2021, 39, 242–271. [Google Scholar] [CrossRef]
- Zhang, C.-B.; Li, Y.-N.; Wu, B.; Li, D.-J. How WeChat Can Retain Users: Roles of Network Externalities, Social Interaction Ties, and Perceived Values in Building Continuance Intention. Comput. Hum. Behav. 2017, 69, 284–293. [Google Scholar] [CrossRef]
- Bauer, R.A. Consumer Behavior as Risk Taking. In Proceedings of the 43rd National Conference of the American Marketing Assocation, Chicago, IL, USA, 15–17 June 1960; American Marketing Association: Chicago, IL, USA, 1960. [Google Scholar]
- Shaw, N.; Sergueeva, K. The Non-Monetary Benefits of Mobile Commerce: Extending UTAUT2 with Perceived Value. Int. J. Inf. Manag. 2019, 45, 44–55. [Google Scholar] [CrossRef]
- Acharya, N.; Sharma, A. Demarcating the Privacy Issues of Aarogya Setu App in Covid-19 Pandemic in India: An Exploration into Contact Tracing Mobile Applications from Elaboration Likelihood Model. In HCI for Cybersecurity, Privacy and Trust; Moallem, A., Ed.; Lecture Notes in Computer Science; Springer International Publishing: Cham, Switzerland, 2022; Volume 13333, pp. 457–468. ISBN 978-3-031-05562-1. [Google Scholar]
- Lazarus, S.; Whittaker, J.M.; McGuire, M.R.; Platt, L. What Do We Know about Online Romance Fraud Studies? A Systematic Review of the Empirical Literature (2000 to 2021). J. Econ. Criminol. 2023, 2, 100013. [Google Scholar] [CrossRef]
- Luarn, P.; Lin, H.-H. Toward an Understanding of the Behavioral Intention to Use Mobile Banking. Comput. Hum. Behav. 2005, 21, 873–891. [Google Scholar] [CrossRef]
- Anwar, A.; Thongpapanl, N.; Ashraf, A.R. Strategic Imperatives of Mobile Commerce in Developing Countries: The Influence of Consumer Innovativeness, Ubiquity, Perceived Value, Risk, and Cost on Usage. J. Strateg. Mark. 2021, 29, 722–742. [Google Scholar] [CrossRef]
- Verkijika, S.F.; Neneh, B.N. Standing up for or against: A Text-Mining Study on the Recommendation of Mobile Payment Apps. J. Retail. Consum. Serv. 2021, 63, 102743. [Google Scholar] [CrossRef]
- Jin, X.; Xu, F. Examining the Factors Influencing User Satisfaction and Loyalty on Paid Knowledge Platforms. Aslib J. Inf. Manag. 2021, 73, 254–270. [Google Scholar] [CrossRef]
- Paulose, D.; Shakeel, A. Perceived Experience, Perceived Value and Customer Satisfaction as Antecedents to Loyalty among Hotel Guests. J. Qual. Assur. Hosp. Tour. 2022, 23, 447–481. [Google Scholar] [CrossRef]
- Kusumawati, A.; Rahayu, K.S. The Effect of Experience Quality on Customer Perceived Value and Customer Satisfaction and Its Impact on Customer Loyalty. TQM J. 2020, 32, 1525–1540. [Google Scholar] [CrossRef]
- Yuan, S.; Liu, L.; Su, B.; Zhang, H. Determining the Antecedents of Mobile Payment Loyalty: Cognitive and Affective Perspectives. Electron. Commer. Res. Appl. 2020, 41, 100971. [Google Scholar] [CrossRef]
- Darvishmotevali, M.; Tajeddini, K.; Altinay, L. Experiential Festival Attributes, Perceived Value, Cultural Exploration, and Behavioral Intentions to Visit a Food Festival. J. Conv. Event Tour. 2023, 24, 57–86. [Google Scholar] [CrossRef]
- Cham, T.-H.; Cheah, J.-H.; Cheng, B.-L.; Lim, X.-J. I Am Too Old for This! Barriers Contributing to the Non-Adoption of Mobile Payment. Int. J. Bank Mark. 2022, 40, 1017–1050. [Google Scholar] [CrossRef]
- Wang, S.; Paulo Esperança, J.; Wu, Q. Effects of Live Streaming Proneness, Engagement and Intelligent Recommendation on Users’ Purchase Intention in Short Video Community: Take TikTok (DouYin) Online Courses as an Example. Int. J. Hum.–Comput. Interact. 2023, 39, 3071–3083. [Google Scholar] [CrossRef]
- Ibáñez-Sánchez, S.; Orús, C.; Flavián, C. Augmented Reality Filters on Social Media. Analyzing the Drivers of Playability Based on Uses and Gratifications Theory. Psychol. Mark. 2022, 39, 559–578. [Google Scholar] [CrossRef]
- Hsu, C.-L.; Lin, J.C.-C. Understanding the User Satisfaction and Loyalty of Customer Service Chatbots. J. Retail. Consum. Serv. 2023, 71, 103211. [Google Scholar] [CrossRef]
- Dam, S.M.; Dam, T.C. Relationships between Service Quality, Brand Image, Customer Satisfaction, and Customer Loyalty. J. Asian Financ. Econ. Bus. 2021, 8, 585–593. [Google Scholar]
- Leighton, K.; Kardong-Edgren, S.; Schneidereith, T.; Foisy-Doll, C. Using Social Media and Snowball Sampling as an Alternative Recruitment Strategy for Research. Clin. Simul. Nurs. 2021, 55, 37–42. [Google Scholar] [CrossRef]
- Bollen, K.A. Structural Equations with Latent Variables; John Wiley & Sons: Hoboken, NJ, USA, 2014. [Google Scholar]
- Podsakoff, P.M.; MacKenzie, S.B.; Lee, J.-Y.; Podsakoff, N.P. Common Method Biases in Behavioral Research: A Critical Review of the Literature and Recommended Remedies. J. Appl. Psychol. 2003, 88, 879. [Google Scholar] [CrossRef]
- Hair, J.F.; Black, W.C.; Babin, B.J.; Anderson, R.E.; Tatham, R.L. Multivariate Data Analysis; Prentice Hall: Saddle River, NJ, USA, 1998; Volume 5. [Google Scholar]
- Hayduk, L.A. Structural Equation Modeling with LISREL: Essentials and Advances; Jhu Press: Saddle River, NJ, USA, 1987. [Google Scholar]
- Bagozzi, R.P.; Yi, Y. On the Evaluation of Structural Equation Models. JAMS 1988, 16, 74–94. [Google Scholar] [CrossRef]
- Fornell, C.; Larcker, D.F. Evaluating Structural Equation Models with Unobservable Variables and Measurement Error. J. Mark. Res. 1981, 18, 39–50. [Google Scholar] [CrossRef]
- Cheung, G.W.; Cooper-Thomas, H.D.; Lau, R.S.; Wang, L.C. Reporting Reliability, Convergent and Discrimi-nant Validity with Structural Equation Modeling: A Review and Best-Practice Recommendations. Asia Pac. J. Manag. 2024, 41, 745–783. [Google Scholar] [CrossRef]
- Henseler, J.; Ringle, C.M.; Sarstedt, M. A New Criterion for Assessing Discriminant Validity in Variance-Based Structural Equation Modeling. J. Acad. Mark. Sci. 2015, 43, 115–135. [Google Scholar] [CrossRef]
- Shrout, P.E.; Bolger, N. Mediation in Experimental and Nonexperimental Studies: New Procedures and Recommendations. Psychol. Methods 2002, 7, 422. [Google Scholar] [CrossRef] [PubMed]
- Hayes, A.F.; Scharkow, M. The Relative Trustworthiness of Inferential Tests of the Indirect Effect in Statistical Mediation Analysis: Does Method Really Matter? Psychol. Sci. 2013, 24, 1918–1927. [Google Scholar] [CrossRef] [PubMed]
- Hong, I.B.; Cha, H.S. The Mediating Role of Consumer Trust in an Online Merchant in Predicting Purchase Intention. Int. J. Inf. Manag. 2013, 33, 927–939. [Google Scholar] [CrossRef]
- Yum, K.; Kim, J. The Influence of Perceived Value, Customer Satisfaction, and Trust on Loyalty in Entertainment Platforms. Appl. Sci. 2024, 14, 5763. [Google Scholar] [CrossRef]
- De Leon, M.V.; Atienza, R.P.; Susilo, D. Influence of Self-Service Technology (SST) Service Quality Dimensions as a Second-Order Factor on Perceived Value and Customer Satisfaction in a Mobile Banking Application. Cogent Bus. Manag. 2020, 7, 1794241. [Google Scholar] [CrossRef]
- Pang, H. Identifying Associations between Mobile Social Media Users’ Perceived Values, Attitude, Satisfaction, and eWOM Engagement: The Moderating Role of Affective Factors. Telemat. Inform. 2021, 59, 101561. [Google Scholar] [CrossRef]
- Charni, H.; Brun, I.; Ricard, L. Impact of Employee Job Satisfaction and Commitment on Customer Perceived Value: An Original Perspective. Int. J. Bank Mark. 2020, 38, 737–755. [Google Scholar] [CrossRef]
- Oh, H.; Fiore, A.M.; Jeoung, M. Measuring Experience Economy Concepts: Tourism Applications. J. Travel Res. 2007, 46, 119–132. [Google Scholar] [CrossRef]
- Wang, Y.; Gu, J.; Wang, S.; Wang, J. Understanding Consumers’ Willingness to Use Ride-Sharing Services: The Roles of Perceived Value and Perceived Risk. Transp. Res. Part C Emerg. Technol. 2019, 105, 504–519. [Google Scholar] [CrossRef]
- Vayghan, S.; Baloglu, D.; Baloglu, S. The Impact of Utilitarian, Social and Hedonic Values on Hotel Booking Mobile App Engagement and Loyalty: A Comparison of Generational Cohorts. J. Hosp. Tour. Insights 2023, 6, 1990–2011. [Google Scholar] [CrossRef]
- Varshneya, G.; Das, G. Experiential Value: Multi-Item Scale Development and Validation. J. Retail. Consum. Serv. 2017, 34, 48–57. [Google Scholar] [CrossRef]
- Wu, R.; Gao, L.; Lee, H.; Xu, J.; Pan, Y. A Study of the Key Factors Influencing Young Users’ Continued Use of the Digital Twin-Enhanced Metaverse Museum. Electronics 2024, 13, 2303. [Google Scholar] [CrossRef]
- Kapoor, A.; Sindwani, R.; Goel, M. A Novel Framework for Understanding the Interplay between the Mobile Wallet Service Quality Dimensions and Loyalty Intention. TQM J. 2024. ahead-of-print. [Google Scholar] [CrossRef]
- Yaseen, H.; Ayoub, M.A.-S.; Hattar, C.; Al-Adwan, A.S.; Alsoud, M. Factors Influencing Meta-Banking Adoption: An Empirical Study. J. Financ. Report. Account. 2024. ahead-of-print. [Google Scholar] [CrossRef]




| Authors | Model/Theories | Purpose | Findings | Ref. |
|---|---|---|---|---|
| Van Ouytsel et al. (2018) | Lifestyle–routine activities theory | Victimization of secondary school students through online dating abuse. | Engagement in online risk behaviors, the duration of romantic relationships, participation in sexting with a romantic partner, and the frequency of social networking site usage were all significantly associated with being victimized by digital controlling behaviors. | [45] |
| Chakraborty et al. (2019) | Unified theory of acceptance and use of technology and trust | Factors affecting the adoption of online dating platforms. | Playfulness is the most influential factor, while trust has no influence at all. | [43] |
| Castro et al. (2020) | Personality traits theory | Analyze the relationship between the use of dating apps, sociodemographic characteristics, and bright and dark personality traits. | Men, older youth, and sexual minorities were more likely to be current or past dating app users, with being single and having higher open-mindedness scores further increasing the likelihood of current app usage, while dark personality traits showed no predictive ability. | [42] |
| Mosley et al. (2020) | Attachment theory | Understand the field of adult attachment, online dating development, and the possibility of deception. | Women are more likely to be targets, whereas men are more likely to be the perpetrators of this form of online dating deception. | [44] |
| Kaakinen et al. (2021) | Lifestyle exposure theory | Youth use of online dating platforms and victimization experiences. | Victimization is more common among young people using online dating applications, which are linked to increased risks of online harassment, online sexual harassment, cybercrimes, and sexual victimization by both adults and peers. | [46] |
| Tsui et al. (2022) | Social exchange theory | Understand and study the relationship between online dating platforms, relationship satisfaction, and self-esteem. | The relationships between users’ feelings on online dating apps, interpersonal relationship satisfaction, and self-esteem were significantly positive. The low cost of using these apps helps users achieve better satisfaction in relationships and higher self-esteem. | [47] |
| Patre et al. (2023) | Elaboration likelihood model | Investigate dating-partner behavior in the metaverse. | Interaction quality, avatar customization, visual attractiveness, intrinsic enjoyment, and perceived entertainment value are significantly correlated with perceived attitude. | [23] |
| Siddiqui et al. (2023) | Innovation resistance theory | Factors hindering the use of online dating platforms. | The three barriers of risk, usage, and tradition have a significant negative influence on the adoption intention of online dating apps. | [38] |
| Sowmya et al. (2024) | Uses and gratifications (U and G) theory | Factors influencing purchase motivation, adoption recommendations, and customer happiness in dating apps. | Convenience gratification, information gratification, and personal identity gratification are important predictors of purchase motivation for dating apps. | [12] |
| Variables | Items | Ref. |
|---|---|---|
| Convenience value | I think using a dating platform makes it clear and simple to get what I want. | [64,66,67] |
| I find it convenient to use a dating platform to get what I want. | ||
| I think using a dating platform helps me save time and energy. | ||
| I find it convenient to use dating platforms compared to traditional dating methods. | ||
| Information value | I think dating platforms offer me more than enough information. | [55,66,101] |
| I think it’s cheaper to get information from dating platforms. | ||
| I think dating platforms provide information that meets my needs. | ||
| I think dating platforms offer me up-to-date information about potential dates. | ||
| I find the information I get from dating platforms very helpful in finding potential matches. | ||
| Experiential value | I found the experience of using the dating platform to be enjoyable. | [11,90,102] |
| I think using a dating platform gives me great pleasure. | ||
| I think it’s enjoyable to use a dating platform. | ||
| I love using dating platforms. | ||
| Social value | I think that using a dating platform enables you to meet more people. | [11,65,90] |
| I think using a dating platform allows for better communication with potential dates. | ||
| I can find out the status of other clients through the dating platform. | ||
| My friend thinks that using a dating platform to find a date is a good way to go. | ||
| I think using a dating platform will give me social acceptance. | ||
| Perceived risk | I believe there’s a potential risk of my personal information being compromised by using a dating platform. | [11,12,14] |
| I think using dating platforms makes me feel unsafe. | ||
| I think using a dating platform could lead to me being scammed. | ||
| I think using a dating platform may create negative rumors in my social circle. | ||
| Overall, I think using a dating platform is risky. | ||
| Perceived cost | I think the cost of membership for accessing a dating platform is expensive. | [58,103,104] |
| I think the additional fees for using dating apps are very high. | ||
| I think the investment cost of using dating apps would be very high. | ||
| Overall, I think using a dating platform would be quite expensive. | ||
| Perceived value | I think online dating platforms are worth every penny. | [67,86,102] |
| Considering the effort I invest, using an online dating platform is worth it for me. | ||
| Compared to the time I spent, using an online dating platform was worth it for me. | ||
| Overall, using an online dating platform has been valuable to me. | ||
| Satisfaction | I think the dating platform met my expectations. | [12,105,106] |
| I think using a dating platform makes me very happy. | ||
| My experience with the dating platform exceeded my expectations. | ||
| Using online dating platforms makes me feel very fulfilled. | ||
| Overall, I am satisfied with my experience on the online dating platform. | ||
| Loyalty | I would make dating platforms my first choice for the way I find dates. | [11,101,106,107] |
| I would recommend others to use the dating platform. | ||
| Changing my opinion of dating platforms is going to be very difficult. | ||
| My preference for dating platforms doesn’t change even if close friends recommend other dating personals. | ||
| I will continue to use dating platforms if I need to find someone again. |
| Variable | Items | Frequency | Percentage % |
|---|---|---|---|
| Gender | Male | 169 | 48 |
| Female | 183 | 52 | |
| Age (years) | 18–24 | 100 | 28.4 |
| 25–29 | 149 | 42.3 | |
| 30–34 | 47 | 13.4 | |
| 35–39 | 25 | 7.1 | |
| 40–44 | 14 | 4 | |
| 45 and over | 17 | 4.8 | |
| Education level | Junior high school and below | 17 | 4.8 |
| High school/secondary school | 33 | 9.4 | |
| Undergraduate/specialized | 231 | 65.6 | |
| Graduate students and above | 71 | 20.2 | |
| Experiences with online dating platforms | Less than 3 months | 54 | 15.3 |
| Up to 3–6 months | 78 | 22.2 | |
| Up to 6–12 months | 82 | 23.3 | |
| Within 1–3 years | 47 | 13.4 | |
| More than 3 years | 91 | 25.9 | |
| Daily frequency | Less than 1 h | 126 | 35.8 |
| Within 1–5 h | 83 | 23.6 | |
| Within 5–10 h | 75 | 21.3 | |
| 10 h and above | 68 | 19.3 |
| Fit Indices | Recommended Value | Measurement Model | Structural Model |
|---|---|---|---|
| Absolute Fit | |||
| CMIN/DF | ≤3.0 | 1.555 | 1.716 |
| RMSEA | ≤0.08 | 0.040 | 0.045 |
| IFI | ≥0.9 | 0.981 | 0.975 |
| TLI | ≥0.9 | 0.979 | 0.973 |
| GFI | ≥0.8 | 0.866 | 0.853 |
| AGFI | ≥0.8 | 0.845 | 0.833 |
| Incremental Fit | |||
| CFI | ≥0.9 | 0.981 | 0.975 |
| NFI | ≥0.9 | 0.949 | 0.943 |
| RFI | ≥0.9 | 0.944 | 0.938 |
| Parsimonious Fit | |||
| PNFI | >0.5 | 0.860 | 0.868 |
| PGFI | >0.5 | 0.747 | 0.748 |
| Variables | Items | Factor Loadings | AVE | CR | Cronbach’s α |
|---|---|---|---|---|---|
| Convenience value | CV1 | 0.971 | 0.8715 | 0.9644 | 0.963 |
| CV2 | 0.907 | ||||
| CV3 | 0.928 | ||||
| CV4 | 0.927 | ||||
| Information value | IV1 | 0.982 | 0.8731 | 0.9717 | 0.972 |
| IV2 | 0.917 | ||||
| IV3 | 0.918 | ||||
| IV4 | 0.906 | ||||
| IV5 | 0.947 | ||||
| Experiential value | EV1 | 0.972 | 0.8894 | 0.9698 | 0.97 |
| EV2 | 0.926 | ||||
| EV3 | 0.912 | ||||
| EV4 | 0.961 | ||||
| Social value | SV1 | 0.979 | 0.8868 | 0.9751 | 0.975 |
| SV2 | 0.920 | ||||
| SV3 | 0.933 | ||||
| SV4 | 0.918 | ||||
| SV5 | 0.957 | ||||
| Perceived risk | PR1 | 0.978 | 0.8767 | 0.9726 | 0.973 |
| PR2 | 0.908 | ||||
| PR3 | 0.907 | ||||
| PR4 | 0.915 | ||||
| PR5 | 0.971 | ||||
| Perceived cost | PC1 | 0.966 | 0.8648 | 0.9623 | 0.962 |
| PC2 | 0.906 | ||||
| PC3 | 0.883 | ||||
| PC4 | 0.962 | ||||
| Perceived value | PV1 | 0.974 | 0.8835 | 0.9681 | 0.967 |
| PV2 | 0.912 | ||||
| PV3 | 0.908 | ||||
| PV4 | 0.964 | ||||
| Satisfaction | SAT1 | 0.977 | 0.8699 | 0.9709 | 0.971 |
| SAT2 | 0.898 | ||||
| SAT3 | 0.907 | ||||
| SAT4 | 0.919 | ||||
| SAT5 | 0.96 | ||||
| Loyalty | LOY1 | 0.961 | 0.8759 | 0.9724 | 0.972 |
| LOY2 | 0.911 | ||||
| LOY3 | 0.922 | ||||
| LOY4 | 0.918 | ||||
| LOY5 | 0.966 |
| Convenience Value | Information Value | Experiential Value | Social Value | Perceived Risk | Perceived Cost | Perceived Value | Satisfaction | Loyalty | |
|---|---|---|---|---|---|---|---|---|---|
| Convenience value | 0.934 | ||||||||
| Information value | 0.532 | 0.934 | |||||||
| Experiential value | 0.606 | 0.545 | 0.943 | ||||||
| Social value | 0.482 | 0.476 | 0.543 | 0.942 | |||||
| Perceived risk | −0.453 | −0.477 | −0.438 | −0.511 | 0.936 | ||||
| Perceived cost | −0.557 | −0.494 | −0.573 | −0.504 | 0.544 | 0.930 | |||
| Perceived value | 0.566 | 0.548 | 0.628 | 0.552 | −0.541 | −0.542 | 0.940 | ||
| Satisfaction | 0.563 | 0.506 | 0.609 | 0.514 | −0.467 | −0.590 | 0.625 | 0.933 | |
| Loyalty | 0.525 | 0.539 | 0.542 | 0.460 | −0.482 | −0.509 | 0.531 | 0.553 | 0.936 |
| Convenience Value | Information Value | Experiential Value | Social Value | Perceived Risk | Perceived Cost | Perceived Value | Satisfaction | Loyalty | |
|---|---|---|---|---|---|---|---|---|---|
| Convenience value | |||||||||
| Information value | 0.543 | ||||||||
| Experiential value | 0.616 | 0.543 | |||||||
| Social value | 0.496 | 0.488 | 0.558 | ||||||
| Perceived risk | 0.455 | 0.485 | 0.456 | 0.523 | |||||
| Perceived cost | 0.564 | 0.493 | 0.586 | 0.510 | 0.556 | ||||
| Perceived value | 0.583 | 0.557 | 0.640 | 0.564 | 0.554 | 0.559 | |||
| Satisfaction | 0.582 | 0.515 | 0.620 | 0.525 | 0.487 | 0.600 | 0.642 | ||
| Loyalty | 0.543 | 0.540 | 0.541 | 0.473 | 0.485 | 0.525 | 0.544 | 0.570 |
| Hypothesis | β | S.E. | C.R. | P | Results |
|---|---|---|---|---|---|
| H1a: Convenience value --> Perceived value | 0.140 | 0.049 | 2.661 | 0.008 ** | Supported |
| H1b: Information value --> Perceived value | 0.138 | 0.054 | 2.797 | 0.005 ** | Supported |
| H1c: Experiential value --> Perceived value | 0.273 | 0.051 | 5.015 | *** | Supported |
| H1d: Social value --> Perceived value | 0.145 | 0.052 | 2.931 | 0.003 ** | Supported |
| H2a: Perceived risk --> Perceived value | −0.182 | 0.050 | −3.742 | *** | Supported |
| H2b: Perceived cost --> Perceived value | −0.076 | 0.049 | −1.442 | 0.149 | Unsupported |
| H3: Perceived value --> Loyalty | 0.320 | 0.058 | 5.513 | *** | Supported |
| H4: Perceived value --> Satisfaction | 0.635 | 0.042 | 13.966 | *** | Supported |
| H5: Satisfaction --> Loyalty | 0.350 | 0.063 | 5.988 | *** | Supported |
| Perceived Value --> Satisfaction --> Customer Loyalty | Effect | Lower Bound | Upper Bound | Percentage |
|---|---|---|---|---|
| Total effect | 0.542 | 0.450 | 0.625 | |
| Direct effect | 0.320 | 0.182 | 0.455 | 59% |
| Indirect effect | 0.222 | 0.134 | 0.321 | 41% |
Disclaimer/Publisher’s Note: The statements, opinions and data contained in all publications are solely those of the individual author(s) and contributor(s) and not of MDPI and/or the editor(s). MDPI and/or the editor(s) disclaim responsibility for any injury to people or property resulting from any ideas, methods, instructions or products referred to in the content. |
© 2024 by the authors. Licensee MDPI, Basel, Switzerland. This article is an open access article distributed under the terms and conditions of the Creative Commons Attribution (CC BY) license (https://creativecommons.org/licenses/by/4.0/).
Share and Cite
Huang, Q.; Zhang, R.; Lee, H.; Xu, H.; Pan, Y. A Study on Customer Behavior in Online Dating Platforms: Analyzing the Impact of Perceived Value on Enhancing Customer Loyalty. Behav. Sci. 2024, 14, 973. https://doi.org/10.3390/bs14100973
Huang Q, Zhang R, Lee H, Xu H, Pan Y. A Study on Customer Behavior in Online Dating Platforms: Analyzing the Impact of Perceived Value on Enhancing Customer Loyalty. Behavioral Sciences. 2024; 14(10):973. https://doi.org/10.3390/bs14100973
Chicago/Turabian StyleHuang, Qianghong, Ru Zhang, Hyemin Lee, Huayuan Xu, and Younghwan Pan. 2024. "A Study on Customer Behavior in Online Dating Platforms: Analyzing the Impact of Perceived Value on Enhancing Customer Loyalty" Behavioral Sciences 14, no. 10: 973. https://doi.org/10.3390/bs14100973
APA StyleHuang, Q., Zhang, R., Lee, H., Xu, H., & Pan, Y. (2024). A Study on Customer Behavior in Online Dating Platforms: Analyzing the Impact of Perceived Value on Enhancing Customer Loyalty. Behavioral Sciences, 14(10), 973. https://doi.org/10.3390/bs14100973

