First Record of Ixodes ariadnae (Acari: Ixodidae) in Slovakia
Simple Summary
Abstract
1. Introduction
2. Materials and Methods
2.1. Morphological Identification
2.2. DNA Extraction
2.3. Molecular Analysis and Sequencing
2.4. Phylogenetic Analysis
3. Results
3.1. Morphological Identification
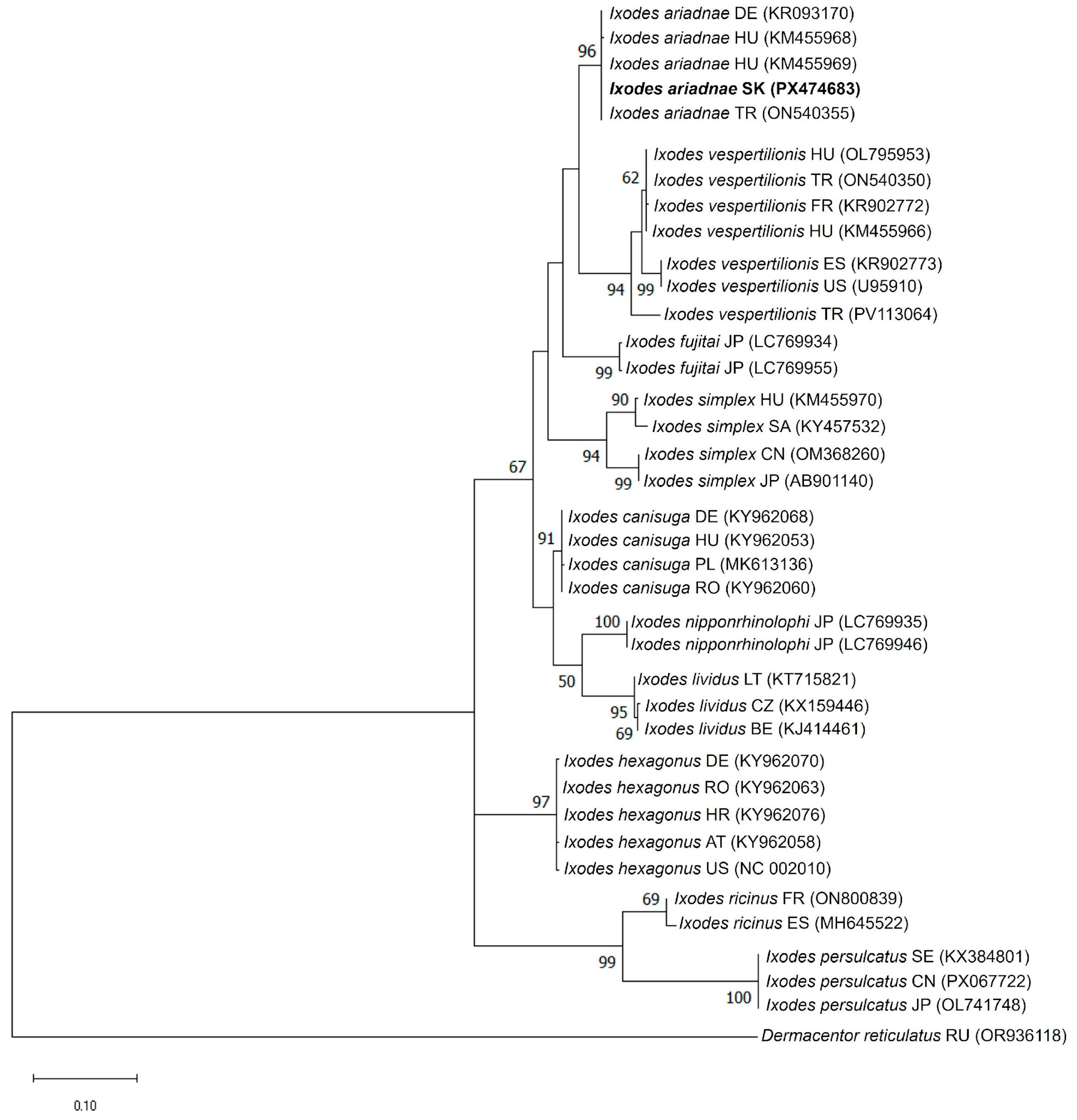
3.2. Sequence Identity and Phylogenetic Analysis
4. Discussion
5. Conclusions
Supplementary Materials
Author Contributions
Funding
Institutional Review Board Statement
Informed Consent Statement
Data Availability Statement
Acknowledgments
Conflicts of Interest
References
- Moreno Santillán, D.D.; Lama, T.M.; Gutierrez Guerrero, Y.T.; Brown, A.M.; Donat, P.; Zhao, H.; Rossiter, S.J.; Yohe, L.R.; Potter, J.H.; Teeling, E.C.; et al. Large-scale genome sampling reveals unique immunity and metabolic adaptations in bats. Mol. Ecol. 2021, 30, 6449–6467. [Google Scholar] [CrossRef]
- Kunz, T.H.; Braun de Torrez, E.; Bauer, D.; Lobova, T.; Fleming, T.H. Ecosystem services provided by bats. Ann. N. Y. Acad. Sci. 2011, 1223, 1–38. [Google Scholar] [CrossRef]
- Ramírez-Fráncel, L.A.; García-Herrera, L.V.; Losada-Prado, S.; Reinoso-Flórez, G.; Sánchez-Hernández, A.; Estrada-Villegas, S.; Lim, B.K.; Guevara, G. Bats and their vital ecosystem services: A global review. Integr. Zool. 2022, 17, 2–23. [Google Scholar] [CrossRef]
- Socolovschi, C.; Kernif, T.; Raoult, D.; Parola, P. Borrelia, Rickettsia, and Ehrlichia Species in Bat Ticks, France, 2010. Emerg. Infect. Dis. 2012, 18, 1966–1975. [Google Scholar] [CrossRef]
- Hornok, S.; Kontschán, J.; Estrada-Peña, A.; de Mera, I.G.; Tomanović, S.; de la Fuente, J. Contributions to the morphology and phylogeny of the newly discovered bat tick species, Ixodes ariadnae in comparison with I. vespertilionis and I. simplex. Parasit. Vectors 2015, 8, 47. [Google Scholar] [CrossRef]
- Orlova, M.V.; Klimov, P.B.; Moskvitina, N.S.; Orlov, O.L.; Zhigalin, A.V.; Smirnov, D.G.; Dzhamirzoyev, H.S.; Vekhnik, V.P.; Pavlov, A.V.; Emelyanova, A.A.; et al. New records of bat flies (Diptera: Nycteribiidae), with an updated checklist of the nycteribiids of Russia. Zootaxa 2021, 4927, 410–430. [Google Scholar] [CrossRef]
- Péter, R.; Mihalca, A.D.; Sándor, A.D. Annotated checklist of the bat flies (Diptera: Nycteribiidae) of Romania. Zootaxa 2022, 5120, 111–127. [Google Scholar] [CrossRef]
- Mlynárová, L.; Korytár, Ľ.; Manko, P.; Ondrejková, A.; Prokeš, M.; Smoľák, R.; Oboňa, J. Updated Taxonomic Key of European Nycteribiidae (Diptera), with a Host-Parasite Network. Diversity 2023, 15, 573. [Google Scholar] [CrossRef]
- Szentiványi, T.; Takács, N.; Sándor, A.D.; Péter, Á.; Boldogh, S.A.; Kováts, D.; Foster, J.T.; Estók, P.; Hornok, S. Bat-associated ticks as a potential link for vector-borne pathogen transmission between bats and other animals. PLoS Negl. Trop. Dis. 2024, 18, e0012584. [Google Scholar] [CrossRef]
- Fajfer, M. Acari (Chelicerata)—Parasites of reptiles. Acarina 2012, 20, 108–129. [Google Scholar]
- Guglielmone, A.A.; Robbins, R.G.; Apanaskevich, D.A.; Petney, T.N.; Estrada-Peña, A.; Horak, I.G. The Hard Ticks of the World: (Acari: Ixodida: Ixodidae); Springer: Dordrecht, The Netherlands, 2014. [Google Scholar] [CrossRef]
- Sándor, A.D.; Domșa, C.; Péter, Á.; Hornok, S. Ixodid ticks of Western Palearctic bats: Ecology, host-parasite relationships, geographic distribution and zoonotic importance. Front. Vet. Sci. 2025, 12, 1517704. [Google Scholar] [CrossRef]
- Nosek, J.; Sixl, W. Central-European Ticks (Ixodoidea). Mitt. Abt. Zool. Landesmus. Joanneum Graz 1972, 1, 61–92. [Google Scholar]
- Arthur, D.R. The Ixodes Ticks of Chiroptera (Ixodoidea, Ixodidae). J. Parasitol. 1956, 42, 180–196. [Google Scholar] [CrossRef]
- Piksa, K.; Górz, A.; Nowak-Chmura, M.; Siuda, K. The patterns of seasonal activity of Ixodes vespertilionis (Acari: Ixodidae) on Rhinolophus hipposideros in nursery colonies. Ticks Tick Borne Dis. 2014, 5, 69–74. [Google Scholar] [CrossRef]
- Hornok, S.; Kontschán, J.; Kováts, D.; Kovács, R.; Angyal, D.; Görföl, T.; Polacsek, Z.; Kalmár, Z.; Mihalca, A.D. Bat ticks revisited: Ixodes ariadnae sp. nov. and allopatric genotypes of I. vespertilionis in caves of Hungary. Parasit. Vectors 2014, 7, 202. [Google Scholar] [CrossRef]
- Hornok, S.; Estrada-Peña, A.; Kontschán, J.; Plantard, O.; Kunz, B.; Mihalca, A.D.; Thabah, A.; Tomanović, S.; Burazerović, J.; Takács, N.; et al. High degree of mitochondrial gene heterogeneity in the bat tick species Ixodes vespertilionis, I. ariadnae and I. simplex from Eurasia. Parasit. Vectors 2015, 8, 457. [Google Scholar] [CrossRef]
- Hornok, S.; Takács, N.; Szőke, K.; Kunz, B. First record of Ixodes ariadnae in Germany—Short communication. Acta Vet. Hung. 2015, 63, 347–351. [Google Scholar] [CrossRef]
- Hornok, S.; Kováts, D.; Angyal, D.; Dányi, L.; Kovács, R.; Kontschán, J. Description of the male and the larva of Ixodes ariadnae Hornok, 2014. Ticks Tick Borne Dis. 2016, 7, 1252–1255. [Google Scholar] [CrossRef]
- Hornok, S.; Krawczyk, A. First record of Ixodes ariadnae in Western Europe, Belgium—Short communication. Acta Vet. Hung. 2016, 64, 467–471. [Google Scholar] [CrossRef]
- Hornok, S. Ixodes ariadnae. In Ticks of Europe and North Africa: A Guide to Species Identification; Estrada-Peña, A., Mihalca, A.D., Petney, T.N., Eds.; Springer: Cham, Switzerland, 2017. [Google Scholar] [CrossRef]
- Medlock, J.M.; Hansford, K.M.; Bormane, A.; Derdakova, M.; Estrada-Peña, A.; George, J.C.; Golovljova, I.; Jaenson, T.G.; Jensen, J.K.; Jensen, P.M.; et al. Driving forces for changes in geographical distribution of Ixodes ricinus dicks in Europe. Parasit. Vectors 2013, 6, 1. [Google Scholar] [CrossRef]
- Peňazziová, K.L.; Chitimia-Dobler, L.; Csank, T.; Peťko, B.; Ondrejková, A.; Halán, M.; Schusterová, P.; Pivka, S.; Korytár, Ľ. First detection and a new avian host of the tick Ixodes ventalloi Gil Collado, 1936, in Slovakia. Parasitol. Res. 2024, 123, 268. [Google Scholar] [CrossRef] [PubMed]
- Tamura, K.; Stecher, G.; Kumar, S. MEGA11: Molecular Evolutionary Genetics Analysis Version 11. Mol. Biol. Evol. 2021, 38, 3022–3027. [Google Scholar] [CrossRef]
- Rosický, B. Bionomicko-faunistický nástin klíšťat (Ixodidae) z území ČSR. Zool. Entomol. Listy 1953, 2, 120–130. [Google Scholar]
- Černý, V. The tick fauna of Czechoslovakia. Folia Parasitol. 1972, 19, 87–92. [Google Scholar]
- Nosek, J.; Kozuch, O.; Lysy, J. The finding of the female Hyalomma marginatum Koch, 1844 in southern Slovakia. Folia Parasitol. 1982, 29, 251. [Google Scholar]
- Bona, M.; Stanko, M. First records of the tick Ixodes frontalis (Panzer, 1795) (Acari, Ixodidae) in Slovakia. Ticks Tick Borne Dis. 2013, 4, 478–481. [Google Scholar] [CrossRef]
- Capek, M.; Literak, I.; Kocianova, E.; Sychra, O.; Najer, T.; Trnka, A.; Kverek, P. Ticks of the Hyalomma marginatum complex transported by migratory birds into Central Europe. Ticks Tick Borne Dis. 2014, 5, 489–493. [Google Scholar] [CrossRef] [PubMed]
- Karbowiak, G.; Stanko, M.; Miterpaková, M.; Hurníková, Z.; Víchová, B. Ticks (Acari: Ixodidae) parasitizing red foxes (Vulpes vulpes) in Slovakia and New Data About Subgenus Pholeoixodes Occurrence. Acta Parasitol. 2020, 65, 636–643. [Google Scholar] [CrossRef] [PubMed]
- Didyk, Y.M.; Mangová, B.; Kraljik, J.; Stanko, M.; Spitalská, E.; Derdáková, M. Rhipicephalus sanguineus s.l. detection in the Slovak Republic. Biologia 2022, 77, 1523–1529. [Google Scholar] [CrossRef]
- Stanko, M.; Csanády, A. First records and a new tick-host association of the tick Ixodes acuminatus Neumann, 1901, in Slovakia. Biologia 2022, 77, 2915–2920. [Google Scholar] [CrossRef]
- Kazimírová, M.; Hamšíková, Z.; Špitalská, E.; Minichová, L.; Mahríková, L.; Caban, R.; Sprong, H.; Fonville, M.; Schnittger, L.; Kocianová, E. Diverse tick-borne microorganisms identified in free-living ungulates in Slovakia. Parasit Vectors. 2018, 11, 495. [Google Scholar] [CrossRef]
- Stanko, M.; Derdáková, M.; Špitalská, E.; Kazimírová, M. Ticks and their epidemiological role in Slovakia: From the past till present. Biologia 2022, 77, 1575–1610. [Google Scholar] [CrossRef] [PubMed]
- Maslo, B.; Mau, R.L.; Kerwin, K.; McDonough, R.; McHale, E.; Foster, J.T. Bats provide a critical ecosystem service by consuming a large diversity of agricultural pest insects. Agric. Ecosyst. Environ. 2022, 324, 107722. [Google Scholar] [CrossRef]
- Zukal, J.; Pikula, J.; Bandouchova, H. Bats as bioindicators of heavy metal pollution: History and prospect. Mamm. Biol. 2015, 80, 220–227. [Google Scholar] [CrossRef]
- Bednarikova, S.; Danek, O.; Dundarova, H.; Nemcova, M.; Piacek, V.; Zukalova, K.; Zukal, J.; Pikula, J. Filariasis of parti-colored bats: Phylogenetic analysis, infection prevalence, and possible vector mite identification. Front. Vet. Sci. 2025, 12, 1546353. [Google Scholar] [CrossRef]
- Szentiványi, T.; Szabadi, K.L.; Görföl, T.; Estók, P.; Kemenesi, G. Bats and ectoparasites: Exploring a hidden link in zoonotic disease transmission. Trends Parasitol. 2024, 40, 1115–1123. [Google Scholar] [CrossRef]
- Hornok, S.; Kováts, D.; Csörgő, T.; Meli, M.L.; Gönczi, E.; Hadnagy, Z.; Takács, N.; Farkas, R.; Hofmann-Lehmann, R. Birds as potential reservoirs of tick-borne pathogens: First evidence of bacteraemia with Rickettsia helvetica. Parasit. Vectors 2014, 7, 128. [Google Scholar] [CrossRef] [PubMed]
- Hutterer, R.; Ivanova, T.; Meyer-Cords, C.; Rodrigues, L. Bat Migrations in Europe A Review of Banding Data and Literature; Federal Agency for Nature Conservation in Germany: Bonn, Germany, 2005; ISBN 3-7843-3928-X. [Google Scholar]
- Ševčík, M.; Krištofík, J.; Uhrin, M.; Benda, P. New records of ticks (Acari: Ixodidae) parasiting on bats in Slovakia. Vespertilio 2010, 13–14, 139–147. [Google Scholar]
- Lv, J.; Wu, S.; Zhang, Y.; Chen, Y.; Feng, C.; Yuan, X.; Jia, G.; Deng, J.; Wang, C.; Wang, Q.; et al. Assessment of four DNA fragments (COI, 16S rDNA, ITS2, 12S rDNA) for species identification of the Ixodida (Acari: Ixodida). Parasit. Vectors 2014, 7, 93. [Google Scholar] [CrossRef]





Disclaimer/Publisher’s Note: The statements, opinions and data contained in all publications are solely those of the individual author(s) and contributor(s) and not of MDPI and/or the editor(s). MDPI and/or the editor(s) disclaim responsibility for any injury to people or property resulting from any ideas, methods, instructions or products referred to in the content. |
© 2026 by the authors. Licensee MDPI, Basel, Switzerland. This article is an open access article distributed under the terms and conditions of the Creative Commons Attribution (CC BY) license.
Share and Cite
Lipinský, J.; Petroušková, P.; Drážovská, M.; Vasilová, E.; Halán, M.; Hajdová, B.; Ondrejková, A.; Vojtek, B.; Prokeš, M.; Gogoľová, L.; et al. First Record of Ixodes ariadnae (Acari: Ixodidae) in Slovakia. Animals 2026, 16, 391. https://doi.org/10.3390/ani16030391
Lipinský J, Petroušková P, Drážovská M, Vasilová E, Halán M, Hajdová B, Ondrejková A, Vojtek B, Prokeš M, Gogoľová L, et al. First Record of Ixodes ariadnae (Acari: Ixodidae) in Slovakia. Animals. 2026; 16(3):391. https://doi.org/10.3390/ani16030391
Chicago/Turabian StyleLipinský, Jakub, Patrícia Petroušková, Monika Drážovská, Emília Vasilová, Miloš Halán, Blažena Hajdová, Anna Ondrejková, Boris Vojtek, Marián Prokeš, Lýdia Gogoľová, and et al. 2026. "First Record of Ixodes ariadnae (Acari: Ixodidae) in Slovakia" Animals 16, no. 3: 391. https://doi.org/10.3390/ani16030391
APA StyleLipinský, J., Petroušková, P., Drážovská, M., Vasilová, E., Halán, M., Hajdová, B., Ondrejková, A., Vojtek, B., Prokeš, M., Gogoľová, L., Franková, K., & Korytár, Ľ. (2026). First Record of Ixodes ariadnae (Acari: Ixodidae) in Slovakia. Animals, 16(3), 391. https://doi.org/10.3390/ani16030391

