Multi-Omics Profiling of Lipid Variation and Regulatory Mechanisms in Poultry Breast Muscles
Simple Summary
Abstract
1. Introduction
2. Materials and Methods
2.1. Ethical Standards
2.2. Test Animals and Sample Collection
2.3. Total RNA Extraction from Tissues
2.4. Breast Muscles Tissue Lipidome Assay
2.4.1. Lipid Extraction
2.4.2. Lipid Detection and Characterization
2.4.3. Molecular Characterization of Lipids
2.4.4. Differential Lipid Screening
2.5. Breast Muscle Tissue Transcriptome Sequencing and Analysis
2.5.1. Library Construction and Sequencing
2.5.2. Sequence Quality Control and Comparative Annotation
2.5.3. Identification of Homologous Genes
2.5.4. Direct Homologous Gene Expression Analysis
2.5.5. Homologous Gene ka/ks Analysis
2.6. Breast Muscle Transcriptome and Lipidome Correlation Analysis
2.6.1. Intrinsic Correlation Analysis of Transcriptome and Lipidome
2.6.2. Comparative Analysis of Differential Gene and Differential Lipid Enrichment Pathways
3. Results
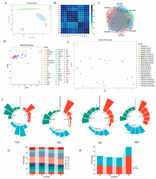
3.1. Overview of Breast Muscle Lipid Composition in Four Poultry
3.2. Comparison of Differential Lipid Profiles of Breast Muscles of Four Poultry
3.3. Comparative Analysis of Poultry Muscle Transcriptome
3.4. Adaptive Evolutionary Analysis of Homologous Genes
3.5. Lipid Metabolism-Related Genes Subject to Positive Selection
3.6. Poultry Muscle Lipidome and Transcriptome Association Analysis
4. Discussion
5. Conclusions
Supplementary Materials
Author Contributions
Funding
Institutional Review Board Statement
Informed Consent Statement
Data Availability Statement
Conflicts of Interest
References
- McAfee, A.J.; McSorley, E.M.; Cuskelly, G.J.; Moss, B.W.; Wallace, J.M.; Bonham, M.P.; Fearon, A.M. Red meat consumption: An overview of the risks and benefits. Meat Sci. 2010, 84, 1–13. [Google Scholar] [CrossRef]
- Han, Y.; Liu, W.; Li, H.; Lei, R.; Liu, G.; Gao, L.; Su, G. Distribution of polychlorinated naphthalenes (PCNs) in the whole blood of typical meat animals. J. Environ. Sci. 2018, 72, 208–212. [Google Scholar] [CrossRef]
- Palma-Granados, P.; García-Casco, J.M.; Caraballo, C.; Vázquez-Ortego, P.; Gómez-Carballar, F.; Sánchez-Esquiliche, F.; Óvilo, C.; Muñoz, M. Design of a low-density SNP panel for intramuscular fat content and fatty acid composition of backfat in free-range Iberian pigs. J. Anim. Sci. 2023, 101, skad079. [Google Scholar] [CrossRef] [PubMed]
- Hausman, G.J.; Basu, U.; Du, M.; Fernyhough-Culver, M.; Dodson, M.V. Intermuscular and intramuscular adipose tissues: Bad vs. good adipose tissues. Adipocyte 2014, 3, 242–255. [Google Scholar] [CrossRef] [PubMed]
- Katsumata, M. Promotion of intramuscular fat accumulation in porcine muscle by nutritional regulation. Anim. Sci. J. 2011, 82, 17–25. [Google Scholar] [CrossRef]
- Sun, Y.; Chen, X.; Qin, J.; Liu, S.; Zhao, R.; Yu, T.; Chu, G.; Yang, G.; Pang, W. Comparative analysis of long noncoding RNAs expressed during intramuscular adipocytes adipogenesis in fat-type and lean-type pigs. J. Agric. Food Chem. 2018, 66, 12122–12130. [Google Scholar] [CrossRef] [PubMed]
- Liu, H.; Wang, Z.; Zhang, D.; Shen, Q.; Hui, T.; Ma, J. Generation of key aroma compounds in Beijing roasted duck induced via Maillard reaction and lipid pyrolysis reaction. Food Res. Int. 2020, 136, 109328. [Google Scholar] [CrossRef] [PubMed]
- Figueroa, C.D.; Cruz, F.K.; Kaneko, I.N.; Basaglia, R.A.; Oliveira, C.A.; Almeida, F.L.; Santos, T.C. Growth of breast muscles in European and Japanese quail raised in meat production system: A morphological analysis. An. Da Acad. Bras. De Ciências 2023, 95, e20200530. [Google Scholar] [CrossRef] [PubMed]
- Pomianowski, J.; Mikulski, D.; Pudyszak, K.; Cooper, R.; Angowski, M.; Jóźwik, A.; Horbańczuk, J. Chemical composition, cholesterol content, and fatty acid profile of pigeon meat as influenced by meat-type breeds. Poult. Sci. 2009, 88, 1306–1309. [Google Scholar] [CrossRef] [PubMed]
- Jaturasitha, S.; Srikanchai, T.; Kreuzer, M.; Wicke, M. Differences in carcass and meat characteristics between chicken indigenous to northern Thailand (Black-boned and Thai native) and imported extensive breeds (Bresse and Rhode Island Red). Poult. Sci. 2008, 87, 160–169. [Google Scholar] [CrossRef] [PubMed]
- Wang, D.; Qin, P.; Zhang, K.; Wang, Y.; Guo, Y.; Cheng, Z.; Li, Z.; Tian, Y.; Kang, X.; Li, H. Integrated LC/MS-based lipidomics and transcriptomics analyses revealed lipid composition heterogeneity between pectoralis intramuscular fat and abdominal fat and its regulatory mechanism in chicken. Food Res. Int. 2023, 172, 113083. [Google Scholar] [CrossRef] [PubMed]
- Śmiecińska, K.; Stępień, A.; Daszkiewicz, T. The fatty acid profile and the quality of breast and leg muscles in female and male pearl gray guinea fowl (Numida meleagris). Poult. Sci. 2024, 103, 103385. [Google Scholar] [CrossRef] [PubMed]
- Cui, H.; Wang, Y.; Zhu, Y.; Liu, X.; Liu, L.; Wang, J.; Tan, X.; Wang, Y.; Xing, S.; Luo, N. Genomic insights into the contribution of de novo lipogenesis to intramuscular fat deposition in chicken. J. Adv. Res. 2023, 65, 19–31. [Google Scholar] [CrossRef]
- Jiang, X.; Yang, J.; Yu, L.; Zhou, Z.; Yu, L.; Luo, Y.; Shan, L.; Yang, R.; Wang, H.; Du, X. Walnut meal improves meat quality by modulating intestinal microbes in white feather broilers. Heliyon 2024, 10, e34903. [Google Scholar] [CrossRef]
- Tang, H.; Wang, X.; Xu, L.; Ran, X.; Li, X.; Chen, L.; Zhao, X.; Deng, H.; Liu, X. Establishment of local searching methods for orbitrap-based high throughput metabolomics analysis. Talanta 2016, 156, 163–171. [Google Scholar] [CrossRef] [PubMed]
- Hao, M.; Yi, L.; Cheng, W.; Zhu, J.; Zhao, S. Lipidomics analysis reveals new insights into crisp grass carp associated with meat texture. Heliyon 2024, 10, e32179. [Google Scholar] [CrossRef]
- Hou, J.; Ji, X.; Chu, X.; Shi, Z.; Wang, B.; Sun, K.; Wei, H.; Song, Z.; Wen, F. Comprehensive lipidomic analysis revealed the effects of fermented Morus alba L. intake on lipid profile in backfat and muscle tissue of Yuxi black pigs. J. Anim. Physiol. Anim. Nutr. 2024, 108, 764–777. [Google Scholar] [CrossRef]
- Cao, Z.; Xu, M.; Qi, S.; Xu, X.; Liu, W.; Liu, L.; Bao, Q.; Zhang, Y.; Xu, Q.; Zhao, W. Lipidomics reveals lipid changes in the intramuscular fat of geese at different growth stages. Poult. Sci. 2024, 103, 103172. [Google Scholar] [CrossRef]
- Mi, S.; Shang, K.; Jia, W.; Zhang, C.-H.; Li, X.; Fan, Y.-Q.; Wang, H. Characterization and discrimination of Taihe black-boned silky fowl (Gallus gallus domesticus Brisson) muscles using LC/MS-based lipidomics. Food Res. Int. 2018, 109, 187–195. [Google Scholar] [CrossRef]
- Tao, Y.; Wang, Y.; Yin, Y.; Zhang, K.; Gong, Y.; Ying, H.; Jiang, R. Associations of lipids and lipid-modifying drug target genes with atrial fibrillation risk based on genomic data. Lipids Health Dis. 2024, 23, 175. [Google Scholar] [CrossRef] [PubMed]
- Jia, T.; Zhang, W.; Cao, L.; Zhu, W.; Fan, L. Comparative analysis of energy homeostasis regulation at different altitudes in Hengduan Mountain of red-backed vole, Eothenomys miletus, during high-fat diet acclimation: Examining gut microbial and physiological interactions. Front. Microbiol. 2024, 15, 1434346. [Google Scholar] [CrossRef]
- Fumihito, A.; Miyake, T.; Sumi, S.-i.; Takada, M.; Ohno, S.; Kondo, N. One subspecies of the red junglefowl (Gallus gallus gallus) suffices as the matriarchic ancestor of all domestic breeds. Proc. Natl. Acad. Sci. USA 1994, 91, 12505–12509. [Google Scholar] [CrossRef]
- Shi, S.; Shao, D.; Yang, L.; Liang, Q.; Han, W.; Xue, Q.; Qu, L.; Leng, L.; Li, Y.; Zhao, X. Whole genome analyses reveal novel genes associated with chicken adaptation to tropical and frigid environments. J. Adv. Res. 2023, 47, 13–25. [Google Scholar] [CrossRef]
- Ye, Y.; Lin, S.; Mu, H.; Tang, X.; Ou, Y.; Chen, J.; Ma, Y.; Li, Y. Analysis of differentially expressed genes and signaling pathways related to intramuscular fat deposition in skeletal muscle of sex-linked dwarf chickens. BioMed Res. Int. 2014, 2014, 724274. [Google Scholar] [CrossRef]
- Valdés-Hernández, J.; Folch, J.M.; Crespo-Piazuelo, D.; Passols, M.; Sebastià, C.; Criado-Mesas, L.; Castelló, A.; Sánchez, A.; Ramayo-Caldas, Y. Identification of candidate regulatory genes for intramuscular fatty acid composition in pigs by transcriptome analysis. Genet. Sel. Evol. 2024, 56, 12. [Google Scholar] [CrossRef] [PubMed]
- Li, W.; Qiu, L.; Guan, J.; Sun, Y.; Zhao, J.; Du, M. Comparative transcriptome analysis of longissimus dorsi tissues with different intramuscular fat contents from Guangling donkeys. BMC Genom. 2022, 23, 644. [Google Scholar] [CrossRef] [PubMed]
- Wang, L.; Gao, J.; Li, G.; Cheng, J.; Yuan, G.; Zhang, T.; Zeng, W.; Lu, H. Identification of Metabolites in Muscles of Lueyang Black-Bone Chickens: A Comparative Analysis of Caged and Cage-Free Rearing Modes Using Untargeted Metabolomic Techniques. Animals 2024, 14, 2041. [Google Scholar] [CrossRef]
- Yuan, P.; Zhao, Y.; Li, H.; Li, S.; Fan, S.; Zhai, B.; Li, Y.; Han, R.; Liu, X.; Tian, Y. CircRNAs related to breast muscle development and their interaction regulatory network in Gushi chicken. Genes 2022, 13, 1974. [Google Scholar] [CrossRef] [PubMed]
- Valceschini, E. Poultry Meat Trends and Consumer Attitudes. 2006. Available online: https://www.researchgate.net/publication/228586389_Poultry_meat_trends_and_consumer_attitudes (accessed on 16 September 2024).
- National Research Council (NRC). Nutrient Requirements of Poultry, 9th ed.; National Academy Press: Washington DC, USA, 1994. [Google Scholar]
- NY/T33-2004; Feeding Standard of Chicken. Chinese Academy of Agricultural Sciences: Beijing, China, 2004.
- DB34/T 1608-2021; Feeding Management Regulation of Meat Type Quails. Anhui Bureau of Quality and Technology Supervision: Hefei, China, 2021.
- T/CAAA 038-2020; Technical Regulation of Feeding and Management for Meat Pigeon. China Animal Agriculture Association: Beijing, China, 2020.
- Dou, T.; Yan, S.; Liu, L.; Wang, K.; Jian, Z.; Xu, Z.; Zhao, J.; Wang, Q.; Sun, S.; Talpur, M.Z. Integrative analysis of transcriptomics and metabolomics to reveal the melanogenesis pathway of muscle and related meat characters in Wuliangshan black-boned chickens. BMC Genom. 2022, 23, 173. [Google Scholar] [CrossRef]
- Chen, S. Ultrafast one-pass FASTQ data preprocessing, quality control, and deduplication using fastp. Imeta 2023, 2, e107. [Google Scholar] [CrossRef]
- Yu, X.; Liu, X. Mapping RNA-seq reads to transcriptomes efficiently based on learning to hash method. Comput. Biol. Med. 2020, 116, 103539. [Google Scholar] [CrossRef] [PubMed]
- Kim, D.; Pertea, G.; Trapnell, C.; Pimentel, H.; Kelley, R.; Salzberg, S.L. TopHat2: Accurate alignment of transcriptomes in the presence of insertions, deletions and gene fusions. Genome Biol. 2013, 14, R36. [Google Scholar] [CrossRef] [PubMed]
- Musich, R.; Cadle-Davidson, L.; Osier, M.V. Comparison of short-read sequence aligners indicates strengths and weaknesses for biologists to consider. Front. Plant Sci. 2021, 12, 657240. [Google Scholar] [CrossRef]
- Smith-Unna, R.; Boursnell, C.; Patro, R.; Hibberd, J.M.; Kelly, S. TransRate: Reference-free quality assessment of de novo transcriptome assemblies. Genome Res. 2016, 26, 1134–1144. [Google Scholar] [CrossRef]
- Kondratenko, Y.; Korobeynikov, A.; Lapidus, A. CDSnake: Snakemake pipeline for retrieval of annotated OTUs from paired-end reads using CD-HIT utilities. BMC Bioinform. 2020, 21, 303. [Google Scholar]
- Sahbou, A.-E.; Iraqi, D.; Mentag, R.; Khayi, S. BuscoPhylo: A webserver for Busco-based phylogenomic analysis for non-specialists. Sci. Rep. 2022, 12, 17352. [Google Scholar] [CrossRef] [PubMed]
- Ludwig, J.; Mrázek, J. OrthoRefine: Automated enhancement of prior ortholog identification via synteny. BMC Bioinform. 2024, 25, 1–19. [Google Scholar] [CrossRef] [PubMed]
- Li, B.; Dewey, C.N. RSEM: Accurate transcript quantification from RNA-Seq data with or without a reference genome. BMC Bioinform. 2011, 12, 323. [Google Scholar] [CrossRef] [PubMed]
- Zhou, L.; Chen, J.; Li, Z.; Li, X.; Hu, X.; Huang, Y.; Zhao, X.; Liang, C.; Wang, Y.; Sun, L. Integrated profiling of microRNAs and mRNAs: microRNAs located on Xq27. 3 associate with clear cell renal cell carcinoma. PLoS ONE 2010, 5, e15224. [Google Scholar] [CrossRef] [PubMed]
- Álvarez-Carretero, S.; Kapli, P.; Yang, Z. Beginner’s guide on the use of PAML to detect positive selection. Mol. Biol. Evol. 2023, 40, msad041. [Google Scholar] [CrossRef] [PubMed]
- Simpson, E.; Chen, S.; Reiter, J.L.; Liu, Y. Differential Splicing of Skipped Exons Predicts Drug Response in Cancer Cell Lines. Genom. Proteom. Bioinform. 2021, 19, 901–912. [Google Scholar] [CrossRef]
- Yang, Z. PAML 4: Phylogenetic analysis by maximum likelihood. Mol. Biol. Evol. 2007, 24, 1586–1591. [Google Scholar] [CrossRef]
- Swanson, W.J.; Wong, A.; Wolfner, M.F.; Aquadro, C.F. Evolutionary expressed sequence tag analysis of Drosophila female reproductive tracts identifies genes subjected to positive selection. Genetics 2004, 168, 1457–1465. [Google Scholar] [CrossRef] [PubMed]
- Elmer, K.R.; Fan, S.; Gunter, H.M.; Jones, J.; Boekhoff, S.; Kuraku, S.; Meyer, A. Rapid evolution and selection inferred from the transcriptomes of sympatric crater lake cichlid fishes. Mol. Ecol. 2010, 19, 197–211. [Google Scholar] [CrossRef] [PubMed]
- Dennis, G.; Sherman, B.T.; Hosack, D.A.; Yang, J.; Gao, W.; Lane, H.C.; Lempicki, R.A. DAVID: Database for annotation, visualization, and integrated discovery. Genome Biol. 2003, 4, P3. [Google Scholar] [CrossRef]
- Bouhaddani, S.e.; Uh, H.-W.; Jongbloed, G.; Hayward, C.; Klarić, L.; Kiełbasa, S.M.; Houwing-Duistermaat, J. Integrating omics datasets with the OmicsPLS package. BMC Bioinform. 2018, 19, 371. [Google Scholar] [CrossRef]
- Liu, X.; Zhao, J.; Xue, L.; Zhao, T.; Ding, W.; Han, Y.; Ye, H. A comparison of transcriptome analysis methods with reference genome. BMC Genom. 2022, 23, 232. [Google Scholar] [CrossRef]
- Indriani, S.; Srisakultiew, N.; Yuliana, N.D.; Yongsawatdigul, J.; Benjakul, S.; Pongsetkul, J. Metabolomic profiles and compositional differences involved in flavor characteristics of raw breast meat from slow-and fast-growing chickens in Thailand. Poult. Sci. 2024, 103, 104230. [Google Scholar] [CrossRef] [PubMed]
- Lordan, R.; Tsoupras, A.; Zabetakis, I. Phospholipids of animal and marine origin: Structure, function, and anti-inflammatory properties. Molecules 2017, 22, 1964. [Google Scholar] [CrossRef]
- Li, Z.; Vance, D.E. Thematic review series: Glycerolipids. Phosphatidylcholine and choline homeostasis. J. Lipid Res. 2008, 49, 1187–1194. [Google Scholar] [CrossRef] [PubMed]
- Acunha, T.; Nardini, V.; Faccioli, L.H. A lipidomics approach reveals new insights into Crotalus durissus terrificus and Bothrops moojeni snake venoms. Arch. Toxicol. 2021, 95, 345–353. [Google Scholar] [CrossRef]
- Van Meer, G.; Voelker, D.R.; Feigenson, G.W. Membrane lipids: Where they are and how they behave. Nat. Rev. Mol. Cell Biol. 2008, 9, 112–124. [Google Scholar] [CrossRef]
- Zhang, G.; Li, C.; Li, Q.; Li, B.; Larkin, D.M.; Lee, C.; Storz, J.F.; Antunes, A.; Greenwold, M.J.; Meredith, R.W. Comparative genomics reveals insights into avian genome evolution and adaptation. Science 2014, 346, 1311–1320. [Google Scholar] [CrossRef]
- Wu, Y.; Zhang, Y.; Hou, Z.; Fan, G.; Pi, J.; Sun, S.; Chen, J.; Liu, H.; Du, X.; Shen, J. Population genomic data reveal genes related to important traits of quail. GigaScience 2018, 7, giy049. [Google Scholar] [CrossRef] [PubMed]
- Zuidhof, M.; Schneider, B.; Carney, V.; Korver, D.; Robinson, F. Growth, efficiency, and yield of commercial broilers from 1957, 1978, and 2005. Poult. Sci. 2014, 93, 2970–2982. [Google Scholar] [CrossRef]
- Cauvi, D.M.; Hawisher, D.; Derunes, J.; Rodriguez, E.; De Maio, A. Membrane phospholipids activate the inflammatory response in macrophages by various mechanisms. FASEB J. 2024, 38, e23619. [Google Scholar] [CrossRef] [PubMed]
- Li, H.; Herrmann, T.; Seeßle, J.; Liebisch, G.; Merle, U.; Stremmel, W.; Chamulitrat, W. Role of fatty acid transport protein 4 in metabolic tissues: Insights into obesity and fatty liver disease. Biosci. Rep. 2022, 42, BSR20211854. [Google Scholar] [CrossRef] [PubMed] [PubMed Central]
- Wang, T.; Ma, X.; Zheng, Q.; Ma, C.; Zhang, Z.; Pan, H.; Guo, X.; Wu, X.; Chu, M.; Liang, C. A comprehensive study on the longissius dorsi muscle of Ashdan yaks under different feeding regimes based on transcriptomic and metabolomic analyses. Anim. Biotechnol. 2024, 35, 2294785. [Google Scholar] [CrossRef] [PubMed]
- Ma, Y.; Cai, G.; Chen, J.; Yang, X.; Hua, G.; Han, D.; Li, X.; Feng, D.; Deng, X. Combined transcriptome and metabolome analysis reveals breed-specific regulatory mechanisms in Dorper and Tan sheep. BMC Genom. 2024, 25, 70. [Google Scholar] [CrossRef] [PubMed]
- Li, J.; Li, Z.; Ran, J.; Yang, C.; Lin, Z.; Liu, Y. LC/MS-based lipidomics to characterize breed-specific and tissue-specific lipid composition of chicken meat and abdominal fat. Lwt 2022, 163, 113611. [Google Scholar] [CrossRef]
- Galván, I. Evidence of evolutionary optimization of fatty acid length and unsaturation. J. Evol. Biol. 2018, 31, 172–176. [Google Scholar] [CrossRef]
- Wijendran, V.; Huang, M.-C.; Diau, G.-Y.; Boehm, G.; Nathanielsz, P.W.; Brenna, J.T. Efficacy of dietary arachidonic acid provided as triglyceride or phospholipid as substrates for brain arachidonic acid accretion in baboon neonates. Pediatr. Res. 2002, 51, 265–272. [Google Scholar] [CrossRef] [PubMed]
- Ma, X.; Jiang, Z.; Lai, C. Significance of increasing n-3 PUFA content in pork on human health. Crit. Rev. Food Sci. Nutr. 2016, 56, 858–870. [Google Scholar] [CrossRef] [PubMed]
- Wu, M.; Wang, Q.; Li, H.; Tao, J.; Wang, Z.; Zhang, S.; Chen, L.; Li, P.; Chen, L.; Qu, L. PLA2G12A protects against diet-induced obesity and insulin resistance by enhancing energy expenditure and clearance of circulating triglycerides. FASEB J. 2024, 38, e23643. [Google Scholar] [CrossRef]
- Jiang, Y.; Tang, S.; Wang, C.; Wang, Y.; Qin, Y.; Wang, Y.; Zhang, J.; Song, H.; Mi, S.; Yu, F. A genome-wide association study of growth and fatness traits in two pig populations with different genetic backgrounds. J. Anim. Sci. 2018, 96, 806–816. [Google Scholar] [CrossRef]
- Noerman, S.; Johansson, A.; Shi, L.; Lehtonen, M.; Hanhineva, K.; Johansson, I.; Brunius, C.; Landberg, R. Fasting plasma metabolites reflecting meat consumption and their associations with incident type 2 diabetes in two Swedish cohorts. Am. J. Clin. Nutr. 2024, 119, 1280–1292. [Google Scholar] [CrossRef]
- Wu, X.; Xu, H.; Zeng, N.; Li, H.; Yao, G.; Liu, K.; Yan, C.; Wu, L. Luteolin alleviates depression-like behavior by modulating glycerophospholipid metabolism in the hippocampus and prefrontal cortex of LOD rats. CNS Neurosci. Ther. 2024, 30, e14455. [Google Scholar] [CrossRef]
- Zhang, J.; Chen, X.; Cao, J.; Geng, A.; Chu, Q.; Yan, Z.; Zhang, Y.; Liu, H. Metabolomics Reveals Glycerophospholipids, Peptides, and Flavonoids Contributing to Breast Meat Flavor and Benefit Properties of Beijing-You Chicken. Foods 2024, 13, 2549. [Google Scholar] [CrossRef]
- Longo, M.; Paolini, E.; Di Benedetto, P.; Tomassini, E.; Meroni, M.; Dongiovanni, P. DGAT1 and DGAT2 Inhibitors for Metabolic Dysfunction-Associated Steatotic Liver Disease (MASLD) Management: Benefits for Their Single or Combined Application. Int. J. Mol. Sci. 2024, 25, 9074. [Google Scholar] [CrossRef] [PubMed]
- Wang, L.; Xu, S.; Zhou, M.; Hu, H.; Li, J. The role of DGAT1 and DGAT2 in tumor progression via fatty acid metabolism: A comprehensive review. Int. J. Biol. Macromol. 2024, 278, 134835. [Google Scholar] [CrossRef]
- Tao, T.; Shu, Q.; Zhao, Y.; Guo, W.; Wang, J.; Shi, Y.; Jia, S.; Zhai, H.; Chen, H.; Wang, C. Mechanical regulation of lipid and sugar absorption by Piezo1 in enterocytes. Acta Pharm. Sin. B 2024, 14, 3576–3590. [Google Scholar] [CrossRef]
- Yi, W.; Huang, Q.; Wang, Y.; Shan, T. Lipo-nutritional quality of pork: The lipid composition, regulation, and molecular mechanisms of fatty acid deposition. Anim. Nutr. 2023, 13, 373–385. [Google Scholar] [CrossRef]
- Dalrymple, B.; Guo, B. TRIENNIAL GROWTH AND DEVELOPMENT SYMPOSIUM: Intramuscular fat deposition in ruminants and pigs: A transcriptomics perspective. J. Anim. Sci. 2017, 95, 2272–2283. [Google Scholar] [CrossRef] [PubMed]
- Klatt, K.C. P4: PEMT, PCs, PUFAs, and prematurity. Am. J. Clin. Nutr. 2020, 112, 1417–1419. [Google Scholar] [CrossRef] [PubMed]
- Goss, K.C.; Goss, V.M.; Townsend, J.P.; Koster, G.; Clark, H.W.; Postle, A.D. Postnatal adaptations of phosphatidylcholine metabolism in extremely preterm infants: Implications for choline and PUFA metabolism. Am. J. Clin. Nutr. 2020, 112, 1438–1447. [Google Scholar] [CrossRef]
- Li, J.; Huang, Q.; Yang, C.; Yu, C.; Zhang, Z.; Chen, M.; Ren, P.; Qiu, M. Molecular Regulation of Differential Lipid Molecule Accumulation in the Intramuscular Fat and Abdominal Fat of Chickens. Genes 2023, 14, 1457. [Google Scholar] [CrossRef] [PubMed]
- Sun, C.; Lan, F.; Zhou, Q.; Guo, X.; Jin, J.; Wen, C.; Guo, Y.; Hou, Z.; Zheng, J.; Wu, G. Mechanisms of hepatic steatosis in chickens: Integrated analysis of the host genome, molecular phenomics and gut microbiome. GigaScience 2024, 13, giae023. [Google Scholar] [CrossRef] [PubMed]






Disclaimer/Publisher’s Note: The statements, opinions and data contained in all publications are solely those of the individual author(s) and contributor(s) and not of MDPI and/or the editor(s). MDPI and/or the editor(s) disclaim responsibility for any injury to people or property resulting from any ideas, methods, instructions or products referred to in the content. |
© 2025 by the authors. Licensee MDPI, Basel, Switzerland. This article is an open access article distributed under the terms and conditions of the Creative Commons Attribution (CC BY) license (https://creativecommons.org/licenses/by/4.0/).
Share and Cite
Zhang, H.; Dai, Y.; Gu, J.; Li, H.; Wu, R.; Jia, J.; Shen, J.; Li, W.; Han, R.; Sun, G.; et al. Multi-Omics Profiling of Lipid Variation and Regulatory Mechanisms in Poultry Breast Muscles. Animals 2025, 15, 694. https://doi.org/10.3390/ani15050694
Zhang H, Dai Y, Gu J, Li H, Wu R, Jia J, Shen J, Li W, Han R, Sun G, et al. Multi-Omics Profiling of Lipid Variation and Regulatory Mechanisms in Poultry Breast Muscles. Animals. 2025; 15(5):694. https://doi.org/10.3390/ani15050694
Chicago/Turabian StyleZhang, Hongyuan, Yaqi Dai, Jinxing Gu, Hongtai Li, Ran Wu, Jiyu Jia, Jingqi Shen, Wanli Li, Ruili Han, Guirong Sun, and et al. 2025. "Multi-Omics Profiling of Lipid Variation and Regulatory Mechanisms in Poultry Breast Muscles" Animals 15, no. 5: 694. https://doi.org/10.3390/ani15050694
APA StyleZhang, H., Dai, Y., Gu, J., Li, H., Wu, R., Jia, J., Shen, J., Li, W., Han, R., Sun, G., Li, W., Liu, X., Zhao, Y., & Li, G. (2025). Multi-Omics Profiling of Lipid Variation and Regulatory Mechanisms in Poultry Breast Muscles. Animals, 15(5), 694. https://doi.org/10.3390/ani15050694

