Elucidating the Molecular Network Underpinning Hypoxia Adaptation in the Liver of Silver Carp (Hypophthalmichthys molitrix) via Transcriptome Analysis
Simple Summary
Abstract
1. Introduction
2. Materials and Methods
2.1. Experimental Fish and Hypoxia Treatment
2.2. Sample Collection
2.3. Determination of the Oxidative Stress Indices
2.4. RNA Extraction and Sequencing
2.5. Transcriptome Data Analysis
2.6. Real-Time Quantitative PCR (RT-qPCR) Validation
2.7. Statistical Analysis
3. Results
3.1. The Changes in Oxidative Stress Indices After Hypoxia
3.2. Mapping of Reads Generated by RNA-Seq of Liver to the Silver Carp Genome
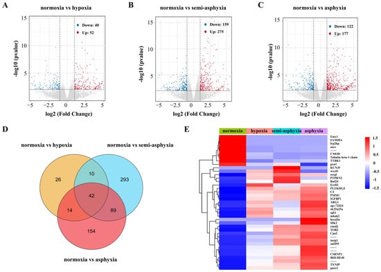
3.3. Differentially Expressed Genes in Liver Under Hypoxia Stress
3.4. GO Enrichment Analysis of DEGs
3.5. KEGG Enrichment Analysis of DEGs
3.6. Signaling Pathways Associated with Cell Homeostasis, Metabolism and Immunity
3.7. RT-qPCR Verification
4. Discussion
4.1. Cellular Homeostasis Regulation Under Hypoxic Stress
4.2. Energy Metabolism Under Hypoxic Stress
4.3. Immune Response Under Hypoxic Stress
5. Conclusions
Supplementary Materials
Author Contributions
Funding
Institutional Review Board Statement
Informed Consent Statement
Data Availability Statement
Conflicts of Interest
References
- Abdel-Tawwab, M.; Monier, M.N.; Hoseinifar, S.H.; Faggio, C. Fish response to hypoxia stress: Growth, physiological, and immunological biomarkers. Fish Physiol. Biochem. 2019, 45, 997–1013. [Google Scholar] [CrossRef]
- Chang, C.; Ye, H.; Miki, T.; Deyle, E.R.; Souissi, S.; Anneville, O.; Adrian, R.; Chiang, Y.; Ichise, S.; Kumagai, M.; et al. Long-term warming destabilizes aquatic ecosystems through weakening biodiversity-mediated causal networks. Glob. Change Biol. 2020, 26, 6413–6423. [Google Scholar] [CrossRef] [PubMed]
- Qu, L.; Huang, H.; Xia, F.; Liu, Y.; Dahlgren, R.A.; Zhang, M.; Mei, K. Risk analysis of heavy metal concentration in surface waters across the rural-urban interface of the Wen-Rui Tang River, China. Environ. Pollut. 2018, 237, 639–649. [Google Scholar] [CrossRef]
- Arend, K.; BELETSKY, D.; Depinto, J.; Ludsin, S.; Roberts, J.J.; Rucinski, D.; Scavia, D.; Schwab, D.; Höök, T. Seasonal and interannual effects of hypoxia on fish habitat quality in central Lake Erie. Freshw. Biol. 2011, 56, 366–383. [Google Scholar] [CrossRef]
- Guo, H.; Dong, X.Y.; Zhang, X.M.; Zhang, P.D.; Li, W. Survival, growth and physiological responses of juvenile japanese flounder (Paralichthys olivaceus, Temminck & Schlegel, 1846) exposed to different dissolved oxygen concentrations and stocking densities. J. Appl. Ichthyol. 2017, 33, 731–739. [Google Scholar] [CrossRef]
- Mahfouz, M.; Hegazi, M.; El-Magd, M.; Kasem, E. Metabolic and molecular responses in Nile tilapia, Oreochromis niloticus during short and prolonged hypoxia. Mar. Freshw. Behav. Physiol. 2015, 48, 319–340. [Google Scholar] [CrossRef]
- Pörtner, H. Oxygen- and capacity-limitation of thermal tolerance: A matrix for integrating climate-related stressor effects in marine ecosystems. J. Exp. Biol. 2010, 213, 881–893. [Google Scholar] [CrossRef]
- Lushchak, V.I.; Bagnyukova, T.V. Effects of different environmental oxygen levels on free radical processes in fish. Comp. Biochem. Physiol. B Biochem. Mol. Biol. 2006, 144, 283–289. [Google Scholar] [CrossRef] [PubMed]
- Richards, J. Chapter 10 metabolic and molecular responses of fish to hypoxia. In Fish Physiol.; Academic Press: Amsterdam, The Netherlands, 2009; Volume 27, pp. 443–485. [Google Scholar]
- Wang, Z.; Tian, Y.; Tsukagoshi, H.; Shi, W.; Tu, Z.; Xiong, Y.; Yuan, C. Silver carp (Hypophthalmichthys molitrix) utilization: Surimi innovations based on seasonal variation in muscle proteins. Trends Food Sci. Technol. 2024, 153, 104737. [Google Scholar] [CrossRef]
- Li, C.; Wang, J.; Chen, J.; Schneider, K.; Veettil, R.K.; Elmer, K.; Zhao, J. Native bighead carp Hypophthalmichthys nobilis and silver carp Hypophthalmichthys molitrix populations in the pearl river are threatened by yangtze river introductions as revealed by mitochondrial DNA. J. Fish Biol. 2020, 96, 651–662. [Google Scholar] [CrossRef]
- Guo, L.; Wang, Q.; Xie, P.; Tao, M.; Zhang, J.; Niu, Y.; Ma, Z. A non-classical biomanipulation experiment in Gonghu Bay of Lake Taihu: Control of Microcystis blooms using silver and bighead carp. Aquac. Res. 2015, 46, 2211–2224. [Google Scholar] [CrossRef]
- Li, X.; Ling, C.; Wang, Q.; Feng, C.; Luo, X.; Sha, H.; He, G.; Zou, G.; Liang, H. Hypoxia stress induces tissue damage, immune defense, and oxygen transport change in gill of silver carp (Hypophthalmichthys molitrix): Evaluation on hypoxia by using transcriptomics. Front. Mar. Sci. 2022, 9, 900200. [Google Scholar] [CrossRef]
- Sun, S.; Xuan, F.; Fu, H.; Zhu, J.; Ge, X.; Gu, Z. Transciptomic and histological analysis of hepatopancreas, muscle and gill tissues of oriental river prawn (Macrobrachium nipponense) in response to chronic hypoxia. BMC Genom. 2015, 16, 491. [Google Scholar] [CrossRef]
- Zhang, H. The review of transcriptome sequencing: Principles, history and advances. IOP Conf. Ser. Earth Environ. Sci. 2019, 332, 42003. [Google Scholar] [CrossRef]
- Zhou, Y.; Luo, W.; Yu, X.; Wang, J.; Feng, Y.; Tong, J. Cardiac transcriptomics reveals that MAPK pathway plays an important role in hypoxia tolerance in bighead carp (Hypophthalmichthys nobilis). Animals 2020, 10, 1483. [Google Scholar] [CrossRef]
- Zhang, G.; Yin, S.; Mao, J.; Liang, F.; Zhao, C.; Li, P.; Zhou, G.; Chen, S.; Tang, Z. Integrated analysis of mRNA-seq and miRNA-seq in the liver of Pelteobagrus vachelli in response to hypoxia. Sci. Rep. 2016, 6, 22907. [Google Scholar] [CrossRef]
- Xu, Y.; Miao, Z.; Li, X.; Lin, H.; Cheng, Y.; Pan, J.; Xu, Z. Hypoxia-reoxygenation stress modulates the hepatopancreas transcriptome of Chinese mitten crab Eriocheir sinensis. Gene 2021, 771, 145361. [Google Scholar] [CrossRef] [PubMed]
- Feng, C.; Li, X.; Sha, H.; Luo, X.; Zou, G.; Liang, H. Comparative transcriptome analysis provides novel insights into the molecular mechanism of the silver carp (Hypophthalmichthys molitrix) brain in response to hypoxia stress. Comp. Biochem. Physiol. Part D Genom. Proteom. 2022, 41, 100951. [Google Scholar] [CrossRef]
- Anders, S.; Pyl, P.T.; Huber, W. HTSeq—A python framework to work with high-throughput sequencing data. Bioinformatics 2015, 31, 166–169. [Google Scholar] [CrossRef]
- Varet, H.; Brillet-Gueguen, L.; Coppee, J.; Dillies, M. SARTools: A DESeq2-and EdgeR-based r pipeline for comprehensive differential analysis of RNA-seq data. PLoS ONE 2016, 11, e0157022. [Google Scholar] [CrossRef]
- Benjamini, Y.; Yekutieli, D. The control of the false discovery rate in multiple testing under dependency. Ann. Stat. 2001, 29, 1165–1188. [Google Scholar] [CrossRef]
- Gubern, C.; Hurtado, O.; Rodriguez, R.; Morales, J.R.; Romera, V.G.; Moro, M.A.; Lizasoain, I.; Serena, J.; Mallolas, J. Validation of housekeeping genes for quantitative real-time PCR in in-vivo and in-vitro models of cerebral ischaemia. BMC Mol. Biol. 2009, 10, 57. [Google Scholar] [CrossRef] [PubMed]
- Mariu, A.; Chatha, A.M.M.; Naz, S.; Khan, M.F.; Safdar, W.; Ashraf, I. Effect of temperature, pH, salinity and dissolved oxygen on fishes. J. Zool. Syst. 2023, 1, 1–12. [Google Scholar] [CrossRef]
- Neilan, R.M.; Rose, K. Simulating the effects of fluctuating dissolved oxygen on growth, reproduction, and survival of fish and shrimp. J. Theor. Biol. 2014, 343, 54–68. [Google Scholar] [CrossRef]
- Nilsson, G.E. Surviving anoxia with the brain turned on. Physiology 2001, 16, 217–221. [Google Scholar] [CrossRef]
- Robinson, M.W.; Harmon, C.; O’Farrelly, C. Liver immunology and its role in inflammation and homeostasis. Cell. Mol. Immunol. 2016, 13, 267–276. [Google Scholar] [CrossRef]
- Basheeruddin, M.; Qausain, S. Hypoxia-inducible factor 1-alpha (HIF-1alpha): An essential regulator in cellular metabolic control. Cureus 2024, 16, e63852. [Google Scholar]
- Makino, Y.; Uenishi, R.; Okamoto, K.; Isoe, T.; Hosono, O.; Tanaka, H.; Kanopka, A.; Poellinger, L.; Haneda, M.; Morimoto, C. Transcriptional up-regulation of inhibitory PAS domain protein gene expression by hypoxia-inducible factor 1 (HIF-1): A negative feedback regulatory circuit in HIF-1-mediated signaling in hypoxic cells. J. Biol. Chem. 2007, 282, 14073–14082. [Google Scholar] [CrossRef]
- Robador, P.A.; Jose, G.S.; Rodriguez, C.; Guadall, A.; Moreno, M.U.; Beaumont, J.; Fortuno, A.; Diez, J.; Martinez-Gonzalez, J.; Zalba, G. HIF-1-mediated up-regulation of cardiotrophin-1 is involved in the survival response of cardiomyocytes to hypoxia. Cardiovasc. Res. 2011, 92, 247–255. [Google Scholar] [CrossRef]
- Gao, C.; Xiao, C.; Wang, M.; Liang, X.; Qin, C.; Zhang, H.; Bai, R.; Zhang, R.; Feng, W.; Yang, J.; et al. HIF-1 transcriptionally regulates basal expression of STING to maintain cellular innate immunity. J. Immunol. 2024, 213, 494–505. [Google Scholar] [CrossRef] [PubMed]
- Kajimura, S.; Aida, K.; Duan, C.M. Understanding hypoxia-induced gene expression in early development: In vitro and in vivo analysis of hypoxia-inducible factor 1-regulated zebra fish insulin-like growth factor binding protein 1 gene expression. Mol. Cell. Biol. 2006, 26, 1142–1155. [Google Scholar] [CrossRef] [PubMed]
- Ma, F.; Zou, Y.; Chen, X.; Ma, L.; Ma, R. Evolution, characterization, and expression profile of egl-9 family hypoxia-inducible factor (egln) in rainbow trout (Oncorhynchus mykiss) under hypoxia stress. Anim. Biotechnol. 2023, 34, 1753–1762. [Google Scholar] [CrossRef]
- Rahman, M.S.; Thomas, P. Molecular cloning, characterization and expression of two hypoxia-inducible factor alpha subunits, HIF-1α and HIF-2α, in a hypoxia-tolerant marine teleost, atlantic croaker (Micropogonias undulatus). Gene 2007, 396, 273–282. [Google Scholar] [CrossRef] [PubMed]
- Song, Y.; Choi, E.; Park, S.; Lee, S.; Cho, H.; Ho, W.; Ryu, S. Sustained CaMKII activity mediates transient oxidative stress-induced long-term facilitation of l-type Ca2+ current in cardiomyocytes. Free Radic. Biol. Med. 2011, 51, 1708–1716. [Google Scholar] [CrossRef]
- Semenza, L. Regulation of erythropoiesis by the hypoxia-inducible factor pathway: Effects of genetic and pharmacological perturbations. Annu. Rev. Med. 2023, 74, 307–319. [Google Scholar] [CrossRef] [PubMed]
- Su, T.; Liu, P.; Ti, X.; Wu, S.; Xue, X.; Wang, Z.; Dioum, E.; Zhang, Q. HΙF1α, EGR1 and SP1 co-regulate the erythropoietin receptor expression under hypoxia: An essential role in the growth of non-small cell lung cancer cells. Cell Commun. Signal. 2019, 17, 152. [Google Scholar] [CrossRef]
- Wang, S.; Xu, Q.; Liu, W.; Zhang, N.; Qi, Y.; Tang, F.; Ge, R. Regulation of PHD2 by HIF-1α in erythroid cells: Insights into erythropoiesis under hypoxia. Int. J. Mol. Sci. 2025, 26, 762. [Google Scholar] [CrossRef]
- Chu, C.; Cheng, C.; Chen, G.; Chen, Y.; Hung, C.; Huang, K.; Huang, C. The zebrafish erythropoietin: Functional identification and biochemical characterization. FEBS Lett. 2007, 581, 4265–4271. [Google Scholar] [CrossRef]
- Zhong, Y.; Hu, X.; Miao, L. Isoflurane preconditioning protects hepatocytes from oxygen glucose deprivation injury by regulating FoxO6. J. Biosci. 2019, 44, 144. [Google Scholar] [CrossRef]
- Whitlock, A.E.G.; Sostre-Colon, J.; Gavin, M.; Martin, N.D.; Baur, J.A.; Sims, C.A.; Titchenell, P.M. Loss of FOXO transcription factors in the liver mitigates stress-induced hyperglycemia. Mol. Metab. 2020, 51, 101246. [Google Scholar] [CrossRef]
- Sun, X.; Ji, Y.; Tahir, A.; Kang, J. Network pharmacology combined with transcriptional analysis to unveil the biological basis of astaxanthin in reducing the oxidative stress induced by diabetes mellitus. Diabetes Metab. Syndr. Obes. 2020, 13, 4281–4295. [Google Scholar] [CrossRef] [PubMed]
- Ma, F.; Zhao, L.; Ma, R.; Wang, J.; Du, L. FoxO signaling and mitochondria-related apoptosis pathways mediate tsinling lenok trout (Brachymystax lenok tsinlingensis) liver injury under high temperature stress. Int. J. Biol. Macromol. 2023, 251, 126404. [Google Scholar] [CrossRef]
- Chen, D.; Chen, X.; He, C.; Xiao, C.; Chen, Z.; Chen, Q.; Chen, J.; Bo, H. Sanhuang xiexin decoction synergizes insulin/PI3k-akt/FoxO signaling pathway to inhibit hepatic glucose production and alleviate t2DM. J. Ethnopharmacol. 2023, 306, 116162. [Google Scholar] [CrossRef]
- Chen, B.; Huang, C.; Lv, X.; Zheng, H.; Zhang, Y.; Sun, L.; Wang, G.; Ma, M.; Guan, Y. SGK1 mediates the hypotonic protective effect against H2O2-induced apoptosis of rat basilar artery smooth muscle cells by inhibiting the FOXO3a/bim signaling pathway. Acta Pharmacol. Sin. 2020, 41, 1073–1084. [Google Scholar] [CrossRef]
- Chou, C.F.; Tohari, S.; Brenner, S.; Venkatesh, B. Erythropoietin gene from a teleost fish, fugu rubripes. Blood 2004, 104, 1498–1503. [Google Scholar] [CrossRef]
- Wang, Y.; Yang, L.; Wu, B.; Song, Z.; He, S. Transcriptome analysis of the plateau fish (Triplophysa dalaica): Implications for adaptation to hypoxia in fishes. Gene 2015, 565, 211–220. [Google Scholar] [CrossRef]
- Liu, S.; Gao, G.; Palti, Y.; Cleveland, B.M.; Weber, G.M.; Rexroad, C.E. RNA-seq analysis of early hepatic response to handling and confinement stress in rainbow trout. PLoS ONE 2014, 9, e88492. [Google Scholar] [CrossRef]
- Guan, G.; Chen, Y.; Dong, Y. Unraveling the AMPK-SIRT1-FOXO pathway: The in-depth analysis and breakthrough prospects of oxidative stress-induced diseases. Antioxidants 2025, 14, 70. [Google Scholar] [CrossRef]
- Ling, N.X.Y.; Kaczmarek, A.; Hoque, A.; Davie, E.; Ngoei, K.R.W.; Morrison, K.R.; Smiles, W.J.; Forte, G.M.; Wang, T.; Lie, S.; et al. MTORC1 directly inhibits AMPK to promote cell proliferation under nutrient stress. Nat. Metab. 2020, 2, 41–49. [Google Scholar] [CrossRef] [PubMed]
- Chen, Y.; Yang, T.; Chen, S.; Qi, S.; Zhang, Z.; Xu, Y. Silver nanoparticles regulate autophagy through lysosome injury and cell hypoxia in prostate cancer cells. J. Biochem. Mol. Toxicol. 2020, 34, e22474. [Google Scholar] [CrossRef] [PubMed]
- Wei, L.; Zhou, Q.; Tian, H.; Su, Y.; Fu, G.; Sun, T. Integrin β3 promotes cardiomyocyte proliferation and attenuates hypoxia-induced apoptosis via regulating the PTEN/Akt/mTOR and ERK1/2 pathways. Int. J. Biol. Sci. 2020, 16, 644–654. [Google Scholar] [CrossRef]
- Schneider, A.; Younis, R.H.; Gutkind, S. Hypoxia-induced energy stress inhibits the mTOR pathway by activating an AMPK/REDD1 signaling axis in head and neck squamous cell carcinoma. Neoplasia 2008, 10, 1295–1302. [Google Scholar] [CrossRef] [PubMed]
- Gharibi, B.; Ghuman, M.; Hughes, F.J. DDIT4 regulates mesenchymal stem cell fate by mediating between HIF1α and mTOR signalling. Sci. Rep. 2016, 6, 36889. [Google Scholar] [CrossRef]
- Wang, Y.; Han, E.; Xing, Q.; Yan, J.; Arrington, A.; Wang, C.; Tully, D.; Kowolik, C.M.; Lu, D.M.; Frankel, P.H.; et al. Baicalein upregulates DDIT4 expression which mediates mTOR inhibition and growth inhibition in cancer cells. Cancer Lett. 2015, 358, 170–179. [Google Scholar] [CrossRef] [PubMed]
- Liang, S.; Wu, Y.; Zhang, R.; Xu, L.; Xie, F. TNFSF9 silence impedes cerebral ischemia-reperfusion injury via modulating SLC3a2 expression in brain microvascular endothelial cells. J. Mol. Neurosci. 2025, 75, 12. [Google Scholar] [CrossRef]
- Wang, F.; Liu, J.; Zeng, Q.; Zhuoga, D. Comparative analysis of long noncoding RNA and mRNA expression provides insights into adaptation to hypoxia in tibetan sheep. Sci. Rep. 2022, 12, 6597. [Google Scholar] [CrossRef]
- Lin, C.; Li, Z.; Zhu, X.; Zhou, W.; Lu, X.; Zheng, J.; Lin, J. Abnormal beta-hydroxybutyrylation modification of ARG1 drives reprogramming of arginine metabolism to promote the progression of colorectal cancer. Adv. Sci. 2025, 12, e02402. [Google Scholar] [CrossRef] [PubMed]
- Liu, W.; Phang, J.M. Proline dehydrogenase (oxidase), a mitochondrial tumor suppressor, and autophagy under the hypoxia microenvironment. Autophagy 2012, 8, 1407–1409. [Google Scholar] [CrossRef]
- Liu, W.; Glunde, K.; Bhujwalla, Z.M.; Raman, V.; Sharma, A.; Phang, J.M. Proline oxidase promotes tumor cell survival in hypoxic tumor microenvironments. Cancer Res. 2012, 72, 3677–3686. [Google Scholar] [CrossRef]
- Tsai, I.; Kuo, T.; Ho, T.; Harn, Y.; Wang, S.; Fu, W.; Kuo, C.; Tseng, Y.J. Metabolomic dynamic analysis of hypoxia in MDA-MB-231 and the comparison with inferred metabolites from transcriptomics data. Cancers 2013, 5, 491–510. [Google Scholar] [CrossRef]
- Zhang, J.; Chen, Y.; Liu, C.; Li, L.; Li, P. N(1)-methylnicotinamide improves hepatic insulin sensitivity via activation of SIRT1 and inhibition of FOXO1 acetylation. J. Diabetes Res. 2020, 2020, 1080152. [Google Scholar] [CrossRef]
- Riopel, M.; Moon, J.; Bandyopadhyay, G.; You, S.; Lam, K.; Liu, X.; Kisseleva, T.; Brenner, D.; Lee, Y.S. Inhibition of prolyl hydroxylases increases hepatic insulin and decreases glucagon sensitivity by an HIF-2α-dependent mechanism. Mol. Metab. 2020, 41, 101039. [Google Scholar] [CrossRef]
- Ma, J.; Qiang, J.; Tao, Y.; Bao, J.; Zhu, H.; Li, L.; Xu, P. Multi-omics analysis reveals the glycolipid metabolism response mechanism in the liver of genetically improved farmed tilapia (GIFT, Oreochromis niloticus) under hypoxia stress. BMC Genom. 2021, 22, 105. [Google Scholar] [CrossRef]
- Wei, K.; Piecewicz, S.M.; McGinnis, L.M.; Taniguchi, C.M.; Wiegand, S.J.; Anderson, K.; Chan, C.W.; Mulligan, K.X.; Kuo, D.; Yuan, J.; et al. A liver hif-2alpha-irs2 pathway sensitizes hepatic insulin signaling and is modulated by Vegf inhibition. Nat. Med. 2013, 19, 1331–1337. [Google Scholar] [CrossRef]
- Sadagurski, M.; Leshan, R.; Patterson, C.; Rozzo, A.; Kuznetsova, A.; Skorupski, J.; Jones, J.; Depinho, R.; Myers, M.; White, M. IRS2 signaling in LepR-b neurons suppresses FoxO1 to control energy balance independently of leptin action. Cell Metab. 2012, 15, 703–712. [Google Scholar] [CrossRef]
- White, M.F. Mechanism of insulin action. In Textbook of Diabetes; Wiley: Hoboken, NJ, USA, 2017; pp. 114–132. [Google Scholar]
- Liu, W.; Li, Y.; Luo, B. Current perspective on the regulation of FOXO4 and its role in disease progression. Cell. Mol. Life Sci. 2020, 77, 651–663. [Google Scholar] [CrossRef]
- Ros, S.; Santos, C.; Moco, S.; Baenke, F.; Kelly, G.; Howell, M.; Zamboni, N.; Schulze, A. Functional metabolic screen identifies 6-phosphofructo-2-kinase/fructose-2,6-biphosphatase 4 as an important regulator of prostate cancer cell survival. Cancer Discov. 2012, 2, 328–343. [Google Scholar] [CrossRef]
- Wilhelm, G.; Mertowska, P.; Mertowski, S.; Przysucha, A.; Struzyna, J.; Grywalska, E.; Torres, K. The crossroads of the coagulation system and the immune system: Interactions and connections. Int. J. Mol. Sci. 2023, 24, 12563. [Google Scholar] [CrossRef] [PubMed]
- Kania, P.; Buchmann, K. Complement activation in fish with emphasis on MBL/MASP. In Principles of Fish Immunology: From Cells and Molecules to Host Protection; Springer International Publishing: Cham, Switzerland, 2022; pp. 279–300. [Google Scholar]
- Chen, D.; Li, J.; Yao, Y.; Zhang, Y. Aeromonas hydrophila suppresses complement pathways via degradation of complement c3 in bony fish by metalloprotease. Fish Shellfish Immunol. 2019, 94, 739–745. [Google Scholar] [CrossRef] [PubMed]
- Najafpour, B.; Cardoso, J.C.R.; Canario, A.V.M.; Power, D.M. Specific evolution and gene family expansion of complement 3 and regulatory factor h in fish. Front. Immunol. 2020, 11, 568631. [Google Scholar] [CrossRef] [PubMed]
- Bai, H.; Mu, L.; Qiu, L.; Chen, N.; Li, J.; Zeng, Q.; Yin, X.; Ye, J. Complement C3 regulates inflammatory response and monocyte/macrophage phagocytosis of Streptococcus agalactiae in a teleost fish. Int. J. Mol. Sci. 2022, 23, 15586. [Google Scholar] [CrossRef] [PubMed]
- Xing, M.; Rong, Z.; Zhao, X.; Gao, X.; Hou, Z.; Zhang, L.; Khor, W.; Xu, Y.; Chen, L.; Wu, C. Transcriptome analysis reveals hypoxic response key genes and modules as well as adaptive mechanism of crucian carp (Carassius auratus) gill under hypoxic stress. Front. Immunol. 2025, 16, 1543605. [Google Scholar] [CrossRef] [PubMed]









| Group | Total Reads | Q20 (%) | Q30 (%) | GC (%) | Mapped Reads | Mapping Rate |
|---|---|---|---|---|---|---|
| normoxia_1 | 34,766,763 | 98.47 | 95.27 | 46.38 | 28,057,470 | 80.71% |
| normoxia_2 | 31,415,454 | 98.6 | 95.63 | 47.53 | 25,824,886 | 82.21% |
| normoxia_3 | 25,187,609 | 98.47 | 95.26 | 46.75 | 19,952,463 | 79.21% |
| hypoxia_1 | 21,492,620 | 98.74 | 96.02 | 46.94 | 16,444,772 | 76.51% |
| hypoxia_2 | 21,471,726 | 98.67 | 95.8 | 46.69 | 17,470,611 | 81.37% |
| hypoxia_3 | 30,473,909 | 98.52 | 95.41 | 46.25 | 24,092,095 | 79.05% |
| semi-asphyxia_1 | 24,130,833 | 98.8 | 95.99 | 46.3 | 19,713,236 | 81.69% |
| semi-asphyxia_2 | 20,237,307 | 98.75 | 96.03 | 47.53 | 16,277,372 | 80.43% |
| semi-asphyxia_3 | 38,993,725 | 98.64 | 95.97 | 45.42 | 21,903,041 | 56.17% |
| asphyxia_1 | 22,288,275 | 98.81 | 96.24 | 46.85 | 18,263,126 | 81.94% |
| asphyxia_2 | 24,868,992 | 98.79 | 96.18 | 46.49 | 19,252,710 | 77.42% |
| asphyxia_3 | 25,523,344 | 98.73 | 95.97 | 47.02 | 20,345,683 | 79.71% |
Disclaimer/Publisher’s Note: The statements, opinions and data contained in all publications are solely those of the individual author(s) and contributor(s) and not of MDPI and/or the editor(s). MDPI and/or the editor(s) disclaim responsibility for any injury to people or property resulting from any ideas, methods, instructions or products referred to in the content. |
© 2025 by the authors. Licensee MDPI, Basel, Switzerland. This article is an open access article distributed under the terms and conditions of the Creative Commons Attribution (CC BY) license (https://creativecommons.org/licenses/by/4.0/).
Share and Cite
Li, X.; Ding, L.; Feng, N.; Sha, H.; Zou, G.; Liang, H. Elucidating the Molecular Network Underpinning Hypoxia Adaptation in the Liver of Silver Carp (Hypophthalmichthys molitrix) via Transcriptome Analysis. Animals 2025, 15, 3577. https://doi.org/10.3390/ani15243577
Li X, Ding L, Feng N, Sha H, Zou G, Liang H. Elucidating the Molecular Network Underpinning Hypoxia Adaptation in the Liver of Silver Carp (Hypophthalmichthys molitrix) via Transcriptome Analysis. Animals. 2025; 15(24):3577. https://doi.org/10.3390/ani15243577
Chicago/Turabian StyleLi, Xiaohui, Long Ding, Nannan Feng, Hang Sha, Guiwei Zou, and Hongwei Liang. 2025. "Elucidating the Molecular Network Underpinning Hypoxia Adaptation in the Liver of Silver Carp (Hypophthalmichthys molitrix) via Transcriptome Analysis" Animals 15, no. 24: 3577. https://doi.org/10.3390/ani15243577
APA StyleLi, X., Ding, L., Feng, N., Sha, H., Zou, G., & Liang, H. (2025). Elucidating the Molecular Network Underpinning Hypoxia Adaptation in the Liver of Silver Carp (Hypophthalmichthys molitrix) via Transcriptome Analysis. Animals, 15(24), 3577. https://doi.org/10.3390/ani15243577

