Liver Expression of IGF2 and Related Proteins in ZBED6 Gene-Edited Pig by RNA-Seq
Abstract
Simple Summary
Abstract
1. Introduction
2. Materials and Methods
2.1. Samples Collection and Hematological and Blood Biochemical Indices Analysis
2.2. RNA Isolation and Library Preparation
2.3. Primers Design and qRT-PCR
2.4. ZBED6 SKO Efficiency in RNA Level
2.5. Western Blotting
2.6. RNA-seq Analysis and Statistical
3. Results
3.1. Detection of ZBED6 Gene SKO Efficiency in Pig Tissues and Blood Routine Examinations
3.2. Expression of IGF2 and Related Genes in ZBED6-SKO Pig Tissues
3.3. Quality Evaluation of Sequencing Data
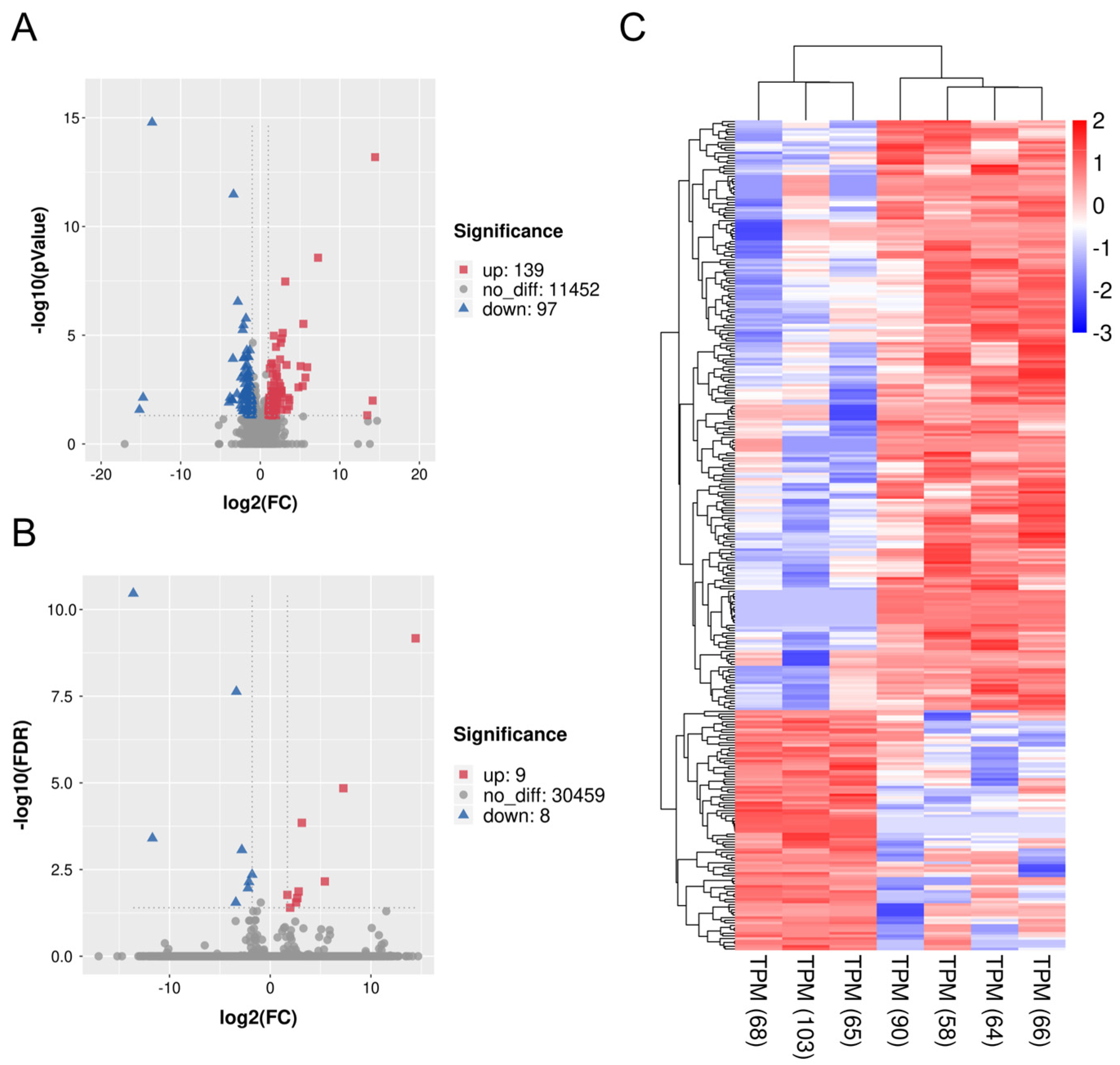
3.4. DEGs and Gene Enrichment in ZBED6-SKO Pig Livers
4. Discussion
5. Conclusions
Supplementary Materials
Author Contributions
Funding
Acknowledgments
Conflicts of Interest
References
- Markljung, E.; Jiang, L.; Jaffe, J.D.; Mikkelsen, T.S.; Wallerman, O.; Larhammar, M.; Zhang, X.; Wang, L.; Saenz-Vash, V.; Gnirke, A.; et al. ZBED6, a novel transcription factor derived from a domesticated DNA transposon regulates IGF2 expression and muscle growth. PLoS Biol. 2009, 7, e1000256. [Google Scholar] [CrossRef] [PubMed]
- Wang, X.; Jiang, L.; Wallerman, O.; Younis, S.; Yu, Q.; Klaesson, A.; Tengholm, A.; Welsh, N.; Andersson, L. ZBED6 negatively regulates insulin production, neuronal differentiation, and cell aggregation in MIN6 cells. FASEB J. 2019, 33, 88–100. [Google Scholar] [CrossRef] [PubMed]
- Mourmouras, N.; Philippou, A.; Christopoulos, P.; Kostoglou, K.; Grivaki, C.; Konstantinidis, C.; Serafetinides, E.; Delakas, D.; Koutsilieris, M. Differential Expression of IGF-I Transcripts in Bladder Cancer. Anticancer Res. 2018, 38, 3453–3459. [Google Scholar] [CrossRef] [PubMed]
- Bella, P.; Farini, A.; Banfi, S.; Parolini, D.; Tonna, N.; Meregalli, M.; Belicchi, M.; Erratico, S.; D’Ursi, P.; Bianco, F.; et al. Blockade of IGF2R improves muscle regeneration and ameliorates Duchenne muscular dystrophy. EMBO Mol. Med. 2020, 12, e11019. [Google Scholar] [CrossRef] [PubMed]
- Garrett, S.M.; Hsu, E.; Thomas, J.M.; Pilewski, J.M.; Feghali-Bostwick, C. Insulin-like growth factor (IGF)-II- mediated fibrosis in pathogenic lung conditions. PLoS ONE 2019, 14, e0225422. [Google Scholar] [CrossRef] [PubMed]
- Wang, X.; Cao, X.; Dong, D.; Shen, X.; Cheng, J.; Jiang, R.; Yang, Z.; Peng, S.; Huang, Y.; Lan, X.; et al. Circular RNA TTN Acts As a miR-432 Sponge to Facilitate Proliferation and Differentiation of Myoblasts via the IGF2/PI3K/AKT Signaling Pathway. Mol. Ther.-Nucl. Acids 2019, 18, 966–980. [Google Scholar] [CrossRef]
- Younis, S.; Schönke, M.; Massart, J.; Hjortebjerg, R.; Sundström, E.; Gustafson, U.; Björnholm, M.; Krook, A.; Frystyk, J.; Zierath, J.R.; et al. The ZBED6-IGF2 axis has a major effect on growth of skeletal muscle and internal organs in placental mammals. Proc. Natl. Acad. Sci. USA 2018, 115, E2048–E2057. [Google Scholar] [CrossRef]
- Yi, T.; Wang, T.; Shi, Y.; Peng, X.; Tang, S.; Zhong, L.; Chen, Y.; Li, Y.; He, K.; Wang, M.; et al. Long noncoding RNA 91H overexpression contributes to the growth and metastasis of HCC by epigenetically positively regulating IGF2 expression. Liver Int. 2020, 40, 456–467. [Google Scholar] [CrossRef]
- Xiang, G.; Ren, J.; Hai, T.; Fu, R.; Yu, D.; Wang, J.; Li, W.; Wang, H.; Zhou, Q. Editing porcine IGF2 regulatory element improved meat production in Chinese Bama pigs. Cell Mol. Life Sci. 2018, 75, 4619–4628. [Google Scholar] [CrossRef]
- Van Laere, A.S.; Nguyen, M.; Braunschweig, M.; Nezer, C.; Collette, C.; Moreau, L.; Archibald, A.L.; Haley, C.S.; Buys, N.; Tally, M.; et al. A regulatory mutation in IGF2 causes a major QTL effect on muscle growth in the pig. Nature 2003, 425, 832–836. [Google Scholar] [CrossRef]
- Wang, X.; Jiang, L.; Wallerman, O.; Engström, U.; Ameur, A.; Gupta, R.K.; Qi, Y.; Andersson, L.; Welsh, N. Transcription factor ZBED6 affects gene expression, proliferation, and cell death in pancreatic beta cells. Proc. Natl. Acad. Sci. USA 2013, 110, 15997–16002. [Google Scholar] [CrossRef] [PubMed]
- Liu, X.; Liu, H.; Wang, M.; Li, R.; Zeng, J.; Mo, D.; Cong, P.; Liu, X.; Chen, Y.; He, Z. Disruption of the ZBED6 binding site in intron 3 of IGF2 by CRISPR/Cas9 leads to enhanced muscle development in Liang Guang Small Spotted pigs. Transgenic Res. 2019, 28, 141–150. [Google Scholar] [CrossRef] [PubMed]
- Livak, K.J.; Schmittgen, T.D. Analysis of relative gene expression data using real-time quantitative PCR and the 2(-Delta Delta C(T)) Method. Methods 2001, 25, 402–408. [Google Scholar] [CrossRef] [PubMed]
- Younis, S.; Naboulsi, R.; Wang, X.; Cao, X.; Larsson, M.; Sargsyan, E.; Bergsten, P.; Welsh, N.; Andersson, L. The importance of the ZBED6-IGF2 axis for metabolic regulation in mouse myoblast cells. FASEB J. 2020. [Google Scholar] [CrossRef] [PubMed]
- Calkins, S.S.; Elledge, N.C.; Mueller, K.E.; Marek, S.M.; Couger, M.B.; Elshahed, M.S.; Youssef, N.H. Development of an RNA interference (RNAi) gene knockdown protocol in the anaerobic gut fungus Pecoramyces ruminantium strain C1A. PeerJ 2018, 6, e4276. [Google Scholar] [CrossRef] [PubMed]
- Zhang, Q.; Wang, Q.; Gong, J.; Du, J.; Zhang, Y.; Zhao, X. Yak IGF2 Promotes Fibroblast Proliferation Via Suppression of IGF1R and PI3KCG Expression. Genes 2018, 9, 169. [Google Scholar] [CrossRef] [PubMed]
- Livingstone, C. IGF2 and cancer. Endocr.-Relat. Cancer 2013, 20, R321–R339. [Google Scholar] [CrossRef]
- Frago, S.; Nicholls, R.D.; Strickland, M.; Hughes, J.; Williams, C.; Garner, L.; Surakhy, M.; Maclean, R.; Rezgui, D.; Prince, S.N.; et al. Functional evolution of IGF2:IGF2R domain 11 binding generates novel structural interactions and a specific IGF2 antagonist. Proc. Natl. Acad. Sci. USA 2016, 113, E2766–E2775. [Google Scholar] [CrossRef]
- Agnieszka, A.; Aldona, K. Insulin-Like Growth Factor (IGF) System in Liver Diseases. Int. J. Mol. Sci. 2018, 19, 1308. [Google Scholar] [CrossRef]
- Minchenko, D.O.; Tsymbal, D.O.; Davydov, V.V.; Minchenko, O.H. Expression of genes encoding IGF1, IGF2, and IGFBPs in blood of obese adolescents with insulin resistance. Endocr. Regul. 2019, 53, 34–45. [Google Scholar] [CrossRef]
- Neuzillet, Y.; Chapeaublanc, E.; Krucker, C.; De Koning, L.; Lebret, T.; Radvanyi, F.; Bernard-Pierrot, I. IGF1R activation and the in vitro antiproliferative efficacy of IGF1R inhibitor are inversely correlated with IGFBP5 expression in bladder cancer. BMC Cancer 2017, 17, 636. [Google Scholar] [CrossRef] [PubMed]
- Fraldi, A.; Biffi, A.; Lombardi, A.; Visigalli, I.; Pepe, S.; Settembre, C.; Nusco, E.; Auricchio, A.; Naldini, L.; Ballabio, A.; et al. SUMF1 enhances sulfatase activities in vivo in five sulfatase deficiencies. Biochem. J. 2007, 403, 305–312. [Google Scholar] [CrossRef] [PubMed]
- Okamoto, K.; Ohashi, M.; Ohno, K.; Takeuchi, A.; Matsuoka, E.; Fujisato, K.; Minami, T.; Ito, S.; Okuda-Ashitaka, E. Involvement of NIPSNAP1, a neuropeptide nocistatin-interacting protein, in inflammatory pain. Mol. Pain 2016, 12, 1744806916637699. [Google Scholar] [CrossRef] [PubMed]
- Ellis, K.L.; Zhou, Y.; Beshansky, J.R.; Ainehsazan, E.; Yang, Y.; Selker, H.P.; Huggins, G.S.; Cupples, L.A.; Peter, I. Genetic variation at glucose and insulin trait loci and response to glucose-insulin-potassium (GIK) therapy: The IMMEDIATE trial. Pharm. J. 2015, 15, 55–62. [Google Scholar] [CrossRef] [PubMed]
- Miyamoto, Y.; Torii, T.; Tanoue, A.; Yamauchi, J. VCAM1 acts in parallel with CD69 and is required for the initiation of oligodendrocyte myelination. Nat. Commun. 2016, 7, 13478. [Google Scholar] [CrossRef] [PubMed]
- Tomioka, M.; Toda, Y.; Mañucat, N.B.; Akatsu, H.; Fukumoto, M.; Kono, N.; Arai, H.; Kioka, N.; Ueda, K. Lysophosphatidylcholine export by human ABCA7. Biochimica et biophysica acta. BBA-Mol. Cell. Biol. 2017, 1862, 658–665. [Google Scholar] [CrossRef]
- Crawley, S.W.; Weck, M.L.; Grega-Larson, N.E.; Shifrin, D.A., Jr.; Tyska, M.J. ANKS4B Is Essential for Intermicrovillar Adhesion Complex Formation. Dev. Cell 2016, 36, 190–200. [Google Scholar] [CrossRef]
- Hua, Y.; Ying, X.; Qian, Y.; Liu, H.; Lan, Y.; Xie, A.; Zhu, X. Physiological and pathological impact of AQP1 knockout in mice. Biosci. Rep. 2019, 39, BSR20182303. [Google Scholar] [CrossRef]
- Brown, S.G.; Miller, M.R.; Lishko, P.V.; Lester, D.H.; Publicover, S.J.; Barratt, C.; Martins Da Silva, S. Homozygous in-frame deletion in CATSPERE in a man producing spermatozoa with loss of CatSper function and compromised fertilizing capacity. Hum. Reprod. 2018, 33, 1812–1816. [Google Scholar] [CrossRef]
- Stacey, M.; Chang, G.W.; Sanos, S.L.; Chittenden, L.R.; Stubbs, L.; Gordon, S.; Lin, H.H. EMR4, a novel epidermal growth factor (EGF)-TM7 molecule up-regulated in activated mouse macrophages, binds to a putative cellular ligand on B lymphoma cell line A20. JBC 2002, 277, 29283–29293. [Google Scholar] [CrossRef]
- Li, H.D.; Chen, X.; Xu, J.J.; Du, X.S.; Yang, Y.; Li, J.; Yang, X.J.; Huang, H.M.; Li, X.F.; Wu, M.F.; et al. DNMT3b-mediated methylation of ZSWIM3 enhances inflammation in alcohol-induced liver injury via regulating TRAF2-mediated NF-κB pathway. Clin. Sci. 2020, 134, 1935–1956. [Google Scholar] [CrossRef] [PubMed]
- Wang, X.; Xie, B.; Qi, Y.; Wallerman, O.; Vasylovska, S.; Andersson, L.; Kozlova, E.N.; Welsh, N. Knock-down of ZBED6 in insulin-producing cells promotes N-cadherin junctions between beta-cells and neural crest stem cells in vitro. Sci. Rep. 2016, 6, 19006. [Google Scholar] [CrossRef] [PubMed]
- Avanzato, D.; Pupo, E.; Ducano, N.; Isella, C.; Bertalot, G.; Luise, C.; Pece, S.; Bruna, A.; Rueda, O.M.; Caldas, C.; et al. High USP6NL Levels in Breast Cancer Sustain Chronic AKT Phosphorylation and GLUT1 Stability Fueling Aerobic Glycolysis. Cancer Res. 2018, 78, 3432–3444. [Google Scholar] [CrossRef] [PubMed]
- Wang, Y.; Huynh, W.; Skokan, T.D.; Lu, W.; Weiss, A.; Vale, R.D. CRACR2a is a calcium-activated dynein adaptor protein that regulates endocytic traffic. J. Cell Biol. 2019, 218, 1619–1633. [Google Scholar] [CrossRef]
- Subramanian, A.; Tamayo, P.; Mootha, V.K.; Mukherjee, S.; Ebert, B.L.; Gillette, M.A.; Paulovich, A.; Pomeroy, S.L.; Golub, T.R.; Lander, E.S.; et al. Gene set enrichment analysis: A knowledge-based approach for interpreting genome-wide expression profiles. Proc. Natl. Acad. Sci. USA 2005, 102, 15545–15550. [Google Scholar] [CrossRef]
- Stieglitz, K.A. Structural Insights for Drugs Developed for Phospholipase D Enzymes. Curr. Drug Discov. Technol. 2018, 15, 81–93. [Google Scholar] [CrossRef]
- Park, S.H.; Lee, J.E.; Lee, S.M.; Lee, J.; Seo, C.S.; Hwang, G.S.; Jung, J. An unbiased lipidomics approach identifies key lipid molecules as potential therapeutic targets of Dohongsamul-tang against non-alcoholic fatty liver diseases in a mouse model of obesity. J. Ethnopharmacol. 2020, 260, 112999. [Google Scholar] [CrossRef]
- Mironova, Y.A.; Lenk, G.M.; Lin, J.P.; Lee, S.J.; Twiss, J.L.; Vaccari, I.; Bolino, A.; Havton, L.A.; Min, S.H.; Abrams, C.S.; et al. PI(3,5)P2 biosynthesis regulates oligodendrocyte differentiation by intrinsic and extrinsic mechanisms. eLife 2016, 5, e13023. [Google Scholar] [CrossRef]
- Dean, J.M.; Lodhi, I.J. Structural and functional roles of ether lipids. Protein Cell 2018, 9, 196–206. [Google Scholar] [CrossRef]
- Brites, P.; Ferreira, A.S.; da Silva, T.F.; Sousa, V.F.; Malheiro, A.R.; Duran, M.; Waterham, H.R.; Baes, M.; Wanders, R.J. Alkyl-glycerol rescues plasmalogen levels and pathology of ether-phospholipid deficient mice. PLoS ONE 2011, 6, e28539. [Google Scholar] [CrossRef]
- Inouye, H.; Kirschner, D.A. Evolution of myelin ultrastructure and the major structural myelin proteins. Brain Res. 2016, 1641 Pt A, 43–63. [Google Scholar] [CrossRef]






| Primers Name | Transcript_id | Sequence | Notes |
|---|---|---|---|
| IGF11 | XM_021091138.1 | F: GCCCAAGGCTCAGAAGGAAG | qRT-PCR |
| R: GAGCAAAGGATCCTGCCAGT | |||
| IGF22 | XM_021080621.1 | F: GTGGCATCGTGGAAGAGTGC | qRT-PCR |
| R: CCAGGTGTCATAGCGGAAGAA | |||
| IGF1R3 | XM_005659775.3 | F: ACGAGTGGAGAAATCTGCGG | qRT-PCR |
| R: TGAGCTTGGGAAAGCGGTAG | |||
| IGF2R4 | NM_001244473.1 | F: AGAAAGAGGTGCCGTGCTAC | qRT-PCR |
| R: CCGGAGCGTGTCTATGTCTC | |||
| IGFBP15 | NM_001195105.1 | F: ACAGCAAACAGTGCGAGACG | qRT-PCR |
| R: TACTGATGGCATTTGGGGTCC | |||
| IGFBP25 | NM_214003.1 | F: CAACCTCAAACAGTGCAAGATGT | qRT-PCR |
| R: GCTGTGGTTTACTGCATCCG | |||
| IGFBP35 | NM_001005156.1 | F: AGACGGAATACGGGCCTTGC | qRT-PCR |
| R: TCTTGTCGCAGTTGGGGATG | |||
| IGFBP45 | NM_001123129.1 | F: CAGCCCTCTGACAAGGACGA | qRT-PCR |
| R: GCTCCGGTCTCGGATCTTG | |||
| IGFBP55 | NM_214099.1 | F: CGAGCAAGCCAAGATCGAGAG | qRT-PCR |
| R: AGCTTCTTTCTGCGGTCCTT | |||
| IGFBP65 | NM_001100190.1 | F: CGCCCTCGGGGGAGAATC | qRT-PCR |
| R: ATCTCAGTGTCTTGGACGCC | |||
| IGFBP75 | XM_003129037.5 | F: TAAGCGGTGTGTGCGTGT | qRT-PCR |
| R: ATGGAAGGACCTTGCTCGC | |||
| ZBED6-16 | NM_001166552.1 | F: GCTTTGTTAGCGTCTGATGCC | qRT-PCR for ZBED6-KO 8 and ZBED6-WT 9 |
| R: AGGTTACAAATTGCCCGCCA | |||
| ZBED6-26 | NM_001166552.1 | F: GTACTAGAGCAAAGACTTCCATT | qRT-PCR for ZBED6-WT |
| R:ACAAATTGCCCGCCAGGTAT | |||
| ACTB7 | XM_021086047.1 | F: GGACTTCGAGCAGGAGATGG | qRT-PCR |
| R: AGGAAGGAGGGCTGGAAGAG |
| Type | ZBED6 SKO Group | Wild Group | ||
|---|---|---|---|---|
| Total Reads Count (#) | No.66 | 54877418 | No.65 | 48523032 |
| No.90 | 42383082 | No.68 | 44928968 | |
| No.64 | 48377850 | No.103 | 55037976 | |
| No.58 | 54016486 | |||
| Total Bases Count (bp) | No.66 | 7856669548 | No.65 | 6866998313 |
| No.90 | 6069354838 | No.68 | 6387348025 | |
| No.64 | 6912265759 | No.103 | 7908177595 | |
| No.58 | 7696200796 | |||
| Average Read Length (bp) | No.66 | 143.17 | No.65 | 141.52 |
| No.90 | 143.20 | No.68 | 142.17 | |
| No.64 | 142.88 | No.103 | 143.69 | |
| No.58 | 142.48 | |||
| Q20 Bases Ratio (%) | No.66 | 98.83% | No.65 | 98.79% |
| No.90 | 98.82% | No.68 | 98.70% | |
| No.64 | 98.83% | No.103 | 98.83% | |
| No.58 | 98.79% | |||
| Q30 Bases Ratio (%) | No.66 | 95.61% | No.65 | 95.51% |
| No.90 | 95.56% | No.68 | 95.27% | |
| No.64 | 95.64% | No.103 | 95.60% | |
| No.58 | 95.52% | |||
| GC Bases Ratio (%) | No.66 | 50.05% | No.65 | 49.21% |
| No.90 | 48.97% | No.68 | 50.11% | |
| No.64 | 50.33% | No.103 | 49.26% | |
| No.58 | 49.61% | |||
| Gene ID | Gene Name | MeanTPM 6 (SKO) | MeanTPM 6 (WT 7) | log2 (FC) | p Value | FDR Value | Notes |
|---|---|---|---|---|---|---|---|
| ENSSSCG00000049098 | - | 0.00010000 | 1.23588067 | −13.59325183 | 1.65 × 10−15 | 3.45 × 10−11 | LncRNA |
| ENSSSCG00000044627 | - | 2.20908400 | 0.00010000 | 14.43116066 | 6.46 × 10−14 | 6.76 × 10−10 | LncRNA |
| ENSSSCG00000046118 | - | 0.13868175 | 1.42510900 | −3.361222417 | 3.35 × 10−12 | 2.34 × 10−8 | Pseudogene |
| ENSSSCG00000003986 | ZFP211L | 1.90845525 | 0.01244633 | 7.260540758 | 2.74 × 10−9 | 1.43 × 10−5 | Protein coding |
| ENSSSCG00000011532 | SUMF1 | 18.72840650 | 2.12422033 | 3.140222832 | 3.39 × 10−8 | 1.42 × 10−4 | Protein coding |
| ENSSSCG00000051359 | NIPSNAP1 | 0.00010000 | 0.33187667 | −11.69643149 | 1.13 × 10−7 | 3.96 × 10−4 | Protein coding |
| ENSSSCG00000011114 | SEC61A2 | 1.51700350 | 10.70244267 | −2.818643788 | 2.87 × 10−7 | 8.57 × 10−4 | Protein coding |
| ENSSSCG00000006862 | VCAM1 | 7.08961450 | 24.63916067 | −1.797174024 | 1.70 × 10−6 | 4.43 × 10−3 | Protein coding |
| ENSSSCG00000023121 | ABCA7 | 1.06993575 | 0.02500733 | 5.419029131 | 3.01 × 10−6 | 6.99 × 10−3 | Protein coding |
| ENSSSCG00000007850 | ANKS4B | 9.24855825 | 39.92152333 | −2.109866385 | 3.43 × 10−6 | 7.18 × 10−3 | Protein coding |
| ENSSSCG00000033190 | AQP1 | 0.99121175 | 4.57049600 | −2.205085543 | 5.73 × 10−6 | 1.09 × 10−2 | Protein coding |
| ENSSSCG00000000732 | CRACR2A | 1.02969150 | 0.14599400 | 2.81823118 | 7.75 × 10−6 | 1.35 × 10−2 | Protein coding |
| ENSSSCG00000011120 | USP6NL | 3.51777325 | 1.07724900 | 1.707310733 | 1.05 × 10−5 | 1.70 × 10−2 | Protein coding |
| ENSSSCG00000037808 | novel gene | 417.64328400 | 64.70200867 | 2.690388832 | 1.41 × 10−5 | 2.11 × 10−2 | Protein coding |
| ENSSSCG00000035850 | CATSPERE | 0.07047350 | 0.75291833 | −3.417340618 | 2.29 × 10−5 | 2.81 × 10−2 | Protein coding |
| ENSSSCG00000040016 | EMR4 | 12.88731075 | 2.17047567 | 2.569868088 | 2.26 × 10−5 | 2.81 × 10−2 | Protein coding |
| ENSSSCG00000007427 | ZSWIM3 | 1.82821425 | 0.46398233 | 1.978293372 | 3.43 × 10−5 | 3.98 × 10−2 | Protein coding |
Publisher’s Note: MDPI stays neutral with regard to jurisdictional claims in published maps and institutional affiliations. |
© 2020 by the authors. Licensee MDPI, Basel, Switzerland. This article is an open access article distributed under the terms and conditions of the Creative Commons Attribution (CC BY) license (http://creativecommons.org/licenses/by/4.0/).
Share and Cite
Zhao, H.; Wu, M.; Liu, S.; Tang, X.; Yi, X.; Li, Q.; Wang, S.; Sun, X. Liver Expression of IGF2 and Related Proteins in ZBED6 Gene-Edited Pig by RNA-Seq. Animals 2020, 10, 2184. https://doi.org/10.3390/ani10112184
Zhao H, Wu M, Liu S, Tang X, Yi X, Li Q, Wang S, Sun X. Liver Expression of IGF2 and Related Proteins in ZBED6 Gene-Edited Pig by RNA-Seq. Animals. 2020; 10(11):2184. https://doi.org/10.3390/ani10112184
Chicago/Turabian StyleZhao, Haidong, Mingli Wu, Shirong Liu, Xiaoqin Tang, Xiaohua Yi, Qi Li, Shuhui Wang, and Xiuzhu Sun. 2020. "Liver Expression of IGF2 and Related Proteins in ZBED6 Gene-Edited Pig by RNA-Seq" Animals 10, no. 11: 2184. https://doi.org/10.3390/ani10112184
APA StyleZhao, H., Wu, M., Liu, S., Tang, X., Yi, X., Li, Q., Wang, S., & Sun, X. (2020). Liver Expression of IGF2 and Related Proteins in ZBED6 Gene-Edited Pig by RNA-Seq. Animals, 10(11), 2184. https://doi.org/10.3390/ani10112184

