Stratified Effects of Tillage and Crop Rotations on Soil Microbes in Carbon and Nitrogen Cycles at Different Soil Depths in Long-Term Corn, Soybean, and Wheat Cultivation
Abstract
1. Introduction
2. Materials and Methods
2.1. Study Site and Experimental Design
2.2. Soil Sampling
2.3. DNA Extraction
2.4. Sequencing Library Preparation and Illumina MiSeq Sequencing
2.5. Metabarcoding Sequencing Data Processing and Analysis
2.6. Statistical Analysis
3. Results
3.1. Soil Nutrient Content
3.2. Soil Bacterial Community Diversity and Compositional Structure
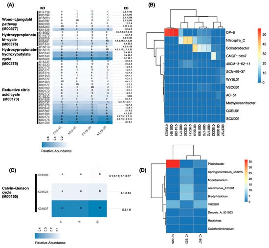
3.3. Microbial Carbon Fixation
3.4. Microbial Nitrogen Cycling
4. Discussion
4.1. Tillage and Depth Effects on Overall Soil Microbial Communities
4.2. Tillage and Depth Effects on Microbial C Fixation
4.3. Tillage and Depth Effects on Microbial N Cycling
4.4. Crop Rotation Effects on Soil Bacterial Community Diversity, Structure, and Functions
5. Conclusions
Supplementary Materials
Author Contributions
Funding
Data Availability Statement
Acknowledgments
Conflicts of Interest
References
- Paul, E.A. The nature and dynamics of soil organic matter: Plant inputs, microbial transformations, and organic matter stabilization. Soil Biol. Biochem. 2016, 98, 109–126. [Google Scholar] [CrossRef]
 - Dobrovol’skaya, T.; Zvyagintsev, D.; Chernov, I.Y.; Golovchenko, A.; Zenova, G.; Lysak, L.; Manucharova, N.; Marfenina, O.; Polyanskaya, L.; Stepanov, A. The role of microorganisms in the ecological functions of soils. Eurasian Soil Sci. 2015, 48, 959–967. [Google Scholar] [CrossRef]
 - Philippot, L.; Spor, A.; Hénault, C.; Bru, D.; Bizouard, F.; Jones, C.M.; Sarr, A.; Maron, P.-A. Loss in microbial diversity affects nitrogen cycling in soil. ISME J. 2013, 7, 1609–1619. [Google Scholar] [CrossRef] [PubMed]
 - Schmidt, J.E.; Kent, A.D.; Brisson, V.L.; Gaudin, A.C. Agricultural management and plant selection interactively affect rhizosphere microbial community structure and nitrogen cycling. Microbiome 2019, 7, 146. [Google Scholar] [CrossRef] [PubMed]
 - Smith, C.R.; Blair, P.L.; Boyd, C.; Cody, B.; Hazel, A.; Hedrick, A.; Kathuria, H.; Khurana, P.; Kramer, B.; Muterspaw, K.; et al. Microbial community responses to soil tillage and crop rotation in a corn/soybean agroecosystem. Ecol. Evol. 2016, 6, 8075–8084. [Google Scholar] [CrossRef] [PubMed]
 - Sun, Q.; Zhang, P.; Liu, X.; Zhang, H.; Liu, S.; Sun, X.; Jiang, W. Long-term tillage alters soil properties and rhizosphere bacterial community in lime concretion black soil under winter wheat & ndash; summer maize double-cropping system. Agronomy 2023, 13, 790. [Google Scholar]
 - Sun, R.; Li, W.; Dong, W.; Tian, Y.; Hu, C.; Liu, B. Tillage changes vertical distribution of soil bacterial and fungal communities. Front. Microbiol. 2018, 9, 699. [Google Scholar] [CrossRef] [PubMed]
 - Wang, H.; Wang, S.; Wang, R.; Wang, X.; Li, J. Conservation tillage increased soil bacterial diversity and improved soil nutrient status on the Loess Plateau in China. Arch. Agron. Soil Sci. 2020, 66, 1509–1519. [Google Scholar] [CrossRef]
 - Lupwayi, N.Z.; Lafond, G.P.; Ziadi, N.; Grant, C.A. Soil microbial response to nitrogen fertilizer and tillage in barley and corn. Soil Till. Res. 2012, 118, 139–146. [Google Scholar] [CrossRef]
 - Busari, M.A.; Kukal, S.S.; Kaur, A.; Bhatt, R.; Dulazi, A.A. Conservation tillage impacts on soil, crop and the environment. Int. Soil Water Conserv. 2015, 3, 119–129. [Google Scholar] [CrossRef]
 - Blanco-Canqui, H.; Lal, R. Soil structure and organic carbon relationships following 10 years of wheat straw management in no-till. Soil Tillage Res. 2007, 95, 240–254. [Google Scholar] [CrossRef]
 - Nunes, M.R.; van Es, H.M.; Schindelbeck, R.; Ristow, A.J.; Ryan, M. No-till and cropping system diversification improve soil health and crop yield. Geoderma 2018, 328, 30–43. [Google Scholar] [CrossRef]
 - Raphael, J.P.; Calonego, J.C.; Milori, D.M.B.; Rosolem, C.A. Soil organic matter in crop rotations under no-till. Soil Till. Res. 2016, 155, 45–53. [Google Scholar] [CrossRef]
 - Lapen, D.; Topp, G.; Gregorich, E.; Curnoe, W. Least limiting water range indicators of soil quality and corn production, eastern Ontario, Canada. Soil Till. Res. 2004, 78, 151–170. [Google Scholar] [CrossRef]
 - Li, M.; He, P.; Guo, X.-L.; Zhang, X.; Li, L.-J. Fifteen-year no tillage of a Mollisol with residue retention indirectly affects topsoil bacterial community by altering soil properties. Soil Till. Res. 2021, 205, 104804. [Google Scholar] [CrossRef]
 - Cao, Q.; Li, G.; Yang, F.; Kong, F.; Cui, Z.; Jiang, X.; Lu, Y.; Zhang, E. Eleven-year mulching and tillage practices alter the soil quality and bacterial community composition in Northeast China. Arch. Agron. Soil Sci. 2022, 68, 1274–1289. [Google Scholar] [CrossRef]
 - Shah, K.K.; Modi, B.; Pandey, H.P.; Subedi, A.; Aryal, G.; Pandey, M.; Shrestha, J. Diversified crop rotation: An approach for sustainable agriculture production. Adv. Agric. 2021, 2021, 1–9. [Google Scholar]
 - Gagnon, B.; Pouleur, S.; Lafond, J.; Parent, G.; Pageau, D. Agronomic and economic benefits of rotating corn with soybean and spring wheat under different tillage in eastern Canada. Agron. J. 2019, 111, 3109–3118. [Google Scholar] [CrossRef]
 - Louis Baumhardt, R.; Anderson, R.L. Crop choices and rotation principles. Dryland Agric. 2006, 23, 113–139. [Google Scholar]
 - McDaniel, M.D.; Grandy, A.S.; Tiemann, L.K.; Weintraub, M.N. Crop rotation complexity regulates the decomposition of high and low quality residues. Soil Biol. Biochem. 2014, 78, 243–254. [Google Scholar] [CrossRef]
 - Liu, Z.; Gao, T.; Liu, W.; Sun, K.; Xin, Y.; Liu, H.; Wang, S.; Li, G.; Han, H.; Li, Z. Effects of part and whole straw returning on soil carbon sequestration in C3–C4 rotation cropland. J. Plant Nutr. Soil Sci. 2019, 182, 429–440. [Google Scholar] [CrossRef]
 - Geng, S.-N.; Li, L.-T.; Miao, Y.-H.; Zhang, Y.-J.; Yu, X.-N.; Zhang, D.; Yang, Q.-R.; Zhang, X.; Wang, Y.-L. Nitrogen rhizodeposition from corn and soybean, and its contribution to the subsequent wheat crops. J. Integr. Agric. 2023, 23, 2446–2457. [Google Scholar] [CrossRef]
 - Li, T.; Li, Y.; Shi, Z.; Wang, S.; Wang, Z.; Liu, Y.; Wen, X.; Mo, F.; Han, J.; Liao, Y. Crop development has more influence on shaping rhizobacteria of wheat than tillage practice and crop rotation pattern in an arid agroecosystem. Appl. Soil Ecol. 2021, 165, 104016. [Google Scholar] [CrossRef]
 - Dias, T.; Dukes, A.; Antunes, P.M. Accounting for soil biotic effects on soil health and crop productivity in the design of crop rotations. J. Sci. Food Agric. 2015, 95, 447–454. [Google Scholar] [CrossRef]
 - Peralta, A.L.; Sun, Y.; McDaniel, M.D.; Lennon, J.T. Crop rotational diversity increases disease suppressive capacity of soil microbiomes. Ecosphere 2018, 9, e02235. [Google Scholar] [CrossRef]
 - Grüter, D.; Schmid, B.; Brandl, H. BMC Microbiol. 2006, 6, 68. 6.
 - Dwyer, L.M.; Stewart, D.W.; Balchin, D. Rooting characteristics of corn, soybean and barley as a function of available water and soil physical characteristics. Can. J. Soil Sci. 1988, 68, 121–132. [Google Scholar] [CrossRef]
 - Azeem, M.; Sun, D.; Crowley, D.; Hayat, R.; Hussain, Q.; Ali, A.; Tahir, M.I.; Jeyasundar, P.G.S.A.; Rinklebe, J.; Zhang, Z. Crop types have stronger effects on soil microbial communities and functionalities than biochar or fertilizer during two cycles of legume-cereal rotations of dry land. Sci. Total Environ. 2020, 715, 136958. [Google Scholar] [CrossRef] [PubMed]
 - Wieland, G.; Neumann, R.; Backhaus, H. Variation of microbial communities in soil, rhizosphere, and rhizoplane in response to crop species, soil type, and crop development. Appl. Environ. Microbiol. 2001, 67, 5849–5854. [Google Scholar] [CrossRef] [PubMed]
 - Rumpel, C.; Kögel-Knabner, I. Deep soil organic matter—A key but poorly understood component of terrestrial C cycle. Plant Soil 2011, 338, 143–158. [Google Scholar] [CrossRef]
 - Stein, L.Y. The long-term relationship between microbial metabolism and greenhouse gases. Trends Microbiol. 2020, 28, 500–511. [Google Scholar] [CrossRef]
 - Luo, G.; Xue, C.; Jiang, Q.; Xiao, Y.; Zhang, F.; Guo, S.; Shen, Q.; Ling, N. Soil carbon, nitrogen, and phosphorus cycling microbial populations and their resistance to global change depend on soil C:N:P stoichiometry. Msystems 2020, 5, e00162-20. [Google Scholar] [CrossRef] [PubMed]
 - Ge, T.; Wu, X.; Liu, Q.; Zhu, Z.; Yuan, H.; Wang, W.; Whiteley, A.S.; Wu, J. Effect of simulated tillage on microbial autotrophic CO2 fixation in paddy and upland soils. Sci. Rep. 2016, 6, 19784. [Google Scholar] [CrossRef] [PubMed]
 - Yao, Y.; Shen, X.; Wang, L.; Zhao, J.; Gong, L.; Wang, S.; Wu, L.; Li, G.; Xiu, W.; Zhang, G. Effects of tillage management on cbbL-carrying bacteria and soil organic carbon dynamics across aggregate size classes in the farmland of North China Plain. Ecol. Indic. 2023, 150, 110213. [Google Scholar] [CrossRef]
 - Hayatsu, M.; Tago, K.; Saito, M. Various players in the nitrogen cycle: Diversity and functions of the microorganisms involved in nitrification and denitrification. Soil Sci. Plant Nutr. 2008, 54, 33–45. [Google Scholar] [CrossRef]
 - Wilson, J.-J.; Brandon-Mong, G.-J.; Gan, H.-M.; Sing, K.-W. High-throughput terrestrial biodiversity assessments: Mitochondrial metabarcoding, metagenomics or metatranscriptomics? Mitochondrial DNA Part A 2019, 30, 60–67. [Google Scholar] [CrossRef] [PubMed]
 - Grant, K.R. Next-Generation Amplicon Sequencing: A cost-effective method for exploring microbial biodiversity. In Molecular Genetics and Genomics Tools in Biodiversity Conservation; Springer: Berlin/Heidelberg, Germany, 2022; pp. 203–236. [Google Scholar]
 - Francioli, D.; Lentendu, G.; Lewin, S.; Kolb, S. DNA metabarcoding for the characterization of terrestrial microbiota—Pitfalls and solutions. Microorganisms 2021, 9, 361. [Google Scholar] [CrossRef] [PubMed]
 - Douglas, G.M.; Maffei, V.J.; Zaneveld, J.R.; Yurgel, S.N.; Brown, J.R.; Taylor, C.M.; Huttenhower, C.; Langille, M.G.I. PICRUSt2 for prediction of metagenome functions. Nat. Biotechnol. 2020, 38, 685–688. [Google Scholar] [CrossRef] [PubMed]
 - Toole, D.R.; Zhao, J.; Martens-Habbena, W.; Strauss, S.L. Bacterial functional prediction tools detect but underestimate metabolic diversity compared to shotgun metagenomics in southwest Florida soils. Appl. Soil Ecol. 2021, 168, 104129. [Google Scholar] [CrossRef]
 - Wemheuer, F.; Taylor, J.A.; Daniel, R.; Johnston, E.; Meinicke, P.; Thomas, T.; Wemheuer, B. Tax4Fun2: Prediction of habitat-specific functional profiles and functional redundancy based on 16S rRNA gene sequences. Environ. Microbiome 2020, 15, 11. [Google Scholar] [CrossRef]
 - Zhang, H.; Shi, Y.; Dong, Y.; Lapen, D.R.; Liu, J.; Chen, W. Subsoiling and conversion to conservation tillage enriched nitrogen cycling bacterial communities in sandy soils under long-term maize monoculture. Soil Till. Res. 2022, 215, 105197. [Google Scholar] [CrossRef]
 - Körschens, M. The importance of long-term field experiments for soil science and environmental research–A review. Plant Soil Environ 2006, 52, 1–8. [Google Scholar]
 - Morrison, M.J.; Cober, E.R.; Gregorich, E.G.; Voldeng, H.D.; Ma, B.; Topp, G.C. Tillage and crop rotation effects on the yield of corn, soybean, and wheat in eastern Canada. Can. J. Plant Sci. 2018, 98, 183–191. [Google Scholar] [CrossRef]
 - Gahagan, A.C.; Shi, Y.; Radford, D.; Morrison, M.J.; Gregorich, E.; Aris-Brosou, S.; Chen, W. Long-term tillage and crop rotation regimes reshape soil-borne Oomycete communities in Soybean, Corn, and Wheat production systems. Plants 2023, 12, 2338. [Google Scholar] [CrossRef] [PubMed]
 - Hendershot, W.H.; Lalande, H.; Duquette, M. Soil reaction and exchangeable acidity. In Soil Sampling and Methods of Analysis, 2nd ed.; Carter, M.R., Gregorich, E.G., Eds.; CRC Press Inc.: Boca Raton, FL, USA, 2008; pp. 173–178. [Google Scholar]
 - Schoenau, J.; O’halloran, I. Sodium bicarbonate-extractable phosphorus. Soil Sampl. Methods Anal. 2008, 2, 89–94. [Google Scholar]
 - Metson, A. Methods of chemical analysis for survey samples. N.Z. Soil Bur. Bull 1956, 12, 208. [Google Scholar] [CrossRef]
 - Martin, M. Cutadapt removes adapter sequences from high-throughput sequencing reads. EBMnet. J. 2011, 17, 10–12. [Google Scholar] [CrossRef]
 - Callahan, B.J.; McMurdie, P.J.; Rosen, M.J.; Han, A.W.; Johnson, A.J.A.; Holmes, S.P. DADA2: High-resolution sample inference from Illumina amplicon data. Nat. Methods 2016, 13, 581. [Google Scholar] [CrossRef] [PubMed]
 - Bokulich, N.A.; Kaehler, B.D.; Rideout, J.R.; Dillon, M.; Bolyen, E.; Knight, R.; Huttley, G.A.; Gregory Caporaso, J. Optimizing taxonomic classification of marker-gene amplicon sequences with QIIME 2′s q2-feature-classifier plugin. Microbiome 2018, 6, 90. [Google Scholar] [CrossRef] [PubMed]
 - McDonald, D.; Jiang, Y.; Balaban, M.; Cantrell, K.; Zhu, Q.; Gonzalez, A.; Morton, J.T.; Nicolaou, G.; Parks, D.H.; Karst, S.M.; et al. Greengenes2 unifies microbial data in a single reference tree. Nat. Biotechnol. 2024, 42, 715–718. [Google Scholar] [CrossRef]
 - R Core Team. R: A Language and Environment for Statistical Computing. R Foundation for Statistical Computing: Vienna, Austria. Available online: https://www.R-project.org/ (accessed on 1 March 2024).
 - Oksanen, J.; Blanchet, F.G.; Kindt, R.; Legendre, P.; Minchin, P.R.; O’Hara, R.; Simpson, G.L.; Solymos, P.; Stevens, M.H.H.; Wagner, H. Vegan: Community Ecology Package. R Package Version 2.6-2. Available online: https://CRAN.R-project.org/package=vegan (accessed on 1 March 2024).
 - Kindt, R. BiodiversityR: Package for Community Ecology Suitability Analysis. Available online: https://github.com/cran/BiodiversityR (accessed on 1 March 2024).
 - Jost, L. Entropy and diversity. Oikos 2006, 113, 363–375. [Google Scholar] [CrossRef]
 - Venables, W.N.; Ripley, B.D. Modern Applied Statistics with S-PLUS; Springer Science & Business Media: Berlin/Heidelberg, Germany, 2013. [Google Scholar]
 - Pinheiro, J.; Bates, D. Nlme: Linear and Nonlinear Mixed Effects Models. Available online: https://CRAN.R-project.org/package=nlme (accessed on 1 March 2024).
 - Lenth, R. Emmeans: Estimated Marginal Means, Aka Least-Squares Means, R Package Version 1.10.2; 2024. Available online: https://CRAN.R-project.org/package=emmeans (accessed on 1 March 2024).
 - Lin, H.; Peddada, S.D. Analysis of compositions of microbiomes with bias correction. Nat. Commun. 2020, 11, 3514. [Google Scholar] [CrossRef] [PubMed]
 - Anderson, M.J. Permutational multivariate analysis of variance (PERMANOVA). In Wiley StatsRef: Statistics Reference Online; John Wiley & Sons: Hoboken, NJ, USA, 2014; pp. 1–15. [Google Scholar]
 - Martinez Arbizu, P. Pairwiseadonis: Pairwise Multilevel Comparison Using Adonis; R package version 0.4; 2020. Available online: https://github.com/pmartinezarbizu/pairwiseAdonis (accessed on 1 March 2024).
 - Fox, J.; Muenchen, R.; Putler, D.; Fox, M.J. Package ‘RcmdrMisc’, R Package Version 2.9-1; 2023. Available online: https://CRAN.R-project.org/package=RcmdrMisc (accessed on 1 March 2024).
 - Navarro-Noya, Y.E.; Gómez-Acata, S.; Montoya-Ciriaco, N.; Rojas-Valdez, A.; Suárez-Arriaga, M.C.; Valenzuela-Encinas, C.; Jiménez-Bueno, N.; Verhulst, N.; Govaerts, B.; Dendooven, L. Relative impacts of tillage, residue management and crop-rotation on soil bacterial communities in a semi-arid agroecosystem. Soil Biol. Biochem. 2013, 65, 86–95. [Google Scholar] [CrossRef]
 - Le Guillou, C.; Chemidlin Prévost-Bouré, N.; Karimi, B.; Akkal-Corfini, N.; Dequiedt, S.; Nowak, V.; Terrat, S.; Menasseri-Aubry, S.; Viaud, V.; Maron, P.-A.; et al. Tillage intensity and pasture in rotation effectively shape soil microbial communities at a landscape scale. Microbiol. Open 2019, 8, e00676. [Google Scholar] [CrossRef] [PubMed]
 - Wang, Y.; Wu, P.; Qiao, Y.; Li, Y.; Liu, S.; Gao, C.; Liu, C.; Shao, J.; Yu, H.; Zhao, Z.; et al. The potential for soil C sequestration and N fixation under different planting patterns depends on the carbon and nitrogen content and stability of soil aggregates. Sci. Total Environ. 2023, 897, 165430. [Google Scholar] [CrossRef] [PubMed]
 - Adeleke, R.A.; Obieze, C.C.; Mukoro, C.; Chikere, C.B.; Tsipinana, S.; Nciizah, A. Phosphorus fertilizer application and tillage practices influence bacterial community composition: Implication for soil health. Arch. Agron. Soil Sci. 2022, 69, 803–820. [Google Scholar] [CrossRef]
 - Dong, W.; Liu, E.; Yan, C.; Tian, J.; Zhang, H.; Zhang, Y. Impact of no tillage vs. conventional tillage on the soil bacterial community structure in a winter wheat cropping succession in northern China. Eur. J. Soil Biol. 2017, 80, 35–42. [Google Scholar] [CrossRef]
 - Qian, Z.; Zhuang, S.; Gao, J.; Tang, L.; Harindintwali, J.D.; Wang, F. Aeration increases soil bacterial diversity and nutrient transformation under mulching-induced hypoxic conditions. Sci. Total Environ. 2022, 817, 153017. [Google Scholar] [CrossRef] [PubMed]
 - Petriglieri, F.; Kondrotaite, Z.; Singleton, C.; Nierychlo, M.; Dueholm, M.K.; Nielsen, P.H. A comprehensive overview of the Chloroflexota community in wastewater treatment plants worldwide. Msystems 2023, 8, e00667-23. [Google Scholar] [CrossRef]
 - White, R.A.; Garoutte, A.; Mclachlan, E.E.; Tiemann, L.K.; Evans, S.; Friesen, M.L. Genome-Resolved Metagenomics of Nitrogen Transformations in the Switchgrass Rhizosphere Microbiome on Marginal Lands. Agronomy 2023, 13, 1294. [Google Scholar] [CrossRef]
 - Campbell, B.C.; Greenfield, P.; Barnhart, E.P.; Gong, S.; Midgley, D.J.; Paulsen, I.T.; George, S.C. Krumholzibacteriota and Deltaproteobacteria contain rare genetic potential to liberate carbon from monoaromatic compounds in subsurface coal seams. Mbio 2024, 15, e01735-23. [Google Scholar] [CrossRef]
 - Spain, A.M.; Krumholz, L.R.; Elshahed, M.S. Abundance, composition, diversity and novelty of soil Proteobacteria. ISME J. 2009, 3, 992–1000. [Google Scholar] [CrossRef] [PubMed]
 - Kersters, K.; De Vos, P.; Gillis, M.; Swings, J.; Vandamme, P.; Stackebrandt, E. Introduction to the Proteobacteria. In The Prokaryotes: A Handbook on the Biology of Bacteria; Springer: Berlin/Heidelberg, Germany, 2006; Volume 5, pp. 3–37. [Google Scholar]
 - Fierer, N.; Bradford, M.A.; Jackson, R.B. Toward an ecological classification of soil bacteria. Ecology 2007, 88, 1354–1364. [Google Scholar] [CrossRef] [PubMed]
 - Khan, A.R. Influence of tillage on soil aeration. J. Agron. Crop Sci. 1996, 177, 253–259. [Google Scholar] [CrossRef]
 - Lal, R.; Negassa, W.; Lorenz, K. Carbon sequestration in soil. Curr. Opin. Environ. Sust. 2015, 15, 79–86. [Google Scholar] [CrossRef]
 - Fuchs, G. Alternative pathways of carbon dioxide fixation: Insights into the early evolution of life? Annu. Rev. Microbiol. 2011, 65, 631–658. [Google Scholar] [CrossRef] [PubMed]
 - Yuan, H.; Ge, T.; Chen, C.; O’Donnell, A.; Wu, J. Microbial autotrophy plays a significant role in the sequestration of soil carbon. Appl. Environ. Microbiol. 2012, 78, 2328–2336. [Google Scholar] [CrossRef] [PubMed]
 - Ge, T.; Wu, X.; Chen, X.; Yuan, H.; Zou, Z.; Li, B.; Zhou, P.; Liu, S.; Tong, C.; Brookes, P. Microbial phototrophic fixation of atmospheric CO2 in China subtropical upland and paddy soils. Geochim. Cosmochim. Acta 2013, 113, 70–78. [Google Scholar] [CrossRef]
 - Liao, H.; Hao, X.; Qin, F.; Delgado-Baquerizo, M.; Liu, Y.; Zhou, J.; Cai, P.; Chen, W.; Huang, Q. Microbial autotrophy explains large-scale soil CO2 fixation. Glob. Chang. Biol. 2023, 29, 231–242. [Google Scholar] [CrossRef] [PubMed]
 - Akinyede, R.; Taubert, M.; Schrumpf, M.; Trumbore, S.; Küsel, K. Rates of dark CO2 fixation are driven by microbial biomass in a temperate forest soil. Soil Biol. Biochem. 2020, 150, 107950. [Google Scholar] [CrossRef]
 - Peng, W.; Wang, Y.; Zhu, X.; Xu, L.; Zhao, J.; Cui, Z.; Cao, H. Distribution characteristics and diversities of cbb and coxL genes in paddy soil profiles from southern China. Pedosphere 2021, 31, 954–963. [Google Scholar] [CrossRef]
 - Li, N.; Wang, B.; Huang, Y.; Huang, Q.; Jiao, F.; An, S. Response of cbbL-harboring microorganisms to precipitation changes in a naturally-restored grassland. Sci. Total Environ. 2022, 838, 156191. [Google Scholar] [CrossRef] [PubMed]
 - Rodríguez-Ramos, J.A.; Borton, M.A.; McGivern, B.B.; Smith, G.J.; Solden, L.M.; Shaffer, M.; Daly, R.A.; Purvine, S.O.; Nicora, C.D.; Eder, E.K.; et al. Genome-resolved metaproteomics decodes the microbial and viral contributions to coupled carbon and nitrogen cycling in river sediments. Msystems 2022, 7, e0051622. [Google Scholar] [CrossRef] [PubMed]
 - Berg, I.A. Ecological aspects of the distribution of different autotrophic CO2 fixation pathways. Appl. Environ. Microbiol. 2011, 77, 1925–1936. [Google Scholar] [CrossRef] [PubMed]
 - Widurska, I.; Frey, S.; Lapen, D.R.; Rudolph, D. Influence of landscape position and climatic seasonality on soil water and gas conductivity properties in agricultural soils. Can. J. Soil Sci. 2023, 104, 124–141. [Google Scholar] [CrossRef]
 - Jia, M.; Lapen, D.R.; Su, D.; Mayer, K.U. Modeling of dual-permeability gas and solute reactive transport in macroporous agricultural soils with a focus on GHG cycling and emissions. J. Hydrol. 2023, 620, 129408. [Google Scholar] [CrossRef]
 - Linn, D.M.; Doran, J.W. Aerobic and anaerobic microbial populations in no-till and plowed soils. Soil Sci. Soc. Am. J. 1984, 48, 794–799. [Google Scholar] [CrossRef]
 - Tu, Q.; Lin, L.; Cheng, L.; Deng, Y.; He, Z. NCycDB: A curated integrative database for fast and accurate metagenomic profiling of nitrogen cycling genes. Bioinformatics 2019, 35, 1040–1048. [Google Scholar] [CrossRef]
 - Yang, Y.; Chen, Y.; Hao, W.; Xie, H.; Chai, Y.; Zhang, L.; Zhang, Z.; Christie, P.; Li, X.; Gai, J. Unraveling key functional bacteria across land-use types on the Tibetan plateau. Ecosyst. Health Sust. 2023, 9, 0071. [Google Scholar] [CrossRef]
 - Jacquiod, S.; Franqueville, L.; Cécillon, S.; Vogel, T.M.; Simonet, P. Soil bacterial community shifts after chitin enrichment: An integrative metagenomic approach. PLoS ONE 2013, 8, e79699. [Google Scholar] [CrossRef]
 - Hu, Y.; Zheng, Q.; Noll, L.; Zhang, S.; Wanek, W. Direct measurement of the in situ decomposition of microbial-derived soil organic matter. Soil Biol. Biochem. 2020, 141, 107660. [Google Scholar] [CrossRef]
 - Dogan, K.; Celik, I.; Gok, M.; Coskan, A. Effect of different soil tillage methods on rhizobial nodulation, biyomas and nitrogen content of second crop soybean. Afr. J. Microbiol. Res. 2011, 5, 3186–3194. [Google Scholar]
 - Torabian, S.; Farhangi-Abriz, S.; Denton, M.D. Do tillage systems influence nitrogen fixation in legumes? A review. Soil Till. Res. 2019, 185, 113–121. [Google Scholar] [CrossRef]
 - Sidiras, N.; Avgoulas, C.; Bilalis, D.; Tsougrianis, N. Effects of tillage and fertilization on biomass, roots, N-accumulation and nodule bacteria of Vetch (Vicia sativa cv. Alexander). J. Agron. Crop Sci. 1999, 182, 209–216. [Google Scholar] [CrossRef]
 - Rowland, D.L.; Smith, C.; Cook, A.; Mason, A.; Schreffler, A.; Bennett, J. Visualization of peanut nodules and seasonal nodulation pattern in different tillage systems using a minirhizotron system. Peanut Sci. 2015, 42, 1–10. [Google Scholar] [CrossRef]
 - Okoth, J.O.; Mungai, N.W.; Ouma, J.P.; Baijukya, F.P. Effect of tillage on biological nitrogen fixation and yield of soybean (‘Glycine max L. Merril’) varieties. Aust. J. Crop Sci. 2014, 8, 1140–1146. [Google Scholar]
 - Gao, H.; Li, S.; Wu, F. Impact of intercropping on the diazotrophic community in the soils of continuous Cucumber cropping systems. Front. Microbiol. 2021, 12, 630302. [Google Scholar] [CrossRef] [PubMed]
 - Durand, S.; Guillier, M. Transcriptional and post-transcriptional control of the nitrate respiration in bacteria. Front. Mol. Biosci. 2021, 8, 667758. [Google Scholar] [CrossRef] [PubMed]
 - Graf, D.R.H.; Jones, C.M.; Hallin, S. Intergenomic comparisons highlight modularity of the denitrification pathway and underpin the importance of community structure for N2O Emissions. PLoS ONE 2014, 9, e114118. [Google Scholar] [CrossRef] [PubMed]
 - Hallin, S.; Jones, C.M.; Schloter, M.; Philippot, L. Relationship between N-cycling communities and ecosystem functioning in a 50-year-old fertilization experiment. ISME J. 2009, 3, 597–605. [Google Scholar] [CrossRef]
 - Chapuis-Lardy, L.; Wrage, N.; Metay, A.; Chotte, J.-L.; Bernoux, M. Soils, a sink for N2O? A review. Glob. Chang. Biol. 2007, 13, 1–17. [Google Scholar] [CrossRef]
 - Gregorich, E.G.; Rochette, P.; VandenBygaart, A.J.; Angers, D.A. Greenhouse gas contributions of agricultural soils and potential mitigation practices in Eastern Canada. Soil Till. Res. 2005, 83, 53–72. [Google Scholar] [CrossRef]
 - Almaraz, J.J.; Mabood, F.; Zhou, X.; Madramootoo, C.; Rochette, P.; Ma, B.-L.; Smith, D.L. Carbon dioxide and nitrous oxide fluxes in corn grown under two tillage systems in Southwestern Quebec. Soil Sci. Soc. Am. J. 2009, 73, 113–119. [Google Scholar] [CrossRef]
 - Chamberlain, L.A.; Bolton, M.L.; Cox, M.S.; Suen, G.; Conley, S.P.; Ané, J.-M. Crop rotation, but not cover crops, influenced soil bacterial community composition in a corn-soybean system in southern Wisconsin. Appl. Soil Ecol. 2020, 154, 103603. [Google Scholar] [CrossRef]
 - Soman, C.; Li, D.; Wander, M.M.; Kent, A.D. Long-term fertilizer and crop-rotation treatments differentially affect soil bacterial community structure. Plant Soil 2017, 413, 145–159. [Google Scholar] [CrossRef]
 - van der Kooij, D.; Bakker, G.L.; Italiaander, R.; Veenendaal, H.R.; Wullings, B.A. Biofilm composition and threshold concentration for growth of Legionella pneumophila on surfaces exposed to flowing warm tap water without disinfectant. Appl. Environ. Microbiol. 2017, 83, e02737-16. [Google Scholar] [CrossRef] [PubMed]
 - Kumar, V.; Rawat, A.; Rao, D. Improving the performance of Bradyrhizobium japonicum by double inoculation in non-fertilized and fertilized wheat–soybean rotation. Agric. Res. 2022, 11, 683–693. [Google Scholar] [CrossRef]
 - Town, J.R.; Gregorich, E.G.; Drury, C.F.; Lemke, R.; Phillips, L.A.; Helgason, B.L. Diverse crop rotations influence the bacterial and fungal communities in root, rhizosphere and soil and impact soil microbial processes. Appl. Soil Ecol. 2022, 169, 104241. [Google Scholar] [CrossRef]
 - Eisenhauer, N.; Lanoue, A.; Strecker, T.; Scheu, S.; Steinauer, K.; Thakur, M.P.; Mommer, L. Root biomass and exudates link plant diversity with soil bacterial and fungal biomass. Sci. Rep. 2017, 7, 44641. [Google Scholar] [CrossRef] [PubMed]
 - Baslam, M.; Mitsui, T.; Sueyoshi, K.; Ohyama, T. Recent advances in carbon and nitrogen metabolism in C3 plants. Int. J. Mol. Sci. 2020, 22, 318. [Google Scholar] [CrossRef]
 - Lai, H.; Gao, F.; Su, H.; Zheng, P.; Li, Y.; Yao, H. Nitrogen distribution and soil microbial community characteristics in a legume–cereal intercropping system: A review. Agronomy 2022, 12, 1900. [Google Scholar] [CrossRef]
 - Sharaf, H. Ecology of Root Nodule Bacterial Diversity: Implications for Soybean Growth; Virginia Tech: Blacksburg, VA, USA, 2021. [Google Scholar]
 - Ntonta, S.; Mathew, I.; Zengeni, R.; Muchaonyerwa, P.; Chaplot, V. Crop residues differ in their decomposition dynamics: Review of available data from world literature. Geoderma 2022, 419, 115855. [Google Scholar] [CrossRef]
 




| Module | Description | Pathway Map | 
|---|---|---|
| Carbon fixation | ||
| M00173 | Reductive citrate cycle (Arnon–Buchanan cycle) | map00720 | 
| M00374 | Dicarboxylate–hydroxybutyrate cycle | map00720 | 
| M00375 | Hydroxypropionate–hydroxybutylate cycle | map00720 | 
| M00376 | 3-Hydroxypropionate bi-cycle | map00720 | 
| M00377 | Reductive acetyl-CoA pathway (Wood–Ljungdahl pathway) | map00720 | 
| M00165 | Reductive pentose phosphate cycle (Calvin–Benson cycle) | map00710 | 
| Nitrogen metabolism | ||
| M00175 | Nitrogen fixation, nitrogen => ammonia | map00910 | 
| M00528 | Nitrification, ammonia => nitrite | map00910 | 
| M00529 | Denitrification, nitrate => nitrogen | map00910 | 
| M00530 | Dissimilatory nitrate reduction, nitrate => ammonia | map00910 | 
| M00531 | Assimilatory nitrate reduction, nitrate => ammonia | map00910 | 
| M00804 | Complete nitrification, comammox, ammonia => nitrite => nitrate | map00910 | 
| M00973 | Anammox, nitrite + ammonia => nitrogen | map00910 | 
| TC | TN | C/N Ratio | pH | Moisture | Available P | Available K | |
|---|---|---|---|---|---|---|---|
| % | % | mg kg−1 | |||||
| 0–15 cm | |||||||
| CT 1 | 1.99 ± 0.97 a 3 | 0.15 ± 0.05 a | 13.12 ± 1.54 a | 7.04 ± 0.39 a | 21.8± 3.55 a | 41.0 ± 18.1 a | 72.5 ± 30.0 b | 
| NT | 2.03 ± 0.59 a | 0.16 ± 0.03 a | 12.94 ± 1.40 a | 7.11 ± 0.35 a | 19.9 ± 3.47 ab | 49.0 ± 21.4 a | 105.0 ± 29.5 a | 
| 15–30 cm | |||||||
| CT | 1.77 ± 0.80 a | 0.13 ± 0.04 ab | 12.92 ± 1.20 a | 7.05 ± 0.41 a | 22.1 ± 2.51 a | N/A 2 | N/A | 
| NT | 1.34 ± 0.34 b | 0.11 ± 0.02 b | 12.27 ± 1.28 a | 7.28 ± 0.26 a | 19.1 ± 1.88 b | N/A | N/A | 
| Analysis of variance (p values) | |||||||
| Tillage (T) | ns * | ns | ns | ns | ns | ns | <0.001 | 
| Rotation (R) | ns | ns | ns | ns | ns | ns | ns | 
| Crop (C) | ns | ns | ns | ns | ns | ns | ns | 
| T × R | ns | ns | ns | ns | ns | ns | ns | 
| T × C | ns | ns | ns | ns | ns | ns | ns | 
| R × C | na | 0.048 | ns | ns | ns | ns | ns | 
| T × R × C | ns | ns | ns | ns | ns | ns | ns | 
| Depth (D) | <0.001 | <0.001 | ns | ns | <0.001 | - | - | 
| T × D | 0.01 | 0.013 | ns | ns | ns | - | - | 
| T × R × D | ns | ns | ns | ns | ns | - | - | 
| T × C × D | ns | ns | ns | ns | ns | - | - | 
| R × C × D | ns | ns | ns | ns | ns | - | - | 
| T × R × C × D | ns | ns | ns | ns | ns | - | - | 
Disclaimer/Publisher’s Note: The statements, opinions and data contained in all publications are solely those of the individual author(s) and contributor(s) and not of MDPI and/or the editor(s). MDPI and/or the editor(s) disclaim responsibility for any injury to people or property resulting from any ideas, methods, instructions or products referred to in the content.  | 
© 2024 by the authors. Licensee MDPI, Basel, Switzerland. This article is an open access article distributed under the terms and conditions of the Creative Commons Attribution (CC BY) license (https://creativecommons.org/licenses/by/4.0/).
Share and Cite
Shi, Y.; Gahagan, A.C.; Morrison, M.J.; Gregorich, E.; Lapen, D.R.; Chen, W. Stratified Effects of Tillage and Crop Rotations on Soil Microbes in Carbon and Nitrogen Cycles at Different Soil Depths in Long-Term Corn, Soybean, and Wheat Cultivation. Microorganisms 2024, 12, 1635. https://doi.org/10.3390/microorganisms12081635
Shi Y, Gahagan AC, Morrison MJ, Gregorich E, Lapen DR, Chen W. Stratified Effects of Tillage and Crop Rotations on Soil Microbes in Carbon and Nitrogen Cycles at Different Soil Depths in Long-Term Corn, Soybean, and Wheat Cultivation. Microorganisms. 2024; 12(8):1635. https://doi.org/10.3390/microorganisms12081635
Chicago/Turabian StyleShi, Yichao, Alison Claire Gahagan, Malcolm J. Morrison, Edward Gregorich, David R. Lapen, and Wen Chen. 2024. "Stratified Effects of Tillage and Crop Rotations on Soil Microbes in Carbon and Nitrogen Cycles at Different Soil Depths in Long-Term Corn, Soybean, and Wheat Cultivation" Microorganisms 12, no. 8: 1635. https://doi.org/10.3390/microorganisms12081635
APA StyleShi, Y., Gahagan, A. C., Morrison, M. J., Gregorich, E., Lapen, D. R., & Chen, W. (2024). Stratified Effects of Tillage and Crop Rotations on Soil Microbes in Carbon and Nitrogen Cycles at Different Soil Depths in Long-Term Corn, Soybean, and Wheat Cultivation. Microorganisms, 12(8), 1635. https://doi.org/10.3390/microorganisms12081635
        
