The Friend Within: Endophytic Bacteria as a Tool for Sustainability in Strawberry Crops
Abstract
1. Introduction
2. Materials and Methods
2.1. Bacterial Isolation and Culture
2.2. In Vitro Evaluation of Plant Growth-Promoting Potential
2.2.1. Biological Nitrogen Fixation Capacity Test
2.2.2. Auxin Production Capacity Test
2.2.3. Calcium and Phosphate Solubilization Test
2.3. Evaluation of Direct Growth Promotion Ability in Strawberry Plants
2.4. Number of Leaves and Leaf Surface Measurements
2.5. Quantification of Nitrogen Content in Leaves
2.6. Quantification of Leaf Phosphorus Content
2.7. Phylogenetic Analysis Based on the 16S rDNA Gene
2.8. Statistical Analysis
3. Results
3.1. Auxin Biosynthesis
3.2. Phosphate Solubilization
3.3. Biological Nitrogen Fixation BNF
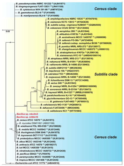
3.4. Phylogenetic Analysis
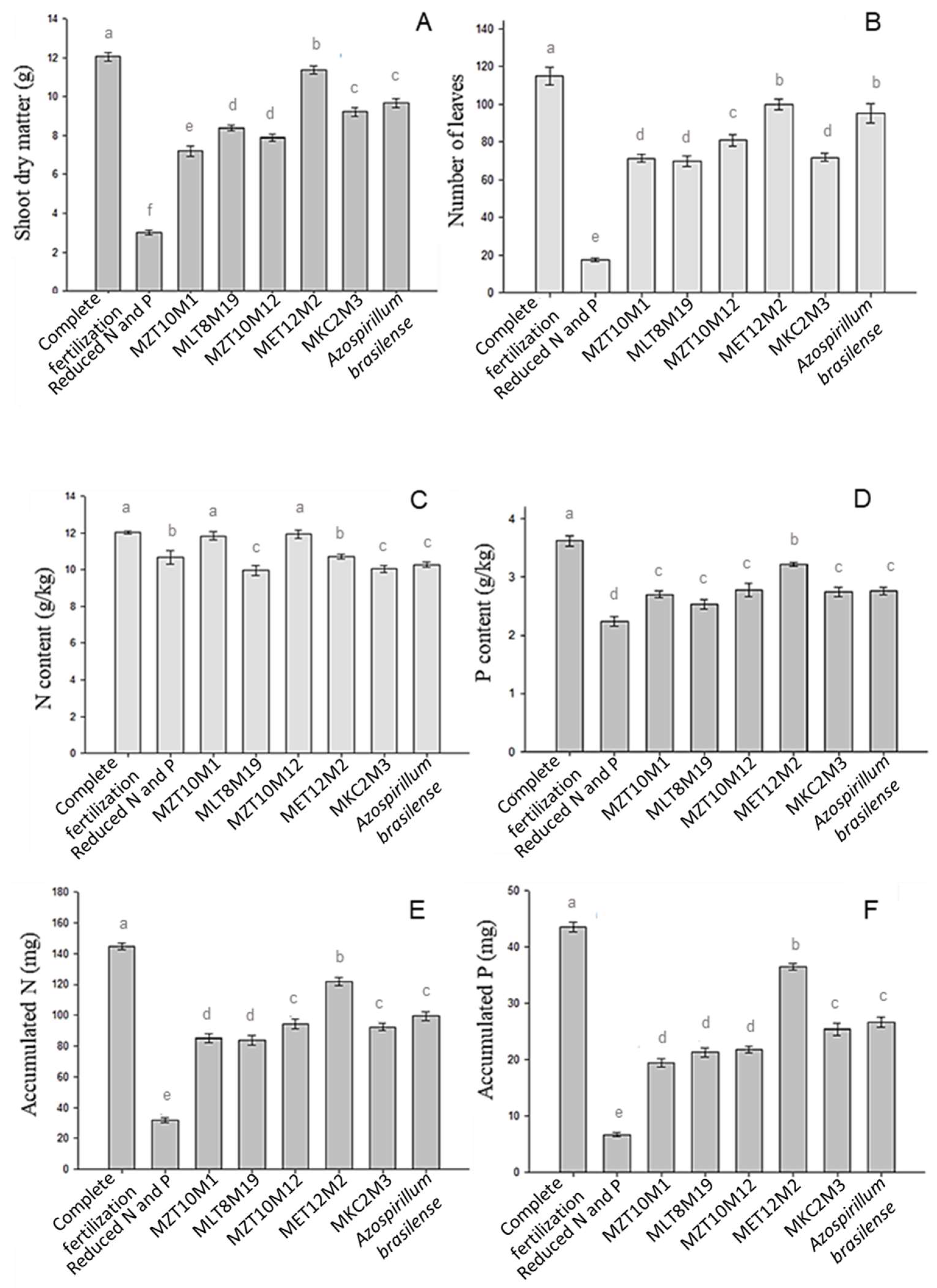
3.5. Growth Promotion of Strawberry Plants
4. Discussion
5. Conclusions
Supplementary Materials
Author Contributions
Funding
Institutional Review Board Statement
Informed Consent Statement
Data Availability Statement
Acknowledgments
Conflicts of Interest
References
- Filgueira, F.A.R. Novo Manual de Olericultura: Agrotecnologia Moderna na Produção e Comercialização de Hortaliças; UFV: Viçosa, Brazil, 2013; 421p. [Google Scholar]
- Nucleo de Estudos e Pesquisas em Alimentação. Tabela Brasileira de Composição de Alimentos (TACO); Universidade Estadual de Campinas: Campinas, Brazil, 2011. [Google Scholar]
- Coelho Junior, J.M. Strawberry cultivars: Knowing to expand and reduce the environmental impacts cultivares de morango: Conhecer para expandir e reduzir os impactos ambientais. Rev. Geama 2016, 5, 138–147. [Google Scholar]
- FAO-Food and Agriculture Organization of the United Nations. Statistics Division. Production Quantities by Country: Average 2016–2017. 2019. Available online: http://www.fao.org/faostat/en/#data/QC/visualize (accessed on 21 January 2019).
- Sociedade Brasileira de Ciência do Solo; Comissão de Química e Fertilidade do Solo. Manual de Adubação e Calagem Para os Estados do Rio Grande do Sul e de Santa Catarina; SBCS: Porto Alegre, Brazil, 2004; 400p. [Google Scholar]
- Gliessman, S.R. Agroecologia: Processo Ecológico em Agricultura Sustentável; Alegre, P., Ed.; Universidade UFRGS: Porto Alegre, Brazil, 2000; 653p. [Google Scholar]
- Alexandratos, N.; Bruinsma, J. World Agriculture towards 2030/2050; Food and Agriculture Organization of the United Nations: Roma, Italy, 2012. [Google Scholar]
- Hunter, M.C.; Smith, R.G.; Schipanski, M.E.; Atwood, L.W.; Mortensen, D.A. Agriculture in 2015: Recalibrating targets for sustainable intensification. BioScience 2017, 67, 386–391. [Google Scholar] [CrossRef]
- Yang, Y.; Tilman, D.; Lehman, C.; Trosto, J.J. Sustainable intensification of high-diversity biomass production for optimal biofuel benefits. Nat. Sustain. 2018, 1, 686–692. [Google Scholar] [CrossRef]
- Valé, M.; Nguyen, C.; Dambrine, E.; Dupouey, J.L. Microbial activity in the rizosphere soil of six herbaceous species cultivated in a greenhouse is correlated with shoot biomass and root C concentrations. Soil Biol. Biochem. 2005, 37, 2329–2333. [Google Scholar] [CrossRef]
- Bais, H.P.; Weir, T.L.; Perry, L.G.; Gilroy, S.; Vivanco, J.M. The role of root exudates in rhizosphere interactions with plant and other organisms. Annu. Rev. Plant Biol. 2006, 57, 233–266. [Google Scholar] [CrossRef] [PubMed]
- Oleanrewaju, O.S.; Ayangbenro, A.S.; gLick, B.; Babalola, O.O. Plant health: Feedback effect of root exudates-rhizobiome interactions. Appl. Microbiol. Biotechnol. 2018, 103, 1155–1166. [Google Scholar] [CrossRef] [PubMed]
- Hugoni, M.; Luis, P.; Guyonnet, J.; Haichar, F.Z. Plant host habitat and root exudates shape fungal diversity. Mycorhiza 2018, 28, 451–463. [Google Scholar] [CrossRef]
- Schulz-Bohm, K.; Gerards, S.; Hundscheid, M.; Melenhorst, J.; Boer, W.; Garbeva, P. Calling from distance: Attraction of soil bacteria by plant root volatiles. ISME J. 2018, 12, 1252–1262. [Google Scholar] [CrossRef]
- Brtnicky, M.; Kintl, A.; Hammerschmiedt, T.; Mustafa, A.; Elbl, J.; Kucerik, J.; Vyhnanek, T.; Skladanka, J.; Hunady, I.; Holatko, J. Clover species specific influence on microbial abundance and associated enzyme activities in rhizosphere and non-rhizosphere soils. Agronomy 2021, 11, 2214. [Google Scholar] [CrossRef]
- Kumar, S.; Garkoti, S.C. Rhizosphere influence on roil microbial biomass and enzyme activity in banj oak, chir pine and banj oak regeneration forests in the central Hymalaya. Geoderma 2022, 409, 115626. [Google Scholar] [CrossRef]
- Medina-Sauza, R.M.; Alvarez-Jimenez, M.; Ortiz-Huerta, Y.; Ruiz-Sayago, E.; Villain, L.; Guevara, R.; Sangabriel, W.; Reverchon, F.; Barois, I. Bulk and rhizosphere soil properties under two Coffea species influenced by the earthworm Pontoscolex corethrurus. Rhizosphere 2022, 21, 100458. [Google Scholar] [CrossRef]
- Kloepper, J.W.; Schroth, M.N. Plant growth-promoting rhizobacteria on radishes. In Internacional Conference on Plant Pathogenic Bacteria; Institute National de la Recherche Agronomique: Angers, France, 1978; Volume 2, pp. 879–882. [Google Scholar]
- Brusamarello-Santos, L.C.; Gilard, F.; Brulé, L.; Quilleré, I.; Gourion, B.; Ratet, P.; Souza, E.M.; Lea, P.J.; Hirel, B. Metabolic profiling of two maize (Zea mays L.) inbred lines inoculated with the nitrogen fixing plant-interacting bacteria Herbaspirillum seropedicae and Azospirillum brasilense. PLoS ONE 2017, 12, e0174576. [Google Scholar] [CrossRef]
- Felestrino, E.B.; Santiago, I.F.; Freitas, L.S.; Rosa, L.H.; Ribeiro, S.P.; Moreira, L.M. Plant growth promoting bacteria associated with Langsdorffia hypogeae rhizosphere host biological interface: A neglected model of bacterial prospection. Front. Microbiol. 2017, 8, 172. [Google Scholar] [CrossRef]
- Linu, M.S.; Aju, K.; Asok, J.; Sreekumar, J.; Jisha, M.S. Mineral phosphate solubilization by Pseudomonas aeruginosa isolates from chilli (Capsicum annuum L.) fields. J. Trop. Agric. 2017, 55, 134–144. [Google Scholar]
- Cardinale, M.; Suarez, C.; Steffens, D.; Ratering, S.; Schnell, S. Effect of different soil phosphate sources on the active bacterial microbiota is greater in the rhizosphere than in the endorhiza of barley (Hordeum vulgare L.). Microb. Ecol. 2019, 77, 689–700. [Google Scholar] [CrossRef] [PubMed]
- Gupta, S.; Stirk, W.A.; Plackova, L.; Kulkarni, M.G.; Dolezal, K.; van Staden, J. Interactive effects of plant growth-promoting rhizobacteria and a seaweed extract on the growth and physiology of Allium cepa L (onion). J. Plant Physiol. 2021, 262, 153437. [Google Scholar] [CrossRef]
- Kubi, H.A.A.; Khan, M.A.; Adhirari, A.; Imran, M.; Kang, S.M.; Hamayun, M.; Lee, I.J. Silicon and plant growth- promoting rhizobacteria Pseudomonas psychrotolerans CS51 mitigates salt stress in Zea mays L. Agriculture 2021, 11, 272. [Google Scholar] [CrossRef]
- Vasseur-Coronado, M.; du Boulois, H.D.; Pertot, I.; Puopolo, G. Selection of plant growth promoting rhizobacteria sharing suitable features to be commercially developed as biostimulant products. Microbiol. Res. 2021, 245, 126672. [Google Scholar] [CrossRef]
- Quecine, M.C.; Araujo, W.L.; Rosseto, P.B.; Ferreira, A.; Tsui, S.; Lacava, P.T.; Mondin, M.; Azevedo, J.L.; Pizzirani-Kleiner, A.A. Sugarcane growth promotion by the endophytic bacterium Pantoea agglomerans 33.1. Appl. Environ. Microbiol. 2012, 78, 7511–7518. [Google Scholar] [CrossRef] [PubMed]
- Torres, D.; Benavidez, I.; Donadio, F.; Mongiardini, S.; Rosas, S.; Spaepen, S.; Vanderleyden, J.; Pencik, A.; Novak, O.; Stmad, M.; et al. New insights into auxin metabolism in Bradyrhizobium japonicum. Res. Microbiol. 2018, 169, 313–323. [Google Scholar] [CrossRef]
- Zhao, C.Z.; Huang, J.; Gyaneshwar, P.; Zhao, D. Rhizobium sp. IRBG74 alters Arabidopsis root development by affecting auxin signaling. Front. Microbiol. 2018, 8, 2556. [Google Scholar] [CrossRef] [PubMed]
- Delgado-Ramirez, C.S.; Hernandez-Martinez, R.; Sepulveda, E. Rhizobacteria associated with a native Solanaceae promote plant growth and decrease the effects of Fusarium oxysporum in tomato. Agronomy 2021, 11, 579. [Google Scholar] [CrossRef]
- Koo, S.Y.; Cho, K.S. Isolation and characterization of a plant growth-promoting rhizobacterium, Serratia sp. SY5. J. Microbiol. Biotechnol. 2009, 19, 1431–1438. [Google Scholar] [PubMed]
- Zaheer, A.; Mirza, B.S.; McLean, J.E.; Yasmin, S.; Shah, T.M.; Malik, K.A.; Mirza, M.S. Association of plant growth-promoting Serratia spp. with the root nodules of chickpea. Res. Microbiol. 2016, 167, 510–520. [Google Scholar] [CrossRef]
- Hussain, H.A.; Shah, M.; Hamayun, M.; Lqbal, A.; Murad, W.; Irshad, M.; Qadir, M.; Kim, H.Y. Pseudocitrobacter anthropic reduces heavy metal uptake and improves phytohormones and antioxidant system in gLycine max L. World J. Microbiol. Biotechnol. 2021, 37, 195. [Google Scholar] [CrossRef]
- Mishra, G.; Sapre, S.; Sharma, A.; Twari, S. Amelioration of drought tolerance in wheat by the interaction of plant growth-promoting rhizobacteria. Plant Biol. 2016, 18, 992–1000. [Google Scholar] [CrossRef]
- Batool, T.; Ali, S.; Seleiman, M.F.; Naveed, N.H.; Ali, A.; Ahmed, K.; Abid, M.; Rizwan, M.; Shahid, M.R.; Alotaibi, M.; et al. Plant growth promoting rhizobacteria alleviates droght stress in potato in response to suppressive oxidative stress and antioxidant enzymes activities. Sci. Rep. 2020, 10, 16975. [Google Scholar] [CrossRef]
- Akhtar, N.; Ilyas, N.; Mashwani, Z.U.R.; Hayat, R.; Yasmin, H.; Noureldeen, A.; Ahmad, P. Synergistic effects of plant growth promoting rhizobacteria and silicon dioxide nano-particles for amelioration of drought stress in wheat. Plant Physiol. Biochem. 2021, 166, 160–176. [Google Scholar] [CrossRef]
- Pedraza, R.O.; Motok, J.; Tortora, M.L.; Salazar, S.M.; Diaz-Ricci, J.C. Natural occurrence of Azospirillum brasilense in strawberry plants. Plant Soil 2007, 29, 169–178. [Google Scholar] [CrossRef]
- Guerrero-Molina, M.F.; Winik, B.C.; Pedraza, R.O. More than rhizosphere colonization of strawberry plants by Azospirillum brasilense. Appl. Soil Ecol. 2012, 61, 205–212. [Google Scholar] [CrossRef]
- Andrade, F.M.; Pereira, T.A.; Souza, T.P.; Guimarães, P.H.S.; Martins, A.D.; Schwan, F.M.; Pasqual, M.; Doria, J. Beneficial effects of inoculation of growth-promoting bacteria in strawberry. Microbiol. Res. 2019, 223, 120–128. [Google Scholar] [CrossRef] [PubMed]
- Pereira, G.V.M.; Magalhães, K.T.; Lorenzentii, E.R.; Souza, T.P.; Schwan, R.F. A multiphasic approach for the identification of endophytic bacterial in strawberry fruit and their potential for plant growth promotion. Microb. Ecol. 2012, 63, 405–417. [Google Scholar] [CrossRef] [PubMed]
- Todeschini, V.; Aitlahmidi, N.; Mazzuco, E.; Marsano, F.; Gosetti, F.; Robotti, E.; Bona, E.; Massa, N.; Bonneau, L.; Marego, E.; et al. Impact of beneficial microorganisms on strawberry growth, fruit production, nutritional quality and volatilome. Front. Plant Sci. 2018, 9, 1611. [Google Scholar] [CrossRef]
- Flores-Félix, J.D.; Velazquez, E.; Garcia-Fraile, P.; Gonzalez-Andrés, F.; Silva, L.R.; Rivas, R. Rhizobium and Plyllobacterium bacterial inoculants increase bioactive compounds and quality of strawberries cultivated in field conditions. Food Res. Int. 2018, 111, 416–422. [Google Scholar] [CrossRef] [PubMed]
- Vicente-Hernandez, A.; Salgado-Garciglia, R.; Valencia-Cantero, E.; Ramirez-Ordorica, A.; Hernandez-Garcia, A.; Garcia-Juarez, P.; Marcias-Rodriguez, L. Bacillus methylotrophicus M4-96 stimulates the growth of strawberry (Fragaria ananassa ‘Aromas’) plants in vitro and slows Botrytis cinerea infection by two different methods of interaction. J. Plant Growth Regul. 2018, 38, 765–777. [Google Scholar] [CrossRef]
- Morais, M.C.; Mucha, A.; Ferreira, H.; Gonçalves, B.; Bacelar, E.; Marques, G. Comparative study of plant growth-promoting bacteria on the physiology, growth and fruit quality of strawberry. J. Sci. Food Agric. 2019, 99, 5341–5349. [Google Scholar] [CrossRef]
- Kumar, P.; Sharma, N.; Sharma, S.; Gupta, R. Rhizosphere stochiometry, fruit yield, quality attributes and growth response to PGPR transplant amendments in strawberry (Fragaria ananassa Duch.) growing on solarized soils. Sci. Hortic. 2020, 265, 109215. [Google Scholar] [CrossRef]
- Andrade, F.M. Seleção de Bactérias Promotoras de Crescimento e Inoculação em Morangueiro. Master’s Thesis, Unversidade Federal de Lavras, Lavras, Brazil, 2017. [Google Scholar]
- Dobereiner, J. The genera Azospirillum and Herbaspirillum. In The Prokaryotes; Ballows, A., Trupper, H.G., Dworkin, M., Harder, W., Shleifer, K., Eds.; Springer: Berlin/Heidelberg, Germany, 1991; pp. 2236–2253. [Google Scholar]
- Nautiyal, C. An efficient microbiological growth médium for screening phosphate solubilizing microorganisms. FEMS Microbiol. Lett. 1999, 170, 265–270. [Google Scholar] [CrossRef]
- Gordon, S.A.; Weber, R.P. Colorimetric estimation of indoleacetic acid. Plant Physiol. 1951, 26, 192–195. [Google Scholar] [CrossRef]
- Loaces, I.; Ferrando, L.; Scavino, A.F. Dynamics, diversity and function of endophytic siderophore-producing bacteria in rice. Microb. Ecol. 2011, 61, 606–618. [Google Scholar] [CrossRef]
- Berraquero, F.R.; Baya, A.M.; Cormenzana, A.R. Estabelecimento de índices para el estúdio de la solubilización de fosfatos por bactérias del suelo. Ars Pharm. 1976, 17, 339–406. [Google Scholar]
- Akintokun, A.K.; Akande, G.A.; Akintokun, P.O.; Popoola, T.O.S.; Babalola, A.O. Solubilization of insoluble phosphate by organic acid producing fungi isolated from nigerian soil. Int. J. Soil Sci. 2007, 2, 301–307. [Google Scholar] [CrossRef][Green Version]
- Hoagland, D.; Arnon, D.I. The Water Culture Method for Growing Plants without Soil. In California Agriculture Experimental Station Circular; University of California: Berkeley, CA, USA, 1950; 347p. [Google Scholar]
- Hernandez, A.G. Promoção do Crescimento de Leguminosas Herbáceas Utilizando Rizóbios Isolados de Áreas de Mineração de Carvão. Master’s Thesis, Universidade Federal de Santa Catarina, Florianópolis, Brazil, 2015. [Google Scholar]
- Silva, F.C. Manual de Análises Químicas de Solos, Plantas e Fertilizantes; Embrapa: Brasília, Brazil, 2009; 627p. [Google Scholar]
- Lane, D.J. 16S/23S rRNA Sequencing. In Nucleic Acid Techniques in Bacterial Systematic; Stackebrandt, E., Goodfellow, M., Eds.; John Wiley and Sons: New York, NY, USA, 1991; pp. 115–175. [Google Scholar]
- Katoh, K.; Rozewicki, J.; Yamada, K.D. MAFFT online service: Multiple sequence alignment, interactive sequence choice and visualization. Brief. Bioinform. 2019, 20, 1160–1166. [Google Scholar] [CrossRef] [PubMed]
- Kalyaanamoorthy, S.; Minh, B.Q.; Wong, T.K.F.; von Haeseler, A.; Jermiin, L.S. ModelFinder: Fast model selection for accurate phylogenetic estimates. Nat. Methods 2017, 14, 587–589. [Google Scholar] [CrossRef]
- Hoang, D.T.; Chernomor, O.; von Haeseler, A.; Minh, B.Q.; Vinh, L.S. UFBoot2: Improving the Ultrafast Bootstrap Approximation. Mol. Biol. Evol. 2018, 35, 518–522. [Google Scholar] [CrossRef]
- Minh, B.Q.; Schmidt, H.A.; Chernomor, O.; Schrempf, D.; Woodhams, M.D.; von Haeseler, A.; Lanfear, R. IQ-TREE 2: New Models and Efficient Methods for Phylogenetic Inference in the Genomic Era. Mol. Biol. Evol. 2020, 37, 1530–1534. [Google Scholar] [CrossRef]
- Ronquist, F.; Teslenko, M.; Van Der Mark, P.; Ayres, D.L.; Darling, A.; Höhna, S.; Larget, B.; Liu, L.; Suchard, M.A.; Huelsenbeck, J.P. MrBayes 3.2: Efficient Bayesian Phylogenetic inference and model choice across a large model space. Syst. Biol. 2012, 61, 539–542. [Google Scholar] [CrossRef]
- R Development Core Team. R: A Language and Environment for Statistical Computing. Vienna: R Foundation for Statistical Computing. 2019. Available online: https://www.R-project.org/ (accessed on 10 June 2019).
- SYSTAT SOFTWARE Inc. Sigmaplot for Windows, Version 13. 2006. Available online: http://www.systat.com/products/sigmaplot/ (accessed on 10 June 2019).
- Heyndrickx, M.; Vandemeulebroecke, K.; Scheldeman, P.; Kersters, K.; De Vos, P.; Logan, N.A.; Aziz, A.M.; Berkeley, R.C.W. A polyphasic reassessment of the genus Paenibacillus, reclassification of Bacillus lautus (Nakamura 1984) as Paenibacillus lautus comb. nov. and Bacillus peoriae (Montefusco et al. 1993) as Paenibacillus peoriae comb. nov., and emended description of P. lautus and P. peoriae. Int. J. Syst. Bacteriol. 1996, 46, 988–1003. [Google Scholar] [CrossRef]
- Berge, O.; Guinebretière, M.H.; Achouak, W.; Normand, P.; Heulin, T. Paenibacillus graminis sp. nov. and Paenibacillus odorifer sp. nov., isolated from plant roots, soil and food. Int. J. Syst. Evol. Microbiol. 2002, 52, 607–616. [Google Scholar] [CrossRef]
- Nübel, U.; Engelen, B.; Felske, A.; Snaidr, J.; Wieshuber, A.; Amann, R.I.; Ludwig, W.; Backhaus, H. Sequence heterogeneities of genes encoding 16S rRNAs in Paenibacillus polymyxa detected by temperature gradient gel electrophoresis. J. Bacteriol. 1996, 178, 5636–5643. [Google Scholar] [CrossRef]
- Shida, O.; Takagi, H.; Kadowaki, K.; Nakamura, L.K.; Komagata, K. Transfer of Bacillus alginolyticus, Bacillus chondroitinus, Bacillus curdlanolyticus, Bacillus gLucanolyticus, Bacillus kobensis and Bacillus thiaminolyticus to the genus Paenibacillus and emended description of the genus Paenibacillus. Int. J. Syst. Bacteriol. 1997, 47, 289–298. [Google Scholar] [CrossRef] [PubMed]
- von der Weid, I.; Duarte, G.F.; van Elsas, J.D.; Seldin, L. Paenibacillus brasilensis sp. nov., a new nitrogen-fixing species isolated from the maize rhizosphere in Brazil. Int. J. Syst. Evol. Microbiol. 2002, 52, 2147–2153. [Google Scholar] [CrossRef] [PubMed]
- Da Mota, F.; Gomes, E.; Paiva, E.; Rosado, A.; Seldin, L. Use of rpoB gene analysis for identification of nitrogen-fixing Paenibacillus species as an alternative to the 16S rRNA gene. Lett. Appl. Microbiol. 2004, 39, 34–40. [Google Scholar] [CrossRef] [PubMed]
- Sant’Anna, F.H.; Ambrosini, A.; De Souza, R.; De Carvalho Fernandes, G.; Bach, E.; Balsanelli, E.; Baura, V.; Brito, L.F.; Wendisch, V.F. Reclassification of Paenibacillus riograndensis as a Genomovar of Paenibacillus sonchi: Genome-Based Metrics Improve Bacterial Taxonomic Classification. Front. Microbiol. 2017, 8, 1849. [Google Scholar] [CrossRef]
- Schlindwein, G.; Vargas, L.K.; Lisboa, B.B.; Azambuja, A.C.; Granada, C.E.; Gabiatti, N.C. Influence of rhizobial inoculation on seedling vigor and germination of lettuce. Cienc. Rural 2008, 38, 658–664. [Google Scholar] [CrossRef]
- Shah, D.A.; Sen, S.; Shalini, A.; Ghosh, D.; Grover, M.; Mohapatra, S. An auxin secreting Pseudomonas putida rhizobacterial strain that negatively impacts water-stress tolerance in Arabidopsis thaliana. Rhizosphere 2017, 3, 16–19. [Google Scholar] [CrossRef]
- Verma, S.K.; Kingsley, K.; Bergen, M.; English, C.; Elmore, M.; Kharwar, R.N.; White, J.F. Bacterial endophytes from rice cut grass (Leersia oryzoides L.) increase growth, promote root gravitropic response, stimulate root hair formation, and protect rice seedlings from disease. Plant Soil 2018, 422, 223–238. [Google Scholar] [CrossRef]
- Dias, A.C.; Costa, F.E.C.; Andreote, F.D.; Lavaca, P.T.; Teixeira, M.A.; Assumpção, L.C.; Araujo, W.L.; Azevedo, J.L.; Melo, I.S. Isolation of micropropagated strawberry endophytic bacteria and assessment of their potential for plant growth promotion. World J. Microbiol. Biotechnol. 2009, 25, 189–195. [Google Scholar] [CrossRef]
- Martinez-Viveros, M.A.; Jorquera, D.E.; Crowley, G.M.L.M.; Mora, M.L. Mechanisms and practical considerations involved in plant growth promotion by rhizobacteria. J. Soil Sci. Plant Nutr. 2010, 10, 293–319. [Google Scholar] [CrossRef]
- Cassan, F.; Vanderleyden, C.J.; Spaepen, S. Physiological and agronomical aspects of phytohormone production by model plant-growth-promoting rhizobacteria (PGPR) belonging to the genus Azospirillum. J. Plant Growth Regul. 2014, 33, 440–459. [Google Scholar] [CrossRef]
- Spaepen, S. Plant hormones produced by microbes. In Principles of Plant Microbe Interactions: Microbes for Sustainable Agriculture; Lugtenberg, B., Ed.; Springer: Cham, Switzerland, 2015; pp. 247–256. [Google Scholar]
- Ahmad, F.; Ahmad, I.; Khan, M.S. Screening of free-living rhizospheric bacteria for their multiple plant growth promoting activities. Microbiol. Res. 2008, 163, 173–181. [Google Scholar] [CrossRef] [PubMed]
- Kravchenko, L.; Azarova, T.; Makarova, N.; Tikhonovich, I. The effect of tryptophan of plant root metabolites on the phytostimulating activity of rhizobacteria. Microbiology 2004, 73, 195–198. [Google Scholar] [CrossRef] [PubMed]
- Kamilova, F.; Kravchenko, L.V.; Shaposhnikov, A.I.; Azarova, T.; Akarova, N.; Lugtenberg, B. Organic acids, sugars and L-tryptophane in exudates of vegetables growing on stonewool and their effects on activities of rhizosphere bacteria. Mol. Plant Microbe Interact. 2006, 19, 250–256. [Google Scholar] [CrossRef] [PubMed]
- Liu, Y.; Chen, L.; Zhang, N.; Li, Z.; Zhang, Q.; Zhang, R. Plant-microbe communication enhances auxin biosynthesis by a root-associated bacterium, Bacillus amyloliquefaciens SWR9. Mol. Plant Microbe Interact. 2016, 29, 324–330. [Google Scholar] [CrossRef]
- Marra, L.M.; Soares, C.R.F.S.; Oliveira, S.M.; Ferreira, P.A.A.; Soares, B.L.; Carvalho, R.F.; Lima, J.M.; Moreira, F.M.S. Biological nitrogen fixation and phosphate solubilization by bactéria isolated from tropical soils. Plant Soil 2012, 357, 289–307. [Google Scholar] [CrossRef]
- Suleman, M.; Yasmin, S.; Rasul, M.; Yahya, M.; Atta, B.M.; Mirza, M.S. Phosphate solubilizing bacteria with gLucose dehydrogenase gene for phosphorus uptake and beneficial effects on wheat. PLoS ONE 2018, 13, e0204408. [Google Scholar] [CrossRef]
- Marra, L.M.; Oliveira-Longatti, S.M.; Soares, C.R.F.S.; Olivares, F.L.; Moreira, F.M.S. The amount of phosphate solubilization depends on the strain, C-source, organic acids and type of phosphate. Geomicrobiol. J. 2019, 36, 232–242. [Google Scholar] [CrossRef]
- Yi, Y.; Huang, W.; Ge, Y. Exopolysaccharide: A novel important factor in the microbial dissolution of tricalcium phosphate. World J. Microbiol. Biotechnol. 2008, 24, 1059–1065. [Google Scholar] [CrossRef]
- Puente, M.E.; Li, C.Y.; Bashan, Y. Rock-degrading endophytic bacteria in cacti. Environ. Exp. Bot. 2009, 66, 389–401. [Google Scholar] [CrossRef]
- Shrivastava, M.; Shrivastava, P.C.; D’Souza, S.F. Phosphate-solubilizing microbes: Diversity and phosphates solubilization mechanism. In Role of Rhizospheric Microbes in Soil; Meena, V.S., Ed.; Springer: Singapore, 2018; pp. 137–165. [Google Scholar]
- Malboobi, M.A.; Owlia, P.; Behbahani, M.; Sarokhani, E.; Moradi, S.; Yakhchali, B.; Deljou, A.; Heravi, K.M. Solubilization of organic and inorganic phosphates by three highly efficient soil bacterial isolates. World J. Microbiol. Biotechnol. 2009, 25, 1471–1477. [Google Scholar] [CrossRef]
- Wang, Y.; Peng, S.; Hua, Q.; Qiu, C.; Wu, P.; Liu, X.; Lin, X. The long-term effects of using phosphate-solubilizing bacteria and photosynthetic bacteria as biofertilizers on peanut yield and soil bacteria community. Front. Microbiol. 2021, 12, 693535. [Google Scholar] [CrossRef] [PubMed]
- Wang, J.; Zhao, Y.G.; Maqbool, F. Capability of Penicillium oxalicum y2 to release phosphate from different insoluble phosphorus sources and soil. Folia Microbiol. 2020, 66, 69–77. [Google Scholar] [CrossRef] [PubMed]
- Ilmer, P.; Schinner, F. Solubilization of inorganic phosphates by microorganisms isolated from Forest soils. Soil Biol. Biochem. 1992, 24, 389–395. [Google Scholar] [CrossRef]
- Canellas, L.P.; Zandonadi, D.B.; Olivares, F.L.; Facanha, A.R. Efeitos fisiológicos de substâncias húmicas–o estímulo às H+-ATPases. In Nutrição Mineral de Planta; Fernandes, M.S., Ed.; SBCS: Viçosa, Brazil, 2006; pp. 175–200. [Google Scholar]
- Yu, X.; Ai, C.; Xin, L.; Zhou, G. The siderophore-producing bacterium, Bacillus subtilis CAS15, has a biocontrol effect on Fusarium wilt and promotes the growth of pepper. Eur. J. Soil Sci. 2011, 47, 138–145. [Google Scholar] [CrossRef]
- Malavolta, E. Elementos de Nutrição Mineral de Plantas; Ceres: São Paulo, Brazil, 1980; 251p. [Google Scholar]
- Raij, B.V. Fósforo no solo e interação com outros elementos. In Fósforo Na Agricultura Brasileira; Yamada, T., Adballa, S.R.S., Eds.; Potafos: Piracicaba, Brazil, 2004; pp. 107–115. [Google Scholar]
- Moreira, F.M.S.; Siqueira, J.O. Microbiologia e Bioquímica do Solo, 2nd ed.; Editora UFLA: Lavras, Brazil, 2006; 729p. [Google Scholar]
- Taiz, L.; Zeiger, E. Fisiologia Vegetal, 4th ed.; Artmed: Porto Alegre, Brazil, 2009; 819p. [Google Scholar]
- Hungria, M. Inoculação Com Azospirillum Brasilense: Inovação em Rendimento a Baixo Custo; Embrapa Soja: Londrina, Brazil, 2011; 36p. [Google Scholar]
- Oliveira, A.L.M.; Costas, K.R.; Ferreira, C.; Millani, M.L.; Santos, O.J.A.P.; Silva, M.B.; Zuluaga, M.Y.A. Biodiversity of soil bactéria and its applications for a sustainable agriculture. BBR 2014, 3, 56–77. [Google Scholar] [CrossRef]
- Pii, Y.; Aldrighetti, A.; Valentinuzzi, F.; Mimmo, T.; Cesca, S. Azospirillum brasilense inoculation counteracts the induction of nitrate uptake in maize plants. J. Exp. Bot. 2019, 70, 1313–1324. [Google Scholar] [CrossRef]
- Erdogan, U.; Turan, M.; Ates, F.; Kotan, R.; Çakmakçi, R.; Erdogan, Y.; Ktir, N.; Tufenkçi, S. Effects of root plant growth promoting rhizobacteria inoculations on the growth and nutrient content of grapevine. Commun. Soil Sci Plant Anal. 2018, 49, 1731–1738. [Google Scholar] [CrossRef]
- Rodrigues, A.A.; Forzani, M.V.; Soares, R.S.; Sibov, S.T.; Vieira, J.D.G. Isolation and selection of plant growth-promoting bacteria associated with sugarcane. Pesqui Agropecu Trop. 2016, 46, 149–158. [Google Scholar] [CrossRef]
- Hager, A.; Debus, G.; Edel, H.G.; Stransky, H.; Serrano, R. Auxin induces exocytosis and the rapid synthesis of a high-turnover pool of plasma-membrane H+-ATPase. Planta 1991, 185, 527–537. [Google Scholar] [CrossRef]
- Du, N.; Shi, L.; Yuan, Y.; Li, B.; Shu, S.; Sun, J.; Guo, S. Proteomic analysis revels the positive roles of the plant-growth-promotng-rhizobacterium NSY50 in the response of cucumber roots to Fusarium oxysporum f.sp. cucumerinum inoculation. Front. Plant Sci. 2016, 7, 1859. [Google Scholar] [CrossRef]
- Hossain, M.T.; Khan, A.; Harun-On-Rashid, M.; Chung, Y.R. A volatile producing endophytic Bacillus siamensis YC7012 promotes root development independent on auxin or ethylene/jasmonic acid pathway. Plant Soil 2019, 439, 309–324. [Google Scholar] [CrossRef]
- Zhang, H.; Kim, M.S.; Krishnamachari, V.; Payton, P.; Sun, Y.; Grimson, M.; Farag, M.A.; Ryu, C.M.; Allen, R.; Melo, I.S.; et al. Rhizobacterial volatile emissions regulate auxin homeostasis and cell expansion in Arabidopsis. Planta 2007, 226, 839–851. [Google Scholar] [CrossRef]
- Mehnaz, S.; Lazarovits, G. Inoculation effects of Pseudomonas putida, gLuconacetobacter azotocaptans, and Azospirillum lipoferum on corn plant growth under greenhouse conditions. Microb. Ecol. 2006, 51, 326–335. [Google Scholar] [CrossRef] [PubMed]
- Esitken, A.; Yildiz, H.E.; Ercisli, S.; Donmez, M.F.; Turan, M.; Gunes, A. Effects of plant growth promoting bacteria (PGPB) on yield, growth and nutrient contents of organically grown strawberry. Sci. Hortic. 2010, 124, 62–66. [Google Scholar] [CrossRef]
- Nehra, V.; Saharan, B.S.; Choudhary, M. Evaluation of Brevibacillus brevis as a potential plant growth promoting rhizobacteria for cotton (Gossypium hirsutum) crop. SpringerPlus 2016, 5, 948. [Google Scholar] [CrossRef] [PubMed]










| Strain | Origin | Identification | GenBank Accession Number |
|---|---|---|---|
| MET12M2 | Roots | Brevibacillus fluminis | OM455371 |
| MKC2M3 | Leaves | Bacillus sp. Cereus clade | OM455372 |
| MLT8M19 | Roots | Bacillus sp. Cereus clade | OM455373 |
| MZT10M1 | Roots | Enterobacter sp. | OM455374 |
| MZT10M12 | Roots | Paenibacillus sp. | OM45537 |
| Strain | BNF | Strain | BNF | Strain | BNF | Strain | FBN | Strain | BNF |
|---|---|---|---|---|---|---|---|---|---|
| 60 | − | 139 | − | 135 | − | 80 | − | 43 | − |
| MQT10M16 | + | 56 | + | MZT3M14 | − | MHT7M | − | 88 | − |
| MLT14M7 | − | MKC2M3 | ++ | 115 | + | 184 | − | 101 | − |
| MLT14M7 | − | MHT8M6 | + | 70 | ++ | 16 | − | 51 | − |
| 63 | − | MNT10M4 | − | 117 | ++ | 111 | − | 100 | − |
| MFT4M8 | − | MZT10M1 | + | 77 | ++ | 137 | − | 138 | − |
| 28 | − | 53 | + | 87 | − | 123 | − | MZT3M5 | − |
| 40 | − | 125 | + | MQT6M1 | − | MVT12M8 | − | 132 | − |
| MZT10M12 | + | 68 | − | 122 | ++ | MXT7M12 | ++ | 27 | ++ |
| 108 | − | 128 | − | 33 | + | 30 | − | 29 | − |
| 8 | + | 17 | + | MLT8M19 | ++ | 116 | + | 152 | − |
| 24 | + | MET12M2 | ++ | 57 | + | 94 | ++ | 44 | − |
| 9 | + | MGT5M13 | ++ | MTT9M2 | − | 179 | − | 26 | ++ |
| 13 | + | 92 | ++ | 104 | − | MTT12M4 | − | 133 | − |
| MST12M1 | + | 39 | ++ | 75 | − | MIT13M12 | − | MXT12M2 | ++ |
| 1 | − | 6 | − | MTT16M8 | ++ | 86 | + | 127 | + |
| 50 | − | 34 | ++ | 14 | − | MRT15M8 | − | 182 | − |
| 22 | − | 119 | + | 129 | − | MTT12M4 | − | 181 | − |
| MST6M3 | + | 84 | ++ | 21 | − | MQT4M1 | − | ||
| MSC2M5 | + | 112 | + | MQT16M1 | − | 124 | − | ||
| MDT12M6 | − | 93 | + | MET16M10 | ++ | 143 | − | ||
| MDT7M5 | + | 12 | − | MIT3M11 | ++ | 73 | ++ | ||
| 47 | − | 2 | + | 79 | − | 136 | − | ||
| MST15M4 | + | MTT5M10 | ++ | 109 | ++ | MXT16M12 | − | ||
| MDT10M17 | + | MIT15M14 | ++ | MGT3M15 | + | MGT3M6 | − | ||
| MIT11M11 | + | 107 | − | 69 | − | 54 | − | ||
| MFT5M11 | + | 69 | − | 107 | − | MST13M1 | − | ||
| 31 | + | 131 | − | 121 | ++ | 15 | − | ||
| 23 | − | 151 | ++ | MAT16M4 | − | 57 | − | ||
| 154 | − | 58 | + | MPT6M12 | − | 113 | − |
Publisher’s Note: MDPI stays neutral with regard to jurisdictional claims in published maps and institutional affiliations. |
© 2022 by the authors. Licensee MDPI, Basel, Switzerland. This article is an open access article distributed under the terms and conditions of the Creative Commons Attribution (CC BY) license (https://creativecommons.org/licenses/by/4.0/).
Share and Cite
de Moura, G.G.D.; de Barros, A.V.; Machado, F.; da Silva Dambroz, C.M.; Glienke, C.; Petters-Vandresen, D.A.L.; Alves, E.; Schwan, R.F.; Pasqual, M.; Dória, J. The Friend Within: Endophytic Bacteria as a Tool for Sustainability in Strawberry Crops. Microorganisms 2022, 10, 2341. https://doi.org/10.3390/microorganisms10122341
de Moura GGD, de Barros AV, Machado F, da Silva Dambroz CM, Glienke C, Petters-Vandresen DAL, Alves E, Schwan RF, Pasqual M, Dória J. The Friend Within: Endophytic Bacteria as a Tool for Sustainability in Strawberry Crops. Microorganisms. 2022; 10(12):2341. https://doi.org/10.3390/microorganisms10122341
Chicago/Turabian Stylede Moura, Ginaini Grazielli Doin, Aline Vieira de Barros, Franklin Machado, Caroline Marcela da Silva Dambroz, Chirlei Glienke, Desirrê Alexia Lourenço Petters-Vandresen, Eduardo Alves, Rosane Freitas Schwan, Moacir Pasqual, and Joyce Dória. 2022. "The Friend Within: Endophytic Bacteria as a Tool for Sustainability in Strawberry Crops" Microorganisms 10, no. 12: 2341. https://doi.org/10.3390/microorganisms10122341
APA Stylede Moura, G. G. D., de Barros, A. V., Machado, F., da Silva Dambroz, C. M., Glienke, C., Petters-Vandresen, D. A. L., Alves, E., Schwan, R. F., Pasqual, M., & Dória, J. (2022). The Friend Within: Endophytic Bacteria as a Tool for Sustainability in Strawberry Crops. Microorganisms, 10(12), 2341. https://doi.org/10.3390/microorganisms10122341

