Next Article in Journal
Mathematical Explanation and Fault Diagnosis of Low Delta-T Syndrome in Building Chilled Water Systems
Previous Article in Journal
Translating across Disciplines: On Coding Interior Architecture Theory to Advance Complex Indoor Environment Quality
 
 
Font Type:
Arial Georgia Verdana
Font Size:
Aa Aa Aa
Line Spacing:
Column Width:
Background:
Article

Post-Occupancy Evaluation of Buildings for Sustainable Agri-Food Production—A Method Applied to an Olive Oil Mill

by
Francesco Barreca
* and
Pasquale Praticò
Dipartimento di Agraria, Università degli Studi Mediterranea di Reggio Calabria, 89124 Reggio Calabria, Italy
*
Author to whom correspondence should be addressed.
Buildings 2018, 8(7), 83; https://doi.org/10.3390/buildings8070083
Submission received: 30 April 2018 / Revised: 8 June 2018 / Accepted: 19 June 2018 / Published: 21 June 2018

Abstract

The sustainability of agri-food products is an increasingly pressing need. It is fundamental to consider the various needs related to the factors of production and to workers, which are different from those of products and plants, as well as new requirements, such as environmental hygiene, protection from pests, and perishability control. To that purpose, this work proposes a method for in-use performance assessment (Post-Occupancy Evaluation) in food processing buildings. The method was applied to a traditional olive oil mill in Calabria. The building was thoroughly checked, and a questionnaire was given to the employees. An overall negative judgement value was recorded only for the oil storage area. The indoor thermal conditions of this area were monitored by a sensor network. The results obtained showed that the temperature in the oil storage area sometimes reached and exceeded 30 °C, while the optimal maximum temperature for the storage of extra-virgin olive oil should not go beyond 20 °C to preserve its organoleptic characteristics. To solve the problems detected, modelling and analyses were carried out with a dynamic thermal software program. A few minor building interventions were proposed and the indoor thermal values, obtained from the dynamic thermal simulation, showed a clear improvement in the building behavior in terms of protection from high temperatures, and lower energy consumption to diminish the environmental indoor temperature.

1. Introduction

Buildings for agri-food processing play a key role in assuring the quality, hygiene, and safety of food. Only a careful and correct design of these buildings enables to pursue sustainable food products [1,2].
The sustainability of agri-food products is an increasingly pressing need. In its recent Implementation Action Plan, the European Technology Platform (ETP) “Food for Life”, created under the auspices of the Confederation of the Food and Drink Industries of the EU (CIIA) [3], has stated that the achievement of a sustainable food chain is crucial to the food sector, and that the development of tools to define and identify the limit of sustainability should be one of the greatest future challenges of research, which should concern all the phases of the production chain. In this sense, the performances of agri-food buildings significantly affect the overall sustainability of the process. Therefore, it is essential to develop and provide agri-food buildings with specific models of performance assessment. However, the unique and complex nature of the sector adds certain difficulties to those typical of the methods developed for the traditional building sector. It is fundamental to consider the various needs related to the factors of production and to workers [4], which are different from those of products and plants, as well as new requirements, such as environmental hygiene, protection from pests [5], and perishability control [6]. These needs should be translated into specific performance requirements.
The knowledge of the needs of the various users is fundamental to implement, already in the pre-design phase or after building occupancy, all the technical building solutions that can be adopted to meet them. In this sense, the in-use building performance assessment, the so-called Post-Occupancy Evaluation (POE) [7] or, more generally, the Building Performance Evaluation (BPE), become of the utmost importance. These methods are based on the acquisition of the users’ needs during their routine activities inside the building and on their comparison with the degree of service the building is able to guarantee [8].
One of the greatest difficulties in applying this method lies in the way users translate their specific needs into technical building performance requirements. Users are not often able to express these needs through objective and measurable technical parameters and only give qualitative judgements. Therefore, these needs should be translated into performance requirements the building should meet. In particular, building performances can be classified into the following categories [9]:
  • functional performances, which describe and assess the optimal conditions that ensure that processes and activities are carried out inside the building. Requirements concern the adequacy of space for its intended use, accessibility, adaptability to the varying needs of users, visitors, public community, etc.;
  • technical performances, which describe structural, physical, and technical characteristics. Requirements concern resistance to load and fire, noise and vibration control, heat losses of the envelope, etc.;
  • economic performances, which concern investments and costs. These requirements measure the effectiveness of the investment property in terms of return on investment and of its revaluation over time. These are the requirements demanded by entrepreneurs and owners. Cost requirements measure the costs incurred in terms of planning, building, use, maintenance, demolition, and disposal of waste materials. The Life Cycle Costing (LCC) analysis is particularly useful for the assessment of these requirements;
  • environmental performances, which describe and assess the building characteristics determining its environmental impact. Local and global effects on the environment are assessed. Special attention is paid to the use of renewable resources and to the optimization of energy consumption to improve the environmental performances of the building;
  • social performances, which refer to the workers’ safety and to the occupants’ health and wellbeing;
  • process performances, which concern the whole life cycle of the building. Such requirements allow the assessment of some of the most important phases of the life of the building, from its planning to its construction, management, and decommissioning.
Furthermore, in order to be effectively assessed, all the performance requirements should have the following characteristics [10]:
  • being objective and quantifiable;
  • being precise and clear;
  • being operational;
  • showing positive qualities;
  • being used as benchmarks.
Such a method includes the acquisition of the functional requirements through the administration of multiple-choice questionnaires to the groups of users of the building. Functional requirements are chosen for each analyzed performance requirement based on a predefined and ordered set. Moreover, users are asked to express themselves on the degree of service the building is actually able to provide, always referring to a predefined and ordered set. Finally, for each analyzed functional requirement, the method directly compares the capacity of the building to assure the performance and meet users’ needs. Though the method shows clear advantages, such as the use of a user-friendly language that makes it easy to apply, and the possibility to be modified, though being standardized, depending on the needs and on the fields of application, it also shows some questionable aspects. Such aspects are related to the users’ qualitative, and not quantitative, definition of the level of functional performance of the perceived building. If, on the one hand, this guarantees that the users can assess directly and immediately the performances required, perceived, and actually provided by the building, on the other hand, it makes the method highly subjective. Furthermore, the building performance assessment should not consider only functionality but also other aspects and characteristics of the building that involve a series of actors other than the users, e.g., entrepreneurs or investors, engineers, public administrations, etc. Therefore, tools are needed to assess performance characteristics in an objective and equal manner for all actors. To that purpose, this work proposes a model for the in-use performance assessment in the food processing industry.

2. Materials and Methods

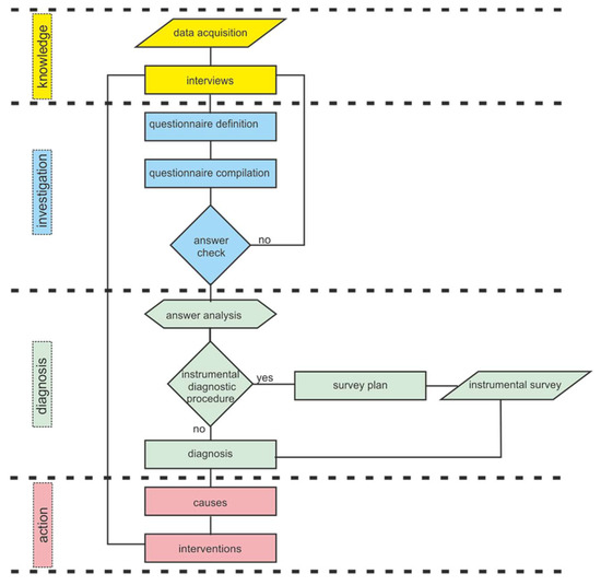
The proposed method for the agri-food building performance assessment is composed of four phases (Figure 1): knowledge, investigation, diagnosis and action [11]. The phase of knowledge consists in acquiring the main production data. A checklist and simple interviews to entrepreneurs and to production and administrative managers allow the acquisition of all the data useful for describing the production characteristics of the building and, in particular, average data on production and waste. The data provided during the interviews should be preferably checked through appropriate official documents (invoices, bills, receipts, etc.) because, since interviewees are afraid of damaging the corporate image, they do not often highlight the problems of the production cycle. A further tool of investigation in this phase is a visit of the assessment team to the company during the main processing phases. Inspections should be reiterated in different times and, in particular, under different environmental conditions, since these affect indoor working conditions.
In the second phase, users’ satisfaction in relation to the different functional areas of the built environment is recorded and information and judgements on the capacity of the building to assure an optimal productive process are collected. The investigation is carried out by administering questionnaires which are suitably targeted to a homogeneous group of users. The users of the functional areas must be classified according to their activities and tasks, e.g., production employees, administrative personnel, occasional visitors, school groups, carriers, farmers, etc. Moreover, questionnaires should refer to the general information acquired in the previous phase; in particular, it is important to consider the company production potential, the number of workers, the complexity of its productive process, the markets of its products, and its quality certifications. The judgements asked for during the interviews should refer to certain specific building aspects and to others related to the context. Particularly, building aspects concern process performances, functional performances, and technical performances; those related to the context regard economic performances, environmental performances and social performances [9]. This phase of the method is extremely delicate since it is aimed at highlighting possible weaknesses of the built environment. Users’ judgements should be carefully analyzed and assessed because, in general, human behavior does not depend directly on the characteristics of the built space but is influenced by social, psychological, and cultural factors. Furthermore, the environment itself is influenced by human activity [12]. A similar attention should be paid to the assessment of the judgements concerning the elements of the built environment that affect the quality of production. Environmental hygiene, protection from pests, ideal thermo-hygrometric and lighting conditions for the conservation of agri-food products are crucial to a high-quality production. To achieve production of excellence, a long and laborious process should be followed, where each aspect of production is carefully handled to keep quality standards high over time, also through process changes and innovations. The excellence of olive oil does not depend only on its organoleptic qualities and cannot be measured only through its compliance to the regulations establishing its characteristics. It is related to multiple productive, ethical, social, environmental, cultural, and historical factors [13]. Among all these factors, productive sustainability plays a fundamental role and is strongly influenced, in turn, by the built environment that hosts the productive process. Therefore, those who work in a company are often able to identify possible weaknesses of the productive conditions thanks to their personal experience and perception. Thus, questionnaires should be simple and able to acquire specific and objective data and judgements on the performances of the built environment. To that purpose, questionnaires should have the following characteristics:
  • to be specialized on a type of users, i.e., the different type of activities carried out by each group of users should be considered;
  • to include a limited number of questions. Questionnaires should not take more than 10–15 min to be completed;
  • to contain direct and concise questions, so as to assure clear understanding of the questions;
  • to include control questions aimed at verifying the real understanding of the questions and the reliability of the answers.
Once the knowledge procedure is completed, it is possible to start the next phase of the method, which consists in the analysis of the judgements on the performance of the building system and of the built environment. In this phase, the weaknesses emerged during the phase of investigation are highlighted. In particular, starting from the judgements expressed by the users and from direct observations, the elements of the built environment, which show a negative performance judgement and on which it is necessary to intervene to improve their performance efficiency, are pointed out. After finding weaknesses, it is necessary to conduct in-depth investigations by means of objective methods and instrumental diagnostic procedures that guarantee a precise and direct identification of their causes. Finally, based on the instrumental analyses and on the knowledge of the causes of the weaknesses detected, the last phase includes the design and the implementation of the most suitable interventions and technical solutions. Building interventions must address and solve problems with sustainable solutions. However, the assessment process does not finish in this phase, since, to pursue productive excellence, it should be reiterated periodically to monitor and maintain the high performance standards of the built environment.

3. Results

3.1. The Case Study: A Traditional Olive Oil Mill in Calabria

Italy is the world’s second largest supplier of olive oil after Spain [14], with a 2015–2016 oil production of some 380,000 tons. The region Calabria, with its 44,000 tons [15], is the Italian second largest producer after the region Puglia and before Sicily [16], which records a production of about 169,000 tons and widespread olive groves [17]. These data account for the strategic importance of the oil sector for the whole agri-food economy of Calabria. Yet, the value of the average productivity of olive oil mills in the region is much lower. In fact, in Calabria, there are around 762 olive oil mills, while, in Puglia, they are 893 and record a productivity which is four times higher. This scenario highlights the extremely fragmented nature of the production and the need to upgrade the whole productive system. In addition, only 27 olive oil mills produce “Protected Denomination of Origin” (P.D.O.) and “Protected Geographic Indication” (P.G.I.) extra-virgin olive oil. This is still a very low value, above all if it is compared to other production areas, such as the region Tuscany, with its 303 mills, or Puglia with its 134 mills. To compete on increasingly demanding and globalized markets, Calabrian olive oil production must now step up and aim at a production of excellence. Among the factors contributing to a quality production are, undoubtedly, those related to the productive context and, in particular, those concerning the in-use performances and the sustainability of the production building.
The proposed model was applied to an olive oil mill that typically represents the productive situation in Calabria. The building is in Lametia Terme, a town in the province of Catanzaro (38°55′20.593″ N 16°19′27.082″ E). It is part of a larger historic rural building complex (Figure 2), which presumably dates to 1780 and is one of the best preserved rural complexes in Calabria. The olive oil mill, which is still situated in the original building, has a modern continuous milling system. The extra-virgin olive oil it produces is extracted from olives of the Carolea cultivar, which are exclusively grown in the company’s olive grove and assure an annual production of some 50,000 L. Milling starts in the early weeks of October and continues until March, while the produced extra-virgin olive oil is kept in stainless steel tanks, placed in a special area of the mill, and then bottled during the year, according to the market demand. With a view to assuring the excellence of the production, the whole production process is carefully checked by a quality manager and by a technical supervisor. Moreover, around 15 employees take part in the processing cycle with different tasks.

3.2. Application of the Method

The method proposed in this paper was adapted and applied to the above-mentioned olive oil mill. During the first phase, several visits were carried out in the company to acquire documents and information on the building, on its history, on the changes it had undergone over time, on maintenance interventions and on the characteristics of its products and their reference markets.
The collected information and the visits allowed the obtaining of an initial general knowledge of the company and of the building. The subsequent phase concerned the investigation of the problems pointed out by users. To that purpose, a questionnaire was administered to all employees, to the administrative personnel and to the process managers.

3.2.1. Description of the Questionnaire

The questionnaire was targeted to each category of users of the building: process operators (U1), quality managers (U2), sanitation operators (U3), and visitors (U4) (Figure 3).
In particular nine process operators (U1), two quality managers (U2), three sanitation operators (U3), and ten visitors (U4) answered the questionnaire. Questions concerned the assessment of functional performances (FP), technical performances (TP), economic performances (EP), environmental performances (VP), social performances (SP) and process performances (PP). All performances were referred to the five functional areas into which the building is divided, i.e., area for the delivery of raw material (A1), pre-processing area (A2), processing area (A3), oil storage area (A4), service area (A5) (Figure 4).
Each performance was assessed based on the average value of the judgements users had given to the relevant criteria. The value of the judgement ranged from −3 to +3, where −3 referred to a completely negative judgement for that criterion, 0 corresponded to a sufficient value, +3 corresponded to the highest positive judgement for the examined criterion. The following criteria were identified for each performance:
  • Functional Performances (FP): adequate spaces, adequate accessibility, indoor environmental conditions, flexible spaces, easy sanitation.
  • Technical Performances (TP): conditions of load-bearing structures, state of conservation of building components, adequate fire protection systems, sound pressure levels, adequate thermal insulation.
  • Economic Performances (EP): operational cost evaluation, maintenance cost evaluation, efficiency evaluation, rate of obsolescence, constant productive quality.
  • Environmental Performances (VP): environmental impact of production waste, use of renewable energy sources, utilization of reusable materials, energy saving solutions, green solutions for sanitation.
  • Social Performances (SP): safety at work, thermal comfort, acoustic comfort, light comfort, hygiene.
  • Process Performances (PP): easy integration with plants, modularity of the building system, reusability of its components, reconversion of spaces, useful life.
Furthermore, Table 1 shows the categories of users of the different functional areas of the building.
Questionnaires were administered to: process operators (U1), quality managers (U2), sanitation operators (U3) and visitors (U4). Finally, the performance values for each area were calculated as the average of the values of the judgements expressed by users for the single criteria (Table 2).
The results of the qualitative performance assessment of the functional areas showed an overall positive picture. An overall negative judgement value (−1) was recorded only for the area A4 (oil storage area), particularly for Functional Performances (−1.6), Technical Performances (−1.4), Economic Performances (−1.3), Environmental Performances (−1.1) and Process Performances (−1.2).

3.2.2. Instrumental Assessment

A following interpretation of the judgements showed that the weakness found in the oil storage area was mainly due to the inadequacy of the thermal conditions highlighted by the users, since the storage temperature caused a variation in the quality of oil [18]. The next phase of the proposed method consisted of the diagnosis of the problem and, therefore, in the instrumental monitoring of the area A4 and, specifically, of its indoor thermal conditions, above all during summer, when temperatures reach their maximum seasonal values. Thus, to detect the main indoor thermal parameters, a sensor network was designed, installed, and connected with a datalogger to acquire and save values at a time interval of 15 min (Figure 5a). Monitoring mainly concerned the measurement of surface temperatures (T) and of the heat flows (F) passing through the walls of the storage area, of the indoor temperature (Ta), of the air temperature in the attic (Tar), and of the direct solar radiation on the external walls (P) (Figure 5b). In addition, a station for meteorological data was placed outside the building to measure air temperature and humidity, and diffuse, reflect, and direct solar radiation (Figure 6).
The instrumental analysis was carried out from 19 July to 29 September 2016, a time interval generally including the hottest period of the year [19]. The particular configuration of the sensor network allowed analysis of the main indoor microclimate characteristics of the area and comparing them to outdoor environmental measurements, with a view to verifying the real thermal conditions of oil storage and the level of heat protection guaranteed by the building envelope.
The results obtained (Figure 7) showed that, during the monitoring period, the temperature in the oil storage area sometimes reached and exceeded 30 °C, a value far higher than the optimal maximum temperature for the storage of extra-virgin olive oil, which should not go beyond 20 °C [20] to preserve its organoleptic characteristics.
The comparison with outdoor temperatures also showed that the building offered inadequate protection from high summer temperatures, which even exceed 35 °C at certain times of the day.

3.2.3. Intervention Plans

The last phase of the proposed method concerned the development of technical solutions to solve the problems detected in the previous phase. In particular, it was necessary to develop and propose building solutions and actions to lower indoor temperature. The utilization of DesignBuilder, a building energy simulation software program based on EnergyPlusTM dynamic simulation engine (Figure 8), was particularly useful. The modelling and analysis carried out with such a software program allowed simulation and verification, in real-time, of the effectiveness of certain solutions. The developed model of analysis was calibrated by comparing the instrumental thermo-hygrometric measurements taken on site and the values obtained from the simulation under real conditions [21].
A few minor sustainable insulation interventions were proposed, such as the installation of a sun screen on the external wall exposed to the south-west; the separation of the storage area from the processing area by means of an internal mobile partition wall [22]; an automatic forced ventilation system with a 7 vol/h air renewal; the thermal insulation of the walls of the storage area with 7 cm-thick agglomerate cork boards (λ = 0.04 W·m−1·K−1) [23,24]; a better insulation and ventilation of the roof; and the construction of a Canadian well, i.e., a geothermal system that uses the energy present in the ground, just beneath the Earth’s surface, to heat or cool ventilation air inside the buildings [25]. The results of the thermal analysis of the building, carried out with the software program, demonstrated the effectiveness of each intervention. Consequently, the indoor thermal values obtained with the dynamic thermal simulation showed a clear improvement in the building behavior in terms of protection from high temperatures, about 4.5 °C lower than the current condition (Figure 9).
The above-mentioned interventions were not sufficient to obtain an optimal temperature in the summer season, which is why an HVAC installation, with a specific electric cooling system keeping the temperature of the oil storage area below 20 °C, was added. After taking the actions above, the estimated energy consumption, from 19 July to 29 September, to cool the oil storage area by means of an HVAC system, was 1926.24 kWh, whereas, without any interventions, the estimated energy consumption would have increased to 2639.25 kWh (Figure 10). Therefore, such interventions led to 30% economic savings compared to the initial condition, thanks to lower energy consumption.

4. Conclusions

Building performance assessment is usually a particularly complex and time-consuming activity, above all if it is applied to production buildings, since the process generally interacts with the building and vice versa. This is even truer for agri-food buildings, where entire phases of the process are strongly influenced by outdoor environmental conditions. Therefore, performances should be assessed by considering different needs and sometimes clashing objectives. For instance, floors should be easy to clean, and, at the same time, they should be slip-resistant. If, on the one hand, the instrumental performance assessment could be the most accurate and objective method to assess the performances of the building and of its components, on the other hand, procedures are sometimes difficult or even practically unfeasible, not only for the time required but also for the inevitable interference with the delicate food productive process, which demands particular attention and hygienic precautions. In fact, the technicians taking measurements could contaminate food unless activities are suspended, which entails a loss of production. Therefore, such procedures should be limited as much as possible. In this sense, the proposed method allows the detection of weaknesses and carrying out instrumental analyses only on their potential causes. It was demonstrated that the model could be applied to a real case and that it highlighted weaknesses which were then well investigated using tools and procedures for thermophysical measurements. This allowed not only confirmation of certain weaknesses of the building system but also acquiring data to propose improvement actions and evaluate their effectiveness with appropriate simulation models. Thus, the development of specific computer systems in performance and sustainability assessment proves to be a fundamental process to improve and accelerate the assessment process. In this paper, the efficiency of a few building interventions was evaluated by means of thermal dynamic simulation software, to improve the indoor thermal performance. This study highlighted that some simple and economical solutions could result in a decrease by about 700 kWh during the hottest period of the year. Further developments of this study could include the integration of the method with the Building Information Model (BIM), to better manage and control building performances during the life of the building itself. The control of agri-food building performances does not only concern the company, since it guarantees a cautious management of production costs, but also the whole community, because it assures the quality of products, food safety and a low environmental impact, i.e., it allows the pursuit of the global sustainability of quality food products.

Author Contributions

F.B. developed the models and wrote the paper, P.P. collaborated in developing the literature review, data acquisition and analysis under the supervision of F.B.

Acknowledgments

The research was funded by the project PON03PE_00090_2, included in the MIUR-MiSE National Operational Programme for Research and Competitiveness (PON R&C) 2007–2013, and co-funded by the European Regional Development Fund (ERDF).

Conflicts of Interest

The authors declare no conflict of interest.

References and Notes

  1. Barreca, F.; Cardinali, G.D.; Borgese, E.; Russo, M. Development of a Method for Evaluating Floor Dry-Cleanability from Wheat Flour in the Food Industry. J. Food Sci. 2017, 82, 939–944. [Google Scholar] [CrossRef] [PubMed]
  2. Valenti, F.; Porto, S.; Cascone, G.; Arcidiacono, C. Potential biogas production from agricultural by-products in Sicily: A case study of citrus pulp and olive pomace. J. Agric. Eng. 2017, 48. [Google Scholar] [CrossRef]
  3. Gert, M.; Jochen, W. Food for Tomorrow’s Consumer; ETP; European Technology Platform: Brussels, Belgium, 2016. [Google Scholar]
  4. Proto, A.R.; Zimbalatti, G. Risk assessment of repetitive movements in olive growing: Analysis of annual exposure level assessment models with the OCRA checklist. J. Agric. Saf. Health 2015, 21, 241–253. [Google Scholar] [CrossRef] [PubMed]
  5. Porto, S.M.C.; Valenti, F.; Cascone, G.; Arcidiacono, C. Thermal insulation of a flour mill to improve effectiveness of the heat treatment for insect pest control. Agric. Eng. Int. CIGR J. 2015, 2015, 94–104. [Google Scholar]
  6. Barreca, F.; Cardinali, G.; Fichera, C.R.; Lamberto, L.; Modica, G. A fuzzy-based model to implement the global safety buildings index assessment for agri-food buildings. J. Agric. Eng. 2014, 45, 24. [Google Scholar] [CrossRef]
  7. Pereira, N.B.; Rodrigues, R.C.; Rocha, P.F. Post-occupancy evaluation data support for planning and management of building maintenance plans. Buildings 2016, 6, 45. [Google Scholar] [CrossRef]
  8. Day, J.K.; Gunderson, D.E. Understanding high performance buildings: The link between occupant knowledge of passive design systems, corresponding behaviors, occupant comfort and environmental satisfaction. Build. Environ. 2015, 84, 114–124. [Google Scholar] [CrossRef]
  9. Di Fazio, S.; Barreca, F. Analisi prestazionale e sostenibilità edilizia nelle costruzioni rurali: Aspetti metodologici e applicativi. In IX Convegno Nazionale dell’Associazione Italiana di Ingegneria Agraria; Associazione Italiana di Ingegneria Agraria: Ischia Porto (NA), Italy, 2009; pp. 1–10. [Google Scholar]
  10. Duerk, D.P. Architectural Programming: Information Management for Design; Reinhold, V.N.P., Ed.; Van Nostrand Reinhold: New York, NY, USA, 1993. [Google Scholar]
  11. Preiser, W.; Schramm, U. A conceptual framework for building performance evaluation. In Assessing Building Performance; Preiser, W., Vischer, J., Eds.; Elsevier Butterworth-Heinemann: Oxford, UK, 2005; pp. 15–26. [Google Scholar]
  12. Hua, Y.; Göçer, Ö.; Göçer, K. Spatial mapping of occupant satisfaction and indoor environment quality in a LEED platinum campus building. Build. Environ. 2014, 79, 124–137. [Google Scholar] [CrossRef]
  13. Peri, C. The universe of food quality. Food Qual. Prefer. 2006, 17, 3–8. [Google Scholar] [CrossRef]
  14. Abenavoli, L.M.; Proto, A.R. Effects of the divers olive harvesting systems on oil quality. Agron. Res. 2015, 13, 7–16. [Google Scholar]
  15. Unaprol Filiera olivicola—Analisi di scenario 2016, 55.
  16. Valenti, F.; Arcidiacono, C.; Chinnici, G.; Porto, S.M.C. Quantification of olive pomace availability for biogas production by using a GIS-based model. Biofuels Bioprod. Biorefin. 2017, 11, 784–797. [Google Scholar] [CrossRef]
  17. Modica, G.; Solano, F.; Merlino, A.; Di Fazio, S.; Barreca, F.; Laudari, L.; Fichera, C.R. Using Landsat 8 imagery in detecting cork oak (Quercus suber L.) woodlands: A case study in Calabria (Italy). J. Agric. Eng. 2016, 47, 205–2015. [Google Scholar] [CrossRef]
  18. Lo Curto, S.; Dugo, G.; Mondello, L.; Errante, G.; Russo, M.T. Variation in tocopherol content in Italian virgin olive oils. Ital. J. Food Sci. 2001, 13, 221–228. [Google Scholar]
  19. UNI 10349 Riscaldamento e raffrescamento degli edifici—Dati climatici 2016, 46.
  20. Gómez-Coca, R.B.; Fernandes, G.D.; del Carmen Pérez-Camino, M.; Moreda, W. Fatty acid ethyl esters (FAEE) in extra virgin olive oil: A case study of a quality parameter. LWT Food Sci. Technol. 2016, 66, 378–383. [Google Scholar] [CrossRef]
  21. Barreca, F.; Modica, G.; Di Fazio, S.; Tirella, V.; Tripodi, R.; Fichera, C.R. Improving building energy modelling by applying advanced 3D surveying techniques on agri-food facilities. J. Agric. Eng. 2017, 48, 203–208. [Google Scholar] [CrossRef]
  22. Barreca, F.; Fichera, C.R. Wall panels of Arundo donax L. for environmentally sustainable agriculture buildings: Thermal performance evaluation. J. Food Agric. Environ. 2013, 11, 1353–1357. [Google Scholar]
  23. Barreca, F.; Tirella, V. A self-built shelter in wood and agglomerated cork panels for temporary use in Mediterranean climate areas. Energy Build. 2017, 142, 1–7. [Google Scholar] [CrossRef]
  24. Barbaresi, A.; De Maria, F.; Torreggiani, D.; Benni, S.; Tassinari, P. Performance assessment of thermal simulation approaches of wine storage buildings based on experimental calibration. Energy Build. 2015, 103, 307–316. [Google Scholar] [CrossRef]
  25. Menhoudj, S.; Mokhtari, A.M.; Benzaama, M.H.; Maalouf, C.; Lachi, M.; Makhlouf, M. Study of the energy performance of an earth—Air heat exchanger for refreshing buildings in Algeria. Energy Build. 2018, 158, 1602–1612. [Google Scholar] [CrossRef]
Figure 1. Flow chart of the proposed assessment method.
Figure 1. Flow chart of the proposed assessment method.
Buildings 08 00083 g001
Figure 2. 3D vision of the case study: a historic rural building complex in Calabria.
Figure 2. 3D vision of the case study: a historic rural building complex in Calabria.
Buildings 08 00083 g002
Figure 3. The first page of the questionnaire.
Figure 3. The first page of the questionnaire.
Buildings 08 00083 g003
Figure 4. Lay-out floor plan of the Olive Oil Mill. A1: area for the delivery of raw material; A2: pre-processing area; A3: processing area; A4: oil storage area; A5: service area.
Figure 4. Lay-out floor plan of the Olive Oil Mill. A1: area for the delivery of raw material; A2: pre-processing area; A3: processing area; A4: oil storage area; A5: service area.
Buildings 08 00083 g004
Figure 5. Installed instrumental network. (a) oil storage area (b) network lay-out showing the type of thermal sensors installed and their position.
Figure 5. Installed instrumental network. (a) oil storage area (b) network lay-out showing the type of thermal sensors installed and their position.
Buildings 08 00083 g005
Figure 6. External climate network: (a) Meteorological station; (b) Sensors for the measurement of solar radiation and of the temperature of the external wall of the oil storage area.
Figure 6. External climate network: (a) Meteorological station; (b) Sensors for the measurement of solar radiation and of the temperature of the external wall of the oil storage area.
Buildings 08 00083 g006
Figure 7. Outdoor and indoor temperature measured.
Figure 7. Outdoor and indoor temperature measured.
Buildings 08 00083 g007
Figure 8. Model of the building examined with the energy simulation software program Design Builder.
Figure 8. Model of the building examined with the energy simulation software program Design Builder.
Buildings 08 00083 g008
Figure 9. Decrease in temperature for each passive intervention.
Figure 9. Decrease in temperature for each passive intervention.
Buildings 08 00083 g009
Figure 10. Daily HVAC energy consumption necessary to keep temperature below 20 °C.
Figure 10. Daily HVAC energy consumption necessary to keep temperature below 20 °C.
Buildings 08 00083 g010
Table 1. Final assessment per typology of user in relation to each functional area.
Table 1. Final assessment per typology of user in relation to each functional area.
PerformancesU1U2U3U4
Functional performancesA1-A2-A3-A4-A5A1-A2-A3-A4-A5A1-A2-A3-A4-A5A1-A4-A5
Technical performancesA1-A2-A3-A4-A5A1-A2-A3-A4-A5A1-A2-A3-A4-A5-
Economic performances-A1-A2-A3-A4-A5--
Environmental performancesA1-A2-A3-A4-A5A1-A2-A3-A4-A5--
Social performancesA1-A2-A3-A4-A5A1-A2-A3-A4-A5A1-A2-A3-A4-A5A1-A4-A5
Process performances-A1-A2-A3-A4-A5--
Table 2. Average of the values of the judgements on the performances per Functional Area.
Table 2. Average of the values of the judgements on the performances per Functional Area.
AreaPerformances
FPTPEPVPSPPPGlobal
A12.1 (±0.4)1.8 (±0.3)1.5(±0.3)2.4 (±0.3)2.1 (±0.3)1.5 (±0.3)2.3 (±0.3)
A21.5 (±0.3)1.1 (±0.5)1.8 (±0.4)1.1 (±0.2)2.0 (±0.5)2.5 (±0.2)2.0 (±0.2)
A31.6 (±0.2)1.2 (±0.3)1.6 (±0.2)1.8 (±0.3)2.1 (±0.3)1.5 (±0.3)1.6 (±0.1)
A4−1.6 (±0.2)−1.4 (±0.3)−1.3 (±0.3)−1.1 (±0.3)1.6 (±0.3)−1.2 (±0.3)−1.0 (±0.2)
A51.3 (±0.6)1.4 (±0.4)1.1 (±0.1)1.5 (±0.4)1.4 (±0.5)1.8 (±0.6)1.7 (±0.5)

Share and Cite

MDPI and ACS Style

Barreca, F.; Praticò, P. Post-Occupancy Evaluation of Buildings for Sustainable Agri-Food Production—A Method Applied to an Olive Oil Mill. Buildings 2018, 8, 83. https://doi.org/10.3390/buildings8070083

AMA Style

Barreca F, Praticò P. Post-Occupancy Evaluation of Buildings for Sustainable Agri-Food Production—A Method Applied to an Olive Oil Mill. Buildings. 2018; 8(7):83. https://doi.org/10.3390/buildings8070083

Chicago/Turabian Style

Barreca, Francesco, and Pasquale Praticò. 2018. "Post-Occupancy Evaluation of Buildings for Sustainable Agri-Food Production—A Method Applied to an Olive Oil Mill" Buildings 8, no. 7: 83. https://doi.org/10.3390/buildings8070083

APA Style

Barreca, F., & Praticò, P. (2018). Post-Occupancy Evaluation of Buildings for Sustainable Agri-Food Production—A Method Applied to an Olive Oil Mill. Buildings, 8(7), 83. https://doi.org/10.3390/buildings8070083

Note that from the first issue of 2016, this journal uses article numbers instead of page numbers. See further details here.

Article Metrics

Back to TopTop