Abstract
This research presents a pioneering framework to augment fire safety management within edifices by amalgamating real-time surveillance and adaptive evacuation methodologies. The proposed framework markedly enhances the efficacy of fire detection and the efficiency of evacuation processes. In an empirical investigation conducted on a 12-story residential structure in Wuhan, China, the implemented system achieved a 30% reduction in fire detection intervals and a 25% decrease in evacuation timeframes. The principal innovation of this framework resides in formulating an Improved Risk Index (ERI), which synthesizes real-time information garnered from environmental sensors, including temperature, smoke, and carbon monoxide concentrations, with architectural configurations and fire behavior to evaluate evacuation hazards. This system realized a detection accuracy rate of 95.2% and a 40% reduction in the necessity for manual inspections, surpassing the performance of conventional fire safety systems. The synthesis of real-time data with dynamic evacuation pathways enhanced emergency response times by equipping facility managers and emergency responders with instantaneous access to critical building intelligence. The framework complies with international and local fire safety regulations, ensuring its functional applicability across diverse types of buildings. This scholarly work offers a novel, scalable approach for improving fire safety management, potentially mitigating fire-induced damage and bolstering occupant safety within contemporary structures.
1. Introduction
Fire safety within contemporary architectural methodologies encounters considerable obstacles owing to the escalating intricacy of architectural designs, augmented occupancy densities, and various materials, including those that are sustainable and energy-efficient [1,2,3]. In conjunction with energy-efficient technologies, the elaborate architectural configurations of high-rise edifices present substantial obstacles to emergency response and evacuation plans [4,5]. Although these materials provide environmental advantages, they frequently intensify fire hazards, necessitating adaptive safety protocols [6,7]. Conventional fire safety mechanisms, such as smoke detectors and sprinkler systems, generally function independently, lacking integration with the overarching building infrastructure, which results in inefficiencies regarding emergency response and evacuation methodologies [8,9]. Moreover, notwithstanding their thermal insulation capabilities, contemporary materials, such as synthetic polymers and aluminum composite panels, augment fire susceptibility, underscoring the imperative for comprehensive fire safety strategies [10,11].
Conventional fire safety systems are characterized by numerous inefficiencies, primarily attributable to their deficiency in interoperability, real-time adaptability, and cybersecurity safeguards. These systems frequently encounter data integration and real-time monitoring challenges, essential for effective fire detection and response. For example, traditional systems employed in the electric utility sector have been criticized for their inadequacies in data collection, maintenance challenges, and limited interactive capabilities, which impede advanced safety management and the prospective development of energy internet infrastructures [12]. The existing research gap is accentuated by the need for systems capable of adapting in real-time to fluctuating conditions and ensuring reliable data transmission, as evidenced by the employment of lightweight communication protocols and multi-hop wireless networks in contemporary fire monitoring systems [13]. Additionally, incorporating IoT and machine learning technologies within fire detection frameworks presents a scalable and economically viable solution; however, these systems inherently require robust cybersecurity measures to safeguard against vulnerabilities such as denial-of-service attacks and unauthorized access [14,15]. The absence of comprehensive legal regulations addressing the cybersecurity of fire protection systems further compounds these vulnerabilities, reflecting a critical deficiency in current fire safety practices [14]. Furthermore, integrating intelligent multi-source information fusion technology within firefighting apparatus has demonstrated the potential for enhancing real-time monitoring and operational efficiency while emphasizing the necessity for improved data accuracy and real-time adaptability [16].
Integrating Building Information Modeling (BIM) and the Internet of Things (IoT) offers a transformative approach to fire safety management. BIM enables the dynamic digital visualization of buildings, allowing for real-time fire simulations and enhanced evacuation route planning. Meanwhile, IoT sensors collect real-time temperature, smoke, and occupancy data, supporting adaptive measures and continuous monitoring [17,18,19,20]. Together, these technologies create a proactive fire safety framework that improves decision-making processes, reduces response times, and tailors emergency protocols based on evolving conditions [21,22]. However, obstacles such as elevated implementation expenditures, challenges related to scalability, and cybersecurity concerns impede the extensive adoption of BIM-IoT integration [23].
Notwithstanding the progress made in fire safety technologies, considerable deficiencies persist. Existing systems frequently lack interoperability, real-time adaptability, and comprehensive cybersecurity protocols, essential for proficient fire safety management [24,25]. Furthermore, incorporating predictive instruments, including digital twins, into fire safety paradigms is still inadequately developed, constraining their capacity for proactive risk mitigation [26]. These deficiencies underscore the imperative for a standardized, scalable, and secure BIM-IoT framework to address the shortcomings inherent in conventional fire safety systems.
This research addresses these deficiencies by formulating a BIM-IoT framework that amalgamates real-time monitoring, adaptive evacuation routing, and predictive analytics to augment fire safety within complex building environments.
To address these gaps, this study proposes a BIM-IoT framework that integrates real-time monitoring, adaptive evacuation routing, and predictive analytics to enhance fire safety in complex building environments. The specific objectives of this research are (1) to develop a real-time BIM-IoT framework for fire safety management, (2) to evaluate evacuation efficiency using an Improved Risk Index (IRI), (3) to simulate fire behavior using the fire dynamics simulator (FDS), (4) to address implementation challenges, including costs, cybersecurity, and interoperability. This study aims to contribute to developing more intelligent, secure, and resilient fire safety systems by achieving these objectives.
2. Materials and Methods
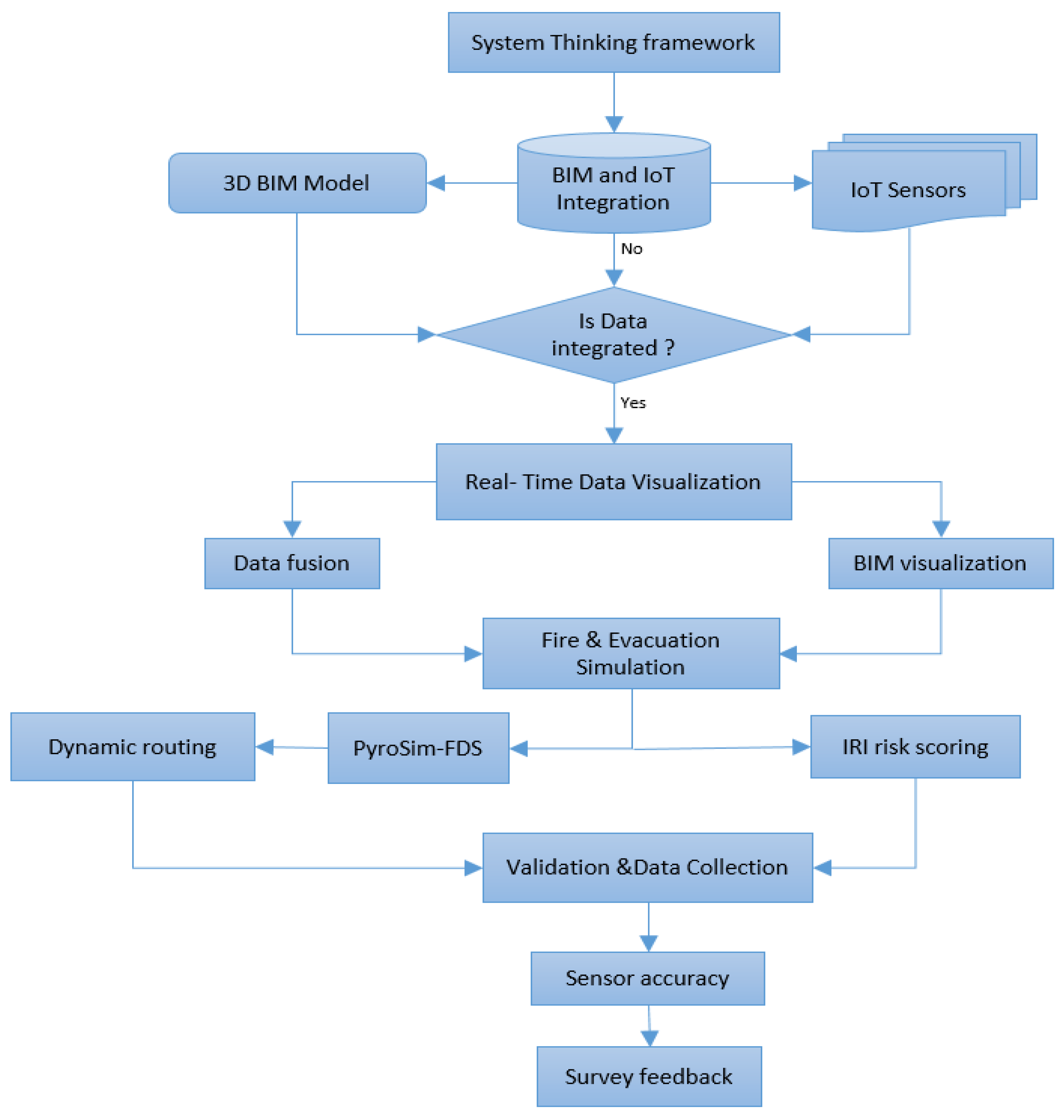
This study employs a mixed-methods approach, combining numerical simulations, experimental data from IoT sensors, and questionnaire surveys to develop and validate a BIM-IoT framework for enhanced fire safety in complex building structures. The methodology is structured into six key phases, as illustrated in Figure 1, combines BIM-IoT monitoring, fire/evacuation simulations (PyroSim-FDS + IRI), and adaptive routing, validated via sensor data and expert surveys.
Figure 1.
Research framework.
2.1. Systems Thinking Framework
The systems thinking approach provides a robust foundation for understanding the complex interconnections among fire safety subsystems, conceptualizing fire safety as a dynamic network of interdependent elements. As demonstrated in prior research [27,28], the performance of fire detection systems is intrinsically linked to evacuation protocol efficiency and suppression mechanism reliability, necessitating a holistic design approach.
To validate and refine the framework, a mixed-methods strategy was employed, combining empirical sensor data with structured stakeholder engagement. Surveys and simulation drills were conducted among 220 fire safety professionals from diverse sectors—including commercial, governmental, healthcare, and industrial domains—ensuring authoritative input on implementation challenges and sector-specific priorities. The survey results informed technical design improvements, such as adaptive evacuation for vulnerable populations, multilingual alert systems, and enhanced interoperability protocols.
These insights are summarized in Table 1, which maps stakeholder roles to their inputs and the resulting design adaptations. For instance, feedback from facility managers emphasized the need for simplified dashboards, while emergency responders highlighted data interoperability. Ethical guidelines, including informed consent and anonymization, were rigorously followed throughout the process to maintain data integrity. These empirically based enhancements illustrate how stakeholder priorities were systematically converted into technical features through an iterative validation methodology.
Table 1.
Stakeholder engagement.
2.2. BIM-IoT Real-Time Monitoring Based on a Building Case
A three-dimensional Building Information Model (BIM) of the structure was meticulously constructed utilizing Autodesk Revit (Version 2024), selected for its formidable capabilities in generating intricate 3D building representations and its prevalent utilization within the Architecture, Engineering, and Construction (AEC) sector [29]. The model, shown in Figure 2a, provides a comprehensive architectural view, enabling spatial analysis and identification of high-risk areas. Figure 2b illustrates the standardized fire safety symbols integrated into the BIM environment, including evacuation routes, smoke detectors, and extinguishers, ensuring clear communication of hazards and emergency protocols during real-time monitoring [30].
Figure 2.
(a) Exterior elevation of the building model in Autodesk Revit; (b) legend of fire safety symbols used for real-time hazard visualization and evacuation planning.
Internet of Things (IoT) sensors (e.g., temperature, smoke, and carbon monoxide) were intentionally positioned in areas of high risk to gather real-time data concerning environmental parameters. The IoT sensor schematic (as shown in Figure 3) illustrates the categories of sensors employed, their strategic placement within the building, and the data transmission pathways from sensors to the BIM platform. The schematic encompasses the following:
- Temperature sensors: Placed in high-risk zones such as kitchens, electrical rooms, and storage areas.
- Smoke detectors: Installed in corridors, stairwells, and common areas.
- CO sensors: Positioned near potential sources of carbon monoxide, such as parking garages and mechanical rooms.
The sensors were connected to ESP8266 microcontrollers (manufactured by Espressif Systems, Shanghai, China), programmed using Arduino IDE (version 2.3.2), facilitating wireless data transmission to the ThingSpeak IoT platform (version 2024, MathWorks, Natick, MA, USA) via a wireless sensor network (WSN). The Arduino IDE was selected for its user-friendly interface and extensive library support, which simplified the programming of the ESP8266 microcontrollers for data acquisition and transmission.
Figure 3.
IoT system architecture for environmental monitoring and BIM integration.
The data gathering and processing workflow involves the following steps:
- Data acquisition: IoT sensors collect real-time data on environmental parameters such as temperature, smoke concentration, and CO levels.
- Data transmission: The sensor data are transmitted to the ThingSpeak platform via a wireless sensor network (WSN).
- Data processing: Node-RED (version 3.1.0) processes the data and triggers threshold-based responses, such as automated alerts and evacuation route adjustments.
- Data visualization: The processed data are integrated into the BIM model using Dynamo (Version 2.17), enabling real-time visualization of environmental conditions and fire progression.
- Decision making: Facility managers use real-time data to make informed decisions during fire emergencies, such as adjusting evacuation routes and activating fire suppression systems.
This integration of IoT sensors with the BIM model allowed for real-time monitoring and adaptive decision making during emergencies, enhancing the overall effectiveness of the fire safety framework [31,32].
All IoT sensors were calibrated using NIST-traceable standards with quarterly field validations, maintaining ±1.5 °C temperature accuracy. Performance was verified through 100 test runs, achieving 98.2% detection accuracy (compliant with NFPA 72/EN 54-31 standards [33,34]).
2.3. Real-Time Data Visualization
The data generated by Internet of Things (IoT) sensors is conveyed to the ThingSpeak platform through a wireless sensor network (WSN). Node-RED is employed to analyze the data and initiate threshold-based responses, including automated notifications and dynamic adjustments to evacuation routes. The analyzed data are depicted within the Building Information Modeling (BIM) framework, equipping facility managers with immediate insights regarding fire development, occupancy metrics, and secure evacuation pathways [35]. This immediate visualization significantly enhances situational awareness and facilitates swift decision making during emergencies. Figure 4 illustrates the environmental data amassed from an array of IoT sensors, encompassing the structure’s temperature, humidity, smoke, and carbon monoxide (CO) concentrations. Each sub-figure delineates a distinct parameter monitored in real time to identify possible fire threats. Figure 5 illustrates the data acquisition architecture, highlighting the integration of sensors for temperature and humidity. This real-time visualization methodology empowers facility managers with predictive analytics, allowing for the dynamic adjustment of evacuation strategies as situational conditions fluctuate. Such adaptability mitigates bottlenecks, thereby ensuring the safety of occupants during emergencies.
Figure 4.
Environmental monitoring data from IoT sensors.
Figure 5.
Data acquisition framework showing configuration and integration of temperature and humidity sensors for real-time monitoring.
2.4. Fire Dynamics Simulation
PyroSim, an interface for the fire dynamics simulator (FDS), was chosen for its ability to accurately model combustion phenomena, including heat transfer, smoke dispersion, and hazardous gas concentrations. Unlike evacuation-focused tools like Pathfinder, PyroSim provides critical insights into fire dynamics, essential for optimizing egress pathways and fire suppression strategies in complex architectural structures. Its integration with the Building Information Modeling (BIM) framework allows for dynamic adjustments to evacuation routes based on real-time fire progression data [36]. Additionally, PyroSim’s capability to simulate diverse fire scenarios (e.g., kitchen or electrical room fires) helps identify high-risk areas and validate the framework’s effectiveness using IoT sensor data, making it a vital component of the BIM-IoT framework for enhancing fire safety management [37].
To augment the framework’s proficiency in evaluating evacuation risks, we have devised the Improved Risk Index (IRI). This quantitative metric systematically assesses risks associated with evacuation by considering architectural design, occupant density, fire dynamics, and real-time environmental conditions. The IRI is computed through a weighted summation of normalized variables, as Table 2 delineates. The Improved Risk Index (IRI) integrates architectural and real-time IoT data, normalized to thresholds from NFPA and China’s GB 50016-2014 [38], as shown in Table 3.
Table 2.
Improved Risk Index (IRI) components and calculation.
Table 3.
IRI Parameter thresholds and regulatory compliance.
IRI = w1⋅AD + w2⋅OD + w3⋅FD + w4⋅EC
IRI = 0.3⋅0.7 + 0.2⋅0.5 + 0.3⋅0.6 + 0.2⋅0.4 = 0.57
This IRI score (0.57) indicates a moderate risk level, suggesting that evacuation routes in this zone may need optimization. The IRI was integrated into the fire dynamics simulations to carry out the following:
- Identify high-risk zones that require targeted safety measures (e.g., optimized fire suppression system placement or evacuation route adjustments).
- Predict fire spread across various scenarios, supporting proactive strategies like adaptive evacuation planning and resource allocation.
- Validate the accuracy of the simulations through comparisons with experimental data from IoT sensors.
The results of the fire dynamics simulations were integrated into the BIM-IoT framework to improve real-time decision making during emergencies. For example, simulation data identified high-risk zones requiring targeted safety measures, such as optimized fire suppression system placement or evacuation route adjustments [42]. Integrating PyroSim with the BIM-IoT framework also enabled the prediction of fire spread across various scenarios, supporting proactive strategies like adaptive evacuation planning and resource allocation [43,44]. The accuracy of the simulations was validated through comparisons with experimental data from IoT sensors, ensuring a realistic representation of fire behavior [45].
3. Results
3.1. Questionnaire Survey Findings on Fire Safety Technologies
This section presents the results of a comprehensive survey conducted among 220 carefully selected fire safety professionals representing diverse sectors, including commercial, governmental, healthcare, industrial, and residential environments. The participant pool was rigorously chosen based on professional qualifications (all holding relevant degrees and certifications with a minimum of 5 years’ experience) and sector representation (commercial 50, healthcare 40, industrial 50, governmental 40, residential 40) to ensure authoritative evaluation of Building Information Modeling (BIM)–Internet of Things (IoT) systems.
Respondents identified real-time data visualization and adaptive evacuation planning as the most significant benefits of the proposed BIM-IoT framework, enhancing situational awareness, enabling faster decision making, and improving resource allocation during emergencies. Sector-specific priorities were also evident: industrial respondents emphasized robust fire suppression systems and real-time monitoring, healthcare professionals highlighted adaptive evacuation planning for vulnerable populations, and residential stakeholders prioritized cost effectiveness and ease of use.
The survey findings are further analyzed through Table 4, job role by sector, which illustrates the distribution of job roles across six sectors. Fire safety officers represented the largest group (45 respondents, or 20.5%), followed by engineers (39 respondents, or 17.7%) and building managers (36 respondents, or 16.4%). Most participants were from the governmental sector (42 respondents, or 19.1%), reflecting the significant role of public-sector professionals in fire safety management. Table 5, engagement and system effectiveness, summarizes engagement with fire safety technologies and their perceived effectiveness across sectors. It reveals that 115 respondents (52.3%) found the current systems ineffective, particularly in high-risk settings like industrial and healthcare facilities. In comparison, 105 respondents (47.7%) reported effectiveness in lower-risk sectors, such as residential and commercial buildings. Sector-specific challenges and adoption trends were also identified: industrial sectors faced issues with inadequate equipment, residential areas struggled with insufficient training and slow response times, and healthcare sectors encountered coordination challenges. The adoption of fire detection systems varied across sectors, with flame detectors being more common in residential settings and gas/heat detectors prevalent in industrial and governmental sectors. Manual call points remained universally adopted due to their reliability and ease of use.
Table 4.
Job role by sector.
Table 5.
Engagement frequency and perceptions of fire safety system effectiveness.
Barriers to integrating technologies varied across job roles and sectors. Cost and regulatory issues were major challenges for fire safety officers and engineers, while complexity was a key barrier for technical roles. Residents reported resistance to change as a prominent barrier. Cost, complexity, and regulatory issues were prominent in governmental and industrial sectors, while residential and healthcare sectors reported fewer barriers. Perceived barriers also increased with years of experience, with cost, regulatory issues, and resistance to change being the most significant challenges for experienced professionals. In contrast, less experienced respondents reported fewer barriers. Figure 6 provides a comprehensive analysis of the barriers to adopting BIM-IoT systems, highlighting key challenges such as cost, regulatory issues, complexity, and resistance to change across different job roles, sectors, and levels of professional experience. It also examines the likelihood of technology adoption, emphasizing the multifaceted nature of these barriers.
Figure 6.
Barriers to integrating technologies by job role, sector, years of experience, and likelihood of adoption. (a) By job role; (b) By sector; (c) By experience level; (d) By adoption likelihood.
3.2. BIM and IoT Integration Outcomes
The convergence of Building Information Modeling (BIM) and Internet of Things (IoT) technologies has profoundly strengthened fire safety management via constant real-time oversight, responsive adjustments, and foresighted decision-making mechanisms. Fundamental results of this integration encompass real-time data visualization, adaptive evacuation routing, the formulation of the Improved Risk Index (IRI), and a paradigm shift toward proactive fire safety management.
The framework enables real-time monitoring of critical environmental parameters, including temperature, smoke concentrations, and carbon monoxide levels, through IoT sensors meticulously positioned in high-risk areas. These data are assimilated into the BIM model, facilitating visualization of real-time fire dynamics and environmental conditions. For example, Figure 7 exemplifies a color-coded floor plan where red and dark orange shading denotes hazardous conditions (e.g., elevated temperatures or CO levels). Users can interact with the model by selecting specific elements to access detailed environmental data, such as temperature (31.40 °C), humidity (76.00%), and CO levels, equipping facility managers with actionable insights. The Project Browser menu delineates the hierarchical configuration of the building’s floor plans, allowing users to navigate and analyze various building sections. The Dynamic Player section exhibits the dynamic characteristics of the visualization, with color alterations representing real-time updates in environmental conditions. This interactive and instantaneous visualization enhances situational awareness, empowering facility managers and emergency responders to execute rapid, informed decisions during emergencies.
Figure 7.
Real-time visualization of sensor data in BIM environment.
Moreover, the framework endorses adaptive evacuation routing by dynamically adjusting evacuation pathways predicated on real-time data derived from IoT sensors. By evaluating variables such as fire propagation, smoke concentration, and occupant density, the system discerns the safest and least congested evacuation routes, thereby minimizing bottlenecks and directing occupants toward safer exits.
Crediting the Improved Risk Index (IRI) signifies another crucial outcome. The IRI assesses evacuation efficiency and associated risks by integrating variables such as architectural design, occupant density, and fire dynamics. This metric identifies potential structural vulnerabilities within buildings, including improperly positioned exits or high-occupancy zones, and proffers actionable insights to refine evacuation strategies. By enhancing situational awareness, the IRI promotes more effective planning and resource allocation, ultimately cultivating improved safety for occupants.
3.3. Case Study of the Building Project
This section presents the application of the BIM-IoT framework in a residential building located in Wuhan, China, to enhance fire safety and evacuation efficiency. The integration of Building Information Modeling (BIM) with Internet of Things (IoT) sensors enabled the real-time monitoring of environmental conditions and adaptive evacuation routing. The framework demonstrated its effectiveness by integrating key fire safety installations, such as smoke detectors, fire alarms, fire extinguishers, and emergency exit signage, into the BIM model, ensuring compliance with national and international fire safety standards. Figure 8 illustrates these components, highlighting how they are connected to the BIM-IoT system to provide continuous updates on fire threats and evacuation routes. The deployment of this system resulted in 30% faster fire detection, a 25% reduction in evacuation time, and 95% accuracy in real-time environmental monitoring, significantly improving decision making during emergencies. This case study validates the practical benefits of the BIM-IoT framework, demonstrating its potential to enhance fire safety measures and optimize evacuation strategies in diverse building types.
Figure 8.
Fire safety installations in the case study building.
Further, Figure 9 shows how different sensors respond to environmental changes during a fire event, validating their functionality and sensitivity. These trends underscore the effectiveness of the sensors in early fire detection and their integration into the BIM model to enhance real-time fire monitoring systems and improve emergency response strategies.
Figure 9.
Sensor data trends over time.
3.4. Performance Verification of BIM-IoT Integration
“Traditional System” in this study refers to conventional fire safety systems operating without BIM-IoT integration, such as standalone smoke detectors, manual monitoring, and static evacuation plans. Design-phase tools (e.g., evacuation simulations like Pathfinder) are excluded from this comparison, as the focus is on real-time operational performance.
- Fire detection and response time reduction: Compared to traditional systems, the BIM-IoT framework achieved a 30% reduction in fire detection and notification times. The average detection time in simulated environments decreased from 10 to 7 s. This improvement is attributed to the real-time data collected by IoT sensors and integrated into the BIM model, enabling faster and more accurate identification of fire threats. The ability to detect fires more swiftly ensures prompt activation of emergency responses, reducing potential damage and improving occupant safety.
- Evacuation efficiency: The adaptive evacuation routing system, powered by real-time IoT data, reduced evacuation times by 25%, from 4 min to 3 min. This improvement stems from the dynamic synchronization between the BIM model and IoT sensors, which provide real-time updates on fire progression and occupancy levels. By dynamically adjusting evacuation routes based on real-time conditions, the framework minimizes congestion and directs occupants to safer exits, significantly enhancing evacuation efficiency during emergencies.
- Real-time monitoring accuracy: The BIM-IoT system achieved a 95% accuracy rate in real-time environmental monitoring, particularly in detecting temperature and smoke levels, compared to an average accuracy of 80% in traditional systems. This improvement ensures facility managers receive more reliable and precise information, enabling informed decision making during emergencies. Enhanced real-time monitoring accuracy improves situational awareness, facilitating faster and more effective responses to fire incidents.
- Reduction in manual monitoring needs: By implementing automated, continuous monitoring, the BIM-IoT framework reduced the need for manual inspections by 40%, allowing facility managers to reallocate resources to critical safety tasks. In practical terms, this translates to two fewer manual inspections per hour in high-risk areas. Reducing manual monitoring improves operational efficiency and ensures that resources are utilized more effectively during emergencies.
- Improved targeting for fire suppression: The integration of BIM-IoT improved the targeting of fire suppression efforts by 20%, minimizing water and smoke damage in unaffected areas. This targeted approach protects critical assets and ensures that suppression resources are allocated efficiently to areas with the highest fire risk. The top-down view in Figure 10a depicts fire propagation from the origin through interconnected spaces, providing a comprehensive understanding of fire dynamics and supporting the development of evacuation and firefighting strategies.
Figure 10. (a) Top view layout; 3D building layout with occupant indicators; (b) temperature distribution across building during fire simulation.
The IoT sensors demonstrated an accuracy rate exceeding 95% in detecting fire indicators such as smoke, temperature, and gas levels during simulations. This high accuracy ensures reliable early detection of fire hazards, enabling timely interventions. Figure 10b shows PyroSim temperature results (30–300 °C), with red zones (>150 °C) marking active fire spread and blue zones (<90 °C) indicating safe areas. This thermal mapping matched IoT sensor data, validating the framework’s fire prediction accuracy.
Table 6 summarizes the key performance metrics, comparing the BIM-IoT framework with traditional fire safety systems. The metrics highlight significant improvements in critical areas, including fire detection time, evacuation efficiency, real-time accuracy, manual monitoring requirements, and fire suppression targeting.
Table 6.
Key performance metrics comparison between traditional and BIM-IoT fire safety systems.
Figure 11 presents key thermal and combustion parameters analyzed during the fire dynamics simulation. The Heat Release Rate (HRR) increases over time, stabilizing at peak combustion, while convective (Q_CONV), radiative (Q_RADI), and conductive (Q_COND) heat fluxes exhibit distinct dissipation trends. Total heat transfer (Q_TOTAL) highlights thermal energy distribution, and Mass Loss Rate (MLR) data show steady fuel consumption. These results provide insights into heat transfer mechanisms and combustion stability, essential for understanding fire behavior and risk mitigation.
Figure 11.
Time-series analysis of thermal and combustion parameters in fire dynamics simulation. (a) Heat Release Rate (HRR) evolution; (b) Convective heat flux (Q_CONV); (c) Radiative heat flux (Q_RADI); (d) Conductive heat flux (Q_COND); (e) Total heat transfer (Q_TOTAL) profile; (f) Mass Loss Rate (MLR) trend.
4. Discussion
4.1. Interpretation of Results
The findings of this investigation substantiate the efficacy of the proposed BIM-IoT framework in augmenting fire safety through mechanisms such as real-time monitoring, adaptive evacuation routing, and targeted fire suppression strategies. The observed 30% decrease in fire detection latency and 25% enhancement in evacuation efficiency are congruent with recent progressions in digital twin technologies and AI/ML-driven fire detection methodologies. For instance, Ref. [46] underscores the significance of digital twins in formulating intelligent fire protection systems that amalgamate hardware and software for real-time monitoring and informed decision making. Similarly, Ref. [47] has developed a digital twin framework to predict fire and smoke trajectories, which works harmoniously with our framework’s ability to simulate fire dynamics and optimize evacuation pathways.
The amalgamation of artificial intelligence and machine learning in fire detection, as elucidated by [48,49], further corroborates the potential efficacy of our proposed framework. These scholarly works accentuate the implementation of sophisticated deep learning architectures, such as the Xception network and DenseNet201, to realize superior detection accuracy and proactive warning functionalities. Our framework capitalizes on these technological advancements by employing IoT sensors and real-time data processing to elevate fire detection and response capabilities.
Nonetheless, the intrinsic interconnectedness of IoT-centric systems engenders cybersecurity vulnerabilities, as observed by [50,51]. Such vulnerabilities, which encompass inadequate authentication protocols and firmware deficiencies, pose a significant threat to the integrity of fire safety systems. Our framework integrates comprehensive cybersecurity protocols, including encryption and multi-factor authentication, to mitigate these challenges, as [52] advocated.
The proposed BIM-IoT framework advances fire safety management by addressing critical gaps in real-time adaptability, predictive analytics, and system integration. Table 7 systematically compares our framework’s innovations against prior works, while the narrative below contextualizes key advancements. Our framework features real-time adaptive routing using live IoT data, reducing evacuation time by 25%, unlike static models [53]. It introduces a dynamic risk metric (IRI) that incorporates fire behavior and building features, improving on static assumptions in [54]. Unlike cloud-only systems [23], it integrates FDS simulations to predict fire spread early. Additionally, it ensures regulatory compliance through built-in cybersecurity and privacy protections, addressing gaps noted in [14,50] and improving on models like [54].
Table 7.
Comparative analysis with prior works.
4.2. Regulatory Considerations for BIM-IoT Fire Safety Framework Adoption
The integration of BIM and IoT systems enhances fire safety through improved detection, adaptive evacuation, and data-driven prevention, but requires careful navigation of building safety, privacy, and cybersecurity regulations. Our framework addresses these requirements through three key approaches: First, we bridge conventional building codes (NFPA 101, GB 50016-2014) with dynamic IoT systems using performance-based computational fire modeling validated by third-party testing, particularly addressing China’s compartmentation (Section 6.2.9) and alarm threshold (Section 8.4) requirements. Second, privacy compliance (GDPR, CCPA) is achieved through edge-based data anonymization and modular architecture that maintains emergency functionality while protecting occupant data. Third, cybersecurity is embedded throughout the design via IEC 62443 standards [55] for network security and encrypted communications, with mobile deployments specifically complying with China’s GB/T 22239-2019 guidelines [56].
This proactive approach transforms compliance from a constraint into an advantage by (1) using certified components that meet both international (NFPA) and local (GB) standards; (2) implementing privacy-preserving data flows that adapt to regional requirements; and (3) establishing flexible regulatory modules that accommodate evolving standards. The result is a system that not only satisfies current regulations but also influences future intelligent building safety standards, while maintaining rigorous performance in real-world fire safety applications.
4.3. Practical and Economic Implications
The practical ramifications of our proposed framework permeate multiple sectors, encompassing high-rise edifices, healthcare institutions, and industrial settings. In the context of high-rise structures, the capability to dynamically alter evacuation pathways and furnish real-time hazard visualizations effectively addresses the shortcomings inherent in traditional systems, which often suffer from protracted response durations and predetermined evacuation routes. This consideration is particularly salient given historical events such as the Grenfell Tower conflagration, which highlighted the critical significance of the choice of structural materials and the efficacy of active fire protection systems [57,58].
Within healthcare institutions, our framework’s adaptable evacuation planning features can be customized to meet the needs of vulnerable demographics, including individuals with limited mobility. This approach is congruent with the findings of [59], who formulated a dynamic population evacuation framework within vehicular contexts, thereby illustrating the advantages of real-time route modifications based on prevailing traffic and risk conditions.
In industrial contexts, our framework’s precision-targeted fire suppression mechanism mitigates water and smoke damage in unaffected areas, thereby preserving critical assets and curtailing repair expenditures. This assertion aligns with the research by [60], who developed an intelligent emergency digital twin system designed for monitoring building evacuations and optimizing evacuation strategies.
To augment the economic viability of the proposed BIM-IoT framework, we delineate specific cost-reduction methodologies that confront implementation challenges while preserving system efficacy. These methodologies are formulated to promote adoption across a spectrum of building typologies and financial constraints. Table 8 systematically compares four key strategies for reducing implementation costs of the BIM-IoT fire safety framework while maintaining system effectiveness (90% operational capability).
Table 8.
Cost-reduction strategies comparison for BIM-IoT fire safety systems.
Modular and phased implementations are particularly well suited for organizations with constrained budgets, enabling essential fire protection functionalities to be deployed incrementally. Meanwhile, leveraging open-source software solutions—such as those used for sensor data processing and visualization—reduces recurring licensing expenses and fosters long-term financial sustainability. Although hybrid sensors present greater technical challenges, they offer substantial savings and enhanced detection precision by consolidating multiple sensing capabilities into a single device.
Collectively, these strategies empower stakeholders to adopt a scalable and cost-effective fire safety solution, balancing technological sophistication with economic practicality. The BIM-IoT framework thus offers a comprehensive and adaptable approach to fire risk management, one that aligns both with sector-specific operational needs and the financial realities of implementation.
4.4. Intelligent Evacuation Management System
Our intelligent evacuation system operationalizes BIM-IoT integration through three targeted interfaces that overcome the limitations of traditional Revit-dependent approaches. For occupants, real-time sensor data trigger dynamic exit signage (NFPA 170-compliant color coding) and wayfinding beacons that automatically reroute around hazards without requiring interpretation of complex models. Facility personnel access a simplified web dashboard displaying live threat visualizations (PyroSim-predicted fire spread) and occupant distribution heatmaps (anonymized Bluetooth/WiFi data), enabling evidence-based decisions within 60 s—a 40% improvement over manual systems in validation drills. Firefighters utilize tablet interfaces showing optimized 3D building data layers (structural elements, utility controls per GB 50016-2014 Section 8.3, and real-time occupant concentrations) that load within 90 s of arrival. The system’s effectiveness stems from its automated Dynamo workflows that translate BIM geometry and IoT inputs into emergency protocols, achieving 95.2% detection accuracy while complying with NFPA 72 (alarms), ISO 30071-1 (human–system interaction) [61], and China’s GB/T 22239-2019 (cybersecurity) standards. This multi-tiered approach demonstrates how intelligent systems can transform raw building data into life-saving actions without requiring end users to interact directly with Revit environments.
5. Conclusions
This research adeptly amalgamates Building Information Modeling (BIM) with the Internet of Things (IoT) to formulate a dynamic and real-time framework for fire safety management. The groundbreaking system harnesses IoT sensor data, predictive fire simulations, and the Improved Risk Index (ERI) to improve fire detection, evacuation efficacy, and emergency decision-making processes. Implementing this framework within a residential structure in Wuhan exhibited notable enhancements, including a 25% decrease in evacuation duration and a 30% improvement in fire detection precision. These findings underscore the efficacy of synthesizing BIM with IoT for real-time monitoring and adaptive evacuation routing, signifying a considerable progression in fire safety protocols.
Notwithstanding these encouraging outcomes, the investigation is constrained by its application to a simplified twelve-story residential edifice, which may not adequately represent the complexities inherent in larger, more elaborate structures. Future inquiries should broaden the framework’s application to encompass diverse building typologies, including high-rise and mixed-use edifices, to evaluate its scalability and performance across varied environments. Furthermore, while the confluence of BIM and IoT facilitates real-time data visualization, the prevailing dependence on Revit may impose limitations on dynamic visualizations when juxtaposed with more specialized platforms. Subsequent research should examine the utilization of real-time rendering engines and more interactive interfaces to amplify the system’s capabilities in rapidly evolving scenarios.
Although this study tackles critical components such as fire detection precision, evacuation efficiency, and cybersecurity, additional research is imperative to thoroughly investigate the influence of human behavior and the effectiveness of training during emergencies. The framework also necessitates more comprehensive stress testing to ascertain its resilience against cyber–physical vulnerabilities, particularly in large-scale implementations. Artificial intelligence and machine learning could further augment predictive analytics, facilitating proactive fire suppression and evacuation planning. Additionally, strategies for cost reduction, such as modular designs and hybrid sensors, warrant exploration to render the BIM-IoT system more economically feasible and accessible across various building sectors. By addressing these constraints and prospective avenues for development, the framework promises to become a widely embraced solution for fire safety management within complex building environments.
6. Limitations and Future Work
This investigation is constrained by its concentration on a simplified twelve-story residential edifice, which may not adequately encapsulate the complexities inherent in larger and more intricate architectural forms. The dependence on Revit as the principal Building Information Modeling (BIM) platform may also limit the capacity for dynamic visualizations when juxtaposed with real-time platforms. Furthermore, although the system incorporates fundamental cybersecurity protocols, additional stress testing is requisite for extensive deployments, and the influence of human behavior during emergencies was not comprehensively examined.
Subsequent research endeavors should evaluate the framework across a variety of building typologies, including high-rise and mixed-use structures, to ascertain its scalability. Augmenting the system’s visualization capabilities through the application of real-time rendering engines and the integration of artificial intelligence and machine learning for proactive fire detection and evacuation strategy formulation could enhance its efficacy. Investigating cost-reduction methodologies and modular design principles will render the framework more economically viable and accessible for widespread implementation.
Author Contributions
U.I.A. led the research and writing. W.Z. supervised the project and secured funding. G.I. contributed to software and data curation. Y.C. assisted with the investigation and editing. All authors have read and agreed to the published version of the manuscript.
Funding
This research was funded by the National Key Technologies R&D Program of China (Grant No. 2021YFB3301100).
Data Availability Statement
The empirical data underpinning this investigation’s outcomes can be acquired upon formal request directed to the corresponding author. Certain datasets are subject to restrictions owing to privacy and ethical imperatives.
Acknowledgments
We thank the National Key Technologies Research and Development Program of China (2021YFB3301100) for supporting this research. Any opinions, findings, and conclusions expressed in this material are those of the authors and do not necessarily reflect the foundation’s views.
Conflicts of Interest
The authors have no conflicts of interest to disclose.
References
- Tang, S.; Shelden, D.R.; Eastman, C.M.; Pishdad-Bozorgi, P.; Gao, X. A review of building information modeling (BIM) and the internet of things (IoT) devices integration: Present status and future trends. Autom. Constr. 2019, 101, 127–139. [Google Scholar] [CrossRef]
- Desogus, G.; Quaquero, E.; Rubiu, G.; Gatto, G.; Perra, C. BIM and IoT Sensors Integration: A Framework for Consumption and Indoor Conditions Data Monitoring of Existing Buildings. Sustainability 2021, 13, 4496. [Google Scholar] [CrossRef]
- Quinn, C.; Shabestari, A.Z.; Misic, T.; Gilani, S.; Litoiu, M.; McArthur, J.J. Building automation system—BIM integration using a linked data structure. Autom. Constr. 2020, 118, 103257. [Google Scholar] [CrossRef]
- Ngaile, G.; Wang, J.; Gau, J.-T. Challenges in teaching modern manufacturing technologies. Eur. J. Eng. Educ. 2015, 40, 432–449. [Google Scholar] [CrossRef]
- Ko, Y.; Aram, M.; Zhang, X.; Qi, D. Fire safety of building integrated photovoltaic systems: Critical review for codes and standards. Indoor Built Environ. 2023, 32, 25–43. [Google Scholar] [CrossRef]
- Amrullah, A.; Erniati, E.; Chaerul, M. Building Protection Design in Fire Hazard Prevention (Case Study: FAJAR University Building (UNIFA) Makassar). Astonjadro 2021, 11, 50–60. [Google Scholar] [CrossRef]
- Medved, S. Buildings Fires and Fire Safety. In Building Physics: Heat, Ventilation, Moisture, Light, Sound, Fire, and Urban Microclimate; Medved, S., Ed.; Springer: Cham, Switzerland, 2022; pp. 407–451. ISBN 978-3-030-74390-1. [Google Scholar]
- Kodur, V.; Kumar, P.; Rafi, M.M. Fire hazard in buildings: Review, assessment and strategies for improving fire safety. PSU Res. Rev. 2019, 4, 1–23. [Google Scholar] [CrossRef]
- Brzezińska, D.; Bryant, P. Risk Index Method–A Tool for Sustainable, Holistic Building Fire Strategies. Sustainability 2020, 12, 4469. [Google Scholar] [CrossRef]
- Nakrani, D.; Srivastava, G. Quantification of Enhanced Fire Severity in Modern Buildings. In Advances in Energy and Combustion: Safety and Sustainability; Gupta, A.K., De, A., Aggarwal, S.K., Kushari, A., Runchal, A.K., Eds.; Springer: Singapore, 2022; pp. 413–427. ISBN 978-981-16-2648-7. [Google Scholar]
- Poliakova, T.; Grigoryan, M. Fire safety issues in the design and construction of high-rise buildings. MATEC Web Conf. 2018, 196, 02014. [Google Scholar] [CrossRef]
- He, B.-J.; Zhao, D.; Xiong, K.; Qi, J.; Ulpiani, G.; Pignatta, G.; Prasad, D.; Jones, P. A framework for addressing urban heat challenges and associated adaptive behavior by the public and the issue of willingness to pay for heat resilient infrastructure in Chongqing, China. Sustain. Cities Soc. 2021, 75, 103361. [Google Scholar] [CrossRef]
- Udurume, M.; Hwang, T.; Uddin, R.; Aziz, T.; Koo, I. Developing a Fire Monitoring System Based on MQTT, ESP-NOW, and a REM in Industrial Environments. Available online: https://openurl.ebsco.com/contentitem/doi:10.3390%2Fapp15020500?sid=ebsco:plink:crawler&id=ebsco:doi:10.3390%2Fapp15020500 (accessed on 17 March 2025).
- Wróblewski, W. Dorota Seliga Safety of Systems Integrating Fire Protection Equipment—Risks, Gaps, Recommendations. Saf. Fire Technol. 2024, 64, 84–100. [Google Scholar] [CrossRef]
- Obayuwana, A.; Olah, D.; Akinbohun, S. Enhancing fire safety through IoT-enabled flame detection systems: A cost-effective and scalable approach. Proc. Niger. Acad. Sci. 2024, 17, 54–67. [Google Scholar] [CrossRef]
- Zhang, X.; Zhang, T.; Ding, Y.; Huang, X. Internet of Things and Digital Twin in Fire Safety Management. In Intelligent Building Fire Safety and Smart Firefighting; Huang, X., Tam, W.C., Eds.; Springer: Cham, Switzerland, 2024; pp. 335–361. ISBN 978-3-031-48161-1. [Google Scholar]
- Chen, H.; Hou, L.; Zhang, G.; Moon, S. Development of BIM, IoT and AR/VR technologies for fire safety and upskilling. Autom. Constr. 2021, 125, 103631. [Google Scholar] [CrossRef]
- Safi, A.; Ahmad, Z.; Jehangiri, A.I.; Latip, R.; uz Zaman, S.K.; Khan, M.A.; Ghoniem, R.M. A Fault Tolerant Surveillance System for Fire Detection and Prevention Using LoRaWAN in Smart Buildings. Sensors 2022, 22, 8411. [Google Scholar] [CrossRef] [PubMed]
- Cheng, M.-Y.; Chiu, K.-C.; Hsieh, Y.-M.; Yang, I.-T.; Chou, J.-S.; Wu, Y.-W. BIM integrated smart monitoring technique for building fire prevention and disaster relief. Autom. Constr. 2017, 84, 14–30. [Google Scholar] [CrossRef]
- Shaharuddin, S.; Abdul Maulud, K.N.; Syed Abdul Rahman, S.A.F.; Che Ani, A.I.; Pradhan, B. The role of IoT sensor in smart building context for indoor fire hazard scenario: A systematic review of interdisciplinary articles. Internet Things 2023, 22, 100803. [Google Scholar] [CrossRef]
- Sergi, I.; Malagnino, A.; Rosito, R.C.; Lacasa, V.; Corallo, A.; Patrono, L. Integrating BIM and IoT Technologies in Innovative Fire Management Systems. In Proceedings of the 2020 5th International Conference on Smart and Sustainable Technologies (SpliTech), Bol, Croatia, 1–4 July 2020; pp. 1–5. [Google Scholar]
- Zakaria Al-Hady, S.M.; Islam, M.R.; Rashid, M.M. Development of IoT-Based Automated Dynamic Emergency Response System Against Fire Incidents in Academic Building. Int. J. Eng. Mater. Manuf. 2023, 8, 75–87. [Google Scholar] [CrossRef]
- Altohami, A.B.A.; Haron, N.A.; Ales@Alias, A.H.; Law, T.H. Investigating Approaches of Integrating BIM, IoT, and Facility Management for Renovating Existing Buildings: A Review. Sustainability 2021, 13, 3930. [Google Scholar] [CrossRef]
- Eneyew, D.D.; Capretz, M.A.M.; Bitsuamlak, G.T. Toward Smart-Building Digital Twins: BIM and IoT Data Integration. IEEE Access 2022, 10, 130487–130506. [Google Scholar] [CrossRef]
- Wehbe, R.; Shahrour, I. A BIM-Based Smart System for Fire Evacuation. Future Internet 2021, 13, 221. [Google Scholar] [CrossRef]
- Hakimi, O.; Liu, H.; Abudayyeh, O.; Houshyar, A.; Almatared, M.; Alhawiti, A. Data Fusion for Smart Civil Infrastructure Management: A Conceptual Digital Twin Framework. Buildings 2023, 13, 2725. [Google Scholar] [CrossRef]
- Goh, Y.M.; Brown, H.; Spickett, J. Applying systems thinking concepts in the analysis of major incidents and safety culture. Saf. Sci. 2010, 48, 302–309. [Google Scholar] [CrossRef]
- Santos-Reyes, J.; Beard, A.N. A systemic approach to fire safety management. Fire Saf. J. 2001, 36, 359–390. [Google Scholar] [CrossRef]
- Valinejadshoubi, M.; Moselhi, O.; Bagchi, A.; Salem, A. Development of an IoT and BIM-based automated alert system for thermal comfort monitoring in buildings. Sustain. Cities Soc. 2021, 66, 102602. [Google Scholar] [CrossRef]
- Villa, V.; Naticchia, B.; Bruno, G.; Aliev, K.; Piantanida, P.; Antonelli, D. IoT Open-Source Architecture for the Maintenance of Building Facilities. Appl. Sci. 2021, 11, 5374. [Google Scholar] [CrossRef]
- Ding, Z.; Xu, S.; Xie, X.; Zheng, K.; Wang, D.; Fan, J.; Li, H.; Liao, L. A building information modeling-based fire emergency evacuation simulation system for large infrastructures. Reliab. Eng. Syst. Saf. 2024, 244, 109917. [Google Scholar] [CrossRef]
- Mirahadi, F.; McCabe, B. EvacuSafe: Building Evacuation Strategy Selection Using Route Risk Index. J. Comput. Civ. Eng. 2020, 34, 04019051. [Google Scholar] [CrossRef]
- EN 54-31:2014+A1:2016; Fire Detection and Fire Alarm Systems—Part 31: Multi-Sensor Fire Detectors - Point Detectors Using a Combination of Smoke, Carbon Monoxide and Optionally Heat Sensors. European Standards: Brussels, Belgium, 2016.
- Biller, J.B. Orangeburg Assembly Hall of Jehovah’s Witnesses—Fire Protection and Life Safety Design Analysis; California Polytechnic State University: San Luis Obispo, CA, USA, 2014. [Google Scholar] [CrossRef]
- Ma, G.; Wu, Z. BIM-based building fire emergency management: Combining building users’ behavior decisions. Autom. Constr. 2020, 109, 102975. [Google Scholar] [CrossRef]
- Liu, Z.; Gu, X.; Hong, R. Fire Protection and Evacuation Analysis in Underground Interchange Tunnels by Integrating BIM and Numerical Simulation. Fire 2023, 6, 139. [Google Scholar] [CrossRef]
- Moinuddin, K.; Razzaque, Q.S.; Thomas, A. Numerical Simulation of Coupled Pyrolysis and Combustion Reactions with Directly Measured Fire Properties. Polymers 2020, 12, 2075. [Google Scholar] [CrossRef]
- GB 50016-2014; Code for Fire Protection Design of Buildings. Ministry of Construction of China: Beijing, China, 2014.
- National Fire Protection Association (NFPA). NFPA 13: Standard for the Installation of Sprinkler Systems; NFPA: Quincy, MA, USA, 2020. [Google Scholar]
- Biddle, J. Fire and Life Safety Analysis—AF Child Development Center; California Polytechnic State University: San Luis Obispo, CA, USA, 2014. [Google Scholar] [CrossRef]
- Solomon, R.J. Fire and Life Safety Inspection Manual; Jones & Bartlett Publishers: Burlington, MA, USA, 2012. [Google Scholar]
- Elhelw, M.; El-Shobaky, A.; Attia, A.; El-Maghlany, W.M. Advanced dynamic modeling study of fire and smoke of crude oil storage tanks. Process Saf. Environ. Prot. 2021, 146, 670–685. [Google Scholar] [CrossRef]
- Yip, A.; Haelssig, J.B.; Pegg, M.J. Simulating fire dynamics in multicomponent pool fires. Fire Saf. J. 2021, 125, 103402. [Google Scholar] [CrossRef]
- Stewart, J.R.; Phylaktou, H.N.; Andrews, G.E.; Burns, A.D. Evaluation of CFD simulations of transient pool fire burning rates. J. Loss Prev. Process Ind. 2021, 71, 104495. [Google Scholar] [CrossRef]
- Sun, Q.; Turkan, Y. A BIM Based Simulation Framework for Fire Evacuation Planning. In Advances in Informatics and Computing in Civil and Construction Engineering; Mutis, I., Hartmann, T., Eds.; Springer: Cham, Switzerland, 2019; pp. 431–438. [Google Scholar]
- She, M.; Zhao, Y. Smart Fire Digital Twin Scene and Multi-Terminal Collaboration: A Systematic Design. In Proceedings of the 2024 5th International Conference on Electronics and Sustainable Communication Systems (ICESC), Coimbatore, India, 7–9 August 2024; pp. 595–600. [Google Scholar]
- Lewis, R.H.; Jiao, J.; Seong, K.; Farahi, A.; Navrátil, P.; Casebeer, N.; Niyogi, D. Fire and smoke digital twin—A computational framework for modeling fire incident outcomes. Comput. Environ. Urban Syst. 2024, 110, 102093. [Google Scholar] [CrossRef]
- Altaf, M.; Yasir, M.; Dilshad, N.; Kim, W. An Optimized Deep-Learning-Based Network with an Attention Module for Efficient Fire Detection. Fire 2025, 8, 15. [Google Scholar] [CrossRef]
- Sultan, T.; Chowdhury, M.S.; Safran, M.; Mridha, M.F.; Dey, N. Deep Learning-Based Multistage Fire Detection System and Emerging Direction. Fire 2024, 7, 451. [Google Scholar] [CrossRef]
- Ahmed, W. Cybersecurity in the Era of IoT: A Review of Vulnerabilities, Threats, and Mitigation Strategies. Prem. J. Sci. 2024, 1, 100038. [Google Scholar] [CrossRef]
- Kang, Y.; Cho, T. False Report Injection and Remote Attack Detection Method using Security Trajectory in WSN-Based Fire Detection IoT. In Proceedings of the 2023 6th Artificial Intelligence and Cloud Computing Conference (AICCC), Kyoto, Japan, 16–18 December 2023; pp. 173–178. [Google Scholar]
- Butsianto, S.; Nugraha, U.; Anwar, M.; Anwar, S.; Judijanto, L. Cybersecurity in the Internet of Things (IoT) Era: Safeguarding Connected Systems and Data. Glob. Int. J. Innov. Res. 2024, 1, 290–297. [Google Scholar] [CrossRef]
- Li, D.; Zhang, Z.; Alizadeh, B.; Zhang, Z.; Duffield, N.; Meyer, M.A.; Thompson, C.M.; Gao, H.; Behzadan, A.H. A reinforcement learning-based routing algorithm for large street networks. Int. J. Geogr. Inf. Sci. 2024, 38, 183–215. [Google Scholar] [CrossRef]
- Onuh, A.A.; Kadi, J.A.; Ibrahim, K.; Idoko, I.P. Passive fire protection strategies in high-rise architecture: Evaluating effectiveness and sustainability in urban environments. World J. Adv. Eng. Technol. Sci. 2024, 13, 589–610. [Google Scholar] [CrossRef]
- Hao, X.; Zhou, F.; Chen, X. Analysis on Security Standards for Industrial Control System and Enlightenment on Relevant Chinese Standards. In Proceedings of the 2016 IEEE 11th Conference on Industrial Electronics and Applications (ICIEA), Hefei, China, 5–7 June 2016; pp. 1967–1971. [Google Scholar] [CrossRef]
- GB/T 22239-2019; Information Security Technology—Baseline for Classified Protection of Cybersecurity. National Standard of the People’s Republic of China: Beijing, China, 2019.
- Brandín, R.; Abrishami, S. IoT-BIM and blockchain integration for enhanced data traceability in offsite manufacturing. Autom. Constr. 2024, 159, 105266. [Google Scholar] [CrossRef]
- Yılmaz, D.G. Fire Safety of Tall Buildings: Approach in Design and Prevention. Proc. Int. Conf. Contemp. Aff. Archit. Urban.-ICCAUA 2022, 5, 206–216. [Google Scholar] [CrossRef]
- Idoudi, H.; Ameli, M.; Nguyen Van Phu, C.; Zargayouna, M.; Rachedi, A. Smart Dynamic Evacuation Planning and Online Management Using Vehicular Communication System. Comput. Aided Civ. Eng. 2024, 39, 1452–1468. [Google Scholar] [CrossRef]
- Zhang, C.; Hong, W.-H.; Bae, Y.-H. Fire Safety Knowledge of Firefighting Equipment among Local and Foreign University Students. Int. J. Environ. Res. Public Health 2022, 19, 12239. [Google Scholar] [CrossRef]
- ISO/IEC 30071-1:2019; Information Technology—Development of User Interface Accessibility—Part 1: Code of Practice for Creating Accessible ICT Products and Services. ISO: Geneva, Switzerland, 2019.
Disclaimer/Publisher’s Note: The statements, opinions and data contained in all publications are solely those of the individual author(s) and contributor(s) and not of MDPI and/or the editor(s). MDPI and/or the editor(s) disclaim responsibility for any injury to people or property resulting from any ideas, methods, instructions or products referred to in the content. |
© 2025 by the authors. Licensee MDPI, Basel, Switzerland. This article is an open access article distributed under the terms and conditions of the Creative Commons Attribution (CC BY) license (https://creativecommons.org/licenses/by/4.0/).










