Analysis of Evaluation Index System for Safety Resilience in Major Railway Projects Based on AISM
Abstract
1. Introduction
2. Literature Review
2.1. Construction Safety Research
2.2. Resilience Management Research
2.3. Resilience Research in Major Railway Engineering
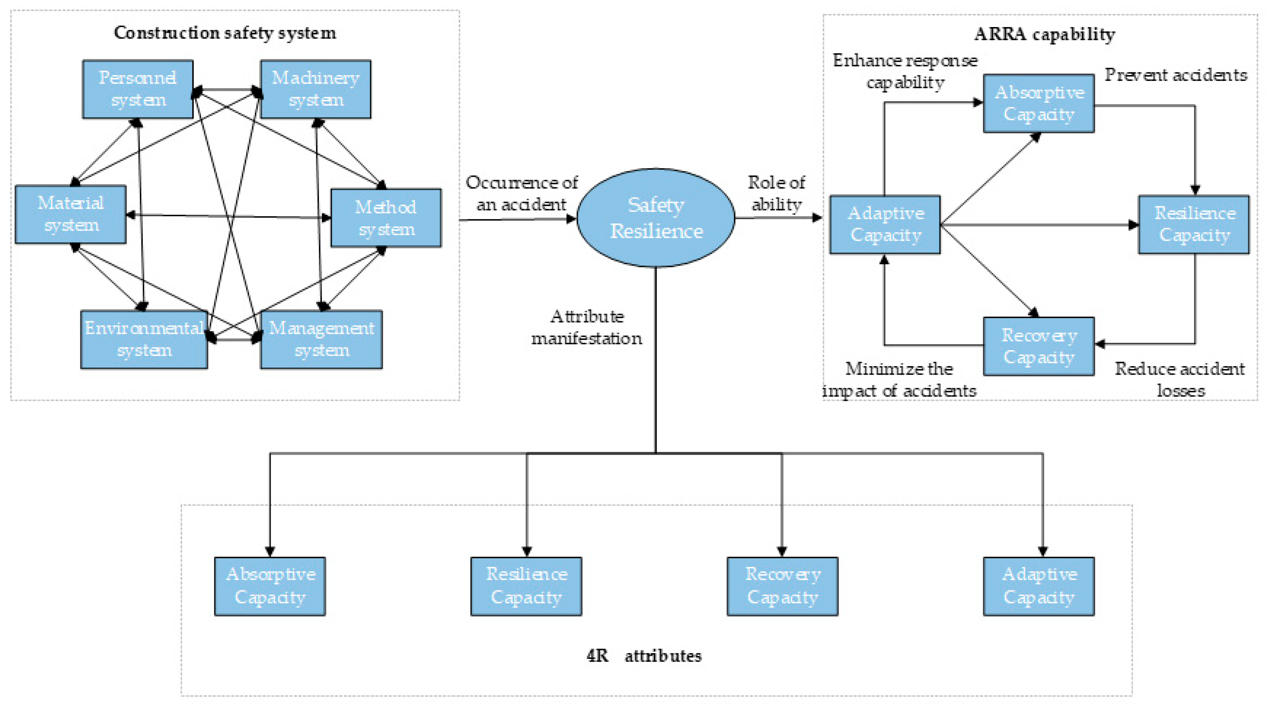
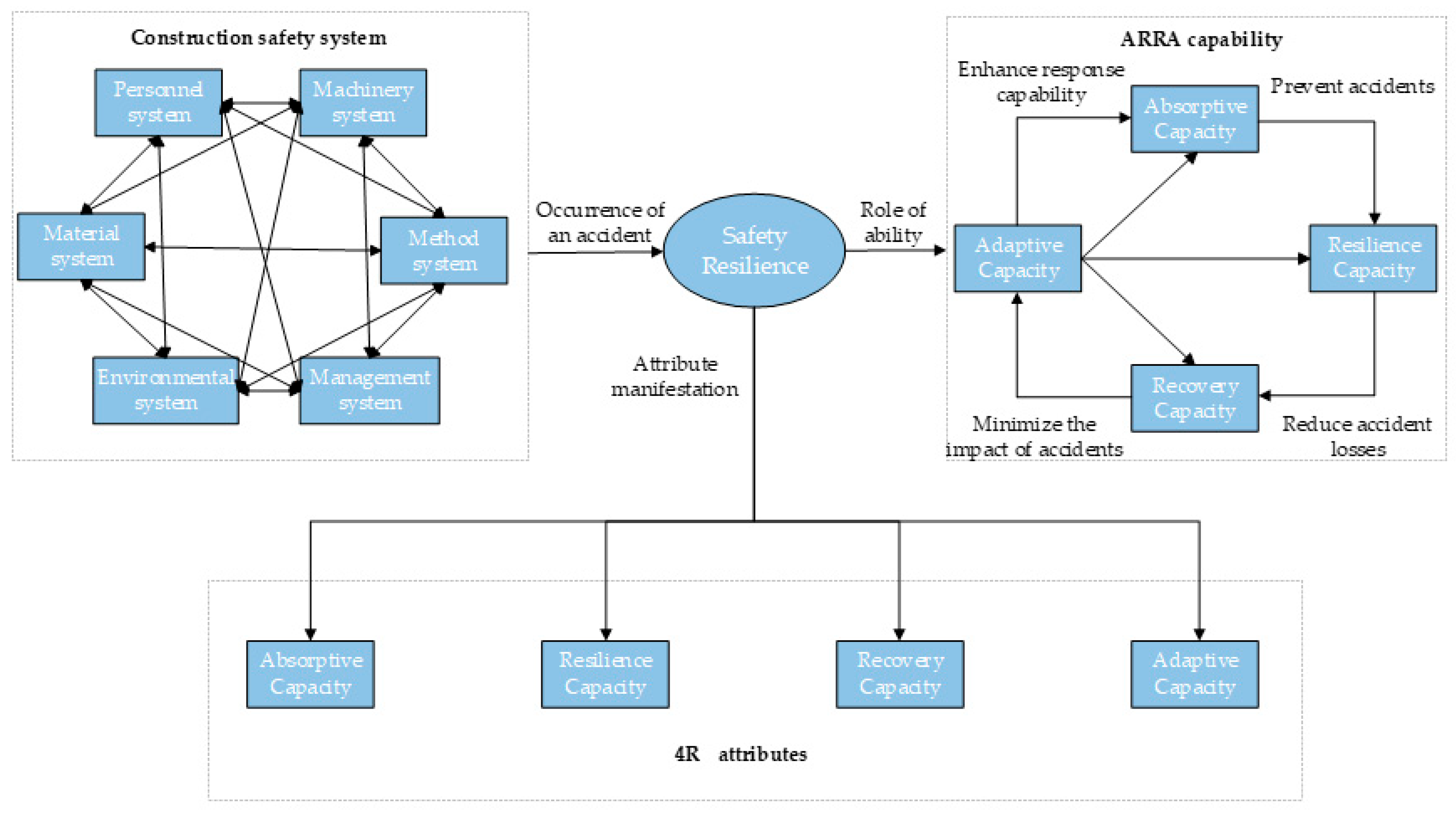
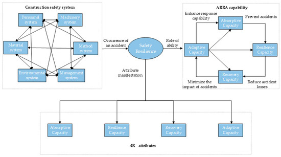
3. Construction of Evaluation Index System for Safety Resilience in Major Railway Engineering Construction
3.1. Identification and Correction of Influencing Factors of Construction Safety Resilience
3.1.1. Approach to Identifying Influencing Factors of Construction Safety Resilience
3.1.2. Preliminary Identification of Influencing Factors of Construction Safety Resilience
3.1.3. Modification of Influencing Factors of Construction Safety Resilience
3.2. Analysis of Factors Influencing Safety Resilience in Major Railway Engineering Construction
3.2.1. Calculation Process of AISM Theory
- (1)
- Establish the adjacency matrix
- (2)
- Establish the reachability matrix
- (3)
- Establish the general skeleton matrix
- (4)
- Hierarchical extraction
- (5)
- Draw a hierarchical topology diagram
- (6)
- Result analysis
3.2.2. Analysis of Factors Influencing Safety Resilience Based on AISM
3.2.3. Analysis of AISM Results for Safety Resilience in Major Railway Engineering Construction
- 1.
- Analysis of UP-Type Hierarchical Topology Structure
- 2.
- Analysis of DOWN-Type Hierarchical Topology Structure
- 3.
- Comprehensive Analysis
3.3. Construction of Influencing Index System for Safety Resilience of Major Railway Projects
Construction of the Safety Resilience Influencing Index System for Major Railway Projects
4. Influencing Index System Analysis
4.1. Absorption Capacity Evaluation Index Analysis
- (1)
- Adequate Number of Personnel
- (2)
- Safety Equipment Configuration
- (3)
- Maintenance of Material Quality
- (4)
- Reasonableness of the Construction Plan
- (5)
- Targeted Approach of Special Plans
- (6)
- Reasonableness of Construction Site Layout
- (7)
- Establishment of Management Systems
- (8)
- Allocation of Rights and Responsibilities
4.2. Resilience Capacity Evaluation Index Analysis
- (1)
- Construction Personnel Skill Level
- (2)
- Suitability of Construction Machinery
- (3)
- Standardized Use of Materials
- (4)
- Completeness of Emergency Plan
- (5)
- Stability of Natural Environment
- (6)
- Implementation of Management Systems
4.3. Recovery Capacity Evaluation Index Analysis
- (1)
- Safety Personnel Ratio
- (2)
- Construction Personnel Health Status
- (3)
- Machinery Maintenance
- (4)
- Supply Assurance
- (5)
- Social Environmental Friendliness
- (6)
- Frequency of Extreme Weather
- (7)
- Effectiveness of Safety Education and Training
4.4. Adaptability Capacity Evaluation Index Analysis
- (1)
- Construction Personnel Safety Awareness
- (2)
- Advancement of Construction Machinery
- (3)
- Reliable Material Storage
- (4)
- Analysis and Summary of Accident Handling
5. Conclusions
6. Future Research Discussion
Author Contributions
Funding
Data Availability Statement
Conflicts of Interest
Appendix A. Survey on the Modified Factors Affecting the Construction Safety Resilience of Major Railway Projects
Appendix A.1
- What type of organization do you work for? [Choice question]:
- ○
- Owner
- ○
- Construction Unit
- ○
- Design Unit
- ○
- Research Institute
- ○
- Government Department
- ○
- Other
- The years of your professional experience. [Choice question]:
- ○
- Less than 3 years
- ○
- 3–5 years
- ○
- 5–10 years
- ○
- More than 10 years
- How well do you understand the safety of major railway construction projects? [Choice question]:
- ○
- Not familiar
- ○
- Somewhat familiar
- ○
- Familiar
- ○
- Expert
Appendix A.2
| Factor Subsystem | Influencing Factor | Importance Level |
|---|---|---|
| Personnel | Safety Personnel Ratio Adequate Personnel Number | |
| Construction Personnel Skill Level | ||
| Construction Personnel Health Status | ||
| Safety Awareness | ||
| Mechanical | Safety Equipment Configuration | |
| Advancement of Construction Machinery | ||
| Suitability of Construction Machinery | ||
| Compliance of Machinery Operation | ||
| Machinery Maintenance | ||
| Materials | Supply Assurance | |
| Reliable Material Storage | ||
| Standardized Use of Materials | ||
| Maintaining Material Quality | ||
| Methods | Reasonableness of Construction Plan | |
| Completeness of Emergency Plan | ||
| Targeted Approach of Special Plans | ||
| Specialized Technical Disclosure | ||
| Environment | Reasonableness of Construction Site Layout | |
| Social Environmental Friendliness | ||
| Stability of Natural Environment | ||
| Frequency of Extreme Weather | ||
| Management | Establishment of Management Systems | |
| Implementation of Management | ||
| Effectiveness of Safety Education and Training | ||
| Allocation of Rights and Responsibilities | ||
| Timeliness of Pre-Shift Education | ||
| Analysis and Summary of Accident Handling |
Appendix A.3
| Type of Suggestion | Specific Suggestion |
|---|---|
Appendix B. AISM Adjacency Matrix Survey on Factors Affecting the Safety Resilience of Major Railway Engineering Construction
Appendix B.1
- What type of organization do you work for? [Choice question]:
- ○
- Owner
- ○
- Construction Unit
- ○
- Design Unit
- ○
- Research Institute
- ○
- Government Department
- ○
- Other
- The years of your professional experience. [Choice question]:
- ○
- Less than 3 years
- ○
- 3–5 years
- ○
- 5–10 years
- ○
- More than 10 years
- How well do you understand the safety of major railway construction projects? [Choice question]:
- ○
- Not familiar
- ○
- Somewhat familiar
- ○
- Familiar
- ○
- Expert
Appendix B.2
| A | B | C | D | E | F | G | H | I | J | K | L | M | N | O | P | Q | R | S | T | U | V | W | X | Y | |
|---|---|---|---|---|---|---|---|---|---|---|---|---|---|---|---|---|---|---|---|---|---|---|---|---|---|
| A | |||||||||||||||||||||||||
| B | |||||||||||||||||||||||||
| C | |||||||||||||||||||||||||
| D | |||||||||||||||||||||||||
| E | |||||||||||||||||||||||||
| F | |||||||||||||||||||||||||
| G | |||||||||||||||||||||||||
| H | |||||||||||||||||||||||||
| I | |||||||||||||||||||||||||
| J | |||||||||||||||||||||||||
| K | |||||||||||||||||||||||||
| L | |||||||||||||||||||||||||
| M | |||||||||||||||||||||||||
| N | |||||||||||||||||||||||||
| O | |||||||||||||||||||||||||
| P | |||||||||||||||||||||||||
| Q | |||||||||||||||||||||||||
| R | |||||||||||||||||||||||||
| S | |||||||||||||||||||||||||
| T | |||||||||||||||||||||||||
| U | |||||||||||||||||||||||||
| V | |||||||||||||||||||||||||
| W | |||||||||||||||||||||||||
| X | |||||||||||||||||||||||||
| Y |
| Type of Suggestion | Specific Suggestion |
|---|---|
| A | Adequate Personnel Number |
| B | Safety Equipment Configuration |
| C | Maintaining Material Quality |
| D | Reasonableness of Construction Plan |
| E | Targeted Approach of Special Plans |
| F | Reasonableness of Construction Site Layout |
| G | Establishment of Management Systems |
| H | Allocation of Rights and Responsibilities |
| I | Construction Personnel Skill Level |
| J | Suitability of Construction Machinery |
| K | Standardized Use of Materials |
| L | Completeness of Emergency Plan |
| M | Stability of Natural Environment |
| N | Implementation of Management |
| O | Safety Personnel Ratio |
| P | Construction Personnel Health Status |
| Q | Machinery Maintenance |
| R | Supply Assurance |
| S | Social Environmental Friendliness |
| T | Frequency of Extreme Weather |
| U | Effectiveness of Safety Education and Training |
| V | Safety Awareness |
| W | Advancement of Construction Machinery |
| X | Reliable Material Storage |
| Y | Analysis and Summary of Accident Handling |
Appendix C. System Clustering Survey of Major Railway Engineering Construction Safety Resilience Factors
- What type of organization do you work for? [Choice question]:
- ○
- Owner
- ○
- Construction Unit
- ○
- Design Unit
- ○
- Research Institute
- ○
- Government Department
- ○
- Other
- The years of your professional experience. [Choice question]:
- ○
- Less than 3 years
- ○
- 3–5 years
- ○
- 5–10 years
- ○
- More than 10 years
- How well do you understand the safety of major railway construction projects? [Choice question]:
- ○
- Not familiar
- ○
- Somewhat familiar
- ○
- Familiar
- ○
- Expert
| Absorption Capacity | Resilience Capacity | Recovery Capacity· | Adaptability Capacity | |
|---|---|---|---|---|
| Safety Personnel Ratio | ||||
| Adequate Personnel Number | ||||
| Construction Personnel Skill Level | ||||
| Construction Personnel Health Status | ||||
| Safety Awareness | ||||
| Advancement of Construction Machinery | ||||
| Suitability of Construction Machinery | ||||
| Machinery Maintenance | ||||
| Supply Assurance | ||||
| Reliable Material Storage | ||||
| Standardized Use of Materials | ||||
| Maintaining Material Quality | ||||
| Reasonableness of Construction Plan | ||||
| Completeness of Emergency Plan | ||||
| Targeted Approach of Special Plans | ||||
| Reasonableness of Construction Site Layout | ||||
| Social Environmental Friendliness | ||||
| Stability of Natural Environment | ||||
| Frequency of Extreme Weather | ||||
| Establishment of Management Systems | ||||
| Implementation of Management | ||||
| Effectiveness of Safety Education and Training | ||||
| Allocation of Rights and Responsibilities | ||||
| Analysis and Summary of Accident Handling |
| ARRA Capabilities | Meaning |
| Absorption | Reduce safety hazards and decrease the likelihood of safety incidents. |
| Resistance | Implement safety management to reduce the impact of safety incidents and prevent further escalation. |
| Recovery | Identify remaining safety hazards and restore safe construction. |
| Adaptation | Summarize and learn to improve incident response capabilities. |
References
- Bruzelius, N.; Flyvbjerg, B.; Rothengatter, W. Big decisions, big risks. Improving accountability in mega projects. Transp. Policy 2002, 9, 143–154. [Google Scholar] [CrossRef]
- Salet, W.; Bertolini, L.; Giezen, M. Complexity and Uncertainty: Problem or Asset in Decision Making of Mega Infrastructure Projects? Int. J. Urban Reg. Res. 2013, 37, 1984–2000. [Google Scholar] [CrossRef]
- Liu, K.; Liu, Y.M.; Kou, Y.Y.; Yang, X.X. Study on dissipative structure of mega railway infrastructure project management system. Eng. Constr. Archit. Manag. 2024, 31, 3599–3621. [Google Scholar] [CrossRef]
- Jamshidi, A.; Núñez, A.; Dollevoet, R.; Li, Z.L. Robust and Predictive Fuzzy Key Performance Indicators for Condition-Based Treatment of Squats in Railway Infrastructures. J. Infrastruct. Syst. 2017, 23, 04017006. [Google Scholar] [CrossRef]
- Lu, C.F.; Cai, C.X. Challenges and Countermeasures for Construction Safety during the Sichuan-Tibet Railway Project. Engineering 2019, 5, 833–838. [Google Scholar] [CrossRef]
- Nathanail, E. Framework for Monitoring and Assessing Performance Quality of Railway Network Infrastructure: Hellenic Railways Case Study. J. Infrastruct. Syst. 2014, 20, 04014019. [Google Scholar] [CrossRef]
- Liu, B.L.; Wagner, L.E.; Ning, D.H.; Qu, J.J. Estimation of wind erosion from construction of a railway in arid Northwest China. Int. Soil Water Conserv. Res. 2017, 5, 102–108. [Google Scholar] [CrossRef]
- Ma, L.; Fu, H. Exploring the influence of project complexity on the mega construction project success: A qualitative comparative analysis (QCA) method. Eng. Constr. Archit. Manag. 2020, 27, 2429–2449. [Google Scholar] [CrossRef]
- Alejo, A.; Aigbavboa, C.; Aghimien, D. How Can Safety Contribute to Working Conditions in the Construction Industry? A Conceptual Framework. Sustainability 2024, 16, 8213. [Google Scholar] [CrossRef]
- Trinh, M.T.; Feng, Y. Impact of Project Complexity on Construction Safety Performance: Moderating Role of Resilient Safety Culture. J. Constr. Eng. Manag. 2020, 146, 04019103. [Google Scholar] [CrossRef]
- Hollnagel, E. Is Justice Really Important for Safety. 2014; pp. 10–13. Available online: https://erikhollnagel.com/onewebmedia/Hindsight_2559.pdf (accessed on 11 March 2025).
- Elliott, J. Safety I and safety II: The past and future of safety management. Ergonomics 2016, 59, 859–860. [Google Scholar] [CrossRef] [PubMed]
- Hollnagel, E.; Wears, R.L.; Braithwaite, J. From Safety-I to Safety-II: A White Paper; Agency for Healthcare Research and Quality: Rockville, MD, USA, 2015. [Google Scholar]
- Egan, J. Rethinking Construction: The Report of the Construction Task Force; Weiley: Hoboken, NJ, USA, 1998. [Google Scholar]
- Bourne, M.; Mills, J.; Wilcox, M. Designing, implementing and updating performance measurement systems. Int. J. Oper. Prod. Manag. 2000, 20, 754–771. [Google Scholar] [CrossRef]
- Runje, L.; Novak, A.H.; Runje, B.; Razumic, A.; Kondic, V. Comparing risk and resilience approaches. Interdiscip. Descr. Complex Syst. Sci. J. 2021, 19, 366–374. [Google Scholar] [CrossRef]
- Cutchen, S.S. Safety-II-Resilience in the face of abnormal operation. Process Saf. Prog. 2021, 40, e12212. [Google Scholar] [CrossRef]
- Xiahou, X.E.; Chen, J.L.; Zhao, B.Y.; Yan, Z.X.; Cui, P.; Li, Q.M.; Yu, Z. Research on Safety Resilience Evaluation Model of Data Center Physical Infrastructure: An ANP-Based Approach. Buildings 2022, 12, 1911. [Google Scholar] [CrossRef]
- Bruneau, M.; Chang, S.E.; Eguchi, R.T.; Lee, G.C.; O’Rourke, T.D.; Reinhorn, A.M.; Shinozuka, M.; Tierney, K.; Wallace, W.A.; von Winterfeldt, D. A framework to quantitatively assess and enhance the seismic resilience of communities. Earthq. Spectra 2003, 19, 733–752. [Google Scholar] [CrossRef]
- Vugrin, E.D.; Warren, D.E.; Ehlen, M.A.; Camphouse, R.C. A Framework for Assessing the Resilience of Infrastructure and Economic Systems; Springer: Berlin/Heidelberg, Germany, 2010; pp. 77–116. [Google Scholar]
- Francis, R.; Bekera, B. A metric and frameworks for resilience analysis of engineered and infrastructure systems. Reliab. Eng. Syst. Saf. 2014, 121, 90–103. [Google Scholar] [CrossRef]
- Wang, J.X.; Cao, A.S.; Wu, Z.; Sun, Z.P.; Lin, X.; Sun, L.; Liu, W.J.; Liu, X.T.; Li, H.B.Q.; Sun, Y.W.; et al. Dynamic Risk Assessment of Ultra-Shallow-Buried and Large-Span Double-Arch Tunnel Construction. Appl. Sci. 2021, 11, 11721. [Google Scholar] [CrossRef]
- Ou, L.; Chen, Y.; Zhang, J.; Ma, C.S. Dematel-ISM-Based Study of the Impact of Safety Factors on Urban Rail Tunnel Construction Projects. Comput. Intell. Neurosci. 2022, 2022, 2222556. [Google Scholar] [CrossRef]
- Li, Q.F.; Zhou, J.P.; Feng, J.H. Safety Risk Assessment of Highway Bridge Construction Based on Cloud Entropy Power Method. Appl. Sci. 2022, 12, 8692. [Google Scholar] [CrossRef]
- Shan, Z.; Qiu, L.J.; Chen, H.H.; Zhou, J.S. Coupled Analysis of Safety Risks in Bridge Construction Based on N-K Model and SNA. Buildings 2023, 13, 2178. [Google Scholar] [CrossRef]
- Shan, Z.; Liang, Y.L.; Yu, Z.W.; Chen, H.H. Research on the Correlation of Safety Risk of Railway Bridge Construction Based on Meta-Analysis. Appl. Sci. 2024, 14, 3155. [Google Scholar] [CrossRef]
- Holling, S.C. Resilience and Stability of Ecological Systems. Annu. Rev. Ecol. Syst. 1973, 4, 1–23. [Google Scholar] [CrossRef]
- Hosseini, S.; Barker, K.; Ramirez-Marquez, J.E. A review of definitions and measures of system resilience. Reliab. Eng. Syst. Saf. 2016, 145, 47–61. [Google Scholar] [CrossRef]
- Wied, M.; Oehmen, J.; Welo, T. Conceptualizing resilience in engineering systems: An analysis of the literature. Syst. Eng. 2020, 23, 3–13. [Google Scholar] [CrossRef]
- Pawar, B.; Park, S.; Hu, P.F.; Wang, Q.S. Applications of resilience engineering principles in different fields with a focus on industrial systems: A literature review. J. Loss Prev. Process Ind. 2021, 69, 104366. [Google Scholar] [CrossRef]
- Williams, T.A.; Gruber, D.A.; Sutcliffe, K.M.; Shepherd, D.A.; Zhao, E.Y. Organizational Response to Adversity: Fusing Crisis Management and Resilience Research Streams. Acad. Manag. Ann. 2017, 11, 733–769. [Google Scholar] [CrossRef]
- Liu, W.Q.; Shan, M.; Zhang, S.; Zhao, X.B.; Zhai, Z. Resilience in Infrastructure Systems: A Comprehensive Review. Buildings 2022, 12, 759. [Google Scholar] [CrossRef]
- Wears, L.R. Resilience Engineering: Concepts and Precepts. Qual. Saf. Health Care 2006, 15, 447. [Google Scholar] [CrossRef]
- Costella, M.F.; Saurin, T.A.; Guimar?Es, L.B.D.M. A method for assessing health and safety management systems from the resilience engineering perspective. Saf. Sci. 2009, 47, 1056–1067. [Google Scholar] [CrossRef]
- Peñaloza, G.A.; Formoso, C.T.; Saurin, T.A. Principles for Safety Performance Measurement Systems Based on Resilience Engineering. In Proceedings of the 25th Annual Conference of the International Group for Lean Construction, Heraklion, Greece, 9–12 July 2017. [Google Scholar]
- Ranasinghe, U.; Jefferies, M.; Davis, P.; Pillay, M. Resilience Engineering Indicators and Safety Management: A Systematic Review. Saf. Health Work 2020, 11, 127–135. [Google Scholar] [CrossRef] [PubMed]
- Dong, S.H.; Li, S.Q.; Yu, L.; Zhang, X.Y.; Zhao, J.B. Overall Resilient Evaluation of Surrounding Rock of In-Service High-Speed Railway Tunnel Based on Information Fusion-Improved Fuzzy Matter-Element. Sustainability 2023, 15, 6048. [Google Scholar] [CrossRef]
- Zhao, X.; Liu, Y.M.; Jiang, W.C.; Wei, D.R. Study on the Factors Influencing and Mechanisms Shaping the Institutional Resilience of Mega Railway Construction Projects. Sustainability 2023, 15, 8305. [Google Scholar] [CrossRef]
- Biao, N.; Wei, H. An Evaluation Model of Military Training Method Based on Adversarial Interpretive Structure Modeing Method. Mil. Oper. Res. Assess. 2020, 34, 46–51. [Google Scholar] [CrossRef]
- Dolphin, W.S.Y.; Alshami, A.A.M.; Tariq, S.; Boadu, V.; Mohandes, S.R.; Ridwan, T.; Zayed, T. Effectiveness of policies and difficulties in improving safety performance of repair, maintenance, minor alteration, and addition works in Hong Kong. Int. J. Constr. Manag. 2023, 23, 814–829. [Google Scholar] [CrossRef]
- Loosemore, M.; Malouf, N. Safety training and positive safety attitude formation in the Australian construction industry. Saf. Sci. 2019, 113, 233–243. [Google Scholar] [CrossRef]
- Choudhry, R.M.; Fang, D.P. Why operatives engage in unsafe work behavior: Investigating factors on construction sites. Saf. Sci. 2008, 46, 566–584. [Google Scholar] [CrossRef]
- Afuye, O.O.; Oladimeji, O.; Aina, O.O.; Tam, V.W.Y.; Haddad, A.N. Factors influencing safety behaviours of construction tradesmen. Int. J. Constr. Manag. 2024, 25, 375–384. [Google Scholar] [CrossRef]
- Bronkhorst, B. Behaving safely under pressure: The effects of job demands, resources, and safety climate on employee physical and psychosocial safety behavior. J. Saf. Res. 2015, 55, 63–72. [Google Scholar] [CrossRef]
- Zeng, X.Y.; Huang, N.X.; Han, Y.; Yin, Y.; Huang, J.L. System Dynamics Analysis of Construction Safety Risk considering Existing Railway Lines. Comput. Intell. Neurosci. 2022, 2022, 1256975. [Google Scholar] [CrossRef]
- Wang, G.B.; Liu, M.Y.; Cao, D.P.; Tan, D. Identifying high-frequency-low-severity construction safety risks: An empirical study based on official supervision reports in Shanghai. Eng. Constr. Archit. Manag. 2022, 29, 940–960. [Google Scholar] [CrossRef]
- Wang, P.; Wei, Q.; Zhao, G.T.; Wang, J.C.; Yin, Y. Safety Risk Identification Method for Railway Construction in Complex and Dangerous Areas. Sustainability 2022, 14, 13698. [Google Scholar] [CrossRef]
- Abrey, M.; Smallwood, J. The effects of unsatisfactory working conditions on productivity in the construction industry. Procedia Eng. 2014, 85, 3–9. [Google Scholar] [CrossRef]
- Yu, X.Z.; Mou, R.F. System Modeling and Risk Analysis of the Sichuan-Tibet Railway Project. J. Transp. Eng. Part A-Syst. 2021, 147, 04021094. [Google Scholar] [CrossRef]
- Alejo, A.; Aigbavboa, C.; Aghimien, D. Technology Application in Enhancing Safe Working Condition in the Construction Industry. In Proceedings of the Transforming Construction with Off-Site Methods and Technologies, Fredericton, NB, Canada, 20–22 August 2024. [Google Scholar]
- Okpala, I.; Nnaji, C.; Karakhan, A.A. Utilizing Emerging Technologies for Construction Safety Risk Mitigation. Pract. Period. Struct. Des. Constr. 2020, 25, 04020002. [Google Scholar] [CrossRef]
- Yeo, C.J.; Yu, J.H.; Kang, Y. Quantifying the Effectiveness of IoT Technologies for Accident Prevention. J. Manag. Eng. 2020, 36, 04020054. [Google Scholar] [CrossRef]
- Jiang, W.C.; Zhao, X.; Cai, C.X.; Chang, K.; Liu, K.; Liu, Y.M. Study on Resilience Evaluation for Construction Management of Major Railway Projects. Buildings 2024, 14, 732. [Google Scholar] [CrossRef]
- Chan, A.P.C.; Guan, J.; Choi, T.N.Y.; Yang, Y.; Wu, G.; Lam, E. Improving Safety Performance of Construction Workers through Learning from Incidents. Int. J. Environ. Res. Public Health 2023, 20, 4570. [Google Scholar] [CrossRef]
- Kang, L.J.; Li, H.; Li, C.; Xiao, N.; Sun, H.J.; Buhigiro, N. Risk warning technologies and emergency response mechanisms in Sichuan-Tibet Railway construction. Front. Eng. Manag. 2021, 8, 582–594. [Google Scholar] [CrossRef]
- Warfield, J.N. SOCIETAL SYSTEMS Planning, Policy and Complexity. Proc. IEEE 1978, 66, 362–363. [Google Scholar] [CrossRef]






| Subsystem | Influencing Factor | Attribute | Identification Basis |
|---|---|---|---|
| Personnel | Age Structure of Personnel | Robustness | References [9,26,40,41,42,43,44,45] |
| Fatigue | Robustness | ||
| Risky Operations | Robustness | ||
| Number of Safety Personnel | Redundancy | ||
| Construction Personnel Skill Level | Redundancy | ||
| History of Occupational Diseases | Robustness | ||
| Health Status | Robustness | ||
| Psychological State | Robustness | ||
| Safety Awareness | Redundancy | ||
| Mechanical | Protective Equipment Configuration | Redundancy | References [9,43,45,46,47] |
| Testing Equipment Configuration | Redundancy | ||
| Compliance of Equipment Entry Acceptance | Robustness | ||
| Use of Advanced Construction Equipment | Robustness, Timeliness | ||
| Ease of Operation of Construction Equipment | Intelligence | ||
| Timely Maintenance of Equipment | Robustness, Timeliness | ||
| Materials | Material Transportation Capacity | Redundancy, Timeliness | References [26,45,46,48,49] |
| Transportation of Large Components | Redundancy | ||
| Transportation, Inspection, Storage, and Use of Flammable, Explosive, Toxic, and Harmful Materials | Robustness | ||
| Classification and Stacking of Materials | Redundancy, Intelligence | ||
| Methods | Outdated Construction Techniques | Robustness, Timeliness | References [9,26,40,43,46,50,51,52] |
| Inapplicable Construction Techniques | Robustness, Timeliness | ||
| Unreasonable Construction Plan | Robustness, Timeliness | ||
| Special Plans for Key Difficult Projects | Intelligence | ||
| Execution of Technical Disclosure | Intelligence | ||
| Risk Engineering Process Disclosure | Timeliness | ||
| Environment | Uneven Construction Site | Robustness, Timeliness | References [26,47,48,49,53] |
| Disorganized Stacking of Materials and Equipment | Robustness, Timeliness | ||
| Poor Lighting and Ventilation | Robustness, Timeliness | ||
| Impeded Roads and Drainage | Robustness, Timeliness | ||
| Heavy Rain, Freezing, Sandstorm, Severe Cold, Low Oxygen | Robustness, Timeliness | ||
| High Ground Temperature, Large Deformations, Earthquakes | Robustness, Timeliness | ||
| Passing Through Nature Reserves | Robustness, Timeliness | ||
| Passing Through Minority Ethnic Villages | Robustness, Timeliness | ||
| Management | Low Effectiveness of Safety Management Organization | Intelligence, Timeliness | References [9,26,40,41,43,52,53,54,55] |
| Imperfect Safety Management System | Redundancy, Intelligence, Timeliness | ||
| Unified Management Authority and Responsibility | Intelligence | ||
| Incomplete Emergency Plans | Redundancy, Intelligence | ||
| Insufficient Emergency Resources | Redundancy, Intelligence | ||
| Untimely Emergency Handling | Timeliness | ||
| Untimely Recovery | Timeliness | ||
| Low Frequency of Safety Training | Robustness, Intelligence | ||
| Unreasonable Safety Training Methods | Robustness, Intelligence | ||
| Education System Not Implemented | Robustness, Intelligence |
| Factor Subsystem | Influencing Factor |
|---|---|
| Personnel | Safety Personnel Ratio Adequate Personnel Number |
| Construction Personnel Skill Level | |
| Construction Personnel Health Status | |
| Safety Awareness | |
| Mechanical | Safety Equipment Configuration |
| Advancement of Construction Machinery | |
| Suitability of Construction Machinery | |
| Compliance of Machinery Operation | |
| Machinery Maintenance | |
| Materials | Supply Assurance |
| Reliable Material Storage | |
| Standardized Use of Materials | |
| Maintaining Material Quality | |
| Methods | Reasonableness of Construction Plan |
| Completeness of Emergency Plan | |
| Targeted Approach of Special Plans | |
| Specialized Technical Disclosure | |
| Environment | Reasonableness of Construction Site Layout |
| Social Environmental Friendliness | |
| Stability of Natural Environment | |
| Frequency of Extreme Weather | |
| Management | Establishment of Management Systems |
| Implementation of Management | |
| Effectiveness of Safety Education and Training | |
| Allocation of Rights and Responsibilities | |
| Timeliness of Pre-Shift Education | |
| Analysis and Summary of Accident Handling |
| Factor Subsystem | Influencing Factor |
|---|---|
| Personnel | Safety Personnel Ratio |
| Adequate Personnel Number | |
| Construction Personnel Skill Level | |
| Construction Personnel Health Status | |
| Safety Awareness | |
| Mechanical | Safety Equipment Configuration |
| Advancement of Construction Machinery | |
| Suitability of Construction Machinery | |
| Machinery Maintenance | |
| Materials | Supply Assurance |
| Reliable Material Storage | |
| Standardized Use of Materials | |
| Maintaining Material Quality | |
| Methods | Reasonableness of Construction Plan |
| Completeness of Emergency Plan | |
| Targeted Approach of Special Plans | |
| Environment | Reasonableness of Construction Site Layout |
| Social Environmental Friendliness | |
| Stability of Natural Environment | |
| Frequency of Extreme Weather | |
| Management | Establishment of Management Systems |
| Implementation of Management | |
| Effectiveness of Safety Education and Training | |
| Allocation of Rights and Responsibilities | |
| Analysis and Summary of Accident Handling |
| A | B | C | D | E | F | G | H | I | J | K | L | M | N | O | P | Q | R | S | T | U | V | W | X | Y | |
|---|---|---|---|---|---|---|---|---|---|---|---|---|---|---|---|---|---|---|---|---|---|---|---|---|---|
| A | 0 | 0 | 0 | 0 | 0 | 0 | 0 | 1 | 0 | 0 | 0 | 0 | 0 | 0 | 0 | 0 | 0 | 0 | 0 | 0 | 0 | 0 | 0 | 0 | 0 |
| B | 0 | 0 | 0 | 0 | 0 | 0 | 0 | 0 | 0 | 0 | 0 | 0 | 0 | 0 | 0 | 1 | 0 | 0 | 0 | 0 | 0 | 0 | 0 | 0 | 0 |
| C | 0 | 0 | 0 | 0 | 0 | 0 | 0 | 0 | 0 | 0 | 0 | 0 | 0 | 0 | 0 | 0 | 0 | 0 | 0 | 0 | 0 | 0 | 0 | 0 | 0 |
| D | 0 | 1 | 0 | 0 | 0 | 1 | 0 | 0 | 0 | 0 | 0 | 0 | 0 | 0 | 1 | 0 | 0 | 1 | 0 | 0 | 0 | 0 | 0 | 1 | 0 |
| E | 0 | 0 | 0 | 0 | 0 | 0 | 0 | 0 | 0 | 0 | 0 | 0 | 0 | 0 | 0 | 0 | 0 | 0 | 0 | 0 | 0 | 0 | 1 | 0 | 0 |
| F | 0 | 0 | 0 | 0 | 0 | 0 | 0 | 0 | 0 | 0 | 0 | 0 | 0 | 0 | 0 | 0 | 0 | 0 | 0 | 0 | 0 | 0 | 0 | 1 | 0 |
| G | 0 | 0 | 0 | 0 | 0 | 0 | 0 | 1 | 0 | 0 | 0 | 0 | 0 | 0 | 1 | 0 | 0 | 0 | 0 | 1 | 0 | 0 | 0 | 0 | 0 |
| H | 0 | 0 | 0 | 0 | 0 | 0 | 0 | 0 | 0 | 0 | 0 | 0 | 0 | 1 | 0 | 0 | 0 | 0 | 0 | 0 | 0 | 0 | 0 | 0 | 0 |
| I | 0 | 0 | 0 | 0 | 0 | 0 | 0 | 0 | 0 | 0 | 1 | 0 | 0 | 0 | 0 | 1 | 0 | 0 | 0 | 0 | 0 | 1 | 0 | 0 | 0 |
| J | 0 | 0 | 0 | 0 | 0 | 0 | 0 | 0 | 0 | 0 | 0 | 0 | 0 | 0 | 0 | 1 | 0 | 0 | 0 | 0 | 0 | 0 | 0 | 0 | 0 |
| K | 0 | 0 | 0 | 0 | 0 | 0 | 0 | 0 | 0 | 0 | 0 | 0 | 0 | 0 | 0 | 0 | 0 | 0 | 0 | 0 | 0 | 0 | 0 | 0 | 0 |
| L | 0 | 0 | 0 | 0 | 0 | 0 | 0 | 0 | 0 | 0 | 0 | 0 | 0 | 0 | 1 | 0 | 0 | 0 | 0 | 0 | 0 | 0 | 0 | 0 | 0 |
| M | 0 | 0 | 0 | 1 | 0 | 0 | 0 | 0 | 0 | 0 | 0 | 0 | 0 | 0 | 0 | 0 | 0 | 1 | 0 | 0 | 0 | 0 | 0 | 0 | 0 |
| N | 0 | 0 | 0 | 0 | 0 | 0 | 0 | 0 | 0 | 0 | 1 | 0 | 0 | 0 | 0 | 0 | 1 | 0 | 0 | 0 | 0 | 0 | 0 | 0 | 1 |
| O | 0 | 0 | 0 | 0 | 0 | 0 | 0 | 0 | 0 | 0 | 0 | 0 | 0 | 0 | 0 | 0 | 0 | 0 | 0 | 0 | 1 | 0 | 0 | 0 | 0 |
| P | 0 | 0 | 0 | 0 | 0 | 0 | 0 | 0 | 1 | 0 | 0 | 0 | 0 | 0 | 0 | 0 | 0 | 0 | 0 | 0 | 1 | 1 | 0 | 0 | 0 |
| Q | 0 | 0 | 0 | 0 | 0 | 0 | 0 | 0 | 0 | 0 | 0 | 0 | 0 | 0 | 0 | 0 | 0 | 0 | 0 | 0 | 0 | 0 | 0 | 0 | 0 |
| R | 0 | 0 | 0 | 0 | 0 | 0 | 0 | 0 | 0 | 0 | 0 | 0 | 0 | 0 | 0 | 0 | 0 | 0 | 0 | 0 | 0 | 0 | 0 | 1 | 0 |
| S | 0 | 0 | 0 | 1 | 0 | 0 | 0 | 0 | 0 | 0 | 0 | 0 | 0 | 0 | 0 | 0 | 0 | 1 | 0 | 0 | 0 | 0 | 0 | 0 | 0 |
| T | 0 | 0 | 0 | 0 | 0 | 0 | 0 | 0 | 0 | 0 | 0 | 0 | 0 | 0 | 0 | 0 | 1 | 1 | 0 | 0 | 0 | 0 | 0 | 0 | 0 |
| U | 0 | 0 | 0 | 0 | 0 | 0 | 0 | 0 | 0 | 0 | 0 | 0 | 0 | 0 | 0 | 0 | 0 | 0 | 0 | 0 | 0 | 1 | 0 | 0 | 0 |
| V | 0 | 0 | 0 | 0 | 0 | 0 | 0 | 0 | 0 | 0 | 1 | 0 | 0 | 0 | 0 | 0 | 1 | 0 | 0 | 0 | 0 | 0 | 0 | 0 | 0 |
| W | 0 | 0 | 0 | 0 | 0 | 0 | 0 | 0 | 0 | 1 | 0 | 0 | 0 | 0 | 0 | 0 | 0 | 0 | 0 | 0 | 0 | 0 | 0 | 0 | 0 |
| X | 0 | 0 | 1 | 0 | 0 | 0 | 0 | 0 | 0 | 0 | 1 | 0 | 0 | 0 | 0 | 0 | 0 | 0 | 0 | 0 | 0 | 0 | 0 | 0 | 0 |
| Y | 0 | 0 | 0 | 0 | 0 | 0 | 0 | 0 | 0 | 0 | 0 | 0 | 0 | 0 | 0 | 0 | 0 | 0 | 0 | 0 | 0 | 1 | 0 | 0 | 0 |
| A | B | C | D | E | F | G | H | I | J | K | L | M | N | O | P | Q | R | S | T | U | V | W | X | Y | |
|---|---|---|---|---|---|---|---|---|---|---|---|---|---|---|---|---|---|---|---|---|---|---|---|---|---|
| A | 1 | 0 | 0 | 0 | 0 | 0 | 0 | 1 | 0 | 0 | 1 | 0 | 0 | 1 | 0 | 0 | 1 | 0 | 0 | 0 | 0 | 1 | 0 | 0 | 1 |
| B | 0 | 1 | 0 | 0 | 0 | 0 | 0 | 0 | 1 | 0 | 1 | 0 | 0 | 0 | 0 | 1 | 1 | 0 | 0 | 0 | 1 | 1 | 0 | 0 | 0 |
| C | 0 | 0 | 1 | 0 | 0 | 0 | 0 | 0 | 0 | 0 | 0 | 0 | 0 | 0 | 0 | 0 | 0 | 0 | 0 | 0 | 0 | 0 | 0 | 0 | 0 |
| D | 0 | 1 | 1 | 1 | 0 | 1 | 0 | 0 | 1 | 0 | 1 | 0 | 0 | 0 | 1 | 1 | 1 | 1 | 0 | 0 | 1 | 1 | 0 | 1 | 0 |
| E | 0 | 0 | 0 | 0 | 1 | 0 | 0 | 0 | 1 | 1 | 1 | 0 | 0 | 0 | 0 | 1 | 1 | 0 | 0 | 0 | 1 | 1 | 1 | 0 | 0 |
| F | 0 | 0 | 1 | 0 | 0 | 1 | 0 | 0 | 0 | 0 | 1 | 0 | 0 | 0 | 0 | 0 | 0 | 0 | 0 | 0 | 0 | 0 | 0 | 1 | 0 |
| G | 0 | 0 | 1 | 0 | 0 | 0 | 1 | 1 | 0 | 0 | 1 | 0 | 0 | 1 | 1 | 0 | 1 | 1 | 0 | 1 | 1 | 1 | 0 | 1 | 1 |
| H | 0 | 0 | 0 | 0 | 0 | 0 | 0 | 1 | 0 | 0 | 1 | 0 | 0 | 1 | 0 | 0 | 1 | 0 | 0 | 0 | 0 | 1 | 0 | 0 | 1 |
| I | 0 | 0 | 0 | 0 | 0 | 0 | 0 | 0 | 1 | 0 | 1 | 0 | 0 | 0 | 0 | 1 | 1 | 0 | 0 | 0 | 1 | 1 | 0 | 0 | 0 |
| J | 0 | 0 | 0 | 0 | 0 | 0 | 0 | 0 | 1 | 1 | 1 | 0 | 0 | 0 | 0 | 1 | 1 | 0 | 0 | 0 | 1 | 1 | 0 | 0 | 0 |
| K | 0 | 0 | 0 | 0 | 0 | 0 | 0 | 0 | 0 | 0 | 1 | 0 | 0 | 0 | 0 | 0 | 0 | 0 | 0 | 0 | 0 | 0 | 0 | 0 | 0 |
| L | 0 | 0 | 0 | 0 | 0 | 0 | 0 | 0 | 0 | 0 | 1 | 1 | 0 | 0 | 1 | 0 | 1 | 0 | 0 | 0 | 1 | 1 | 0 | 0 | 0 |
| M | 0 | 1 | 1 | 1 | 0 | 1 | 0 | 0 | 1 | 0 | 1 | 0 | 1 | 0 | 1 | 1 | 1 | 1 | 0 | 0 | 1 | 1 | 0 | 1 | 0 |
| N | 0 | 0 | 0 | 0 | 0 | 0 | 0 | 0 | 0 | 0 | 1 | 0 | 0 | 1 | 0 | 0 | 1 | 0 | 0 | 0 | 0 | 1 | 0 | 0 | 1 |
| O | 0 | 0 | 0 | 0 | 0 | 0 | 0 | 0 | 0 | 0 | 1 | 0 | 0 | 0 | 1 | 0 | 1 | 0 | 0 | 0 | 1 | 1 | 0 | 0 | 0 |
| P | 0 | 0 | 0 | 0 | 0 | 0 | 0 | 0 | 1 | 0 | 1 | 0 | 0 | 0 | 0 | 1 | 1 | 0 | 0 | 0 | 1 | 1 | 0 | 0 | 0 |
| Q | 0 | 0 | 0 | 0 | 0 | 0 | 0 | 0 | 0 | 0 | 0 | 0 | 0 | 0 | 0 | 0 | 1 | 0 | 0 | 0 | 0 | 0 | 0 | 0 | 0 |
| R | 0 | 0 | 1 | 0 | 0 | 0 | 0 | 0 | 0 | 0 | 1 | 0 | 0 | 0 | 0 | 0 | 0 | 1 | 0 | 0 | 0 | 0 | 0 | 1 | 0 |
| S | 0 | 1 | 1 | 1 | 0 | 1 | 0 | 0 | 1 | 0 | 1 | 0 | 0 | 0 | 1 | 1 | 1 | 1 | 1 | 0 | 1 | 1 | 0 | 1 | 0 |
| T | 0 | 0 | 1 | 0 | 0 | 0 | 0 | 0 | 0 | 0 | 1 | 0 | 0 | 0 | 0 | 0 | 1 | 1 | 0 | 1 | 0 | 0 | 0 | 1 | 0 |
| U | 0 | 0 | 0 | 0 | 0 | 0 | 0 | 0 | 0 | 0 | 1 | 0 | 0 | 0 | 0 | 0 | 1 | 0 | 0 | 0 | 1 | 1 | 0 | 0 | 0 |
| V | 0 | 0 | 0 | 0 | 0 | 0 | 0 | 0 | 0 | 0 | 1 | 0 | 0 | 0 | 0 | 0 | 1 | 0 | 0 | 0 | 0 | 1 | 0 | 0 | 0 |
| W | 0 | 0 | 0 | 0 | 0 | 0 | 0 | 0 | 1 | 1 | 1 | 0 | 0 | 0 | 0 | 1 | 1 | 0 | 0 | 0 | 1 | 1 | 1 | 0 | 0 |
| X | 0 | 0 | 1 | 0 | 0 | 0 | 0 | 0 | 0 | 0 | 1 | 0 | 0 | 0 | 0 | 0 | 0 | 0 | 0 | 0 | 0 | 0 | 0 | 1 | 0 |
| Y | 0 | 0 | 0 | 0 | 0 | 0 | 0 | 0 | 0 | 0 | 1 | 0 | 0 | 0 | 0 | 0 | 1 | 0 | 0 | 0 | 0 | 1 | 0 | 0 | 1 |
| Reachable Sets Re | Predecessor Sets Qe | Common Sets Ce | |
|---|---|---|---|
| A | A, H, K, N, Q, V, Y | A | A |
| B | B, I, K, P, Q, U, V | B, D, M, S | B |
| C | C | C, D, F, G, M, R, S, T, X | C |
| D | B, C, D, F, I, K, O, P, Q, R, U, V, X | D, M, S | D |
| E | E, I, J, K, P, Q, U, V, W | E | E |
| F | C, F, K, X | D, F, M, S | F |
| G | C, G, H, K, N, O, Q, R, T, U, V, X, Y | G | G |
| H | H, K, N, Q, V, Y | A, G, H | H |
| I | I, K, P, Q, U, V | B, D, E, I, J, M, P, S, W | P, I |
| J | I, J, K, P, Q, U, V | E, J, W | J |
| K | K | A, B, D, E, F, G, H, I, J, K, L, M, N, O, P, R, S, T, U, V, W, X, Y | K |
| L | K, L, O, Q, U, V | L | L |
| M | B, C, D, F, I, K, M, O, P, Q, R, U, V, X | M | M |
| N | K, N, Q, V, Y | A, G, H, N | N |
| O | K, O, Q, U, V | D, G, L, M, O, S | O |
| P | I, K, P, Q, U, V | B, D, E, I, J, M, P, S, W | P, I |
| Q | Q | A, B, D, E, G, H, I, J, L, M, N, O, P, Q, S, T, U, V, W, Y | Q |
| R | C, K, R, X | D, G, M, R, S, T | R |
| S | B, C, D, F, I, K, O, P, Q, R, S, U, V, X | S | S |
| T | C, K, Q, R, T, X | G, T | T |
| U | K, Q, U, V | B, D, E, G, I, J, L, M, O, P, S, U, W | U |
| V | K, Q, V | A, B, D, E, G, H, I, J, L, M, N, O, P, S, U, V, W, Y | V |
| W | I, J, K, P, Q, U, V, W | E, W | W |
| X | C, K, X | D, F, G, M, R, S, T, X | X |
| Y | K, Q, V, Y | A, G, H, N, Y | Y |
| Personnel Factors | Mechanical Factors | Material Factors | Method Factors | Environmental Factors | Management Factors | |
|---|---|---|---|---|---|---|
| Absorptive Capacity | Adequate Personnel Number | Safety Equipment Configuration | Maintaining Material Quality | Reasonableness of Construction Plan Targeted Approach of Special Plans | Reasonableness of Construction Site Layout | Establishment of Management Systems Allocation of Rights and Responsibilities |
| Resilience Capacity | Construction Personnel Skill Level | Suitability of Construction Machinery | Standardized Use of Materials | Completeness of Emergency Plan | Stability of Natural Environment | Implementation of Management Systems |
| Recovery Capacity | Safety Personnel Ratio Construction Personnel Health Status | Machinery Maintenance | Supply Assurance | / | Social Environmental Friendliness Frequency of Extreme Weather | Effectiveness of Safety Education and Training |
| Adaptability Capacity | Construction Personnel Safety Awareness | Advancement of Construction Machinery | Reliable Material Storage | / | / | Analysis and Summary of Accident Handling |
| Primary Indicator | Secondary Indicator | Tertiary Indicator |
|---|---|---|
| Safety Resilience in Major Railway Construction R | Absorption Capacity R1 | Adequate Personnel Number R11 |
| Safety Equipment Configuration R12 | ||
| Maintaining Material Quality R13 | ||
| Reasonableness of Construction Plan R14 | ||
| Targeted Approach of Special Plans R15 | ||
| Reasonableness of Construction Site Layout R16 | ||
| Establishment of Management Systems R17 | ||
| Allocation of Rights and Responsibilities R18 | ||
| Resilience Capacity R2 | Construction Personnel Skill Level R21 | |
| Suitability of Construction Machinery R22 | ||
| Standardized Use of Materials R23 | ||
| Completeness of Emergency Plan R24 | ||
| Stability of Natural Environment R25 | ||
| Implementation of Management Systems R26 | ||
| Recovery Capacity R3 | Safety Personnel Ratio R31 | |
| Construction Personnel Health Status R32 | ||
| Machinery Maintenance R33 | ||
| Supply Assurance R34 | ||
| Social Environmental Friendliness R35 | ||
| Frequency of Extreme Weather R36 | ||
| Effectiveness of Safety Education and Training R37 | ||
| Adaptability Capacity R4 | Construction Personnel Safety Awareness R41 | |
| Advancement of Construction Machinery R42 | ||
| Reliability of Storage R43 | ||
| Analysis and Summary of Accident Handling R44 |
Disclaimer/Publisher’s Note: The statements, opinions and data contained in all publications are solely those of the individual author(s) and contributor(s) and not of MDPI and/or the editor(s). MDPI and/or the editor(s) disclaim responsibility for any injury to people or property resulting from any ideas, methods, instructions or products referred to in the content. |
© 2025 by the authors. Licensee MDPI, Basel, Switzerland. This article is an open access article distributed under the terms and conditions of the Creative Commons Attribution (CC BY) license (https://creativecommons.org/licenses/by/4.0/).
Share and Cite
Guo, F.; Li, X.; Pan, Y.; Xu, A.; Pan, W.; Zhang, Y. Analysis of Evaluation Index System for Safety Resilience in Major Railway Projects Based on AISM. Buildings 2025, 15, 921. https://doi.org/10.3390/buildings15060921
Guo F, Li X, Pan Y, Xu A, Pan W, Zhang Y. Analysis of Evaluation Index System for Safety Resilience in Major Railway Projects Based on AISM. Buildings. 2025; 15(6):921. https://doi.org/10.3390/buildings15060921
Chicago/Turabian StyleGuo, Feng, Xuancen Li, Yifang Pan, Aiyan Xu, Wanping Pan, and Yuchen Zhang. 2025. "Analysis of Evaluation Index System for Safety Resilience in Major Railway Projects Based on AISM" Buildings 15, no. 6: 921. https://doi.org/10.3390/buildings15060921
APA StyleGuo, F., Li, X., Pan, Y., Xu, A., Pan, W., & Zhang, Y. (2025). Analysis of Evaluation Index System for Safety Resilience in Major Railway Projects Based on AISM. Buildings, 15(6), 921. https://doi.org/10.3390/buildings15060921

