Abstract
School retrofitting should aim to not only improve its energy performance, but also maintain a good IAQ. An optimal combination of retrofitting measures must be selected by considering the transient state changes of the outdoor and built environments. Although a simulation is an effective platform to evaluate a combination of the retrofitting measure candidates, there is a general lack of practical methods for practitioners to collect the field data and prepare a reliable IAQ baseline model within a project timeline. This study suggests a suite of tools to generate a classroom IAQ baseline, which includes standardized diagnostic scenarios based on common retrofitting practices and measurement protocols of classroom IAQs; the diagnostic scenarios intend to quantify the dilution and filtration capabilities of classrooms through deposition, infiltration, and natural/mechanical ventilations when a high concentration is observed; the first principle model is developed to normalize the measurement, which is fitted against the measurement by adjusting its parameter values. In order to save time and effort for practitioners, automated and semi-automated calibrations that run in a short time are also developed. While the automated calibrations performed better in some cases, the semi-automated calibrations performed better than the automated ones in many cases, the CV-RMSE were smaller, by between −7% and −0.5%. Meanwhile, it took a comparably larger effort and longer time (>1 h for the worst cases) for the heuristic calibrations to have a similar accuracy with the machine-driven calibrations. If the model structure suffers a problem with the measurement, the modeler must intervene in the calibrations. In this case, semi-automation can be a diagnostic tool for a practitioner to intuitively determine from which variables to start the calibration.
1. Introduction
The U.S. Environmental Protection Agency’s (EPA) definition for managing good indoor air quality (IAQ) includes the control of airborne pollutants, the introduction and distribution of adequate outdoor air, and maintenance of acceptable temperatures and relative humidity [1]. It has been frequently reported that indoor pollutant concentrations are strongly associated with outdoor pollutant concentrations [2]; for instance, the correlation between the indoor and outdoor PM2.5 was about 0.78 (p < 0.01) and the PM10 was about 0.49 (p < 0.01) in 34 Korean elementary schools [3]. Although energy savings are one of the main drivers for refurbishing old and worn schools in South Korea, it also should aim to protect the occupants from exposure to excessive outdoor pollutants in order to eventually maintain a good IAQ.
School retrofitting measures can be broadly divided into building and system measures. Typical retrofitting strategies for South Korean schools include retaining indoor contaminant sources by refabricating the finishing materials for ceilings, walls, and floors, reducing the inflow of outdoor pollutants by improving the envelopment airtightness (e.g., replacing doors and windows), and diluting/removing indoor contaminants by installing air filtration systems and energy recovery ventilators (ERVs) while replacing the existing heating, ventilation, air-conditioning (HVAC) systems. Above all, an effective combination of these measures could result in a substantial energy performance and IAQ improvement.
However, this prescriptive package may not be uniformly applicable to all schools because not all retrofitting projects share the same outdoor environment and building context, degree of wear and tear, and allowed budget. Principally, the most feasible retrofitting option should be selected considering the annual fluctuations in the outdoor environments, the possibilities of natural ventilation, and the operation and maintenance capability of the premises. Consequently, an optimal combination of retrofitting measures must be selected by taking into account the transient state changes of the built environment depending on the outdoor environmental conditions as well as the response of the mechanical systems upon this transient change. In this case, the simulation model can be employed as the performance evaluation platform for the candidate combination of retrofitting measures.
The IAQ model has thus far been employed mainly as a research tool. The major user group comprises researchers who possess in-depth knowledge of scientific theories such as building physics, as well as expertise and experience in measurement, modeling, and analysis. For school retrofitting projects, if a baseline that properly represents the current IAQ state of a classroom is prepared within the project timeline, practitioners can also evaluate the expected performance of retrofitting measure candidates by applying them to the baseline.
However, an IAQ simulation has rarely been used for practical retrofitting decision-making because it requires practitioners to consume tremendous amounts of effort, expense, and time in performing surveys, modeling, simulation, and analysis as researchers have gone through.
The first and biggest hurdle of using an IAQ simulation as the practical decision supporting tool is to construct a model; it is a known verdict that manual modeling of building geometry and systems takes one of the largest efforts in simulation analysis [4].
The next hurdle is to calibrate the base model using the measurement data within a tight project timeframe, which eventually will be a baseline that represents the existing IAQ state. In research practice, spot measurement methods such as the blower door test [5] and tracer gas decay testing [6] have been mainly employed. Then, their results (e.g., leakage area from the blower door test, air change rate from the tracer gas testing) are included into the base model. Or, the parameters of the base model continue to be adjusted based on modeler’s best knowledge, manually, until its result synchronizes with the measurement.
Under the circumstance of a retrofitting project, investing a large amount of effort and time to construct a base model and to calibrate it are seldom allowed. Unfortunately, although there are typically 30 or more classrooms that are subjected to the retrofitting project of a domestic school, only three to five days can be assigned to the on-site diagnostics. Furthermore, the basic raw data from which the modeling starts such as the drawings and the building and equipment specifications are often missing.
Some domestic IAQ practitioners make a base model using a steady-state mass balance equation, rather than a transient airflow simulation such as CONTAM [7]. However, with such an alleviated effort to build a base model, off-the-shelf, design, or rated values are used for the model parameters in most cases, instead of the observed or measured values of specific space. This is because there is insufficient time for collecting the raw data and for creating and calibrating the simulation model. Furthermore, hiring an expert capable of properly calibrating the model is expensive.
Meanwhile, recent research and tools regarding the automated generation of a simulation model will gradually contribute to reducing the burden of practitioners in constructing an IAQ simulation base model. However, there is still a general lack of a deployable suite of tools for collecting the actual IAQ field data from a target school, preparing a base model, and creating a reliable and reasonable baseline, especially within a tight project timeline.
2. Relevant Studies
2.1. Automated Construction of the IAQ Simulation Model
There have been few studies on automating IAQ simulations in the past, but some studies on automated model generation have begun to be published recently.
Fate and Transport of Indoor Microbiological Aerosols (FaTIMA), a web-based frontend to ContamX (CONTAM simulation engine), was released in 2020 [8]. Although this tool supports only single zone modeling, rather than multizone airflow simulations, it demonstrates a daily concentration change online by allowing users to select/input parameter values that are sensitive to the behavior of indoor contaminants, without further model-customizing efforts. This tool has considerably enhanced the usability and popularity of the IAQ simulation.
COMOB is a MATLAB toolbox that combines the ContamX engine and MATLAB [9]. COMOB automatically converts a multizone configuration with users’ input on building and system parameters into a CONTAM model, which enables fast parametric evaluations of scenarios on indoor contaminant transport and airflow. This tool further supports sensor placement and contaminant dispersion monitoring in a multi-zone building.
2.2. Calibration of the IAQ Model
IAQ models, which have been frequently employed for the feasibility assessment of school retrofitting, include (i) a first principle model based on a mass balance equation, and (ii) a simulation model such as CONTAM.
A simulation model is comprehensive, such that it can accommodate a wide spectrum of indoor activities and resulting state changes. However, it is difficult to directly calibrate and evaluate the parameter values of a package simulation tool. Hence, some studies [5,10,11,12] attempted to estimate the parameter values using first principle models. Then, some of the estimated parameters of the first principle model were used for calibrating CONTAM models. They premised that CONTAM performs a simultaneous mass balance of air in all zones [13]. Furthermore, some validation experiments including [14] those that demonstrated that the contaminant concentration profiles between CONTAM and the mass balance model are in agreement within an acceptable tolerance. Several representative studies are described below.
Tran, Alleman, Coddeville, and Galloo [10] measured the indoor and outdoor PM, CO2, and CO at a different ventilation rate in elementary classrooms and estimated the deposition rate and penetration coefficient using mass balance equations under natural ventilation conditions. They also estimated the infiltration rate via the CO2 gas tracing method. In order to measure and estimate the deposition rate and penetration coefficient of an apartment, Lai, Ridley, and Brimblecombe [5] compared and analyzed the results from the blower door test and the decay-rebound test. They eventually calculated the penetration coefficient by creating first a principle model with the measured data, and corrected the window flow coefficient and exponent of the CONTAM model using the measured data.
Some studies decided to directly calibrate CONTAM using the measurement. Townsend, Rudd, and Lstiburek [11] and Ramirez, M. et al. [12] calibrated the CONTAM model using the enclosure leakage distribution data of the tracer gas test and verified the calibration accuracy by comparing the correlation coefficient (>0.9), NMSE (Normalized Mean Square Error; <0.25), FB (Fractional Bias; <0.25), and FS (Similar index of Bias; <0.5) between the model response and the measured data according to ASTM D5157 [15]. Both studies showed that the properly calibrated CONTAM per ASTM D5157 generally results in an adequate agreement between the predicted and observed airflow and concentration data sets. Musser, Schwabe, and Nabinger [16] demonstrated that the correlation coefficient became larger (>0.9) and the NMSE became smaller (<0.2), when a multizone CONTAM model was calibrated by the design values, the leakage areas (by the blower door test), the measured ventilation flow rates, and the air change rates (by tracer gas testing), in sequence.
There have also been calibration cases of the HVAC system properties. Tian, Fine, and Touchie [17] constructed a high-rise apartment CONTAM model, and then calibrated its ventilation system properties (fan performance curve of the air handler, loss coefficient of the duct fitting, supply grilles and dampers). The calibrated simulations resulted in a reasonable agreement with the field measurement of the air flow rates out of two supply grilles and the corridor pressure differential at every floor. Qi, D. et al. [18] calibrated the flow coefficients of the inlet dampers of a 17-storey building CONTAM model. Then, the mass flow rates of the dampers for each floor out of CONTAM were compared with the measurements at different fan frequencies in very different ambient weather conditions. The differences in mass flow rates ranged from 0.1 to 0.2 kg/s. Specifically, Fine and Touchie [19] fabricated a CONTAM model for a high-rise residential building and validated the baseline model by measuring the whole-suite air-flow rates, the terminal air flow rates and the duct static pressure of the ventilation supply system. Subsequently, this study applied the various ventilation system retrofits to the calibrated baseline to evaluate their expected ventilation performance and select the best-performing measure.
2.3. Automated Calibration of Airflow Model
The number of parameters of an airflow model increases exponentially as the size of the building doubles. In such a scenario, the heuristic calibration faces limitations. Because the local measurements (e.g., flow rate or differential pressure) that are collected for a limited time are used to calibrate the local air environment and the systems of the model, it could be difficult to verify whether or not the calibrated model is as complete as from the whole building airflow context. Therefore, several studies have focused on supplementing the heuristic calibrations by automating the manual and tedious repetitions.
Monari and Strachan [20] conducted a principal component analysis (PCA)-based sensitive analysis to select the variables to be considered first when correcting or validating the airflow network model. Specifically, they promoted the automation of the model calibration by suggesting a method to estimate the posterior probability of the sensitive variables. Martínez, Eguía, Granada, and Erkoreka [21] defined the surface mass and the deep moisture buffer storage of a house in an airflow model through the multi-objective calibrations of indoor temperatures and relative humidity. Specifically, they employed the NSGA-II algorithm to automate the calibration. Yoon, Seo, Cho, and Song [22] proposed a data-driven method for the airflow modeling of skyscrapers and a calibration technique for estimating the uncertain air leakage area at unmeasured spots. They employed a genetic algorithm to optimize the unknown input parameters including the leakage area, flow coefficient, and exponent. For this case, they referred to the TDC (Thermal Draft Coefficient) to narrow down the exploration range of the unknown input parameters more efficiently. Xu, et al. [23] created approximately 500 MVN (Mine Ventilation Network) models by referring to the expected range of variables, and then automated the search for the optimal solution of a set of variables using a non-linear optimization method.
2.4. Summary
To provide a realistic retrofit baseline using either a first principle model or simulation model, an accurate measurement of the primary indoor airflow and mass transport features such as air change rate, penetration rate, and ventilation rate is mostly desired. However, due to the physical and operation limitations of schools to be retrofitted, the de-facto standard spot measurements such as the blower door test, gas decay testing, or the surface velocity measurement have been employed in most cases, instead of long-term monitoring. While the decay testing is good at reproducing a situation when high concentrations of pollutants or CO2 exfiltrate, deposit, or reduce, the blower door test is good at quantifying the air leakage of individual building components.
As school retrofitting measures are composed of the envelope, fenestration, HVAC system, its control measures, and a composite measure of them, a simplified mass balance equation may not be able to fully represent the expected state change after applying the complex measures. The literature in Section 2.2 has shown that the calibrated simulations resulted in a positive agreement with the field measurement, even in the case when complex HVAC systems are evaluated.
However, the packaged simulation requires tremendous efforts and time for the calibration. The literature in Section 2.3 suggested that automated calibrations based on the mathematical optimization can reduce the exploration time for the calibration by as much as several minutes. Nevertheless, the automating calibrations that replace the practitioner’s heuristics seem difficult to be implemented on the simulation because it technically requires disassembling and the customization of the software package.
There is a high demand among practicing engineers for guidelines and techniques to rapidly and conveniently collect reference measurements as well as practical tools that enable users to calibrate the IAQ base model accessibly and rapidly by referencing the obtained measurement.
3. Scope and Steps
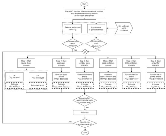
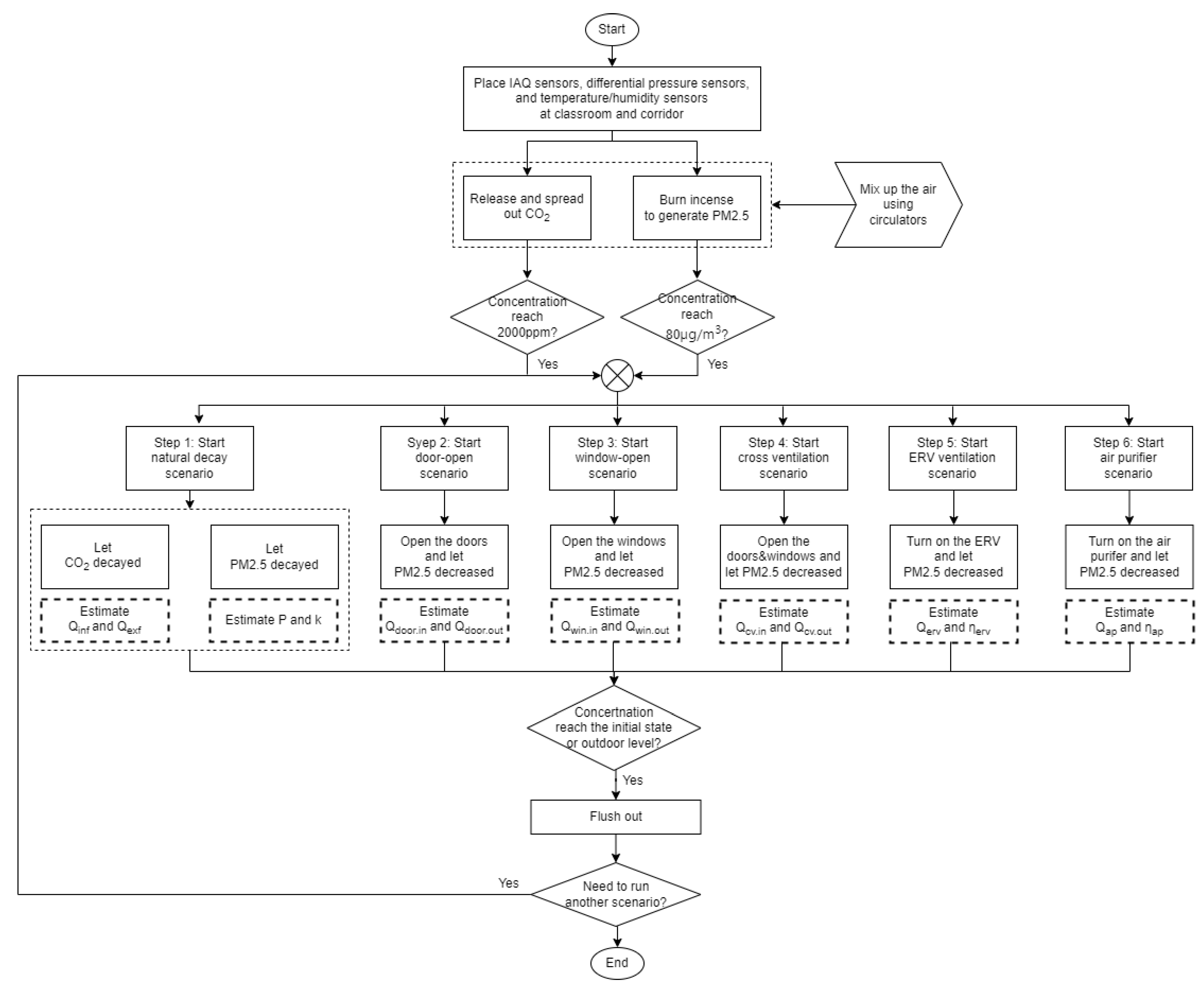
This study intends to provide guidance and propose a tool for reasonably accurate and rapid model calibrations when a practitioner engineer needs to build an IAQ simulation for school retrofitting. The proposed process as illustrated in Figure 1 has been developed for each sub-objective under the following background and requirements.
Figure 1.
Steps for preparing an IAQ baseline for school retrofitting.
- To suggest standardized diagnostic scenarios based on the common retrofitting practice, and a measurement protocol of the classroom IAQ.
Domestic schools that need a retrofit usually consist of 30 or more general classrooms, special classrooms, auditoriums, gymnasiums, and administrative offices. From a practical perspective, it is not easy to spend more than three days for the diagnostics of the entire school. Fortunately, because most Korean primary and secondary schools are low-rise buildings with five stories or less, their IAQ changes due to the smaller outdoor wind pressure changes are less acute, compared with high-rise ones. In addition, in accordance with the legal requirements, most classrooms occupy similar areas and volumes. Hence, the classroom layout can be categorized into several types. That is, the classrooms’ environmental variables that are sensitive to the IAQ and susceptible to change over retrofits can be categorized, such that classroom IAQ diagnostic scenarios for critical situations can be predefined and standardized with a reasonable variance. Furthermore, most school retrofits are fully or partially subsidized by the public fund. This implies that the retrofitting measures can be packaged to a certain extent, which in turn benefits structuring a diagnostic scenario for retrofitting. Consequently, the environmental impact of such a prescriptive retrofitting package could be within an expected scop
- ii.
- To normalize the spot measurement by fitting the measured data into the first principle model of each scenario
To secure the reliability of the simulation, it is essential to correct the base model by updating its parameters using a diagnostic analysis of a measured dataset. Therefore, it is most desirable to investigate a long-term measurement, group the data by event, normalize them, and eventually plug in the normalized data into model parameters. However, in most retrofitting projects, only short-term measurements are allowed owing to tight budgets and timelines. Alternatively, if raw datasets are collected and prepared according to a standardized measurement scenario and protocol, and then they are fitted into a first principle model that can represent the expected behavior for each diagnostic scenario, it is technically possible to acquire the quantified and normalized IAQ behavior for the scenario by deriving variable values from the reasonably fitted first principle model.
In addition, while spot measuring proceeds according to the standardized scenarios and protocols, it may happen that the measured IAQ properties deviate substantially from the expected behavior because of temporal internal and external disturbances and the ensuing state changes (e.g., contaminant concentration suddenly drops owing to an increased ventilation rate of an ERV when CO2 released from the measurement staffs goes beyond the operation setpoint). It is a rare event for the measurement staff to notice this unexpected deviation while concentrating on experiments. Accidents such as these have resulted in a declining measurement credibility and thus delayed the measurement. If the real-time measurement is superimposed over the first principle model response, staffs can quickly identify a potentially harmful practice and correct it promptly. Alternatively, it can indicate that the airflow nature and physics of the tested space may not be as expected by the first principle model, and therefore, that staffs need to be more careful during the diagnostics.
- iii.
- To develop automated and semi-automated calibration methods to save time and effort for practitioner engineers
Typically, the model calibration starts with the variables to be updated and setting up the value range of each of the variables. Then, the predicted model outcome is repeatedly compared by running a batch of value inputs and the measured reference to determine whether to recalibrate the model or to stop it. Thus, the heuristic calibration is not only a tedious, time-consuming, and laborious task but it is also an expertise-demanding process about domain physics.
Fortunately, because the type and range of parameters sensitive to the domestic classroom IAQ and retrofits can be categorized, a substantial part of the repetitive manual work of the model calibration can be automated.
The typical mechanics of an automated model calibration is to first select a set of variables to be updated, and then let a mathematical optimizer mimic what a human expert does for the calibration. However, a specific optimization algorithm requires considerable computational power, and its computational time depends largely on the parameter configurations. Furthermore, it occasionally chooses a local optimum, instead of the global optima, when the optimization problem becomes complex. Above all, the optimizer does not necessarily succeed in finding an optimal solution, resulting in execution exceptions and errors, particularly when the nature of the raw data behaves differently from the model structure. Whenever the optimization fails to either find solutions or to find the right solution, the modeler must intervene. However, the optimization is fundamentally a black-box approach, which presents only few clues regarding the reason why the optimizer has stopped (e.g., non-linearity, tolerance), as well as where the optimizer obtains the wrong answer, thereby hindering modelers from troubleshooting.
Apparently, there is a practical need for a plan B for determining a calibration value in the case of optimization failures. For example, a semi-automated calibration may be more useful, where y the difference between the model output and the measured reference as per the range of the calibrated variable is transparently displayed in order. Then the practitioner can pick up the calibration value according to the best of his/her knowledge.
While the automated calibration using machines has begun to replace the laborious repetition of heuristic calibrations, the semi-automated calibration aims to inform a knowledgeable engineer on how and where the calibration should go by displaying the machine-generated guidance, while still respecting direct human intervention.
4. Preparation of the IAQ Baseline Model for the Classroom Retrofit
4.1. Step 1: Setting Up the Diagnosis Scenarios and the First Principle Models
4.1.1. Characteristics of the Indoor Air Environment of Domestic Primary and Secondary Classrooms
This study intends to diagnose the dilution and reduction capabilities by infiltration/exfiltration and natural ventilation of classrooms, as well as the mechanical ventilation capabilities of air purifiers and ventilators installed in such classrooms, when the concentration level of indoor contaminants exceeds the acceptable limit.
As shown in Figure 2, a typical domestic classroom comprises a floor area of 60–70 m2, a ceiling height of 2.5–2.8 m, windows on the exterior wall, and two–four windows and two doors on the corridor wall. A whiteboard and a teacher’s desk are in front of the classroom, while the desks for 20–25 students are arranged in a grid. The ceiling is made of acoustic tiles, an LED luminaire is installed thereon, and the height of the plenum space ranges from 0.6 to 1.0 m.
Figure 2.
Typical primary and secondary classroom in South Korea.
It has frequently been observed that the external windows have already been replaced with PVC frames, yet the corridor windows still feature old and worn-out wooden frames. In most cases, wood is used for the doors and their frames, including side jambs, sill, and head jambs. Thus, there are very large volumes of airflow entering and leaving through the gaps of the door set (i.e., high infiltration and exfiltration). In many cases, the corridor next to the classroom is a non-air-conditioned space and is vulnerable to outdoor air intrusion. Furthermore, the external windows in the corridor are frequently left open, even in midwinter. Thus, there is almost no difference between the corridor and outdoor from the perspective of airflow and air-borne contamination.
Electric heat pumps (EHPs) attached to the ceiling provide heating and air conditioning. Alternatively, heating and air conditioning are separately serviced by electric or hot water radiators installed at the classroom perimeter and by a stand-alone package air conditioner (PAC) in front of or at the rear of the classroom, respectively.
Some classrooms have blowers installed on the ceiling and walls. The recently built classrooms have ERVs installed on the ceiling, while retrofitted classrooms have either an ERV installed on the exterior wall or have a floor-standing ERV. One portable air purifier is placed in the front of or at the rear of the classroom.
Typically, ERVs tend to have air filters. ERVs for schools are required to mount filters of MERV 12 or higher [24]. A filter with a CADR of 15 m3/min or higher is mandatory for air purifiers used in domestic classrooms [25]. However, the filter efficiency during the diagnosis is highly likely to become lower than the rated efficiency at the time of installation owing to its deterioration and irregular maintenance. Specifically, air purifiers on the market are typically portable devices that occupants can move around. Thus, they are usually not under a central control similarly to ERVs, which means their filters may not be under routine maintenance.
Typically, teachers, who are the actual operators of the classrooms, prefer natural ventilation to mechanical ventilation, and sometimes open windows for the class on days when the outdoor air is perceived to be clean and pleasant. The corridor door is usually open during recess hours and lunch time, allowing students to frequently enter and exit.
Based on the above observations, the typical classroom IAQ behavior, reflecting the architectural and operational characteristics of general domestic primary and secondary schools, as well as the specifications of the mechanical systems, can be represented using Equation (1). Note that Equation (1) assumes a well-mixed air condition.
Here, V denotes space volume from the floor to ceiling (m3); Cin denotes the indoor particulate matter (PM) concentration (μg/m3); Cout denotes the outdoor PM concentration (μg/m3); Ccor denotes the corridor PM concentration (μg/m3); P denotes the penetration coefficient (−); k denotes the deposition rate of PM (1/h); Qinf denotes the infiltration flow rate (m3/h); Qexf denotes the exfiltration flow rate (m3/h); Qnv.in denotes the entering natural ventilation flow rate (m3/h); Qnv.out denotes the leaving natural ventilation flow rate (m3/h); Qerv denotes the ERV supply flow rate (m3/h); ηerv denotes the ERV filter efficiency (−); Qap denotes the air purifier filtration flow rate (m3/h); ηap denotes the air purifier filter efficiency (−); G denotes the indoor particle generation rate (μg/h).
The particle control strategies for classrooms are broadly divided into (i) dilution by introducing outdoor air through mechanical and natural ventilations when the outdoor concentration is adequate, and (ii) source reduction by discharge, deposition, and removal of indoor particles using mechanical filtration. The penetration coefficient (P) refers to the fraction of the inflow concentration compared to the outdoor concentration. It depends on the outdoor environmental states such as the wind pressure and air leakage characteristics of the envelope. The deposition rate (k) describes how much the airborne contaminant mass decreases per unit of time as the contaminant sinks or is adsorbed into the indoor surface. It depends on the surface area, the type of finishing material, the density of the furniture, and the distribution of the contamination. The flowrate of the infiltration and exfiltration ( and ) can be represented by multiplying the air change rate (λ, 1/h) by the air volume of the space. Specifically, they are not necessarily the same volume, varying depending on the outdoor environment, such as the wind speed and wind direction. The inflowing and outflowing volumes of the air through an aperture () may vary depending on the indoor/outdoor pressure and temperature differences, direct flow path, and wind direction. Thus, the volume of leaving air is subdivided into and the volume of entering air is subdivided into . In addition, can be replaced with when cross-ventilation is introduced by opening windows and doors at the same time. This is because the flow rate and properties of the air entering and leaving in this case are different from the scenario wherein they are separately opened.
4.1.2. Diagnosis Scenarios and Corresponding First Principle Model
This study considers six IAQ diagnosis scenarios based on the environmental characteristics and ventilation methods of typical classrooms. The allowable indoor PM2.5 concentration is 35 μg/m3 on average for 24 h [26], however, the indoor PM2.5 concentration occasionally exceeds 100 μg/m3 when an ambient air pollution alarm alerts. Therefore, a worst-case situation was assumed and then the scenario artificially sets the indoor PM2.5 concentration up to 80 μg/m3 or higher, aiming to diagnose the contaminant control capability of each measure.
- (1)
- CO2 and PM2.5 natural decay scenario
This is a scenario in which all of apertures are closed, and the indoor CO2 and PM2.5 concentrations decrease to the outdoor level or to the allowable level through infiltration, exfiltration, and deposition as, described in Equation (1-1). This scenario intends to estimate the volume of the infiltration Qinf and the exfiltration Qexf that occur through the leakage areas including door/window gaps, structural holes and cavities, power outlets or conduit pipes, and gaps in lighting fixtures and terminal units. Furthermore, it intends to estimate the penetration coefficient P and the deposition rates k of the PM2.5 that settle down and/or are absorbed onto the classroom surfaces, while P and k of the CO2 are set to 1 and 0, respectively. Note that the following scenarios will use Qinf, Qexf, P, and k that are estimated from this scenario.
- (2)
- Door-open scenario
This is a scenario in which the indoor PM2.5 concentration decreases to the outdoor level or to the allowable concentration by natural ventilation through opened doors when all other apertures except for the corridor doors are closed, as described in Equation (1-2). The corridor air environment would not be substantially different from the outdoor environment, because the corridor windows are usually open/half-open even when the outdoor concentration is not at a desirable condition. However, if the classroom windows cannot be opened, many teachers tend to open the classroom doors for ventilation. This scenario intends to estimate the entering flowrates Qnv.door.in, and the leaving flowrates Qnv.door.out through the classroom doors, which are typically observed concurrently.
- (3)
- Window-open scenario
This is a scenario in which the indoor PM2.5 concentration decreases to the outdoor level or to the allowable level by natural ventilation of the opened windows when all other apertures except for the external windows are closed, as described in Equation (1-3). This scenario is selected because it is the most preferred natural ventilation in good weather. This scenario intends to estimate the entering flowrates Qnv.win.in and the leaving flowrates Qnv.win.out through the external windows, which are typically observed concurrently.
- (4)
- Cross-ventilation scenario
This is a scenario in which the indoor PM2.5 concentration decreases to the outdoor level or to the allowable level by the natural ventilation through all apertures, as described in Equation (1-4). This scenario is selected because when the occupants perceive that the outdoor weather is acceptable, but the indoor contaminants concentration is high, they tend to open all apertures to let in fresh air. This scenario intends to estimate the entering flowrates Qcv.door.in and Qcv.window.in and the leaving flowrates Qcv.door.out and Qcv.window.out through the corridor doors and external windows, respectively. Note that the typically entering flows and leaving flows via an aperture occur concurrently. However, the ventilation rate mostly depends on the pressure difference between indoors and outdoors, and the primary directional ventilation (e.g., from outdoor to corridor, or vice versa) is driven by the surrounding wind direction.
- (5)
- ERV scenario
This is a scenario in which all apertures are closed, the indoor PM2.5 concentration decreases to the outdoor level or to the allowable level by the ERV mechanical ventilation, as described in Equation (1-5). This scenario is selected because the installation of an ERV is a legal requirement for newly built schools in South Korea, and this mechanical ventilation measure is frequently adopted in school retrofits. This scenario intends to estimate the ERV ventilation rate Qerv and its filter efficiency ηerv.
- (6)
- Air purifier scenario
This is a scenario in which all apertures are closed, the indoor PM2.5 concentration decreases to the outdoor level or to the allowable level by filtering out the indoor contaminants and reducing their total mass, rather than by diluting the concentrations by supplying fresh air as the ERV does, as described in Equation (1-6). This scenario intends to estimate an air purifier’s ventilation rate Qap and its filter efficiency ηap.
4.1.3. Calibration Range of the Control Variable of the Diagnostic Scenario
The estimated value of a control variable is considered to be valid if the geometric difference between the model response input with the estimated values and the measured concertation profile (i.e., reference) is within the given tolerance. However, because this process is nothing more than mathematical curve fitting, the fitting itself can be successful even if the estimated value of a control variable is not within a reasonable range that properly describes the classroom IAQ behavior. Hence, a reasonable range of each control variable must be predefined. This study suggests the calibration range as listed in Table 1. Note that the rated airflow and efficiency of the ERV and air purifier are set according to the de facto standard products that are most commonly installed in domestic classrooms. In consideration of the deterioration and field adjustment, ±30% of the rated airflow is selected as the effective range. As the actual filter efficiency varies depending on the degree of deterioration, maintenance frequency, and particle size, the filter efficiency is set between 0.5 and 1.0; notwithstanding that high-efficiency filters, such as HEPA13 and MERV12 or higher, are rated for an efficiency of approximately 95–99%.
Table 1.
Calibration range of the control variable in domestic school context.
4.2. Step 2: Measurement Protocol
This study aims to diagnose whether the natural/mechanical ventilations and the air filtration in a domestic classroom can dilute the concentration to the desired levels when the indoor air contamination is at a serious level. Eventually, it intends to quantify the dilution and filtration from the built environment and MERV12-15 system of a classroom in terms of capacity (e.g., m3/h), rate (e.g., 1/h), and efficiency in a normalized scale.
Thereby, the initial concentration of PM2.5 is set to 80 μg/m3 or higher, and the initial CO2 is set to 2000 ppm or higher. Both correspond to the “very poor” classroom, and then measurements begin from that level, as depicted in Figure 3. Instead of research-grade equipment, such as an aerosol generator, incense can be easily purchased and used to generate PMs. While burning incense, the well-mixed state is artificially created using the air circulator. Following each scenario, the indoor air must be flushed out before moving to the next scenario, which aims to regulate the indoor concentration level to one similar to the outdoor conditions.
Figure 3.
Measurement protocol.
The measurement for all diagnostic scenarios begins with the above initial state and keeps collecting the raw data, until the indoor concentrations drop to the outdoor conditions or the initial state prior to generating contaminants or CO2, whichever comes first. Depending on the airtightness of the classroom, the natural decay scenario usually takes 5 to 20 h, while the other scenarios may take 1 to 2 h unless flowrates are exceptionally low.
The Sensors and meters that measure at least PM2.5, PM10, CO2, temperature, and humidity should be used. As the Korean National Institute of Environmental Research offers a performance certification for portable indoor environment sensors [33], it is recommended to choose the highest-grade sensor. A 1st grade sensor has 80% of the coefficient of determination (R2) for the average concentration or higher, when its 14-day concentration error is compared against the standard measurement.
The sensor should be installed at desk height in the center of the classroom to collect the data for every one minute or shorter. In addition, the differential pressure sensor loggers for collecting the pressure differences between the classroom and corridor, and between the classroom and the outdoors should be installed, as well as thermo-hygrometers. Table 2 lists the specifications of the measurement devices.
Table 2.
Specification of measurement devices.
An outdoor environmental sensor system or weather stations can be used for measuring the outdoor concentration. However, hourly PM2.5 and CO2 concentrations provided by AirKorea [34] are used for this study.
Even though the air change rate of entire classrooms can be estimated by the CO2 decay scenario, the blower door test can concurrently operate to measure a “component” leakage area such as the window and door gaps, cracks and cavities in the wall and ceiling, plenum space over ceiling, and the penetrating conduits.
4.3. Step 3-1: Preparation of the Training Data
A Model calibration is the task of selecting and adjusting the model parameter values as per the best of the modeler’s knowledge in order to ensure that the model response is closer to the actual response. Meanwhile, the automated or semi-automated calibration can replace the laborious repetition by using machine learning that approximates the discrepancy between the model response and the measured reference for a number of parameter combinations. For training the machine learning model, a well-formed training dataset must be prepared.
First, for the data cleaning, the starting point of the training data (i.e., raw data from the measurement) should be the peak concentration level. Then, if the tail of the curve is similar to the outdoor concentration, or if it flattens without further dropping from a certain level (i.e., steady state), the subsequent values need to be eliminated, because these values may make the fitting underperforming.
Thirty sampling steps are designated for each control variable for each scenario, and a full factorial sampling of the variables is used as the input dataset (i.e., 30 × 30 = 900 samples if a scenario has two variables). However, because four variables must be estimated in the cross-ventilation scenario, only 10 sampling steps for each variable are designated to populate a total of 10,000 samples. The difference between the model response concentration for each input dataset () and the measured reference concentration () is defined as Δ (delta) (Equation (2)). A collection of the deltas’ is named a Δ-cloud.
4.4. Step 3-2: Automated Calibration Using Kriging and Optimization
The Δ-cloud at Step 3-1 is a discrete dataset accumulating as many numbers of deltas as the number of samples. As the distribution of the Δ-cloud approaches the zero horizon, the difference between the model response and the measure reference tends to be smaller. Thus, the mathematical optimizer [38] can pick up the value combination that makes the Δ-cloud the closest to zero, while exploring the problem space.
4.4.1. Kriging
Indeed, the optimizer can select a value combination that produces the smallest Δ without building the Δ-cloud in advance. However, if the original problem space is noncontinuous (i.e., indifferentiable), or the observed measurement, which is the reference target of the optimizer, is discrete and filled with noise, the real-time success rate of the optimizer may be inevitably lowered.
Thus, if the problem space is first approximated into a continuous function and then built as a separate surrogate model, the success rate of the optimization will increase. More critically, by separating the computation loads to build the exhaustive problem space in order to search for an optimal solution makes the deployment easier, lowers the failure rate, and considerably accelerates the optimizer to evaluate the model.
However, the “exhaustiveness” and “identicality” of the surrogate model with respect to the original problem space depends on the types of surrogate models and the sampling algorithm. This study has chosen Kriging [39] for the surrogate modeling, which uses the GPR (Gaussian Process Regression) algorithm [40]. Kriging approximates the variance model with a Gaussian random function by calculating the variogram, which is the difference between the variable values. Thus, the approximation terminates when the mean (μ) and variance (σ2) that minimize the variogram are found.
4.4.2. Optimization
When the Δ-cloud is built through the Kriging model y(x), the optimizer explores y(x) to find the smallest Δ. This study uses the BFGS (Broyden-Fletcher-Goldfarb-Shanno) algorithm, which is one of the Quasi-Newton methods, as well as an unconstrained nonlinear optimization [41]. The Quasi-Newton method, such as the Newton method, calculates the gradient descents between an arbitrary point and its surrounding points, and proceeds to search for the solution towards the direction in which the gradient decent gradually decreases. When the gradient descent goes below the tolerance, the optimization stops.
4.5. Step 3-3: Semi-Automated Calibration Using the Conditional Inference Tree Algorithm
The semi-automated calibration aims to suggest an appropriate machine-generated guidance regarding the value range of the calibration variables when the user intends to independently perform the calibration. The guidance is a “map” of the problem space, which can be built using a transparent decision tree algorithm. The classification and regression tree (CART) [42] and the C4.5 tree [43] set the classification criteria to implement the trees by employing all possible divisions, toward the direction of maximizing the information gain or decreasing the entropy index. However, these trees may result in a significantly low reliability in predicting the values because of overfitting. The conditional inference tree (CIT) [44] prevents the overfitting through the recursive segmentation and selects the control variable and branching the criteria by calculating the significance of the variables with a test statistic [45], which is an indicator of determining the relationship between the independent and dependent variables. Furthermore, the CIT is a tree that is more suitable for diagnostic purposes than the classification or prediction, because it is a process of finding the most significant independent variable to predict the relationship between the independent and the dependent variables, rather than simply separating the variables [46].
5. Case Study
5.1. Field Measurement
The proposed measurement protocol and calibrations are applied to a secondary classroom located in Seoul (Case D, classroom built in 1942) and a primary classroom located in Guri, South Korea (Case I, classroom built in 2003).
The Case D classroom has a ceiling height of 2.7 m and a volume of 149 m3, with eastern and southern exterior walls. As it is an 80-year-old building that had only one retrofit, there is no ERV in the classroom, but an air purifier (670 CMH) is installed. The Case I classroom has a ceiling height of 2.5 m and volume of 168.75 m3, with a northeastern exterior wall (Figure 4b). There are two 400-CMH floor-standing ERVs and an air purifier (670 CMH) in classroom I.
Figure 4.
Floor and section plans of Case D and Case I (unit: mm). (a) Floor plan of Case D. (b) Floor plan of Case I. (c) Section plan of Case D and Case I.
The concentrations of CO2 and PM2.5 were collected according to the measurement protocol per diagnostic scenario. This was carried out over two days for Case D (in mid-July 2021) and three days for Case I (at the end of April 2021). The natural decay scenario for Case D took more than 15 h until the PM2.5 concentration dropped to the outdoor conditions, and the natural decay scenario for Case I came to a halt 4 h after school owing to a time limitation. Meanwhile, all of the other scenarios were completed within one or two hours.
5.2. Automated Calibration
Kriging (R studio package ‘kernlab’ [47]) constructed a surrogate model using the Δ-cloud for each scenario (the surrogate model of the PM2.5 natural decay scenario of Case D as depicted in Figure 5). Then, the BFGH optimizer (R studio package ‘Rstats’ [48]) explored the hyperplane of the surrogate model and determined a set of optimal values for each control variable of the scenario, which minimizes the differences between the measured values and model response (the red dot in Figure 5).
Figure 5.
Surrogate model developed by Kriging for the PM2.5 decay scenario of Case D.
5.3. Semi-Automated Calibration
The CIT algorithm (R studio package ‘party’ [49]) constructed a binary decision tree with the p-value = 0.005 using the Δ-cloud for each scenario (e.g., binary decision tree for PM2.5 natural decay scenario of Case I as depicted in Figure 6). The conditions of the control variable are specified at each node of the tree.
Figure 6.
Binary decision tree for the PM2.5 decay scenario of Case I.
If a specific path from the root node to a leaf node is selected, the CV-RMSE of that path (Equation (3)) is shown at the leaf node. Thus, if the path with the smallest CV-RMSE is selected (the red line in Figure 6), the range of calibration values can be easily identified (the box in Figure 6).
Furthermore, the CIT can be interpreted as an influence profile of each control variable. These profiles can provide the modeler with an intuitive direction regarding the trend of the CV-RMSE depending on the condition of control variable, as well as the combination of the calibration values that minimizes the Δ. For instance, the ranges of P and k derived by parsing after the binary decision are shown in Figure 7. The modeler can notice that (i) the smallest CV-RMSE is found when k is approximately 0.25 (although the CIT suggested 0.222); (ii) there is an apparent trend that the smaller the P, the smaller the CV-RMSE (although the CIT suggested 0.655). Even though the designated minimum of p is 0.5, p can be a smaller value for this special case. Consequently, a knowledgeable modeler would choose 0.25 for k, and 0.5 for p or even less.
Figure 7.
Influence profiles of P and k over the CV-RMSE for the PM2.5 decay scenario of Case I.
5.4. Comparisons
Table 3, Table 4 and Table 5 list the values of the control variables estimated by the automated optimization and semi-automated calibrations for each scenario, as well as the values by the heuristic calibration. Figure 8 and Figure 9 compare the measured reference and model response per time step for each calibration method.
Table 3.
Estimated values of the control variables for natural decay scenarios.
Table 4.
Estimated values of the control variables for natural ventilation scenarios.
Table 5.
Estimated values of the control variables for the mechanical ventilation scenarios.
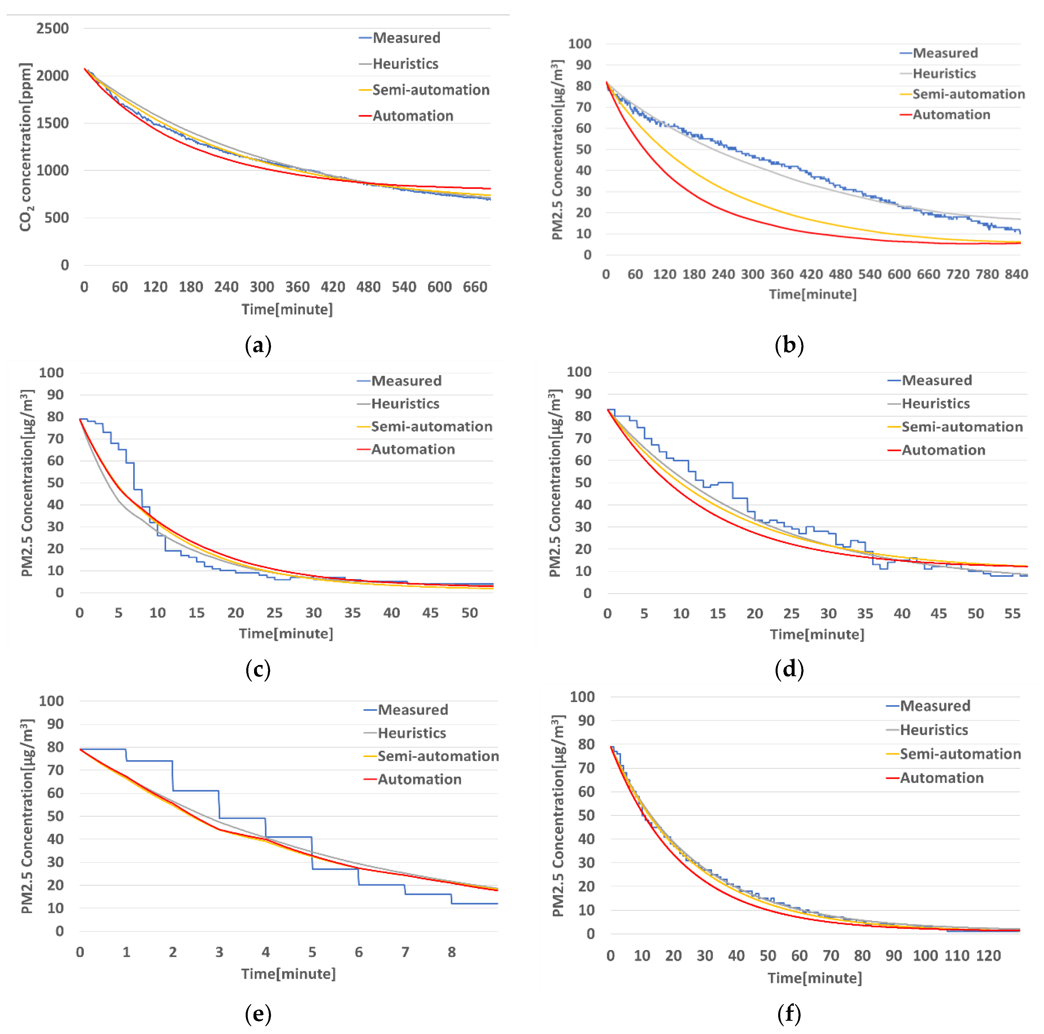
Figure 8.
Measured reference and the first principle model responses by the automated, semi-automated, and heuristic calibrations for Case D. (a) CO2 decay scenario. (b) PM2.5 decay scenario. (c) Door-open scenario. (d) Window-open scenario. (e) Cross-ventilation scenario. (f) Air purifier scenario.
Figure 9.
Measured reference and the first principle model responses by the automated, semi-automated, and heuristic calibrations for Case I. (a) CO2 decay scenario. (b) PM2.5 decay scenario. (c) Door-open scenario. (d) Window-open scenario. (e) Cross-ventilation scenario. (f) Air purifier scenario. (g) ERV scenario.
In the case of the semi-automation, the modeler chose the path from the root node down to the leaf node, which makes the smallest CV-RMSE. While the automated calibration performed better in some cases, the semi-automated calibration performed better than the automated one in many cases. The CV-RMSE’s of the value set by the semi-automation were smaller than those set by the optimization; the differences were between −7% and −0.5%.
The heuristic calibration required a comparably larger effort and longer time in order to have a similar accuracy with the machine-driven calibrations; the heuristic calibration for each scenario took at least 20–30 min and up to more than 1 h in the worst cases, whereas it took only a few seconds for the automated and semi-automated calibrations.
Nevertheless, the PM2.5 decay scenario of Case D (Figure 8b) apparently required the modeler’s intervention. Although the actual PM2.5 concentration had linearly decreased for 14 h, it was not possible for the machine-driven calibrations to find an optimal value set that satisfies a reasonable fitting within the given ranges of P or k, because its first principle model assumes that the concentration decreases logarithmically. However, when the modeler started the calibration manually and took a closer look at the decreasing pattern, he noticed that the air leaks and the internal movement were very strong owing to a worn-out envelope in Case D. Therefore, he diagnosed that the linear decrease of PM2.5 could be due to a faster discharge even before it started to deposit, which signified there might be no deposition term in this case. Consequently, the modeler could obtain a reasonable fitting by setting k at 0 (min) and P at 1.5, which exceeds the upper ceiling of the given range. Equation (1-1) supports his diagnosis in this case, because P is multiplied to Qinf and Qexf, such that a larger P makes the incoming and outgoing PM2.5 mass larger. In contrast, in the PM2.5 decay scenario of Case I (Figure 9b), which is a relatively new building, the machine-driven calibrations could produce reasonable fittings because there are few air leaks and movements, which gives a sufficient momentum for PM2.5 to deposit.
6. Discussion
6.1. Use Case of the Semi-Automated Calibration
Mathematical optimization is an excellent calibration automation tool that can replace the lengthy and tedious trial-and-error method involving a human practitioner. It also offers a reasonably precise and accurate calibration within a short time. As the scenarios of this study had only 2–4 variables to estimate, the solution was rapidly found, and the optimization result was quite satisfactory. However, the computation load can inevitably increase as the number of control variables increases, occasionally failing to find the global optima. In particular, such as the PM2.5 decay scenario of Case D, if the model structure cannot properly describe the temporal physics at the time of measurement, or suffers a problem with the measured reference, the fitting of the optimizer may not be satisfactory. Nevertheless, the users who do not have sufficient experience of optimizing are forced to accept the derived values.
However, knowledgeable engineers may not blindly trust the machine-generated values and may wish to heuristically diagnose any problem when the calibration result by automation tends to be nonsensical and goes against his/her best knowledge. In such a scenario, the semi-automation can offer the satisfactory guidance for a practitioner to intuitively determine from what control variables to start the calibration. The CIT algorithm of the semi-automation calculates the cumulative probability distribution of the variables despite an increasing number of variables, and transparently visualizes the trend of the results according to the range of the variables through an exhaustive search, regardless of any missing values of a specific variable [50]. As a critical example, if the CV-RMSE of all paths of the CIT decision tree is not satisfactory, the practitioner may notice potential issues related to the model structure, the calibration range of variables, or the measured reference before initiating an analysis, such as the PM2.5 decay scenario of Case D. Alternatively, it is possible to verify the credibility of the automated optimization by comparing their values with those derived from the semi-automated calibration. The featured strengths and weakness of each method are presented in Table 6.
Table 6.
Featured strengths and weaknesses of the calibration methods.
6.2. Further Enhancement of the Measurement Protocol and First Principle Model
The final goal of this study is to enable practitioners to efficiently calibrate an IAQ simulation model, such as CONTAM, and use it as a decision-making basis for classroom retrofitting. However, this study chose a secondary method of estimating the major parameter values using a “proxy model” for each scenario instead of directly calibrating the simulation model. This is because the commercial IAQ simulation preferred by practitioners is released as a package, which is inconvenient to repeat evaluations multiple times for estimating variable values. Above all, there are many other model parameters involved in defining the governing physics in commercial simulations, which increases the complexity of the initial trial of the calibration. Therefore, this study estimated the model parameters by fitting a first principle model that consists of only the primary variables that define the governing physics of the air environment and contaminant fates of a domestic classroom.
However, the first principle model suffers from the limitations in representing the transient uncertainty of the outdoor environment, and consequent tractional changes in the indoor air environments. Furthermore, because the suggested measurement protocol is basically a spot measurement, the parameter values estimated from the spot measurement may not be valid over a long-term period. Nevertheless, this study intends to produce a reliable and reasonable baseline, rather than creating a simulation model perfectly matching a real-world phenomenon. For this reason, some of the estimated values may not be necessarily used as simulation parameters directly.
In the case of the mechanical ventilation scenario, in which the flowrate or filter efficiency of a ventilator was estimated as being less sensitive to the transient outdoor changes, the CV-RMSE for each calibration method deviated less and the estimated values were similar to each other. The estimated values from mechanical ventilation scenarios can be directly used for calibrating a simulation model.
However, in the case of a natural ventilation scenario, it was difficult to calibrate the simulation model based on the estimated values alone, because the ventilation flowrate varies depending on the transient wind velocity, wind direction, and pressure differences at the time of measurement. Therefore, this study has separated the incoming and leaving airflows for each aperture, estimated them via the first principle model, and further measured the differential pressure for benchmarking purposes. These values can be used as references when validating a simulation model.
In addition, because the suggested method also measures the PM2.5 and CO2 concentration at the corridor, and the differential pressure between the corridor and classroom, the calibration credibility can be considerably enhanced if multiple spot measurements are taken concurrently (it is still necessary to expand the current first principle model toward a network model).
6.3. Translation of the Estimated Variables into CONTAM Parameters
Future studies will apply the measurement protocol, as well as the automated and semi-automated calibration methods to old and worn-out classrooms in different build years in order to analyze a retrofit feasibility per build year. Meanwhile, we will prepare a guideline for building a CONTAM base model for practitioners, further requiring a guideline on how to translate the estimated variables into the CONTAM parameters. Table 7 summarizes which variable for each scenario can be translated into which CONTAM parameter; P, k, mechanical ventilation flowrate, and filter efficiency can be direct input values, while the infiltration and exfiltration as well as the natural ventilation flowrate can be converted in terms of a CONTAM description or employed for validating a calibrated CONTAM model.
Table 7.
CONTAM parameters that correspond to the control variables of the diagnostics scenario.
7. Conclusions
Typical retrofitting strategies for South Korean schools include refabricating fenestrations and insulations and installing high efficiency heating and cooling systems, which in fact focus more on improving energy performance. However, the improved envelope air tightness and air conditioning without fresh air ventilation often have made the IAQ worse than before the retrofit. School retrofitting should aim to not only improve its energy performance, but also to protect the occupants from contaminant exposure and to maintain a good air environment.
An effective combination of retrofitting measures could result in substantial energy savings and IAQ improvement. An optimal combination must be selected by taking into account the transient state change of the outdoors and built environments. In this case, the IAQ simulation model can be employed as an evaluation platform for retrofitting measure candidates.
The IAQ simulation has thus far been employed mainly as a research tool, but has rarely been used for practical retrofitting decision-making due to practical requirements. There is a general lack of deployable tools and practical methods for collecting the actual IAQ field data, preparing a base model, and creating a reasonable baseline, especially within a tight project timeline.
Therein, this study suggests a standardized diagnostic scenario based on common school retrofitting practices and the measurement protocol of the classroom IAQ. The presented diagnostic scenarios intend to quantify the contaminant dilution and filtration capability of classrooms by deposition, infiltration, and natural/mechanical ventilations when a high concentration is observed. The first principle model for each diagnostic scenario is developed to normalize the spot measurement; then the model is fitted against the measurement by adjusting its parameter values. To save time and effort for the practitioner engineers, this study also presents the automated and semi-automated calibration methods. The automated calibration takes advantage of Kriging and mathematical optimization, while the semi-automated calibration suggests a calibration guidance based on the variable condition using the CIT, a binary decision tree algorithm.
While the automated calibration performed better in some cases, the semi-automated calibration performed better than the automated one in many cases; their CV-RMSE’s were smaller than those by the automated optimization by between −7% and −0.5%. Meanwhile, it took a comparably larger effort and longer time (>1 h for single scenario) for the heuristic calibration to have a similar range of accuracy with the machine-driven calibrations.
Above all, there must be a certain situation that requires the modeler’s intervention; if the model structure cannot properly describe the temporal physics at the moment measurement, or suffers a problem with the measured reference, the fitting by the automated optimization may not be satisfactory. Knowledgeable engineers may not blindly trust the machine-generated values and may wish to heuristically diagnose any problem when the calibration result by automation tends to be nonsensical and goes against his/her best knowledge. In such a scenario, the semi-automation can be a diagnostic tool for a practitioner to intuitively determine from what control variables to start the calibration.
Future studies will apply the measurement protocol, as well as the automated and semi-automated calibration methods to actual old and worn-out classrooms from different build years in order to analyze the retrofit feasibility per building context. We will also prepare a guideline of how to translate the estimated variables into the CONTAM parameters, and how the estimated values can be used for validating a CONTAM baseline model if they can’t be directly used as the parameters.
Author Contributions
Conceptualization, S.H.K.; methodology, S.H.K.; investigation, H.J.S. and S.Y.C.; data curation, H.J.S. and S.Y.C.; writing, S.H.K., H.J.S. and S.Y.C.; visualization, H.J.S. and S.H.K.; supervision, S.H.K.; project administration, S.H.K.; funding acquisition, S.H.K. All authors have read and agreed to the published version of the manuscript.
Funding
This work has been conducted with the support of a National Research Foundation of Korea (NRF) grant funded by the Korea government (MSIT) (No. 2019M3E7A1113091).
Conflicts of Interest
The authors declare no conflict of interest.
References
- U.S.; EPA. Creating Healthy Indoor Air Quality in Schools. Available online: https://www.epa.gov/iaq-schools (accessed on 1 September 2022).
- Majd, E.; McCormack, M.C.; Davis, M.F.; Curriero, F.C.; Berman, J.D.; Connolly, F.; Leaf, P.J.; Rule, A.M.; Green, T.; Clemons-Erby, D.; et al. Indoor air quality in inner-city schools and its associations with building characteristics and environmental factors. Environ. Res. 2019, 170, 83–91. [Google Scholar] [CrossRef] [PubMed]
- Park, J.H.; Lee, T.J.; Park, M.J.; Oh, H.; Jo, Y.M. Effects of air cleaners and school characteristics on classroom concentrations of particulate matter in 34 elementary schools in Korea. Build. Environ. 2020, 167, 106437. [Google Scholar] [CrossRef] [PubMed]
- Bazjanac, V.; Kiviniemi, A. Reduction, simplification, translation and interpretation in the exchange of model data. Cib w 2007, 78, 163–168. [Google Scholar]
- Lai, Y.; Ridley, I.A.; Brimblecombe, P. Effects of Neighboring Units on the Estimation of Particle Penetration Factor in a Modeled Indoor Environment. Urban Sci. 2020, 5, 2. [Google Scholar] [CrossRef]
- Zhu, S.; Jenkins, S.T.; Addo, K.O.; Heidarinejad, M.; Romo, S.A.; Layne, A.; Ehizibolo, J.; Dalgo, D.; Mattise, N.W.; Hong, F.; et al. Ventilation and laboratory confirmed acute respiratory infection (ARI) rates in college residence halls in College Park, Maryland. Environ. Int. 2020, 137, 105537. [Google Scholar] [CrossRef]
- Dols, W.S.; Polidoro, B. CONTAM User Guide and Program Documentation: Version 3.2; National Institute of Standards and Technology: Gaithersburg, MD, USA, 2015.
- Dols, W.S.; Dols, W.S.; Polidoro, B.J.; Poppendieck, D.; Emmerich, S.J. A Tool to Model the Fate and Transport of Indoor Microbiological Aerosols (FaTIMA); US Department of Commerce; National Institute of Standards and Technology: Gaithersburg, MD, USA, 2020.
- Kyriacou, A.; Michaelides, M.P.; Eliades, D.G.; Panayiotou, C.G.; Polycarpou, M.M. COMOB: A MATLAB toolbox for sensor placement and contaminant event monitoring in multi-zone buildings. Build. Environ. 2019, 154, 348–361. [Google Scholar] [CrossRef]
- Tran, D.T.; Alleman, L.Y.; Coddeville, P.; Galloo, J.-C. Indoor particle dynamics in schools: Determination of air exchange rate, size-resolved particle deposition rate and penetration factor in real-life conditions. Indoor Built Environ. 2017, 26, 1335–1350. [Google Scholar] [CrossRef]
- Townsend, A.; Rudd, A.; Lstiburek, J. A Calibrated Multi-Zone Airflow Model for Extension of Ventilation System Tracer Gas Testing. ASHRAE Trans. 2009, 115, 924–942. [Google Scholar]
- Ramirez, M.N.H. Development and Calibration of a Multi-Zone Model to Predict the Distribution of Contaminant in a Residential Building Using CONTAM Software; The University of Texas at Tyler: Tyler, TX, USA, 2014. [Google Scholar]
- Dols, W.S. A tool for modeling airflow & contaminant transport. ASHRAE J. 2001, 43, 35–43. [Google Scholar]
- Howard-Reed, C.; Nabinger, S.J.; Emmerich, S.J. Measurement and Simulation of The Indoor Air Quality Impact of Gaseous Air Cleaners in A Test House. Indoor Air 2002, 2, 652–657. [Google Scholar]
- American Society for Testing and Materials (ASTM). Standard Guide for Statistical Evaluation of Indoor Air Quality Models (D5157-91); American Society for Testing and Materials (ASTM): West Conshohocken, PA, USA, 1991. [Google Scholar]
- Musser, A.; Schwabe, O.; Nabinger, S. Validation and calibration of a multizone network airflow model with experimental data. In Proceedings of the eSim Canada Conference, Ottawa, ON, Canada, 13–14 June 2001; pp. 228–235. [Google Scholar]
- Tian, X.; Fine, J.; Touchie, M. Analysis of alternative ventilation strategies for existing multi-family buildings using CONTAM simulation software. In Proceedings of the E3S Web of Conferences, Kenitra, Morocco, 25–27 December 2020; p. 09004. [Google Scholar]
- Qi, D.; Cheng, J.; Katal, A.; Wang, L.; Athienitis, A. Multizone modelling of a hybrid ventilated high-rise building based on full-scale measurements for predictive control. Indoor Built Environ. 2020, 29, 496–507. [Google Scholar] [CrossRef]
- Fine, J.P.; Touchie, M.F. Evaluating ventilation system retrofits for high-rise residential buildings using a CONTAM model. Build. Environ. 2021, 205, 108292. [Google Scholar] [CrossRef]
- Monari, F.; Strachan, P. Characterization of an airflow network model by sensitivity analysis: Parameter screening, fixing, prioritizing and mapping. J. Build. Perform. Simul. 2017, 10, 17–36. [Google Scholar] [CrossRef]
- Martínez-Mariño, S.; Eguía-Oller, P.; Granada-Álvarez, E.; Erkoreka-González, A. Simulation and validation of indoor temperatures and relative humidity in multi-zone buildings under occupancy conditions using multi-objective calibration. Build. Environ. 2021, 200, 107973. [Google Scholar] [CrossRef]
- Yoon, S.; Seo, J.; Cho, W.; Song, D. A calibration method for whole-building airflow simulation in high-rise residential buildings. Build. Environ. 2015, 85, 253–262. [Google Scholar] [CrossRef]
- Xu, G.; Huang, J.; Nie, B.; Chalmers, D.; Yang, Z. Calibration of mine ventilation network models using the non-linear optimization algorithm. Energies 2017, 11, 31. [Google Scholar] [CrossRef]
- Korean Association of Technology and Standards (KATS). KS B 6879 (Heat Recovery Ventilators) 2020; Korean Association of Technology and Standards (KATS): Eumseong-gun, Korea, 2020. [Google Scholar]
- Korea Air Cleaner Association (KACA). CA Certification Standards of Air Purifier for Classroom 2022; Korea Air Cleaner Association (KACA): Seoul, Korea, 2022. [Google Scholar]
- Korea Ministry of Environment. Appendix 1: Enforcement Decree of Framework Act on Environmental Policy 2020; Korea Ministry of Environment: Seoul, Korea, 2020.
- I.P.H.A. Passive House Guidelines. Available online: https://passivehouse-international.org/index.php?page_id=80&%20level1_id=78 (accessed on 31 August 2022).
- DIN, V. 18599 (2016): “Energy efficiency of buildings–Calculation of the net, final and primary energy demand for heating, cooling, ventilation, domestic hot water and lighting”; DIN Deutsches Institut für Normung e. V.: Berlin, Germany, 2016. [Google Scholar]
- Diapouli, E.; Chaloulakou, A.; Koutrakis, P. Estimating the concentration of indoor particles of outdoor origin: A review. J. Air Waste Manag. Assoc. 2013, 63, 1113–1129. [Google Scholar] [CrossRef]
- Liang, W.; Qin, M. A simulation study of ventilation and indoor gaseous pollutant transport under different window/door opening behaviors. Build. Simul. 2017, 10, 395–405. [Google Scholar] [CrossRef]
- ASHRAE. Method of Testing General Ventilation Air-cleaning Devices for Removal Efficiency by Particle Size: Standard 52.2-1999; ASHRAE: Atlanta, GA, USA, 1999. [Google Scholar]
- European Committee for Standardization. EN 1822-1:1998: High Efficiency air Filters (HEPA and ULPA); Part 1: Classification, Performance Testing, Marking; European Committee for Standardization: Brussels, Belgium, 1998. [Google Scholar]
- Korean National Institute of Environmental Research. Appendix 4-5; Announcement Regarding Performance Certification of Simple Fine Dust Measuring Instrument; Korean National Institute of Environmental Research: Incheon, Korea, 2019. [Google Scholar]
- Airkorea. PM2.5 Contaminant Concentration Data. Available online: https://www.airkorea.or.kr/ (accessed on 31 August 2022).
- Kweather. IAQ-CW1. Available online: http://www.airguardk.com/ (accessed on 31 August 2022).
- KIMO. KIMO KP320. Available online: https://sauermanngroup.com/en-GB/measuring-instruments/data-loggers/autonomous-data-loggers/kcc-320 (accessed on 31 August 2022).
- T-TEC. T-TEC 7 Data Logger. Available online: https://www.t-tec.com.au/dataloggers/temperature-and-humidity-dataloggers/data-logger-T-TEC-C/ (accessed on 31 August 2022).
- Chong, E.K.; Zak, S.H. An introduction to optimization; John Wiley & Sons: Hoboken, NJ, USA, 2004. [Google Scholar]
- Jeong, S.; Murayama, M.; Yamamoto, K. Efficient optimization design method using kriging model. J. Aircr. 2005, 42, 413–420. [Google Scholar] [CrossRef]
- Gengembre, E.; Ladevie, B.; Fudym, O.; Thuillier, A. A Kriging constrained efficient global optimization approach applied to low-energy building design problems. Inverse Probl. Sci. Eng. 2012, 20, 1101–1114. [Google Scholar] [CrossRef]
- Head, J.D.; Zerner, M.C. A Broyden—Fletcher—Goldfarb—Shanno optimization procedure for molecular geometries. Chem. Phys. Lett. 1985, 122, 264–270. [Google Scholar] [CrossRef]
- Lewis, R.J. An introduction to classification and regression tree (CART) analysis. In Proceedings of the Annual Meeting of the Society for Academic Emergency Medicine in San Francisco, San Francisco, CA, USA, 22–25 May 2000. [Google Scholar]
- Quinlan, J.R. Induction of decision trees. Mach. Learn. 1986, 1, 81–106. [Google Scholar] [CrossRef]
- Hothorn, T.; Hornik, K.; Zeileis, A. Unbiased recursive partitioning: A conditional inference framework. J. Comput. Graph. Stat. 2006, 15, 651–674. [Google Scholar] [CrossRef]
- Liu, J.; Li, K.; Liu, B.; Li, G. Improvement of the energy evaluation methodology of individual office building with dynamic energy grading system. Sustain. Cities Soc. 2020, 58, 102133. [Google Scholar] [CrossRef]
- Breiman, L.; Friedman, J.H.; Olshen, R.A.; Stone, C.J. Classification and Regression Trees; Routledge: London, UK, 2017. [Google Scholar]
- Karatzoglou, A.; Smola, A.; Hornik, K.; Karatzoglou, M.A. Package ‘kernlab’. CRAN R Proj. 2022. Available online: https://cran.r-project.org/web/packages/kernlab/index.html (accessed on 31 August 2022).
- Team, R.C. The Package ‘Rstats’. Default Package of R Program (Ver.3.6.0). Available online: https://www.r-project.org/ (accessed on 31 August 2022).
- Hothorn, T.; Hornik, K.; Strobl, C.; Zeileis, A.; Hothorn, M.T. Package ‘party’. Package Ref. Man. Party Version 0.9-998 2015, 16, 37. [Google Scholar]
- Choi, S.Y.; Kim, S.H. Selection of a Transparent Meta-Model Algorithm for Feasibility Analysis Stage of Energy Efficient Building Design: Clustering vs. Tree. Energies 2022, 15, 6620. [Google Scholar] [CrossRef]
Publisher’s Note: MDPI stays neutral with regard to jurisdictional claims in published maps and institutional affiliations. |
© 2022 by the authors. Licensee MDPI, Basel, Switzerland. This article is an open access article distributed under the terms and conditions of the Creative Commons Attribution (CC BY) license (https://creativecommons.org/licenses/by/4.0/).


