DfMA for a Better Industrialised Building System
Abstract
:1. Introduction
2. Description of DfMA Principles
DfMA Recognition
3. Methods
4. Results
4.1. Pattern of DfMA for Construction Studies
4.2. Benefit of DfMA in the Construction Industry
4.3. The Hindrance Factor for DfMA Application in the Construction Industry
- The multidisciplinary team does not fulfil the expectations;
- Standardisation limits design flexibility and requires early design freezes;
- Traditional contracting forces sequential engineering and the separation of design and construction;
- Staff training;
- Suppliers often contribute too little during early-stage design;
- Design involves an increase in time;
- Lack of planning and building codes;
- Lack of a suitable ecosystem that includes guidelines, standards, and affordable technologies;
- New innovative solutions may sit outside current familiar standards, leaving clients vulnerable to operational risks;
- There are too few data on the DfMA application to show the actual benefits.
4.4. The Enabling Factors for DfMA Application in the Construction Industry
5. Discussion
5.1. Research Themes, Trends, and Gaps
5.2. The Research Gap and Potential Future Research Topic
5.2.1. Guidelines on DfMA Application
5.2.2. Data Management
5.2.3. Policies, Incentives, and Litigation
5.2.4. Overall Application of DfMA Principles
5.3. Limitations
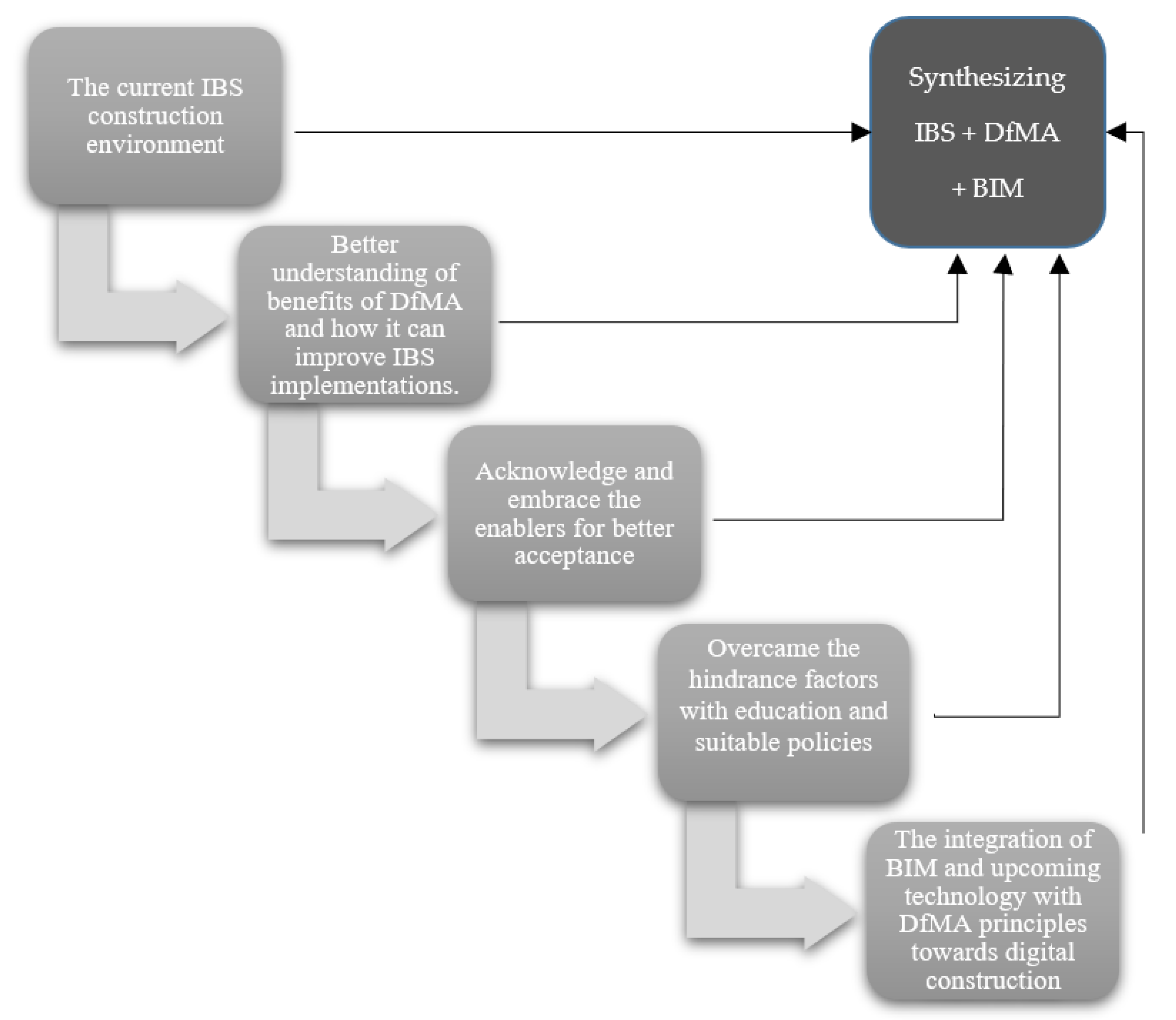
6. Conclusions
Author Contributions
Funding
Data Availability Statement
Acknowledgments
Conflicts of Interest
Abbreviation
| DfMA | Design for manufacturing and assembly |
| BIM | Building information modelling |
| IBS | Industrialised building system |
| RFID | Radio frequency identification |
| GPS | Global positioning system |
References
- Hatema, Z.M.; Kassemc, M.A.; Alic, K.N.; Khoiryd, M.A. A New Perspective on the Relationship Between the Construction Industry Performance and The Economy Outcome-A Literature Review. J. Kejuruter. 2022, 34, 191–200. [Google Scholar]
- Musa, M.F.; Mohammad, M.F.; Mahbub, R.; Yusof, M.R. Enhancing the quality of life by adopting sustainable modular industrialised building system (IBS) in the Malaysian construction industry. Procedia-Soc. Behav. Sci. 2014, 153, 79–89. [Google Scholar] [CrossRef] [Green Version]
- Martínez, S.; Jardón, A.; Victores, J.G.; Balaguer, C. Flexible field factory for construction industry. Assem. Autom. 2013, 33, 175–183. [Google Scholar] [CrossRef] [Green Version]
- Li, X.; Shen, G.Q.; Wu, P.; Yue, T. Integrating Building Information Modeling and Prefabrication Housing Production. Autom. Constr. 2019, 100, 46–60. [Google Scholar] [CrossRef]
- Pan, M.; Pan, W. Determinants of Adoption of Robotics in Precast Concrete Production for Buildings. J. Manag. Eng. 2019, 35, 05019007. [Google Scholar] [CrossRef]
- Lu, W.; Chen, K.; Xue, F.; Pan, W. Searching for an optimal level of prefabrication in construction: An analytical framework. J. Clean. Prod. 2018, 201, 236–245. [Google Scholar] [CrossRef]
- Li, L.; Li, Z.; Li, X.; Zhang, S.; Luo, X. A new framework of industrialized construction in China: Towards on-site industrialization. J. Clean. Prod. 2020, 244, 118469. [Google Scholar] [CrossRef]
- Khoiry, M.A.; Kalaisilven, S.; Abdullah, A. A review of minimizing delay in construction industries. In E3S Web of Conferences; EDP Sciences: Les Ulis, France, 2018. [Google Scholar]
- Nurhendi, R.N.; Khoiry, M.A.; Hamzah, N. Conceptual Framework Factors Affecting Construction Labour Productivity. J. Kejuruter. 2022, 34, 89–99. [Google Scholar]
- Zhao, N.; Kam, C.; TY Lo, J.; Kim, J.I.; Fischer, M. Construction Parts in Building Projects: Definition and Case Study. J. Manag. Eng. 2018, 34, 11. [Google Scholar] [CrossRef]
- Nawi, M.N.M.; Noordin, A.; Tamrin, N.; Nifa, F.A.A.; Lin, C.K. An Ecological Study on Enhancing the Malaysian Construction Ecosystem: Readiness Implementation Factors in Industrialised Building System (IBS) Projects. Ekoloji 2019, 28, 545–552. [Google Scholar]
- Saad, S.; Alaloul, W.S.; Ammad, S.; Altaf, M.; Qureshi, A.H. Identification of critical success factors for the adoption of Industrialized Building System (IBS) in Malaysian construction industry. Ain Shams Eng. J. 2022, 13, 101547. [Google Scholar] [CrossRef]
- Saikah, M.; Kasim, N.; Kasim, R. Potential Implementation of Lightweight Steel Panel System in Affordable Housing Project: Developers Perspective. Int. J. Sustain. Constr. Eng. Technol. 2020, 11, 59–75. [Google Scholar] [CrossRef]
- Shamsuddin, S.M.; Zakaria, R.; Abidin, N.I.; Hashim, N.; Yusuwan, N.M. Confirmatory Factor Analysis of the Life Cycle Costing Sub-Cost Distribution for Industrialised Building System using SEM-PLS. Eng. J.-Thail. 2021, 25, 287–296. [Google Scholar] [CrossRef]
- Fateh, M.A.M.; Mohammad, M.F. The Framework of Factors for the Improvement of the Significant Clauses in the Standard Form of Contract for the IBS Construction Approach in Malaysia. Int. J. Sustain. Constr. Eng. Technol. 2021, 12, 164–169. [Google Scholar]
- Hui, T.L.; Khoon, N.C. Comparative study on precast building construction and conventional building construction for housing project in sarawak. J. Teknol. 2020, 82, 75–84. [Google Scholar]
- Mohd Nawi, M.N.; Mohd Nasir, N.; Azman, M.N.A.; Jumintono, J.; Khairudin, M. Investigating factors of delay in IBS construction project: Manufacturer perspectives. J. Eng. Sci. Technol. 2019, 14, 59–66. [Google Scholar]
- Yunus, R.; Handan, R.; Riazi, S.R.M. Case Studies on Sustainability Factors for Industrialised Building System (IBS). Int. J. Sustain. Constr. Eng. Technol. 2020, 11, 65–71. [Google Scholar] [CrossRef]
- Ariffin, H.L.T.; Mohd, N.I.; Mustaffa, N.E.; Bandi, S.; Chee, C.H.M. Perspectives on issues and the application of the innovative procurement approaches for the Industrialised Building System (IBS). Int. J. Built Environ. Sustain. 2019, 6, 39–43. [Google Scholar] [CrossRef]
- Hyun, H.; Kim, H.G.; Kim, J.S. Integrated Off-Site Construction Design Process including DfMA Considerations. Sustainability 2022, 14, 20. [Google Scholar] [CrossRef]
- Banks, C.; Kotecha, R.; Curtis, J.; Dee, C.; Pitt, N.; Papworth, R. Enhancing high-rise residential construction through design for manufacture and assembly a—UK case study. Proc. Inst. Civ. Eng.-Manag. Procure. Law 2018, 171, 164–175. [Google Scholar] [CrossRef] [Green Version]
- Chen, K.; Lu, W.S. Design for Manufacture and Assembly Oriented Design Approach to a Curtain Wall System: A Case Study of a Commercial Building in Wuhan, China. Sustainability 2018, 10, 16. [Google Scholar] [CrossRef] [Green Version]
- Gao, S.; Low, S.P.; Nair, K. Design for manufacturing and assembly (DfMA): A preliminary study of factors influencing its adoption in Singapore. Archit. Eng. Des. Manag. 2018, 14, 440–456. [Google Scholar] [CrossRef]
- Hallmark, R.; White, H.; Collin, P. Prefabricated Bridge Construction across Europe and America. Pract. Period. Struct. Des. Constr. 2012, 17, 82–92. [Google Scholar] [CrossRef]
- Orlowski, K.; Shanaka, K.; Mendis, P. Manufacturing, Modeling, Implementation and Evaluation of a Weatherproof Seal for Prefabricated Construction. Buildings 2018, 8, 120. [Google Scholar] [CrossRef] [Green Version]
- Trinder, L. Design for manufacture and assembly: Its benefits and risks in the UK water industry. Proc. Inst. Civ. Eng.-Manag. Procure. Law 2018, 171, 152–163. [Google Scholar] [CrossRef] [Green Version]
- Rahimian, F.P.; Seyedzadeh, S.; Oliver, S.; Rodriguez, S.; Dawood, N. On-demand monitoring of construction projects through a game-like hybrid application of BIM and machine learning. Autom. Constr. 2020, 110, 14. [Google Scholar] [CrossRef]
- Bakhshi, S.; Chenaghlou, M.R.; Rahimian, F.P.; Edwards, D.J.; Dawood, N. Integrated BIM and DfMA parametric and algorithmic design based collaboration for supporting client engagement within offsite construction. Autom. Constr. 2022, 133, 15. [Google Scholar] [CrossRef]
- Hussain, A.H.; Husain, M.K.A.; Ani, A.I.C.; Zaki, N.I.M.; Ali, Z.M. Unlocking the potential value of BIM implementation in Malaysia: A pilot study. Eur. J. Adv. Eng. Technol. 2015, 2, 11–20. [Google Scholar]
- Wu, P.; Jin, R.; Xu, Y.; Lin, F.; Dong, Y.; Pan, Z. The analysis of barriers to BIM implementation for industrialized building construction: A China study. J. Civ. Eng. Manag. 2021, 27, 1–13. [Google Scholar] [CrossRef]
- Machado, R.L.; Vilela, C. Conceptual framework for integrating BIM and augmented reality in construction management. J. Civ. Eng. Manag. 2020, 26, 83–94. [Google Scholar] [CrossRef]
- Ratajczak, J.; Riedl, M.; Matt, D.T. BIM-based and AR application combined with location-based management system for the improvement of the construction performance. Buildings 2019, 9, 118. [Google Scholar] [CrossRef] [Green Version]
- Gao, S.; Jin, R.; Lu, W. Design for manufacture and assembly in construction: A review. Build. Res. Inf. 2020, 48, 538–550. [Google Scholar] [CrossRef]
- Lu, W.; Tan, T.; Xu, J.; Wang, J.; Chen, K.; Gao, S.; Xue, F. Design for manufacture and assembly (DfMA) in construction: The old and the new. Archit. Eng. Des. Manag. 2021, 17, 77–91. [Google Scholar] [CrossRef]
- Jin, R.; Gao, S.; Cheshmehzangi, A.; Aboagye-Nimo, E. A holistic review of off-site construction literature published between 2008 and 2018. J. Clean. Prod. 2018, 202, 1202–1219. [Google Scholar] [CrossRef] [Green Version]
- Mesa, J.; Maury, H.; Arrieta, R.; Corredor, L.; Bris, J. A novel approach to include sustainability concepts in classical DFMA methodology for sheet metal enclosure devices. Res. Eng. Des. 2018, 29, 227–244. [Google Scholar] [CrossRef]
- Tik, L.B.; Jhun, K.K.; Tatt, S.L.; Lin, A.F.; Min, T.S. Design for manufacturing and assembly (DFMA) for Malaysia construction industry. Malays. Constr. Res. J. 2019, 7, 190–193. [Google Scholar]
- Tan, T.; Lu, W.S.; Tan, G.Y.; Xue, F.; Chen, K.; Xu, J.Y.; Wang, J.; Gao, S. Construction-Oriented Design for Manufacture and Assembly Guidelines. J. Constr. Eng. Manag. 2020, 146, 12. [Google Scholar] [CrossRef]
- Yuan, Z.; Sun, C.; Wang, Y. Design for Manufacture and Assembly-oriented parametric design of prefabricated buildings. Autom. Constr. 2018, 88, 13–22. [Google Scholar] [CrossRef]
- Fisch, C.; Block, J. Six tips for your (systematic) literature review in business and management research. Manag. Rev. Q. 2018, 68, 103–106. [Google Scholar] [CrossRef] [Green Version]
- Derbe, G.; Li, Y.; Wu, D.; Zhao, Q. Scientometric Review of Construction Project Schedule Studies: Trends, Gaps and Potential Research Areas. J. Civ. Eng. Manag. 2020, 26, 343–363. [Google Scholar] [CrossRef] [Green Version]
- Ali, K.N.; Alhajlah, H.H.; Kassem, M.A. Collaboration and Risk in Building Information Modelling (BIM): A Systematic Literature Review. Buildings 2022, 12, 571. [Google Scholar] [CrossRef]
- Wasim, M.; Han, T.M.; Huang, H.; Madiyev, M.; Ngo, T.D. An approach for sustainable, cost-effective and optimised material design for the prefabricated non-structural components of residential buildings. J. Build. Eng. 2020, 32, 13. [Google Scholar] [CrossRef]
- Ferreira, C.V.; Biesek, F.L.; Scalice, R.K. Product innovation management model based on manufacturing readiness level (MRL), design for manufacturing and assembly (DFMA) and technology readiness level (TRL). J. Braz. Soc. Mech. Sci. Eng. 2021, 43, 1–18. [Google Scholar] [CrossRef]
- Basarir, B.; Cem Altun, M. A redesign procedure to manufacture adaptive façades with standard products. J. Facade Des. Eng. 2018, 6, 77–100. [Google Scholar]
- Gbadamosi, A.Q.; Oyedele, L.; Mahamadu, A.M.; Kusimo, H.; Bilal, M.; Delgado, J.M.D.; Muhammed-Yakubu, N. Big data for Design Options Repository: Towards a DFMA approach for offsite construction. Autom. Constr. 2020, 120, 19. [Google Scholar] [CrossRef]
- Favi, C.; Garziera, R.; Campi, F. A rule-based system to promote design for manufacturing and assembly in the development of welded structure: Method and tool proposition. Appl. Sci. 2021, 11, 2326. [Google Scholar] [CrossRef]
- Zhang, W.; Lee, M.W.; Jaillon, L.; Poon, C.S. The hindrance to using prefabrication in Hong Kong’s building industry. J. Clean. Prod. 2018, 204, 70–81. [Google Scholar] [CrossRef]
- Arashpour, M.; Bai, Y.; Aranda-Mena, G.; Bab-Hadiashar, A.; Hosseini, R.; Kalutara, P. Optimizing decisions in advanced manufacturing of prefabricated products: Theorizing supply chain configurations in off-site construction. Autom. Constr. 2017, 84, 146–153. [Google Scholar] [CrossRef]
- Bortolini, R.; Formoso, C.T.; Viana, D.D. Site logistics planning and control for engineer-to-order prefabricated building systems using BIM 4D modeling. Autom. Constr. 2019, 98, 248–264. [Google Scholar] [CrossRef]
- Charlson, J.; Dimka, N. Design, manufacture and construct procurement model for volumetric offsite manufacturing in the UK housing sector. Constr. Innov.-Engl. 2021, 21, 18. [Google Scholar] [CrossRef]
- Langston, C.; Zhang, W. DfMA: Towards an Integrated Strategy for a More Productive and Sustainable Construction Industry in Australia. Sustainability 2021, 13, 9219. [Google Scholar] [CrossRef]
- Rosarius, A.; de Soto, B.G. On-site factories to support lean principles and industrialized construction. Organ. Technol. Manag. Constr. 2021, 13, 2353–2366. [Google Scholar] [CrossRef]
- Shang, G.; Pheng, L.S.; Gina, O.L.T. Understanding the low adoption of prefabrication prefinished volumetric construction (PPVC) among SMEs in Singapore: From a change management perspective. Int. J. Build. Pathol. Adapt. 2020, 39, 685–701. [Google Scholar] [CrossRef]
- Gao, Y.; Tian, X.-L. Prefabrication policies and the performance of construction industry in China. J. Clean. Prod. 2020, 253, 120042. [Google Scholar] [CrossRef]
- Jin, Z.; Gambatese, J.; Liu, D.; Dharmapalan, V. Dharmapalan, Using 4D BIM to assess construction risks during the design phase. Eng. Constr. Archit. Manag. 2019, 26, 2637–2654. [Google Scholar] [CrossRef]
- He, R.; Li, M.; Gan, V.J.L.; Ma, J. BIM-enabled computerized design and digital fabrication of industrialized buildings: A case study. J. Clean. Prod. 2021, 278, 123505. [Google Scholar] [CrossRef]
- Wang, J.; Qin, Y.; Zhou, J. Incentive policies for prefabrication implementation of real estate enterprises: An evolutionary game theory-based analysis. Energy Policy 2021, 156, 112434. [Google Scholar] [CrossRef]
- Nguyen, P.; Akhavian, R. Synergistic Effect of Integrated Project Delivery, Lean Construction, and Building Information Modeling on Project Performance Measures: A Quantitative and Qualitative Analysis. Adv. Civ. Eng. 2019, 2019, 1267048. [Google Scholar] [CrossRef] [Green Version]
- Gbadamosi, A.Q.; Mahamadu, A.M.; Oyedele, L.O.; Akinade, O.O.; Manu, P.; Mahdjoubi, L.; Aigbavboa, C. Offsite construction: Developing a BIM-Based optimizer for assembly. J. Clean. Prod. 2019, 215, 1180–1190. [Google Scholar] [CrossRef]
- Chan, D.W.; Olawumi, T.O.; Ho, A.M. Perceived benefits of and barriers to Building Information Modelling (BIM) implementation in construction: Case Hong Kong. J. Build. Eng. 2019, 25, 100764. [Google Scholar] [CrossRef]
- Trinder, L.; Browne, J.; Brocklebank, K. A Client’s Perspective of Design for Manufacture and Assembly in the UK Water Industry. Proc. Inst. Civ. Eng.-Manag. Procure. Law 2018, 171, 141–151. [Google Scholar] [CrossRef] [Green Version]
- Hussain, A.H.; Husain, M.K.A.; Roslan, A.F.; Fadzil, F.; Ani, A.I.C. The Fourth industrial revolution and organisations’ propensity towards building information modelling (BIM) adoption. Malays. Constr. Res. J. 2019, 27, 79. [Google Scholar]
- Hussain, A.H.; Alam, M.R.A.; Eni, S.; Ani, A.I.C.; Roslan, A.F. Assessing the Organizations Decision Fordigital Transformation through Bimimplementation in Malaysia. Malays. Constr. Res. J. 2020, 16. [Google Scholar]
- Pinheiro, N.M.G.; Ordonez, R.E.C.; Barbosa, G.L.L.; Dedini, F.G. computational simulation applied in choosing the best solution in a product development using design for manufacturing and assembly approach. Braz. J. Oper. Prod. Manag. 2018, 15, 618–628. [Google Scholar] [CrossRef]
- Li, C.Z.; Xue, F.; Li, X.; Hong, J.; Shen, G.Q. An Internet of Things-enabled BIM platform for on-site assembly services in prefabricated construction. Autom. Constr. 2018, 89, 146–161. [Google Scholar] [CrossRef]
- Merja, P.; Harri, E. Challenges of manufacturability and product data management in bending. Int. J. Adv. Manuf. Technol. 2018, 99, 2137–2148. [Google Scholar] [CrossRef] [Green Version]
- Tan, T.; Chen, K.; Xue, F.; Lu, W. Barriers to Building Information Modeling (BIM) implementation in China’s prefabricated construction: An interpretive structural modeling (ISM) approach. J. Clean. Prod. 2019, 219, 949–959. [Google Scholar] [CrossRef]
- Vaz-Serra, P.; Wasim, M.; Egglestone, S. Design for manufacture and assembly: A case study for a prefabricated bathroom wet wall panel. J. Build. Eng. 2021, 44, 18. [Google Scholar] [CrossRef]
- Fardhosseini, M.S.; Abdirad, H.; Dossick, C.; Lee, H.W.; DiFuria, R.; Lohr, J. Automating the Digital Fabrication of Concrete Formwork in Building Projects: Workflow and Case Example. In Computing in Civil Engineering 2019: Data, Sensing, and Analytics; Cho, Y.K., Ed.; American Society of Civil Engineers: Reston, VA, USA, 2019; pp. 360–367. [Google Scholar]
- Bensalah, M.; Elouadi, A.; Mharzi, H. Overview: The opportunity of BIM in railway. Smart Sustain. Built Environ. 2019, 8, 103–116. [Google Scholar] [CrossRef]
- Tetik, M.; Peltokorpi, A.; Seppänen, O.; Holmström, J. Direct digital construction: Technology-based operations management practice for continuous improvement of construction industry performance. Autom. Constr. 2019, 107, 102910. [Google Scholar] [CrossRef]
- Alfieri, E.; Seghezzi, E.; Sauchelli, M.; Di Giuda, G.M.; Masera, G.J.A.E. A BIM-based approach for DfMA in building construction: Framework and first results on an Italian case study. Archit. Eng. Des. Manag. 2020, 16, 247–269. [Google Scholar] [CrossRef]
- Xing, W.; Hao, J.L.; Qian, L.; Tam, V.W.; Sikora, K.S. Implementing lean construction techniques and management methods in Chinese projects: A case study in Suzhou, China. J. Clean. Prod. 2021, 286, 124944. [Google Scholar] [CrossRef]
- Orlowski, K.; Shanaka, K.; Mendis, P. Design and Development of Weatherproof Seals for Prefabricated Construction: A Methodological Approach. Buildings 2018, 8, 22. [Google Scholar] [CrossRef] [Green Version]
- Mesa, J.A.; Esparragoza, I.; Maury, H. Modular architecture principles—MAPs: A key factor in the development of sustainable open architecture products. Int. J. Sustain. Eng. 2020, 13, 108–122. [Google Scholar] [CrossRef]
- Liu, Y.; Li, M.; Wong, B.C.; Chan, C.M.; Cheng, J.C.; Gan, V.J. BIM-BVBS integration with openBIM standards for automatic prefabrication of steel reinforcement. Autom. Constr. 2021, 125, 103654. [Google Scholar] [CrossRef]
- Oktavianus, Y.; Baduge, K.S.K.; Orlowski, K.; Mendis, P. Structural behaviour of prefabricated load bearing braced composite timber wall system. Eng. Struct. 2018, 176, 555–568. [Google Scholar] [CrossRef]
- Liew, J.Y.R.; Chua, Y.S.; Dai, Z. Steel concrete composite systems for modular construction of high-rise buildings. Structures 2019, 21, 135–149. [Google Scholar] [CrossRef] [Green Version]
- Orlowski, K. Verified and validated design curves and strength reduction factors for post-tensioned composite steel-timber stiffened wall systems. Eng. Struct. 2020, 204, 16. [Google Scholar] [CrossRef]
- Orlowski, K.; Baduge, S.K.; Mendis, P. Prefabricated Composite Steel-Timber Stiffened Wall Systems with Post-Tensioning: Structural Analysis and Experimental Investigation under Vertical Axial Load. J. Struct. Eng. 2021, 147, 16. [Google Scholar] [CrossRef]
- Bao, Z.K.; Laovisutthichai, V.; Tan, T.; Wang, Q.; Lu, W.S. Design for manufacture and assembly (DfMA) enablers for offsite interior design and construction. Build. Res. Inf. 2022, 50, 325–338. [Google Scholar] [CrossRef]
- Arashpour, M.; Kamat, V.; Bai, Y.; Wakefield, R.; Abbasi, B. Optimization modeling modeling of multi-skilled resources in prefabrication: Theorizing cost analysis of process integration in off-site construction. Autom. Constr. 2018, 95, 1–9. [Google Scholar] [CrossRef]







| DfMA Benefits for Construction Industry | Specific Benefits | Authors |
|---|---|---|
| Shorter construction period | Speed | Banks et al. [21] |
| Reduced production time, shorter construction period | Trinder [26], Tik et al. [37] | |
| Faster time-to-market | Gao et al. [33] | |
| A drop-in assembly time | Wasim et al. [43] | |
| Reduction in manufacturing cycle time | Ferreira et al. [44] | |
| Lower cost of construction | Lower cost, reducing the cost, cost saving, construction cost reduction | Banks et al. [21], Basarir and Cem Altun [45], Trinder [26], Tik et al. [37], Gao et al. [33], Wasim et al. [43] |
| Enhance cost-efficiency | Chen and Lu [22] | |
| Decrease in parts cost | Ferreira et al. [44] | |
| Reduced labour on-site | Tik et al. [37] | |
| A safer and healthier workplace | Improved safety, improved health and safety | Banks et al. [21], Trinder [26], Tik et al. [37] |
| Safety enhances high-worth career | Tik et al. [37] | |
| Higher quality in construction product | Higher quality, increasing the quality, improved quality, improvement in quality | Basarir and Cem Altun [45], Chen and Lu [22], Trinder [26], Tik et al. [37], Gao et al. [33], Banks et al. [21] |
| Reduction in defects | Wasim et al. [43] | |
| Sustainable construction | Sustainability | Banks et al. [21] |
| Reduced waste, reduced construction wastage | Chen and Lu [22], Trinder [26], Tik et al. [37], Wasim et al. [43] | |
| Less dust and noise pollution | Tik et al. [37] | |
| Improve design and construction reliability | Reliability, increasing the reliability, improvement in reliability | Banks et al. [21], Basarir and Cem Altun [45], Gao et al. [33] |
| Reduced failures | Ferreira et al. [44] | |
| Allows a designer to enhance the buildability of construction products through early-stage design consideration | Gbadamosi et al. [46] | |
| Predict manufacturability outcomes while designing | Favi et al. [47] | |
| Improved the aesthetic performance | Chen and Lu [22] | |
| Saved interior building space | Chen and Lu [22] | |
| Assist designers in the selection of a variety of alternate materials for building elements, identification of design features that make the manufacturing process unfeasible or too costly | Wasim et al. [43], Favi et al. [47] | |
| Increase productivity | Reducing number of parts, Reduction in parts count, Minimum number of parts | Basarir and Cem Altun [45], Gao et al. [33], Wasim et al. [43] |
| Increase productivity, Productivity improvement | Trinder [26], Tik et al. [37] | |
| Remove team fragmentation and improve collaboration | Trinder [26] | |
| Tackle material shortages | Wasim et al. [43] |
| Benefits in General | Benefits in Details | Authors |
|---|---|---|
| Better construction quality | Better building quality and high-quality control, better quality, enhanced quality, increasing on-site construction quality and efficiency, quality control, high-quality product | Musa et al. [2], Lu et al. [34], Yuan et al. [39], Zhang et al. [48], Arashpour et al. [49], Bortolini et al. [50] |
| Better efficiency | Increase in productivity, improvement in working conditions, increased material efficiency, labour productivity, more controlled conditions for weather, improved supervision of labour, easier access to tools, fewer material deliveries, decrease in disputes during construction | Musa et al. [2], Lu et al. [34], Zhang et al. [48], Bortolini et al. [50] |
| Reduced construction time | Reduced time, improvement of the speed of construction, shortened completion times | Zhang et al. [48], Arashpour et al. [49] |
| Reduce construction cost | Reduced costs, reduction of the overall cost of construction, the opportunity for producing complex building components at a lower cost, saving on-site construction labour, decreased labour | Yuan et al. [39], Zhang et al. [48], Arashpour et al. [49], Bortolini et al. [50]; Pan and Pan [5] |
| Environmental sustainability | Sustainability due to less waste, reduced damage to environment and ecosystem, less air and sound pollution, reduction of the construction waste, reduction of the environmental impacts, reduction of construction waste, reduced wastage, reducing environmental burdens, fewer job-site environmental impacts because of reductions in material waste, air and water pollution, dust and noise, and overall energy costs, reduction of the environmental impacts to residents around construction sites | Musa et al. [2], Lu et al. [34], Yuan et al. [39], Zhang et al. [48], Bortolini et al. [50] |
| Better working condition | Improvement of working conditions and health and safety of the workers, safety, better worker safety, improve safety | Musa et al. [2], Zhang et al. [48], Arashpour et al. [49], Bortolini et al. [50]; Pan and Pan [5] |
| Better product sustainability | Lower maintenance and repairs, higher sustainability performance, workmanship, workflow continuity, flexible | Musa et al. [2], Zhang et al. [48], Arashpour et al. [49], Bortolini et al. [50] |
| Hindrance Factor/Challenges | Item | Authors |
|---|---|---|
| Awareness | Lack of awareness of the implication of using new technologies | Musa et al. [2], Trinder [26], Gbadamosi et al. [46], Charlson and Dimka [51] |
| Lack of construction knowledge | Chen and Lu [22], Gao et al. [33], Gbadamosi et al. [46] | |
| Lack of staff training | Gao et al. [33], Charlson and Dimka [51], Lu et al. [34] | |
| Lack of comprehension of the requirements to fulfil off-site manufacturing business strategy | Charlson and Dimka [51] | |
| Acceptance | Acceptance of stakeholders | Musa et al. [2], Chen and Lu [22], Pan and Pan [5], Charlson and Dimka [51], Langston and Zhang [52], Lu et al. [34] |
| Dependence on conventional methods | Pan and Pan [5] | |
| Resistance to change, community mindset | Charlson and Dimka [51], Langston and Zhang [52], Lu et al. [34] | |
| Readiness | Musa et al. [2] | |
| Bad perception based on historic accounts | Trinder [26] | |
| Trapped as labour-intensive industry instead of technology-intensive | Tik et al. [37] | |
| Foreign workers could delay the technology engagement and development | Tik et al. [37] | |
| Cost-effectiveness | High start-up cost | Trinder [26], Zhang et al. [48], Pan and Pan [5], Tik et al. [37], Gao et al. [33], Charlson and Dimka [51], Rosarius and de Soto [53] |
| Volumetric construction needs to secure sufficient order to break even | Tik et al. [37] | |
| Lack of economy of scale | Shang et al. [54] | |
| Limited demand | Trinder [26] | |
| Design limitation | Limited design flexibility and requires early design freeze | Trinder [26] |
| Inflexible for design change, long design time, long lead time | Zhang et al. [48], Bortolini et al. [50] | |
| Suppliers often contribute too little during the early-stage design | Gbadamosi et al. [46] | |
| Order modifications that arise in the short-term lead | Rosarius and de Soto [53] | |
| Increase in design time | Shang et al. [54] | |
| Logistic issues | Transportation difficulties, damage during transportation | Trinder [26], Shang et al. [54], Rosarius and de Soto [53] |
| Small working area, restricted site access | Trinder [26] | |
| Lack of storage space | Zhang et al. [48] | |
| Underutilization of factory space | Pan and Pan [5] | |
| Transportation distance | Langston and Zhang [52], Rosarius and de Soto [53] | |
| Contract and supply chain issues | Traditional contracting forces sequential engineering and separation of design and construction | Trinder [26] |
| Early involvement of subcontractors and suppliers does face challenges in the contracting practices | Gao et al. [33] | |
| Unanticipated conflicts among different trades on-site | Bortolini et al. [50] | |
| Complex supply chain resources, such as manufacturing plants, assembly equipment, and crews, supply chain management | Bortolini et al. [50], Langston and Zhang [52] | |
| Payment terms; contractors only pay for products when it is delivered to the site and fully installed | Shang et al. [54] | |
| Adapting existing procurement models obstructs the potential benefits of using off-site technologies | Charlson and Dimka [51] | |
| Supply change management | Langston and Zhang [52] | |
| Proof of concept | Inability to select the appropriate project for DfMA trials | Trinder [26] |
| Few cases of DfMA application to show the actual benefits | Lu et al. [34] | |
| Insufficient R&D expenditures | Gao and Tian [55] | |
| Lack of adequate information to evaluate the potential benefits and constraints of using off-site construction | Gbadamosi et al. [46] | |
| Inconsistent product quality | Pan and Pan [5] | |
| Integration difficulties | Integration difficulties between DfMA products and existing on-site assets | Trinder [26], |
| Complex interfacing | Pan and Pan [5] | |
| High level of uncertainty when the product is not completely defined | Bortolini et al. [50] | |
| Information fragmentation | Li et al. [4], Pan and Pan [5] | |
| Scheduling complexity | Pan and Pan [5] | |
| Compatible building type | Langston and Zhang [52] | |
| Lack of suitable ecosystem, which includes guidelines, standards, and affordable technologies | Lu et al. [34] | |
| Guidelines, standards, and policies | New innovative solutions may sit outside current standards, leaving clients vulnerable to operational risks | Trinder [26], Lu et al. [34] |
| Lack of necessary government regulatory efforts to promote prefabricated construction | Gao and Tian [55] | |
| No legal framework available for off-site manufacturing | Charlson and Dimka [51] | |
| Lack of government regulations and incentives | Langston and Zhang [52] | |
| Planning and building codes, lack suitable guidelines, and standards | Langston and Zhang [52] | |
| Some guidelines are proposed in a fragmented fashion without necessarily forming an organic whole, leading to a lack of comprehensiveness, or “easy to use” throughout the building process | Lu et al. [34] | |
| Available guidelines are based on manufacturing context without sufficiently considering the best fit for construction adaptation | Lu et al. [34], Tan et al. [38], Rosarius and de Soto [53] |
| DfMA Enabler | References | Example |
|---|---|---|
| Knowledge | Gao et al. [23], Trinder et al. [62], Banks et al. [21], Zhang et al. [48] | Knowledge of DfMA for all stakeholders, guidelines |
| Supporting organization | Gao et al. [23], Chen and Lu [22] | Supplier, designer, RIBA |
| Government support | Gao et al. [23], Jin et al. [35], Wang et al. [58], Lu et al. [34], Gao and Tian [55] | Policies, incentives, legislation, investment, guidelines |
| Stakeholders | Nguyen and Akhavian [59], Trinder et al. [62], Banks et al. [21], Chen and Lu [22] | Multidiscipline design team, clients, developers, contractors, suppliers |
| Technologies | Basarir and Cem Altun [45], Chen and Lu [22], Jin et al. [56], Yuan et al. [39], Banks et al. [21], Li et al. [4], Pinheiro et al. [65], He et al. [57], Merja and Harri [67], Langston and Zhang [52], Trinder et al. [62], Tan et al. [38] | BIM, RFID, GPS, PDM, MCDM, IoT |
| Project-specific factors | Gao et al. [33], Vaz-Serra et al. [69] | Transportation route, site storage, material |
| Id | Research Theme | Authors |
|---|---|---|
| 1. | DfMA/Prefabrication integration with other principles or technology 18 articles | Mesa et al. [36], Li et al. [66], Merja and Harri [67], Pinheiro et al. [65], Yuan et al. [39], Zhao et al. [10], Bensalah et al. [71], Bortolini et al. [50], Gbadamosi et al. [60], Li et al. [4], Nguyen and Akhavian [59], Tetik et al. [72], Alfieri et al. [73], Gbadamosi et al. [46], He et al. [57], Wang et al. [58], Xing et al. [74], Bakhshi et al. [28] |
| 2. | DfMA/Prefabrication application 14 articles | Banks et al. [21], Basarir and Cem Altun [45], Chen and Lu [22], Gao et al. [23], Trinder [26], Trinder et al. [62], Tik et al. [37], Jin et al. [35], Gao et al. [33], Wasim et al. [43], Ferreira et al. [44], Lu et al. [34], Vaz-Serra et al. [69], Hyun et al. [20] |
| 3. | Prefabrication construction method/tools 7 articles | Musa et al. [2], Orlowski et al. [75], Fardhosseini et al. [70], Pan and Pan [5], Mesa et al. [76], Favi et al. [47], Liu et al. [77] |
| 4. | Prefabrication material 6 articles | Oktavianus et al. [78], Orlowski et al. [25] Liew et al. [79], Orlowski [80], Orlowski et al. [81] |
| 5. | Prefabrication drivers/barriers factor 4 articles | Zhang et al. [48], Shang et al. [54], Bao et al. [82], Langston and Zhang [52] |
| 6. | On-site construction technology based on DfMA 3 articles | Martinez et al. (2013), Li et al. [7], Rosarius and de Soto [53] |
| 7. | Supply chain and resource management for prefabrication 2 articles | Arashpour et al. [49], Arashpour et al. [83] |
| 8. | Policies and legislation 2 articles | Gao and Tian [55], Charlson and Dimka [51] |
| 9. | Optimal prefabrication | Lu et al. [6] |
| 10. | DfMA guidelines | Tan et al. [38] |
Publisher’s Note: MDPI stays neutral with regard to jurisdictional claims in published maps and institutional affiliations. |
© 2022 by the authors. Licensee MDPI, Basel, Switzerland. This article is an open access article distributed under the terms and conditions of the Creative Commons Attribution (CC BY) license (https://creativecommons.org/licenses/by/4.0/).
Share and Cite
Abd Razak, M.I.; Khoiry, M.A.; Wan Badaruzzaman, W.H.; Hussain, A.H. DfMA for a Better Industrialised Building System. Buildings 2022, 12, 794. https://doi.org/10.3390/buildings12060794
Abd Razak MI, Khoiry MA, Wan Badaruzzaman WH, Hussain AH. DfMA for a Better Industrialised Building System. Buildings. 2022; 12(6):794. https://doi.org/10.3390/buildings12060794
Chicago/Turabian StyleAbd Razak, Mohammed Izrai, Muhamad Azry Khoiry, Wan Hamidon Wan Badaruzzaman, and Afifuddin Husairi Hussain. 2022. "DfMA for a Better Industrialised Building System" Buildings 12, no. 6: 794. https://doi.org/10.3390/buildings12060794
APA StyleAbd Razak, M. I., Khoiry, M. A., Wan Badaruzzaman, W. H., & Hussain, A. H. (2022). DfMA for a Better Industrialised Building System. Buildings, 12(6), 794. https://doi.org/10.3390/buildings12060794

