Factors Influencing High-Rise Gated Community Collective Action Effectiveness: Conceptualization of the Social-Ecological System (SES) Framework
Abstract
:1. Introduction
2. Literature Review and Conceptual Framework
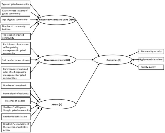
2.1. Resource Systems and Units (RSU)
2.2. Governance Systems (GS)
2.3. Actors (A)
2.4. Outcomes (O)
3. Research Methodology
3.1. Study Area
3.2. Data Collection
3.3. Analysis Method
4. Results and Discussion
4.1. Descriptive Statistics
4.2. Ridge Regression Analysis
5. Conclusions
Author Contributions
Funding
Institutional Review Board Statement
Informed Consent Statement
Data Availability Statement
Conflicts of Interest
Appendix A
| Do you think the community you live in is safe? |
| A. Unsafe |
| B. Medium |
| C. Safe |
| What do you think of the hygiene status of the community you live in? |
| A. Dirty |
| B. Medium |
| C. Clean |
| What do you think of the quality of public service facilities in the community you live in? |
| A. Poor |
| B. Medium |
| C. Clean |
| What kind of community you living in? |
| A. Post workplace community (affiliated workplace exists) |
| B. Post workplace community (affiliated workplace does not exist) |
| C. New community (commodity residential community) |
| D. New community (mixed community with commodity housing and subsidized housing) |
| E. New community (mixed community with commodity housing, subsidized housing and low-rent housing) |
| What kind of access control system in the community you living in? |
| A. Neighbors that have no walls/gates |
| B. Free access neighbors with walls and gates, but no access control |
| C. Strictly restrict the entry of outsiders |
| How many years has your community been built? |
| _____Years |
| Do you think the public service facilities in your community (such as garbage cans, parking spaces, green spaces, etc.) are sufficient? |
| A. Very shortage |
| B. Shortage |
| C. Passable |
| D. Enough |
| E. Ample |
| What are the participants involved in commons’ self-organization management in the gated community you living in? |
| A. All residents participate in commons’ management |
| B. Only property owners participate in commons’ self-organization management of gated community |
| Have some residents violated rules but they did not be punished in the community you living in? |
| A. Yes |
| B. No |
| Have the clear the commons’ management rules or covenants in the community you living in? |
| A. Yes |
| B. No |
| _____Households |
| How much money is your housing price now? |
| _____Yuan/m2 |
| Did your community ever elect leaders or president of building? |
| A. No |
| B. Yes |
| Do you willing to continually live in your gated community in the future? |
| A. Want to move out |
| B. Doing not intend to live long |
| C. Uncertain |
| D. No plans to move out |
| E. Wish to live permanently in this community |
| Whether you are satisfied for the environment of your gated community? |
| A. Very dissatisfied |
| B. Dissatisfied |
| C. So-so |
| D. Satisfied |
| E. Very satisfied |
| Ridge Models | |||||||||
|---|---|---|---|---|---|---|---|---|---|
| Penalty | Regularization “R Square” (1-Error) | Standardized Sum of Coefficients | Apparent Prediction Error | Expected Prediction Error Standardized Data | Expected Prediction Error Raw Data | ||||
| Estimate a | Std. Error | N b | Estimate a | Std. Error | |||||
| 1 | 0 | 0.891 | 1 | 0.109 | 0.13 | 0.013 | 414 | 0.289 | 0.03 |
| 2 c | 0.01 | 0.892 | 0.09 | 0.108 | 0.123 | 0.013 | 414 | 0.274 | 0.028 |
| 3 | 0.02 | 0.892 | 0.064 | 0.108 | 0.123 | 0.013 | 414 | 0.274 | 0.028 |
| 4 | 0.03 | 0.891 | 0.058 | 0.109 | 0.124 | 0.013 | 414 | 0.276 | 0.029 |
| 5 | 0.04 | 0.889 | 0.053 | 0.111 | 0.124 | 0.013 | 414 | 0.275 | 0.029 |
| 6 | 0.05 | 0.888 | 0.05 | 0.112 | 0.125 | 0.013 | 414 | 0.277 | 0.029 |
| 7 | 0.06 | 0.886 | 0.047 | 0.114 | 0.128 | 0.014 | 414 | 0.284 | 0.03 |
| 8 | 0.07 | 0.885 | 0.045 | 0.115 | 0.129 | 0.014 | 414 | 0.287 | 0.03 |
| 9 | 0.08 | 0.884 | 0.042 | 0.116 | 0.131 | 0.014 | 414 | 0.29 | 0.03 |
| 10 | 0.09 | 0.883 | 0.041 | 0.117 | 0.132 | 0.014 | 414 | 0.293 | 0.03 |
| 11 d | 0.1 | 0.882 | 0.039 | 0.118 | 0.133 | 0.014 | 414 | 0.296 | 0.031 |
| 12 | 0.11 | 0.879 | 0.036 | 0.121 | 0.138 | 0.015 | 414 | 0.306 | 0.032 |
| 13 | 0.12 | 0.878 | 0.034 | 0.122 | 0.139 | 0.015 | 414 | 0.308 | 0.032 |
| 14 | 0.13 | 0.876 | 0.033 | 0.124 | 0.14 | 0.015 | 414 | 0.312 | 0.033 |
| 15 | 0.14 | 0.875 | 0.032 | 0.125 | 0.142 | 0.015 | 414 | 0.315 | 0.033 |
| 16 | 0.15 | 0.874 | 0.031 | 0.126 | 0.142 | 0.015 | 414 | 0.315 | 0.032 |
| 17 | 0.16 | 0.872 | 0.03 | 0.128 | 0.143 | 0.015 | 414 | 0.317 | 0.032 |
| 18 | 0.17 | 0.871 | 0.029 | 0.129 | 0.145 | 0.015 | 414 | 0.321 | 0.033 |
| 19 | 0.18 | 0.873 | 0.031 | 0.127 | 0.146 | 0.015 | 414 | 0.324 | 0.033 |
| 20 | 0.19 | 0.868 | 0.027 | 0.132 | 0.148 | 0.015 | 414 | 0.328 | 0.033 |
| 21 | 0.2 | 0.867 | 0.026 | 0.133 | 0.147 | 0.015 | 414 | 0.325 | 0.033 |
| 22 | 0.21 | 0.866 | 0.026 | 0.134 | 0.149 | 0.015 | 414 | 0.331 | 0.034 |
| 23 | 0.22 | 0.865 | 0.025 | 0.135 | 0.15 | 0.015 | 414 | 0.333 | 0.034 |
| 24 | 0.23 | 0.864 | 0.025 | 0.136 | 0.151 | 0.015 | 414 | 0.335 | 0.034 |
| 25 | 0.24 | 0.863 | 0.024 | 0.137 | 0.152 | 0.015 | 414 | 0.338 | 0.034 |
| 26 | 0.25 | 0.862 | 0.024 | 0.138 | 0.153 | 0.016 | 414 | 0.34 | 0.034 |
| 27 | 0.26 | 0.86 | 0.023 | 0.14 | 0.154 | 0.016 | 414 | 0.342 | 0.034 |
| 28 | 0.27 | 0.86 | 0.023 | 0.14 | 0.155 | 0.016 | 414 | 0.343 | 0.034 |
| 29 | 0.28 | 0.859 | 0.022 | 0.141 | 0.155 | 0.016 | 414 | 0.345 | 0.035 |
| 30 | 0.29 | 0.857 | 0.022 | 0.143 | 0.157 | 0.016 | 414 | 0.348 | 0.035 |
| 31 | 0.3 | 0.857 | 0.022 | 0.143 | 0.157 | 0.016 | 414 | 0.349 | 0.035 |
| 32 | 0.31 | 0.856 | 0.021 | 0.144 | 0.158 | 0.016 | 414 | 0.351 | 0.035 |
| 33 | 0.32 | 0.855 | 0.021 | 0.145 | 0.159 | 0.016 | 414 | 0.353 | 0.035 |
| 34 | 0.33 | 0.854 | 0.02 | 0.146 | 0.159 | 0.016 | 414 | 0.354 | 0.035 |
| 35 | 0.34 | 0.853 | 0.02 | 0.147 | 0.16 | 0.016 | 414 | 0.356 | 0.035 |
| 36 | 0.35 | 0.852 | 0.02 | 0.148 | 0.161 | 0.016 | 414 | 0.357 | 0.035 |
| 37 | 0.36 | 0.852 | 0.02 | 0.148 | 0.162 | 0.016 | 414 | 0.359 | 0.036 |
| 38 | 0.37 | 0.851 | 0.019 | 0.149 | 0.163 | 0.016 | 414 | 0.362 | 0.036 |
| 39 | 0.38 | 0.85 | 0.019 | 0.15 | 0.163 | 0.016 | 414 | 0.362 | 0.036 |
| 40 | 0.39 | 0.849 | 0.019 | 0.151 | 0.164 | 0.016 | 414 | 0.364 | 0.036 |
| 41 | 0.4 | 0.848 | 0.019 | 0.152 | 0.165 | 0.016 | 414 | 0.365 | 0.036 |
| 42 | 0.41 | 0.847 | 0.018 | 0.153 | 0.165 | 0.016 | 414 | 0.367 | 0.036 |
| 43 | 0.42 | 0.847 | 0.018 | 0.153 | 0.166 | 0.016 | 414 | 0.368 | 0.036 |
| 44 | 0.43 | 0.846 | 0.018 | 0.154 | 0.167 | 0.016 | 414 | 0.37 | 0.036 |
| 45 | 0.44 | 0.845 | 0.018 | 0.155 | 0.167 | 0.016 | 414 | 0.371 | 0.036 |
| 46 | 0.45 | 0.844 | 0.017 | 0.156 | 0.168 | 0.017 | 414 | 0.373 | 0.037 |
| 47 | 0.46 | 0.844 | 0.017 | 0.156 | 0.169 | 0.017 | 414 | 0.375 | 0.037 |
| 48 | 0.47 | 0.843 | 0.017 | 0.157 | 0.169 | 0.017 | 414 | 0.376 | 0.037 |
| 49 | 0.48 | 0.842 | 0.017 | 0.158 | 0.17 | 0.017 | 414 | 0.377 | 0.037 |
| 50 | 0.49 | 0.842 | 0.017 | 0.158 | 0.17 | 0.017 | 414 | 0.378 | 0.037 |
| 51 | 0.5 | 0.841 | 0.017 | 0.159 | 0.171 | 0.017 | 414 | 0.38 | 0.037 |
| 52 | 0.51 | 0.84 | 0.016 | 0.16 | 0.172 | 0.017 | 414 | 0.381 | 0.037 |
| 53 | 0.52 | 0.84 | 0.016 | 0.16 | 0.172 | 0.017 | 414 | 0.382 | 0.037 |
| 54 | 0.53 | 0.839 | 0.016 | 0.161 | 0.173 | 0.017 | 414 | 0.384 | 0.037 |
| 55 | 0.54 | 0.838 | 0.016 | 0.162 | 0.174 | 0.017 | 414 | 0.386 | 0.038 |
| 56 | 0.55 | 0.838 | 0.016 | 0.162 | 0.174 | 0.017 | 414 | 0.386 | 0.037 |
| 57 | 0.56 | 0.837 | 0.016 | 0.163 | 0.175 | 0.017 | 414 | 0.388 | 0.038 |
| 58 | 0.57 | 0.836 | 0.016 | 0.164 | 0.175 | 0.017 | 414 | 0.389 | 0.038 |
| 59 | 0.58 | 0.836 | 0.015 | 0.164 | 0.176 | 0.017 | 414 | 0.39 | 0.038 |
| 60 | 0.59 | 0.834 | 0.015 | 0.166 | 0.177 | 0.017 | 414 | 0.392 | 0.038 |
| 61 | 0.6 | 0.834 | 0.015 | 0.166 | 0.177 | 0.017 | 414 | 0.393 | 0.038 |
| 62 | 0.61 | 0.834 | 0.015 | 0.166 | 0.177 | 0.017 | 414 | 0.394 | 0.038 |
| 63 | 0.62 | 0.833 | 0.015 | 0.167 | 0.178 | 0.017 | 414 | 0.395 | 0.038 |
| 64 | 0.63 | 0.833 | 0.015 | 0.167 | 0.177 | 0.017 | 414 | 0.394 | 0.038 |
| 65 | 0.64 | 0.832 | 0.015 | 0.168 | 0.179 | 0.017 | 414 | 0.397 | 0.038 |
| 66 | 0.65 | 0.83 | 0.014 | 0.17 | 0.18 | 0.017 | 414 | 0.399 | 0.038 |
| 67 | 0.66 | 0.831 | 0.014 | 0.169 | 0.18 | 0.017 | 414 | 0.4 | 0.039 |
| 68 | 0.67 | 0.83 | 0.014 | 0.17 | 0.18 | 0.017 | 414 | 0.401 | 0.039 |
| 69 | 0.68 | 0.83 | 0.014 | 0.17 | 0.181 | 0.018 | 414 | 0.402 | 0.039 |
| 70 | 0.69 | 0.829 | 0.014 | 0.171 | 0.182 | 0.018 | 414 | 0.403 | 0.039 |
| 71 | 0.7 | 0.829 | 0.014 | 0.171 | 0.182 | 0.018 | 414 | 0.404 | 0.039 |
| 72 | 0.71 | 0.828 | 0.014 | 0.172 | 0.183 | 0.018 | 414 | 0.405 | 0.039 |
| 73 | 0.72 | 0.828 | 0.014 | 0.172 | 0.183 | 0.018 | 414 | 0.406 | 0.039 |
| 74 | 0.73 | 0.827 | 0.014 | 0.173 | 0.184 | 0.018 | 414 | 0.408 | 0.039 |
| 75 | 0.74 | 0.826 | 0.014 | 0.174 | 0.184 | 0.018 | 414 | 0.409 | 0.039 |
| 76 | 0.75 | 0.826 | 0.014 | 0.174 | 0.185 | 0.018 | 414 | 0.41 | 0.039 |
| 77 | 0.76 | 0.833 | 0.015 | 0.167 | 0.185 | 0.018 | 414 | 0.411 | 0.039 |
| 78 | 0.77 | 0.825 | 0.013 | 0.175 | 0.185 | 0.018 | 414 | 0.412 | 0.039 |
| 79 | 0.78 | 0.825 | 0.013 | 0.175 | 0.186 | 0.018 | 414 | 0.413 | 0.039 |
| 80 | 0.79 | 0.824 | 0.013 | 0.176 | 0.186 | 0.018 | 414 | 0.414 | 0.04 |
| 81 | 0.8 | 0.823 | 0.013 | 0.177 | 0.187 | 0.018 | 414 | 0.415 | 0.04 |
| 82 | 0.81 | 0.822 | 0.013 | 0.178 | 0.188 | 0.018 | 414 | 0.416 | 0.04 |
| 83 | 0.82 | 0.822 | 0.013 | 0.178 | 0.188 | 0.018 | 414 | 0.417 | 0.04 |
| 84 | 0.83 | 0.822 | 0.013 | 0.178 | 0.188 | 0.018 | 414 | 0.418 | 0.04 |
| 85 | 0.84 | 0.821 | 0.013 | 0.179 | 0.189 | 0.018 | 414 | 0.419 | 0.04 |
| 86 | 0.85 | 0.821 | 0.013 | 0.179 | 0.189 | 0.018 | 414 | 0.42 | 0.04 |
| 87 | 0.86 | 0.82 | 0.013 | 0.18 | 0.19 | 0.018 | 414 | 0.421 | 0.04 |
| 88 | 0.87 | 0.82 | 0.013 | 0.18 | 0.19 | 0.018 | 414 | 0.422 | 0.04 |
| 89 | 0.88 | 0.819 | 0.013 | 0.181 | 0.191 | 0.018 | 414 | 0.423 | 0.04 |
| 90 | 0.89 | 0.819 | 0.013 | 0.181 | 0.191 | 0.018 | 414 | 0.423 | 0.04 |
| 91 | 0.9 | 0.818 | 0.013 | 0.182 | 0.191 | 0.018 | 414 | 0.424 | 0.04 |
| 92 | 0.91 | 0.818 | 0.013 | 0.182 | 0.192 | 0.018 | 414 | 0.426 | 0.04 |
| 93 | 0.92 | 0.816 | 0.012 | 0.184 | 0.192 | 0.018 | 414 | 0.427 | 0.04 |
| 94 | 0.93 | 0.817 | 0.012 | 0.183 | 0.192 | 0.018 | 414 | 0.425 | 0.04 |
| 95 | 0.94 | 0.817 | 0.012 | 0.183 | 0.193 | 0.018 | 414 | 0.428 | 0.041 |
| 96 | 0.95 | 0.816 | 0.012 | 0.184 | 0.193 | 0.018 | 414 | 0.429 | 0.041 |
| 97 | 0.96 | 0.816 | 0.012 | 0.184 | 0.194 | 0.018 | 414 | 0.43 | 0.041 |
| 98 | 0.97 | 0.815 | 0.012 | 0.185 | 0.194 | 0.018 | 414 | 0.431 | 0.041 |
| 99 | 0.98 | 0.815 | 0.012 | 0.185 | 0.195 | 0.018 | 414 | 0.432 | 0.041 |
| 100 | 0.99 | 0.814 | 0.012 | 0.186 | 0.195 | 0.019 | 414 | 0.433 | 0.041 |
| 101 | 1 | 0.814 | 0.012 | 0.186 | 0.195 | 0.019 | 414 | 0.434 | 0.041 |
References
- Bangura, M.; Lee, C.L. The Determinants of Homeownership Affordability in Greater Sydney: Evidence from a Submarket Analysis. Housing Studies. Available online: https://www.tandfonline.com/doi/abs/10.1080/02673037.2021.1879995 (accessed on 1 February 2022).
- Rañeses, M.K.; Chang-Richards, A.; Wang, K.I.K.; Dirks, K.N. Housing for Now and the Future: A Systematic Review of Climate-Adaptive Measures. Sustainability 2021, 13, 6744. [Google Scholar] [CrossRef]
- Wang, J.; Lee, C.L. The value of air quality in housing markets: A comparative study of housing sale and rental markets in China. Energy Policy 2022, 160, 112601. [Google Scholar] [CrossRef]
- Kuang, W.; Li, X. Does China face a housing affordability issue? Evidence from 35 cities in China. Int. J. Hous. Mark. Anal. 2012, 5, 272–288. [Google Scholar] [CrossRef]
- Shi, W.; Chen, J.; Wang, H. Affordable housing policy in China: New developments and new challenges. Habitat Int. 2016, 54, 224–233. [Google Scholar] [CrossRef] [Green Version]
- Webster, C.; Wu, F.; Zhang, F.; Sarkar, C. Informality, property rights, and poverty in China’s “favelas”. World Dev. 2016, 78, 461–476. [Google Scholar] [CrossRef] [Green Version]
- Xue, J. Sustainable housing development: Decoupling or degrowth? A comparative study of Copenhagen and Hangzhou. Environ. Plan. C Gov. Policy 2015, 33, 620–639. [Google Scholar] [CrossRef]
- Yu, T.; Shen, G.Q.; Shi, Q.; Zheng, H.W.; Wang, G.; Xu, K. Evaluating social sustainability of urban housing demolition in Shanghai, China. J. Clean. Prod. 2017, 153, 26–40. [Google Scholar] [CrossRef] [Green Version]
- Li, L.; Wan, W.X.; He, S. The Heightened ‘Security Zone’ Function of Gated Communities during the COVID-19 Pandemic and the Changing Housing Market Dynamic: Evidence from Beijing, China. Land 2021, 10, 983. [Google Scholar] [CrossRef]
- Hardin, G. The tragedy of the commons: The population problem has no technical solution; it requires a fundamental extension in morality. Science 1968, 162, 1243–1248. [Google Scholar] [CrossRef] [Green Version]
- Foster, S.R. Collective action and the urban commons. Notre Dame Law Rev. 2011, 87, 57. [Google Scholar]
- Douglass, M.; Wissink, B.; Van Kempen, R. Enclave urbanism in China: Consequences and interpretations. Urban Geogr. 2012, 33, 167–182. [Google Scholar] [CrossRef]
- Wu, F. China’s great transformation: Neoliberalization as establishing a market society. Geoforum 2008, 39, 1093–1096. [Google Scholar] [CrossRef]
- He, S.; Wang, K. Enclave urbanism. In The Wiley Blackwell Encyclopedia of Urban and Regional Studies; Orum, A.M., Ed.; John Wiley & Sons: New York, NY, USA, 2019. [Google Scholar]
- Atkinson, R.; Blandy, S. Introduction: International perspectives on the new enclavism and the rise of gated communities. Hous. Stud. 2005, 20, 177–186. [Google Scholar] [CrossRef]
- Glasze, G.; Webster, C.; Frantz, K. Private Cities: Global and Local Perspectives, 1st ed.; Routledge: London, UK, 2004. [Google Scholar]
- Webster, C.; Glasze, G.; Frantz, K. The global spread of gated communities. Environ. Plan. B Plan. Des. 2002, 29, 315–320. [Google Scholar] [CrossRef]
- Blakely, E.J.; Snyder, M.G. Fortress America: Gated communities in the United States; Brookings Institution Press: Washington, DC, USA, 1997. [Google Scholar]
- Caldeira, T.P.R. Fortified enclaves: The new urban segregation. In The Urban Sociology Reader; Lin, J., Mele, C., Eds.; Routledge: London, UK, 2012; pp. 419–427. [Google Scholar]
- Low, S. Behind the Gates: Life, Security, and the Pursuit of Happiness in Fortress America; Routledge: London, UK, 2004. [Google Scholar]
- Ostrom, E. Governing the Commons: The Evolution of Institutions for Collective Action; Cambridge University Press: Cambridge, UK, 1990. [Google Scholar]
- Ostrom, E. Understanding Institutional Diversity; Princeton University Press: Princeton, NJ, USA, 2005. [Google Scholar]
- Wang, H.K.; Ling, G.H.T.; Shi, X. Collective Action Components of Low-Cost Housing: An Empirical Analysis Using Ostrom’s SES Framework. Property Management. Available online: https://www.emerald.com/insight/content/doi/10.1108/PM-07-2021-0053/full/html (accessed on 1 February 2022).
- Sun, G.; Webster, C. The security grills on apartments in gated communities: Trading-off 3D and 2D landscapes of fear in China. Cities 2019, 90, 113–121. [Google Scholar] [CrossRef]
- Wang, Z.; Liu, L.; Haberman, C.; Lan, M.; Yang, B.; Zhou, H. Burglaries and entry controls in gated communities. Urban Stud. 2021, 58, 2920–2932. [Google Scholar] [CrossRef]
- He, S.; Wang, K. Homeowner Association in Guangzhou’s Gated Communities: Devleopment Characteristics, Governance Efficacy and Its Determinants. Trop. Geogr. 2015, 35, 471–480. [Google Scholar]
- Olson, M. The Logic of Collective Action: Public Goods and the Theory of Groups; Harvard University Press: Cambridge, MA, USA, 1965. [Google Scholar]
- Webster, C. Property rights, public space and urban design. Town Plan. Rev. 2007, 78, 81–101. [Google Scholar] [CrossRef]
- Kiser, L.; Ostrom, E. Strategies of Political Inquiry; SAGE Publications: Beverly Hills, CA, USA, 1982; pp. 179–222. [Google Scholar]
- Ostrom, E. A general framework for analyzing sustainability of social-ecological systems. Science 2009, 325, 419–422. [Google Scholar] [CrossRef]
- Cole, D.; Epstein, G.; McGinnis, M. The utility of combining the IAD and SES frameworks. Int. J. Commons 2019, 13, 244–275. [Google Scholar] [CrossRef]
- Wang, Y.; Zang, L.; Araral, E. The impacts of land fragmentation on irrigation collective action: Empirical test of the social-ecological system framework in China. J. Rural Stud. 2020, 78, 234–244. [Google Scholar] [CrossRef]
- Su, Y.; Araral, E.; Wang, Y. The effects of farmland use rights trading and labor outmigration on the governance of the irrigation commons: Evidence from China. Land Use Policy 2020, 91, 104378. [Google Scholar] [CrossRef]
- Xie, Y.; Wen, Y.; Cirella, G.T. Application of Ostrom’s social-ecological systems framework in nature reserves: Hybrid psycho-economic model of collective forest management. Sustainability 2019, 11, 6929. [Google Scholar] [CrossRef] [Green Version]
- Anderies, J.M.; Janssen, M.A. Robustness of social-ecological systems: Implications for public policy. Policy Stud. J. 2013, 41, 513–536. [Google Scholar] [CrossRef] [Green Version]
- Nagendra, H.; Ostrom, E. Applying the social-ecological system framework to the diagnosis of urban lake commons in Bangalore, India. Ecol. Soc. 2014, 19, 67. [Google Scholar] [CrossRef]
- Ling, G.H.T.; Leng, P.C.; Ho, C.S. Effects of diverse property rights on rural neighbourhood public open space (POS) governance: Evidence from Sabah, Malaysia. Economies 2019, 7, 61. [Google Scholar] [CrossRef] [Green Version]
- Ling, G.H.T.; Leng, P.C.; Rusli, N.; Shin, W. A DSR Methodology for Conceptual Solution Development of Public Open Space Governance. J. Reg. City Plan. 2021, 32, 15–35. [Google Scholar] [CrossRef]
- Ling, G.H.T.; Suhud, M.; Leng, P.C.; Yeo, L.B.; Cheng, C.T.; Ahmad, M.H.H.; Ak Matusin, A.M.R. Factors Influencing Asia-Pacific Countries’ Success Level in Curbing COVID-19: A Review Using a Social–Ecological System (SES) Framework. Int. J. Environ. Res. Public Health 2021, 18, 1704. [Google Scholar] [CrossRef]
- Zhao, P.; Zhang, M. Informal suburbanization in Beijing: An investigation of informal gated communities on the urban fringe. Habitat Int. 2018, 77, 130–142. [Google Scholar] [CrossRef]
- Donoso, R.E.; Elsinga, M. Management of low-income condominiums in Bogotá and Quito: The balance between property law and self-organisation. Int. J. Hous. Policy 2018, 18, 312–334. [Google Scholar] [CrossRef] [Green Version]
- Chen, S.C.; Webster, C.J. Homeowners associations, collective action and the costs of private governance. Hous. Stud. 2005, 20, 205–220. [Google Scholar] [CrossRef]
- Zou, Y.; Zhao, W. Neighbourhood Governance during the COVID-19 Lockdown in Hangzhou: Coproduction Based on Digital Technologies. Public Management. Available online: https://www.tandfonline.com/doi/abs/10.1080/14719037.2021.1945666 (accessed on 19 October 2021).
- Yau, Y. Homeowners’ participation in management of multi-storey residential buildings: The Hong Kong’s case. Prop. Manag. 2011, 29, 345–356. [Google Scholar] [CrossRef]
- Gao, L.W.; Ho, D.C. Explaining the outcomes of multi-owned housing management: A collective action perspective. Habitat Int. 2016, 57, 233–241. [Google Scholar] [CrossRef]
- McGinnis, M.D.; Ostrom, E. Social-ecological system framework: Initial changes and continuing challenges. Ecol. Soc. 2014, 19, 30. [Google Scholar] [CrossRef] [Green Version]
- Yip, N.M. Walled without gates: Gated communities in Shanghai. Urban Geogr. 2012, 33, 221–236. [Google Scholar] [CrossRef]
- Shamsuddin, S.; Zaini, K. The Influence of the Surveillance Factors towards the Residents’ Perceptions on Safety at the Shared Outdoor Spaces in Gated Community. Adv. Mater. Res. 2013, 838–841, 2942–2947. [Google Scholar] [CrossRef]
- Muiga, J.G.; Rukwaro, R.W. Satisfaction of residents with gated community lifestyle: The case of Nairobi County; Kenya. Int. J. Humanit. Arts Med. Sci. (BEST IJHAMS) 2016, 4, 85–104. [Google Scholar]
- Littlewood, A.; Munro, M. Explaining disrepair: Examining owner occupiers’ repair and maintenance behaviour. Hous. Stud. 1996, 11, 503–525. [Google Scholar] [CrossRef]
- Chen, C.Y.; Webster, C. Privatising the governance and management of existing urban neighbourhoods. Prop. Manag. 2006, 24, 98–115. [Google Scholar] [CrossRef]
- Loo, F.K. A Guide to Effective Property Management in Hong Kong; Hong Kong University Press: Hong Kong, China, 1994. [Google Scholar]
- Li, L.H. Managing community in Hong Kong–the political economy perspective. Prop. Manag. 2005, 23, 122–136. [Google Scholar]
- Orbán, A. Community Action for Collective Goods: An Interdisciplina[r]y Approach to the Internal and External Solutions to Collective Action Problems: The Case of Hungarian Condominiums; Akademiai Kiado: Budapest, Hungary, 2006. [Google Scholar]
- Yau, Y. Perceived efficacies and collectivism in multi-owned housing management. Habitat Int. 2014, 43, 133–141. [Google Scholar] [CrossRef]
- Osman, M.M.; Rabe, N.S.; Bachok, S. An investigation of factors influencing communities decision to reside in gated development in Kuala Lumpur and Selangor. In Proceedings of the 11th International Congress of Asian Planning Schools Association (APSA, 2011), Tokyo, Japan, 19–22 September 2011; pp. 1–12. [Google Scholar]
- Cai, Y.; Sheng, Z. Homeowners’ activism in Beijing: Leaders with mixed motivations. China Q. 2013, 215, 513–532. [Google Scholar] [CrossRef]
- Roitman, S. Urban Social Group Segregation: A Gated Community in Mendoza, Argentina. Ph.D. Thesis, University of London, London, UK, 2007. [Google Scholar]
- Chavis, D.M.; Wandersman, A. Sense of Community in the Urban Environment: A Catalyst for Participation and Community Development. Am. J. Community Psychol. 1990, 18, 55–81. [Google Scholar] [CrossRef]
- Wandersman, A. A framework of participation in community organizations. J. Appl. Behav. Sci. 1981, 17, 27–58. [Google Scholar] [CrossRef]
- Landman, K.; Schönteich, M. Urban fortresses: Gated communities as a reaction to crime. Afr. Secur. Rev. 2002, 11, 71–85. [Google Scholar] [CrossRef]
- Geniş, Ş. Producing elite localities: The rise of gated communities in Istanbul. Urban Stud. 2007, 44, 771–798. [Google Scholar] [CrossRef]
- Mahgoub, Y.; Khalfani, F. Sustainability of gated communities in developing countries. Dev. Country Stud. 2012, 2, 53–63. [Google Scholar]
- Blandy, S.; Lister, D. Gated communities:(ne) gating community development? Hous. Stud. 2005, 20, 287–301. [Google Scholar] [CrossRef]
- Xie, Y.; Xie, S. Contentious versus Compliant: Diversified Patterns of Shanghai Homeowners’ Collective Mobilizations. J. Contemp. China 2019, 28, 81–98. [Google Scholar] [CrossRef]
- Tomba, L. Residential space and collective interest formation in Beijing’s housing disputes. China Q. 2005, 184, 934–951. [Google Scholar] [CrossRef]
- Pavlov, A.; Blazenko, G. The neighborhood effect of real estate maintenance. J. Real Estate Financ. Econ. 2005, 30, 327–340. [Google Scholar] [CrossRef]
- Ye, Y. 70 years of housing development in China. Urban Rural. Dev. 2019, 2019, 6–9. (In Chinese) [Google Scholar]
- Fan, Z.; Jiang, Z. From workplace communities to post-workplace communities: The logic of collective action in community from the perspective of organizational field. Decis.-Mak. Consult. 2020, 2020, 90–96. [Google Scholar]
- Krejcie, R.V.; Morgan, D.W. Determining sample size for research activities. Educ. Psychol. Meas. 1970, 30, 607–610. [Google Scholar] [CrossRef]
- Hoerl, A.E.; Kennard, R.W. Ridge regression: Biased estimation for nonorthogonal problems. Technometrics 1970, 12, 55–67. [Google Scholar] [CrossRef]
- Cox, K.R. Housing tenure and neighborhood activism. Urban Aff. Q. 1982, 18, 107–129. [Google Scholar] [CrossRef]
- Cai, R.; Li, C.; He, S. Consciousness on property rights, homeowner associations and neighbourhood governance: Evidence from Shanghai. Cities 2021, 119, 103350. [Google Scholar] [CrossRef]
- Levi, M. Of Rule and Revenue; University of California Press: Berkeley, CA, USA, 1989. [Google Scholar]
- Oliver, P.E.; Marwell, G. The paradox of group size in collective action: A theory of the critical mass. II. Am. Sociol. Rev. 1988, 53, 1–8. [Google Scholar] [CrossRef]








| First-Tier Variable | Second-Tier Variables |
|---|---|
| Social, economic, and political settings (S) | S1—Economic development |
| S2—Demographic trends | |
| S3—Political stability | |
| S4—Other governance systems | |
| S5—Markets | |
| S6—Media organizations | |
| S7—Technology | |
| Resource systems (RS) | RS1—Sector (e.g., water, forests, pasture, fish) |
| RS2—Clarity of system boundaries | |
| RS3—Size of resource system | |
| RS4—Human-constructed facilities | |
| RS5—Productivity of system | |
| RS6—Equilibrium properties | |
| RS7—Predictability of system dynamics | |
| RS8—Stronge characteristics | |
| RS9—Location | |
| Governance system (GS) | GS1—Government organizations |
| GS2—Nongovernment organizations | |
| GS3—Network structure | |
| GS4—Property-rights systems | |
| GS5—Operational-choice rules | |
| GS6—Collective-choice rules | |
| GS7—Constitutional-choice rules | |
| GS8—Monitoring and sanctioning rules | |
| GS9—Location | |
| Resource units (RU) | RU1—Resource unit mobility |
| RU2—Growth or replacement rate | |
| RU3—Interaction among resource units | |
| RU4—Economic value | |
| RU5—Number of units | |
| RU6—Distinctive characteristics | |
| RU7—Spatial and temporal distribution | |
| Actors (A) | A1—Number of relevant actors |
| A2—Socioeconomic attributes | |
| A3—History of past experiences | |
| A4—Location | |
| A5—Leadership/entrepreneurship | |
| A6—Norms (trust-reciprocity)/social capital | |
| A7—Knowledge of SES/mental models | |
| A8—Importance of resource (dependence) | |
| A9—Technologies available | |
| Action situations: Interactions (I) → Outcomes (O) | I1—Harvesting |
| I2—Information sharing | |
| I3—Deliberation processes | |
| I4—Conflicts | |
| I5—Investment activities | |
| I6—Lobbying activities | |
| I7—Self-organization activities | |
| I8—Networking activities | |
| I9—Monitoring activities | |
| I10—Evaluative activities | |
| O1—Social performance measures (e.g., efficiency, equity, accountability, sustainability) | |
| O2—Ecological performance measures (e.g., overharvested, resilience, biodiversity, sustainability) | |
| O3—Externalities to other SESs | |
| Related ecosystems (ECO) | ECO1—Climate patterns |
| ECO2—Pollution patterns | |
| ECO3—Flow into and out of focal SES |
| Name of Variables | Investigation Ways | Measurement Level | Variables’ Assignment | |
|---|---|---|---|---|
| Outcomes (O) | Community security | Questionnaire | Ordinal level of measurement | Unsafe = 1; Medium = 2; Safe = 3 |
| Hygiene and cleanliness | Questionnaire | Ordinal level of measurement | Dirty = 1; Medium = 2; Clean = 3 | |
| Facility quality | Questionnaire | Ordinal level of measurement | Poor = 1; Medium = 2; Good = 3 | |
| Resource systems and units (RSU) | Types of gated community | Questionnaire | Nominal level of measurement | Post-workplace community (original workplace does not exist) = 1; New community (mixed community with commodity housing, subsidized housing and low-rent housing) = 2; New community (mixed community with commodity housing and subsidized housing) = 3; New community (commodity housing) = 4; Post workplace community (workplace exists) = 5 |
| Exclusiveness systems of gated community | Questionnaire | Nominal level of measurement | Neighbors that have no walls/gates = 1; Free access neighbors with walls and gates, but no access control = 2; Access-controlled neighbors = 3 | |
| Age of gated community | Questionnaire | Interval-ratio level of measurement | ||
| Number of community facilities | Questionnaire | Ordinal level of measurement | Severe shortage = 1; Shortage = 2; Passable = 3; Enough = 4; Ample = 5 | |
| The location of a gated community | Documents and records (based on the geographical data from Google Maps) | Interval-ratio level of measurement | ||
| Governance system (GS) | Participants of commons self-organizing management in a gated community | Questionnaire | Nominal level of measurement | All residents participate in commons management = 1; Only property owners participate in commons self-organizing management of gated community = 2 |
| Strict enforcement of rules | Questionnaire | Nominal level of measurement | Residents violate the rules and were not punished in gated community = 1; Residents violate the rules and were punished in gated community = 2 | |
| Common covenants and rules of self-organizing management of gated communities | Questionnaire | Nominal level of measurement | No clear covenants among residents in gated community = 1; Clear covenants among residents in gated community = 2 | |
| Actor (A) | Number of households | Questionnaire | Interval-ratio level of measurement | |
| Income level of residents | Questionnaire | Interval-ratio level of measurement | ||
| Presence of leaders | Questionnaire | Nominal level of measurement | No residents’ leaders in gated community = 1; Residents’ leaders in gated community = 2 | |
| Residents’ willingness living in a gated community | Questionnaire | Ordinal level of measurement | Want to move out = 1; No intention to stay long = 2; Uncertain = 3; No plans to move out = 4; Wish to live permanently = 5 | |
| Residential satisfaction | Questionnaire | Ordinal level of measurement | Very dissatisfied = 1; Dissatisfied = 2; So-so = 3; Satisfied = 4; Very satisfied = 5 | |
| Residents’ expectation of the success of collective action | Questionnaire | Ordinal level of measurement | Neighbors cannot cooperate = 1; Neighbors may cooperate = 2; Neighbors can cooperate, but not necessarily succeed = 3; Neighbors will cooperate and very likely to succeed = 4; Neighbors will cooperate and succeed = 5 |
| Name of Variables | Hypothesis | |
|---|---|---|
| Resource systems and units (RSU) | Types of gated community | H1: Various types of gated communities bring different residents’ awareness on collective action [65]. |
| Exclusiveness systems of gated community | H2: Stricter access control has a positive effect on commons management in a gated community [66]. | |
| Age of gated community | H3: Older gated communities have a negative effect on residents’ enthusiasm for collective action participation [45]. | |
| Number of community facilities | H4: More facilities supplement in a gated community has a positive effect on commons management performance [48]. | |
| The location of gated community | H5: The residents’ collective action is affected by the location of real estate [50,67] | |
| Governance system (GS) | Participants of commons self-organizing management in gated community | H6: Fewer commons management participation groups have a positive impact on collective action performance [42]. |
| Strict enforcement of rules | H7: Stricter commons management rules are conducive to collective action performance [21]. | |
| Common covenants and rules of self-organizing management of gated communities | H8: Commons management in a gated community are governed by a deed of the mutual covenant (DMC) [52,53]. | |
| Actor (A) | Number of households | H9: Smaller groups perform better in collective actions compared to larger groups [27,54,55]. |
| Income level of residents | H10: High-income residents show lower participation in the management of commons [44]. H11: Richer residents are more willing to invest in commons management [56]. | |
| Presence of leaders | H12: Leaders of the gated community have a positive effect on residents’ collective action [57]. | |
| Residents’ willingness living in gated community | H13: Residents’ willingness to live in gated communities has an impact on collective action. | |
| Residential satisfaction | H14: Residential satisfaction has an impact on the possibility of owners’ participation in collective actions in gated communities [44]. H15: Residents who are not content with the current building performance tend to participate in housing management more actively [59,60]. | |
| Residents’ expectation of the success of collective action | H16: If residents expect their behavior to eventually produce results, they will be more willing to participate in building management [59]. |
| China Mobile Community | Jinzhong Second Hospital Community | Transportation Administrative Community | Textile Mill Company Community | Boiler Installation Company Community | Minsheng Community | Houchengjiayuan Community | Tianlixingdu Community | Yujinghuafu Community | Xiangyangju Community | |
|---|---|---|---|---|---|---|---|---|---|---|
| Area (m2) | 2173 | 56,218 | 8300 | 72,371 | 1103 | 35,240 | 28,379 | 72,093 | 95,341 | 2198 |
| Number of households | 15 | 650 | 14 | 942 | 25 | 614 | 284 | 1096 | 1289 | 24 |
| Age of community | 20 | 24 | 20 | 24 | 27 | 12 | 10 | 6 | 6 | 15 |
| Number of residential building floors (According to the Article 3.1 (classification of civil buildings) of “China civil building design standard (GB50352-2019)”) | Multi-story residential housing with 4 floors | Multi-story residential housing with 5 floors | High-rise residential housing with 14 floors; Multi-story residential housing with 5 floors | Low-rise residential housing with 3 floors; Multi-story residential housing with 4, 5 floors | Low-rise residential housing with 3 floors; Multi-story residential housing with 5 floors | Multi-story residential housing with 5 and 6 floors | Low-rise residential housing with 3 floors; Multi-story residential housing with 5 and 6 floors | Low-rise residential housing with 2 floors; Multi-story residential housing with 6 floors; High-rise residential housing with 18 | High-rise residential housing with 16, 26, 28, 30 floors | Multi-story residential housing with 4 floors |
| Types of gated community | Post-workplace community (affiliated workplaces are still running) | Post-workplace community (affiliated workplaces are still running) | Post-workplace community (affiliated workplaces are still running) | Post-workplace community (affiliated workplaces are closed down) | Post-workplace community (affiliated workplaces are closed down) | New community (commodity housing, subsidized housing and low-rent housing) | New community (commodity housing, subsidized housing) | New community (commodity housing, subsidized housing) | New community (commodity housing) | New community (commodity housing) |
| RSU1 | RSU2 | RSU3 | RSU4 | RSU5 | GS1 | GS2 | GS3 | A1 | A2 | A3 | A4 | A5 | A6 | |
|---|---|---|---|---|---|---|---|---|---|---|---|---|---|---|
| RSU1 | 1 | |||||||||||||
| RSU2 | 0.767 ** | 1 | ||||||||||||
| RSU3 | −0.069 | −0.369 ** | 1 | |||||||||||
| RSU4 | 0.566 ** | 0.757 ** | −0.457 ** | 1 | ||||||||||
| RSU5 | 0.143 ** | 0.609 ** | −0.466 ** | 0.656 ** | 1 | |||||||||
| GS1 | 0.687 ** | 0.534 ** | −0.186 ** | 0.365 ** | 0.277 ** | 1 | ||||||||
| GS2 | 0.648 ** | 0.569 ** | 0.072 | 0.572 ** | 0.202 ** | 0.327 ** | 1 | |||||||
| GS3 | 0.818 ** | 0.711 ** | 0.156 ** | 0.603 ** | 0.175 ** | 0.459 ** | 0.804 ** | 1 | ||||||
| A1 | −0.175 ** | 0.267 ** | −0.455 ** | 0.198 ** | 0.323 ** | −0.219 ** | 0.078 | 0.039 | 1 | |||||
| A2 | 0.385 ** | 0.550 ** | −0.751 ** | 0.570 ** | 0.451 ** | 0.432 ** | 0.243 ** | 0.266 ** | 0.377 ** | 1 | ||||
| A3 | 0.759 ** | 0.907 ** | −0.157 ** | 0.688 ** | 0.558 ** | 0.587 ** | 0.653 ** | 0.783 ** | 0.308 ** | 0.430 ** | 1 | |||
| A4 | 0.664 ** | 0.780 ** | −0.293 ** | 0.589 ** | 0.414 ** | 0.338 ** | 0.500 ** | 0.580 ** | 0.257 ** | 0.455 ** | 0.737 ** | 1 | ||
| A5 | 0.539 ** | 0.531 ** | 0.041 | 0.381 ** | 0.229 ** | 0.160 ** | 0.548 ** | 0.643 ** | 0.243 ** | 0.263 ** | 0.564 ** | 0.586 ** | 1 | |
| A6 | 0.688 ** | 0.783 ** | −0.279 ** | 0.610 ** | 0.460 ** | 0.432 ** | 0.555 ** | 0.631 ** | 0.270 ** | 0.491 ** | 0.773 ** | 0.836 ** | 0.666 ** | 1 |
| Variables’ Name | Variance Inflation Factor (VIF) |
|---|---|
| Types of gated community | 27.157 |
| Exclusiveness systems of gated community | 15.431 |
| Age of gated community | 13.704 |
| Number of community facilities | 6.962 |
| Location of gated community | 8.085 |
| Participants of commons self-organizing management in a gated community | 5.156 |
| Strict enforcement of rules | 3.174 |
| Common covenants and rules of self-organizing management of gated communities | 14.116 |
| Number of households | 11.523 |
| Income level of residents | 4.045 |
| Presence of leaders | 33.674 |
| Residents’ willingness to live in gated community | 4.414 |
| Residential satisfaction | 3.201 |
| Residents’ expectation of the success of collective action | 5.000 |
| Minimum | Maximum | Mean | Std. Deviation | |
|---|---|---|---|---|
| Residents’ collective action performance | 4 | 9 | 7.74 | 1.494 |
| Types of community | 1 | 5 | 3.25 | 1.441 |
| Exclusiveness systems of gated community | 1 | 3 | 2.28 | 0.826 |
| Age of gated community | 6 | 27 | 15.54 | 7.463 |
| Number of community facilities | 1 | 5 | 3.23 | 1.222 |
| Location of gated community | 500 | 2000 | 1387.68 | 382.825 |
| Participants of commons self-organizing management in gated community | 1 | 2 | 1.76 | 0.429 |
| Strict enforcement of rules | 1 | 2 | 1.44 | 0.497 |
| Common covenants and rules of self-organizing management of gated communities | 1 | 2 | 1.40 | 0.490 |
| Number of households | 15 | 1289 | 608.40 | 437.921 |
| Income level of residents | 2400 | 8000 | 5396.38 | 1448.022 |
| Presence of leaders | 1 | 2 | 1.52 | 0.500 |
| Residents’ willingness to live in gated community | 1 | 5 | 3.48 | 1.121 |
| Residential satisfaction | 1 | 5 | 3.58 | 0.810 |
| Residents’ expectation of the success of collective action | 1 | 5 | 3.58 | 0.960 |
| Sum of Squares | Df | Mean Square | F | Sig. | |
|---|---|---|---|---|---|
| Regression | 364.945 | 23 | 15.867 | 126.150 | 0.000 |
| Residual | 49.055 | 390 | 0.126 | ||
| Total | 414.000 | 413 |
| Multiple R | R Square | Adjusted “R Square” | Regularization “R Square” | Apparent Prediction Error | Expected Prediction Error | |||
|---|---|---|---|---|---|---|---|---|
| Estimate a | Std. Error | n | ||||||
| Standardized Data Raw Data | 0.939 | 0.883 | 0.876 | 0.882 | 0.118 0.264 | 0.133 0.296 | 0.014 0.031 | 414 |
| Standardized Coefficients | df | F | Sig | ||
|---|---|---|---|---|---|
| Beta | Bootstrap (1000) Estimate of Std. Error | ||||
| Types of community | 0.337 | 0.023 | 4 | 216.615 | 0.000 |
| Exclusiveness systems of gated community | 0.305 | 0.015 | 2 | 404.174 | 0.000 |
| Age of gated community | −0.075 | 0.014 | 1 | 27.200 | 0.000 |
| Number of community facilities | 0.045 | 0.037 | 2 | 1.491 | 0.226 |
| Location of gated community | −0.028 | 0.016 | 1 | 2.971 | 0.086 |
| Participants of commons self-organizing management in gated community | 0.036 | 0.023 | 1 | 2.553 | 0.111 |
| Strict enforcement of rules | 0.054 | 0.021 | 1 | 6.776 | 0.010 |
| Common covenants and rules of self-organizing management of gated communities | 0.016 | 0.012 | 1 | 1.776 | 0.183 |
| Number of households | 0.035 | 0.016 | 1 | 4.975 | 0.026 |
| Income level of residents | 0.041 | 0.029 | 1 | 2.077 | 0.150 |
| Presence of leaders | 0.323 | 0.022 | 1 | 208.333 | 0.000 |
| Residents’ willingness to live in gated community | 0.039 | 0.027 | 3 | 2.004 | 0.113 |
| Residential satisfaction | 0.038 | 0.045 | 2 | 0.718 | 0.489 |
| Residents’ expectation of the success of collective action | 0.017 | 0.036 | 2 | 0.217 | 0.805 |
Publisher’s Note: MDPI stays neutral with regard to jurisdictional claims in published maps and institutional affiliations. |
© 2022 by the authors. Licensee MDPI, Basel, Switzerland. This article is an open access article distributed under the terms and conditions of the Creative Commons Attribution (CC BY) license (https://creativecommons.org/licenses/by/4.0/).
Share and Cite
Shi, X.; Ling, G.H.T. Factors Influencing High-Rise Gated Community Collective Action Effectiveness: Conceptualization of the Social-Ecological System (SES) Framework. Buildings 2022, 12, 307. https://doi.org/10.3390/buildings12030307
Shi X, Ling GHT. Factors Influencing High-Rise Gated Community Collective Action Effectiveness: Conceptualization of the Social-Ecological System (SES) Framework. Buildings. 2022; 12(3):307. https://doi.org/10.3390/buildings12030307
Chicago/Turabian StyleShi, Xuerui, and Gabriel Hoh Teck Ling. 2022. "Factors Influencing High-Rise Gated Community Collective Action Effectiveness: Conceptualization of the Social-Ecological System (SES) Framework" Buildings 12, no. 3: 307. https://doi.org/10.3390/buildings12030307
APA StyleShi, X., & Ling, G. H. T. (2022). Factors Influencing High-Rise Gated Community Collective Action Effectiveness: Conceptualization of the Social-Ecological System (SES) Framework. Buildings, 12(3), 307. https://doi.org/10.3390/buildings12030307

