You are currently viewing a new version of our website. To view the old version click .
Insects
  • Article
  • Open Access

17 September 2021

Genome-Wide Association Study Reveals a New Quantitative Trait Locus in Rice Related to Resistance to Brown Planthopper Nilaparvata lugens (Stål)

,
,
,
,
,
,
,
,
and
1
Rice Research Institute, Fujian Academy of Agricultural Sciences, Cangshan, Fuzhou 350018, China
2
Shenzhen Branch, Guangdong Laboratory of Lingnan Modern Agriculture, Genome Analysis Laboratory of the Ministry of Agriculture and Rural Affairs, Agricultural Genomics Institute at Shenzhen, Chinese Academy of Agricultural Sciences, Shenzhen 518120, China
3
Institute of Plant Protection, Fujian Academy of Agricultural Sciences, Fuzhou 350013, China
*
Authors to whom correspondence should be addressed.

Simple Summary

The brown planthopper Nilaparvata lugens (Stål) (BPH) is one of the main rice pests in Asian areas. The development of rice varieties harboring resistance genes is the most economical and effective method of managing BPH. In this study, 123 rice germplasms were identified for resistance and durable resistance by using the rice planthopper resistance identification system. Forty-two of the 123 rice varieties were classified as resistant to brown planthopper, and among them, twelve rice varieties had a long, durable resistance period. One potential durable resistance to brown planthopper locus on chromosome 2 was found by a genome-wide association study (GWAS). There are 13 candidate genes at this locus, and several of them are related to disease and pest resistance. Our study found a potential durable resistance locus to BPH, which has guiding significance for subsequent resistance breeding.

Abstract

The brown planthopper (BPH) is one of the main pests endangering rice yields. The development of rice varieties harboring resistance genes is the most economical and effective method of managing BPH. To identify new BPH resistance-related genes, a total of 123 rice varieties were assessed for resistance and durable resistance. Three varieties were immune, and nine were highly resistant to BPH. After whole-genome resequencing of all 123 varieties, 1,897,845 single nucleotide polymorphisms (SNPs) were identified. Linkage disequilibrium (LD) decay analysis showed that the average LD of the SNPs at 20 kb was 0.30 (r2) and attenuated to half value (~0.30) at a distance of about 233 kb. A genome-wide association study (GWAS) of durable resistance to BPH was conducted using the Fast-MLM model. One quantitative trait locus, identified on chromosome 2, included 13 candidate genes. Two candidate genes contained a leucine-rich repeat and CC-NBS-LRR or NB-ARC domains, which might confer resistance to pests or diseases. Interestingly, LOC_Os02g27540 was highly expressed and was induced by BPH; GWAS identified potential rice genes coding for durable resistance to BPH. This study helps to elucidate the mechanism of durable resistance to BPH in rice and provides essential genetic information for breeding and functional verification of resistant varieties.

1. Introduction

Rice (Oryza sativa) is the leading food for nearly half the world’s population and about 90% of it is produced in Asian countries [1]. Rice yield is affected by many abiotic or biotic stress, but pests are one of the main factors. The brown planthopper Nilaparvata lugens (Stål) (BPH) is a monophagous phytophagous insect that causes severe damage to the rice industry in China and many areas of Asia, with millions of tons lost each year [2,3].
There are three advantages of BPHs that help them become the primary pest in rice fields. Firstly, the adult BPH has prominent wing dimorphism. The long-winged adults (macropterous form) can migrate long distances to escape harsh conditions and seek suitable environments for survival and reproduction. Short-winged adults (brachypterous form) cannot fly; compared with the macropterous form, the brachypterous female can reproduce quickly and expand the population [4,5,6]. Secondly, the BPH has a short generation cycle and fast metabolism, which help it to develop resistance to chemical pesticides. To date, the BPH has developed resistance to 31 chemical pesticides, including imidacloprid, dinotefuran, and clothianidin [7]. Thirdly, the BPH inhabits the base of the rice stem near the ground [8]. After the rice tillering stage, the leaves are densely distributed on the upper plant, which blocks pesticides applied through standard spraying methods and reduces the pesticide exposure of the BPH.
Host-plant resistance (HPR) results from animal and plant co-evolution and plays a vital role in integrated pest management [9,10,11]. Resistant host plants can prevent pest damage through physical barriers (waxy layers, epidermal hair, etc.) and through their own, or induced, chemicals that reduce the growth, development, survival, or reproductive fitness of pests [12,13,14]. A practical method to control BPH is to breed and plant rice varieties with improved resistance via chemical, physical, biological, and genetic strategies [15,16]. Both 1–5 instar nymphs and adults of the BPH pierce the phloem of the rice stems and suck the plant sap, which is the primary way the BPH harms the rice plant. Saliva is secreted, forming a sheath-like structure (saliva sheath) conducive to the scalpella withdrawing the sap. The saliva sheath coagulates and remains in the phloem after feeding, blocking nutrient transport [8,17]. BPH-resistant rice varieties have constitutive resistance and induced resistance, preventing the pest from causing further damage after insertion of the mouthparts and saliva [12]. BPH resistance genes are essential in regulating resistance in rice. For example, Bph29 activates the salicylic acid signaling pathway by encoding the B3 DNA-binding protein, inhibiting the jasmonic acid/ethylene-dependent (JA/Et) pathway, and encouraging callose to accumulate in the phloem sieve, which discourages feeding by the BPH [18]. Bph14 and Bph26 are typical CC-NBS-LRR (coiled-coil nucleotide-binding site leucine-rich repeats) resistance genes (R genes) that encode proteins that inhibit the BPH [19,20]. To date, 38 BPH resistance genes have been identified in rice. They are mainly distributed on chromosomes 3, 4, 6, and 12 in the form of gene clusters [21]. Many BPH resistance genes remain to be identified, and the molecular mechanisms of some cloned genes need further studies.
In this study, the BPH resistance and durable resistance periods of the 123 rice varieties at the seedling stage were identified by seedbox screening. Their quantitative trait loci (QTLs) were identified by genome-wide association study (GWAS). The candidate genes were then analyzed based on their gene annotations and were verified by quantitative real-time PCR (qRT-PCR). This study will help discover different resistance genes and the breeding of BPH-resistant rice varieties.

2. Materials and Methods

2.1. Breeding of BPH

Brown planthoppers were provided by the Rice Research Institute, Fujian Academy of Agricultural Sciences, Fuzhou, China, Fujian Academy of Agricultural Sciences (Fuzhou, China). The strain had been collected from an experimental rice field in 2016 and was reproduced with TN1 rice seedlings for more than 40 generations. The conditions for indoor breeding were 26 ± 2 °C, 65 ± 5% relative humidity, and 14 hours with light(L): 10 h with darkness (D) photoperiod (artificial lighting).

2.2. Rice Materials

A total of 123 rice varieties was used in this study. All were hybrid rice parents, most of them were used in rice breeding. Seeds were provided by the Rice Research Institute, Fujian Academy of Agricultural Sciences, Fuzhou, China. To guarantee the high capacity of seed germination, the seeds of 123 rice varieties were planted at the farm of Rice Research Institute of Fujian Academy of Agricultural Sciences in Fuzhou (119°21′57.6″ E, 26°0′46.8″ N). The new harvest seeds were used for the following tests.

2.3. Identification of Resistance to Brown Planthopper in Rice Seedlings

The resistance of rice seedlings to BPH was identified by a modified seedbox screening test [22] as follows: Seedling trays (50 × 35 × 8 cm) were covered with soil taken from a paddy field. Soil was evenly divided into 11 rows with one rice variety per row, 12 seedlings per variety, and three biological replicates per variety. Each tray contained ten varieties and the susceptible control TN1 in a random block design. Two plants of each variety were randomly selected at the one-tip-two-leaf stage and stored (without roots) at −80 °C for subsequent sequencing. The remaining ten seedlings of each variety were artificially inoculated with 8–10 nymphs of 1–2 instar BPHs per seedling. Seedling mortality was recorded every day. When the mortality of the susceptible TN1 variety reached 70%, the number of dead seedlings of each variety was recorded daily. The mean resistance grade of three biological replicates of each variety was assessed when all TN1 plants had died. For the varieties with resistance grades of 1 to 5, changes in seedling damage and grading continued to be recorded after the TN1 resistance grade reached 9 (seedling mortality > 70%) to evaluate their durable resistance period (started from the day when 70% of TN1 seedlings were dead, ending 3 days before 70% of the tested variety seedlings were dead) [22].

2.4. Whole-Genome Resequencing and Mutation Detection

All 123 rice varieties were sequenced by paired-end sequencing on an Illumina Hiseq2000 sequencing platform (BioMarker, Beijing, China). The clean reads were aligned against the O. sativa genome (v7.0) using BWA [23] (https://genome.jgi.doe.gov/portal/pages/dynamicOrganismDownload.jsf?organism=Osativa, 2015). The Genome Analysis Toolkit (GATK v3.8) [24] was used for identifying variants, including SNPs and small InDels. SNPs/Indels were screened, excluding missing values and minimum allele frequencies (MAF) above 0.05. Finally, 3,502,938 high-quality SNPs were screened by GWAS analysis. An SNP density map was generated and analyzed using the CMplot package of R. Principal component analysis (PCA) of this rice population structure was conducted based on the selected high-quality SNP loci using EIGENSOFT.

2.5. Genome-Wide Association Analysis of Durable Resistance

The population structure of the 123 varieties was determined based on SNPs using ADMIXTURE software. The number of subgroups (K value) was preset to 1–10 for clustering. The optimal number of clusters was determined according to the minimum of the cross-validation error rate. Based on the developed high-density SNP molecular markers, TASSEL, FaST-LMM, and EMMAX were used for association analysis. The detected SNPs were filtered according to the minor allele frequency (MAF 0.05) and locus integrity (INT 0.8) to obtain a highly consistent SNP locus for downstream analysis. Manhattan plots were generated by the qqman package of R, and Q-Q plots were created to display the results of the association analysis. Linkage disequilibrium analysis of the chromosome peak region was conducted using LDBlockShow.

2.6. Transcript Abundance Analysis

Seeds of two varieties with a long, durable resistance period (LDR) (IR24 and R26) and two with no durable resistance (NDR) (R01 and R121) were cultured to their one-tip-two-leaf stage (Figure 1a, 0 day). Then, the seedlings were inoculated with 1–2 instar BPH nymphs, 8–10 nymphs per seedling. The stem and leaf of seedlings were sampled 0 days, 4 days, 8 days, and 12 days after the nymph inoculation. All the samples were quick-frozen in liquid nitrogen before being stored in a −80 °C refrigerator. The total RNA was isolated using TRIzol reagent. Then, the cDNA was generated using the RevertAid First Strand cDNA Synthesis Kit (Fermentas, Vilnius, LTU). The qRT-PCR was performed with the Fast Start Universal SYBR Green Master system (Roche, Indianapolis, USA) on a QuantStudioTM 6 Flex System (Applied Biosystems). The relative quantitative method (ΔΔCT) was used to evaluate the quantitative variation in the examined replicates. The statistical calculations and histogram drawing were performed using Microsoft Excel 2019. Statistical analyses were performed using one-way ANOVA or Student’s t tests, and p-values < 0.05 were considered to indicate statistical significance. The primers used in qRT-PCR are listed in Table S1.
Figure 1. Phenotype identification of rice seedling resistance. (a) The phenotypic changes in TN1 rice (sensitive) seedlings inoculated with BPH nymphs after 0, 4, 8, and 12 days (the left tray); the right tray was treated without nymphs as a control. (b) Grading of rice seedling resistance to BPH. (c) Grading of the rice seedling durable resistance period for BPH. (d) Ratios of each resistance grade. (e) Ratios of each durable resistance grade.

3. Results

3.1. Identification of Rice Resistance to BPH

In this study, 123 hybrid rice parents were collected and cultured to their one-tip-two-leaf stage and were then inoculated with 1–2 instar BPH nymphs. Figure 1a displays the phenotype of TN1 (a typical insect-susceptible rice variety). On the 4th day after BPH nymph inoculation, the growth of TN1 rice seedlings (the left tray) was slower and a few of them started to wilt compared with the control (the right tray). This situation became more serious over time, and on the 12th day, almost 90% of seedlings (the left tray) were wilted and dead.
Forty-two of the 123 rice varieties were classified as resistant to BPH (grades 0–3) through phenotypic identification, of which 21 varieties were highly resistant (grade 1, with a ratio of 0.17) and three were immune (grade 0, with a ratio of 0.02) (Figure 1b,d). The durable resistance period was evaluated according to the categories in Figure 1c. Forty-six of the 123 rice varieties exhibited durable resistance to BPH, of which seven had a moderate durable resistance period (MDR, with a ratio of 0.06) and twelve had a long durable resistance period (LDR, with a ratio of 0.10) (Figure 1c,e).

3.2. SNP and Population Structure Analysis

A total of 1237.74 Gb clean data was obtained. All sequence data of the samples were uploaded to the website of the NCBI SRA (Sequence Read Archive) database; the accession number is PRJNA743713. The average mapping rate of all samples on the reference genome was 97.91%. The average coverage depth was 22×, and the genome coverage was 92.58% (Table S2). Genome Analysis Toolkit (gatk) software was used to detect single nucleotide polymorphisms (SNP) in the 123 rice varieties. A total of 1,897,845 SNP sites were detected after subsequent analysis. The distribution of these SNPs in the genome is shown in Table 1 and Figure 2. The average density of SNPs in the genome was 204 bp/SNP. The number of SNPs among the 12 rice chromosomes ranged from 83,242 to 231,924. The smallest average density of SNPs was on chromosome 7 with one SNP per 371 bp, while chromosome 3 exhibited a maximum marker density with one SNP per 180 bp. The number of SNPs among the 12 rice chromosomes ranged from 83,242 to 231,924. The smallest average density of SNPs was on chromosome 7 (371 bp/SNP) and the largest was on chromosome 3 (180 bp/SNP).
Table 1. Distribution of single nucleotide polymorphisms (SNPs) across 12 rice chromosomes.
Figure 2. SNP distribution density map on chromosomes and principal component analysis (PCA) of 123 rice varieties based on SNPs. (a) The distribution of SNPs on rice chromosomes; the number of SNPs per 0.1 Mb is displayed as a color index (lower right corner); (b) Principal component analysis of the genetic variation of the germplasm of 123 rice varieties.
PCA was performed based on the high-quality SNPs; all the varieties had no obvious subgroups and most were clustered together, except for a few japonica varieties separated from the indica varieties (on the first principal component there was a 27.14% contribution to the difference); on the second and third principal components, they were not clustered into clearly defined groups (Figure 2b).

3.3. Linkage Disequilibrium Analysis

Each group contained 9, 31, 8, 7, 16, 26, and 26 varieties. The lowest K value was 7 (Figure 3a,c, Table S3). The fourth group contained only japonica varieties (R15, R119, R16, R17, R33, R45, and R88). There were two other japonica varieties in the second group (R39, R110) and one japonica variety in the sixth group (R114). Varieties with resistance were in the second (R08, R14, R19, R24, R25, and R84), first (R89), fourth (R15), fifth (R26, R96), and seventh (R109, R13) groups.
Figure 3. Cross-validation, population linkage disequilibrium attenuation, and ADMIXTURE analysis of genetic relationships. (a) Cross-validation (CV) scores at different K values. The lowest value (K = 7) was selected as optimal for ADMIXTURE analysis. (b) Average LD attenuation for the whole genome. (c) Visualization of genetic relationships of each rice variety based on ADMIXTURE analysis.
High-quality SNPs with an allowed missing rate of 20% were selected to construct a maximum likelihood phylogenetic tree for the 123 varieties. The results were similar to the mixed analysis (Figure S1, Table S4). In the linkage disequilibrium (LD) attenuation analysis, the average LD of SNPs at a distance of 20 kb was 0.30 (r2) and attenuated to half value (~0.30) at a distance of about 233 kb. At the same time, LD attenuation was calculated at the chromosome level. The highest r2 (0.33) was found on chromosome 7 and the lowest (0.28) on chromosome 10 (Table S5).

3.4. GWAS and Candidate Gene Identification

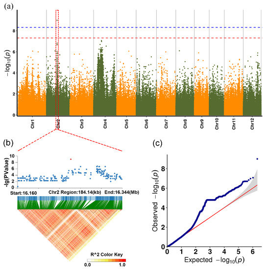
Approximately 1.89 million SNP/Indel (Indel = insertion/deletion sites) sites were identified. TASSEL, FaST-LMM, and EMMAX software were used for the GWAS. No significant site related to BPH resistance was found. One QTL (quantitative trait locus) related to durable resistance was identified on chromosome 2 by the FaST-LMM model. Genome-wide LD analysis was performed on the candidate peak regions and identified LD modules containing significant SNPs/InDels (regions containing putative candidate genes). LD block analysis was centered on the highest log10(p) values detected in the 200 kb range (Figure 4a). According to annotation of the SNPs/Indels in the upstream and downstream ranges of 200 kb LD block analysis, 13 genes were identified (LOC_Os02g27430, LOC_Os02g27440, LOC_Os02g27450, LOC_Os02g27470, LOC_Os02g27480, LOC_Os02g27490, LOC_Os02g27500, LOC_Os02g27540, LOC_Os02g27550, LOC_Os02g27560, LOC_Os02g27580, LOC_Os02g27590, and LOC_Os02g27592). Most of the highly correlated SNPs/Indels were in LD modules of different sizes, indicating significant linkage disequilibrium. Therefore, these candidate genes might function independently or synergistically with other genes containing these SNPs/Indels. Based on the annotation of the 13 genes (Table 2), only six were homologous with Arabidopsis genes and the remaining seven were not found in Arabidopsis. Of them, seven genes had annotation information. The remaining genes were annotated as hypothetical proteins. LOC_Os02g27440 coded for DNA topoisomerase, LOC_Os02g27500 was a leucine-rich protein with an obvious CC-NBS-LRR domain related to disease resistance, and LOC_Os02g27540 had an NB-ARC domain that was also related to disease resistance. The candidate genes containing many highly correlated SNPs/Indels in the gene region and some highly correlated signals that were not located in known genes were screened (the unknown genes might also be related to durable resistance). Some of the SNPs/Indels were located in the coding region of the unknown genes rather than in the surrounding 200 kb region.
Figure 4. Manhattan plot of genome association analysis and linkage disequilibrium block analysis. (a) Manhattan plot of FaST-LMM association mapping. (b) LD block module analysis of chromosome 2. (c) Graph of expected and observed p values.
Table 2. Annotation of candidate rice genes related to durable brown planthopper resistance.

3.5. Candidate Gene Expression Analysis

In contrast with that at 0 d, the expression level of LOC_Os02g27440 was unchanged at 4 d but up-regulated obviously at 8 d and 12 d after inoculation with BPHs (Figure 5a). The expressions of LOC_Os02g27470 and LOC_Os02g27480 were up-regulated obviously after inoculation with BPHs, especially in NDR (R01and R121) (Figure 5b,c). However, the expressions of LOC_Os02g27440, LOC_Os02g27470, and LOC_Os02g27480 at 0 d had no apparent difference between LDR (IR24 and R26) and NDR (R01and R121). The expression of LOC_Os02g27490 was up-regulated at 4 d and 8 d, but it was hardly detected at 12 d (Figure 5d). In addition, the expression of LOC_Os02g27500 was induced by BPHs to some degree though it had no significant change (Figure 5e). The expression of LOC_Os02g27540 was up-regulated significantly after inoculation with BPHs in all these rice varieties (Figure 5f). Overall, the expression of these candidate genes was induced by BPHs, and the gene function is worthy of further study.
Figure 5. The gene expression changes of six candidate genes after BPH inoculation by qRT-PCR, namely, LOC_Os02g27440 (a), LOC_Os02g27470 (b), LOC_Os02g27480 (c), LOC_Os02g27490 (d), LOC_Os02g27500 (e), and LOC_Os02g27540 (f).

4. Discussion

The BPH is one of the most important pests endangering rice. Hundreds of millions of kilograms of rice are lost every year, seriously threatening rice production and food security [25]. The BPH directly sucks vascular bundle fluid from the rice plant, causing mechanical damage, nutrient loss, and significantly affecting plant growth. Furthermore, it can transmit viruses causing, for example, grassy stunt disease and ragged stunt disease, leading to a severe reduction in rice production or even total crop failure [26]. The traditional method of controlling such damage was to apply chemical pesticides, but this method has obvious disadvantages: primarily the induction of pesticide-resistant BPHs and environmental pollution [27]. Screening and breeding new pest-resistant rice varieties carrying BPH resistance genes are among the most economical and environmentally friendly ways to limit pest damage [28,29].
The Standard Seedbox Screening Technique established by the International Rice Research Institute was a recognized resistance identification method. The later Modified Seedbox Screening Technique made resistance identification more accurate. Seedling screening is still one of the primary methods for identifying resistance to rice planthoppers [30]. In this study, screening was used to test 123 rice varieties at the seedling stage and to identify their durable resistance. Three varieties were immune to BPHs, and nine were highly resistant. Most varieties had no durable resistance period, and less than half were resistant to BPH. The varieties in this study could be divided into seven groups according to evolutionary genetic relationships (Figure 3, Table S2). Further analysis found no obvious correlation between pest resistance and the classification of indica and japonica subspecies. There was also no apparent genetic pattern among the resistance genes (Figure 2 and Figure S1).
Researchers have analyzed and identified BPH resistance genes since the 1960s. The largest resistance gene clusters are on chromosome 4, with eight genes (Bph3, Bph12, Bph15, Bph17(t), Bph20(t), Bph30, Bph33, and Bph36) located on the short arm and six (Bph6, bph12(t), Bph27, Bph27(t), Bph34, and Bph18) on the long arm. Eight genes (Bph1, Bph2, Bph7, Bph9, Bph10, Bph18, Bph21, and Bph26) are located on the long arm of chromosome 12. Bph13 and Bph19 are on the short arm of chromosome 3, while Bph31, Bph14 and Bph11 are on the long arm. Five resistance genes (Bph25, Bph29, Bph32, Bph4 and Bph3) are on the short arm of chromosome 6 [21]. Eight BPH resistance genes (Bph3, Bph6, Bph9, Bph14, Bph26, Bph29, Bph18, and Bph32) have been successfully cloned [19,31,32,33,34,35]. Four resistance genes (Bph14, Bph26, Bph18, and Bph9) contain CC-NBS-LRR domains. Bph14 was the first resistance gene cloned by map-based cloning and encodes a CC-NBS-LRR domain. It is known that proteins containing CC-NBS-LRR domains can directly or indirectly recognize pathogen-associated molecular patterns or pathogen effectors that induce resistance [19].
One QTL related to the durable resistance of BPH was found on rice chromosome 2 based on the GWAS of 123 rice varieties, and this interval contained 13 genes. Among them, LOC_Os02g27500 encodes a protein with a CC-NBS-LRR domain, which is the most likely a candidate BPH resistance gene. Out of eight map-based cloned BPH resistance genes, four genes, i.e., Bph14, Bph26, Bph18 and Bph9, encode CC-NBS-LRR domain-containing proteins. Bph14 is the first cloned BPH resistance gene that encodes a CC-NBS-LRR domain-containing protein, and its unique LRR domain might function in recognition of the BPH invasion and activating defense response [19]. Bph26 encodes a CC-NBS-LRR domain-containing protein and mediates resistance by inhibiting BPH from sucking the phloem sap [20]. BPH18, located at the same locus of BPH26, also encodes a CC-NBS-LRR domain-containing protein that recognizes the BPH invasion at endo-membranes in phloem cells [32]. Bph9 is another gene encoding the CC-NBS-LRR-containing protein that promotes cell death [35]. The CC domains of BPH9 induce resistance and a hypersensitive response, and the LRR domain of BPH9 confers resistance specificity to BPH [36]. LOC_Os02g27540 encodes a resistance protein containing a leucine-rich repeat (LRR) and an NB-ARC domain (nucleotide-binding adaptor shared by APAF-1, R proteins and CED-4). The interaction of the internal substructures of the NB-ARC domain is closely related to its activation of downstream anti-disease signaling pathways and functions [37,38]. LOC_Os02g27430 encodes a GRF zinc finger protein family, which generally plays important roles in plant growth and development, as well as abiotic and biotic stress responses [39,40,41]. In addition, LOC_Os02g27490 encodes a sodium bile acid symporter family protein, which has been found to be involved in stress resistance [42]. Thus, these candidate genes are probably related to abiotic and biotic stress resistance and may play a role in resistance to the BPH. Among the mapped BPH resistance genes, only Bph13(t) is located on chromosome 2, which is located between the SSR markers RM240 and RM250 on the long arm of chromosome 2 and has not yet been cloned [43]. Further analysis showed that the BPH resistance locus identified in this study and Bph13(t) are in different regions of chromosome 2. Therefore, the locus found in this study is likely to be a novel resistance region.
In this study, the expressions of six candidate genes were all induced by BPHs to varying degrees. However, the expression of these candidate genes had the same variation trend in both LDR and NDR. The expression levels of these genes were almost the same at 0 d in LDR and NDR, which showed that the expression of these genes had no difference under normal conditions among the different rice varieties. The expressions of LOC_Os02g27490 and LOC_Os02g27500 were at the same level at different time periods in LDR and NDR after inoculation with BPHs. In addition, the expressions of LOC_Os02g27440, LOC_Os02g27470, LOC_Os02g27480 and LOC_Os02g27540 were more obviously up-regulated at 8 d and 12 d in NDR compared with those in LDR, especially the expressions of LOC_Os02g27480 and LOC_Os02g27540. The different gene expression patterns indicated different functions of these candidate genes in the resistance to brown planthopper, and the function of genes needs to be further investigated.
It has also been shown that the resistance of plant lines carrying both resistance genes, Bph14 and Bph15, is higher than lines containing only one [44]. Moreover, varieties with a single resistance gene have a shorter service life and are more likely to lose resistance compared to varieties with multiple resistance genes [25]. Therefore, mapping and utilizing new resistance genes, pyramiding multiple resistance genes into one variety, and breeding rice varieties with durable resistance are key to promoting BPH resistance. In this study, a new BPH resistance QTL was identified through a GWAS. In a future study, the function of candidate genes will be analyzed to determine their roles in resistance, in the hope of providing new genetic resources for breeding BPH-resistant rice varieties.

5. Conclusions

In this study, we quantified the BPH tolerance of 123 rice varieties and reported several highly tolerant rice varieties. These highly tolerant varieties provide a valuable gene pool for tolerance breeding of BPH in rice. Here, a new BPH resistance QTL was identified through a GWAS. Our finding will benefit the understanding of the molecular mechanism of BPH in rice and the provided novel QTLs/gene targets for breeding improved BPH tolerance of rice varieties through gene editing.

Supplementary Materials

The following are available online at https://www.mdpi.com/article/10.3390/insects12090836/s1, Figure S1: Phylogenetic tree of 123 rice varieties based on single nucleotide polymorphisms (SNPs). The three BPH-immune rice varieties are indicated by blue dots, and the japonica rice varieties are indicated by green dots, Table S1: Primers used in this study, Table S2: Sample sequencing depth statistics, Table S3: The K value of all samples using an admixture, Table S4: Corresponding table of the evolutionary tree, Table S5: Linkage disequilibrium decay value.

Author Contributions

Conceptualization, L.S., Z.Z. and Z.J.; methodology, L.S., J.Z. and L.Q.; software, M.D. and W.K.; validation, L.L., Y.Z. and D.L.; formal analysis, L.S.; investigation, L.S., J.Z. band Z.X.; resources, Z.Z.; data curation, L.S.; writing—original draft preparation, L.S. and M.D.; writing—review and editing, L.S., Z.Z., M.D. and L.L.; supervision, Z.Z. and Z.J.; project administration, L.S.; funding acquisition, Z.Z. and Z.J. All authors have read and agreed to the published version of the manuscript.

Funding

This research was funded by a sub-project of the National Key R&D Program of China, grant number 2017YFD0100105, the special project of research institutes of basic research and public service, Fujian, China, grant number 2018R1021-4, and the science and technology innovation team of Fujian Academy of Agricultural Sciences, grant number CXTD2021002-2.

Institutional Review Board Statement

Not applicable.

Data Availability Statement

All sequence data of the samples are available at the NCBI SRA (Sequence Read Archive) database website under accession number PRJNA743713.

Acknowledgments

We thank Wuqi Wang for his unselfish guidance during the experiments.

Conflicts of Interest

The authors declare no conflict of interest.

References

  1. Khush, G.S. Green revolution: Preparing for the 21st century. Genome 1999, 42, 646–655. [Google Scholar] [CrossRef]
  2. Sōgawa, K. The rice brown planthopper: Feeding physiology and host plant interactions. Ann. Rev. Entomol. 1982, 27, 49–73. [Google Scholar] [CrossRef]
  3. Cheng, J.A.; Zhu, Z.R. Analysis on the key factors causing the outbreak of brown planthopper in Yangtze Area, China in 2005. Plant Protect. 2006, 32, 1–4. [Google Scholar]
  4. Wu, G.R.; Yu, X.P.; Tao, L.Y.; Ren, Z.J. Wing dimorphism and migration in the brown planthopper, Nilaparvata lugens Stål. In Insect Life-Cycle Polymorphism; Series Entomologica; Springer: Dordrecht, The Netherlands, 1994; p. 52. [Google Scholar]
  5. Xu, H.-J.; Zhang, C.-X. Insulin receptors and wing dimorphism in rice planthoppers. Phil. Tran. R. Soc. B 2017, 372, 20150489. [Google Scholar] [CrossRef] [PubMed] [Green Version]
  6. Qi, H.; Jiang, C.; Zhang, Y.; Yang, X.; Cheng, D. Radar observations of the seasonal migration of brown planthopper (Nilaparvata lugens Stål) in Southern China. Bull. Entomol. Res. 2014, 104, 731–741. [Google Scholar] [CrossRef] [PubMed]
  7. Liao, X.; Jin, R.; Zhang, X.; Ali, E.; Mao, K.; Xu, P.; Li, J.; Wan, H. Characterization of sulfoxaflor resistance in the brown planthopper, Nilaparvata lugens (Stål). Pest Manag. Sci. 2019, 75, 1646–1654. [Google Scholar] [CrossRef] [PubMed]
  8. Wang, Y.; Tang, M.; Hao, P.; Yang, Z.; He, G. Penetration into rice tissues by brown planthopper and fine structure of the salivary sheaths. Entomol. Exp. Appl. 2008, 129, 295–307. [Google Scholar] [CrossRef]
  9. Thompson, J.N. The Coevolutionary Process; University of Chicago Press: Chicago, IL, USA, 1994. [Google Scholar]
  10. Jackai, L.E.N.; Singh, S.R. Varietal resistance in the integrated pest management of cowpea pests. Int. J. Trop. Insect Sci. 1983, 4, 199–204. [Google Scholar] [CrossRef]
  11. Sharma, H.C. Host-plant resistance to insects in sorghum and its role in integrated pest management. Crop Prot. 1993, 12, 11–34. [Google Scholar] [CrossRef] [Green Version]
  12. Capinera, J.L. (Ed.) Host Plant Resistance. In Encyclopedia of Entomology; Springer: Dordrecht, The Netherlands, 2008. [Google Scholar]
  13. Dreyer, D.L.; Campbell, B.C. Chemical basis of host-plant resistance to aphids. Plant Cell Environ. 1987, 10, 353–361. [Google Scholar]
  14. Agrawal, A.A.; Thaler, K.J.S. Influence of prey availability and induced host-plant resistance on omnivory by western flower thrips. Ecology 1999, 80, 518–523. [Google Scholar] [CrossRef]
  15. Visarto, P.; Zalucki, M.P.; Nesbitt, H.J.; Jahn, G.C. Effect of fertilizer, pesticide treatment, and plant variety on the realized fecundity and survival rates of brown planthopper, Nilaparvata lugens (Stål) (Homoptera: Delphacidae)-generating outbreaks in Cambodia. J. Asia-Pac. Entomol. 2001, 4, 75–84. [Google Scholar] [CrossRef]
  16. Zhang, X.; Liao, X.; Mao, K.; Zhang, K.; Wan, H.; Li, J. Insecticide resistance monitoring and correlation analysis of insecticides in field populations of the brown planthopper Nilaparvata lugens (Stål) in China 2012–2014. Pestic. Biochem. Phys. 2016, 132, 13–20. [Google Scholar] [CrossRef]
  17. Sogawa, K. Biological and genetic nature of biotype populations of the brown planthopper, Nilaparvata lugens. Jpn. Agric. Res. Q. 1981, 14, 186–190. [Google Scholar]
  18. Wang, Y.; Cao, L.; Zhang, Y.; Cao, C.; Liu, F.; Huang, F. Mapbasedcloning and characterization of BPH29, a B3 domain-containing recessive gene conferring brown planthopper resistance in rice. J. Exp. Bot. 2015, 66, 6035–6045. [Google Scholar] [CrossRef] [Green Version]
  19. Du, B.; Zhang, W.; Liu, B.; Hu, J.; Wei, Z.; Shi, Z.; He, G. Identification and characterization of Bph14, a gene conferring resistance to brown planthopper in rice. Proc. Natl. Acad. Sci. USA 2009, 106, 22163–22168. [Google Scholar] [CrossRef] [PubMed] [Green Version]
  20. Tamura, Y.; Hattori, M.; Yoshioka, H.; Yoshioka, M.; Takahashi, A.; Wu, J.; Yasui, H. Map-based cloning and characterization of a brown planthopper resistance gene BPH26 from Oryza sativa L. ssp. indica cultivar ADR52. Sci. Rep. 2014, 4, 5872. [Google Scholar] [CrossRef] [Green Version]
  21. Kumar, K.; Kaur, P.; Kishore, A.; Vikal, Y.; Singh, K.; Neelam, K. Recent advances in genomics-assisted breeding of brown planthopper (Nilaparvata lugens) resistance in rice (Oryza sativa). Plant Breed. 2020, 139, 1052–1066. [Google Scholar] [CrossRef]
  22. Chen, J.; Yu, X.; Cheng, J.; Lu, Z.; Zheng, X.; Xu, H. Resistance screening and evaluation of newly-bred rice varieties (lines) to the rice brown planthopper, Nilaparvata lugens. Chin. J. Rice Sci. 2005, 19, 573–576. [Google Scholar]
  23. Li, H.; Durbin, R. Fast and accurate short read alignment with Burrows–Wheeler transform. Bioinformatics 2009, 25, 1754–1760. [Google Scholar] [CrossRef] [Green Version]
  24. McKenna, A.; Hanna, M.; Banks, E.; Sivachenko, A.; Cibulskis, K.; Kernytsky, A.; Garimella, K.; Altshuler, D.; Gabriel, S.; Daly, M.; et al. The genome analysis toolkit: A mapreduce framework for analyzing next-generation DNA sequencing data. Genome Res. 2010, 20, 1297–1303. [Google Scholar] [CrossRef] [Green Version]
  25. Cheng, X.; Zhu, L.; He, G. Towards understanding of molecular interactions between rice and the brown planthopper. Mol. Plant 2013, 6, 621–634. [Google Scholar] [CrossRef] [PubMed] [Green Version]
  26. Khush, G.S.; Brar, D.S. Genetics of resistance to insects in crop plants. Adv. Agron. 1991, 45, 223–227. [Google Scholar]
  27. Bottrell, D.G.; Schoenly, K.G. Resurrecting the ghost of green revolutions past: The brown planthopper as a recurring threat to high-yielding rice production in tropical Asia. J. Asia-Pac. Entomol. 2012, 15, 122–140. [Google Scholar] [CrossRef]
  28. Alam, S.N.; Cohen, M.B. Detection and analysis of QTLs for resistance to the brown planthopper, Nilaparvata lugens, in a doubled-haploid rice population. Theor. Appl. Genet. 1998, 97, 1370–1379. [Google Scholar]
  29. Renganayaki, K.; Fritz, A.K.; Sadasivam, S.; Pammi, S.; Harrington, S.E.; McCouch, S.R.; Kumar, S.M.; Reddy, A.S. Mapping and progress toward map-based cloning of brown planthopper biotype-4 resistance gene introgressed from Oryza officinalis into cultivated rice O. sativa. Crop Sci. 2002, 42, 2112–2117. [Google Scholar] [CrossRef] [Green Version]
  30. Kato, K.; Hanada, K.; Kameyaiwaki, M. Melon yellow spot virus: A distinct species of the genus topovirus isolated from melon. Phytopathology 2000, 90, 422–426. [Google Scholar]
  31. Guo, J.; Xu, C.; Wu, D.; Zhao, Y.; Qiu, Y.; Wang, X.; Ouyang, Y.; Cai, B.; Liu, X.; Jing, S.; et al. Bph6 encodes an exocyst-localized protein and confers broad resistance to planthoppers in rice. Nat. Genet. 2018, 50, 297–306. [Google Scholar] [CrossRef]
  32. Ji, H.; Kim, S.; Kim, Y.; Suh, J.; Park, H.; Sreenivasulu, N.; Misra, G.; Kim, S.; Hechanova, S.; Kim, H.; et al. Map-based cloning and characterization of the BPH18 gene from wild rice conferring resistance to brown planthopper (BPH) insect pest. Sci. Rep. 2016, 6, 34376. [Google Scholar] [CrossRef]
  33. Liu, Y.; Wu, H.; Chen, H.; Liu, Y.; He, J.; Kang, H.; Sun, Z.; Pan, G.; Wang, Q.; Hu, J.; et al. A gene cluster encoding lectin receptor kinase confers broad-spectrum and durable insect resistance in rice. Nat. Biotechnol. 2015, 33, 301–305. [Google Scholar] [CrossRef]
  34. Ren, J.; Gao, F.; Wu, X.; Lu, X.; Zeng, L.; Lv, J.; Su, X.; Luo, H.; Ren, G. Bph32, a novel gene encoding an unknown SCR domain-containing protein, confers resistance against the brown planthopper in rice. Sci. Rep. 2016, 6, 37645. [Google Scholar] [CrossRef]
  35. Zhao, Y.; Huang, J.; Wang, Z.; Jing, S.; Wang, Y.; Ouyang, Y.; Cai, B.; Xin, X.; Liu, X.; Zhang, C.; et al. Allelic diversity in an NLR gene BPH9 enables rice to combat planthopper variation. Proc. Natl. Acad. Sci. USA 2016, 113, 12850–12855. [Google Scholar] [CrossRef] [Green Version]
  36. Wang, Z.; Huang, J.; Nie, L.; Hu, Y.; Zhang, N.; Guo, Q.; Guo, J.; Du, B.; Zhu, L.; He, G.; et al. Molecular and functional analysis of a brown planthopper resistance protein with two nucleotide-binding site domains. J. Exp. Bot. 2021, 72, 2657–2671. [Google Scholar] [CrossRef]
  37. Moffett, P.; Farnham, G.; Peart, J.; Baulcombe, D. Interaction between domains of a plant NBS-LRR protein in disease re-sistance-related cell death. EMBO J. 2002, 21, 4511–4519. [Google Scholar] [CrossRef] [Green Version]
  38. Ooijen, G.; Mayr, G.; Kasiem, M.; Albrecht, M.; Cornelissen, B.; Takken, F. Structure-function analysis of the NB-ARC domain of plant disease resistance proteins. J Exp. Bot. 2008, 59, 1383–1397. [Google Scholar] [CrossRef] [Green Version]
  39. Ciftci-Yilmaz, S.; Mittler, R. The zinc finger network of plants. Cell Mol. Life Sci. 2008, 65, 1150–1160. [Google Scholar] [CrossRef] [PubMed]
  40. Xu, C.; He, C. The rice OsLOL2 gene encodes a zinc finger protein involved in rice growth and disease resistance. Mol. Genet. Genom. 2007, 278, 85–94. [Google Scholar] [CrossRef] [PubMed]
  41. Jan, A.; Maruyama, K.; Todaka, D.; Kidokoro, S.; Abo, M.; Yoshimura, E.; Shinozaki, K.; Nakashima, K.; Yamaguchi-Shinozaki, K. OsTZF1, a CCCH-tandem zinc finger protein, confers delayed senescence and stress tolerance in rice by regulating stress-related genes. Plant Physiol. 2013, 161, 1202–1216. [Google Scholar] [CrossRef] [Green Version]
  42. Myo, T.; Wei, F.; Zhang, H.; Hao, J.; Zhang, B.; Liu, Z.; Cao, G.; Tian, B.; Shi, G. Genome-wide identification of the BASS gene family in four Gossypium species and functional characterization of GhBASSs against salt stress. Sci. Rep. 2021, 11, 11342. [Google Scholar] [CrossRef]
  43. Liu, G.; Yan, H.; Fu, Q.; Qian, Q.; Zhang, Z.; Zhai, W.; Zhu, L. Mapping of a new gene for brown planthopper resistance in cultivated rice introgressed from Oryza eichingeri. Chin. Sci. Bull. 2001, 46, 1459–1462. [Google Scholar] [CrossRef]
  44. Li, J.; Xia, M.; Qi, H.; He, G.; Wan, B.; Cha, Z. Marker-assisted selection for brown planthopper (Nilaparvata lugens stål) resistancegenes Bph14 and Bph15 in rice. Sci. Agric. Sin. 2006, 39, 2132–2137. [Google Scholar]
Publisher’s Note: MDPI stays neutral with regard to jurisdictional claims in published maps and institutional affiliations.

Article Metrics

Citations

Article Access Statistics

Multiple requests from the same IP address are counted as one view.