The Role of Ferrous Ion in the Effect of the Gadolinium-Based Contrast Agents (GBCA) on the Purkinje Cells Arborization: An In Vitro Study
Abstract
:1. Introduction
2. Materials and Methods
2.1. GBCAs and Ferrous Iron
2.2. Primary Cerebellar Culture
2.3. Immunocytochemistry for Calbindin to Analyze Purkinje Cell Morphology
2.4. Statistical Analysis
3. Results
3.1. Purkinje Cell Number
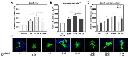
3.2. Dendrite Arborization of the Purkinje Cells
4. Discussion
5. Conclusions
Author Contributions
Funding
Institutional Review Board Statement
Informed Consent Statement
Data Availability Statement
Conflicts of Interest
References
- Cowling, T.; Frey, N. Macrocyclic and Linear Gadolinium Based Contrast Agents for Adults Undergoing Magnetic Resonance Imaging: A Review of Safety; Canadian Agency for Drugs and Technologies in Health: Ottawa, ON, Canada, 2019. [Google Scholar]
- Idée, J.M.; Port, M.; Robic, C.; Medina, C.; Sabatou, M.; Corot, C. Role of thermodynamic and kinetic parameters in gadolinium chelate stability. J. Magn. Reson. Imaging 2009, 30, 1249–1258. [Google Scholar] [CrossRef]
- Sherry, A.D.; Caravan, P.; Lenkinski, R.E. A primer on gadolinium chemistry. J. Magn. Reson. Imaging 2009, 30, 1240–1248. [Google Scholar] [CrossRef] [Green Version]
- Radbruch, A.; Weberling, L.D.; Kieslich, P.J.; Eidel, O.; Burth, S.; Kickingereder, P.; Heiland, S.; Wick, W. Gadolinium Retention in the Dentate Nucleus and Globus Pallidus Is Dependent on the Class of Contrast Agent Evaluation of the Macrocyclic Gadolinium-Based Contrast Agent Gadobutrol. Investig. Radiol. 2015, 50, 805. [Google Scholar] [CrossRef]
- Robert, P.; Violas, X.; Grand, S.; Lehericy, S.; Idée, J.-M.; Ballet, S.; Corot, C. Linear Gadolinium-Based Contrast Agents Are Associated with Brain Gadolinium Retention in Healthy Rats. Investig. Radiol. 2016, 51, 73–82. [Google Scholar] [CrossRef] [Green Version]
- McDonald, R.J.; McDonald, J.S.; Kallmes, D.; Jentoft, M.E.; Murray, D.L.; Thielen, K.R.; Williamson, E.E.; Eckel, L.J. Intracranial Gadolinium Deposition after Contrast-enhanced MR Imaging. Radiology 2015, 275, 772–782. [Google Scholar] [CrossRef] [PubMed] [Green Version]
- Feng, X.; Xia, Q.; Yuan, L.; Yang, X.; Wang, K. Impaired mitochondrial function and oxidative stress in rat cortical neurons: Implications for gadolinium-induced neurotoxicity. Neurotoxicology 2010, 31, 391–398. [Google Scholar] [CrossRef] [PubMed]
- Xia, Q.; Feng, X.; Huang, H.; Du, L.; Yang, X.; Wang, K. Gadolinium-induced oxidative stress triggers endoplasmic reticulum stress in rat cortical neurons. J. Neurochem. 2011, 117, 38–47. [Google Scholar] [CrossRef] [PubMed]
- Frenzel, T.; Apte, C.; Jost, G.; Schöckel, L.; Lohrke, J.; Pietsch, H. Quantification and assessment of the chemical form of residual gadolinium in the brain after repeated administration of gadolinium-based contrast agents comparative study in rats. Investig. Radiol. 2017, 52, 396–404. [Google Scholar] [CrossRef] [Green Version]
- Swaminathan, S. Gadolinium toxicity: Iron and ferroportin as central targets. Magn. Reson. Imaging 2016, 34, 1373–1376. [Google Scholar] [CrossRef] [PubMed]
- Jost, G.; Frenzel, T.; Lohrke, J.; Lenhard, D.C.; Naganawa, S.; Pietsch, H. Penetration and distribution of gadolinium-based contrast agents into the cerebrospinal fluid in healthy rats: A potential pathway of entry into the brain tissue. Eur. Radiol. 2017, 27, 2877–2885. [Google Scholar] [CrossRef] [Green Version]
- Greenberg, S.A. Zinc Transmetallation and Gadolinium Retention after MR Imaging: Case Report. Radiology 2010, 257, 670–673. [Google Scholar] [CrossRef] [PubMed]
- Queiroz-Andrade, M.; Blasbalg, R.; Ortega, C.D.; Rodstein, M.A.M.; Baroni, R.H.; Rocha, M.S.; Cerri, G.G. MR imaging findings of iron overload. Radiographics 2009, 29, 1575–1589. [Google Scholar] [CrossRef] [PubMed]
- Garcia-Bournissen, F.; Shrim, A.; Koren, G. Safety of gadolinium during pregnancy. Can. Fam. Physician 2006, 52, 309. [Google Scholar]
- Koibuchi, N. The role of thyroid hormone on cerebellar development. Cerebellum 2008, 7, 530–533. [Google Scholar] [CrossRef] [PubMed]
- Ariyani, W.; Iwasaki, T.; Miyazaki, W.; Khongorzul, E.; Nakajima, T.; Kameo, S.; Koyama, H.; Tsushima, Y.; Koibuchi, N. Effects of gadolinium-based contrast agents on thyroid hormone receptor action and thyroid hormone-induced cerebellar purkinje cell morphogenesis. Front. Endocrinol. 2016, 7, 115. [Google Scholar] [CrossRef] [PubMed] [Green Version]
- Salvador, G.A. Iron in neuronal function and dysfunction. BioFactors 2010, 36, 103–110. [Google Scholar] [CrossRef] [PubMed]
- Kress, G.J.; Dineley, K.E.; Reynolds, I.J. The relationship between intracellular free iron and cell injury in cultured neurons, astrocytes, and oligodendrocytes. J. Neurosci. 2002, 22, 5848–5855. [Google Scholar] [CrossRef] [Green Version]
- Bastian, T.W.; Prohaska, J.R.; Georgieff, M.K.; Anderson, G.W. Perinatal iron and copper deficiencies alter neonatal rat circulating and brain thyroid hormone concentrations. Endocrinology 2010, 151, 4055–4065. [Google Scholar] [CrossRef] [PubMed] [Green Version]
- Bastian, T.W.; Prohaska, J.R.; Georgieff, M.K.; Anderson, G.W. Fetal and neonatal iron deficiency exacerbates mild thyroid hormone insufficiency effects on male thyroid hormone levels and brain thyroid hormone-responsive gene expression. Endocrinology 2014, 155, 1157–1167. [Google Scholar] [CrossRef]
- Koibuchi, N.; Liu, Y.; Fukuda, H.; Takeshita, A.; Yen, P.M.; Chin, W.W. RORα Augments Thyroid Hormone Receptor-Mediated Transcriptional Activation 1. Endocrinology 1999, 140, 1356–1364. [Google Scholar] [CrossRef] [PubMed]
- Ibhazehiebo, K.; Koibuchi, N. Temporal effects of thyroid hormone (TH) and decabrominated diphenyl ether (BDE209) on Purkinje cell dendrite arborization. Niger. J. Physiol. Sci. 2012, 27, 11–17. [Google Scholar] [PubMed]
- Arikkath, J. Molecular mechanisms of dendrite morphogenesis. Front. Cell. Neurosci. 2012, 6, 61. [Google Scholar] [CrossRef] [PubMed] [Green Version]
- Robison, A.J.; Colbran, R.J. Calcium/Calmodulin-Dependent Protein Kinases. Encycl. Biol. Chem. 2013, 1, 304–309. [Google Scholar]
- Redmond, L.; Kashani, A.H.; Ghosh, A. Calcium Regulation of Dendritic Growth via CaM Kinase IV and CREB-Mediated Transcription. Neuron 2002, 34, 999–1010. [Google Scholar] [CrossRef] [Green Version]
- Garcia, J.; Liu, S.Z.; Louie, A.Y. Biological effects of MRI contrast agents: Gadolinium retention, potential mechanisms and a role for phosphorus. Philos. Trans. A Math Phys. Eng. Sci. 2017, 375, 20170180. [Google Scholar] [CrossRef] [PubMed] [Green Version]
- Keller, D.; Erö, C.; Markram, H. Cell densities in the mouse brain: A systematic review. Front. Neuroanat. 2018, 12, 83. [Google Scholar] [CrossRef] [PubMed] [Green Version]
- Reinert, A.; Morawski, M.; Seeger, J.; Arendt, T.; Reinert, T. Iron concentrations in neurons and glial cells with estimates on ferritin concentrations. BMC Neurosci. 2019, 20, 25. [Google Scholar] [CrossRef]
- Idée, J.-M.; Port, M.; Medina, C.; Lancelot, E.; Fayoux, E.; Ballet, S.; Corot, C. Possible involvement of gadolinium chelates in the pathophysiology of nephrogenic systemic fibrosis: A critical review. Toxicology 2008, 248, 77–88. [Google Scholar] [CrossRef] [PubMed]
- Rasschaert, M.; Weller, R.O.; Schroeder, J.A.; Brochhausen, C.; Idée, J.M. Retention of Gadolinium in Brain Parenchyma: Pathways for Speciation, Access, and Distribution. A Critical Review. J. Magn. Reson. Imaging 2020, 52, 1293–1305. [Google Scholar] [CrossRef] [PubMed]
- Telgmann, L.; Wehe, C.A.; Künnemeyer, J.; Bülter, A.-C.; Sperling, M.; Karst, U. Speciation of Gd-based MRI contrast agents and potential products of transmetalation with iron ions or parenteral iron supplements. Anal. Bioanal. Chem. 2012, 404, 2133–2141. [Google Scholar] [CrossRef] [PubMed]
- Sieber, M.A.; Lengsfeld, P.; Walter, J.; Schirmer, H.; Frenzel, T.; Siegmund, F.; Pietsch, H. Gadolinium-based contrast agents and their potential role in the pathogenesis of nephrogenic systemic fibrosis: The role of excess ligand. J. Magn. Reson. Imaging 2008, 27, 955–962. [Google Scholar] [CrossRef] [PubMed]
- Morcos, S.K. Extracellular gadolinium contrast agents: Differences in stability. Eur. J. Radiol. 2008, 66, 175–179. [Google Scholar] [CrossRef] [PubMed]
- Hayakawa, K.; Nakamura, T.; Shimizu, Y. Calcium binding by gadolinium-based MR contrast agents. Radiat. Med. 2005, 23, 545–549. [Google Scholar] [PubMed]
- Wang, Y.; Wu, Y.; Li, T.; Wang, X.; Zhu, C. Iron metabolism and brain development in premature infants. Front. Physiol. 2019, 10, 463. [Google Scholar] [CrossRef]
- Hidalgo, C.; Nunez, M.T. Calcium, iron and neuronal function. IUBMB Life 2007, 59, 280–285. [Google Scholar] [CrossRef] [PubMed]
- Kozan, R.; Bostanci, M.Ö.; Nacar, T.; Aslan, A.; Baǧirici, F. Iron-induced cerebellar purkinje cell loss is ameliorated by flunarizine. Turk. J. Med. Sci. 2009, 39, 37–42. [Google Scholar]
- Todorich, B.; Pasquini, J.M.; Garcia, C.I.; Paez, P.M.; Connor, J.R. Oligodendrocytes and myelination: The role of iron. Glia 2009, 57, 467–478. [Google Scholar] [CrossRef] [PubMed]
- Bower, D.V.; Richter, J.K.; von Tengg-Kobligk, H.; Heverhagen, J.T.; Runge, V.M. Gadolinium-Based MRI Contrast Agents Induce Mitochondrial Toxicity and Cell Death in Human Neurons, and Toxicity Increases with Reduced Kinetic Stability of the Agent. Investig. Radiol. 2019, 54, 453–463. [Google Scholar] [CrossRef] [PubMed]
- Khairinisa, M.A.; Takatsuru, Y.; Amano, I.; Erdene, K.; Nakajima, T.; Kameo, S.; Koyama, H.; Tsushima, Y.; Koibuchi, N. The effect of perinatal gadolinium-based contrast agents on adult mice behavior. Investig. Radiol. 2018, 53, 110–118. [Google Scholar] [CrossRef] [PubMed]
- Boyken, J.; Frenzel, T.; Lohrke, J.; Jost, G.; Pietsch, H. Gadolinium Accumulation in the Deep Cerebellar Nuclei and Globus Pallidus After Exposure to Linear but Not Macrocyclic Gadolinium-Based Contrast Agents in a Retrospective Pig Study with High Similarity to Clinical Conditions. Investig. Radiol. 2018, 53, 278. [Google Scholar] [CrossRef] [Green Version]
- Kartamihardja, A.A.P.; Nakajima, T.; Kameo, S.; Koyama, H.; Tsushima, Y. Distribution and clearance of retained gadolinium in the brain: Differences between linear and macrocyclic gadolinium based contrast agents in a mouse model. Br. J. Radiol. 2016, 89, 1066. [Google Scholar] [CrossRef] [PubMed] [Green Version]
- McDonald, R.J.; Levine, D.; Weinreb, J.; Kanal, E.; Davenport, M.S.; Ellis, J.H.; Jacobs, P.; Lenkinski, R.E.; Maravilla, K.R.; Prince, M.R.; et al. Gadolinium Retention: A Research Roadmap from the 2018 NIH/ACR/RSNA Workshop on Gadolinium Chelates. Radiology 2018, 289, 517. [Google Scholar] [CrossRef]
- Mallio, C.A.; Rovira, À.; Parizel, P.M.; Quattrocchi, C.C. Exposure to gadolinium and neurotoxicity: Current status of preclinical and clinical studies. Neuroradiology 2020, 62, 925–934. [Google Scholar] [CrossRef]
- Gruol, D.; Manto, M.; Haines, D. Ca2+ Signaling in Cerebellar Purkinje Neurons—Editorial. Cerebellum 2012, 11, 605. [Google Scholar] [CrossRef] [PubMed] [Green Version]
- Kawamoto, E.M.; Vivar, C.; Camandola, S. Physiology and Pathology of Calcium Signaling in the Brain. Front. Pharmacol. 2012, 3, 61. [Google Scholar] [CrossRef] [Green Version]
- Liljelund, P.; Netzeband, J.G.; Gruol, D.L. L-Type Calcium Channels Mediate Calcium Oscillations in Early Postnatal Purkinje Neurons. J. Neurosci. 2000, 20, 7394. [Google Scholar] [CrossRef] [PubMed] [Green Version]
- Aizawa, H.; Hu, S.-C.; Bobb, K.; Balakrishnan, K.; Ince, G.; Gurevich, I.; Cowan, M.; Ghosh, A. Dendrite Development Regulated by CREST, a Calcium-Regulated Transcriptional Activator. Science 2004, 303, 197–202. [Google Scholar] [CrossRef] [PubMed] [Green Version]
- Malasics, A.; Boda, D.; Valiskó, M.; Henderson, D.; Gillespie, D. Simulations of calcium channel block by trivalent cations: Gd3+ competes with permeant ions for the selectivity filter. Biochim. Biophys. Acta-Biomembr. 2010, 1798, 2013–2021. [Google Scholar] [CrossRef] [Green Version]




| Gadopentetate Dimeglumine (Magnevist®) | Gadobutrol (Gadovist®) | |
|---|---|---|
| Chemical Structures | ![]() Gd-DTPA (Linear chelate) | ![]() Gd-BT-DO3A (Macrocyclic chelate) |
| Molecular weight | 938 g/mol | 604.71 g/mol |
| Ionic charge | divalent ionic | non-ionic |
| Concentration | 0.5 M | 1.0 M |
| Osmolality | 1960 | 1603 |
| Excess ligand | 0.4 mg/mL | - |
| log Ktherm | 22.5 | 21.8 |
| log Kcond | 18.4 | 14.7 |
| Kinetic stability | Low | High |
Publisher’s Note: MDPI stays neutral with regard to jurisdictional claims in published maps and institutional affiliations. |
© 2021 by the authors. Licensee MDPI, Basel, Switzerland. This article is an open access article distributed under the terms and conditions of the Creative Commons Attribution (CC BY) license (https://creativecommons.org/licenses/by/4.0/).
Share and Cite
Kartamihardja, A.A.P.; Ariyani, W.; Hanaoka, H.; Taketomi-Takahashi, A.; Koibuchi, N.; Tsushima, Y. The Role of Ferrous Ion in the Effect of the Gadolinium-Based Contrast Agents (GBCA) on the Purkinje Cells Arborization: An In Vitro Study. Diagnostics 2021, 11, 2310. https://doi.org/10.3390/diagnostics11122310
Kartamihardja AAP, Ariyani W, Hanaoka H, Taketomi-Takahashi A, Koibuchi N, Tsushima Y. The Role of Ferrous Ion in the Effect of the Gadolinium-Based Contrast Agents (GBCA) on the Purkinje Cells Arborization: An In Vitro Study. Diagnostics. 2021; 11(12):2310. https://doi.org/10.3390/diagnostics11122310
Chicago/Turabian StyleKartamihardja, Achmad Adhipatria Perayabangsa, Winda Ariyani, Hirofumi Hanaoka, Ayako Taketomi-Takahashi, Noriyuki Koibuchi, and Yoshito Tsushima. 2021. "The Role of Ferrous Ion in the Effect of the Gadolinium-Based Contrast Agents (GBCA) on the Purkinje Cells Arborization: An In Vitro Study" Diagnostics 11, no. 12: 2310. https://doi.org/10.3390/diagnostics11122310
APA StyleKartamihardja, A. A. P., Ariyani, W., Hanaoka, H., Taketomi-Takahashi, A., Koibuchi, N., & Tsushima, Y. (2021). The Role of Ferrous Ion in the Effect of the Gadolinium-Based Contrast Agents (GBCA) on the Purkinje Cells Arborization: An In Vitro Study. Diagnostics, 11(12), 2310. https://doi.org/10.3390/diagnostics11122310



