Multiplexed Promoter Engineering for Improving Thaxtomin A Production in Heterologous Streptomyces Hosts
Abstract
1. Introduction
2. Materials and Methods
2.1. Strains, Media and Chemicals
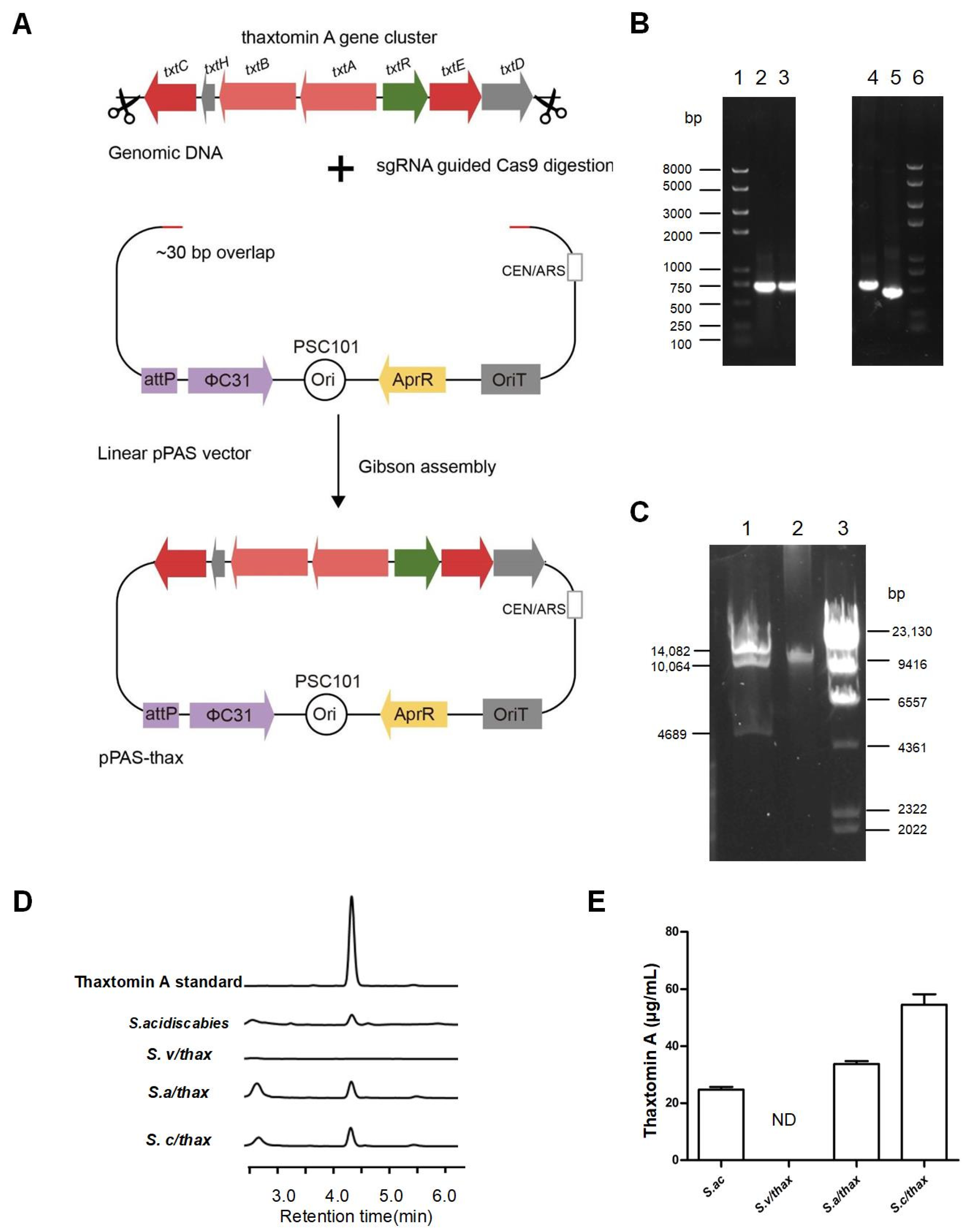
2.2. Cloning the Thaxtomin A Gene Cluster
2.3. Refactoring of the Thaxtomin A Gene Cluster with Constitutive Promoters
2.4. Thaxtomin A Production and HPLC Analysis
3. Results
3.1. Direct Cloning and Heterologous Expression of the Thaxtomin A Gene Cluster
3.2. Enhanced Thaxtomin A Production by Refactoring the Thaxtomin A Gene Cluster Using Strong Constitutive Promoters
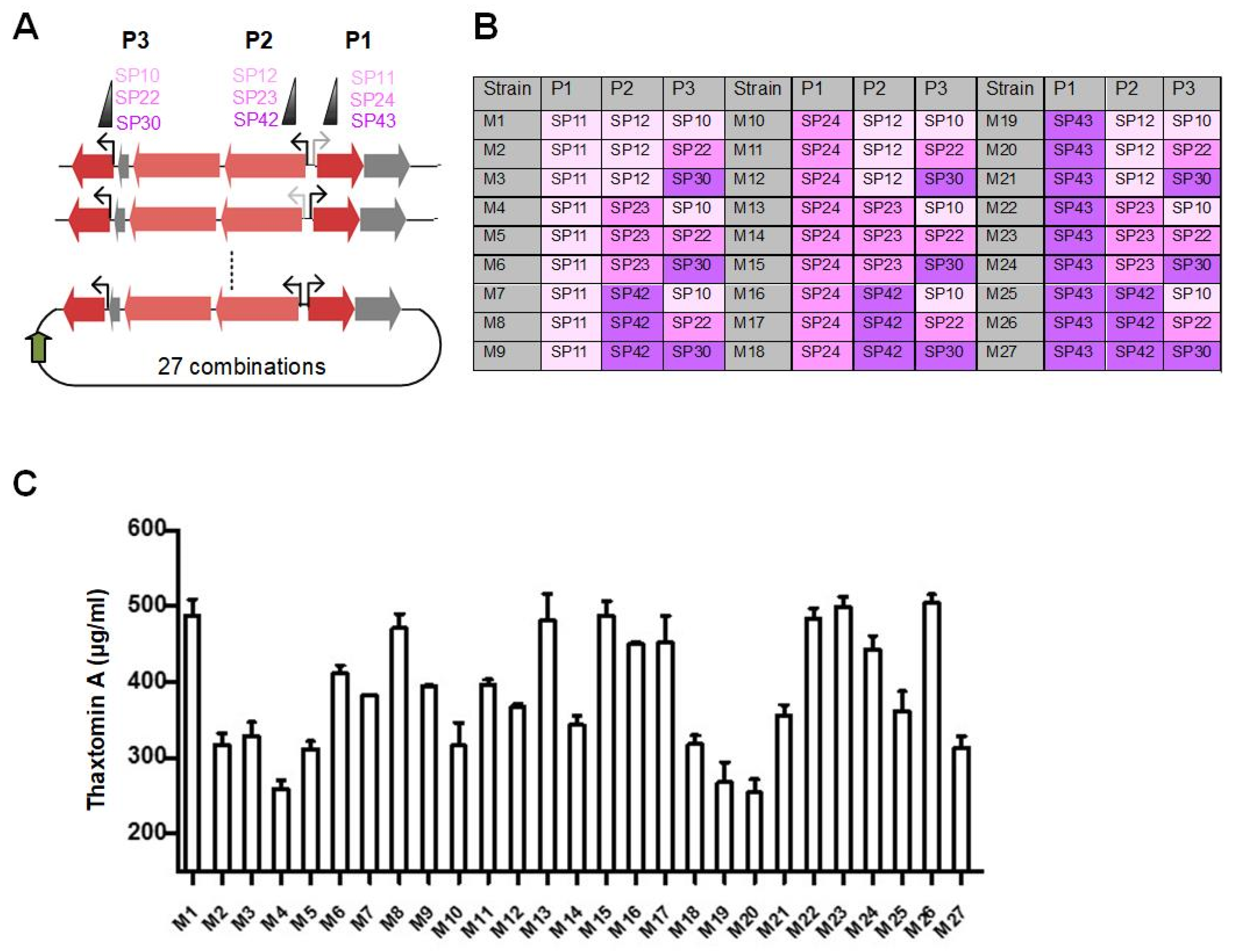
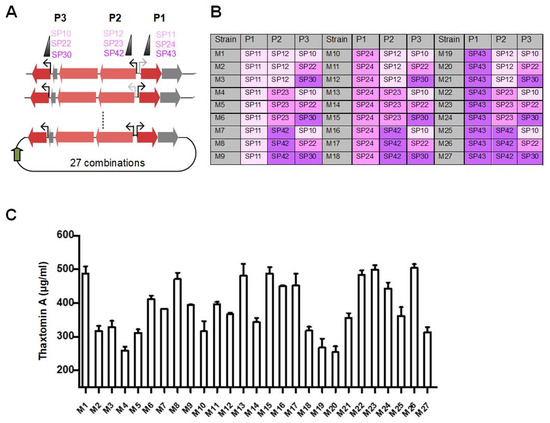
3.3. Refactoring of Thaxtomin A Gene Cluster Using Promoter Library
4. Discussion
5. Conclusions
Supplementary Materials
Author Contributions
Funding
Institutional Review Board Statement
Informed Consent Statement
Data Availability Statement
Conflicts of Interest
References
- Francis, I.; Holsters, M.; Vereecke, D. The Gram-positive side of plant-microbe interactions. Environ. Microbiol. 2010, 12, 1–12. [Google Scholar] [CrossRef] [PubMed]
- Kinkel, L.L.; Schlatter, D.C.; Bakker, M.G.; Arenz, B.E. Streptomyces competition and co-evolution in relation to plant disease suppression. Res. Microbiol. 2012, 163, 490–499. [Google Scholar] [CrossRef]
- Seipke, R.F.; Kaltenpoth, M.; Hutchings, M.I. Streptomyces as symbionts: An emerging and widespread theme? Fems Microbiol Rev 2012, 36, 862–876. [Google Scholar] [CrossRef] [PubMed]
- King, R.R.; Calhoun, L.A. The thaxtomin phytotoxins: Sources, synthesis, biosynthesis, biotransformation and biological activity. Phytochemistry 2009, 70, 833–841. [Google Scholar] [CrossRef] [PubMed]
- Kang, Y.; Semones, S.; Leder, J.; Tran, A. Methods of Controlling Algae with Thaxtomin And thaxtomin Compositions. U.S. Patent 7,989,393, 2 August 2011. [Google Scholar]
- Koivunen, M.; Marrone, P. Uses of Thaxtomin and Thaxtomin Compositions as Herbicides. U.S. Patent 8,476,195, 2 July 2013 July 2013. [Google Scholar]
- Kers, J.A.; Wach, M.J.; Krasnoff, S.B.; Widom, J.; Cameron, K.D.; Bukhalid, R.A.; Gibson, D.M.; Crane, B.R.; Loria, R. Nitration of a peptide phytotoxin by bacterial nitric oxide synthase. Nature 2004, 429, 79–82. [Google Scholar] [CrossRef]
- Barry, S.M.; Kers, J.A.; Johnson, E.G.; Song, L.; Aston, P.R.; Patel, B.; Krasnoff, S.B.; Crane, B.R.; Gibson, D.M.; Loria, R.; et al. Cytochrome P450-catalyzed L-tryptophan nitration in thaxtomin phytotoxin biosynthesis. Nat. Chem. Biol. 2012, 8, 814–816. [Google Scholar] [CrossRef]
- Healy, F.G.; Wach, M.; Krasnoff, S.B.; Gibson, D.M.; Loria, R. The txtAB genes of the plant pathogen Streptomyces acidiscabies encode a peptide synthetase required for phytotoxin thaxtomin A production and pathogenicity. Mol. Microbiol. 2000, 38, 794–804. [Google Scholar] [CrossRef]
- Healy, F.G.; Krasnoff, S.B.; Wach, M.; Gibson, D.M.; Loria, R. Involvement of a cytochrome P450 monooxygenase in thaxtomin A biosynthesis by Streptomyces acidiscabies. J. Bacteriol. 2002, 184, 2019–2029. [Google Scholar] [CrossRef]
- Li, Y.T.; Liu, J.Y.; Adekunle, D.; Bown, L.; Tahlan, K.; Bignell, D.R.D. TxtH is a key component of the thaxtomin biosynthetic machinery in the potato common scab pathogen Streptomyces scabies. Mol. Plant. Pathol. 2019, 20, 1379–1393. [Google Scholar] [CrossRef]
- Joshi, M.V.; Bignell, D.R.D.; Johnson, E.G.; Sparks, J.P.; Gibson, D.M.; Loria, R. The AraC/XylS regulator TxtR modulates thaxtomin biosynthesis and virulence in Streptomyces scabies. Mol. Microbiol. 2007, 66, 633–642. [Google Scholar] [CrossRef]
- Zhang, Y.C.; Jiang, G.D.; Ding, Y.S.; Loria, R. Genetic background affects pathogenicity island function and pathogen emergence in Streptomyces. Mol. Plant. Pathol. 2018, 19, 1733–1741. [Google Scholar] [CrossRef] [PubMed]
- Jiang, G.D.; Zhang, Y.C.; Powell, M.M.; Zhang, P.L.; Zuo, R.; Zhang, Y.; Kallifidas, D.; Tieu, A.M.; Luesch, H.; Loria, R.; et al. High-Yield Production of Herbicidal Thaxtomins and Thaxtomin Analogs in a Nonpathogenic Streptomyces Strain. Appl. Environ. Microb. 2018, 84, e00164-18. [Google Scholar] [CrossRef] [PubMed]
- Li, Z.L.; Huang, P.J.; Wang, M.Y.; Wang, X.; Wang, L.Q.; Kong, D.K.; Niu, G.Q. Stepwise increase of thaxtomins production in Streptomyces albidoflavus J1074 through combinatorial metabolic engineering. Metab. Eng. 2021, 68, 187–198. [Google Scholar] [CrossRef] [PubMed]
- Medema, M.H.; Breitling, R.; Bovenberg, R.; Takano, E. Exploiting plug-and-play synthetic biology for drug discovery and production in microorganisms. Nat. Rev. Microbiol. 2011, 9, 131–137. [Google Scholar] [CrossRef]
- Rutledge, P.J.; Challis, G.L. Discovery of microbial natural products by activation of silent biosynthetic gene clusters. Nat. Rev. Microbiol. 2015, 13, 509–523. [Google Scholar] [CrossRef]
- Bai, C.X.; Zhang, Y.; Zhao, X.J.; Hu, Y.L.; Xiang, S.H.; Miao, J.; Lou, C.B.; Zhang, L.X. Exploiting a precise design of universal synthetic modular regulatory elements to unlock the microbial natural products in Streptomyces. Proc. Natl. Acad. Sci. USA 2015, 112, 12181–12186. [Google Scholar] [CrossRef]
- Bauman, K.D.; Li, J.; Murata, K.; Mantovani, S.M.; Dahesh, S.; Nizet, V.; Luhavaya, H.; Moore, B.S. Refactoring the Cryptic Streptophenazine Biosynthetic Gene Cluster Unites Phenazine, Polyketide, and Nonribosomal Peptide Biochemistry. Cell Chem. Biol. 2019, 26, 724–736.e7. [Google Scholar] [CrossRef]
- Shao, Z.Y.; Rao, G.D.; Li, C.; Abil, Z.; Luo, Y.Z.; Zhao, H.M. Refactoring the Silent Spectinabilin Gene Cluster Using a Plug-and-Play Scaffold. ACS Synth. Biol. 2013, 2, 662–669. [Google Scholar] [CrossRef]
- Kang, H.S.; Charlop-Powers, Z.; Brady, S.F. Multiplexed CRISPR/Cas9-and TAR-Mediated Promoter Engineering of Natural Product Biosynthetic Gene Clusters in Yeast. ACS Synth. Biol. 2016, 5, 1002–1010. [Google Scholar] [CrossRef]
- Kim, S.H.; Lu, W.L.; Ahmadi, M.K.; Montiel, D.; Ternei, M.A.; Brady, S.F. Atolypenes, Tricyclic Bacterial Sesterterpenes Discovered Using a Multiplexed In Vitro Cas9-TAR Gene Cluster Refactoring Approach. ACS Synth. Biol. 2019, 8, 109–118. [Google Scholar] [CrossRef]
- Kim, H.; Ji, C.H.; Je, H.W.; Kim, J.P.; Kang, H.S. mpCRISTAR: Multiple Plasmid Approach for CRISPR/Cas9 and TAR-Mediated Multiplexed Refactoring of Natural Product Biosynthetic Gene Clusters. ACS Synth. Biol. 2020, 9, 175–180. [Google Scholar] [CrossRef] [PubMed]
- Flett, F.; Mersinias, V.; Smith, C.P. High efficiency intergeneric conjugal transfer of plasmid DNA from Escherichia coli to methyl DNA-restricting streptomycetes. Fems. Microbiol. Lett. 1997, 155, 223–229. [Google Scholar] [CrossRef] [PubMed]
- Yamanaka, K.; Reynolds, K.A.; Kersten, R.D.; Ryan, K.S.; Gonzalez, D.J.; Nizet, V.; Dorrestein, P.C.; Moore, B.S. Direct cloning and refactoring of a silent lipopeptide biosynthetic gene cluster yields the antibiotic taromycin A. Proc. Natl. Acad. Sci. USA 2014, 111, 1957–1962. [Google Scholar] [CrossRef] [PubMed]
- Yang, K.; Han, L.; Vining, L.C. Regulation of jadomycin B production in Streptomyces venezuelae ISP5230: Involvement of a repressor gene, jadR2. J. Bacteriol. 1995, 177, 6111–6117. [Google Scholar] [CrossRef] [PubMed][Green Version]
- Chater, K.F.; Wilde, L.C. Restriction of a Bacteriophage of Streptomyces-Albus G Involving Endonuclease Sali. J. Bacteriol. 1976, 128, 644–650. [Google Scholar] [CrossRef]
- Gomez-Escribano, J.P.; Bibb, M.J. Engineering Streptomyces coelicolor for heterologous expression of secondary metabolite gene clusters. Microb. Biotechnol. 2011, 4, 207–215. [Google Scholar] [CrossRef]
- Jiang, W.J.; Zhao, X.J.; Gabrieli, T.; Lou, C.B.; Ebenstein, Y.; Zhu, T.F. Cas9-Assisted Targeting of CHromosome segments CATCH enables one-step targeted cloning of large gene clusters. Nat. Commun. 2015, 6, 8101. [Google Scholar] [CrossRef]
- Pfleger, B.F.; Pitera, D.J.; Smolke, C.D.; Keasling, J.D. Combinatorial engineering of intergenic regions in operons tunes expression of multiple genes. Nat. Biotechnol. 2006, 24, 1027–1032. [Google Scholar] [CrossRef]
- Liu, G.; Chater, K.F.; Chandra, G.; Niu, G.Q.; Tan, H.R. Molecular Regulation of Antibiotic Biosynthesis in Streptomyces. Microbiol. Mol. Biol. R. 2013, 77, 112–143. [Google Scholar] [CrossRef]
- Bignell, D.R.D.; Francis, I.M.; Fyans, J.K.; Loria, R. Thaxtomin A Production and Virulence Are Controlled by Several bld Gene Global Regulators in Streptomyces scabies. Mol. Plant-Microbe Interact. 2014, 27, 875–885. [Google Scholar] [CrossRef]
- Liu, Z.Y.; Zhao, Y.T.; Huang, C.Q.; Luo, Y.Z. Recent Advances in Silent Gene Cluster Activation in Streptomyces. Front. Bioeng. Biotech. 2021, 9, 632230. [Google Scholar] [CrossRef] [PubMed]
- Jin, L.Q.; Jin, W.R.; Ma, Z.C.; Shen, Q.; Cai, X.; Liu, Z.Q.; Zheng, Y.G. Promoter engineering strategies for the overproduction of valuable metabolites in microbes. Appl. Microbiol. Biotechnol. 2019, 103, 8725–8736. [Google Scholar] [CrossRef] [PubMed]
- Horbal, L.; Marques, F.; Nadmid, S.; Mendes, M.V.; Luzhetskyy, A. Secondary metabolites overproduction through transcriptional gene cluster refactoring. Metab. Eng. 2018, 49, 299–315. [Google Scholar] [CrossRef] [PubMed]
- Eyles, T.H.; Vior, N.M.; Truman, A.W. Rapid and Robust Yeast-Mediated Pathway Refactoring Generates Multiple New Bottromycin-Related Metabolites. ACS Synth. Biol. 2018, 7, 1211–1218. [Google Scholar] [CrossRef] [PubMed]
- Zhang, S.; Zhao, X.; Tao, Y.; Lou, C. A novel approach for metabolic pathway optimization: Oligo-linker mediated assembly (OLMA) method. J. Biol. Eng. 2015, 9, 23. [Google Scholar] [CrossRef]


: weak promoter;
: medium strength promoter;
: strong promoter. (C) The yields of thaxtomin A of the 27 resultant variants of S. coelicolor. Data represent three biological replicates.
: weak promoter;
: medium strength promoter;
: strong promoter. (C) The yields of thaxtomin A of the 27 resultant variants of S. coelicolor. Data represent three biological replicates.
| Strains/Plasmids | Relevant Genotype | References or Source |
|---|---|---|
| Plasmids | ||
| pPAS | Shuttle vector, containing E. coli origin of replication, pSC101, apramycin resistance, C31 integration system | This study |
| pPAS-thax | pPAS harboring thaxtomin A gene cluster | This study |
| pPAS-thax-pEA | A derivative of pPAS-thax with replacement of the promoters of txtED and txtABH by SP43 and SP42 | This study |
| pPAS-thax-pEA | A derivative of pPAS-thax with replacement of the promoters of txtED, txtABH and txtC by SP43, SP42 and SP30 | This study |
| pPAS-thax-M(x) | A derivative of pPAS-thax with replacement of the promoters of txtED, txtABH and txtC by different kasOp*-based synthetic promoters | This study |
| Strains | ||
| E. coli DH10B | Host for molecular cloning | Thermo Scientific |
| E. coli ET12567/pUZ8002 | Donor strain for conjugation between E. coli and Streptomyces | [24] |
| S. cerevisiae VL6-48 | The homologous recombination host for DNA assembly, MATα, his3-Δ200, trp1-Δ1, ura3-52, lys2, ade2-101, met14, psi + cir0 | [25] |
| S. acidiscabies ATCC 49003 | Native thaxtomin A producer | CGMCC 4.1789 |
| S. venezuelae ISP5230 | Wild type, heterologous host | [26] |
| S. albus J1074 | Wild type, heterologous host | [27] |
| S. coelicolor M1154 | Heterologous host, S. coelicolor derivative (∆act ∆red ∆cpk ∆cda rpoB(C1298T) rpsL(A262G)) | [28] |
| S.a/thax-pEA | Heterologous host S. albus J1074 containing pPAS-thax-pEA | This study |
| S.c/thax-pEA | Heterologous host S. coelicolor M1154 containing pPAS-thax-pEA | This study |
| S.v/thax-pEAC | Heterologous host S. venezuelae ISP5230 containing pPAS-thax-pEAC | This study |
| S.a/thax-pEAC | Heterologous host S. albus J1074 containing pPAS-thax-pEAC | This study |
| S.c/thax-pEAC | Heterologous host S. coelicolor M1154 containing pPAS-thax-pEAC | This study |
| M1-M27 | Heterologous host S. coelicolor M1154 containing refactored thaxtomin A gene cluster pPAS-thax-M(x) | This study |
Publisher’s Note: MDPI stays neutral with regard to jurisdictional claims in published maps and institutional affiliations. |
© 2022 by the authors. Licensee MDPI, Basel, Switzerland. This article is an open access article distributed under the terms and conditions of the Creative Commons Attribution (CC BY) license (https://creativecommons.org/licenses/by/4.0/).
Share and Cite
Zhao, X.; Zong, Y.; Wei, W.; Lou, C. Multiplexed Promoter Engineering for Improving Thaxtomin A Production in Heterologous Streptomyces Hosts. Life 2022, 12, 689. https://doi.org/10.3390/life12050689
Zhao X, Zong Y, Wei W, Lou C. Multiplexed Promoter Engineering for Improving Thaxtomin A Production in Heterologous Streptomyces Hosts. Life. 2022; 12(5):689. https://doi.org/10.3390/life12050689
Chicago/Turabian StyleZhao, Xuejin, Yeqing Zong, Weijia Wei, and Chunbo Lou. 2022. "Multiplexed Promoter Engineering for Improving Thaxtomin A Production in Heterologous Streptomyces Hosts" Life 12, no. 5: 689. https://doi.org/10.3390/life12050689
APA StyleZhao, X., Zong, Y., Wei, W., & Lou, C. (2022). Multiplexed Promoter Engineering for Improving Thaxtomin A Production in Heterologous Streptomyces Hosts. Life, 12(5), 689. https://doi.org/10.3390/life12050689
