Strong Convergence of a Two-Step Modified Newton Method for Weighted Complementarity Problems
Abstract
1. Introduction
- The proposed method computes the Newton direction twice in each iteration. The first calculation yields a Newton direction, and the second yields an approximate Newton direction. Moreover, both calculations employ the same Jacobian matrix (see Section 3), which saves computing costs.
- To obtain global convergence properties, we employ a derivative-free line search rule.
2. Preliminaries
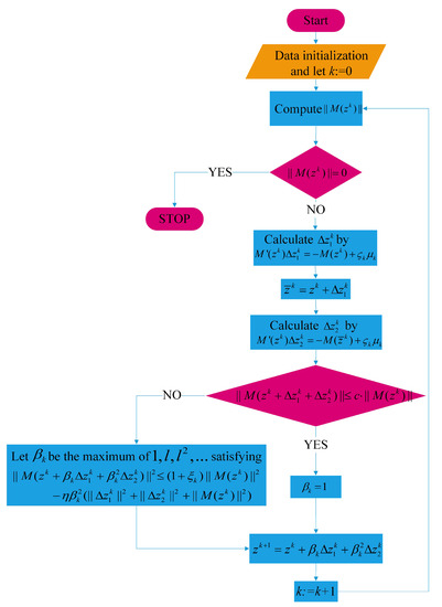
3. A Two-Step Newton Method
| Algorithm 1 A Two-Step Newton Method. |
|
- 1.
- In each iteration, Algorithm 1 computes the Newton direction by the equationsandusing a new term , which is of significance for discussing the local strong convergence of Algorithm 1. Moreover, although Algorithm 1 computes the Newton direction twice, its computational cost is comparable to the classical Newton method.
- 2.
- Algorithm 1 employs a derivative-free line search rule, a variant of that in [28]. As is shown in Theorem 2, the new derivative-free line search is feasible.
- 1.
- for any .
- 2.
- is non-increasing monotonically.
4. Convergence Properties
4.1. Global Convergence
4.2. Local Convergence
- 1.
- for any sufficiently large k.
- 2.
- converges to locally superquadratically. In particular, converges to locally cubically if .
5. Numerical Experiments
6. Conclusions
Author Contributions
Funding
Data Availability Statement
Conflicts of Interest
References
- Potra, F. Weighted complementarity problems-a new paradigm for computing equilibria. SIAM J. Optim. 2012, 22, 1634–1654. [Google Scholar] [CrossRef]
- Facchinei, F.; Pang, J. Finite-Dimensional Variational Inequalities and Complementarity Problems; Springer: New York, NY, USA, 2003. [Google Scholar]
- Che, H.; Wang, Y.; Li, M. A smoothing inexact Newton method for P0 nonlinear complementarity problem. Front. Math. China 2012, 7, 1043–1058. [Google Scholar] [CrossRef]
- Amundson, N.; Caboussat, A.; He, J.; Seinfeld, J. Primal-dual interior-point method for an optimization problem related to the modeling of atmospheric organic aerosols. J. Optim. Theory Appl. 2006, 130, 375–407. [Google Scholar]
- Caboussat, A.; Leonard, A. Numerical method for a dynamic optimization problem arising in the modeling of a population of aerosol particles. C. R. Math. 2008, 346, 677–680. [Google Scholar] [CrossRef]
- Flores, P.; Leine, R.; Glocker, C. Modeling and analysis of planar rigid multibody systems with translational clearance joints based on the non-smooth dynamics approach. Multibody Syst. Dyn. 2010, 23, 165–190. [Google Scholar] [CrossRef]
- Pfeiffer, F.; Foerg, M.; Ulbrich, H. Numerical aspects of non-smooth multibody dynamics. Comput. Method Appl. Mech. 2006, 195, 6891–6908. [Google Scholar] [CrossRef]
- McShane, K. Superlinearly convergent O(L)-iteration interior-point algorithms for linear programming and the monotone linear complementarity problem. SIAM J. Optim. 1994, 4, 247–261. [Google Scholar] [CrossRef]
- Mizuno, S.; Todd, M.; Ye, Y. On adaptive-step primal-dual interior-point algorithms for linear programming. Math. Oper. Res. 1993, 18, 964–981. [Google Scholar] [CrossRef]
- Gowda, M.S. Weighted LCPs and interior point systems for copositive linear transformations on Euclidean Jordan algebras. J. Glob. Optim. 2019, 74, 285–295. [Google Scholar] [CrossRef]
- Chi, X.; Wang, G. A full-Newton step infeasible interior-point method for the special weighted linear complementarity problem. J. Optim. Theory Appl. 2021, 190, 108–129. [Google Scholar] [CrossRef]
- Chi, X.; Wan, Z.; Hao, Z. A full-modified-Newton step infeasible interior-point method for the special weighted linear complementarity problem. J. Ind. Manag. Optim. 2021, 18, 2579–2598. [Google Scholar] [CrossRef]
- Asadi, S.; Darvay, Z.; Lesaja, G.; Mahdavi-Amiri, N.; Potra, F. A full-Newton step interior-point method for monotone weighted linear complementarity problems. J. Optim. Theory Appl. 2020, 186, 864–878. [Google Scholar] [CrossRef]
- Liu, L.; Liu, S.; Liu, H. A predictor-corrector smoothing Newton method for symmetric cone complementarity problem. Appl. Math. Comput. 2010, 217, 2989–2999. [Google Scholar] [CrossRef]
- Narushima, Y.; Sagara, N.; Ogasawara, H. A smoothing Newton method with Fischer-Burmeister function for second-order cone complementarity problems. J. Optim. Theory Appl. 2011, 149, 79–101. [Google Scholar] [CrossRef]
- Liu, X.; Liu, S. A new nonmonotone smoothing Newton method for the symmetric cone complementarity problem with the Cartesian P0-property. Math. Method Oper. Res. 2020, 92, 229–247. [Google Scholar] [CrossRef]
- Chen, P.; Lin, G.; Zhu, X.; Bai, F. Smoothing Newton method for nonsmooth second-order cone complementarity problems with application to electric power markets. J. Glob. Optim. 2021, 80, 635–659. [Google Scholar] [CrossRef]
- Zhou, S.; Pan, L.; Xiu, N.; Qi, H. Quadratic convergence of smoothing Newton’s method for 0/1 Loss optimization. SIAM J. Optim. 2021, 31, 3184–3211. [Google Scholar] [CrossRef]
- Khouja, R.; Mourrain, B.; Yakoubsohn, J. Newton-type methods for simultaneous matrix diagonalization. Calcolo 2022, 59, 38. [Google Scholar] [CrossRef]
- Zhang, J. A smoothing Newton algorithm for weighted linear complementarity problem. Optim. Lett. 2016, 10, 499–509. [Google Scholar]
- Tang, J.; Zhang, H. A nonmonotone smoothing Newton algorithm for weighted complementarity problem. J. Optim. Theory Appl. 2021, 189, 679–715. [Google Scholar] [CrossRef]
- Potra, F.A.; Ptak, V. Nondiscrete induction and iterative processes. SIAM Rev. 1987, 29, 505–506. [Google Scholar]
- Kou, J.; Li, Y.; Wang, X. A modification of Newton method with third-order convergence. Appl. Math. Comput. 2006, 181, 1106–1111. [Google Scholar] [CrossRef]
- Magrenan Ruiz, A.A.; Argyros, I.K. Two-step Newton methods. J. Complex. 2014, 30, 533–553. [Google Scholar] [CrossRef]
- Gander, W. On Halley’s iteration method. Amer. Math. 1985, 92, 131–134. [Google Scholar] [CrossRef]
- Ezquerro, J.A.; Hernandez, M.A. On a convex acceleration of Newton’s method. J. Optim. Theory Appl. 1999, 100, 311–326. [Google Scholar] [CrossRef]
- Tang, J. A variant nonmonotone smoothing algorithm with improved numerical results for large-scale LWCPs. Comput. Appl. Math. 2018, 37, 3927–3936. [Google Scholar] [CrossRef]
- Li, D.; Fukushima, M. A globally and superlinearly convergent Gauss-Newton-based BFGS method for symmetric nonlinear equations. SIAM J. Numer. Anal. 1999, 37, 152–172. [Google Scholar] [CrossRef]
- Dennis, J.; More, J. A characterization of superlinear convergence and its applications to quasi-Newton methods. Math. Comput. 1974, 28, 549–560. [Google Scholar] [CrossRef]

| m | n | |||||||||
|---|---|---|---|---|---|---|---|---|---|---|
| IT | Time | ERO | IT | Time | ERO | IT | Time | ERO | ||
| 500 | 1000 | 5 | 2.0413 | 4 | 1.9238 | 4 | 1.8250 | |||
| 6 | 2.3358 | 5 | 2.4771 | 4 | 1.7943 | |||||
| 6 | 2.3764 | 5 | 2.4997 | 4 | 1.7302 | |||||
| 1000 | 2000 | 6 | 14.0543 | 5 | 11.9847 | 4 | 12.4097 | |||
| 6 | 14.5208 | 5 | 11.8457 | 4 | 12.3936 | |||||
| 6 | 14.2352 | 5 | 12.5786 | 4 | 12.4111 | |||||
| 1500 | 3000 | 5 | 39.7915 | 5 | 38.5589 | 4 | 36.4203 | |||
| 7 | 48.1246 | 6 | 41.4926 | 4 | 39.9579 | |||||
| 7 | 46.4935 | 6 | 41.8099 | 4 | 46.6347 | |||||
| 2000 | 4000 | 6 | 110.1033 | 5 | 81.3782 | 4 | 100.4127 | |||
| 6 | 107.8945 | 6 | 104.6634 | 4 | 110.2353 | |||||
| 7 | 128.1354 | 7 | 136.8423 | 4 | 103.2185 | |||||
| 2500 | 5000 | 6 | 178.1547 | 5 | 176.0884 | 4 | 100.4127 | |||
| 6 | 261.9206 | 6 | 178.2723 | 4 | 110.2353 | |||||
| 6 | 286.3750 | 6 | 209.1771 | 4 | 130.8529 | |||||
| 3000 | 6000 | 6 | 371.0119 | 6 | 356.2151 | 4 | 316.1594 | |||
| 6 | 332.6154 | 6 | 306.6382 | 4 | 320.2794 | |||||
| 6 | 352.4338 | 6 | 369.1693 | 4 | 320.2625 | |||||
| k | Algorithm 1 | SNM_Z |
|---|---|---|
| 1 | ||
| 2 | ||
| 3 | ||
| 4 | ||
| 5 | ∖ | |
| 6 | ∖ |
| B | m | n | Algorithm 1 | SNM_Z | ||||
|---|---|---|---|---|---|---|---|---|
| AIT | ATime | AERO | AIT | ATime | AERO | |||
| 500 | 1000 | 4.0 | 1.6388 | 5.9 | 2.5001 | |||
| 1000 | 2000 | 4.0 | 15.8679 | 5.6 | 17.8929 | |||
| 1500 | 3000 | 4.1 | 42.0557 | 5.9 | 31.5197 | |||
| 2000 | 4000 | 4.1 | 90.4867 | 5.5 | 80.4471 | |||
| 2500 | 5000 | 4.1 | 179.8909 | 6.0 | 142.9854 | |||
| 3000 | 6000 | 4.1 | 300.2717 | 6.8 | 215.0043 | |||
| 500 | 1000 | 4.2 | 1.5968 | 6.8 | 1.5040 | |||
| 1000 | 2000 | 4.2 | 9.5536 | 7.0 | 9.4423 | |||
| 1500 | 3000 | 4.4 | 32.8206 | 5.8 | 35.8170 | |||
| 2000 | 4000 | 4.5 | 80.3553 | 7.1 | 73.1503 | |||
| 2500 | 5000 | 4.6 | 159.6309 | 7.5 | 127.3718 | |||
| 3000 | 6000 | 4.8 | 270.6326 | 7.3 | 204.2898 | |||
| m | n | Algorithm 1 | SNM_Z | ||||
|---|---|---|---|---|---|---|---|
| AIT | ATime | AERO | AIT | ATime | AERO | ||
| 500 | 1000 | 4.4 | 1.8729 | 6.7 | 2.4799 | ||
| 1000 | 2000 | 4.6 | 13.3430 | 6.9 | 17.1639 | ||
| 1500 | 3000 | 5.0 | 44.8153 | 7.4 | 61.5095 | ||
| 2000 | 4000 | 5.2 | 120.9742 | 6.8 | 114.9068 | ||
| 2500 | 5000 | 5.3 | 220.2452 | 7.3 | 217.9106 | ||
| 3000 | 6000 | 5.2 | 371.6272 | 6.6 | 404.5870 | ||
Disclaimer/Publisher’s Note: The statements, opinions and data contained in all publications are solely those of the individual author(s) and contributor(s) and not of MDPI and/or the editor(s). MDPI and/or the editor(s) disclaim responsibility for any injury to people or property resulting from any ideas, methods, instructions or products referred to in the content. |
© 2023 by the authors. Licensee MDPI, Basel, Switzerland. This article is an open access article distributed under the terms and conditions of the Creative Commons Attribution (CC BY) license (https://creativecommons.org/licenses/by/4.0/).
Share and Cite
Liu, X.; Zhang, J. Strong Convergence of a Two-Step Modified Newton Method for Weighted Complementarity Problems. Axioms 2023, 12, 742. https://doi.org/10.3390/axioms12080742
Liu X, Zhang J. Strong Convergence of a Two-Step Modified Newton Method for Weighted Complementarity Problems. Axioms. 2023; 12(8):742. https://doi.org/10.3390/axioms12080742
Chicago/Turabian StyleLiu, Xiangjing, and Jianke Zhang. 2023. "Strong Convergence of a Two-Step Modified Newton Method for Weighted Complementarity Problems" Axioms 12, no. 8: 742. https://doi.org/10.3390/axioms12080742
APA StyleLiu, X., & Zhang, J. (2023). Strong Convergence of a Two-Step Modified Newton Method for Weighted Complementarity Problems. Axioms, 12(8), 742. https://doi.org/10.3390/axioms12080742

