Abstract
The lithofacies of a reservoir contain key information such as rock lithology, sedimentary structures, and mineral composition. Accurate prediction of shale reservoir lithofacies is crucial for identifying sweet spots for oil and gas development. However, obtaining shale lithofacies through core sampling during drilling is challenging, and the accuracy of traditional logging curve intersection methods is insufficient. To efficiently and accurately predict shale lithofacies, this study proposes a hybrid model called Stacking, which combines four classifiers: Random Forest, HistGradient Boosting, Extreme Gradient Boosting, and Categorical Boosting. The model employs the Grid Search Method to automatically search for optimal hyperparameters, using the four classifiers as base learners. The predictions from these base learners are then used as new features, and a Logistic Regression model serves as the final meta-classifier for prediction. A total of 3323 data points were collected from six wells to train and test the model, with the final performance evaluated on two blind wells that were not involved in the training process. The results indicate that the stacking model accurately predicts shale lithofacies, achieving an Accuracy, Recall, Precision, and F1 Score of 0.9587, 0.959, 0.9587, and 0.9587, respectively, on the training set. This achievement provides technical support for reservoir evaluation and sweet spot prediction in oil and gas exploration.
1. Introduction
The world is currently in the transitional phase from traditional energy to renewable energy, and the unconventional oil and gas industry, including natural gas hydrates, deep coalbed methane, shale gas, and tight oil, still plays an irreplaceable role [1,2,3]. In China, unconventional oil and gas exploration has gradually shifted towards developing deep shale gas and deep coalbed methane [4,5,6]. A detailed understanding of deep shale gas and coalbed methane reservoir characteristics and geological conditions is a prerequisite for accurately exploring oil and gas reservoirs [7]. The Ordos Basin is a highly significant oil and gas basin in China, particularly in the eastern part, which contains abundant shale gas resources from the Upper Paleozoic strata. The deep shale gas reservoirs of the Permian Shanxi Formation, with burial depths greater than 2000 m, feature thin, high-quality shale layers, rapid lithological changes, and highly complex stress states, making it challenging to predict reservoir characteristics with advanced technologies. Lithofacies is a comprehensive assemblage comprising lithology, sedimentary structures, mineral composition, and paleontological features, which collectively provide valuable geological information. The main advantages of lithofacies identification include predicting reservoir properties, identifying geological conditions, optimizing exploit plans, and avoiding risks. Therefore, accurately predicting shale reservoir lithofacies is crucial for determining the sweet spots for oil and gas development [8,9]. Traditional reservoir analysis relies on core sampling during drilling, where geologists subject rock samples to subjective analysis using microscopes, chemical analysis, and other tools, classifying lithofacies based on mineral compositions and proportions obtained from laboratory tests. This method is labor-intensive, requiring extensive core sampling, long laboratory analysis periods, and specialized petrologists’ expertise for judgment. Subsequently, geologists utilized well-logging data and traditional intersection plots for lithofacies identification [10]. However, the accuracy of this prediction method is too low (about 70%) [11] to achieve the precision required for identifying the sweet spot zones in oil and gas exploration.
With the rapid advancement of computer technology in recent years, artificial intelligence (AI) has emerged as a key research focus in oil and gas exploration due to its high adaptability, accuracy, and cost-effectiveness with the rapid advancement of computer technology in recent years [12,13,14]. Scholars worldwide have applied machine learning (ML) algorithms to predict reservoir porosity, permeability, total organic carbon content, elastic modulus, and hydrocarbon volumes, achieving promising results [7,14,15,16,17,18,19,20,21,22].
Additionally, scholars have explored various machine learning methods for lithology or lithofacies prediction. Wang et al. [23] were pioneers in lithofacies prediction, combining the mineral composition of shale with total organic carbon content. Using pulsed neutron spectroscopy (PNS) log data, they employed an artificial neural network (ANN) model to predict shale lithofacies in the Appalachian Basin, achieving an accuracy of 85.16%. Bhattacharya et al. [24] applied SVM, ANN, SOM, and MRGC models to predict lithofacies in the Bakken and Mahantango-Marcellus Shales, constructing a 3D data-driven lithofacies model. Santos et al. [25] developed a deep recurrent neural network approach for classifying sedimentary facies using well-logging, achieving minimal misclassification. Dong et al. [26] introduced the MKFD method, which utilizes multi-scale kernel functions to achieve optimal nonlinear mapping, enabling more effective extraction of nonlinear lithology features to distinguish lithofacies in carbonate reservoirs. Lu et al. [27] studied the Fengcheng Formation in the Junggar Basin and trained a lithology identification model based on structural graphs using the GraphSAGE method, achieving an accuracy of 90.41%. In a recent study, Zheng et al. [28] proposed an attention-based dual network that combines global (overall microphotographs) and local (differentiating framework particles) features for automatic rock classification. Ali et al. [29] employed machine learning models such as SOM, MRGC, ANN, and KNN to identify lithofacies in subsurface strata. The results demonstrated that MRGC and KNN exhibit superior performance in lithofacies identification, highlighting the critical role of selecting the appropriate machine learning method for accurate lithofacies recognition and modeling in complex geological settings. Table 1 shows some of the latest related studies on lithology and lithofacies prediction in different reservoirs [23,24,25,26,27,28,29,30,31,32,33,34,35,36,37].
Table 1.
Recent studies on lithofacies or lithology prediction using artificial intelligence technology.
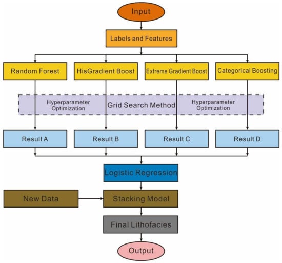
This study assembles four base classifiers into an advanced stacking model to perform detailed lithofacies prediction for shale reservoirs in gas fields deposited in the marine–continental transition zone. Core data and corresponding well-logging records were obtained from six wells (Well-W1, -W2, -W3, -W4, -W5, and -W6) and two blind wells (Well-W7 and -W8) in the Permian Shanxi Formation on the eastern margin of the Ordos Basin. In the initial phase, well-log data were processed and matched with lithofacies data to construct the dataset, which was then divided into training and testing sets. On the dataset, we compared the performance of the stacking model with five commonly used models (RF, HGB, XGB, Cat, and FCNN), evaluating prediction accuracy using metrics such as Accuracy, Recall, Precision, and F1 Score, as well as visual tools like confusion matrices and ROC curves. Ablation experiments were conducted to validate the contribution and effectiveness of each base model to the overall ensemble model. Our study demonstrates that the stacking model can reliably identify different shale lithofacies in heterogeneous layers, providing significant assistance for reservoir evaluation and sweet spot prediction in oil and gas exploration. The workflow chart used to accomplish this study is presented in Figure 1.
Figure 1.
Workflow chart to accomplish this study.
The highlights of this study are as follows:
- Most researchers focus on lithology identification using artificial intelligence, while studies on shale lithofacies identification considering different mineral compositions and laminar structures remain rare;
- By integrating four machine learning models into a stacking model, the accuracy of lithofacies prediction has been significantly improved. Validation on blind wells, which were excluded from the training process, yielded excellent prediction results;
- The effectiveness of the stacking model combination was further validated through ablation experiments, providing a feasible approach for optimizing the model structure.
2. Geological Background and Lithology Classification
Since the Paleozoic era, the Ordos Basin has undergone a palaeogeographical evolution from a shallow marine environment to an inland rift-lake basin [38]. In the Late Carboniferous, the formation of the Central Uplift led to an overall east–west sedimentary structural differentiation in the Ordos Basin. In the eastern part of the basin, barrier-lagoon and shallow marine shelf deposits were predominantly formed [39]. By the Early Permian, the impact of the Hercynian orogeny caused a rapid uplift of the northern margin of the North China platform, resulting in a north-high, south-low topography. Seawater withdrew from the southeast of the basin, and the eastern part of the basin was dominated by a coastal transition zone, where large quantities of organic-rich shale were deposited [40]. As a result, the shale gas resources in the coastal transition zone of the eastern Ordos Basin are abundant, with considerable reserves, making it a key area for increasing natural gas reserves and production in the Ordos Basin.
The study area is located in the eastern Ordos Basin, within the tectonic setting of the Jinxi Fold Belt [41], exhibiting a monocline structure that tilts from east to west (Figure 2). The Shanxi Formation shale reservoirs from the Late Permian are widely distributed, covering over 80% of the effective area in the eastern margin of the Ordos Basin. With an average thickness of approximately 88.6 m and an average total organic carbon content of 4.91%, they have reached the overmature stage of dry gas generation, making them an excellent gas-producing interval [42].
Figure 2.
Regional tectonic map (a), well location (b), and lithological column (c) of the study area.
Controlled by the complex and variable sedimentary environment of the coastal transition zone, the lithology of the Shanxi Formation primarily consists of shale, siltstone, sandstone, and coal [43]. To systematically differentiate the characteristics of shale in various depositional environments, this study further classifies the Shanxi Formation into nine major lithofacies based on core and well-logging interpretation. These classifications are based on lithology, mineral composition, sedimentary structures, well-logging signatures, and depositional environment (Figure 3). Mineral composition, rock photographs, and well-logging data were obtained from eight wells in the study area. The detailed definitions of the lithofacies and their corresponding well-logging properties are as follows:
- (1)
- Massive bedding argillaceous shale (A1) with a homogeneous structure. It is primarily composed of clay minerals, with trace amounts of pyrite. It exhibits moderate gamma, acoustic, and neutron responses, with low density and high resistivity. These lithofacies were deposited in lagoonal and proximal deltaic environments;
- (2)
- Laminated bedding argillaceous shale (A2) is characterized by weak, slender, and parallel lamination. It is primarily composed of clay minerals, exhibiting the highest gamma response, a relatively high acoustic response, and a moderate neutron response, as well as moderate density and low resistivity. These lithofacies were primarily deposited in lagoonal environments;
- (3)
- Lenticular bedding argillaceous shale (A3) is characterized by wider parallel lamination, moderate-to-weak lenticular structure, and weak bioturbation. It is primarily composed of clay minerals, with moderate values across all well-logging curves. These lithofacies were primarily deposited in tidal flat environments;
- (4)
- Flaser bedding argillaceous shale (A4) is characterized by wavy or flaser lamination and strong bioturbation. It is primarily composed of clay minerals, with moderate gamma, acoustic, and neutron responses, relatively high density, and the lowest resistivity. These lithofacies were primarily deposited in tidal flat and delta front environments;
- (5)
- Massive bedding siliceous shale (B1), consisting of massive argillaceous siltstone or silty mudstone with strong bioturbation. It is primarily composed of felsic minerals, with low gamma, acoustic, and neutron responses, relatively high density, and low resistivity. These lithofacies were primarily deposited in tidal flat and barrier island environments;
- (6)
- Laminated bedding siliceous shale (B2) is characterized by lamination and cross-lamination. It is primarily composed of felsic minerals, with low gamma, moderate acoustic, and low neutron responses, as well as a relatively high density and low resistivity. These lithofacies were primarily deposited in tidal flat environments;
- (7)
- Massive bedding mixed shale (C1) is characterized by massive bedding. It contains nearly equal proportions of clay minerals and felsic minerals, with moderate gamma, moderate acoustic, and low neutron responses, as well as a relatively high density and low resistivity. These lithofacies were primarily deposited in interchannel and tidal flat environments;
- (8)
- Coal (D) is characterized by massive bedding, possibly containing small amounts of pyrite. It is almost entirely composed of clay minerals, with very low gamma, the highest acoustic, and the highest neutron responses, as well as the lowest density and the highest resistivity. These lithofacies were primarily deposited in shrinking lagoon and swamp environments;
- (9)
- Sandstone (E) is characterized by massive bedding, planar cross-bedding, or trough cross-bedding. It is predominantly composed of felsic minerals, with moderate gamma, moderate acoustic, and low neutron responses, as well as a relatively high density and low resistivity. These lithofacies were primarily deposited in submerged distributary channels and tidal channel environments.
Figure 3.
Summary of the mineralogical features, conventional well-log responses, and photograph of the 9 lithofacies defined from core and advanced well logs in Shanxi formation of the Ordos basin.
3. Dataset Preparation
3.1. Data Preprocessing
In the study area located on the eastern margin of the Ordos Basin, lithofacies and well-log data from 8 wells were selected as the focus of this research. The lithofacies for these wells were used as training labels, determined through core observations and X-ray diffraction (XRD) mineral composition analysis. For convenience, the lithofacies data were encoded into numerical labels, with the corresponding lithofacies encoding provided in Figure 3. The well-logging curves corresponding to each lithofacies were then used as features for model training. Six of the eight wells were selected for model training, with 3323 data points collected at a sampling interval of 1 decimeter. These points were split into training and testing sets at an 80% and 20% ratio, respectively, while the remaining two wells served as blind wells to validate the model’s performance, ensuring that the model could perform well on unseen data. To ensure the data’s accuracy and reliability, the well-log data underwent depth correction, data cleaning, standardization, and normalization. Depth correction was performed based on the interfaces where lithology changes correspond to anomalies in the log curves [30,44]. Standardization was applied to remove inevitable system errors during data collection. The method was achieved by selecting thicker typical shale layers as lateral comparison markers, ensuring that the well-log data from corresponding strata in each well had the same average value or similar frequency distribution. Normalization scaled different data types to a [0–1] range, thus eliminating dimensional differences between the curves. The normalization formula is as follows:
where represents the normalised value of the i-th data record associated with the n-th variable distribution, denotes the actual recorded well-log or attribute value, and and represent the maximum and minimum recorded values corresponding to the n-th variable, respectively. It is important to note that the resistivity data underwent logarithmic transformation before normalization to enhance the data distribution and the predictive model’s performance.
3.2. Feature Selection
Suitable well-log curves were selected as features to improve the efficiency of model training [14]. The gamma-ray log (GR) measures the natural radioactivity of the strata, helping to identify lithology and distinguish different rock types. It is beneficial for identifying shale, as shale typically exhibits higher gamma-ray responses than other rock types. The acoustic log (AC) measures the speed of sound propagation in the strata, providing information about the mechanical properties of the formation and aiding in the identification of lithology, porosity, and fluid content. The compensated neutron log (CNL) measures the hydrogen index of the formation by detecting hydrogen atoms, which can be used to determine porosity and fluid type. The density log (DEN) measures the bulk density of the formation, aiding in the determination of porosity, lithology, and mineral composition. The resistivity log (RT) measures the electrical resistivity of the formation, which is commonly used to evaluate fluid content and lithology. It is susceptible to hydrocarbon content, and since the shale lithofacies in the study area vary in hydrocarbon content, using the resistivity log to distinguish lithofacies is a good choice. Therefore, we selected five conventional well-log parameters closely related to lithology to construct the dataset, including GR, AC, CNL, DEN, and RT.
3.3. Using SMOTE to Deal with Data Imbalance
The lithofacies of the Shanxi Formation are highly unevenly distributed in the study area (Figure 4). For instance, the massive bedding argillaceous shale (A1) constitutes the largest proportion, accounting for up to 28.2% of all lithofacies. The laminated bedding argillaceous shale (A2), massive bedding siliceous shale (B1), and massive bedding mixed shale (C1) account for 5.4%, 4.8%, and 5.4%, respectively. To eliminate prediction bias caused by data imbalance, the data were balanced using SMOTE (Synthetic Minority Over-sampling Technique) [45,46]. SMOTE randomly selects a minority class sample and then identifies the k nearest neighbors (typically k = 5). For each synthetic sample to be generated, a point is randomly chosen along the line segment connecting the minority sample and its neighbor, and a new sample is created. This process is repeated until the dataset is balanced. The changes in lithofacies distribution before and after applying SMOTE are shown in Table 2.
Figure 4.
The distributions of lithofacies throughout the datasets.
Table 2.
Changes in lithofacies distribution before and after applying SMOTE.
4. Methodology
4.1. Machine Learning (ML) Models
4.1.1. Random Forest (RF)
Random Forest uses bootstrap sampling to obtain a data subset for training each decision tree. Specifically, for an original training dataset containing n samples, a subset is created by randomly sampling with replacement, forming the training set for a decision tree [19,47,48]. When constructing the node splits of each decision tree, not all features are used to find the best-split feature and split point. Instead, a subset of features is randomly selected from the total m features (for example, k features are randomly chosen, where k is typically much smaller than m, with common choices being k = √m or k = log2m, and the best split is determined only within these k features. Then, each decision tree is trained using the conventional decision tree construction method to determine the best feature and split point for each node, allowing the tree to grow until a predefined stopping criterion is reached. In classification problems, each decision tree outputs a predicted class. The final predicted class is the one that appears most frequently among the predictions of all decision trees, thus employing a voting mechanism to determine the final classification result.
4.1.2. HistGradient Boosting Classifier (HGB)
The HistGradient Boosting Classifier is a histogram-based gradient boosting classifier model particularly suited for handling large-scale datasets and sparse data [49,50]. Its core idea is to bin continuous features, dividing feature values into several intervals in a histogram reducing computational complexity during training. Compared to traditional gradient boosting trees (such as GBDT), binning reduces the cost of feature and split point search.
4.1.3. Extreme Gradient Boosting (XGB)
Extreme Gradient Boosting is an efficient and widely used gradient boosting framework [17,51,52]. Gradient boosting is a machine learning method that builds an ensemble model based on decision trees. Its core idea is to train multiple decision trees sequentially, where the training objective is the loss function and regularization term (i.e., the Regularized Learning Objective). The objective function of XGBoost consists of two parts: the loss function (which measures the difference between predicted results and true labels) and the regularization term (which controls the complexity of the model to prevent overfitting). The form of its loss function is typically represented as follows:
where n is the number of training samples, l is the loss for a single sample, assumed to be a convex function, is the model’s predicted value for the training sample, and is the true label of the training sample. The regularization term defines the complexity of the model:
where and are hyperparameters set manually, is the vector of values from all leaf nodes of the decision tree, and T is the number of leaf nodes. When constructing each decision tree, XGBoost uses a second-order Taylor expansion to approximate the objective function, allowing it to find the optimal split points more accurately. During the training phase, a sequence of decision trees is trained one by one according to the predetermined objective function and tree-building method. After each decision tree is trained, it is added to the existing model, and the model’s predictions on the training data are updated. The residuals are recalculated, and subsequent decision trees are trained based on the new residuals. This iterative process continues until the convergence condition is met.
4.1.4. Categorical Boosting (Cat)
Categorical Boosting is also a gradient boosting decision tree-based machine learning algorithm, specifically designed to handle categorical feature data [52,53]. It belongs to the class of decision tree-based gradient boosting algorithms (such as GBDT). Its advantage lies in handling categorical features, as it eliminates the need for manual encoding (such as One-Hot Encoding or Label Encoding) and instead uses an efficient method called “target encoding”. In CatBoost, the basic predictor is the oblivious tree, where “oblivious” refers to using the same splitting criterion at the same level of the tree, i.e., splitting using the same feature. Such trees are balanced, less prone to overfitting, and accelerate testing speed.
In traditional gradient boosting, the construction of each tree directly depends on the predictions of the previous tree, and this dependency may lead to error accumulation. CatBoost introduces a strategy called Ordered Boosting, which involves selecting a random permutation σ of the samples and then training n supporting models M1, M2, M3, …, Mn, where model Mi is taught using the first i samples of permutation σ. In each step, to obtain the residual of the j sample, model Mj-1 is used. This algorithm is called Ordered Boosting, which removes bias from the gradient computation, thereby improving the model’s stability and robustness.
4.1.5. Framework of Stacking Classifier (Stacking)
The stacking model leverages a hierarchical modeling architecture, where the predictions of multiple base learners serve as input features for the meta-model [54,55,56]. This forms a two-level decision system, which can be mathematically expressed as follows:
where mi represents a base model, and Mmeta denotes the meta-model. The stacking process begins with K-fold cross-validation, which generates probability predictions from the base models as meta-features, effectively mitigating data leakage. For each base model, a probability prediction vector Pi ∈ Rc (where C is the number of classes) is obtained from each validation fold. These probability predictions are then concatenated to form the meta-feature matrix:
where N is the number of training samples, and n is the number of base models. Next, a meta-model (e.g., a linear model or a shallow neural network) is trained using the complete meta-feature set to produce the final predictions. By leveraging predictions from multiple base models, the stacking framework constructs a decision hyperplane that adapts to high-dimensional classification tasks. The use of cross-validation for generating meta-features prevents the propagation of overfitting from base models trained on the training set. Furthermore, the diversity among base models enhances the adaptability of the final stacking model to new data. After extensive experimentation, we selected four classifiers (RF, HGB, XGB, and CAT) as base models and Logistic Regression as the meta-model, forming the final stacking model. The architecture of the stacking model is presented in Figure 5.
Figure 5.
Architecture of the stacking model.
4.2. Evaluation of Machine Learning Models
Using appropriate metrics to evaluate the model is crucial for improving its performance. This study uses Accuracy, Precision, Recall, and F1 Score as evaluation metrics, along with visualizations such as confusion matrices and ROC curves to comprehensively assess the model’s efficiency:
where TP, TN, FP, and FN represent True Positive, True Negative, False Positive, and False Negative, respectively. Accuracy refers to the ratio of correctly detected results to the total number of samples analyzed. Precision is based on our predicted results, representing the proportion of predicted positive samples that are truly positive. The recall is based on the original samples, indicating the proportion of positive instances in the sample that are correctly predicted. The F1 Score is the harmonic mean of Precision and Recall. Accuracy, Precision, Recall, and F1 Score ranges are all between 0 and 1.
5. Result and Discussion
5.1. Correlation Analysis
To analyze the relationship between the response characteristics of different lithofacies well-logging curves, we conducted a cross-plot analysis on 8371 samples from the study area (Figure 6). Additionally, the probability density curves for different lithofacies were displayed above and to the right of the cross plot. The cross-plot and probability density curves help reflect the sensitivity of well-logging curves to different lithologies. The smaller the overlap in the distribution range of the cross plot for different lithofacies, the better the effect of using these two curves to distinguish the lithofacies. Similarly, the greater the separation between the peaks of the probability density curve, the better the ability to distinguish lithofacies using this curve. The figure shows that the GR curve measures the formation’s natural radioactivity. Generally, mudstone or shale is more enriched with rare earth elements, so the radioactivity is higher. The GR curve has three peaks on the probability density plot, which can distinguish A2, B2, and E lithofacies. The AC curve reflects the propagation velocity of sound waves in the formation. It shows three peaks on the probability density plot, effectively distinguishing A4, C1, and E lithofacies. The CNL curve uses the interaction between neutrons and atoms in the formation, particularly the slowing effect of hydrogen atoms on neutrons, to assess changes in formation porosity. The CNL curve performs well in classification, clearly dividing into four peaks on the probability density plot, effectively distinguishing A, C1, D, and E lithofacies. The DEN curve reflects the bulk density of the formation based on gamma-ray scattering and absorption. It is divided into two peaks on the probability density curve, distinguishing B2 from other lithofacies. The RT curve measures the resistivity of the formation, which is significantly influenced by the enrichment of organic matter. It is divided into two peaks on the probability density curve, distinguishing B2 from other lithofacies. Therefore, conventional cross-plots can only distinguish sandstone from shale but cannot further distinguish the shale structure and mineral composition.

Figure 6.
The cross-plot figures showing the correlations among five well logs, whereby nine distinct lithofacies are visually distinguished by using various colors ((a), AC-GR; (b), CNL-AC; (c), CNL-GR; (d), DEN-AC; (e), DEN-CNL; (f), DEN-GR; (g), RT-AC; (h), RT-CNL; (i) RT-DEN; (j), RT-GR).
5.2. Optimizing the Hyperparameters of ML Models
Tuning hyperparameters is crucial for improving the performance of machine learning models, as adequately selecting hyperparameters can make the model more accurate and stable and reduce the risk of overfitting. In this study, hyperparameter optimization was determined using the Grid Search Method [57]. The method involves first defining a set of candidate values for the hyperparameters (i.e., the grid) based on the current research and then training and validating the model for each combination. Then, for each set of hyperparameter combinations, cross-validation is performed to evaluate the model’s performance, thereby selecting the best parameters. Table 3 shows the types of hyperparameters, candidate values, and the final optimal parameters obtained through the Grid Search Method.
Table 3.
Grid parameters and optimal parameters of base models.
5.3. Comparison Between Stacking Model and Other Models
To horizontally validate the superiority of the developed stacking model, the stacking model was compared with five individual models to predict lithofacies results. Among them, four classifier models comprise the basic model of the stacking model, and a common neural network model is added. The results (Table 4) show that the Accuracy, Recall, Precision, and F1 Score of all six classification models are more than 0.5. On the training set, the XGB and RF models performed the worst. The RF model’s accuracy (0.8272) is the only score exceeding 0.8, with all other scores below 0.8. Similarly, the RF model’s accuracy (0.8186) is the only score above 0.8, with other scores below 0.8. The following models are HGB, Cat, and FCNN, all with scores greater than 0.8. The model scores (Accuracy, Recall, Precision, and F1 Score) on the training set, ranked from lowest to highest, are as follows: HGB (0.8423, 0.8605, 0.8423, and 0.8394), Cat (0.8498, 0.8474, 0.8654, and 0.8498), and FCNN (0.8756, 0.8825, 0.8756, and 0.8733). The stacking model performs the best, with all four evaluation metrics exceeding 0.95, and its prediction accuracy far surpasses that of other models. Furthermore, the results for all models on the training set are slightly higher than those on the test set. However, the two are mainly consistent, indicating minimal overfitting during the model training process and strong overall generalization ability.
Table 4.
Different models’ performances based on Precision, Recall, and F1 Score.
Figure 7 used a stacked bar chart to visualize the recognition performance of different models for various lithofacies categories. The results show that all models performed well for the sandstone (E), with the Recall, Precision, and F1 Score close to 0.85. The mineral composition of sandstone is significantly different from that of other lithofacies, and sandstone has high porosity. The probability density plot also clearly separates E and other lithofacies (Figure 6). For the recognition of coal (D), the Precision of all models is close to 0.9, but the Recall of XGB, HGB, RF, Cat, and FCNN is poor, close to 0.6, indicating that a few D lithofacies were misclassified. For the recognition of shale lithofacies, unexpectedly, all models performed well in identifying massive bedding argillaceous shale (A1) and flaser bedding argillaceous shale (A4), with the Recall, Precision, and F1 score all close to 0.8. The result may be because, during the transition of clayey shale structures from horizontal lamination to flattened structures, the content of felsic minerals significantly increases, along with its porosity, resulting in a better logging response. XGB, HGB, RF, Cat, and FCNN have considerable misclassifications in predicting lenticular bedding argillaceous shale (A3). Similarly, XGB, RF, and Cat have lower recognition performance for massive bedding siliceous shale (B1) and massive bedding mixed shale (C1). It shows that the mineral compositions of these lithofacies are quite similar, so their logging responses do not differ significantly. In the probability density plot, the peaks of these lithofacies overlap (Figure 6). On the other hand, the stacking model performs excellently in recognizing all lithofacies, with the Recall, Precision, and F1 Score exceeding 0.9 for each lithofacies, with some lithofacies reaching up to 0.99.
Figure 7.
Evaluation performances based on Precision, Recall, and F1 Scores for each lithofacies by all models.
The confusion matrix is commonly used to visualize the model’s overall accuracy, and the normalized confusion matrix results for each lithofacies are shown in Figure 8. All models exhibit high accuracy in predicting A1, A4, and E lithofacies, with recognition rates close to 90%, consistent with the results in Figure 5. For shale lithofacies classification, the RF, XGB, and Cat models perform moderately, with RF and XGB performing the worst, as multiple lithofacies have recognition rates below 0.5. The HGB and FCNN models perform better, with recognition rates close to 0.8 for A1, A2, A4, B1, and B2 lithofacies, but the recognition rates for A3 and D lithofacies are lower, around 0.6. Among all models, the stacking model still performs the best, with recognition rates for nearly all lithofacies reaching 0.9, although 13% of other lithofacies are still misclassified as A1 during A1 recognition. Overall, most models are unable to recognize laminated bedding argillaceous shale (A2) and lenticular bedding argillaceous shale (A3), and they also struggle to recognize massive bedding siliceous shale (B1) and massive bedding mixed shale (C1). The main reasons are as follows: first, the distinction between laminated bedding shale and lenticular bedding shale is unclear, and the two often exist in a transitional state. Second, although the felsic mineral content of siliceous shale is more than 50%, it is not much different from mixed shale (Figure 3).
Figure 8.
The confusion matrix shows the classification results of all models for each lithofacies.
The ROC curve (receiver operating characteristic curve) is also commonly used to evaluate the predictive performance of models, with the horizontal and vertical axes representing the false positive rate (FPR) and true positive rate (TPR), respectively. The AUC (Area Under Curve) is defined as the area under the ROC curve, with values typically ranging from 0.5 to 1, where a larger AUC indicates better classifier performance. The ROC curves for different classification models are shown in Figure 9. All models for sandstone (E) show high predictive classification performance, with AUC values greater than 0.95. For shale lithofacies, the ROC curve characteristics of different models vary. The ROC curves for each lithofacies from the optimal model, stacking, nearly overlap with the top-left corner of the coordinate system, with AUC values of 0.992, 0.998, 0.997, 0.997, 1.000, 1.000, 0.998, 0.997, and 0.996 for A1, A2, A3, A4, B1, B2, C1, D, and E, respectively, all greater than 0.99, indicating excellent recognition performance.
Figure 9.
Performance analysis through ROC curves generated for each lithofacies of all ML models.
The prediction results of different models are shown in the lithofacies bar chart in Figure 10. Using W1 and W2 core training wells as examples, we visualized the vertical distribution of lithofacies predicted by different models versus the true observations of lithofacies using bar charts. In Well-W1, at the depth ranges of 2123–2129 m and 2137–2142 m, RF, HGB, XGB, Cat, and FCNN all show significant misclassifications and fail to accurately identify lithofacies A3, B1, and D. Similarly, for the more complex Well-W1, at the depth ranges of 2123–2129 m, 1910–1924 m, and 1934–1940 m, only the stacking model shows the best match in recognition.
Figure 10.
Comparison of predicted lithofacies by RF, HGB, XGB, Cat, FCNN, and stacking models in Well-W1 and Well-W2.
5.4. Ablation Experiments
By constructing combination models of RF, HGB, XGB, and Cat (RF-HGB-Cat, XGB-HGB-Cat, XGB-RF-Cat, and XGB-RF-HGB), the contribution and effectiveness of each base model to the overall model were further validated. Table 5 presents the statistical results of evaluating the ablation experiments by all combination models [58]. The results from the ablation experiments show that, on the training set, compared to the XGB-RF-HGB-Cat model, the RF-HGB-Cat model has reductions of 8.1%, 8.0%, 8.1%, and 8.1% in Accuracy, Precision, Recall, and F1 Score, respectively. The XGB-HGB-Cat model shows reductions of 7.0%, 7.1%, 7.3%, and 7.3%, the XGB-RF-Cat model shows reductions of 3.9%, 4.1%, 4.1%, and 4.1%, and the XGB-RF-HGB model shows reductions of 9.5%, 9.7%, 9.9%, and 10.0%. The results on the test set are generally consistent with those on the training set. The results indicate that the Cat model contributes the most to the overall model, followed by XGB, RF, and HGB. Although the prediction performance of XGB is not ideal as a standalone model, it still contributes significantly to the stacking model. Combining different classifier models results in a higher-performing model, and their relationship is not merely an additive one. The stacking model also performs well in the two blind wells (Well-W7 and Well-W8) that are not involved in training. The prediction results in the lithofacies bar chart are shown in Figure 11. The predicted lithofacies for Well-W7 and Well-W8 are almost identical to the actual lithofacies, with only a tiny portion misclassified. The blind well prediction results indicate that this stacking model demonstrates high accuracy and adaptability, making it applicable to the majority of non-cored wells with similar conventional logging curves.
Table 5.
Ablation experimental results of all combination models.
Figure 11.
Lithofacies predicted by the stacking model in blind wells (W7 and W8) provided the best matching results.
5.5. Limitation and Significance of ML Models for Future Implications
The stacking model, an advanced machine learning classification method, can provide accurate predictions for complex, heterogeneous shale reservoirs (e.g., the marine-terrestrial transitional Shanxi Formation shale), offering higher precision and lower costs compared to conventional core observation and experimental methods. This is especially true in newly developed well areas where core samples are limited, as the ML model offers unparalleled advantages [59]. Although existing studies have achieved high accuracy in lithofacies recognition, more refined predictive tools are still needed for aspects such as sedimentary structures, fractures, porosity, permeability, and hydrocarbon content [19]. The conventional logging curves used in this study are unlikely to achieve this goal. However, higher-precision logging tools, such as Elemental Capture Spectroscopy (ECS) and Thermal Neutron Imaging Systems (TNI), can significantly enhance the model’s predictive accuracy [60]. This study is also of significant importance for oil and gas exploration. Porosity, permeability, and hydrocarbon content vary across different lithofacies. In practical exploration and development, accurately locating sweet spots can be challenging [61,62]. However, the ML model’s precise lithofacies prediction offers an effective tool to mitigate the risks of well placement and selection of production intervals. Additionally, detailed lithofacies provide important evidence of the depositional environment, facilitating a deeper understanding of the sedimentary history and reservoir conditions in the study area. In conclusion, the development of accurate ML models is highly beneficial for oil and gas exploration personnel. By accurately identifying reservoir lithofacies, the efficiency of oil and gas exploration can be greatly enhanced.
6. Conclusions
This study proposes a stacking model for predicting shale lithofacies based on four basic ML models in the Ordos Basin. The main conclusions are as follows:
- (1)
- The stacking model performs excellently in predicting shale lithofacies, achieving Accuracy, Recall, Precision, and F1 Scores of 0.9587, 0.959, 0.9587, and 0.9587, respectively, on the training set. These results surpass those of RF, HGB, XGB, Cat, and FCNN models. The results on the test set are consistent with those on the training set. Lithofacies evaluation stack plots, confusion matrices, ROC curves, and lithofacies columnar distribution charts further validate this conclusion;
- (2)
- The ablation experiments validated the contribution and effectiveness of each base model to the overall framework. The results show that the Cat model has the highest contribution to the overall model, followed by XGB, RF, and HGB. The stacking model also demonstrated high predictive accuracy in two blind wells not included in the training process, indicating its strong accuracy and adaptability, making it suitable for application in most uncored wells;
- (3)
- The stacking model, an advanced machine learning classification method, enables the accurate identification of shale lithofacies. Enhancing the quality of logging data can further improve the model’s performance. Accurately identifying favorable shale lithofacies is of great importance for oil and gas exploration researchers, as it aids in locating sweet spots and reduces exploration risks.
Author Contributions
Conceptualization, S.P. and C.F.; Methodology, S.P., C.F. and Z.Q.; Validation, Q.Z.; Formal analysis, W.L. and Q.Z.; Data curation, Z.H.; Investigation, W.L. and J.F.; Writing—original draft preparation, S.P. and C.F.; Writing—review and editing, S.P. and C.F.; Visualization, Z.Q.; Supervision, Q.Z.; Project administration, C.F. and Z.Q. All authors have read and agreed to the published version of the manuscript.
Funding
This research was funded by Science Fund for the Natural Science Basic Research Plan in Shaanxi Province of China (Grant nos. 2017JM4013; 2020J0798).
Institutional Review Board Statement
Not applicable.
Informed Consent Statement
Not applicable.
Data Availability Statement
The algorithm that supports the findings of this study are available from the corresponding author upon request. However, due to confidentiality requirements, the data will not be provided.
Conflicts of Interest
The authors declare no conflicts of interest.
Abbreviations
The following abbreviations are used in this manuscript:
| ANN | Artificial Neural Network |
| SVM | Support Vector Machine |
| SOM | Self-Organizing Map |
| MRGC | Multiresolution Graph-based Clustering |
| DTr | Decision Tree |
| RF | Random Forest |
| MLP | Multilayer Perceptron |
| XGBoost | Extreme Gradient Boosting |
| NB | Naïve Bayes |
| BiLSTM | Bidirectional Long Short-Term Memory |
| FCNN | Fully Convolutional Neural Network |
| MKFD | Multi-Kernel Fisher Discriminant |
| GraphSAGE | Graph Sample and Aggregated Graph Embedding |
| DCNNs | Deep Convolutional Neural Networks |
| AB | Adaptive Boosting |
| HGB | HistGradient Boosting |
| Cat | Categorical Boosting |
References
- Zou, C.; Dong, D.; Wang, Y.; Li, X.; Huang, J.; Wang, S.; Guan, Q.; Zhang, C.; Wang, H.; Liu, H.; et al. Shale Gas in China: Characteristics, Challenges and Prospects (I). Pet. Explor. Dev. 2015, 42, 753–767. [Google Scholar] [CrossRef]
- Dong, D.; Zou, C.; Dai, J.; Huang, S.; Zheng, J.; Gong, J.; Wang, Y.; Li, X.; Guan, Q.; Zhang, C.; et al. Suggestions on the Development Strategy of Shale Gas in China. J. Nat. Gas Geosci. 2016, 1, 413–423. [Google Scholar] [CrossRef]
- Li, Y.; Tang, D.; Wu, P.; Niu, X.; Wang, K.; Qiao, P.; Wang, Z. Continuous Unconventional Natural Gas Accumulations of Carboniferous-Permian Coal-Bearing Strata in the Linxing Area, Northeastern Ordos Basin, China. J. Nat. Gas Sci. Eng. 2016, 36, 314–327. [Google Scholar] [CrossRef]
- Kuang, L.; Dong, D.; He, W.; Wen, S.; Sun, S.; Li, S.; Qiu, Z.; Liao, X.; Li, Y.; Wu, J.; et al. Geological Characteristics and Development Potential of Transitional Shale Gas in the East Margin of the Ordos Basin, NW China. Pet. Explor. Dev. 2020, 47, 471–482. [Google Scholar] [CrossRef]
- Zou, C.; Qiu, Z.; Zhang, J.; Li, Z.; Wei, H.; Liu, B.; Zhao, J.; Yang, T.; Zhu, S.; Tao, H.; et al. Unconventional Petroleum Sedimentology: A Key to Understanding Unconventional Hydrocarbon Accumulation. Engineering 2022, 18, 62–78. [Google Scholar] [CrossRef]
- Wang, Z.; Liu, L.; Hu, J.; Wang, F.; Li, D.; Zhang, J.; Zhu, S.; Zhang, R.; Zhao, F.; Zhang, C.; et al. Dispersion of Sandy Sediments during Marine–Continental Transition: An Integrated Study from the Late Paleozoic Western Ordos Basin. Mar. Pet. Geol. 2024, 160, 106620. [Google Scholar] [CrossRef]
- Wang, P.; Peng, S.; He, T. A Novel Approach to Total Organic Carbon Content Prediction in Shale Gas Reservoirs with Well Logs Data, Tonghua Basin, China. J. Nat. Gas Sci. Eng. 2018, 55, 1–15. [Google Scholar] [CrossRef]
- Liu, J.-J.; Liu, J.-C. An Intelligent Approach for Reservoir Quality Evaluation in Tight Sandstone Reservoir Using Gradient Boosting Decision Tree Algorithm—A Case Study of the Yanchang Formation, Mid-Eastern Ordos Basin, China. Mar. Pet. Geol. 2021, 126, 104939. [Google Scholar] [CrossRef]
- Tognoli, F.M.W.; Spaniol, A.F.; De Mello, M.E.; De Souza, L.V. A Machine-Learning Based Approach to Predict Facies Associations and Improve Local and Regional Stratigraphic Correlations. Mar. Pet. Geol. 2024, 160, 106636. [Google Scholar] [CrossRef]
- Verma, S.; Zhao, T.; Marfurt, K.J.; Devegowda, D. Estimation of Total Organic Carbon and Brittleness Volume. Interpretation 2016, 4, T373–T385. [Google Scholar] [CrossRef]
- Ye, T.; A-juan, W.E.I.; Deng, H.; Zeng, J.C.; Gao, K.S.; Sun, Z. Study on volcanic lithology identification methods based on the data of conventional well logging data: A case from Mesozoic volcanic rocks in Bohai bay area. Prog. Geophys. 2017, 32, 1842–1848. (In Chinese) [Google Scholar]
- Mulashani, A.K.; Shen, C.; Nkurlu, B.M.; Mkono, C.N.; Kawamala, M. Enhanced Group Method of Data Handling (GMDH) for Permeability Prediction Based on the Modified Levenberg Marquardt Technique from Well Log Data. Energy 2022, 239, 121915. [Google Scholar] [CrossRef]
- Kadri, M.M.; Ganguli, S.S.; Sen, S.; Hacini, M.; Kumar, P. Characterization and Feature Ranking of Well Log Variables Using Data-Driven Algorithms for Total Organic Carbon Estimation of Organic-Rich Shales. Energy Fuels 2023, 37, 19575–19589. [Google Scholar] [CrossRef]
- Mkono, C.N.; Chuanbo, S.; Mulashani, A.K.; Mwakipunda, G.C. Deep Learning Integrated Approach for Hydrocarbon Source Rock Evaluation and Geochemical Indicators Prediction in the Jurassic—Paleogene of the Mandawa Basin, SE Tanzania. Energy 2023, 284, 129232. [Google Scholar] [CrossRef]
- Mahmoud, A.A.; Elkatatny, S.; Ali, A.Z.; Abouelresh, M.; Abdulraheem, A. Evaluation of the Total Organic Carbon (TOC) Using Different Artificial Intelligence Techniques. Sustainability 2019, 11, 5643. [Google Scholar] [CrossRef]
- Rui, J.; Zhang, H.; Zhang, D.; Han, F.; Guo, Q. Total Organic Carbon Content Prediction Based on Support-Vector-Regression Machine with Particle Swarm Optimization. J. Pet. Sci. Eng. 2019, 180, 699–706. [Google Scholar] [CrossRef]
- Meng, M.; Zhong, R.; Wei, Z. Prediction of Methane Adsorption in Shale: Classical Models and Machine Learning Based Models. Fuel 2020, 278, 118358. [Google Scholar] [CrossRef]
- Shalaby, M.R.; Malik, O.A.; Lai, D.; Jumat, N.; Islam, M.A. Thermal Maturity and TOC Prediction Using Machine Learning Techniques: Case Study from the Cretaceous–Paleocene Source Rock, Taranaki Basin, New Zealand. J. Pet. Explor. Prod. Technol. 2020, 10, 2175–2193. [Google Scholar] [CrossRef]
- Hui, G.; Chen, Z.; Wang, Y.; Zhang, D.; Gu, F. An Integrated Machine Learning-Based Approach to Identifying Controlling Factors of Unconventional Shale Productivity. Energy 2023, 266, 126512. [Google Scholar] [CrossRef]
- Niu, W.; Sun, Y.; Zhang, X.; Lu, J.; Liu, H.; Li, Q.; Mu, Y. An Ensemble Transfer Learning Strategy for Production Prediction of Shale Gas Wells. Energy 2023, 275, 127443. [Google Scholar] [CrossRef]
- Zhang, H.; Wu, W.; Wu, H. TOC Prediction Using a Gradient Boosting Decision Tree Method: A Case Study of Shale Reservoirs in Qinshui Basin. Geoenergy Sci. Eng. 2023, 221, 111271. [Google Scholar] [CrossRef]
- Du, J.; Zhang, C.; Li, S.; Zhang, L.; Zhang, W. Two-Stage Prediction Method for Capacity Aging Trajectories of Lithium-Ion Batteries Based on Siamese-Convolutional Neural Network. Energy 2024, 295, 130947. [Google Scholar] [CrossRef]
- Wang, G.; Carr, T.R. Marcellus Shale Lithofacies Prediction by Multiclass Neural Network Classification in the Appalachian Basin. Math. Geosci. 2012, 44, 975–1004. [Google Scholar] [CrossRef]
- Bhattacharya, S.; Carr, T.R. Integrated Data-Driven 3D Shale Lithofacies Modeling of the Bakken Formation in the Williston Basin, North Dakota, United States. J. Pet. Sci. Eng. 2019, 177, 1072–1086. [Google Scholar] [CrossRef]
- Santos, D.T.D.; Roisenberg, M.; Nascimento, M.D.S. Deep Recurrent Neural Networks Approach to Sedimentary Facies Classification Using Well Logs. IEEE Geosci. Remote Sens. Lett. 2022, 19, 3001405. [Google Scholar] [CrossRef]
- Dong, S.; Zeng, L.; Du, X.; He, J.; Sun, F. Lithofacies Identification in Carbonate Reservoirs by Multiple Kernel Fisher Discriminant Analysis Using Conventional Well Logs: A Case Study in A Oilfield, Zagros Basin, Iraq. J. Pet. Sci. Eng. 2022, 210, 110081. [Google Scholar] [CrossRef]
- Lu, G.; Zeng, L.; Dong, S.; Huang, L.; Liu, G.; Ostadhassan, M.; He, W.; Du, X.; Bao, C. Lithology Identification Using Graph Neural Network in Continental Shale Oil Reservoirs: A Case Study in Mahu Sag, Junggar Basin, Western China. Mar. Pet. Geol. 2023, 150, 106168. [Google Scholar] [CrossRef]
- Zheng, D.; Zhong, H.; Camps-Valls, G.; Cao, Z.; Ma, X.; Mills, B.; Hu, X.; Hou, M.; Ma, C. Explainable Deep Learning for Automatic Rock Classification. Comput. Geosci. 2024, 184, 105511. [Google Scholar] [CrossRef]
- Ali, M.; Zhu, P.; Huolin, M.; Jiang, R.; Zhang, H.; Ashraf, U.; Hussain, W. Data-Driven Machine Learning Approaches for Precise Lithofacies Identification in Complex Geological Environments. Geo-Spat. Inf. Sci. 2024, 1–21. [Google Scholar] [CrossRef]
- Bhattacharya, S.; Carr, T.R.; Pal, M. Comparison of Supervised and Unsupervised Approaches for Mudstone Lithofacies Classification: Case Studies from the Bakken and Mahantango-Marcellus Shale, USA. J. Nat. Gas Sci. Eng. 2016, 33, 1119–1133. [Google Scholar] [CrossRef]
- Bressan, T.S.; Kehl De Souza, M.; Girelli, T.J.; Junior, F.C. Evaluation of Machine Learning Methods for Lithology Classification Using Geophysical Data. Comput. Geosci. 2020, 139, 104475. [Google Scholar] [CrossRef]
- Hong, Z.; Yao, J.; Li, K.; Hu, G. Conjunction of Active and Semi-Supervised Learning for Wireline Logs-Based Automatic Lithology Identification. IEEE Geosci. Remote Sens. Lett. 2022, 19, 3008905. [Google Scholar] [CrossRef]
- Koeshidayatullah, A.; Al-Azani, S.; Baraboshkin, E.E.; Alfarraj, M. FaciesViT: Vision Transformer for an Improved Core Lithofacies Prediction. Front. Earth Sci. 2022, 10, 992442. [Google Scholar] [CrossRef]
- Zheng, D.; Hou, M.; Chen, A.; Zhong, H.; Qi, Z.; Ren, Q.; You, J.; Wang, H.; Ma, C. Application of Machine Learning in the Identification of Fluvial-Lacustrine Lithofacies from Well Logs: A Case Study from Sichuan Basin, China. J. Pet. Sci. Eng. 2022, 215, 110610. [Google Scholar] [CrossRef]
- Ullah, J.; Li, H.; Ashraf, U.; Ehsan, M.; Asad, M. A Multidisciplinary Approach to Facies Evaluation at Regional Level Using Well Log Analysis, Machine Learning, and Statistical Methods. Geomech. Geophys. Geo-Energy Geo-Resour. 2023, 9, 152. [Google Scholar] [CrossRef]
- Ashraf, U.; Zhang, H.; Thanh, H.V.; Anees, A.; Ali, M.; Duan, Z.; Mangi, H.N.; Zhang, X. A Robust Strategy of Geophysical Logging for Predicting Payable Lithofacies to Forecast Sweet Spots Using Digital Intelligence Paradigms in a Heterogeneous Gas Field. Nat. Resour. Res. 2024, 33, 1741–1762. [Google Scholar] [CrossRef]
- Hussain, W.; Luo, M.; Ali, M.; Al-Khafaji, H.F.; Hussain, I.; Hussain, M.; Ahmed, S.A.A.; Obaidullah. A Gamma-Ray Spectroscopy Approach to Evaluate Clay Mineral Composition and Depositional Environment: A Case Study from the Lower Goru Formation, Southern Indus Basin, Pakistan. J. Appl. Geophys. 2024, 226, 105414. [Google Scholar] [CrossRef]
- Liu, G.; Ma, S.; Zhang, Z.; Mao, Z.; Han, T.; Shi, Z. U–Pb Ages of Tuff from the Triassic Yanchang Formation in the Ordos Basin: Constraints on Palaeoclimate and Tectonics. Mar. Pet. Geol. 2023, 150, 106128. [Google Scholar] [CrossRef]
- Wang, Z.; Zhou, N.; Lu, S.; Liu, Y.; Lin, L.; Liu, Y.; Song, B. Generation, Accumulation, and Distribution of Upper Paleozoic Tight Sandstone Gas in the Northeastern Margin of the Ordos Basin. Mar. Pet. Geol. 2023, 156, 106463. [Google Scholar] [CrossRef]
- Jiang, F.; Jia, C.; Pang, X.; Jiang, L.; Zhang, C.; Ma, X.; Qi, Z.; Chen, J.; Pang, H.; Hu, T.; et al. Upper Paleozoic Total Petroleum System and Geological Model of Natural Gas Enrichment in Ordos Basin, NW China. Pet. Explor. Dev. 2023, 50, 281–292. [Google Scholar] [CrossRef]
- Chen, R.; Wang, F.; Li, Z.; Evans, N.J.; Chen, H.; Wei, X. Late Paleozoic Provenance Shift in the East-Central Ordos Basin: Implications for the Tectonic Evolution of the North China Craton. J. Asian Earth Sci. 2021, 215, 104799. [Google Scholar] [CrossRef]
- Hou, Z.-S.; Chen, S.-Y.; Liang, Z. Sedimentary Features and Sequence Stratigraphy of the Successions around the Carboniferous–Permian Boundary in the Ordos Basin: Links to Glacial and Volcanic Impacts. J. Palaeogeogr. 2023, 12, 358–383. [Google Scholar] [CrossRef]
- Fu, C.; Yu, X.; Li, S.; Peng, Z.; Shi, S. Carboniferous–Permian Transgression/Regression Mechanisms in the Eastern Ordos Basin and Their Sea-Level Spatiotemporal Variability: Insights from Source-to-Sink Systems. Mar. Pet. Geol. 2021, 123, 104722. [Google Scholar] [CrossRef]
- Ullah, S.; Hanif, M.; Radwan, A.E.; Luo, C.; Rehman, N.U.; Ahmad, S.; Latif, K.; Ali, N.; Thanh, H.V.; Asim, M.; et al. Depositional and Diagenetic Modeling of the Margala Hill Limestone, Hazara Area (Pakistan): Implications for Reservoir Characterization Using Outcrop Analogues. Geoenergy Sci. Eng. 2023, 224, 211584. [Google Scholar] [CrossRef]
- Fonseca, J.; Bacao, F. Geometric SMOTE for Imbalanced Datasets with Nominal and Continuous Features. Expert Syst. Appl. 2023, 234, 121053. [Google Scholar] [CrossRef]
- Chawla, N.V.; Bowyer, K.W.; Hall, L.O.; Kegelmeyer, W.P. SMOTE: Synthetic Minority Over-Sampling Technique. J. Artif. Intell. Res. 2002, 16, 321–357. [Google Scholar] [CrossRef]
- Shi, X.; Wang, J.; Liu, G.; Yang, L.; Ge, X.; Jiang, S. Application of Extreme Learning Machine and Neural Networks in Total Organic Carbon Content Prediction in Organic Shale with Wire Line Logs. J. Nat. Gas Sci. Eng. 2016, 33, 687–702. [Google Scholar] [CrossRef]
- Wood, D.A. Predicting Total Organic Carbon from Few Well Logs Aided by Well-Log Attributes. Petroleum 2023, 9, 166–182. [Google Scholar] [CrossRef]
- Ahmed, A.H.A.; Jin, W.; Ali, M.A.H. Prediction of Compressive Strength of Recycled Concrete Using Gradient Boosting Models. Ain Shams Eng. J. 2024, 15, 102975. [Google Scholar] [CrossRef]
- Alam, M.S.; Akinpelu, A.A.; Nazal, M.K.; Rahman, S.M. Removal of N-Nitrosodiphenylamine from Contaminated Water: A Novel Modeling Framework Using Metaheuristic-Based Ensemble Models. J. Environ. Manag. 2024, 365, 121503. [Google Scholar] [CrossRef]
- Bione, F.R.A.; Venancio, I.M.; Santos, T.P.; Belem, A.L.; Rangel, B.R.; Souza, I.V.A.F.; Spigolon, A.L.D.; Albuquerque, A.L.S. Estimating Total Organic Carbon of Potential Source Rocks in the Espírito Santo Basin, SE Brazil, Using XGBoost. Mar. Pet. Geol. 2024, 162, 106765. [Google Scholar] [CrossRef]
- Ahmed, Y.; Dutta, K.R.; Nepu, S.N.C.; Prima, M.; AlMohamadi, H.; Akhtar, P. Optimizing Photocatalytic Dye Degradation: A Machine Learning and Metaheuristic Approach for Predicting Methylene Blue in Contaminated Water. Results Eng. 2025, 25, 103538. [Google Scholar] [CrossRef]
- Abdi, J.; Hadipoor, M.; Hadavimoghaddam, F.; Hemmati-Sarapardeh, A. Estimation of Tetracycline Antibiotic Photodegradation from Wastewater by Heterogeneous Metal-Organic Frameworks Photocatalysts. Chemosphere 2022, 287, 132135. [Google Scholar] [CrossRef] [PubMed]
- Wang, Y.; Wang, J.; Wang, Q. Enhancing Autonomous Driving Safety: A Robust Stacking Ensemble Model for Traffic Sign Detection and Recognition. Sustainability 2024, 16, 8597. [Google Scholar] [CrossRef]
- Mu, G.; Wei, Q.; Xu, Y.; Zhang, H.; Zhang, J.; Li, Q. Capacity Estimation for Lithium-Ion Batteries Based on Heterogeneous Stacking Model with Feature Fusion. Energy 2024, 313, 133881. [Google Scholar] [CrossRef]
- Usman, U.S.; Salh, Y.H.M.; Yan, B.; Namahoro, J.P.; Zeng, Q.; Sallah, I. Fluoride Contamination in African Groundwater: Predictive Modeling Using Stacking Ensemble Techniques. Sci. Total Environ. 2024, 957, 177693. [Google Scholar] [CrossRef]
- Wang, J.; Li, Y.; Song, W.; Li, A. Research on the Theory and Method of Grid Data Asset Management. Procedia Comput. Sci. 2018, 139, 440–447. [Google Scholar] [CrossRef]
- Liu, Y.; Li, N.; Li, C.; Jiang, J.; Wu, X.; Liang, H.; Zhang, D.; Hu, X. Prediction of Total Organic Carbon Content in Deep Marine Shale Reservoirs Based on a Super Hybrid Machine Learning Model. Energy Fuels 2024, 38, 17483–17498. [Google Scholar] [CrossRef]
- Jia, R.; Lv, Y.; Wang, G.; Carranza, E.; Chen, Y.; Wei, C.; Zhang, Z. A Stacking Methodology of Machine Learning for 3D Geological Modeling with Geological-Geophysical Datasets, Laochang Sn Camp, Gejiu (China). Comput. Geosci. 2021, 151, 104754. [Google Scholar] [CrossRef]
- Polito, C.P. Correlations for Estimating Coefficients for the Prediction of Maximum and Minimum Index Void Ratios for Mixtures of Sand and Non-Plastic Silt. Geotechnics 2023, 3, 1033–1046. [Google Scholar] [CrossRef]
- Johnson, L.M.; Rezaee, R.; Kadkhodaie, A.; Smith, G.; Yu, H. Geochemical Property Modelling of a Potential Shale Reservoir in the Canning Basin (Western Australia), Using Artificial Neural Networks and Geostatistical Tools. Comput. Geosci. 2018, 120, 73–81. [Google Scholar] [CrossRef]
- Chen, Z.; Wu, Q.; Han, S.; Zhang, J.; Yang, P.; Liu, X. A Study on Geological Structure Prediction Based on Random Forest Method. Artif. Intell. Geosci. 2022, 3, 226–236. [Google Scholar] [CrossRef]
Disclaimer/Publisher’s Note: The statements, opinions and data contained in all publications are solely those of the individual author(s) and contributor(s) and not of MDPI and/or the editor(s). MDPI and/or the editor(s) disclaim responsibility for any injury to people or property resulting from any ideas, methods, instructions or products referred to in the content. |
© 2025 by the authors. Licensee MDPI, Basel, Switzerland. This article is an open access article distributed under the terms and conditions of the Creative Commons Attribution (CC BY) license (https://creativecommons.org/licenses/by/4.0/).