Abstract
In this paper, we modify the -iteration process into hyperbolic metric spaces where the symmetry condition is satisfied and establish the weak -stability and data dependence results for contraction mappings. We also prove some -convergence and strong convergence theorems for generalized -nonexpansive type 1 mappings. Finally, we offer a numerical example of generalized -nonexpansive type 1 mappings and show that the -iteration process is more effective than some other iterations. Our results generalize and improve several relevant results in the literature.
Keywords:
generalized (α,β)-nonexpansive mapping; hyperbolic metric space; the KF-iteration process; fixed-point theorem; data dependence; weak w2-stability MSC:
47H09; 47H10
1. Introduction
Some physical problems in engineering, physics, economics, etc., are generally emulated into a fixed-point problem, more precisely, to a problem aiming at finding such that where S is a nonlinear mapping (self or non-self) of an arbitrary space X. Many researchers have paid very good attention to finding an analytical solution, but this has been almost practically impossible. In view of this, iterative processes have been adopted to find approximate solutions.
The Picard iterative process is one of the very first iterative processes used to approximate a fixed point of a contraction mapping S on a metric space . Note that a mapping is called a contraction if there exists a constant such that
If in inequality above, then S is said to be a nonexpansive mapping. Even though the existence of the fixed point is guaranteed in the case of nonexpansive mapping, the Picard iterative process fails to approximate the fixed point of S. To overcome this problem, researchers of this field developed different iterative processes to approximate fixed points of nonexpansive mappings and other mappings, which are more general than nonexpansive. For example, look at Mann [1], Ishikawa [2], Noor [3], Agarwal et al. [4], Abbas et al. [5], Thakur et al. [6,7], M-iteration [8], etc.
In 2017, Pant and Shukla [9] introduced the class of generalized α-nonexpansive mappings, which is a larger class of mappings than the classes of nonexpansive, Suzuki-generalized nonexpansive, and α-nonexpansive mappings. A vast of researchers studied the approximation of fixed points of these mappings in different spaces, such as Banach, CAT(0), and hyperbolic metric spaces; see [10,11,12,13,14].
Recently, in 2021, Akutsah and Narain [15] introduced a new mapping, namely generalized -nonexpansive type 1, which generalizes a lot of mappings as well as generalized -nonexpansive mappings in the literature.
Very recently, in 2022, Ullah et al. [16] and Temir and Korkut [17] introduced a new iteration process involving generalized -nonexpansive mappings. If S is a self-mapping on a convex subset Y of a Banach space X, then the iteration process is stated as follows:
where and are real sequences in This iteration is called the -iteration process by Ullah et al. [16]. Throughout this paper, we will use this name for the iteration process (1).
Motivated by the above results, in this paper, we study the weak -stability, data dependence, and convergence of the iteration process (1) in hyperbolic metric spaces. This paper is organized as follows: In Section 2, we collect some basic definitions and needed results. Section 3 proves the weak -stability and data dependence results using the -iteration process for contraction mappings in hyperbolic metric spaces. In Section 4, we establish some results related to the strong and -convergence of the -iteration process for generalized -nonexpansive type 1 mappings in hyperbolic metric spaces. Finally, in Section 5, we give a numerical example of this class of mappings and show that the -iteration process converges faster than some iteration processes. Our results extend the corresponding results of [16,17].
2. Preliminaries
Let be a metric space and Y be a nonempty subset of A mapping is said to be the following:
- (i)
- (Ref. [18]) Quasi-nonexpansive if for all and where is the set of all fixed points of S;
- (ii)
- (Ref. [19]) Mean nonexpansive mapping if, for all there exist with such that
- (iii)
- (Ref. [20], p. 1089) Suzuki-generalized nonexpansive (or satisfy condition ) if for all
- (iv)
- (Ref. [21], Definition 2) Satisfy condition if for all
- (v)
- (Ref. [9], Definition 3.1) Generalized -nonexpansive mapping if, for all there exists such that
Akutsah and Narain [15] introduced the class of generalized -nonexpansive type 1 mappings, which generalizes the mappings above, and they gave some basic properties for this class of mappings.
Definition 1
([15], Definition 3.1). Let Y be a nonempty subset of a metric space A mapping is said to be generalized -nonexpansive type 1 if there exist with and such that
for all
Proposition 1.
(i) ([15], Proposition 3.6) If S is a generalized -nonexpansive type 1 mapping and has a fixed point, then S is quasi-nonexpansive.
- (ii)
- ([15], Lemma 3.14) If S is a generalized -nonexpansive type 1 mapping, then for all
- (iii)
- ([15], Theorem 3.7) If S is a generalized -nonexpansive type 1 mapping, then is closed.
Definition 2
([22]). Let be a metric space and and be two sequences in X. We say that these sequences are equivalent if
Timiş [23] gave the following definition of weak -stability using equivalent sequences.
Definition 3
([23], Definition 2.4). Let be a metric space, S be a self-mapping on X, and be an iterative sequence defined by
where f is a function. Suppose that converges strongly to If for any equivalent sequence of
then the iterative sequence is said to be weak -stable with respect to
In 1990, Reich and Shafrir [24] introduced hyperbolic metric spaces and studied an iteration process for nonexpansive mappings in these spaces. In 2004, Kohlenbach [25] introduced a more general hyperbolic metric space as follows.
Definition 4.
Let be a metric space, and then will be the hyperbolic metric space if the function is satisfying
(i)
(ii)
(iii)
(iv) for all and
A linear example of a hyperbolic metric space is a Banach space, and nonlinear examples are Hadamard manifolds, the Hilbert open unit ball equipped with the hyperbolic metric (see [26]), and CAT(0) spaces in the sense of Gromov (see [27]).
Definition 5.
We consider a hyperbolic metric space If and α then we will use for
(i) A subset Y of this hyperbolic metric space is called convex if implies that . The following equalities hold even for the more general setting of a convex metric space (see [28], Proposition 1.2):
for all and α As a consequence, we obtain
(ii) This hyperbolic metric space is called uniformlyconvex (see [29]) if for any and there exists a constant such that
for all with and .
(iii) A mapping is said to be a modulus of uniform convexity if for a given and . Furthermore, the mapping η is called monotone if it decreases with respect to r for a fixed ε.
Definition 6.
Let be a bounded sequence in a nonempty subset Y of a metric space . Then, the mapping · is defined by
The infimum of over Y is called the asymptotic radius of relative to Y and is denoted by A point is said to be an asymptotic center of the sequence relative to Y if
and the set of all asymptotic centers of relative to Y is denoted by .
In 1976, Lim [30] introduced the concept of -convergence, which is an analog of weak convergence, in metric spaces using the asymptotic center.
Definition 7
([30]). A sequence in a metric space is said to Δ-converge to a point if a is the unique asymptotic center of for every subsequence of In this case, we write and call a as Δ-limit of
We end this section with the upcoming three lemmas that will be helpful in proving our main results.
Lemma 1
([31], Proposition 3.3). Let be a complete uniformly convex hyperbolic metric space with the monotone modulus of uniform convexity η and Y be a nonempty closed and convex subset of Then, every bounded sequence in X has a unique asymptotic center relative to
Lemma 2
([32], Lemma 2.5). Let be a uniformly convex hyperbolic metric space with the monotone modulus of uniform convexity Let and be a sequence in for some If and are sequences in X such that
for some then
Lemma 3
([33]). Let and be non-negative real sequences with , , and Suppose that there exists such that, for all one has the inequality
Then, the following inequality holds:
3. Weak -Stability and Data Dependence Results
First, we extend the iteration process (1) into the hyperbolic metric spaces as follows:
where Y is a nonempty convex subset of a hyperbolic metric space , S is a self-mapping on and , are two real sequences in [0, 1].
We have the following strong convergence theorem.
Theorem 1.
Let Y be a nonempty closed convex subset of a hyperbolic metric space , be a contraction mapping with the constant such that , and be the iterative sequence (3) with real sequences and in , satisfying Then, the sequence converges strongly to a fixed point of
Proof.
Because the contraction mapping S has a fixed point, then it is easily seen that the fixed point of S is unique. Let the unique fixed point be Hence, from (3), we have
Because , then we obtain
Similarly, we obtain
Repetition of the above processes gives the following inequalities:
From (4), we can easily derive
where because and and in for all It is well-known from the classical analysis that for all Taking into account this fact together with (5), we obtain
Taking the limit of both sides of (6) and then using the hypotheses and , we obtain , i.e., as as desired. □
Now, we prove that the modified iteration process defined by (3) is weak -stable with respect to
Theorem 2.
Suppose that all conditions of Theorem 1 hold. Then, the iteration process (3) is weak -stable with respect to
Proof.
Let be the iterative sequence given by (3) and be an equivalent sequence of Set
where with Suppose that It follows that
Using (7) together with the hypothesis , we have
Similarly, by (8), we obtain
From Theorem 1, it follows that Because and are equivalent sequences, we have Now, taking the limit of both sides of (9) and then using the assumption yield to Thus, is weak -stable with respect to □
Definition 8
([34], p. 166). Let be a metric space and be two operators. is called an approximate operator of S, if for all and for a fixed
Next, we prove the data dependence result for the modified iteration process (3) using the definition above.
Theorem 3.
Let , and S be the same as in Theorem 1 and be an approximate operator of S for given ε. Let be an iterative sequence generated by (3) and define an iterative sequence as follows:
with real sequences and in satisfying , and . If and such that then one has
where
Proof.
It follows from (3) and (10) that
By (11), we have
Similarly, using (12) and the hypothesis , we obtain
Because for all then we obtain
By the assumption , we have . Using this together with (13), we obtain
Let , and and then from Lemma 3 together with (14), we have
By Theorem 1, we have , and by the assumption in the hypotheses, we have Using these together with (15), we obtain
as required. □
4. Convergence Results
We first prove several preparatory results, which are needed for developing our convergence theorems.
Lemma 4.
Let S be a generalized -nonexpansive type 1 mapping defined on a nonempty convex subset Y of a hyperbolic metric space X with If and is the iterative sequence defined by (3), then exists.
Proof.
By Proposition 1 (i), we have
which implies that
Similarly, using Proposition 1 (i) and the inequality (17), we obtain
Hence, we obtain
This shows that is a non-increasing sequence and it is bounded from the below for each . So, we obtain that exists for any . □
Theorem 4.
Let Y be a nonempty closed convex subset of a complete uniformly convex hyperbolic metric space X with the monotone modulus of uniform convexity η and be a generalized -nonexpansive type 1 mapping. Let be the iterative sequence (3) with real sequences and in for some Then, if and only if is bounded and
Proof.
Suppose and choose Then, by Lemma 4, exists and is bounded. Therefore, we can consider that
By Proposition 1 (i), we obtain
and taking lim sup of both sides of the inequality above, we obtain that
However, from the inequality (17), we know that
and using a procedure similar to the one mentioned above, we obtain
From the relation (18), it follows that
which implies
Because is a sequence in , we obtain
Using this last inequality and (19), we obtain that
Obviously, from (21) and (22), we have
By (17), (19) and (23), we obtain
From (16), we know that
and from this inequality, (19) and (24), it follows that
Finally, from (19), (20), (25) and Lemma 2, we deduce that Conversely, we assume that is bounded and Let By Proposition 1 (ii), we have
This implies that Because the sequence is bounded, by Lemma 1, consists of exactly one point. Hence, we have Thus, □
Considering the previous two results, we are now ready to prove the -convergence theorem of the modified iterative sequence defined by (3) for a generalized -nonexpansive type 1 mapping.
Theorem 5.
Let Y be a nonempty closed convex subset of a complete uniformly convex hyperbolic metric space X with the monotone modulus of uniform convexity η and be a generalized -nonexpansive type 1 mapping with Let be the iterative sequence (3) with real sequences and in for some Then, the sequence Δ-converges to a fixed point of
Proof.
By Lemma 1, the sequence has a unique asymptotic center Let be any subsequence of such that Then, by Theorem 4, we have
It follows similarly from the proof of Theorem 4 that u is a fixed point of Next, we claim that the fixed point u is the unique asymptotic center for each subsequence of On the contrary, we assume that From Lemma 4, we deduce that exists. Therefore, by the uniqueness of the asymptotic center, we can see that
which is obviously a contradiction. So, is the unique asymptotic center for each subsequence of This proves that the sequence -converges to a fixed point of □
Next, we prove two strong convergence results for a generalized -nonexpansive type 1 mapping.
Theorem 6.
Under the assumptions of Theorem 5, if Y is a compact subset of then the sequence converges strongly to a fixed point of
Proof.
We consider an element Because Y is a compact set, we can say that there exists a subsequence of such that By Proposition 1 (ii), we have
From Theorem 4, we obtain Then, we obtain that is, Using Lemma 4, exists and hence converges strongly to □
Theorem 7.
Let and be the same as in Theorem 5. Then, the sequence converges strongly to a fixed point of S if and only if
where
Proof.
If the sequence converges strongly to a point then Because we have .
For the converse part, assume that It follows from Lemma 4 that exists and hence Therefore, there exist a subsequence of and a sequence in such that
By the proof of Lemma 4, we have
which implies that
Hence, is a Cauchy sequence in By Proposition 1 (iii), is closed and so converges strongly to On the other hand, we have
Taking the limit of both sides of this inequality, we obtain that converges strongly to . Because exists by Lemma 4, e is the strong limit of . □
In 1974, Senter and Dotson [35] introduced a mapping satisfying Condition (I), which is stated as follows:
A mapping is said to satisfy Condition (I) if there exists a non-decreasing function with and for all such that for all .
Now, we present the final strong convergence result using Condition (I).
Theorem 8.
Let Y be a nonempty closed convex subset of a complete uniformly convex hyperbolic metric space X with the monotone modulus of uniform convexity η and be a generalized -nonexpansive type 1 mapping with . If S satisfies Condition (I) and is the iterative sequence defined by (3) with real sequences and in for some , then converges strongly to a point of .
Proof.
By Theorem 4, we have . Then, by Condition (I), we obtain that is, . Because is a function with and for all , we have . All the conditions of Theorem 7 are now satisfied; therefore, converges strongly to a point of . □
Remark 1.
In this section, we used the generalized -nonexpansive type 1 mapping which contains the class of generalized α-nonexpansive mapping on the hyperbolic metric space. Thus, Theorems 5–8 generalize the results of [16,17] in two ways: (1) the class of underlying space, and (2) the class of mappings.
5. Numerical Example
In this section, we construct the following example of a generalized -nonexpansive type 1 mapping.
Example 1.
Let with the usual metric and Define a mapping by
Clearly, is the fixed point of Then, the following:
- (i)
- Because S is not continuous at the point S is not a nonexpansive mapping.
- (ii)
- Let and Then,On the other hand,Thus, S is not a Suzuki-generalized nonexpansive mapping.
- (iii)
- Let and . Then,Therefore, the implications fail to be satisfied, which leads to the conclusion that S is not a mean nonexpansive mapping.
- (iv)
- Now, we prove that S is a generalized -nonexpansive type 1 mapping. For this purpose, let and consider the following cases:
- Case A: Then, which gives two possibilities:
- (1)
- Let . Then,
- (a)
- If then we have
- (b)
- If then we have
- (2)
- Let . Then, , which is already included in case (1)(a).
- Case B: Then, which gives two possibilities:
- (1)
- Let . Then, So,
- (2)
- Let . Then,
- (a)
- If then we have
- (b)
- is already included in case (1).
Hence, S is a generalized -nonexpansive type 1 mapping with .
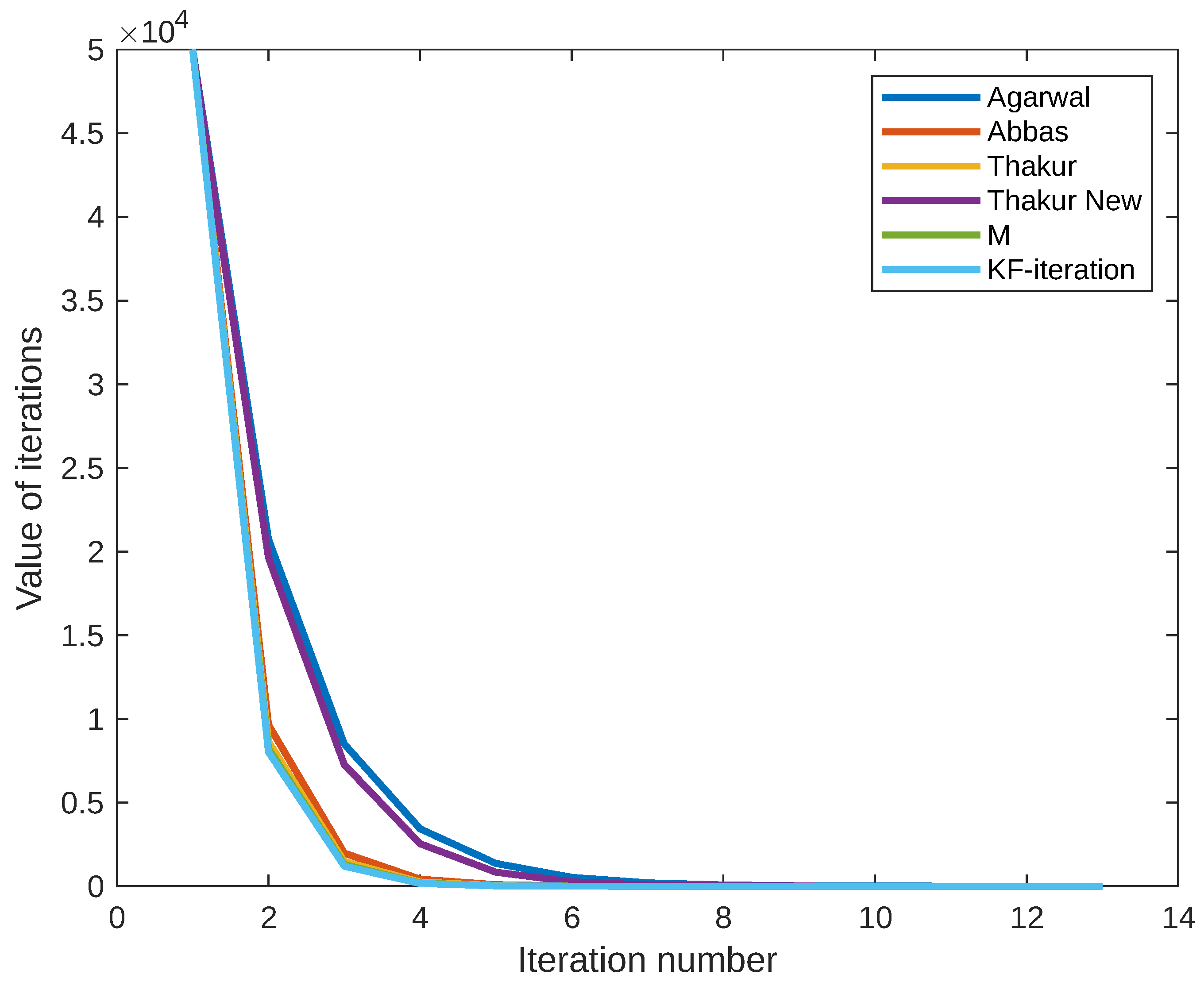
We now present the convergence analysis involving the above mapping via different iterations by choosing = 50,000 and for all . We obtain the following, Table 1 and Figure 1.
Table 1.
The comparison of convergence of different iterations for mapping S of Example 1.
Figure 1.
Graph corresponding to Table 1.
Clearly, the -iteration process is moving fast to the fixed point of S as compared to other iteration processes.
Remark 2.
We used MATLAB online software to obtain the numerical results and the graph in the proposed example.
6. Conclusions
In the above sections, we have modified the -iterative scheme into the hyperbolic metric space and established the weak -stability and data dependence results for contraction mappings and derived some convergence results for generalized -nonexpansive type 1 mappings using this modified iterative scheme. Using similar approaches of this article, the generalized -nonexpansive type 2 mapping, which is introduced by Akutsah and Narain [15], can be studied in hyperbolic metric spaces as a future work. Moreover, some numerical examples for this class of mappings in hyperbolic metric spaces can be constructed.
Author Contributions
A.Ş.: conceptualization, methodology, supervision, writing—original draft, writing—review and editing; E.Ö.: methodology, writing—original draft, writing—review and editing; G.A.: software, writing—review and editing. All authors have read and agreed to the published version of the manuscript.
Funding
This research received no external funding.
Data Availability Statement
Not applicable.
Acknowledgments
The authors thank the anonymous referees for their valuable constructive comments and suggestions, which improved the quality of this paper in the present form.
Conflicts of Interest
The authors declare no conflict of interest.
References
- Mann, W.R. Mean value methods in iteration. Proc. Am. Math. Soc. 1953, 4, 506–510. [Google Scholar] [CrossRef]
- Ishikawa, S. Fixed points by new iteration method. Proc. Am. Math. Soc. 1974, 44, 147–150. [Google Scholar] [CrossRef]
- Noor, M.A. New approximation schemes for general variational inequalities. J. Math. Anal. Appl. 2000, 251, 217–229. [Google Scholar] [CrossRef]
- Agarwal, R.P.; O’Regan, D.; Sahu, D.R. Iterative construction of fixed points of nearly asymptotically nonexpansive mappings. J. Nonlinear Convex Anal. 2007, 8, 61–79. [Google Scholar]
- Abbas, M.; Nazır, T. A new faster iteration process applied to constrained minimization and feasibility problems. Mat. Vesn. 2014, 66, 223–234. [Google Scholar]
- Thakur, B.S.; Thakur, D.; Postolache, M. A new iteration scheme for approximating fixed points of nonexpansive mappings. Filomat 2016, 30, 2711–2720. [Google Scholar] [CrossRef]
- Thakur, B.S.; Thakur, D.; Postolache, M. A new iterative scheme for numerical reckoning fixed points of Suzuki’s generalized nonexpansive mappings. Appl. Math. Comput. 2016, 275, 147–155. [Google Scholar] [CrossRef]
- Ullah, K.; Arshad, M. Numerical reckoning fixed points for Suzuki’s generalized nonexpansive mappings via new iteration process. Filomat 2018, 32, 187–196. [Google Scholar] [CrossRef]
- Pant, R.; Shukla, R. Approximating fixed points of generalized α-nonexpansive mappings in Banach spaces. Numer. Funct. Anal. Opt. 2017, 8, 248–266. [Google Scholar] [CrossRef]
- Shukla, R.; Pant, R.; De la Sen, M. Generalized α-nonexpansive mappings in Banach spaces. Fixed Point Theory Appl. 2017, 4, 2511–2528. [Google Scholar] [CrossRef]
- Lamba, P.; Panwar, A. A Picard S★ iterative algorithm for approximating fixed points of generalized α-nonexpansive mappings. J. Math. Comput. Sci. 2021, 11, 2874–2892. [Google Scholar]
- Beg, I.; Abbas, M.; Asghar, M.W. Convergence of AA-iterative algorithm for generalized α-nonexpansive mappings with an application. Mathematics 2022, 10, 4375. [Google Scholar]
- Şahin, A.; Başarır, M. Some new results for the J-iterative scheme in Kohlenbach hyperbolic space. Konuralp J. Math. 2022, 10, 210–219. [Google Scholar]
- Bin Dehaish, B.A.; Alharbi, R.K. On fixed point results for some generalized nonexpansive mappings. AIMS Math. 2023, 8, 5763–5778. [Google Scholar] [CrossRef]
- Akutsah, F.; Narain, O.K. On generalized (α,β)-nonexpansive mappings in Banach spaces with applications. Nonlinear Funct. Anal. Appl. 2021, 26, 663–684. [Google Scholar]
- Ullah, K.; Ahmad, J.; Khan, F.M. Numerical reckoning fixed points via new faster iteration process. Appl. Gen. Topol. 2022, 23, 213–223. [Google Scholar] [CrossRef]
- Temir, S.; Korkut, Ö. Approximating fixed points of generalized α-nonexpansive mappings by the new iteration process. J. Math. Sci. Model. 2022, 5, 35–39. [Google Scholar]
- Diaz, J.B.; Metcalf, F.T. On the structure of the set of subsequential limit points of successive approximations. Bull. Am. Math. Soc. 1967, 73, 516–519. [Google Scholar] [CrossRef]
- Zhang, S. About fixed point theory for mean nonexpansive mapping in Banach spaces. J. Sichuan Normal Univ. Nat. Sci. 1975, 2, 67–68. [Google Scholar]
- Suzuki, T. Fixed point theorems and convergence theorems for some generalized nonexpansive mappings. J. Math. Anal. Appl. 2008, 340, 1088–1095. [Google Scholar] [CrossRef]
- Falset, J.G.; Fuster, E.L.; Suzuki, T. Fixed point theory for a class of generalized nonexpansive mappings. J. Math. Anal. Appl. 2011, 375, 185–195. [Google Scholar] [CrossRef]
- Cardinali, T.; Rubbioni, P. A generalization of the Caristi fixed point theorem in metric spaces. Fixed Point Theory 2010, 11, 3–10. [Google Scholar]
- Timiş, I. On the weak stability of Picard iteration for some contractive type mappings. Annal. Uni. Craiova Math. Comput. Sci. Ser. 2010, 37, 106–114. [Google Scholar]
- Reich, S.; Shafrir, I. Nonexpansive iterations in hyperbolic spaces. Nonlinear Anal. 1990, 15, 537–558. [Google Scholar] [CrossRef]
- Kohlenbach, U. Some logical metatheorems with applications in functional analysis. Trans. Am. Math. Soc. 2004, 357, 89–128. [Google Scholar] [CrossRef]
- Goebel, K.; Reich, S. Uniform Convexity, Hyperbolic Geometry and Nonexpansive Mappings; Marcel Dekker: New York, NY, USA, 1984. [Google Scholar]
- Bridson, M.; Haefliger, A. Metric Spaces of Non-Positive Curvature; Springer: Berlin, Germany, 1999. [Google Scholar]
- Takahashi, W. A convexity in metric spaces and nonexpansive mappings. Kodai Math. Semin. Rep. 1970, 22, 142–149. [Google Scholar] [CrossRef]
- Shimizu, T.; Takahashi, W. Fixed points of multivalued mappings in certain convex metric spaces. Topol. Methods Nonlinear Anal. 1996, 8, 197–203. [Google Scholar] [CrossRef]
- Lim, T.C. Remarks on some fixed point theorems. Proc. Am. Math. Soc. 1976, 60, 179–182. [Google Scholar] [CrossRef]
- Leustean, L. Nonexpansive iterations in uniformly convex W-hyperbolic spaces. In Nonlinear Analysis and Optimization I: Nonlinear Analysis; Leizarowitz, A., Mordukhovich, B.S., Shafrir, I., Zaslavski, A.J., Eds.; Contemporary Mathematics; Israel Math. Conf. Proc.; American Mathematical Society: Providence, RI, USA; Bar Ilan University: Ramat-Gan, Israel, 2010; Volume 513, pp. 193–210. [Google Scholar]
- Khan, A.R.; Fukhar-ud-din, H.; Khan, M.A.A. An implicit algorithm for two finite families of nonexpansive maps in hyperbolic spaces. Fixed Point Theory Appl. 2012, 2012, 54. [Google Scholar] [CrossRef]
- Şoltuz, Ş.M.; Grosan, T. Data dependence for Ishikawa iteration when dealing with contractive like operators. Fixed Point Theory Appl. 2008, 2008, 242916. [Google Scholar] [CrossRef]
- Berinde, V. Iterative Approximation of Fixed Points; Springer: Berlin, Germany, 2007. [Google Scholar]
- Senter, H.F.; Dotson, W.G. Approximating fixed points of nonexpansive mappings. Proc. Am. Math. Soc. 1974, 44, 370–385. [Google Scholar] [CrossRef]
Disclaimer/Publisher’s Note: The statements, opinions and data contained in all publications are solely those of the individual author(s) and contributor(s) and not of MDPI and/or the editor(s). MDPI and/or the editor(s) disclaim responsibility for any injury to people or property resulting from any ideas, methods, instructions or products referred to in the content. |
© 2023 by the authors. Licensee MDPI, Basel, Switzerland. This article is an open access article distributed under the terms and conditions of the Creative Commons Attribution (CC BY) license (https://creativecommons.org/licenses/by/4.0/).
