Analysis of Milk Production and Failure Data: Using Unit Exponentiated Half Logistic Power Series Class of Distributions
Abstract
1. Introduction
- The UEHLPS class of distributions can appear in various industrial applications as a result of the stochastic reorientation Z = max().
- The UEHLPS family of distributions can be used to roughly simulate the time until the last failure of a system composed of similar components that are operating in parallel.
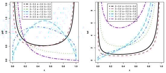
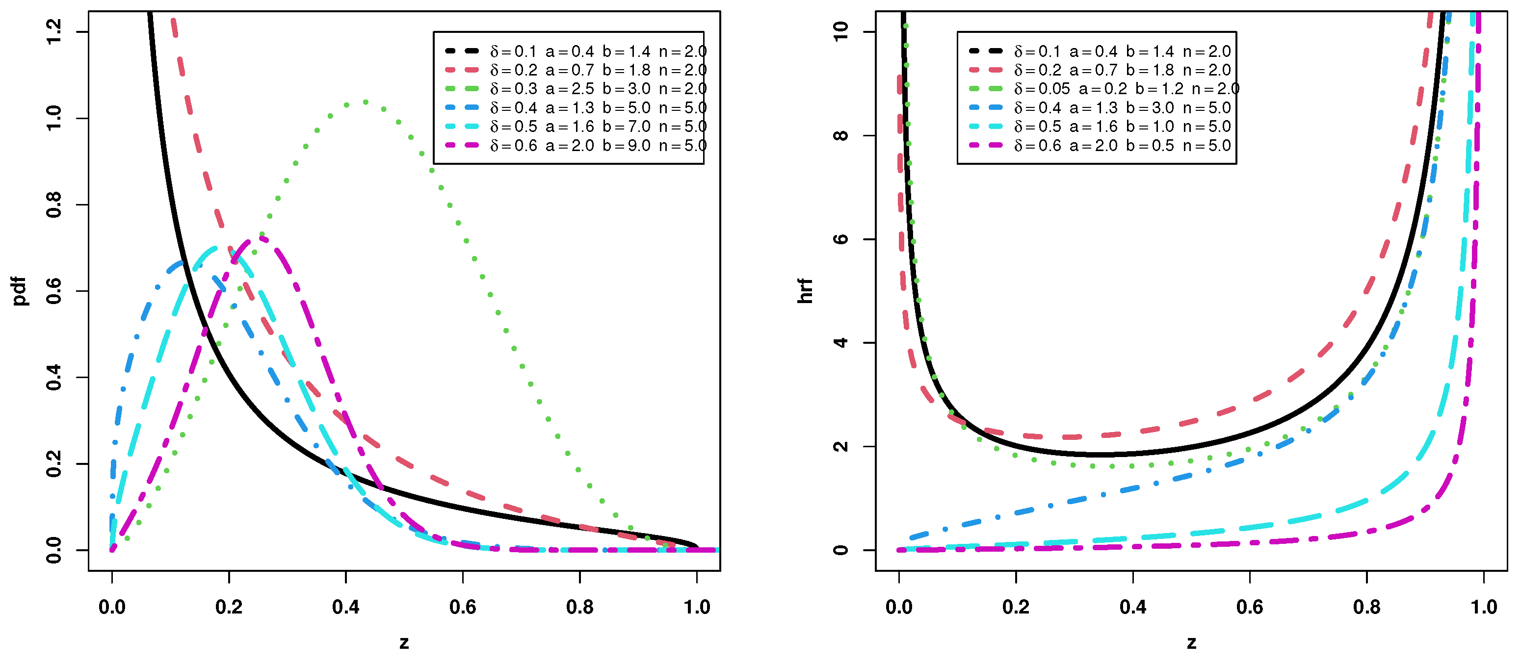
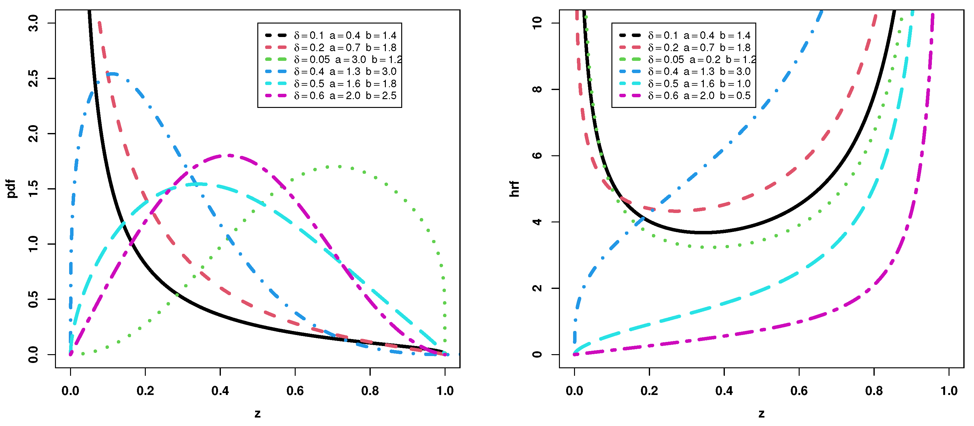
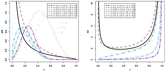
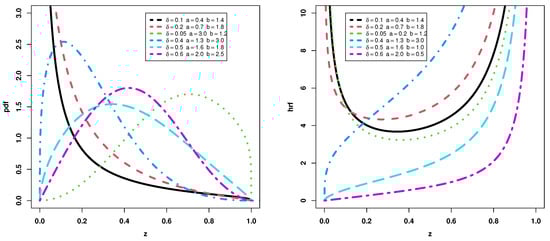
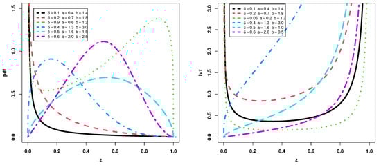
- The UEHLPS class of distributions exhibits a number of interesting non-monotonic failure rate phenomena, such as bathtub, increasing, decreasing, and J-shaped, which are more likely to be observed in real contexts.
2. Formation of the New Class
2.1. Useful Expansion
2.2. Limiting Behavior
3. Special Sub Models
3.1. The UEHLP Distribution
3.2. The UEHLL Distribution
3.3. The UEHLG Distribution
3.4. The UEHLB Distribution
4. General Properties
4.1. Moments Measures
4.2. Incomplete Moments
5. Entropy Measures
6. Parameter Estimation of the UEHLPS Class
6.1. ML Estimation
6.2. Maximum Product of Spacings Estimation
6.3. LS and WLS Estimation
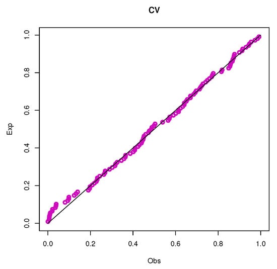
6.4. Cramér–von Mises Estimation
7. Simulation
- All of the estimates exhibit consistency properties.
- For a fixed value of a = 0.8 and as the value of increases, the MSEs and RBs for a and b estimates are increasing, also the MSEs and RBs for decreasing based on all methods for almost sample sizes (see for example Table 2).
- For increasing value of a and as the value of decrease, the MSEs and RBs for and estimates are decreasing based on all methods and for all sample sizes (see Table 3).
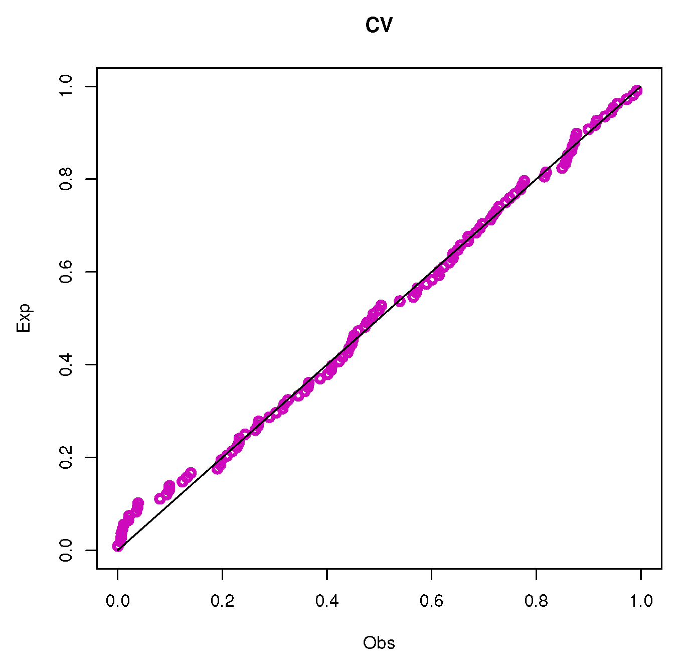
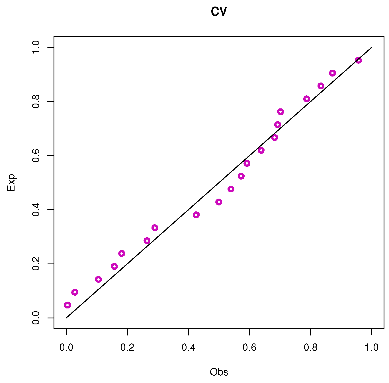
- From Figure 6, the MSEs of the CV method for Set 1 have the smallest MSE among other sets of parameters.
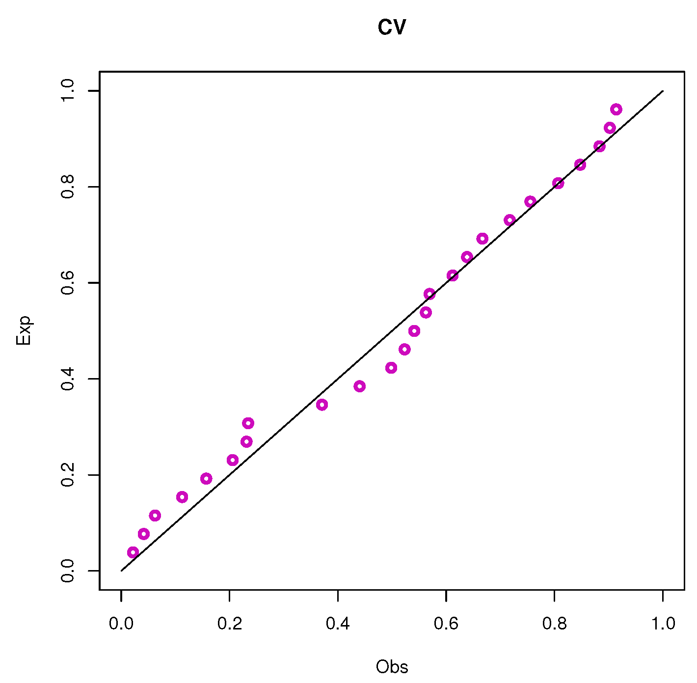
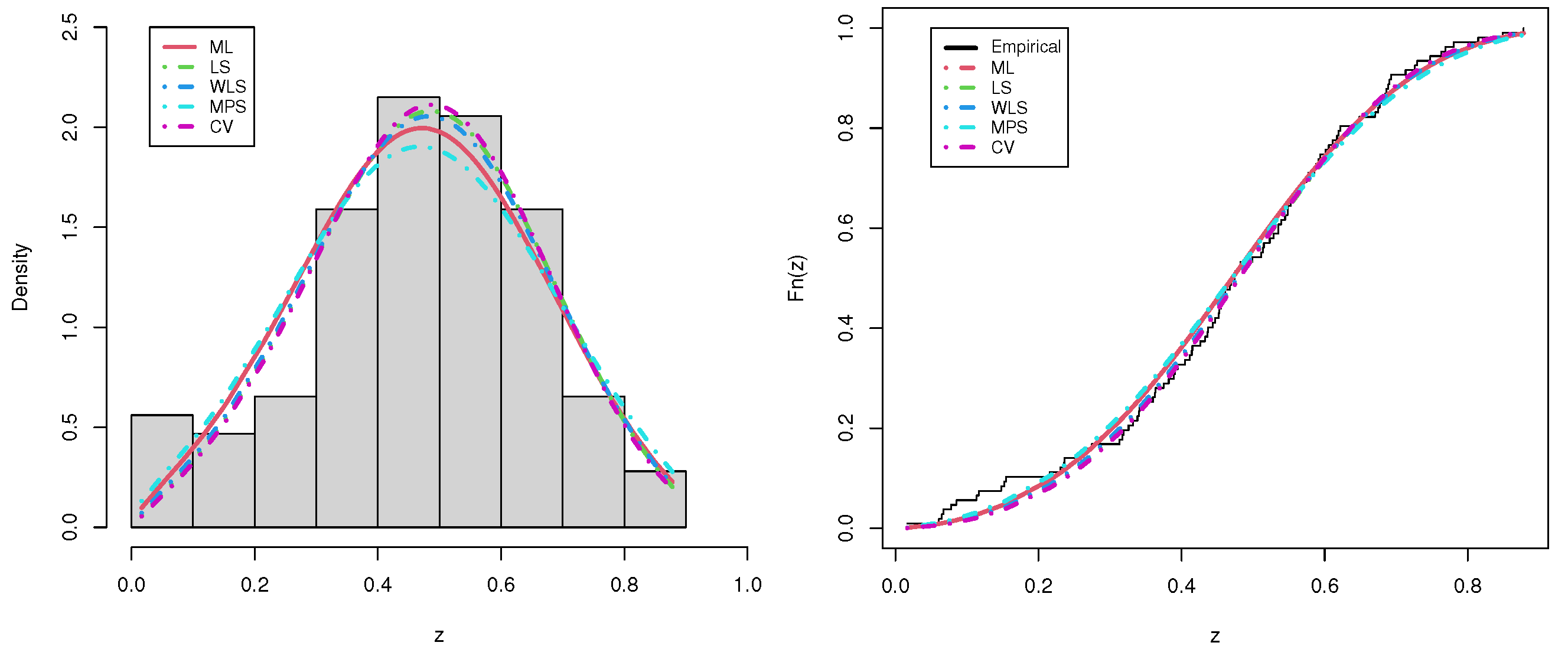
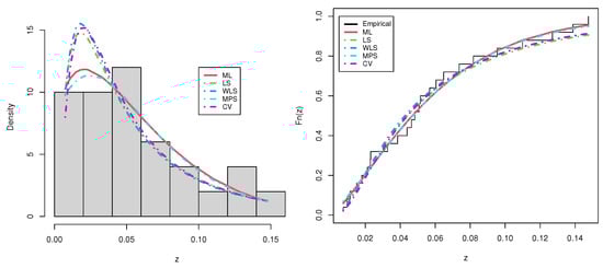
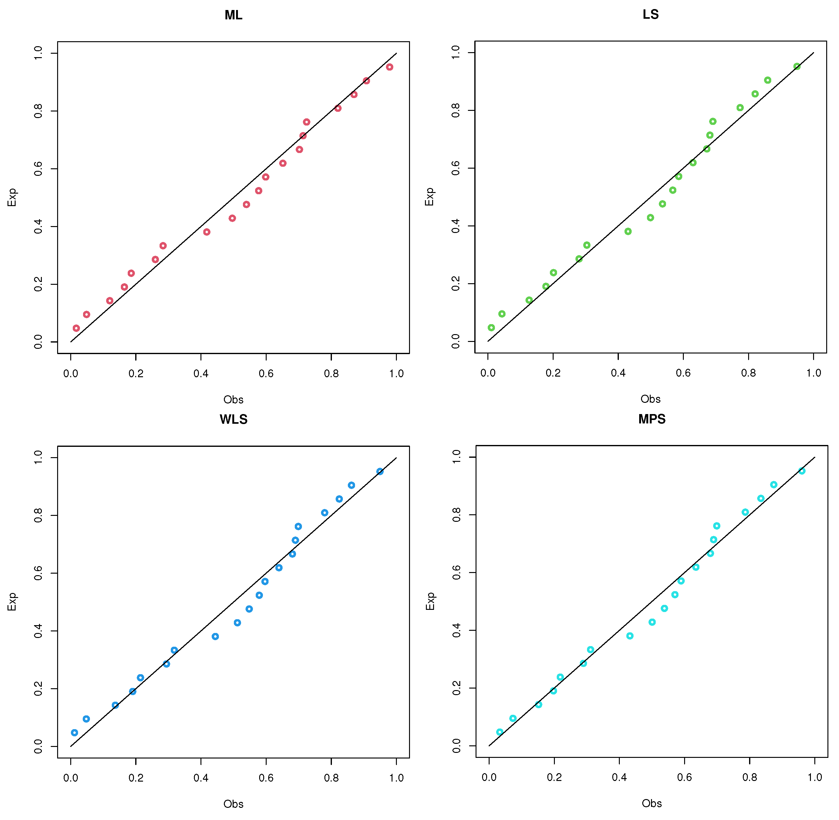
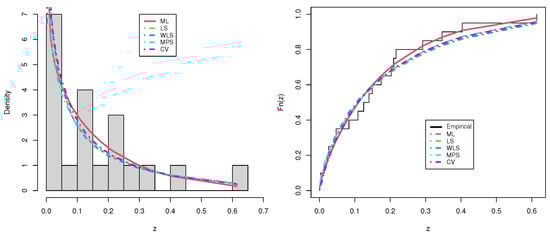
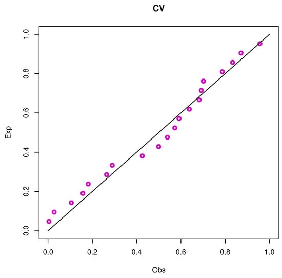
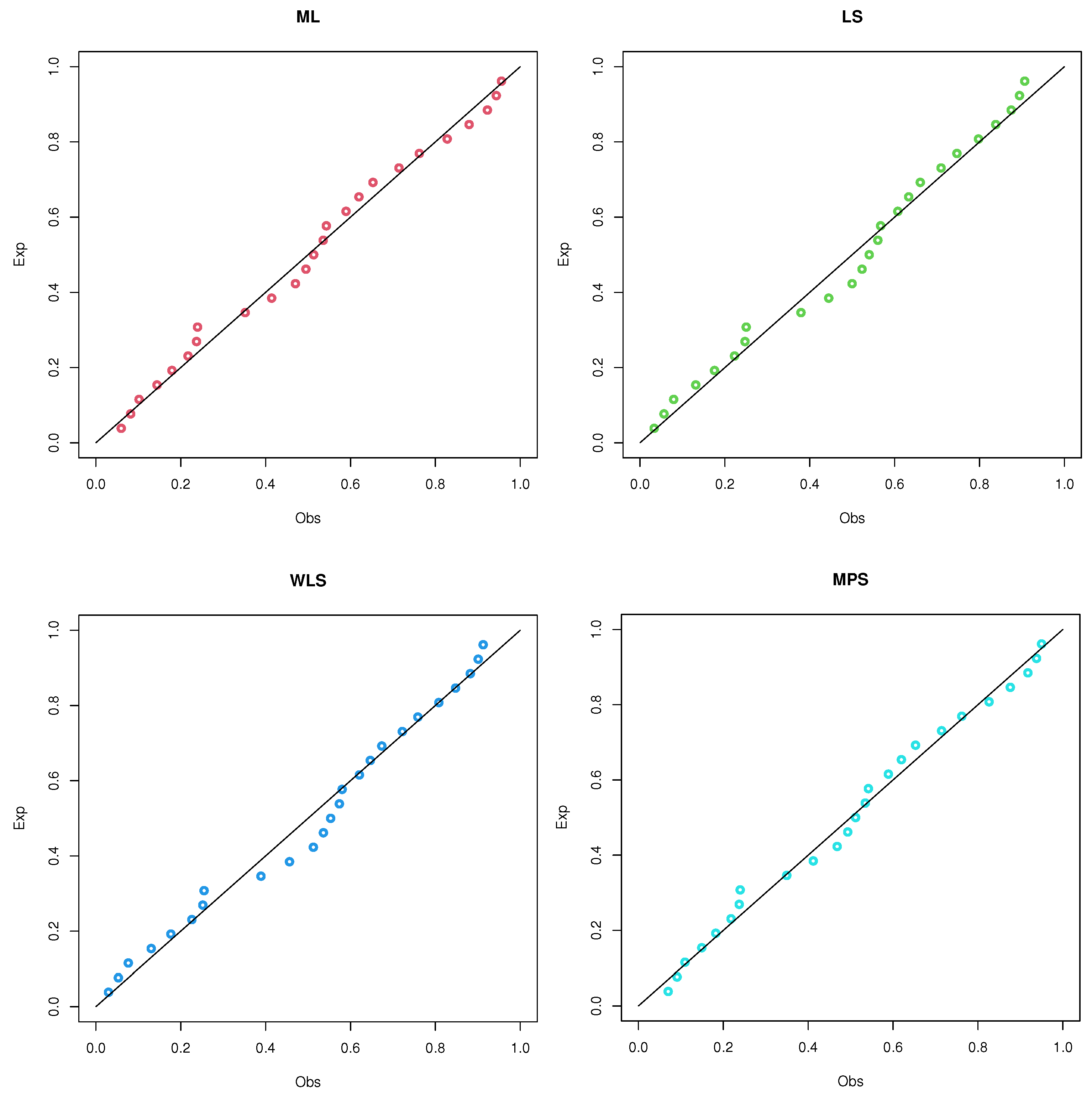
8. Data Application
9. Concluding Remarks
Author Contributions
Funding
Data Availability Statement
Conflicts of Interest
References
- Morais, A.L.; Barreto-Souza, W. A compound class of Weibull and power series distribution. Comput. Stat. Data Anal. 2011, 55, 1410–1425. [Google Scholar]
- Mahmoudi, E.; Jafari, A.A. Generalized exponential power series distributions. Comput. Stat. Data Anal. 2012, 56, 4047–4066. [Google Scholar]
- Silva, R.B.; Bourguignon, M.; Dias, C.R.B.; Cordeiro, G.M. The compound family of extended Weibull power series distributions. Comput. Stat. Data Anal. 2013, 58, 352–367. [Google Scholar]
- Jafari, A.A.; Tahmasebi, S. Gompertz-power series distributions. Commun. Stat. Theory Methods 2016, 45, 3761–3781. [Google Scholar] [CrossRef]
- Elbatal, I.; Zayedm, M.; Rasekhi, M.; Butt, N.S. The Exponential Pareto Power Series Distribution: Theory and Applications. Pak. J. Stat. Oper. Res. 2017, 13, 603–615. [Google Scholar]
- Silva, R.B.; Corderio, G.M. The Burr XII power series distributions: A new compounding family. Braz. J. Probab. Stat. 2015, 29, 565–589. [Google Scholar]
- Oluyede, B.; Mdlongwa, P.; Makubate, B.; Huang, S. The Burr–Weibull power series class of distributions. Austrian J. Stat. 2018, 48, 1–13. [Google Scholar] [CrossRef]
- Alizadeh, M.; Bagheri, S.F.; Bahrami-Samani, E.; Ghobadi, S.; Nadarajah, S. Exponentiated power Lindley power series class of distributions: Theory and applications. Commun.-Stat.-Simul. Comput. 2018, 47, 2499–2531. [Google Scholar]
- Alkarni, S.H. Generalized inverse Lindley power series distributions: Modeling and simulation. J. Nonlinear Sci. Appl. 2019, 12, 799–815. [Google Scholar]
- Makubate, B.; Gabanakgosi, M.; Chipepa, F.; Oluyede, B. A new Lindley–Burr XII power series distribution: Model, properties and applications. Heliyon 2021, 7, e07146. [Google Scholar]
- Rivera, P.A.; Calderín-Ojeda, E.; Gallardo, D.I.; Gómez, H.W. A Compound Class of the Inverse Gamma and Power Series Distributions. Symmetry 2021, 13, 1328. [Google Scholar] [CrossRef]
- Hassan, A.S.; Almetwally, E.M.; Gamoura, S.C.; Metwally, A.S.M. Inverse exponentiated Lomax power series distribution: Model, estimation and application. J. Math. 2022, 2022, 1998653. [Google Scholar] [CrossRef]
- Flores, J.; Borges, P.; Cancho, V.G.; Louzada, F. The complementary exponential power series distribution. Braz. J. Probab. Stat. 2013, 27, 565–584. [Google Scholar]
- Hassan, A.S.; Assar, M.S.; Ali, K.A. Complementary Poisson–Lindley class of distributions. Int. J. Adv. Stat. Probab. 2015, 3, 146–160. [Google Scholar]
- Bagheri, S.F.; Samani, E.B.; Ganjali, M. The generalized modified Weibull power series distribution: Theory and applications. Comput. Stat. Data Anal. 2016, 94, 136–160. [Google Scholar]
- Hassan, A.S.; Abd-Elfattah, A.M.; Hussein, A.M. The complementary exponentiated inverted Weibull power series family of distribution and its applications. Br. J. Math. Comput. Sci. 2016, 13, 1–20. [Google Scholar] [CrossRef]
- Oluyede, B.O.; Mashabe, B.; Fagbamigbe, A.; Makubate, B.; Wanduku, D. The exponentiated generalized power series family of distributions: Theory, properties and applications. Heliyon 2020, 6, e04653. [Google Scholar] [CrossRef]
- Hassan, A.S.; Assar, S.M. A new class of power function distribution: Properties and applications. Ann. Data Sci. 2021, 8, 205–225. [Google Scholar]
- Papke, L.E.; Wooldridge, J.M. Econometric methods for fractional response variables with an application to 401(K) plan participation rates. J. Appl. Econom. 1996, 11, 619–632. [Google Scholar]
- Jiang, R. A new bathtub curve model with finite support. Reliab. Eng. Syst. Saf. 2013, 119, 44–51. [Google Scholar]
- Dedecius, K.; Ettler, P. Overview of bounded support distributions and methods for Bayesian treatment of industrial data. In Proceedings of the 10th International Conference on Informatics in Control, Automation and Robotics (ICINCO), Reykjavik, Iceland, 29–31 July 2013; pp. 380–387. [Google Scholar]
- Genc, A.I. Estimation of P(X > Y) with Topp-Leone distribution. J. Stat. Comput. Simul. 2013, 83, 326–339. [Google Scholar] [CrossRef]
- Almetwally, E.M.; Jawa, T.M.; Sayed, A.N.; Park, C.; Zakarya, M.; Dey, S. Analysis of unit-Weibull based on progressive type-II censored with optimal scheme. J. Alex. Eng. J. 2023, 63, 321–338. [Google Scholar]
- Alrumayh, A.; Weera, W.; Khogeer, H.A.; Almetwally, E.M. Optimal analysis of adaptive type-II progressive censored for new unit-Lindley model. J. King Saud Uni. Sci. 2023, 35, 102462. [Google Scholar]
- Hassan, A.S.; Fayomi, A.; Algarni, A.; Almetwally, E.M. Bayesian and non-Bayesian inference for unit exponentiated half logistic distribution with data analysis. Appl. Sci. 2022, 12, 11253. [Google Scholar] [CrossRef]
- Patil, G.P. Certain Properties of the Generalized Power Series Distribution. Ann. Math. Stat. 1962, 21, 179–182. [Google Scholar]
- Patil, G.P. On homogeneity and combined estimation for the generalized power series distribution and certain applications. Biometrics 1962, 18, 365–374. [Google Scholar] [CrossRef]
- Patil, G.P. Minimum variance unbiased estimation and certain problems of additive number theory. Ann. Math. Stat. 1963, 34, 1050–1056. [Google Scholar] [CrossRef]
- Zamanzade, E.; Mahdizadeh, M. Goodness of fit tests for Rayleigh distribution based on Phi-divergence. Rev. Colomb. EstadíStica 2017, 40, 279–290. [Google Scholar]
- Mahdizadeh, M.; Zamanzade, E. A comprehensive study of lognormality tests. Electron. J. Appl. Stat. Anal. 2017, 10, 349–373. [Google Scholar]
- Mahdizadeh, M.; Zamanzade, E. New goodness of fit tests for the Cauchy distribution. J. Appl. Stat. 2017, 44, 1106–1121. [Google Scholar] [CrossRef]
- Mahdizadeh, M.; Zamanzade, E. Goodness-of-fit testing for the Cauchy distribution with application to financial modeling. J. King Saud-Univ.-Sci. 2019, 31, 1167–1174. [Google Scholar]
- Gradshteyn, I.S.; Ryzhik, I.M. Table of Integrals, Series and Products; Academic Press: San Diego, CA, USA, 2000. [Google Scholar]
- Cheng, R.C.H.; Amin, N.A.K. Product-of-Spacings Estimation with Applications to the Lognormal Distribution; Math Report 79-1; University of Wales IST: Cardiff, UK, 1979. [Google Scholar]
- Ranneby, B. The maximum spacing method. An estimation method related to the maximum likelihood method. Scand. J. Stat. 1984, 93–112. [Google Scholar]
- Haj Ahmad, H.; Almetwally, E.M.; Elgarhy, M.; Ramadan, D.A. On unit exponential pareto distribution for modeling the recovery rate of COVID-19. Processes 2023, 11, 232. [Google Scholar] [CrossRef]
- Al-Kadim, K.A.; Boshi, M.A. Exponential Pareto distribution. Math. Theory Model. 2013, 3, 135–146. [Google Scholar]
- Mazucheli, J.; Menezes, A.F.B.; Ghitany, M.E. The unit-Weibull distribution and associated inference. J. Appl. Probab. Stat. 2018, 13, 1–22. [Google Scholar]
- Opone, F.C.; Osemwenkhae, J.E. The transmuted Marshall-Olkin extended Topp-Leone distribution. Earthline J. Math. Sci. 2022, 9, 179–199. [Google Scholar]
- Mazucheli, J.; Menezes, A.F.; Dey, S. Unit-Gompertz distribution with applications. Statistica 2019, 79, 25–43. [Google Scholar]
- Bantan, R.A.; Jamal, F.; Chesneau, C.; Elgarhy, M. Theory and applications of the unit gamma/Gompertz distribution. Mathematics 2021, 9, 1850. [Google Scholar]
- Alotaibi, N.; Elbatal, I.; Shrahili, M.; Al-Moisheer, A.S.; Elgarhy, M.; Almetwally, E.M. Statistical inference for the Kavya–Manoharan Kumaraswamy model under ranked set sampling with applications. Symmetry 2023, 15, 587. [Google Scholar]
- Kumaraswamy, P. A generalized probability density function for double-bounded random processes. J. Hydrol. 1980, 46, 79–88. [Google Scholar]
- Elgarhy, M.; Hassan, A.S.; Nagy, H. Parameter estimation methods and applications of the power Topp-Leone distribution. Gazi Univ. J. Sci. 2022, 35, 731–746. [Google Scholar] [CrossRef]
- ZeinEldin, R.A.; Chesneau, C.; Jamal, F.; Elgarhy, M. Different estimation methods for type I half-Logistic Topp–Leone distribution. Mathematics 2019, 7, 985. [Google Scholar] [CrossRef]
- Cordeiro, G.M.; dos Santos Brito, R. The beta power distribution. Braz. J. Probab. Stat. 2012, 26, 88–112. [Google Scholar]
- Nigm, A.M.; Al-Hussaini, E.K.; Jaheen, Z.F. Bayesian one-sample prediction of future observations under Pareto distribution. Statistics 2003, 37, 527–536. [Google Scholar] [CrossRef]
- Hassan, A.S.; Elshaarawy, R.S.; Nagy, H.F. Parameter estimation of exponentiated exponential distribution under selective ranked set sampling. Stat. Transit. New Ser. 2022, 23, 37–58. [Google Scholar] [CrossRef]
- Nagy, H.F.; Al-Omari, A.I.; Hassan, A.S.; Alomani, G.A. Improved estimation of the inverted Kumaraswamy distribution parameters based on ranked set sampling with an application to real data. Mathematics 2022, 10, 4102. [Google Scholar] [CrossRef]
- Hassan, A.S.; Almanjahie, I.M.; Al-Omari, A.I.; Alzoubi, L.; Nagy, H.F. Stress-strength modeling using median ranked set sampling: Estimation, simulation, and application. Mathematics 2023, 11, 318. [Google Scholar] [CrossRef]
- Patil, G.P. On multivariate generalized power series distribution and its application to the multinomial and negative multinomial. Indian J. Stat. Ser. A 1966, 28, 225–238. [Google Scholar]
- Patil, G.P. On sampling with replacement from populations with multiple characters. Indian J. Stat. Ser. B 1968, 30, 355–366. [Google Scholar]























| Measures | (i) | (ii) | (iii) | (iv) | (v) | (vi) | (vii) |
|---|---|---|---|---|---|---|---|
| 0.435 | 0.281 | 0.519 | 0.571 | 0.662 | 0.325 | 0.520 | |
| 0.285 | 0.136 | 0.320 | 0.402 | 0.506 | 0.166 | 0.366 | |
| 0.215 | 0.082 | 0.219 | 0.312 | 0.414 | 0.103 | 0.287 | |
| 0.175 | 0.056 | 0.161 | 0.257 | 0.353 | 0.071 | 0.239 | |
| 0.096 | 0.057 | 0.051 | 0.076 | 0.067 | 0.061 | 0.095 | |
| 0.276 | 0.873 | −0.007 | −0.174 | −0.581 | 0.652 | −0.077 | |
| 1.77 | 2.881 | 2.157 | 1.882 | 2.288 | 2.484 | 1.712 |
| n | Methods | Properties | Set 1 | Set 2 | ||||
|---|---|---|---|---|---|---|---|---|
| a | b | a | b | |||||
| 20 | ML | MSE | 0.069 | 0.111 | 0.921 | 0.092 | 0.419 | 0.647 |
| RB | 0.301 | 0.185 | 0.724 | 0.215 | 0.063 | 1.003 | ||
| LS | MSE | 0.075 | 0.111 | 0.265 | 0.833 | 0.434 | 0.640 | |
| RB | 0.042 | 0.109 | 0.952 | 0.779 | 0.401 | 1.000 | ||
| WLS | MSE | 0.073 | 0.124 | 0.378 | 0.796 | 0.419 | 0.640 | |
| RB | 0.028 | 0.142 | 1.033 | 0.792 | 0.396 | 1.000 | ||
| MPS | MSE | 0.048 | 0.060 | 0.229 | 0.048 | 0.267 | 0.640 | |
| RB | 0.032 | 0.004 | 0.967 | 0.031 | 0.163 | 1.000 | ||
| CV | MSE | 0.118 | 0.170 | 0.232 | 1.476 | 0.351 | 0.640 | |
| RB | 0.131 | 0.239 | 0.953 | 1.064 | 0.343 | 1.000 | ||
| 30 | ML | MSE | 0.045 | 0.062 | 0.628 | 0.054 | 0.171 | 0.641 |
| RB | 0.017 | 0.147 | 0.850 | 0.178 | 0.005 | 1.000 | ||
| LS | MSE | 0.050 | 0.068 | 0.235 | 0.605 | 0.404 | 0.640 | |
| RB | 0.046 | 0.105 | 0.965 | 0.746 | 0.401 | 1.000 | ||
| WLS | MSE | 0.052 | 0.075 | 0.326 | 0.576 | 0.389 | 0.640 | |
| RB | 0.020 | 0.132 | 1.023 | 0.767 | 0.395 | 1.000 | ||
| MPS | MSE | 0.038 | 0.035 | 0.222 | 0.028 | 0.160 | 0.640 | |
| RB | 0.012 | 0.001 | 0.961 | 0.042 | 0.156 | 0.998 | ||
| CV | MSE | 0.063 | 0.093 | 0.229 | 0.878 | 0.345 | 0.640 | |
| RB | 0.027 | 0.189 | 0.972 | 0.915 | 0.363 | 1.000 | ||
| 50 | ML | MSE | 0.023 | 0.035 | 0.377 | 0.034 | 0.102 | 0.640 |
| RB | 0.024 | 0.120 | 0.858 | 0.157 | 0.131 | 0.985 | ||
| LS | MSE | 0.025 | 0.039 | 0.240 | 0.484 | 0.378 | 0.635 | |
| RB | 0.068 | 0.104 | 0.977 | 0.753 | 0.396 | 0.999 | ||
| WLS | MSE | 0.024 | 0.044 | 0.309 | 0.479 | 0.369 | 0.640 | |
| RB | 0.062 | 0.134 | 1.117 | 0.770 | 0.393 | 0.994 | ||
| MPS | MSE | 0.020 | 0.021 | 0.214 | 0.019 | 0.088 | 0.623 | |
| RB | 0.115 | 0.027 | 0.956 | 0.065 | 0.022 | 0.994 | ||
| CV | MSE | 0.026 | 0.048 | 0.214 | 0.604 | 0.341 | 0.632 | |
| RB | 0.030 | 0.151 | 0.984 | 0.849 | 0.374 | 0.800 | ||
| 75 | ML | MSE | 0.018 | 0.025 | 0.297 | 0.027 | 0.083 | 0.640 |
| RB | 0.034 | 0.104 | 0.894 | 0.482 | 0.567 | 0.969 | ||
| LS | MSE | 0.019 | 0.029 | 0.246 | 0.418 | 0.367 | 0.632 | |
| RB | 0.064 | 0.101 | 0.989 | 0.148 | 0.126 | 0.990 | ||
| WLS | MSE | 0.018 | 0.036 | 0.300 | 0.424 | 0.359 | 0.639 | |
| RB | 0.054 | 0.129 | 1.081 | 0.752 | 0.395 | 0.991 | ||
| MPS | MSE | 0.014 | 0.016 | 0.212 | 0.016 | 0.060 | 0.612 | |
| RB | 0.102 | 0.034 | 0.956 | 0.079 | 0.046 | 0.715 | ||
| CV | MSE | 0.019 | 0.035 | 0.210 | 0.486 | 0.342 | 0.626 | |
| RB | 0.036 | 0.135 | 0.990 | 0.793 | 0.380 | 0.729 | ||
| 100 | ML | MSE | 0.0153 | 0.018 | 0.230 | 0.021 | 0.069 | 0.626 |
| RB | 0.049 | 0.093 | 0.913 | 0.119 | 0.567 | 0.799 | ||
| LS | MSE | 0.014 | 0.022 | 0.246 | 0.394 | 0.351 | 0.626 | |
| RB | 0.074 | 0.094 | 0.988 | 0.726 | 0.399 | 0.952 | ||
| WLS | MSE | 0.014 | 0.026 | 0.274 | 0.399 | 0.345 | 0.632 | |
| RB | 0.062 | 0.115 | 1.041 | 0.742 | 0.397 | 0.984 | ||
| MPS | MSE | 0.011 | 0.013 | 0.200 | 0.013 | 0.049 | 0.600 | |
| RB | 0.102 | 0.036 | 0.948 | 0.079 | 0.056 | 0.701 | ||
| CV | MSE | 0.013 | 0.026 | 0.202 | 0.442 | 0.322 | 0.614 | |
| RB | 0.055 | 0.117 | 0.990 | 0.772 | 0.389 | 0.716 | ||
| n | Methods | Properties | Set 3 | Set 4 | ||||
|---|---|---|---|---|---|---|---|---|
| a | b | a | b | |||||
| 20 | ML | MSE | 0.661 | 1.012 | 0.480 | 0.311 | 0.078 | 0.302 |
| RB | 0.155 | 0.552 | 0.862 | 0.172 | 1.000 | 1.044 | ||
| LS | MSE | 0.736 | 0.637 | 0.164 | 0.606 | 0.934 | 0.090 | |
| RB | 0.255 | 0.392 | 0.756 | 0.477 | 1.000 | 1.013 | ||
| WLS | MSE | 0.675 | 0.661 | 0.174 | 0.583 | 0.940 | 0.090 | |
| RB | 0.244 | 0.411 | 0.749 | 0.472 | 1.028 | 1.001 | ||
| MPS | MSE | 0.658 | 0.505 | 0.148 | 0.179 | 0.052 | 0.083 | |
| RB | 0.329 | 0.332 | 0.649 | 0.028 | 0.116 | 0.994 | ||
| CV | MSE | 0.891 | 0.952 | 0.171 | 0.522 | 0.997 | 0.090 | |
| RB | 0.318 | 0.521 | 0.735 | 0.413 | 1.227 | 0.995 | ||
| 30 | ML | MSE | 0.584 | 0.768 | 0.354 | 0.187 | 0.042 | 0.175 |
| RB | 0.312 | 0.504 | 0.808 | 0.124 | 0.035 | 1.039 | ||
| LS | MSE | 0.567 | 0.559 | 0.164 | 0.561 | 0.806 | 0.090 | |
| RB | 0.275 | 0.397 | 0.734 | 0.480 | 0.996 | 0.997 | ||
| WLS | MSE | 0.536 | 0.742 | 0.393 | 0.545 | 0.823 | 0.090 | |
| RB | 0.261 | 0.484 | 0.723 | 0.474 | 1.019 | 1.001 | ||
| MPS | MSE | 0.578 | 0.470 | 0.104 | 0.123 | 0.035 | 0.080 | |
| RB | 0.310 | 0.356 | 0.579 | 0.023 | 0.102 | 0.983 | ||
| CV | MSE | 0.528 | 0.740 | 0.165 | 0.490 | 0.932 | 0.086 | |
| RB | 0.207 | 0.478 | 0.727 | 0.401 | 1.142 | 0.999 | ||
| 50 | ML | MSE | 0.421 | 0.630 | 0.268 | 0.091 | 0.022 | 0.141 |
| RB | 0.277 | 0.482 | 0.751 | 0.079 | 0.005 | 1.001 | ||
| LS | MSE | 0.423 | 0.505 | 0.161 | 0.565 | 0.698 | 0.090 | |
| RB | 0.268 | 0.311 | 0.722 | 0.488 | 0.965 | 1.000 | ||
| WLS | MSE | 0.411 | 0.755 | 0.365 | 0.549 | 0.712 | 0.090 | |
| RB | 0.237 | 0.418 | 0.543 | 0.483 | 0.986 | 1.001 | ||
| MPS | MSE | 0.364 | 0.440 | 0.100 | 0.066 | 0.022 | 0.063 | |
| RB | 0.306 | 0.310 | 0.482 | 0.011 | 0.096 | 0.963 | ||
| CV | MSE | 0.379 | 0.619 | 0.163 | 0.521 | 0.815 | 0.090 | |
| RB | 0.126 | 0.462 | 0.714 | 0.366 | 1.049 | 0.997 | ||
| 75 | ML | MSE | 0.401 | 0.552 | 0.241 | 0.062 | 0.014 | 0.106 |
| RB | 0.262 | 0.403 | 0.658 | 0.073 | 0.003 | 0.994 | ||
| LS | MSE | 0.417 | 0.423 | 0.157 | 0.556 | 0.676 | 0.090 | |
| RB | 0.244 | 0.392 | 0.717 | 0.482 | 0.953 | 0.996 | ||
| WLS | MSE | 0.404 | 0.699 | 0.351 | 0.542 | 0.688 | 0.090 | |
| RB | 0.216 | 0.313 | 0.462 | 0.481 | 0.971 | 1.000 | ||
| MPS | MSE | 0.359 | 0.425 | 0.096 | 0.048 | 0.011 | 0.053 | |
| RB | 0.207 | 0.304 | 0.381 | 0.002 | 0.081 | 0.943 | ||
| CV | MSE | 0.374 | 0.482 | 0.157 | 0.516 | 0.752 | 0.080 | |
| RB | 0.111 | 0.422 | 0.674 | 0.345 | 1.029 | 0.990 | ||
| 100 | ML | MSE | 0.311 | 0.537 | 0.238 | 0.042 | 0.010 | 0.093 |
| RB | 0.259 | 0.363 | 0.565 | 0.054 | 0.002 | 0.988 | ||
| LS | MSE | 0.370 | 0.416 | 0.143 | 0.544 | 0.628 | 0.090 | |
| RB | 0.221 | 0.309 | 0.667 | 0.475 | 0.942 | 0.989 | ||
| WLS | MSE | 0.314 | 0.550 | 0.340 | 0.532 | 0.638 | 0.088 | |
| RB | 0.205 | 0.239 | 0.374 | 0.471 | 0.966 | 1.000 | ||
| MPS | MSE | 0.308 | 0.416 | 0.060 | 0.038 | 0.010 | 0.043 | |
| RB | 0.195 | 0.235 | 0.369 | 0.001 | 0.077 | 0.934 | ||
| CV | MSE | 0.341 | 0.459 | 0.145 | 0.501 | 0.682 | 0.070 | |
| RB | 0.102 | 0.410 | 0.569 | 0.285 | 0.994 | 0.970 | ||
| Models | ML Estimates and SEs | CV | AN-D | KOS | p-Value | ||
|---|---|---|---|---|---|---|---|
| UEHLP() | 1.310 (2.530) | 19.067 (24.459) | 2.447 × 10 (19.476) | 0.027 | 0.209 | 0.080 | 0.997 |
| UEP() | 1.342 (0.209) | 0.115 (0.054) | 2.063 (1.069) | 0.030 | 0.229 | 0.101 | 0.941 |
| EP() | 1.432 (0.224) | 0.117 (0.909) | 2.501 (27.807) | 0.030 | 0.231 | 0.103 | 0.930 |
| UW() | 0.006 (0.003) | 4.160 (0.418) | 0.065 | 0.386 | 0.136 | 0.692 | |
| MOETL() | 0.006 (0.005) | 2.066 (0.298) | 0.056 | 0.348 | 0.106 | 0.915 | |
| UGG() | 1.288 (0.283) | 29.959 (14.070) | 0.806 (0.400) | 0.039 | 0.255 | 0.219 | 0.156 |
| UG() | 0.017 (0.013) | 1.146 (0.180) | 0.124 | 0.726 | 0.160 | 0.493 | |
| KMKw() | 1.552 (0.245) | 55.323 (37.219) | 0.029 | 0.213 | 0.102 | 0.956 | |
| Kw() | 1.416 (0.230) | 50.934 (31.330) | 0.028 | 0.211 | 0.102 | 0.957 | |
| PTL() | 0.034 (0.022) | 89.748 (111.173) | 0.422 | 7.507 | 0.295 | 0.026 | |
| TIHLTL() | 1.206 (0.221) | 18.050 (8.231) | 0.033 | 0.254 | 0.103 | 0.955 | |
| Models | ML Estimates and SEs | CV | AN-D | KOS | p-Value | ||
|---|---|---|---|---|---|---|---|
| UEHLP() | 1.699 (0.322) | 2.554 (0.332) | 2.701 (1.037) | 0.076 | 0.447 | 0.054 | 0.918 |
| UEP() | 1.209 (0.087) | 1.124 (1.018) | 0.843 (0.415) | 0.109 | 0.652 | 0.079 | 0.521 |
| EP() | 2.601 (0.210) | 0.637 (6.204) | 1.662 (42.140) | 0.232 | 1.524 | 0.083 | 0.449 |
| UW() | 0.985 (0.102) | 1.562 (0.106) | 0.396 | 2.424 | 0.121 | 0.089 | |
| MOETL() | 1.054 (0.348) | 2.023 (0.412) | 0.225 | 1.426 | 0.097 | 0.268 | |
| UGG() | 4.158 (1.059) | 5.238 (1.603) | 0.427 (0.139) | 0.220 | 1.438 | 0.107 | 0.175 |
| UG() | 2.119 (0.868) | 0.388 (0.115) | 0.521 | 3.095 | 0.184 | 0.002 | |
| KMKw() | 2.403 (0.237) | 2.923 (0.548) | 0.246 | 1.506 | 0.086 | 0.409 | |
| Kw() | 2.195 (0.222) | 3.436 (0.582) | 0.179 | 1.110 | 0.076 | 0.563 | |
| PTL() | 0.912 (0.380) | 2.377 (1.471) | 0.198 | 1.513 | 0.098 | 0.251 | |
| TIHLTL() | 2.045 (0.271) | 1.582 (0.191) | 0.123 | 0.789 | 0.077 | 0.546 | |
| Models | ML Estimates and SEs | CV | AN-D | KOS | p-Value | ||
|---|---|---|---|---|---|---|---|
| UEHLP() | 0.689 (0.336) | 2.531 (0.777) | 1.542 (2.757) | 0.026 | 0.157 | 0.092 | 0.992 |
| UEP() | 0.729 (0.127) | 0.376 (0.498) | 1.536 (1.763) | 0.027 | 0.165 | 0.093 | 0.989 |
| EP() | 0.900 (0.165) | 0.265 (0.759) | 1.627 (0.433) | 0.043 | 0.242 | 0.119 | 0.907 |
| UW() | 0.160 (0.071) | 1.727 (0.288) | 0.057 | 0.330 | 0.132 | 0.833 | |
| MOETL() | 0.352 (0.254) | 0.835 (0.274) | 0.049 | 0.279 | 0.110 | 0.949 | |
| UGG() | 1.343 (1.071) | 3.852 (2.309) | 0.435 (0.449) | 0.040 | 0.227 | 0.157 | 0.651 |
| UG() | 0.772 (0.279) | 0.596 (0.120) | 0.043 | 0.242 | 0.119 | 0.907 | |
| KMKw() | 0.839 (0.185) | 2.966 (1.248) | 0.038 | 0.216 | 0.116 | 0.951 | |
| Kw() | 0.764 (0.175) | 3.434 (1.311) | 0.030 | 0.176 | 0.103 | 0.984 | |
| PTL() | 0.181 (0.236) | 5.825 (12.319) | 0.044 | 0.258 | 0.112 | 0.965 | |
| TIHLTL() | 0.603 (0.171) | 2.134 (0.634) | 0.027 | 0.161 | 0.093 | 0.991 | |
| Methods | ML Estimates and SEs | CV | AN-D | KOS | p-Value | ||
|---|---|---|---|---|---|---|---|
| a | b | ||||||
| ML | 1.31 | 19.067 | 2.447 × 10 | 0.027 | 0.209 | 0.080 | 0.997 |
| LS | 0.284 | 4.322 | 30.446 | 0.072 | 0.493 | 0.030 | 0.970 |
| WLS | 0.251 | 4.320 | 47.322 | 0.069 | 0.449 | 0.091 | 0.909 |
| MPS | 0.899 | 10.996 | 2.531 | 0.030 | 0.231 | 0.003 | 0.996 |
| CV | 0.254 | 4.452 | 53.328 | 0.046 | 0.395 | 0.032 | 0.968 |
| Methods | ML Estimates and SEs | CV | AN-D | KOS | p-Value | ||
|---|---|---|---|---|---|---|---|
| a | b | ||||||
| ML | 1.699 | 2.554 | 2.701 | 0.076 | 0.447 | 0.054 | 0.918 |
| LS | 1.898 | 2.739 | 2.454 | 0.133 | 0.814 | 0.197 | 0.803 |
| WLS | 1.823 | 2.671 | 2.572 | 0.125 | 0.770 | 0.161 | 0.839 |
| MPS | 1.558 | 2.355 | 2.869 | 0.105 | 0.701 | 0.110 | 0.890 |
| CV | 1.944 | 2.813 | 2.416 | 0.141 | 0.864 | 0.223 | 0.777 |
| Methods | ML Estimates and SEs | CV | AN-D | KOS | p-Value | ||
|---|---|---|---|---|---|---|---|
| a | b | ||||||
| ML | 0.689 | 2.531 | 1.542 | 0.026 | 0.157 | 0.092 | 0.992 |
| LS | 0.126 | 1.715 | 20.598 | 0.052 | 0.299 | 0.029 | 0.971 |
| WLS | 0.101 | 1.696 | 27.648 | 0.053 | 0.309 | 0.035 | 0.965 |
| MPS | 0.471 | 1.959 | 2.635 | 0.040 | 0.253 | 0.013 | 0.987 |
| CV | 0.070 | 1.817 | 73.601 | 0.063 | 0.362 | 0.019 | 0.981 |
Disclaimer/Publisher’s Note: The statements, opinions and data contained in all publications are solely those of the individual author(s) and contributor(s) and not of MDPI and/or the editor(s). MDPI and/or the editor(s) disclaim responsibility for any injury to people or property resulting from any ideas, methods, instructions or products referred to in the content. |
© 2023 by the authors. Licensee MDPI, Basel, Switzerland. This article is an open access article distributed under the terms and conditions of the Creative Commons Attribution (CC BY) license (https://creativecommons.org/licenses/by/4.0/).
Share and Cite
Alghamdi, S.M.; Shrahili, M.; Hassan, A.S.; Mohamed, R.E.; Elbatal, I.; Elgarhy, M. Analysis of Milk Production and Failure Data: Using Unit Exponentiated Half Logistic Power Series Class of Distributions. Symmetry 2023, 15, 714. https://doi.org/10.3390/sym15030714
Alghamdi SM, Shrahili M, Hassan AS, Mohamed RE, Elbatal I, Elgarhy M. Analysis of Milk Production and Failure Data: Using Unit Exponentiated Half Logistic Power Series Class of Distributions. Symmetry. 2023; 15(3):714. https://doi.org/10.3390/sym15030714
Chicago/Turabian StyleAlghamdi, Safar M., Mansour Shrahili, Amal S. Hassan, Rokaya Elmorsy Mohamed, Ibrahim Elbatal, and Mohammed Elgarhy. 2023. "Analysis of Milk Production and Failure Data: Using Unit Exponentiated Half Logistic Power Series Class of Distributions" Symmetry 15, no. 3: 714. https://doi.org/10.3390/sym15030714
APA StyleAlghamdi, S. M., Shrahili, M., Hassan, A. S., Mohamed, R. E., Elbatal, I., & Elgarhy, M. (2023). Analysis of Milk Production and Failure Data: Using Unit Exponentiated Half Logistic Power Series Class of Distributions. Symmetry, 15(3), 714. https://doi.org/10.3390/sym15030714

