IoT Vulnerabilities and Attacks: SILEX Malware Case Study
Abstract
:1. Introduction
- Present the research carried out in the area of IoT attacks.
- Discuss the IoT security vulnerabilities, their causes, detection stages and actions.
- Overview the IoT attacks’ classification, their advantages and disadvantages from an attackers’ perspective.
- Overview the SILEX malware and the lessons learned in securing against this malware.
- Highlight the inherent imbalance in security capabilities between IoT devices and attackers.
- Explain the symmetrical aspect of the ongoing competition between cybersecurity defenders and attackers and emphasize the importance of addressing the inherent asymmetry in IoT security.
- Examine the SILEX malware as an example of an asymmetric cyberattack targeting IoT devices.
2. Related Work
2.1. Asymmetry in IoT Security
2.2. Literature Review
3. IoT Security
3.1. IoT Security Vulnerabilities and Attacks
- Complexity of the Firmware:
- Complexity plays a crucial role in determining costs. More complex firmware, with numerous components and intricate code structures, will generally require more time and effort to analyze. Complex firmware may also use advanced security measures, increasing the expertise and tools needed for analysis.
- Skills and Expertise of Personnel:
- The skill level and expertise of the individuals involved significantly impact costs: Highly skilled and experienced security analysts may be more efficient and effective in identifying vulnerabilities, potentially reducing the cost. Junior or less experienced analysts may require more time for analysis and may not catch all vulnerabilities, increasing the cost. Specialized expertise in areas like reverse engineering, cryptography, and hardware security can also affect costs.
- Availability of Specialized Tools:
- The availability of specialized tools can affect both the cost and efficiency of the analysis as access to advanced debugging, reverse engineering, and emulation tools can streamline the analysis process, potentially reducing costs. The cost of acquiring and maintaining these tools should be considered.
- Time Required for Analysis:
- Time is a significant cost factor in IoT vulnerabilities’ detection: Extensive analysis and testing require more time, which can translate into higher labor costs. Rapid detection and resolution of vulnerabilities can reduce the overall cost by preventing potential security breaches.
- Firmware Source and Quality:
- The source of the firmware and its quality can affect costs: Obtaining firmware directly from the manufacturer or development team can be more reliable and reduce costs compared to reverse engineering. Poorly documented or obfuscated firmware may require more effort and time for analysis, increasing costs.
- Hardware Complexity and Protection Mechanisms:
- If the IoT device’s hardware has strong security protections, such as hardware encryption or secure boot processes, it can make firmware extraction and analysis more challenging and costly.
- Volume and Complexity of File System Content:
- The size and complexity of the file system content influence costs: analyzing a large and intricate file system with numerous configuration files and executables may require more time and expertise, increasing costs.
- Emulation and Runtime Analysis Environment:
- Creating a realistic emulation environment can be costly: Specialized hardware, software, and configurations may be needed for accurate emulation. The cost of setting up and maintaining this environment should be considered.
- Development of Exploits and PoCs:
- Developing proof of concept (PoC) exploits for identified vulnerabilities is a high-cost activity: Skilled programmers and security experts are required. Extensive testing and validation are necessary to ensure the PoC accurately demonstrates the vulnerability’s real impact.
3.2. IoT Symmetry in Attacks and Defense
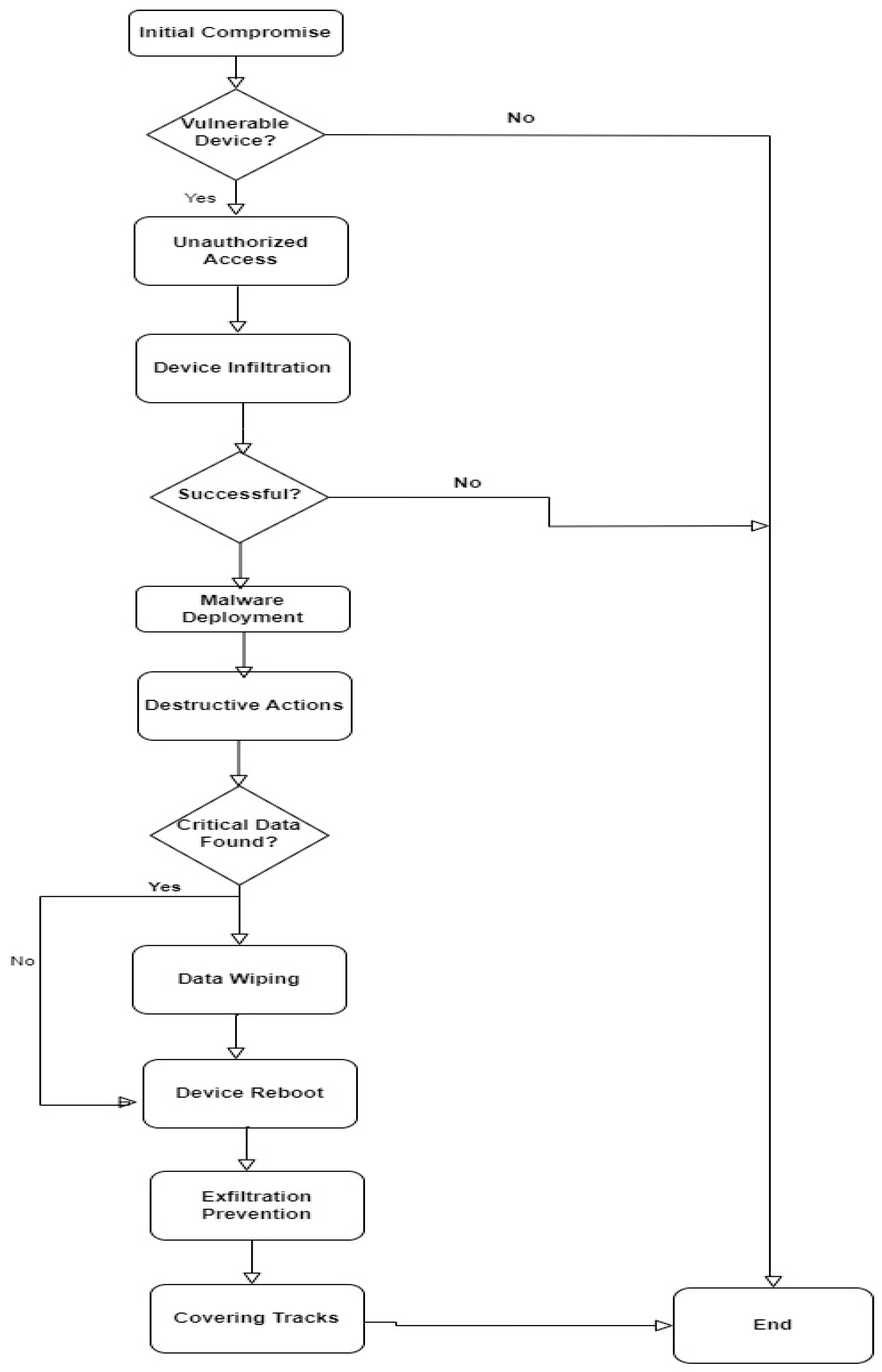
4. The SILEX Malware
- Initial Compromise:
- 2.
- Device Infiltration:
- 3.
- Malware Deployment:
- 4.
- Destructive Actions:
- 5.
- Overwriting Storage:
- 6.
- Device Reboot:
- 7.
- Device Unusable:
- 8.
- Exfiltration Prevention:
- 9.
- Covering Tracks:
- Security Awareness:
- 2.
- Regular Updates and Patching:
- 3.
- Strong Authentication:
- 4.
- Supply Chain Security:
- 5.
- Network Monitoring and Intrusion Detection:
- 6.
- Physical Security:
- 7.
- Education and Training:
- 8.
- Data Backup and Recovery:
- 9.
- Incident Response Plans:
- 10.
- Third-Party Security Audits:
- 11.
- Regulatory Compliance:
- 12.
- Sustainable IoT Ecosystem:
- 13.
- Network Segmentation:
5. Conclusions and Future Work
Author Contributions
Funding
Data Availability Statement
Conflicts of Interest
References
- Harbi, Y.; Aliouat, Z.; Refoufi, A.; Harous, S. Recent security trends in internet of things: A comprehensive survey. IEEE Access 2021, 9, 113292–113314. [Google Scholar] [CrossRef]
- Sikder, A.K.; Petracca, G.; Aksu, H.; Jaeger, T.; Uluagac, A.S. A survey on sensor-based threats to internet-of-things (iot) devices and applications. arXiv 2018, arXiv:1802.02041. [Google Scholar]
- Mian, A.N.; Shah, S.W.H.; Manzoor, S.; Said, A.; Heimerl, K.; Crowcroft, J. A value-added IoT service for cellular networks using federated learning. Comput. Netw. 2022, 213, 109094. [Google Scholar] [CrossRef]
- Sarker, I.H.; Khan, A.I.; Abushark, Y.B.; Alsolami, F. Internet of things (IoT) security intelligence: A comprehensive overview, machine learning solutions, and research directions. Mob. Netw. Appl. 2022, 14, 1–7. [Google Scholar] [CrossRef]
- Verma, A.; Shri, C. Cyber Security: A Review of Cyber Crimes, Security Challenges and Measures to Control. Vision 2022, 17, 09722629221074760. [Google Scholar] [CrossRef]
- Almaraz-Rivera, J.G.; Perez-Diaz, J.A.; Cantoral-Ceballos, J.A. Transport and application layer DDoS attacks detection to IoT devices by using machine learning and deep learning models. Sensors 2022, 22, 3367. [Google Scholar] [CrossRef] [PubMed]
- En, S.X.; Ling, L.S.; Hao, F.C. Honeypots for Internet of Things Research: An Effective Mitigation Tool. Preprints 2021, 2021090461. [Google Scholar] [CrossRef]
- IoT Under Fire: Kaspersky Detects More than 100 Million Attacks on Smart Devices in H1 2019. Available online: https://www.kaspersky.com/about/press-releases/2019_iot-under-fire-kaspersky-detects-more-than-100-million-attacks-on-smart-devices-in-h1-2019 (accessed on 24 September 2023).
- Abdullahi, M.; Baashar, Y.; Alhussian, H.; Alwadain, A.; Aziz, N.; Capretz, L.F.; Abdulkadir, S.J. Detecting Cybersecurity Attacks in the Internet of Things Using Artificial Intelligence Methods: A Systematic Literature Review. Electronics 2022, 11, 198. [Google Scholar] [CrossRef]
- Khraisat, A.; Alazab, A. A critical review of intrusion detection systems in the internet of things: Techniques, deployment strategy, validation strategy, attacks, public datasets, and challenges. Cybersecurity 2021, 4, 1–27. [Google Scholar] [CrossRef]
- Tsiknas, K.; Taketzis, D.; Demertzis, K.; Skianis, C. Cyber threats to industrial IoT: A survey on attacks and countermeasures. IoT 2021, 2, 163–186. [Google Scholar] [CrossRef]
- Lee, Y.; Lee, W.; Shin, G.; Kim, K. Assessing the impact of dos attacks on iot gateway. In Advanced Multimedia and Ubiquitous Engineering: MUE/FutureTech; Springer: Singapore, 2017; pp. 252–257. [Google Scholar]
- Anirudh, M.; Thileeban, S.A.; Nallathambi, D.J. Use of honeypots for mitigating DoS attacks targeted on IoT networks. In Proceedings of the 2017 International Conference on Computer, Communication and Signal Processing (ICCCSP), Chennai, India, 10–11 January 2017; pp. 1–4. [Google Scholar]
- Deogirikar, J.; Vidhate, A. Security attacks in IoT: A survey. In Proceedings of the 2017 International Conference on I-SMAC (IoT in Social, Mobile, Analytics and Cloud) (I-SMAC), Palladam, India, 10–11 February 2017; pp. 32–37. [Google Scholar]
- Seralathan, Y.; Oh, T.T.; Jadhav, S.; Myers, J.; Jeong, J.P.; Kim, Y.H.; Kim, J.N. IoT security vulnerability: A case study of a Web camera. In Proceedings of the 2018 20th International Conference on Advanced Communication Technology (ICACT), Chuncheon, Republic of Korea, 11–14 February 2018; pp. 172–177. [Google Scholar]
- Favaretto, M.; Tran Anh, T.; Kavaja, J.; De Donno, M.; Dragoni, N. When the price is your privacy: A security analysis of two cheap IoT devices. In Proceedings of 6th International Conference in Software Engineering for Defence Applications: SEDA 2018; Springer International Publishing: Berlin/Heidelberg, Germany, 2020; pp. 55–75. [Google Scholar]
- Šimon, M.; Huraj, L. A Study of DDoS Reflection Attack on Internet of Things in IPv4/IPv6 Networks. In Software Engineering Methods in Intelligent Algorithms. CSOC 2019. Advances in Intelligent Systems and Computing; Silhavy, R., Ed.; Springer: Berlin/Heidelberg, Germany, 2019; Volume 984. [Google Scholar]
- Alladi, T.; Chamola, V.; Sikdar, B.; Choo, K.K.R. Consumer IoT: Security vulnerability case studies and solutions. IEEE Consum. Electron. Mag. 2020, 9, 17–25. [Google Scholar] [CrossRef]
- Rajendran, G.; Nivash, R.S.R.; Parthy, P.P.; Balamurugan, S. Modern security threats in the Internet of Things (IoT): Attacks and Countermeasures. In Proceedings of the 2019 International Carnahan Conference on Security Technology (ICCST), Chennai, India, 1–3 October 2019; pp. 1–6. [Google Scholar] [CrossRef]
- Valente, J.; Koneru, K.; Cardenas, A. Privacy and Security in Internet-Connected Cameras. In Proceedings of the 2019 IEEE International Congress on Internet of Things (ICIOT), Milan, Italy, 8–13 July 2019; pp. 173–180. [Google Scholar] [CrossRef]
- Krishna, R.R.; Priyadarshini, A.; Jha, A.V.; Appasani, B.; Srinivasulu, A.; Bizon, N. State-of-the-art review on IoT threats and attacks: Taxonomy, challenges, and solutions. Sustainability 2021, 13, 9463. [Google Scholar] [CrossRef]
- Folgado, F.J.; González, I.; Calderón, A.J. Data acquisition and monitoring system framed in Industrial Internet of Things for PEM hydrogen generators. Internet Things 2023, 22, 100795. [Google Scholar] [CrossRef]
- Ahmed, Y.A.; Huda, S.; Al-rimy, B.A.S.; Alharbi, N.; Saeed, F.; Ghaleb, F.A.; Ali, I.M. A Weighted Minimum Redundancy Maximum Relevance Technique for Ransomware Early Detection in Industrial IoT. Sustainability 2022, 14, 1231. [Google Scholar] [CrossRef]
- Dhirani, L.L.; Armstrong, E.; Newe, T. Industrial IoT, Cyber Threats, and Standards Landscape: Evaluation and Roadmap. Sensors 2021, 21, 3901. [Google Scholar] [CrossRef] [PubMed]
- Anand, P.; Singh, Y.; Selwal, A.; Alazab, M.; Tanwar, S.; Kumar, N. IoT Vulnerability Assessment for Sustainable Computing: Threats, Current Solutions, and Open Challenges. IEEE Access 2020, 8, 168825–168853. [Google Scholar] [CrossRef]
- Liashenko, O.; Kazmina, D.; Rosinskiy, D.; Dukh, Y. Analysis of Vulnerabilities of IoT-Devices and Methods of Their Elimination. Comput. Linguist. Intell. Syst. 2021, 2021, 27–37. [Google Scholar]
- El-Gendy, S.; Azer, M.A. Security Framework for Internet of Things (IoT). In Proceedings of the 2020 15th International Conference on Computer Engineering and Systems (ICCES), Cairo, Egypt, 15–16 December 2020; pp. 1–6. [Google Scholar] [CrossRef]
- Fragkos, G.; Minwalla, C.; Plusquellic, J. Tsiropoulou EE. Artificially intelligent electronic money. IEEE Consum. Electron. Mag. 2020, 10, 81–89. [Google Scholar] [CrossRef]
- ElKashlan, M.; Azer, M. Mitigating IoT Security Challenges Using Blockchain. In Proceedings of the 2020 15th International Conference on Computer Engineering and Systems (ICCES), Cairo, Egypt, 15–16 December 2020; pp. 1–6. [Google Scholar]



| Aspects | IoT Devices | Attackers |
|---|---|---|
| Resources | Limited resources, vulnerable. | Abundant resources, exploit vulnerabilities. |
| Security Expertise | Lack of security focus. | Cybercriminal expertise, various attacks. |
| Firmware and Patching | Limited updates, exposed. | Exploit unpatched devices. |
| Economic Asymmetry | Cost constraints, compromises. | Economic gains from attacks. |
| Communication Bandwidth | Limited bandwidth, slow updates. | High speed, exploit vulnerabilities quickly. |
| Distributed Attack Infrastructure | Dispersed devices, coordination challenge. | Botnets, large-scale attacks. |
| Regulatory and Compliance | Compliance burden, resource intensive. | Operate without compliance restrictions. |
| Legal and Ethical | Legal constraints, ethical boundaries. | Operate outside legal norms. |
| Resource Scalability | Complex and costly scaling. | Quickly scale attacks. |
| Dependency on Third-Party Services | Rely on third-party services. | Exploit service vulnerabilities. |
| Time Horizon | Long device lifecycles, delayed patches. | Wait for vulnerabilities, persistent attacks. |
| Legal Jurisdiction | Varying legal requirements. | Operate from lax jurisdictions. |
| Supply Chain Vulnerabilities | Vulnerable supply chain. | Exploit supply chain weaknesses. |
| Budget Allocation | Limited security budgets. | Invest in IoT vulnerability exploitation. |
| Legal Implications | Cautious active defense. | Deploy aggressive attack techniques. |
| Skillset Availability | Limited IoT security skills. | Global pool of cybercriminal expertise. |
| Scale of Deployments | Vast device deployments, challenging management. | Target multiple devices, increase effectiveness. |
| Vendor and Platform Diversity | Diverse ecosystem complexity. | Exploit device and platform diversity. |
| Resource Allocation for Security Monitoring | Limited security monitoring. | Exploit monitoring gaps, covert operations. |
| Human Error and Training | Human error vulnerabilities. | Exploit misconfigurations and lack of awareness. |
| Publicly Available Information | Information exposure risks. | Leverage publicly available data for attacks. |
| Complexity of IoT Ecosystems | Complex ecosystem vulnerabilities. | Exploit complex system interactions. |
| Vulnerability Category | Specific Subcategory | Examples |
|---|---|---|
| Device-Level Vulnerabilities | ||
| Physical Device Vulnerabilities | Unauthorized Physical Access |
|
| Soldering and Chip Replacement |
| |
| Physical Eavesdropping |
| |
| Environmental Attacks |
| |
| Software Vulnerabilities | Weak or Default Passwords |
|
| Outdated Software and Firmware |
| |
| Insecure Code |
| |
| Lack of Secure Boot |
| |
| Insecure Web Interfaces |
| |
| Configuration and Management Issues |
| |
| Communication Vulnerabilities | Unencrypted Communication |
|
| Weak Communication Protocols |
| |
| Insecure APIs |
| |
| Supply Chain Vulnerabilities | Supply Chain Attacks |
|
| Network-Level Vulnerabilities | ||
| Wireless Network Vulnerabilities | Unauthorized Access |
|
| Signal Jamming |
| |
| Data Transmission Vulnerabilities | Man-in-the-Middle Attacks |
|
| Data Interception Attacks |
| |
| Human Factors | ||
| Human-Caused Vulnerabilities | Weak Password Practices |
|
| Neglecting Software Updates |
| |
| Device Misconfigurations |
| |
| Social Engineering Attacks | Deceptive Social Engineering |
|
| Malware and Cyber Attacks | ||
| Malware Attacks | Ransomware Attacks |
|
| Botnet Exploitation |
| |
| Spyware and Unauthorized Data Collection |
| |
| Denial of Service (DoS) Attacks | Network Overload |
|
| IoT Botnet Attacks | IoT Botnet Formation and Use |
|
| Cryptographic Vulnerabilities | ||
| Cryptanalysis Attacks | Brute Force Attacks |
|
| Differential Cryptanalysis |
| |
| Known-Plaintext Attacks |
| |
| Web Applications Vulnerabilities | ||
| Web Application Flaws | Web Application Flaws |
|
| Cross-Site Scripting (XSS) |
| |
| SQL Injection Vulnerabilities |
| |
| Privacy Concerns | ||
| Privacy Violations | Data Privacy and Collection |
|
| Unauthorized Data Access |
| |
| Regulatory and Compliance Issues | ||
| Legal and Compliance Violations | Non-compliance with Data Protection Laws |
|
| STEP 1: COLLECT INFORMATION | |
|---|---|
|
|
|
|
|
|
|
|
|
|
|
|
| Advantages |
|
| Disadvantages |
|
| STEP 2: OBTAIN THE FIRMWARE | |
| Objectives |
|
| Description |
|
| Tools |
|
| Examples |
|
| Further Details |
|
| Challenges |
|
| Advantages |
|
| Disadvantages |
|
| STEP 3: ANALYZE THE FIRMWARE | |
| Objectives |
|
| Description |
|
| Examples |
|
| Further Details |
|
| Challenges |
|
| Advantages |
|
| Disadvantages |
|
| STEP 4: EXTRACT THE FILE SYSTEM | |
| Objectives |
|
| Description |
|
| Tools |
|
| Examples |
|
| Further Details |
|
| Challenges |
|
| Advantages |
|
| Disadvantages |
|
| STEP 5: ANALYZE THE FILE SYSTEM CONTENT | |
| Objectives |
|
| Tools |
|
| |
| Further Details |
|
| |
| |
| STEP 6: EMULATE THE FIRMWARE | |
| Objectives |
|
| Description |
|
| Tools |
|
| Examples |
|
| Further Details |
|
| Challenges |
|
| Advantages |
|
| Disadvantages |
|
| STEP 7: ANALYZE THE DYNAMICS | |
| Objectives |
|
| Description |
|
| Tools |
|
| |
| |
| Challenges |
|
| Advantages |
|
| Disadvantages |
|
| STEP 8: ANALYZE THE EXECUTION TIME INFORMATION | |
| Objectives |
|
| Description |
|
| Tools |
|
| Examples |
|
| Further Details |
|
| Challenges |
|
| Advantages |
|
| Disadvantages |
|
| STEP 9: EXPLOIT BINARY | |
| Objectives |
|
| Description |
|
| Tools |
|
| Examples |
|
| Further Details |
|
| Challenges |
|
| Advantages |
|
| Disadvantages |
|
| Stage | Cost | Explanation |
|---|---|---|
| 1-Collect Information | Low | Studying technical documentation typically involves reading existing materials and does not require extensive resources. |
| 2-Get the Firmware | Variable | The cost can vary based on how the firmware is obtained. Obtaining it from the development team or client may be straightforward, while assembling it from scratch or reverse engineering it from hardware can be more resource intensive. |
| 3-Analyze the Firmware | Medium | Analyzing firmware involves examining its characteristics, checking for encryption, and assessing entropy. This requires expertise and potentially specialized tools. |
| 4-Extract the File System | Medium | Extracting the file system from firmware may require reverse engineering skills and tools. The complexity can depend on the firmware’s structure and protection mechanisms. |
| 5-Analyze the File System Content | Low to Medium | Collecting data from the file system may involve examining configuration files, scripts, and binaries. The cost can vary depending on the complexity of the file system. |
| 6-Emulate the Firmware | Medium to High | Emulating firmware and executable files can be resource intensive. It requires specialized emulators and knowledge of the target environment. |
| 7-Analyze the Dynamics | High | Dynamic testing involves running the firmware in an emulated environment and actively monitoring its behavior. It requires expertise and time. |
| 8-Analyze Execution Time Information | High | Runtime analysis involves connecting to a running process or binary during normal or simulated operation. It requires expertise and tools for real-time monitoring. |
| 9-Exploit Binary | High | Developing a proof of concept (PoC) for a vulnerability in a binary file is a high-cost task. It involves in-depth understanding of the vulnerability and its potential impact. |
| Description | Subcategories | Examples | Advantages from the Attackers’ Perspective | Cost Factors |
|---|---|---|---|---|
| Physical Attacks | ||||
| Manipulate or damage physical components. | Tampering: unauthorized access, modification, or theft of physical devices, soldering. Chip replacement: replacing or modifying hardware components. Environmental attacks: exposing devices to extreme conditions. |
|
|
|
| Side Channel Attacks | ||||
| Exploit unintended information leakage for data extraction. |
|
|
|
|
| Cryptanalysis Attacks | ||||
| Break cryptographic algorithms to reveal encrypted data. |
|
|
|
|
| Software Attacks | ||||
| Exploit vulnerabilities in software components for unauthorized access. |
|
|
|
|
| Wireless Attacks | ||||
| Target communication channels and protocols in wireless networks. |
|
|
|
|
| Supply Chain Attacks | ||||
| Compromise the supply chain to introduce vulnerabilities or malicious components. |
|
|
|
|
| Environmental Attacks | ||||
| Target IoT devices by exposing them to extreme conditions. |
|
|
|
|
| Denial of Service (DoS) Attacks | ||||
| Overwhelm IoT devices or networks to disrupt their availability. |
|
|
|
|
| IoT Botnet Attacks | ||||
| Hijack IoT devices to form botnets for various malicious purposes. |
|
|
|
|
| Data Interception Attacks | ||||
| Intercept data transmitted between IoT devices. |
|
|
|
|
| GPS Spoofing Attacks | ||||
| Falsify GPS signals to mislead IoT devices’ location tracking. |
|
|
|
|
| Aspects | Attacks | Defenses | Examples |
|---|---|---|---|
| Patch and Exploit Symmetry | Attackers target vulnerabilities before patches are applied. | Manufacturers release patches to fix vulnerabilities. | Attackers exploit devices without patches. |
| Firewall and Evasion Techniques | Attackers bypass firewalls using evasion methods. | Network administrators deploy firewalls for protection. | Attackers use tactics to evade firewalls. |
| Encryption and Decryption | Attackers intercept encrypted data and attempt decryption. | Encryption secures data, making these unreadable without a key. | Attackers try to decrypt intercepted encrypted data. |
| Security Research and Zero-Day Exploits | Attackers exploit IoT vulnerabilities before patches are released. | Researchers identify vulnerabilities for patching. | Attackers target IoT devices with zero-day exploits. |
| User Authentication and Credential Attacks | Attackers trick users into revealing credentials. | Organizations implement multi-factor authentication. | Attackers compromise user credentials. |
| Antivirus and Malware Evasion | Attackers modify malware to evade antivirus. | Antivirus detects and quarantines malicious software. | Attackers modify malware to avoid detection. |
| Network Segmentation and Lateral Movement | Attackers move laterally through misconfigured networks. | Organizations segment networks to limit movement. | Attackers exploit weak network segmentation. |
| Vulnerability Scanning and Exploitation | Attackers identify and exploit vulnerabilities before patching. | Security teams assess and patch known vulnerabilities. | Attackers exploit vulnerabilities before they are patched. |
| Incident Response and Evasion | Attackers cover tracks to avoid detection during incidents. | Organizations have incident response plans. | Attackers evade detection during security incidents. |
| AI and Machine Learning in Security | Attackers confuse AI-based security systems. | Security professionals use AI for threat detection. | Attackers manipulate data to deceive AI systems. |
| Web Application Security | Attackers exploit web app vulnerabilities. | Developers secure web apps against common flaws. | Attackers probe for web app vulnerabilities. |
| Social Engineering and Security Awareness | Attackers trick employees into revealing sensitive info. | Organizations educate employees on security awareness. | Attackers manipulate individuals for information. |
| Advanced Persistent Threats (APTs) and Persistence | APTs use advanced techniques to persist in networks. | Organizations detect and mitigate APTs. | A nation-state-sponsored attacker maintains control after removal. |
| Supply Chain Attacks | Attackers insert backdoors into software updates. | Organizations secure software and hardware supply chains. | Attackers compromise supply chains. |
| Insider Threats and Trust Exploitation | A disgruntled employee sabotages systems or leaks data. | Organizations monitor employees and control access. | Insiders exploit trust for malicious actions. |
| Cryptocurrency and Ransomware | A ransomware group demands cryptocurrency for data decryption. | Organizations protect against ransomware attacks. | Ransomware encrypts data and demands cryptocurrency. |
| IoT Security Aspect | IoT Devices | SILEX Malware | Examples |
|---|---|---|---|
| Resources | Limited computing resources, cost-effective design | More powerful attack mechanism, resource intensive | SILEX malware erases firmware on resource-constrained IoT devices |
| Security Expertise | Limited security practices, vulnerabilities | High level of malware development expertise | SILEX malware exploits known IoT vulnerabilities |
| Firmware and Patching Asymmetry | Limited firmware updates, vulnerability exposure | Exploits unpatched IoT devices, known flaws | SILEX malware targets unpatched IoT devices |
| Economic Asymmetry | Cost constraints, compromises in security features | Destructive intent, economic harm to victims | SILEX malware causes economic harm to organizations and individuals |
| User Interface Asymmetry | Limited user-friendly interfaces, security challenges | Exploits user interface limitations | SILEX malware compromises IoT devices with basic interfaces |
| Attack Persistence and Duration | Extended device operation, longer attack window | Designed for persistent attacks, long-lasting damage | SILEX malware causes prolonged disruption |
| Resource Utilization and IoT Device Functionality | Designed for specific functions, resource constraints | Consumes significant device resources, disrupts functionality | SILEX malware disrupts IoT device functionality |
| Device Replacement Costs | High financial burden for replacing compromised devices | Attackers face no equivalent costs | Victims incur expenses to replace or repair devices |
| Detection and Attribution Challenges | Limited monitoring capabilities, difficulty in attribution | Difficult to attribute attacks, identity concealment | Identifying SILEX malware source requires sophisticated investigations |
| Public Awareness and Response | Limited awareness, delayed responses | Raises awareness and prompts action | SILEX malware prompts improved IoT security practices |
| Interconnected IoT Ecosystems | IoT devices interconnected, attack dependencies | Targets single device, disrupts interconnected networks | An attack on one vulnerable device affects entire ecosystems |
| Dependency on Vendor Support | Reliance on vendor for support and updates | Exploits devices with unreliable vendor support | Discontinued vendor support leaves devices vulnerable |
| Geographic Distribution | Global deployment, varying security levels | Targets regions with weaker security practices | Attackers target regions with relaxed IoT security standards |
| Legal Recourse and Liability | Legal challenges for victims, limited accountability | Operates anonymously or from jurisdictions with weak prosecution | Victims struggle to hold attackers accountable |
| Regulatory Response Time | Slow regulatory response, enforcement lag | Exploits regulatory gaps, launches attacks | Regulations catch up with threats like SILEX malware |
| Attack Variability and Evolution | Diverse IoT architectures, challenging defense | Adapts malware to target different device types | SILEX malware evolves to exploit various IoT devices |
| IoT Security Recommendations | Rationale |
|---|---|
| 1. Implement Strong Authentication and Access Control | Strong authentication ensures that only authorized users and devices can access IoT systems, reducing the risk of unauthorized access and data breaches. Access control limits permissions to minimize potential attack surfaces. |
| 2. Regularly Update and Patch IoT Devices | Keeping devices updated with the latest security patches and firmware updates is crucial to address known vulnerabilities and protect against emerging threats. Neglecting updates leaves devices susceptible to exploitation. |
| 3. Employ Secure Communication Protocols | Secure communication protocols, such as TLS (Transport Layer Security), encrypt data transmission, preventing eavesdropping and data interception. This safeguards data privacy and integrity. |
| 4. Conduct Security Audits and Vulnerability Scans | Regular security audits and vulnerability scans help identify weaknesses and potential threats in IoT systems. By proactively addressing vulnerabilities, organizations can strengthen their security posture. |
| 5. Secure the Supply Chain | Ensuring the security of the supply chain minimizes the risk of tampered or compromised devices. Supply chain attacks are a growing concern, making it vital to verify the integrity of components and software. |
| 6. Educate Users and Employees on IoT Security | User awareness and training are essential to mitigate human-induced vulnerabilities. Educating users and employees about safe practices and social engineering threats is an effective defense. |
| 7. Employ Intrusion Detection and Prevention Systems | Intrusion detection and prevention systems (IDPS) monitor network traffic for suspicious activities and can automatically respond to threats. This provides real-time protection against attacks. |
| 8. Maintain Strong Physical Security | Physical security measures prevent unauthorized physical access to IoT devices. Locks, alarms, and surveillance can deter tampering, theft, and other physical attacks. |
Disclaimer/Publisher’s Note: The statements, opinions and data contained in all publications are solely those of the individual author(s) and contributor(s) and not of MDPI and/or the editor(s). MDPI and/or the editor(s) disclaim responsibility for any injury to people or property resulting from any ideas, methods, instructions or products referred to in the content. |
© 2023 by the authors. Licensee MDPI, Basel, Switzerland. This article is an open access article distributed under the terms and conditions of the Creative Commons Attribution (CC BY) license (https://creativecommons.org/licenses/by/4.0/).
Share and Cite
Mukhtar, B.I.; Elsayed, M.S.; Jurcut, A.D.; Azer, M.A. IoT Vulnerabilities and Attacks: SILEX Malware Case Study. Symmetry 2023, 15, 1978. https://doi.org/10.3390/sym15111978
Mukhtar BI, Elsayed MS, Jurcut AD, Azer MA. IoT Vulnerabilities and Attacks: SILEX Malware Case Study. Symmetry. 2023; 15(11):1978. https://doi.org/10.3390/sym15111978
Chicago/Turabian StyleMukhtar, Basem Ibrahim, Mahmoud Said Elsayed, Anca D. Jurcut, and Marianne A. Azer. 2023. "IoT Vulnerabilities and Attacks: SILEX Malware Case Study" Symmetry 15, no. 11: 1978. https://doi.org/10.3390/sym15111978
APA StyleMukhtar, B. I., Elsayed, M. S., Jurcut, A. D., & Azer, M. A. (2023). IoT Vulnerabilities and Attacks: SILEX Malware Case Study. Symmetry, 15(11), 1978. https://doi.org/10.3390/sym15111978

