A Rapid Deployment Mechanism of Forwarding Rules for Reactive Mode SDN Networks
Abstract
1. Introduction
2. Related Work
3. Design of SDN-TBM
3.1. Overview of SDN-TBM Operations
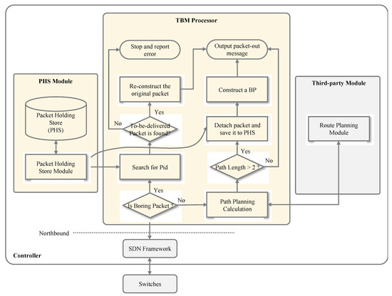
3.2. Operations at the Controller
- Step 1:
- Check whether the incoming packet is a BP or not. If it is a BP, then jump to step 6, otherwise, proceed to step 2.
- Step 2:
- Calculate the forwarding path. The calculation of forwarding path requires interactions with the route planning module in the third-party modules. Forwarding rules for the switches along the path are also determined.
- Step 3:
- Check the number of hops. If the number of hops is 2, a packet-out packet is constructed and is returned back to the switch as regular SDN workflow. Otherwise, prepare to build a boring packet.
- Step 4:
- Store the packet into PHS. If there are more than 2 switch hops in the forwarding path, the packet is temporarily saved in the packet holding store together with relevant forwarding rules. The packet header is extracted for the purpose of generating a boring packet.
- Step 5:
- Generate a packet-out boring packet. Following the saving of the packet, a boring packet is constructed by including the header and all action-sets, as determined in step 2. This packet includes the boring packet identification as well as the identification of to-be-delivered packet, which is previous stored in PHS.
- Step 6:
- Search for stored packet in PHS. It assumes that the incoming packet is a boring packet. This is the case that the last switch in the path sends the packet-in message and asks for the original complete packet. Pid is used as the key to search for the to-be-delivered packet.
- Step 7:
- Is the to-be-delivered packet found? If the target Pid is not matched, the searching process fails, and an error is reported. Otherwise, the original packet is ready to be re-constructed.
- Step 8:
- Replace the BP with original packet to form the packet-out packet. A packet-out message is generated by replacing the BP with the original packet and is returned to the last switch as listed in the boring packet.
3.3. Operations at the Switches
3.4. Security Discussion
4. Analysis Model
5. Numerical Analysis and Simulation
5.1. The Effect of and on the Sojourn Time in a Single Switch
5.2. The Effect of on the Average Packet Sojourn time on a Path
5.3. Simulation and Results
6. Conclusions and Future Work
Author Contributions
Funding
Institutional Review Board Statement
Informed Consent Statement
Data Availability Statement
Conflicts of Interest
References
- Hakiri, A.; Gokhale, A.; Berthou, P.; Schmidt, D.C.; Gayraud, T. Software-Defined Networking: Challenges and research opportunities for Future Internet. Comput. Netw. 2014, 75, 453–471. [Google Scholar] [CrossRef]
- Lara, A.; Kolasani, A.; Ramamurthy, B. Network Innovation using OpenFlow: A Survey. IEEE Commun. Surv. Tutor. 2014, 16, 493–512. [Google Scholar] [CrossRef]
- Pfaff, B.; Pettit, J.; Koponen, T.; Jackson, E.; Zhou, A.; Rajahalme, J.; Gross, J.; Wang, A.; Stringer, J.; Shelar, P. The design and implementation of open vswitch. In Proceedings of the 12th {USENIX} Symposium on Networked Systems Design and Implementation ({NSDI} 15), Oakland, CA, USA, 4–6 May 2015; pp. 117–130. [Google Scholar]
- Sattar, D.; Matrawy, A. An empirical model of packet processing delay of the Open vSwitch. In Proceedings of the 2017 IEEE 25th International Conference on Network Protocols (ICNP), Toronto, ON, Canada, 10–13 October 2017; pp. 1–6. [Google Scholar] [CrossRef]
- Chen, Z.; Wu, Y.; Ge, J.; Yuepeng, E. A New Lookup Model for Multiple Flow Tables of Open Flow with Implementation and Optimization Considerations. In Proceedings of the 2014 IEEE International Conference on Computer and Information Technology (CIT), Xi’an, China, 11–13 September 2014; pp. 528–532. [Google Scholar] [CrossRef]
- Hatami, R.; Bahramgiri, H. High-performance architecture for flow-table lookup in SDN on FPGA. J. Supercomput. 2019, 75, 384–399. [Google Scholar] [CrossRef]
- Fernandez, M.P. Comparing OpenFlow Controller Paradigms Scalability: Reactive and Proactive. In Proceedings of the 2013 IEEE 27th International Conference on Advanced Information Networking and Applications (AINA), Barcelona, Spain, 25–28 March 2013; pp. 1009–1016. [Google Scholar] [CrossRef]
- Xiao, X.; Hannan, A.; Bailey, B.; Ni, L.M. Traffic engineering with MPLS in the Internet. IEEE Netw. 2000, 14, 28–33. [Google Scholar] [CrossRef]
- Filsfils, C.; Nainar, N.K.; Pignataro, C.; Cardona, J.C.; Francois, P. The Segment Routing Architecture. In Proceedings of the 2015 IEEE Global Communications Conference (GLOBECOM), San Diego, CA, USA, 6–10 December 2015; pp. 1–6. [Google Scholar] [CrossRef]
- Cauteruccio, F.; Cinelli, L.; Fortino, G.; Savaglio, C.; Terracina, G.; Ursino, D.; Virgili, L. An approach to compute the scope of a social object in a Multi-IoT scenario. Pervasive Mob. Comput. 2020, 67, 101223. [Google Scholar] [CrossRef]
- Praveena, V.; Praveena, V.; Ponnusamy, C.; Ihsan, A.; Alroobaea, R.; Yahya, S.; Raza, M.A. Optimal Deep Reinforcement Learning for Intrusion Detection in UAVs. Comput. Mater. Contin. 2022, 70, 2639–2653. [Google Scholar] [CrossRef]
- Sudar, K.M.; Beulah, M.; Deepalakshmi, P.; Nagaraj, P.; Chinnasamy, P. Detection of Distributed Denial of Service Attacks in SDN using Machine learning techniques. In Proceedings of the 2021 International Conference on Computer Communication and Informatics (ICCCI), Coimbatore, India, 27–29 January 2021. [Google Scholar]
- En.wikipedia.org. Tunnel Boring Machine. 2020. Available online: https://en.wikipedia.org/wiki/Tunnel_boring_machine (accessed on 19 May 2021).
- Ma, Y.-W.; Chen, J.-L.; Tsai, Y.-H.; Cheng, K.-H.; Hung, W.-C. Load-Balancing Multiple Controllers Mechanism for Software-Defined Networking. Wirel. Pers. Commun. 2017, 94, 3549–3574. [Google Scholar] [CrossRef]
- Neghabi, A.A.; Jafari Navimipour, N.; Hosseinzadeh, M.; Rezaee, A. Load Balancing Mechanisms in the Software Defined Networks: A Systematic and Comprehensive Review of the Literature. IEEE Access 2018, 6, 14159–14178. [Google Scholar] [CrossRef]
- MacDavid, R.; Birkner, R.; Rottenstreich, O.; Gupta, A.; Feamster, N.; Rexford, J. Concise Encoding of Flow Attributes in SDN Switches. In Proceedings of the SOSR ’17: Symposium on SDN Research, Santa Clara, CA, USA, 3–4 April 2017; ACM: New York, NY, USA, 2017; pp. 48–60. [Google Scholar] [CrossRef]
- Guo, Z.; Xu, Y.; Cello, M.; Zhang, J.; Wang, Z.; Liu, M.; Chao, H.J. JumpFlow: Reducing flow table usage in software-defined networks. Comput. Netw. 2015, 92, 300–315. [Google Scholar] [CrossRef]
- Jia, X.; Li, Q.; Jiang, Y.; Guo, Z.; Sun, J. A low overhead flow-holding algorithm in software-defined networks. Comput. Netw. 2017, 124, 170–180. [Google Scholar] [CrossRef]
- Pranata, A.A.; Jun, T.S.; Kim, D.S. Overhead reduction scheme for SDN-based Data Center Networks. Comput. Stand. Interfaces 2019, 63, 1–15. [Google Scholar] [CrossRef]
- Pranata, A.A.; Lee, J.M.; Kim, D.S. OpenFlow Controller-Switch Communication Overhead Reduction Scheme on Industrial Data Center Networks. In Proceedings of the 2018 IEEE 23rd International Conference on Emerging Technologies and Factory Automation (ETFA), Turin, Italy, 4–7 September 2018; pp. 243–250. [Google Scholar] [CrossRef]
- Hu, C.; Hou, K.; Li, H.; Wang, R.; Zheng, P.; Zhang, P.; Wang, H. SoftRing: Taming the reactive model for software defined networks. In Proceedings of the 2017 IEEE 25th International Conference on Network Protocols (ICNP), Toronto, ON, Canada, 10–13 October 2017; pp. 1–10. [Google Scholar] [CrossRef]
- Chilwan, A.; Mahmood, K.N.; Østerb, O.; Jarschel, M. On Modeling Controller-Switch Interaction in Openflow Based SDNS. IJCNC 2014, 6, 137–150. [Google Scholar] [CrossRef]
- Goto, Y.; Ng, B.; Seah, W.K.G.; Takahashi, Y. Queueing analysis of software defined network with realistic OpenFlow–based switch model. Comput. Netw. 2019, 164, 106892. [Google Scholar] [CrossRef]
- Jarschel, M.; Oechsner, S.; Schlosser, D.; Pries, R.; Goll, S.; Tran-Gia, P. Modeling and performance evaluation of an OpenFlow architecture. In Proceedings of the 2011 23rd International Teletraffic Congress (ITC), Cracow, Poland, 4–7 September 2012; pp. 1–7. [Google Scholar]
- Mahmood, K.; Chilwan, A.; Østerb, O.N.; Jarschel, M. On the Modeling of Open Flowbased SDNS: The Single Node Case. In Proceedings of the Third International Conference on Advanced Information Technologies & Applications, Zurich, Switzerland, 2–4 January 2014; Academy & Industry Research Collaboration Center (AIRCC): New Delhi, India, 2014; pp. 207–217. [Google Scholar] [CrossRef]
- Miao, W.; Min, G.; Wu, Y.; Wang, H. Performance Modelling of Preemption-Based Packet Scheduling for Data Plane in Software Defined Networks. In Proceedings of the 2015 IEEE International Conference on Smart City/SocialCom/SustainCom (SmartCity), Chengdu, China, 19–21 December 2015; pp. 60–65. [Google Scholar] [CrossRef]
- Xiong, B.; Peng, X.; Zhao, J. A Concise Queuing Model for Controller Performance in Software-Defined Networks. JCP 2016, 11, 232–237. [Google Scholar] [CrossRef][Green Version]
- Singh, D.; Ng, B.; Lai, Y.-C.; Lin, Y.-D.; Seah, W.K.G. Modelling Software-Defined Networking: Software and hardware switches. J. Netw. Comput. Appl. 2018, 122, 24–36. [Google Scholar] [CrossRef]
- Xiong, B.; Yang, K.; Zhao, J.; Li, W.; Li, K. Performance evaluation of OpenFlow-based software-defined networks based on queueing model. Comput. Netw. 2016, 102, 172–185. [Google Scholar] [CrossRef]
- Farrington, N.; Rubow, E.; Vahdat, A. Data Center Switch Architecture in the Age of Merchant Silicon. In Proceedings of the 2009 17th IEEE Symposium on High Performance Interconnects, New York, NY, USA, 25–27 August 2009; pp. 93–102. [Google Scholar] [CrossRef]
- Rodriguez, A. Restful web services: The basics. IBM Dev. 2008, 33, 18. [Google Scholar]














| Method | Pros | Cons |
|---|---|---|
| Multiple Controllers | Distribute the requirements of the switch and reduce the overload of the controller. | Management of synchronous flow rules and fault tolerance mechanisms are not easy to implement. |
| PathSets | Effective to reduce the number of packet-in messages. | Forwarding route may lack flexibility due to an invariant bundle of flow rules. |
| MPLS-based | A simple implementation is possible. | Only forward packets to the designated port but is unable to perform more packet processing operations. |
| Reacitve and proactive mix mode | Effective in reducing the number of packet-in messages. | May cause packet-in messages to be sent repeatedly. |
| SDN-TBM | Effectively addresses the high load of reactive mode on the controller. | Need to add switch functionality |
| Notation | Meaning |
|---|---|
| λ | Arrival rate of EP to the switch according to Poisson distribution |
| Switch service rate | |
| Controller service rate | |
| Probability that a packet is forwarded to the controller | |
| Probability that a non-BP packets to the controller |
| The Development Environment of System | |
|---|---|
| OS | Ubuntu 18.04.3 LTS |
| CPU | Intel Xeon 2.3 GHz |
| RAM | 16 GB |
| OpenvSwitch | v2.13, C++ |
| Ryu Controller | Python |
| Simulator | PHP 7 |
| Property | Value |
|---|---|
| Number of records | 35,533,9161 |
| Number of flows | 1,330,909 |
| Range of flow size | 1–18,000,625 bytes |
| Average flow size | 10,975.37 bytes |
| Range of packets in a flow | 1–231,279 packets |
| Average packets in a flow | 20.97 packets |
| Length of path | 3–8 hops |
| Time out of flow entry | 30 min |
Publisher’s Note: MDPI stays neutral with regard to jurisdictional claims in published maps and institutional affiliations. |
© 2022 by the authors. Licensee MDPI, Basel, Switzerland. This article is an open access article distributed under the terms and conditions of the Creative Commons Attribution (CC BY) license (https://creativecommons.org/licenses/by/4.0/).
Share and Cite
Kao, M.-T.; Kao, S.-J.; Tseng, H.-W.; Chang, F.-M. A Rapid Deployment Mechanism of Forwarding Rules for Reactive Mode SDN Networks. Symmetry 2022, 14, 1026. https://doi.org/10.3390/sym14051026
Kao M-T, Kao S-J, Tseng H-W, Chang F-M. A Rapid Deployment Mechanism of Forwarding Rules for Reactive Mode SDN Networks. Symmetry. 2022; 14(5):1026. https://doi.org/10.3390/sym14051026
Chicago/Turabian StyleKao, Ming-Tsung, Shang-Juh Kao, Hsueh-Wen Tseng, and Fu-Min Chang. 2022. "A Rapid Deployment Mechanism of Forwarding Rules for Reactive Mode SDN Networks" Symmetry 14, no. 5: 1026. https://doi.org/10.3390/sym14051026
APA StyleKao, M.-T., Kao, S.-J., Tseng, H.-W., & Chang, F.-M. (2022). A Rapid Deployment Mechanism of Forwarding Rules for Reactive Mode SDN Networks. Symmetry, 14(5), 1026. https://doi.org/10.3390/sym14051026

