Analytical Fragility Curves for Seismic Design of Glass Systems Based on Cloud Analysis
Abstract
:1. Introduction
2. State-of-Art and Methods
2.1. Seismic Risk
- Hazard expresses the probability occurrence of a physical process or event that can cause loss of human life or property;
- Vulnerability represents the number of resources likely to be lost in relation to the event;
- Exposure represents the value of the resources at risk.
- denotes the standard normal cumulative distribution function corresponding to fragility function;
- λ represents the hazard intensity parameter;
- H(λ) corresponds to the hazard curve.
2.2. Fragility Assessment
2.3. Present Methodology
- Φ denotes the standard normal cumulative distribution function;
- IM represents the intensity measure;
- EDPi corresponds to a specific value of demand parameter, which is representative of a damage state;
- θi is the median for IM given EDPi, which is derived from linear regression analysis as (a + b ln EDPi), where a and b represent the slope and intercept of linear fit, respectively;
- βi is the logarithmic standard deviation for IM given EDPi, which is calculated as square root of the estimate of the sampling variance by Equation (3):
- n is the total number of samples, while i is the subscript representative of the damage state of interest.
3. Numerical Modelling of Case-Study Systems
3.1. CS#1: Structural Glass Frame
3.2. CS#2: Two-Side Adhesively Restrained Glass Wall
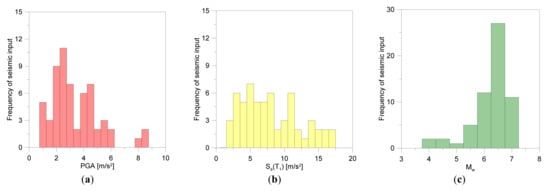
3.3. Ground Motion and Intensity Measure (IM)
4. Definition of Performance Variables (EDP)
4.1. CS#1
- Collapse “A”: corresponding to glass failure (tensile stress peak) for the column without base connection (i.e., rigid clamp at the base of the frame);
- Collapse “B”: referred to the whole frame system (tensile stress peak in the region of glass holes).
- (A) EDP = 0.048 m;
- (B) EDP = 0.35 m, corresponding to first glass cracking in the region of holes.
4.2. CS#2
- Fa is the horizontal seismic action applied in the centre of mass of the non-structural element, in the most unfavourable direction;
- Wa is the weight of the element;
- Sa is a seismic coefficient;
- γa is the importance factor, with a maximum value of 1;
- c1 = c2 = c is the average distance between glass panel and the surrounding frame;
- hp and bp represent the nominal size of the glass panel.
5. Discussion of Results
5.1. Analysis of Sample Size (CS#1)
5.2. Analysis of EDP Thresolds (CS#2)
- Following the deformation of the frame, the glass panel firstly moves in the direction of the seismic action until contact is generated between the frame and the sheet with subsequent rotation of the glass panel itself;
- The glass panel is then stressed at opposite corners by a compressive load deriving from the deformation of the frame/bracings. In this phase, the glass element tends to bend and at the same time to shorten along the diagonal with consequent out-of-plane deformations that should be properly verified.
6. Derivation of Fragility Curves (CS#1 and CS#2)
7. Conclusions
- In order to assess the reliability and structural integrity of glass building components, the Cloud Method can be used to address their behaviour under seismic actions. As shown, however, the method itself may be affected by uncertainties related to material properties, number of parameters involved, sample size, and reference Engineering Demand Parameters (EDPs);
- The development and fine-tuning of a numerical model should properly consider different components (glass, restraints, gaskets, etc.), as well as their mechanical interactions under in-plane and out-of-plane deformations. Numerical simplifications (especially in boundaries) may result in non-accurate seismic analyses, and thus inappropriate predictions for the definition of coherent drift capacities;
- Often, due to restraint devices or bracing systems that are typical of structural glass applications, very high flexibility, and deformation capacity can be observed before any damage mechanism occurs in glass (or other structural components). Reliable performance indicators, as shown, should be thus considered for specific boundary conditions;
- Based on glass material properties, fragility analyses may be severely affected by the unsymmetrical behaviour of material itself, with limited tensile resistance in tension compared to the compressive capacity. Especially in presence of holes, bespoke restraints, etc., such a mechanical behaviour needs specific constitutive laws and damage mechanisms to be included;
- In conclusion: the present study confirmed the potential of fragility curves for different glass systems in buildings. However, further verification of procedural steps is required towards the definition of generalized EDP values for categories of structural typologies/boundaries. Such a goal will be addressed with more case studies, different number of earthquake records and a probabilistic treatment of the involved uncertainties.
Author Contributions
Funding
Informed Consent Statement
Data Availability Statement
Conflicts of Interest
References
- Haldimann, M.; Luible, A.; Overend, A. Structural Use of Glass; IABSE: Zurich, Switzerland, 2008; ISBN 978-3-85748-119-2. [Google Scholar]
- Feldmann, M.; Kasper, R.; Abeln, B.; Cruz, P.; Belis, J.; Beyer, J.; Colvin, J.; Ensslen, F.; Eliasova, M.; Galuppi, L.; et al. Guidance for European Structural Design of Glass Components—Support to the Implementation, Harmonization and Further Development of the Eurocodes. Report EUR 26439–Joint Research Centre-Institute for the Protection and Security of the Citizen; Pinto, D., Denton, F., Eds.; European Union: City of Brussels, Belgium, 2014. [Google Scholar] [CrossRef]
- Niedermaier, P. Shear-strength of glass panel elements in combination with timber frame constructions. In Proceedings of the 8th International Conference on Architectural and Automotive Glass (GPD), Tampere, Finland, 15–18 June 2003; pp. 262–264. [Google Scholar]
- Cruz, P.; Pequeno, J.; Lebet, J.P.; Močibob, D. Mechanical modelling of in-plane loaded glass panes. In Proceedings of the Challenging Glass 2—Conference on Architectural and Structural Applications of Glass, Delft, The Netherlands, 20–21 May 2010; pp. 309–319. [Google Scholar]
- Blyberg, L. Timber/Glass Adhesive Bonds for Structural Applications. Licentiate Thesis, School of Engineering, Linnaeus University, Smolan, Sweden, 2011. [Google Scholar]
- Ber, B.; Premrov, M.; Sustersic, I.; Dujic, B. Innovative earthquake resistant timber-glass buildings. Nat. Sci. 2013, 5, 63–71. [Google Scholar] [CrossRef] [Green Version]
- Rajčić, V.; Perković, N.; Bedon, C.; Barbalić, J.; Žarnić, R. Thermal and energy-efficiency assessment of hybrid CLT–glass facade elements. Appl. Sci. 2020, 10, 3071. [Google Scholar] [CrossRef]
- Kido, E.M.; Cywin’ski, Z. The new steel-glass architecture of buildings in Japan. Steel Constr. 2013, 6, 229–237. [Google Scholar] [CrossRef]
- Bedon, C.; Amadio, C. Numerical assessment of vibration control systems for multi-hazard design and mitigation of glass curtain walls. J. Build. Eng. 2018, 15, 1–13. [Google Scholar] [CrossRef] [Green Version]
- Haarhuis, K.; Wever, T. Glass-reinforced steel structures. Glass Struct. Eng. 2016, 1, 195–203. [Google Scholar] [CrossRef] [Green Version]
- Netusil, M.; Eliasova, M. Structural design of composite steel-glass elements. In Challenging Glass 3; Bos, F., Louter, C., Nijsse, R., Veer, F., Eds.; Delft University Press: Delft, The Netherlands, 2012; pp. 715–734. [Google Scholar]
- Martens, K.; Caspeele, R.; Belis, J. Development of reinforced and post-tensioned glass beams: Review of experimental research. J. Struct. Eng. 2015, 142, 04015173. [Google Scholar]
- Bedon, C.; Louter, C. Structural glass beams with embedded GFRP, CFRP or steel reinforcement rods: Comparative experimental, analytical and numerical investigations. J. Build. Eng. 2019, 22, 227–241. [Google Scholar] [CrossRef]
- Bedon, C.; Agullo, C.P.; Luna-Navarro, A.; Overend, M.; Favoino, F. Thermo-mechanical investigation of novel GFRP-glass sandwich facade components. Challenging Glass Conf. Proc. 2018, 6, 501–512. [Google Scholar]
- Bedon, C.; Zhang, X.; Santos, F.; Honfi, D.; Kozlowski, M.; Arrigoni, M.; Figuli, L.; Lange, D. Performance of structural glass facades under extreme loads—Design methods, existing research, current issues and trends. Constr. Build. Mater. 2018, 163, 921–937. [Google Scholar] [CrossRef]
- Lago, A.; Sullivan, T.J. A Review of Glass Facade Systems and Research into the Seismic Design of Frameless Glass Facades; IUSS Press: Wageningen, The Netherlands, 2011; ISBN 978-88-6198-059-4. [Google Scholar]
- Sivanerupan, S.; Wilson, J.L.; Gad, E.F.; Lam, N.T.K. Drift performance of point fixed glass façade systems. Adv. Struct. Eng. 2014, 17, 1481–1495. [Google Scholar] [CrossRef]
- March, M. Structural glass columns in significant seismic zones. In Proceedings of the Glass Con Global 2014, Pennsylvania Convention Center, Philadelphia, PA, USA, 7–10 July 2014; pp. 470–486. Available online: http://www.glassconglobal.com/pdfs/GlassCon-Global-2014-Proceedings-Book.pdf (accessed on 19 July 2021).
- Bedon, C.; Amadio, C.; Noé, S. Safety issues in the seismic design of secondary frameless glass structures. Safety 2019, 5, 80. [Google Scholar] [CrossRef] [Green Version]
- Vigener, N.; Brown, M.A. Curtain Walls. In WBDG Whole Building Design Guide; National Institute of Building Sciences: Washington, DC, USA, 2016. [Google Scholar]
- Vigener, N.; Brown, M.A. Fenestration Systems. In WBDG Whole Building Design Guide; National Institute of Building Sciences: Washington, DC, USA, 2016. [Google Scholar]
- Bouwkamp, J.G. Behavior of window panels under in-plane forces. Bull. Seismol. Soc. Am. 1961, 51, 85–109. [Google Scholar] [CrossRef]
- Bouwkamp, J.G.; Meehan, J.F. Drift limitations imposed by glass. In Proceedings of the Second World Conference on Earthquake Engineering, Tokyo, Japan, 11–18 July 1960. [Google Scholar]
- Baniotopoulos, C.C.; Chatzinikos, K.T. Glass facades of mid-rise steel buildings under seismic excitation. Res. Archit. Eng. Ser. 2007, 1, 239–246. [Google Scholar]
- Caterino, N.; Del Zoppo, M.; Maddaloni, G.; Bonati, A.; Cavanna, G.; Occhiuzzi, A. Seismic assessment and finite element modelling of glazed curtain walls. Struct. Eng. Mech. 2017, 61, 77–90. [Google Scholar] [CrossRef]
- Hosseini, M. Behavior of Nonstructural Elements in the 2003 Bam, Iran, Earthquake. Earthq. Spectra 2005, 21, 439–453. [Google Scholar] [CrossRef]
- European Standard. Eurocode 8: Design of Structures for Earthquake Resistance. Part 1: General Rules, Seismic Actions and Rules for Buildings; EN 1998-1; European Standard: Brusselles, Belgium, 2003. [Google Scholar]
- Norme Tecniche per le Costruzioni. Design Standard for Buildings; Ministero delle Infrastrutture e dei Trasporti: Roma, Italy, 2018. (In Italian) [Google Scholar]
- ASCE. Minimum Design Loads for Buildings and Other Structures; ASCE: Reston, VA, USA, 2013. [Google Scholar]
- AAMA. Recommended Dynamic Test Method for Determining the Seismic Drift Causing Glass Fallout from a Wall System; AAMA: Chicago, IL, USA, 2001. [Google Scholar]
- JASS. Japanese Architectural Standard Specification Curtain Wall; Architectural Institute of Japan (AIJ): Tokyo, Japan, 1996. [Google Scholar]
- CNR. CNR-DT 210. In Istruzioni per la Progettazione, L’esecuzione ed il Controllo di Costruzioni con Elementi Strutturali di vetro; Guide for the Design, Construction and Control of Buildings with Structural Glass Elements; National Research Council of Italy (CNR): Roma, Italy, 2013. (In Italian) [Google Scholar]
- Galli, U. Seismic Behaviour of Curtain Wall Facades: A Comparison between Experimental Mock up Test and Finite Element Method Analysis. Ph.D. Thesis, Politecnico Di Milano, Milan, Italy, 2011. [Google Scholar]
- Karavasilis, T.L.; Seo, C.Y. Seismic structural and non-structural performance evaluation of highly damped self-centering and conventional systems. Eng. Struct. 2011, 33, 2248–2258. [Google Scholar] [CrossRef] [Green Version]
- Crowley, H.; Pinho, R.; Van Elk, J.; Uilenreef, J. Probabilistic damage assessment of buildings due to induced seismicity. Bull. Earthq. Eng. 2019, 17, 4495–4516. [Google Scholar] [CrossRef]
- Ghosh, S.; Roy, A.; Chakraborty, S. Support vector regression based metamodeling for seismic reliability analysis of structures. Appl. Math. Model. 2018, 64, 584–602. [Google Scholar] [CrossRef]
- Simulia. ABAQUS v. 6.12 Computer Software and Online Documentation; Dassault Systems: Providence, RI, USA, 2017. [Google Scholar]
- Benedetti, D.; Benzoni, G.; Parisi, M.A. Seismic vulnerability and risk evaluation for old urban nuclei. Earthq. Eng. Struct. Dyn. 1988, 16, 183–201. [Google Scholar] [CrossRef]
- EPRI. Seismic Probabilistic Risk Assessment Implementation; EPRI Report 1002989; Electrical Power Research Institute EPRI: Palo Alto, CA, USA, 2003. [Google Scholar]
- Kwag, S.; Gupta, A. Probabilistic risk assessment framework for structural systems under multiple hazards using Bayesian statistics. Nucl. Eng. Des. 2017, 315, 20–34. [Google Scholar] [CrossRef]
- Kim, J.J. Development of Empirical Fragility Curves in Earthquake Engineering considering Nonspecific Damage Information. Adv. Civ. Eng. 2018, 2018, 1–13. [Google Scholar] [CrossRef]
- Remki, M.; Kehila, F. Analytically Derived Fragility Curves and Damage Assessment of Masonry buildings. In Facing the Challenges in Structural Engineering; Rodrigues, H., Elnashai, A., Calvi, G., Eds.; Springer: Berlin/Heidelberg, Germany, 2017. [Google Scholar] [CrossRef] [Green Version]
- Rosti, A.; Del Gaudio, C.; Rota, M.; Ricci, P.; Di Ludovico, M.; Penna, A.; Verderame, G.M. Empirical fragility curves for Italian residential RC buildings. Bull. Earthq. Eng. 2021, 19, 3165–3183. [Google Scholar] [CrossRef]
- Stochino, F.; Attoli, A.; Concu, G. Fragility Curves for RC Structure under Blast Load Considering the Influence of Seismic Demand. Appl. Sci. 2020, 10, 445. [Google Scholar] [CrossRef] [Green Version]
- O’Brien, W.C., Jr.; Memari, A.M.; Kremer, P.A.; Behr, R.A. Fragility Curves for Architectural Glass in Stick-Built Glazing Systems. Earth. Spectra 2012, 28, 639–665. [Google Scholar] [CrossRef]
- Porter, K.A.; Kennedy, R.; Bachman, R. Creating Fragility Functions for Performance-Based Earthquake Engineering. Earthq. Spectra 2007, 23, 471–489. [Google Scholar] [CrossRef]
- Zentner, I.; Gündel, M.; Bonfils, N. Fragility analysis methods: Review of existing approaches and application. Nucl. Eng. Des. 2016, 323, 245–258. [Google Scholar] [CrossRef] [Green Version]
- Vamvatsikos, D.; Cornell, C.A. Incremental dynamic analysis. Earthq. Eng. Struct. Dyn. 2002, 31, 491–514. [Google Scholar] [CrossRef]
- Jalayer, F. Direct Probabilistic Seismic Analysis: Implementing Non-Linear Dynamic Assessments; ProQuest Dissertations Publishing: Ann Arbor, MI, USA, 2003. [Google Scholar]
- Vamvatsikos, D.; Fragiadakis, M. Incremental dynamic analysis for estimating seismic performance sensitivity and uncertainty. Earthq. Eng. Struct. Dyn. 2010, 39, 141–163. [Google Scholar] [CrossRef]
- Bakalis, K.; Vamvatsikos, D. Seismic Fragility Functions via Nonlinear Response History Analysis. J. Struct. Eng. 2018, 144, 04018181. [Google Scholar] [CrossRef]
- Jalayer, F.; De Risi, R.; Manfredi, G. Bayesian Cloud Analysis: Efficient structural fragility assessment using linear regression. Bull. Earthq. Eng. 2015, 13, 1183–1203. [Google Scholar] [CrossRef]
- Luzi, L.; Lanzano, G.; Felicetta, C.; D’Amico, M.C.; Russo, E.; Sgobba, S.; Pacor, F.; ORFEUS Working Group 5. Engineering Strong Motion Database (ESM) (Version 2.0); Istituto Nazionale di Geofisica e Vulcanologia (INGV): Rome, Italy, 2020. [Google Scholar] [CrossRef]
- Bedon, C.; Santarsiero, M.; Moupagitsoglou, K. Energy-based considerations for the seismic design of ductile and dissipative glass frames. Soil. Dyn. Earthq. Eng. 2019, 125, 105710. [Google Scholar] [CrossRef]
- Amadio, C.; Bedon, C. Effect of circumferential sealant joints and metal supporting frames on the buckling behavior of glass panels subjected to in-plane shear loads. Glas. Struct. Eng. 2016, 1, 353–373. [Google Scholar] [CrossRef] [Green Version]
- Bedon, C.; Amadio, C. Exploratory Finite-Element investigation and assessment of standardized design buckling criteria for two-side linear adhesively supported glass panels under in-plane shear loads. Eng. Struct. 2016, 106, 273–287. [Google Scholar] [CrossRef]
- Mocibob, D. Glass Panels under Shear Loading—Use of Glass Envelopes in Building Stabilization. Ph.D. Thesis, EPFL, Lausanne, Switzerland, 2008. [Google Scholar]
- Bedon, C.; Amadio, C. Buckling of flat laminated glass panels under in-plane compression or shear. Eng. Struct. 2012, 36, 185–197. [Google Scholar] [CrossRef]
- Bedon, C.; Amadio, C. Buckling analysis and design proposal for 2-side supported double Insulated Glass Units (IGUs) in compression. Eng. Struct. 2018, 168, 23–34. [Google Scholar] [CrossRef] [Green Version]
- Huang, B.; Chen, S.; Lu, W.; Mosalam, K.D. Seismic demand and experimental evaluation of the nonstructural building curtain wall: A review. Soil Dyn. Earthq. Eng. 2017, 100, 16–33. [Google Scholar] [CrossRef]
- Huang, B.; Lu, W.; Cao, W. Discussion on seismic performance indices of architectural curtain walls. China Civil. Eng. J. 2009, 42, 7–12. [Google Scholar]
- Memari, A.M.; Kremer, P.A.; Behr, R.A. Seismic performance of stick-built four-side structural sealant glazing systems and comparison with two-side structural sealant glazing and dry-glazed systems. Adv. Civil. Eng. Mater. 2012, 1, 1–22. [Google Scholar]
- Lee, H.; Oh, M.; Seo, J.; Kim, W. Seismic and Energy Performance Evaluation of Large-Scale Curtain Walls Subjected to Displacement Control Fasteners. Appl. Sci. 2021, 11, 6725. [Google Scholar] [CrossRef]
- Bedon, C. Diagnostic analysis and dynamic identification of a glass suspension footbridge via on-site vibration experiments and FE numerical modelling. Compos. Struct. 2019, 216, 366–378. [Google Scholar] [CrossRef]
- Saadeghvaziri, M.A.; Foutch, D.A. Dynamic behaviour of R/C highway bridges under the combined effect of vertical and horizontal earthquake motions. Earthq. Eng. Struct. Dyn. 1991, 20, 535–549. [Google Scholar] [CrossRef]
- Aryan, H.; Ghassemieh, M. Numerical assessment of vertical ground motion effects on highway bridges. Can. J. Civ. Eng. 2020, 47, 790–800. [Google Scholar] [CrossRef]
- Yang, H.; Yin, X. Transient responses of girder bridges with vertical poundings under near-fault vertical earthquake. Earthq. Eng. Struct. Dyn. 2015, 44, 2637–2657. [Google Scholar] [CrossRef]
- Miano, A.; Jalayer, F.; Prota, A. Considering structural modelling uncertainties using Bayesian cloud analysis. In Proceedings of the 6th ECCOMAS Thematic Conference on Computational Methods in Structural Dynamics and Earthquake Engineering, Rhodes Island, Greece, 15–17 June 2017. [Google Scholar]
- Momeni, M.; Bedon, C. Uncertainty Assessment for the Buckling Analysis of Glass Columns with Random Parameters. Int. J. Struct. Glas. Adv. Mater. Res. 2020, 4, 254–275. [Google Scholar] [CrossRef]
- Hariri-Ardebili, M.A.; Saouma, V.E. Probabilistic seismic demand model and optimal intensity measure for concrete dams. Struct. Saf. 2016, 59, 67–89. [Google Scholar] [CrossRef]
- OPCM. OPCM3274. In Ordinanza del Presidente del Consiglio dei Ministri 20 Marzo 2003, n. 3274. Primi Elementi in Materia di Criteri Generali per la Classificazione Sismica del Territorio Nazionale e di Normative Tecniche per le Costruzioni in zona Sismica; G.U. n. 105 del 8 maggio 2003—S.o. n.72; OPCM: Rome, Italy, 2003. (In Italian) [Google Scholar]


















| Parameter | Unit | Range | |
|---|---|---|---|
| CS#1 | CS#2 | ||
| PGA (absolute value) | (m/s2) | 0.61–8.51 | 0.71–8.51 |
| Sa(T1) | (m/s2) | 1.05–18.63 | 0.08–10.31 |
| Mw | - | 4.3–7.6 | 3.9–6.9 |
| R | (km) | 4–63 | 1.5–64 |
| Non-Structural Element | IDRmax |
|---|---|
| Brittle non-structural element attached to the structure | 0.005 H |
| Ductile non-structural element attached to the structure | 0.0075 H |
| Element not interfering with the structure | 0.01 H |
| Non-Structural Element | IDRmax | |
|---|---|---|
| Rigidly connected to the structure | Brittle | 0.005 H |
| Ductile | 0.0075 H | |
| Ordinary masonry | 0.002 H | |
| Reinforced masonry | 0.0025 H | |
| Potential Hazard and Probability of Occurrence | IDRmax |
|---|---|
| Level 1—Frequent earthquake | H/300 |
| Level 2—Related to the largest scale earthquake happened in the past | H/200 |
| Level 3—Severe earthquake | H/100 |
| Eg | P0 | ||
|---|---|---|---|
| (GPa) | Var. | (kN) | Var. |
| 65 | −10% (min) | 6 | Nominal |
| 70 | Nominal (mean) | 9 | +50% |
| 75 | +10% (max) | 12 | +100% |
| Seismic Input | CS#1 | CS#2 | ||
|---|---|---|---|---|
| Seismic Zone | PGA (g) | Collapse A (%) | Collapse B (%) | In-Plane (%) |
| 1 | 0.35 | ≈45 | ≈2 | ≈78 |
| 2 | 0.25 | ≈17 | ≈0.55 | ≈50 |
| 3 | 0.15 | ≈1.30 | ≈0.03 | ≈12 |
| 4 | 0.05 | ≈0 | ≈0 | ≈0.02 |
| In-Plane (EDP Based on NTC2018) | Out-of-Plane (EDP Based on CNR-DT 210) | |||
|---|---|---|---|---|
| Fi (EDPi) | PGA (m/s2) | Sa(T1) (m/s2) | PGA (m/s2) | Sa(T1) (m/s2) |
| 0.25 | 1.81 | 1.01 | 1.81 | 1.81 |
| 0.50 | 2.41 | 1.61 | 2.51 | 3.01 |
| 0.75 | 3.21 | 2.51 | 3.51 | 4.81 |
| 1.00 | 6.71 | 7.71 | 7.41 | 15.21 |
Publisher’s Note: MDPI stays neutral with regard to jurisdictional claims in published maps and institutional affiliations. |
© 2021 by the authors. Licensee MDPI, Basel, Switzerland. This article is an open access article distributed under the terms and conditions of the Creative Commons Attribution (CC BY) license (https://creativecommons.org/licenses/by/4.0/).
Share and Cite
Mattei, S.; Bedon, C. Analytical Fragility Curves for Seismic Design of Glass Systems Based on Cloud Analysis. Symmetry 2021, 13, 1541. https://doi.org/10.3390/sym13081541
Mattei S, Bedon C. Analytical Fragility Curves for Seismic Design of Glass Systems Based on Cloud Analysis. Symmetry. 2021; 13(8):1541. https://doi.org/10.3390/sym13081541
Chicago/Turabian StyleMattei, Silvana, and Chiara Bedon. 2021. "Analytical Fragility Curves for Seismic Design of Glass Systems Based on Cloud Analysis" Symmetry 13, no. 8: 1541. https://doi.org/10.3390/sym13081541
APA StyleMattei, S., & Bedon, C. (2021). Analytical Fragility Curves for Seismic Design of Glass Systems Based on Cloud Analysis. Symmetry, 13(8), 1541. https://doi.org/10.3390/sym13081541

